Spandidos Publications Logo
  • About
    • About Spandidos
    • Aims and Scopes
    • Abstracting and Indexing
    • Editorial Policies
    • Reprints and Permissions
    • Job Opportunities
    • Terms and Conditions
    • Contact
  • Journals
    • All Journals
    • Oncology Letters
      • Oncology Letters
      • Information for Authors
      • Editorial Policies
      • Editorial Board
      • Aims and Scope
      • Abstracting and Indexing
      • Bibliographic Information
      • Archive
    • International Journal of Oncology
      • International Journal of Oncology
      • Information for Authors
      • Editorial Policies
      • Editorial Board
      • Aims and Scope
      • Abstracting and Indexing
      • Bibliographic Information
      • Archive
    • Molecular and Clinical Oncology
      • Molecular and Clinical Oncology
      • Information for Authors
      • Editorial Policies
      • Editorial Board
      • Aims and Scope
      • Abstracting and Indexing
      • Bibliographic Information
      • Archive
    • Experimental and Therapeutic Medicine
      • Experimental and Therapeutic Medicine
      • Information for Authors
      • Editorial Policies
      • Editorial Board
      • Aims and Scope
      • Abstracting and Indexing
      • Bibliographic Information
      • Archive
    • International Journal of Molecular Medicine
      • International Journal of Molecular Medicine
      • Information for Authors
      • Editorial Policies
      • Editorial Board
      • Aims and Scope
      • Abstracting and Indexing
      • Bibliographic Information
      • Archive
    • Biomedical Reports
      • Biomedical Reports
      • Information for Authors
      • Editorial Policies
      • Editorial Board
      • Aims and Scope
      • Abstracting and Indexing
      • Bibliographic Information
      • Archive
    • Oncology Reports
      • Oncology Reports
      • Information for Authors
      • Editorial Policies
      • Editorial Board
      • Aims and Scope
      • Abstracting and Indexing
      • Bibliographic Information
      • Archive
    • Molecular Medicine Reports
      • Molecular Medicine Reports
      • Information for Authors
      • Editorial Policies
      • Editorial Board
      • Aims and Scope
      • Abstracting and Indexing
      • Bibliographic Information
      • Archive
    • World Academy of Sciences Journal
      • World Academy of Sciences Journal
      • Information for Authors
      • Editorial Policies
      • Editorial Board
      • Aims and Scope
      • Abstracting and Indexing
      • Bibliographic Information
      • Archive
    • International Journal of Functional Nutrition
      • International Journal of Functional Nutrition
      • Information for Authors
      • Editorial Policies
      • Editorial Board
      • Aims and Scope
      • Abstracting and Indexing
      • Bibliographic Information
      • Archive
    • International Journal of Epigenetics
      • International Journal of Epigenetics
      • Information for Authors
      • Editorial Policies
      • Editorial Board
      • Aims and Scope
      • Abstracting and Indexing
      • Bibliographic Information
      • Archive
    • Medicine International
      • Medicine International
      • Information for Authors
      • Editorial Policies
      • Editorial Board
      • Aims and Scope
      • Abstracting and Indexing
      • Bibliographic Information
      • Archive
  • Articles
  • Information
    • Information for Authors
    • Information for Reviewers
    • Information for Librarians
    • Information for Advertisers
    • Conferences
  • Language Editing
Spandidos Publications Logo
  • About
    • About Spandidos
    • Aims and Scopes
    • Abstracting and Indexing
    • Editorial Policies
    • Reprints and Permissions
    • Job Opportunities
    • Terms and Conditions
    • Contact
  • Journals
    • All Journals
    • Biomedical Reports
      • Information for Authors
      • Editorial Policies
      • Editorial Board
      • Aims and Scope
      • Abstracting and Indexing
      • Bibliographic Information
      • Archive
    • Experimental and Therapeutic Medicine
      • Information for Authors
      • Editorial Policies
      • Editorial Board
      • Aims and Scope
      • Abstracting and Indexing
      • Bibliographic Information
      • Archive
    • International Journal of Epigenetics
      • Information for Authors
      • Editorial Policies
      • Editorial Board
      • Aims and Scope
      • Abstracting and Indexing
      • Bibliographic Information
      • Archive
    • International Journal of Functional Nutrition
      • Information for Authors
      • Editorial Policies
      • Editorial Board
      • Aims and Scope
      • Abstracting and Indexing
      • Bibliographic Information
      • Archive
    • International Journal of Molecular Medicine
      • Information for Authors
      • Editorial Policies
      • Editorial Board
      • Aims and Scope
      • Abstracting and Indexing
      • Bibliographic Information
      • Archive
    • International Journal of Oncology
      • Information for Authors
      • Editorial Policies
      • Editorial Board
      • Aims and Scope
      • Abstracting and Indexing
      • Bibliographic Information
      • Archive
    • Medicine International
      • Information for Authors
      • Editorial Policies
      • Editorial Board
      • Aims and Scope
      • Abstracting and Indexing
      • Bibliographic Information
      • Archive
    • Molecular and Clinical Oncology
      • Information for Authors
      • Editorial Policies
      • Editorial Board
      • Aims and Scope
      • Abstracting and Indexing
      • Bibliographic Information
      • Archive
    • Molecular Medicine Reports
      • Information for Authors
      • Editorial Policies
      • Editorial Board
      • Aims and Scope
      • Abstracting and Indexing
      • Bibliographic Information
      • Archive
    • Oncology Letters
      • Information for Authors
      • Editorial Policies
      • Editorial Board
      • Aims and Scope
      • Abstracting and Indexing
      • Bibliographic Information
      • Archive
    • Oncology Reports
      • Information for Authors
      • Editorial Policies
      • Editorial Board
      • Aims and Scope
      • Abstracting and Indexing
      • Bibliographic Information
      • Archive
    • World Academy of Sciences Journal
      • Information for Authors
      • Editorial Policies
      • Editorial Board
      • Aims and Scope
      • Abstracting and Indexing
      • Bibliographic Information
      • Archive
  • Articles
  • Information
    • For Authors
    • For Reviewers
    • For Librarians
    • For Advertisers
    • Conferences
  • Language Editing
Login Register Submit
  • This site uses cookies
  • You can change your cookie settings at any time by following the instructions in our Cookie Policy. To find out more, you may read our Privacy Policy.

    I agree
Search articles by DOI, keyword, author or affiliation
Search
Advanced Search
presentation
Oncology Letters
Join Editorial Board Propose a Special Issue
Print ISSN: 1792-1074 Online ISSN: 1792-1082
Journal Cover
December-2019 Volume 18 Issue 6

Full Size Image

Sign up for eToc alerts
Recommend to Library

Journals

International Journal of Molecular Medicine

International Journal of Molecular Medicine

International Journal of Molecular Medicine is an international journal devoted to molecular mechanisms of human disease.

International Journal of Oncology

International Journal of Oncology

International Journal of Oncology is an international journal devoted to oncology research and cancer treatment.

Molecular Medicine Reports

Molecular Medicine Reports

Covers molecular medicine topics such as pharmacology, pathology, genetics, neuroscience, infectious diseases, molecular cardiology, and molecular surgery.

Oncology Reports

Oncology Reports

Oncology Reports is an international journal devoted to fundamental and applied research in Oncology.

Experimental and Therapeutic Medicine

Experimental and Therapeutic Medicine

Experimental and Therapeutic Medicine is an international journal devoted to laboratory and clinical medicine.

Oncology Letters

Oncology Letters

Oncology Letters is an international journal devoted to Experimental and Clinical Oncology.

Biomedical Reports

Biomedical Reports

Explores a wide range of biological and medical fields, including pharmacology, genetics, microbiology, neuroscience, and molecular cardiology.

Molecular and Clinical Oncology

Molecular and Clinical Oncology

International journal addressing all aspects of oncology research, from tumorigenesis and oncogenes to chemotherapy and metastasis.

World Academy of Sciences Journal

World Academy of Sciences Journal

Multidisciplinary open-access journal spanning biochemistry, genetics, neuroscience, environmental health, and synthetic biology.

International Journal of Functional Nutrition

International Journal of Functional Nutrition

Open-access journal combining biochemistry, pharmacology, immunology, and genetics to advance health through functional nutrition.

International Journal of Epigenetics

International Journal of Epigenetics

Publishes open-access research on using epigenetics to advance understanding and treatment of human disease.

Medicine International

Medicine International

An International Open Access Journal Devoted to General Medicine.

Journal Cover
December-2019 Volume 18 Issue 6

Full Size Image

Sign up for eToc alerts
Recommend to Library

  • Article
  • Citations
    • Cite This Article
    • Download Citation
    • Create Citation Alert
    • Remove Citation Alert
    • Cited By
  • Similar Articles
    • Related Articles (in Spandidos Publications)
    • Similar Articles (Google Scholar)
    • Similar Articles (PubMed)
  • Download PDF
  • Download XML
  • View XML
Article Open Access

MicroRNA‑33a‑5p overexpression sensitizes triple‑negative breast cancer to doxorubicin by inhibiting eIF5A2 and epithelial‑mesenchymal transition

  • Authors:
    • Xiaoqing Guan
    • Shucheng Gu
    • Mu Yuan
    • Xiangxin Zheng
    • Ji Wu
  • View Affiliations / Copyright

    Affiliations: Department of Breast Surgery, The Affiliated Suqian Hospital of Xuzhou Medical University, Suqian, Jiangsu 223800, P.R. China
    Copyright: © Guan et al. This is an open access article distributed under the terms of Creative Commons Attribution License.
  • Pages: 5986-5994
    |
    Published online on: October 14, 2019
       https://doi.org/10.3892/ol.2019.10984
  • Expand metrics +
Metrics: Total Views: 0 (Spandidos Publications: | PMC Statistics: )
Metrics: Total PDF Downloads: 0 (Spandidos Publications: | PMC Statistics: )
Cited By (CrossRef): 0 citations Loading Articles...

This article is mentioned in:



Abstract

Drug resistance is a significant obstacle when treating triple‑negative breast cancer (TNBC). Several studies have demonstrated that microRNAs (miRNAs) have essential roles in regulating drug resistance in different types of cancer. miR‑33a‑5p has previously been reported to be a tumor suppressor in several types of cancer. However, its role in breast cancer remains unknown. The present study aimed to investigate the role of miR‑33a‑5p in the chemoresistance of TNBC and uncover its potential molecular mechanisms. Cell Counting Kit‑8 assay was used to examine cell proliferation, reverse transcription‑quantitative PCR analysis was used to examine miR‑33a levels, and western blotting and immunofluorescence assays were used to examine the expression of epithelial‑mesenchymal transition (EMT)‑associated proteins and of eukaryotic translation initiation factor 5A2 (eIF5A2). The results indicated that miR‑33a‑5p expression was lower in TNBC cells compared with non‑TNBC cells. miR‑33a‑5p overexpression significantly improved the doxorubicin (Dox) sensitivity of TNBC cells, but not that of non‑TNBC cells. It was then observed that Dox treatment inhibited miR‑33a‑5p expression and induced EMT in TNBC cells, by increasing the expression levels of vimentin, while decreasing the expression levels of E‑cadherin. Furthermore, it was revealed that forced expression of miR‑33a‑5p attenuated Dox‑induced EMT. eIF5A2 was identified as a potential target of miR‑33a‑5p, and miR‑33a‑5p overexpression inhibited the expression of eIF5A2. eIF5A2 inhibition, via its inhibitor GC7, sensitized TNBC cells to Dox and reversed Dox‑induced EMT. Overall, the present study demonstrated that miR‑33a‑5p enhanced the sensitivity of TNBC cells to Dox, by suppressing eIF5A2 expression and reversing Dox‑induced EMT, providing a potential therapeutic target for treating drug‑resistant TNBC.

Introduction

Breast cancer is the most common type of malignant cancer in women worldwide, accounting for 21% of all new cancer diagnoses (1). Of these, triple-negative breast cancer (TNBC), which is characterized by tumors lacking expression of the estrogen receptor (ER), progesterone receptor (PR) and human epidermal growth factor receptor 2 (HER2), accounts for 10–20% of all types of breast cancer (2,3). Patients with TNBC often experience a more aggressive clinical course with an increased risk of disease progression and a poorer overall survival, due to its aggressive clinical behavior and relative resistance to hormonal therapy and targeted drugs (4). Thus far, chemotherapy remains the only possible therapeutic method for cases of advanced TNBC. Unfortunately, systemic chemotherapy is often ineffective, due to the low sensitivity of TNBC cells to chemotherapeutic drugs (5). Doxorubicin (Dox) is a type of chemotherapy agent that is widely used to treat various types of cancer, including TNBC (6,7). However, the acquired resistance of TNBC cells to Dox limits its clinical effectiveness (8). Therefore, it is essential to investigate the molecular mechanisms underlying Dox resistance in TNBC to improve patient prognosis.

microRNAs (miRNAs) are a class of endogenous, small non-coding RNAs that are ~22 nucleotides in length. They regulate gene expression by binding to the 3′-untranslated region (3′-UTR) of their target mRNAs, leading to mRNA degradation or translational inhibition (9). Emerging evidence has demonstrated that numerous miRNAs are dysregulated in TNBC and are involved in chemoresistance (10,11). For example, miR-18a overexpression has been demonstrated to confer paclitaxel resistance to TNBC cells (12). Extracellular vesicles that deliver miR-134 could decrease the aggressiveness of TNBC cells and increase their sensitivity to anti-Hsp90 drugs (13). Dox treatment has been reported to induce miR-181a, which has a critical role in promoting therapeutic resistance and aggressive behavior in TNBC cells (14). The aim of the present study was to investigate the role and underlying molecular mechanism of miR-33a-5p in the Dox resistance of TNBC cells. Previously, miR-33a-5p has been demonstrated to increase radiosensitivity in melanoma (15) and resistance to chemotherapy in hepatocellular carcinoma (16). However, the role of miR-33a-5p in TNBC has not yet been elucidated.

In the present study, the potential role of miR-33a-5p in Dox resistance in TNBC was investigated. Forced expression of miR-33a-5p resulted in the enhancement of Dox sensitivity. Restoration of miR-33a-5p expression inhibited Dox-induced epithelial- mesenchymal transition (EMT) by targeting eukaryotic translation initiation factor 5A2 (eIF5A2). In conclusion, the results from the present study provided novel insights into the role of the miR-33a-5p/eIF5A2/EMT axis in the Dox resistance of TNBC cells.

Materials and methods

Cell culture and reagents

The human breast cancer cell lines MDA-MB-468, HCC1937, MCF-7 and 293T cells were purchased from the American Type Culture Collection. All cell lines were cultured in RMPI-1640 medium (Gibco; Thermo Fisher Scientific, Inc.) supplemented with 10% fetal bovine serum (FBS; Gibco; Thermo Fisher Scientific, Inc.) and 1% penicillin-streptomycin. All cells were maintained at 37°C in a 5% CO2 incubator. Dox and GC7 were purchased from Sigma-Aldrich (Merck KGaA).

The eIF5A2-siRNA (sc-77920) and negative control siRNA (sc29841; non-targeting siRNA) were purchased from Santa Cruz Biotechnology, Inc. The miR-33a mimic or inhibitor were purchased from Ribobio (Guangzhou RiboBio Co., Ltd.). The primer sequences were as follows: miR-33a mimic: Forward, 5′-GUGCAUUGUAGUUGCAUUGCA-3′; reverse, 5′-CAAUGCAACUACAAUGCACUU-3′; NC mimic: Forward, 5′-UUCUCCGAACGUGUCACGUTT-3′; reverse, 5′-ACGUGACACGUUCGGAGAATT-3′; miR-33a inhibitor, 5′-UGCAAUGCAACUACAAUGCAC-3′; NC inhibitor, 5′-CAGUACUUUUGUGUAGUACAA-3′; eIF5A2-homo-251: 5′-GGAGAUGUCAACUUCCAAATT-3′; Control siRNA: Forward, 5′-UUCUCCGAACGUGUCACGUTT-3′; reverse, 5′-ACGUGACACGUUCGGAGAATT-3′.

Cell viability assay

Breast cancer cells or siRNA-transfected breast cancer cells were plated in 96-well plates at a density of 3,000 cells/well. Then, the medium was replaced with serum-free medium. After 24 h, the cells were treated with the indicated concentrations of drugs for another 48 h. Then, 10 µl of Cell Counting Kit-8 (CCK-8) solution (Dojindo Molecular Technologies, Inc.) was added to each well, and the plates were incubated for 2 h. Absorbance was measured at 450 nm using an MRX II microplate reader (Dynex). Finally, cell viability was calculated as a percentage relative to the untreated control.

Western blot analysis

Tumor cells were lysed in 50 µl of RIPA buffer (Cell Signaling Technology, Inc.) with 1 mM phenylmethylsulfonyl fluoride (Beyotime Institute of Biotechnology). The concentration of protein was measured using a BCA Protein Assay kit (Sigma-Aldrich; Merck KGaA). Whole-cell lysates were prepared, fractioned and separated (40 µg/lane) via SDS-PAGE (10% gel). The separated proteins were transferred to polyvinylidene difluoride membranes (EMD Millipore) and were blocked with blocking buffer containing 5% non-fat milk in Tris-buffered saline and 0.1% Tween 20 (TBS-T) at 37°C for 2 h. The membranes were subsequently incubated with primary antibodies against E-cadherin (cat. no. ab15148), vimentin (cat. no. ab92547), GAPDH (cat. no. ab8245) or eIF5A2 (cat. no. ab150439) (all 1:1,000; all from Abcam) overnight at 4°C. The membranes were washed three times with TBST and then incubated with the appropriate horseradish-peroxidase-conjugated secondary antibodies (1:2,000; cat. no. ab7090; Abcam) for 1 h at room temperature. Protein expression was detected by chemiluminescence (GE Healthcare) and visualized by autoradiography on X-ray films.

RNA extraction and reverse transcription-quantitative PCR (RT-qPCR)

Total RNA from breast cancer cells was extracted using TRIzol® reagent (Invitrogen; Thermo Fisher Scientific, Inc.). A transcriptional First-Strand cDNA Synthesis kit (Takara Bio, Inc.) was used for the reverse transcription, and qPCR was performed using SYBR Green PCR Master Mix (Takara Bio, Inc.). The thermocycling conditions of the PCR were as follows: 15 sec at 95°C, and 60 sec at 60°C for 45 cycles. Primers for eIF5A2, β-actin, miR-33a-5p and U6 were obtained from GeneCopoeia, Inc. U6 was used as the internal control for miR-33a-5p. β-actin was used as the internal control for eIF5A2. Data were analyzed using the 2−ΔΔCq method (17). The primer sequences were as follows: miR-33a-5p: 5′-GTGCATTGTAGTTGCATTGCA-3′; eIF5A2: Forward, 5′-TATGCAGTGCTCGGCCTTG-3′; reverse, 5′-TTGGAACATCCATGTTGTGAGTAGA-3′; β-actin: Forward, 5′-TTCCAGCCTTCCTTCCTG-3′; reverse, 5′-CTTTGCGGATGTCCACGT-3′.

Immunofluorescence assays

Cells transfected with miR-33a-5p or NC, or blank cells, were seeded at 0.5–1.0×105 cells per well on glass coverslips in 24-well plates and cultured in medium containing Dox (2.110, 1.242 and 1.047 µg/ml for MDA-MB-468, HCC1937 and MCF-7 cells, respectively). After 24 h, the cells were fixed in 4% paraformaldehyde at room temperature, permeabilized with 0.1% Triton X-100, and blocked with 5% bovine serum albumin 37°C for 30 min. The cells were then incubated with anti-human vimentin (cat. no. 5741) or anti-human E-cadherin (cat. no. 14472) primary antibodies (all 1:200; all from Cell Signaling Technology, Inc.) overnight at 4°C. The cells were incubated with goat anti-mouse secondary antibodies (1:200; cat. nos. ab150113 and ab150075; Abcam) at 4°C for 2 h. Finally, cells were stained with DAPI (Sigma-Aldrich; Merck KGaA) for 2 min at room temperature, washed twice with PBS, and observed using an inverted fluorescence microscope (magnification, ×100; Olympus Corporation).

Cell transfection

Breast cancer cells were transfected with miR-33a mimic (20 µM), miR-33a inhibitor (20 µM), eIF5A-2 siRNA (100 nM) or negative control siRNA using Lipofectamine™ 2000 (Invitrogen; Thermo Fisher Scientific, Inc.), according to the manufacturer's protocol. The transfection medium was replaced with normal culture medium at 6 h post-transfection. Subsequent experiments were performed at 48 h post-transfection and repeated in triplicate.

Luciferase assay

Wild type EIF5A2-3′UTR or mutant EIF5A2-3′UTR were constructing by cloning the 3′-UTR of eIF5A2 that included the binding sequence for miR-33a-5p or the mutated 3′-UTR, respectively. Then, the reporter pRL-TK Renilla luciferase plasmids (Shanghai GenePharma Co., Ltd.) with Wt or Mut 3′-UTR of eIF5A2 and miR-33a-5p mimic were co-transfected in 293T cells cultured in DMEM with 10% FBS in 12-well plates using Lipofectamine™ 2000 at 37°C in a 5% CO2 incubator. After 48 h of transfection, the luciferase reporter assay (Promega Corporation) was used to measure the luciferase activity of the wild type or mutant EIF5A2 3′-UTR Firefly luciferase activity was normalized against the Renilla luciferase activity.

Statistical analysis

Data were analyzed using SPSS software (version 17.0; SPSS Inc.). Two-way analysis of variance and Bonferroni's post-hoc test was used to assess the effects of Dox and combined treatment. Unpaired Student's t-test was used to compare results between two experimental groups. Results are presented as the mean ± standard error of the mean. P<0.05 was considered to indicate a statistically significant difference.

Results

miR-33a-5p overexpression sensitizes TNBC cells to Dox treatment

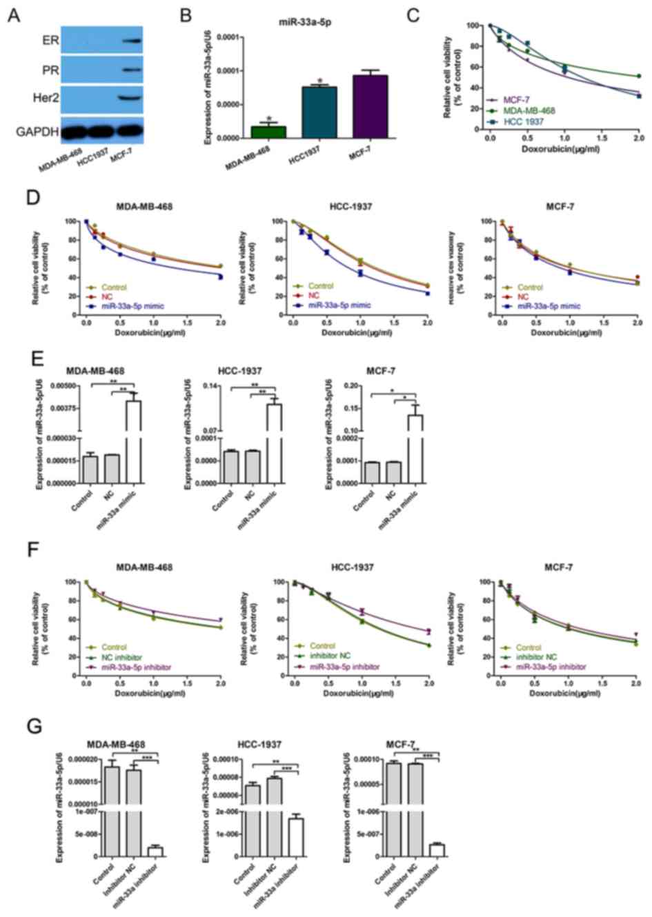
To investigate the role of miR-33a-5p on Dox resistance, the expression of ER, PR and HER2 was analyzed in three breast cancer cell lines. Two of these cell lines (MDA-MB-468 and HCC1937) lacked ER, PR and HER2 expression and were confirmed as TNBC cells (Fig. 1A) (18). It was revealed that there were significantly lower miR-33a-5p expression levels in the aforementioned two TNBC cell lines compared with those in the non-TNBC cell line, MCF-7 (Fig. 1B). The effect of Dox on the cell viability of the three breast cancer cell lines was investigated next, and the results revealed that the two cell lines with higher miR-33a-5p levels had a lower cell viability and half maximal inhibitory concentration value of Dox (Fig. 1C; Table I). These findings suggested that low levels of miR-33a-5p may be associated with increased Dox resistance in TNBC cells.

Figure 1.

Effect of miR-33a-5p on doxorubicin sensitivity. (A) Western blot analysis was used to examine ER, PR and HER2 expression levels in the three breast cancer cell lines. (B) miR-33a-5p expression levels in the three breast cancer cell lines determined b RT-qPCR. The experiment was repeated three times. *P<0.05 vs. MCF-7 (C) The three human breast cancer cell lines were incubated with doxorubicin for 48 h. Cell viability was measured using the CCK-8 assay. *P<0.05; ***P<0.001 vs. MCF-7. (D) Cell viability was measured using the CCK-8 assay. The three cell lines without treatment (control), or after transfection with miR-33a-5p mimic or NC, were incubated with various concentrations of doxorubicin (0, 0.5, 1.0, 1.5 and 2.0 µg/ml) for 24 h. (E) Efficiency of miR-33a-5p overexpression by mimic transfection was confirmed by RT-qPCR. *P<0.05 and **P<0.01, with comparison indicated by lines. (F) Cell viability was measured using the CCK-8 assay. The three cell lines without treatment, or after transfection with miR-33a-5p inhibitor or NC, were incubated with various concentrations of doxorubicin (0, 0.5, 1.0, 1.5 and 2.0 µg/ml) for 24 h. (G) Efficiency of miR-33a-5p silencing by inhibitor transfection was confirmed by RT-qPCR. **P<0.01 and ***P<0.001. miR, microRNA; ER, estrogen receptor; PR, progesterone receptor; HER2, human epidermal growth factor receptor 2; RT-qPCR, reverse transcription-quantitative PCR; IC50, half minimal inhibitory concentration; CCK-8, Cell Counting Kit-8; NC, negative control.

Table I.

IC50 values of doxorubicin treatment in each cell line.

Table I.

IC50 values of doxorubicin treatment in each cell line.

Cell linesMDA-MB-468HCC-1937MCF-7
IC50, µg/ml2.110±0.3261.242±0.0621.047±0.09

[i] IC50, half maximal inhibitory concentration.

To further investigate the association between miR-33a-5 and Dox resistance, the effect of gain- and loss-of-function of miR-33a-5p was investigated in the three cancer cell lines. As predicted, transfection with miR-33a-5p mimic significantly enhanced the antitumor effect of Dox in the TNBC cell lines (Fig. 1D), whereas miR-33a-5p inhibitors had the opposite effect (Fig. 1F). However, no effect of miR-33a-5p overexpression or inhibition was observed in the non-TNBC cell line MCF-7 (Fig. 1D and F). The transfection efficiencies of the miR-33a-5p mimic and inhibitor were confirmed using RT-qPCR (Fig. 1E and G). Thus, the present results indicated that miR-33a-5p overexpression enhanced Dox sensitivity in TNBC cells, but not in a non-TNBC cell line.

miR-33a-5p inhibits Dox-induced EMT in TNBC cells

Several studies have demonstrated that the EMT process is vital for acquired drug resistance in cancer cells (19,20). Thus, the protein expression levels of EMT-associated markers in the three breast cancer cell lines were investigated. The results of the western blot analysis revealed that Dox treatment downregulated the epithelial marker E-cadherin, while it upregulated the mesenchymal marker vimentin (Fig. 2A), suggesting that Dox could promote EMT in breast cancer cells. In addition, it was revealed that Dox could downregulate miR-33a-5p expression in TNBC cells but not in non-TNBC cells (Fig. 2B). To investigate whether miR-33a-5p was involved in the mechanism of Dox-induced EMT in TNBC cells, the expression levels of E-cadherin and vimentin were detected in the two TNBC cell lines treated with Dox alone or Dox plus miR-33a-5p mimic. The results demonstrated that miR-33a-5p overexpression could reverse the Dox-induced EMT, by upregulation of E-cadherin and downregulation of vimentin in TNBC cells, while miR-33a-5p mimic does not reverse the Dox-induced EMT in the MCF-7 cell line (Fig. 2C). The results of immunofluorescence assays were consistent with the western blot analysis results (Fig. 2D), confirming that overexpression of miR-33a-5p inhibited Dox-induced EMT. It can be speculated that the effect of miR-33a-5p on Dox-induced EMT may be responsible for the increased sensitivity of TNBC cells to Dox.

Figure 2.

miR-33a-5p regulates Dox-induced EMT in TNBC cells. (A) Western blot analysis was used to examine E-cadherin and vimentin expression levels in breast cancer cells treated with Dox. (B) miR-33a-5p expression levels in breast cancer cells treated with Dox were detected by RT-qPCR. **P<0.01 and ***P<0.001 vs. control. (C) Western blot analysis was used to examine the E-cadherin and vimentin protein expression levels in cells treated with Dox alone or with Dox plus miR-33a-5p mimic. (D) Immunofluorescence was performed to analyze E-cadherin and vimentin prtein expression levels in the two TNBC cell lines. miR, microRNA; Dox, doxorubicin; EMT, epithelial-mesenchymal transition; TNBC, triple negative breast cancer; RT-qPCR, reverse transcription-quantitative PCR; NC, negative control.

miR-33a-5p directly inhibits eIF5A2 expression in TNBC cells by binding to its 3′-UTR

To examine how miR-33a-5p regulates Dox-induced EMT, a web-based bioinformatics program (TargetScan) was used to predict the miR-33a-5p targets in TNBC cells (21). Of these, a currently undiscovered candidate gene, eIF5A2, was identified, which harbored a potential miR-33a-5p-binding site (Fig. 3A). To examine this hypothesis, a luciferase reporter assay was implemented. The luciferase activity of wild-type eIF5A2 3′-UTR was decreased following transfection with miR-33a-5p mimic, while the activity of a mutant eIF5A2 3′-UTR was unchanged (Fig. 3B). Further analysis revealed that overexpression of miR-33a-5p led to decreased eIF5A2 expression at the mRNA level compared with the NC, inhibitor NC and Control groups in TNBC cells, whereas no change was observed on the eIF5A2 expression in the non-TNBC MCF-7 cells (Fig. 3C). The opposite effect was observed in TNBC cells when miR-33a-5p was inhibited (Fig. 3C). Therefore, the present results demonstrated that eIF5A2 was a target gene of miR-33a-5p in TNBC cells.

Figure 3.

eIF5A2 is a target of miR-33a-5p. (A) Predicted miR-33a-5p-binding site in the 3′-UTR of eIF5A2 mRNA, as identified by Targetscan. (B) Plasmids that carried Wt or Mut 3′-UTR of eIF5A2 and miR-33a-5p mimic were co-transfected in 293T cells. Firefly luciferase activity was normalized against the Renilla luciferase activity. **P<0.01 vs. miR-NC. (C) eIF5A2 mRNA expression levels in breast cancer cells transfected with miR-33a-5p mimic or inhibitor or their corresponding NC were detected by RT-qPCR. *P<0.05, **P<0.01 vs. control. eIF5A2, eukaryotic translation initiation factor 5A2; miR, microRNA; UTR, untranslated region; Wt, wild-type; Mut, mutant; RT-qPCR, reverse transcription-quantitative PCR; NC, negative control.

eIF5A2 is involved in Dox-induced EMT and Dox resistance in TNBC cells

As eIF5A2 was a target gene of miR-33a-5p, it was investigated whether eIF5A2 contributed to Dox resistance in TNBC cells. To this end, the eIF5A2 inhibitor GC7 (22,23) was utilized. First, the effect of GC7 on breast cancer cell viability was investigated. The results revealed that GC7 could inhibit cell viability in a concentration-dependent manner at concentrations >6.25 µM (Fig. 4A). Therefore, subsequent experiments were performed using 6 µM GC7. The CCK-8 assay results demonstrated that GC7 could enhance the sensitivity of TNBC cells to Dox, compared with the untreated control group (Fig. 4B). Furthermore, the results of western blot analysis revealed that GC7 treatment inhibited EMT by upregulating E-cadherin expression while downregulating vimentin expression in TNBC cells (Fig. 4C). GC7 was also demonstrated to reverse Dox-induced EMT (Fig. 4D), consistent with the effects of miR-33a-5p overexpression. Overall, these results indicated that eIF5A2 was involved in the regulation of Dox resistance by promoting EMT.

Figure 4.

eIF5A2 inhibition improves sensitivity of breast cancer cells to Dox and reverses Dox-induced EMT. (A) The effect of GC7 in breast cancer cell lines examined for 48 h by the Cell Counting Kit-8 assay. ***P<0.001 vs. control. (B) Cell viability of breast cancer cell lines incubated with different concentrations of doxorubicin (0, 0.5, 1.0, 1.5 or 2.0 µg/ml) alone or with GC7 (6 µm). (C) The effect of GC7 on the expression levels of E-cadherin and vimentin compared with control. (D) The expression of E-cadherin and vimentin in breast cancer cell lines incubated with Dox (2.110, 1.242 and 1.047 µg/ml for MDA-MB-468, HCC1937 and MCF-7 cells, respectively) alone or Dox plus GC7 for 48 h. eIF5A2, eukaryotic translation initiation factor 5A2; Dox, doxorubicin; EMT, epithelial-to-mesenchymal transition.

eIF5A2 participates in miR-33a-5p-induced Dox sensitivity and EMT inhibition

Based on the results of the present study, it was speculated that the functional effect of miR-33a-5p on TNBC cells may be dependent on eIF5A2. The cell viability of the eIF5A2-targeting siRNA-transfected TNBC cells treated with Dox or with Dox plus miR-33a-5p inhibitor was then investigated. The results revealed that the miR-33a-5p inhibition-mediated Dox resistance disappeared in the treated cells (Fig. 5A). Next, the expression levels of E-cadherin and vimentin in the TNBC cells transfected with eIF5A2 siRNA alone or in combination with miR-33a-5p inhibitor were investigated. As presented in Fig. 5B, TNBC cells that were co-transfected with eIF5A2 siRNA and treated with miR-33a-5p inhibitor did not demonstrate any difference in the expression of E-cadherin and vimentin. Overall, these results indicated that miR-33a-5p may regulate Dox sensitivity via downregulating eIF5A2 and inhibiting Dox-induced EMT.

Figure 5.

eIF5A2 knockdown abolishes the effect of miR-33a-5p in regulating Dox sensitivity. (A) Three human breast cancer cell lines transfected with eIF5A2 siRNA alone or with eIF5A2 siRNA plus miR-33a-5p inhibitor were incubated with different concentrations of doxorubicin (0, 0.5, 1.0, 1.5 and 2.0 µg/ml) for 48 h. Cell viability was measured using the Cell Counting Kit-8 assay. (B) Protein expression levels of E-cadherin and vimentin were detected in the breast cancer cell lines transfected with eIF5A2 siRNA alone or with eIF5A2 siRNA plus miR-33a-5p inhibitor. eIF5A2, eukaryotic translation initiation factor 5A2; miR, microRNA; siRNA, small interfering RNA.

Discussion

As TNBC is not sensitive to endocrine therapy and HER2-targeted therapy, cytotoxic chemotherapy is the main mode of treatment for TNBC (24). Dox alone or in combination with other chemotherapeutics have been widely used in TNBC treatment; however, chemoresistance of TNBC to Dox is the main cause of treatment failure (25). Recent research indicated that cells transfected with miRNA inhibitor or mimic with the aim of downregulating or upregulating the expression levels of a specific gene could regulate drug resistance in different types of cancer cells (26,27). It has also been demonstrated that abnormal miRNA expression post-transcriptionally regulates chemotherapy-associated genes, and is closely associated with Dox chemoresistance (28). miR-33a-5p has previously been demonstrated to be downregulated in a number of different types of cancer and is involved in tumor progression, chemotherapy resistance and radiosensitivity (15,16,29,30). However, the role of miR-33a-5p in the resistance of TNBC to Dox remains unknown. Therefore, the present study focused on the role and potential mechanism of miR-33a-5p on Dox resistance in TNBC. The results indicated that miR-33a-5p overexpression could sensitize TNBC cells to Dox by inhibiting Dox-induced EMT. Furthermore, eIF5A2 was confirmed as the target gene of miR-33a-5p in TNBC, and it was involved in the regulation of miR-33a-5p-mediated sensitivity of cells to Dox and the EMT process. Therefore, upregulation of miR-33a-5p could serve as a novel strategy for overcoming drug resistance in TNBC.

The EMT is a fundamental biological process in which epithelial cells undergo biochemical shifts to acquire mesenchymal properties (31). It is known that during EMT, epithelial cells gain a mesenchymal phenotype, resulting in increased invasion and metastasis in cancer (32). Consequently, epithelial markers, such as E-cadherin, are upregulated, while mesenchymal markers, such as vimentin, Snail, and Slug, are downregulated (33,34). Accumulating evidence has elucidated the essential role of EMT in the chemoresistance of TNBC. A number of studies have demonstrated that chemoresistance of TNBC was due to EMT, and inhibiting EMT in TNBC cells could suppress cancer drug resistance (35,36). These results suggested that EMT may serve an essential role in drug resistance of TNBC. In the present study, it was demonstrated that Dox induced EMT in TNBC, and for the first time, the results revealed that miR-33a-5p overexpression reversed Dox-induced EMT, thus enhancing the sensitivity of TNBC to Dox.

miRNAs are known to regulate gene expression through translational inhibition or cleavage of target mRNAs (37). In the present study, the TargetScan database was used to predict candidate target genes for miR-33a-5p. Luciferase reporter assays were then used to confirm that eIF5A2 was a direct target gene of miR-33a-5p in TNBC. eIF5A2 is located in chromosome 3q26, and it encodes for the eIF5A2 translation initiation factor, which is specific for a small number of mRNAs (38–42). Numerous studies have reported that eIF5A2 is overexpressed in a number of different types of human cancer, including pancreatic cancer (43), hepatocellular carcinoma (38,44), non-small cell lung cancer (40,45), gastric cancer (46) and colorectal cancer (47). Furthermore, eIF5A2 has been demonstrated to be associated with chemoresistance in certain types of cancer, such as colorectal cancer, esophageal aquamous cell carcinoma and bladder cancer (47–49). In breast cancer, eIF5A2 was indicated to be a gene that causes chemoresistance (50), and inhibition of this gene by the deoxyhypusine synthase inhibitor GC7 has been indicated to enhance the sensitivity of estrogen receptor-negative breast cancer cells to Dox by inhibiting EMT (51). In the present study, it was also indicated that inhibiting eIF5A2 expression by GC7 improved the sensitivity of TNBC cells to Dox by reversing the Dox-induced EMT. Furthermore, it was demonstrated that miR-33b could regulate the expression of eIF5A2. Overall, these results indicate that miR-33a-5p enhanced the sensitivity of TNBC cells to Dox, by suppressing eIF5A2 expression and reversing Dox-induced EMT.

The present study was not without limitations. Firstly, it was demonstrated that miR-33a-5p expression levels were lower in TNBC when compared with non-TNBC cell; however, the reason for miR-33a-5p overexpression not being able to exert any effect on MCF-7 with high expression remains unknown. It can be speculated that this may be associated with differences in other signaling pathways that regulate the metastatic potential of the cells and may be downstream of ER, PR and HER2 pathways. Secondly, the observation that GC7 treatment induced eIF5A2 downregulation was only investigated in the three cell lines tested in the present study, including MCF-7. However, sensitization was only obvious in TNBC. The mechanism for this unique specificity to TNBC is again unknown and may be associated with the ER, PR and HER2 pathways. Further research is required to elucidate the underlying molecular mechanism of miR-33a-5p in TNBC in the future.

In conclusion, the present study demonstrated that miR-33a-5p overexpression could enhance Dox sensitivity in TNBC cells by suppressing eIF5A2 and reversing Dox-induced EMT. miR-33a-5p overexpression appears to be a potential therapeutic approach against TNBC. Therefore, miR-33a-5p-based therapy may be a promising strategy for overcoming the chemoresistance of TNBC.

Acknowledgements

Not applicable.

Funding

The present study was supported by the Suqian Social Development Science and Technology Support Program Project (grant nos. S201105 and S201515).

Availability of data and materials

All data generated or analyzed during the present study are included in this published article.

Authors' contributions

JW and XG designed the study. SG performed the experiments. MY and XZ analyzed the data. JW wrote the manuscript. All authors read and approved the final version of the manuscript.

Ethics approval and consent to participate

Not applicable.

Patient consent for publication

Not applicable.

Competing interests

The authors declare that they have no competing interests.

References

1 

Li Z, Chen Z, Hu G and Jiang Y: Roles of circular RNA in breast cancer: Present and future. Am J Transl Res. 11:3945–3954. 2019.PubMed/NCBI

2 

DeSantis C, Ma JM, Bryan L and Jemal A: Breast Cancer Statistics, 2013. CA Cancer J Clin. 64:52–62. 2014. View Article : Google Scholar : PubMed/NCBI

3 

Siegel RL, Miller KD and Jemal A: Cancer Statistics, 2017. CA Cancer J Clin. 67:7–30. 2017. View Article : Google Scholar : PubMed/NCBI

4 

Palma G, Frasci G, Chirico A, Esposito E, Siani C, Saturnino C, Arra C, Ciliberto G, Giordano A and D'Aiuto M: Triple negative breast cancer: Looking for the missing link between biology and treatments. Oncotarget. 6:26560–26574. 2015. View Article : Google Scholar : PubMed/NCBI

5 

Andreopoulou E, Schweber SJ, Sparano JA and McDaid HM: Therapies for triple negative breast cancer. Expert Opin Pharmacother. 16:983–998. 2015. View Article : Google Scholar : PubMed/NCBI

6 

Rivankar S: An overview of doxorubicin formulations in cancer therapy. J Cancer Res Ther. 10:853–858. 2014. View Article : Google Scholar : PubMed/NCBI

7 

Joensuu H and Gligorov J: Adjuvant treatments for triple-negative breast cancers. Ann Oncol. 23 (Suppl 6):vi40–vi45. 2012. View Article : Google Scholar : PubMed/NCBI

8 

Yagata H, Kajiura Y and Yamauchi H: Current strategy for triple-negative breast cancer: Appropriate combination of surgery, radiation, and chemotherapy. Breast Cancer. 18:165–173. 2011. View Article : Google Scholar : PubMed/NCBI

9 

Li YW and Sarkar FH: MicroRNA targeted therapeutic approach for pancreatic cancer. Int J Biol Sci. 12:326–337. 2016. View Article : Google Scholar : PubMed/NCBI

10 

Rizzo S, Cangemi A, Galvano A, Fanale D, Buscemi S, Ciaccio M, Russo A, Castorina S and Bazan V: Analysis of miRNA expression profile induced by short term starvation in breast cancer cells treated with doxorubicin. Oncotarget. 8:71924–71932. 2017. View Article : Google Scholar : PubMed/NCBI

11 

Ouyang M, Li Y, Ye S, Ma J, Lu L, Lv W, Chang G, Li X, Li Q6, Wang S5 and Wang W: MicroRNA profiling implies new markers of chemoresistance of triple-negative breast cancer. PLoS One. 9:e962282014. View Article : Google Scholar : PubMed/NCBI

12 

Sha LY, Zhang Y, Wang W, Sui X, Liu SK, Wang T and Zhang H: MiR-18a upregulation decreases Dicer expression and confers paclitaxel resistance in triple negative breast cancer. Eur Rev Med Pharmacol Sci. 20:2201–2208. 2016.PubMed/NCBI

13 

O'Brien K, Lowry MC, Corcoran C, Martinez VG, Daly M, Rani S, Gallagher WM, Radomski MW, MacLeod RA and O'Driscoll L: miR-134 in extracellular vesicles reduces triple-negative breast cancer aggression and increases drug sensitivity. Oncotarget. 6:32774–32789. 2015.PubMed/NCBI

14 

Niu J, Xue A, Chi Y, Xue J, Wang W, Zhao Z, Fan M, Yang CH, Shao ZM, Pfeffer LM, et al: Induction of miRNA-181a by genotoxic treatments promotes chemotherapeutic resistance and metastasis in breast cancer. Oncogene. 35:1302–1313. 2016. View Article : Google Scholar : PubMed/NCBI

15 

Cao K, Li J and Chen J: microRNA-33a-5p increases radiosensitivity by inhibiting glycolysis in melanoma. Oncotarget. 8:83660–83672. 2017.PubMed/NCBI

16 

Meng W, Tai Y, Zhao H, Fu B, Zhang T, Liu W, Li H, Yang Y, Zhang Q, Feng Y and Chen G: Downregulation of miR-33a-5p in hepatocellular carcinoma: A possible mechanism for chemotherapy resistance. Med Sci Monit. 23:1295–1304. 2017. View Article : Google Scholar : PubMed/NCBI

17 

Livak KJ and Schmittgen TD: Analysis of relative gene expression data using real-time quantitative PCR and the 2(-Delta Delta C(T)) method. Methods. 25:402–408. 2001. View Article : Google Scholar : PubMed/NCBI

18 

Zhou W, Fang H, Wu Q, Wang X, Liu R, Li F, Xiao J, Yuan L, Zhou Z, Ma J, et al: Ilamycin E, a natural product of marine actinomycete, inhibits triple-negative breast cancer partially through ER stress-CHOP-Bcl-2. Int J Biol Sci. 15:1723–1732. 2019. View Article : Google Scholar : PubMed/NCBI

19 

Mitra A, Mishra L and Li S: EMT, CTCs and CSCs in tumor relapse and drug-resistance. Oncotarget. 6:10697–10711. 2015. View Article : Google Scholar : PubMed/NCBI

20 

Du B and Shim JS: Targeting epithelial-mesenchymal transition (EMT) to overcome drug resistance in cancer. Molecules. 21(pii): E9652016. View Article : Google Scholar : PubMed/NCBI

21 

Agarwal V, Bell GW, Nam JW and Bartel DP: Predicting effective microRNA target sites in mammalian mRNAs. Elife. 4:2015. View Article : Google Scholar

22 

Fang L, Gao L, Xie L and Xiao G: GC7 enhances cisplatin sensitivity via STAT3 signaling pathway inhibition and eIF5A2 inactivation in mesenchymal phenotype oral cancer cells. Oncol Rep. 39:1283–1291. 2018.PubMed/NCBI

23 

Lou B, Fan J, Wang K, Chen W, Zhou X, Zhang J, Lin S, Lv F and Chen Y: N1-guanyl-1,7-diaminoheptane (GC7) enhances the therapeutic efficacy of doxorubicin by inhibiting activation of eukaryotic translation initiation factor 5A2 (eIF5A2) and preventing the epithelial-mesenchymal transition in hepatocellular carcinoma cells. Exp Cell Res. 319:2708–2717. 2013. View Article : Google Scholar : PubMed/NCBI

24 

Liedtke C, Mazouni C, Hess KR, André F, Tordai A, Mejia JA, Symmans WF, Gonzalez-Angulo AM, Hennessy B, Green M, et al: Response to neoadjuvant therapy and long-term survival in patients with triple-negative breast cancer. J Clin Oncol. 26:1275–1281. 2008. View Article : Google Scholar : PubMed/NCBI

25 

Lien MY, Liu LC, Wang HC, Yeh MH, Chen CJ, Yeh SP, Bai LY, Liao YM, Lin CY, Hsieh CY, et al: Safety and efficacy of pegylated liposomal doxorubicin-based adjuvant chemotherapy in patients with stage I–III triple-negative breast cancer. Anticancer Res. 34:7319–7326. 2014.PubMed/NCBI

26 

Xue F, Liu Y, Zhang H, Wen Y, Yan L, Tang Q, Xiao E and Zhang D: Let-7a enhances the sensitivity of hepatocellular carcinoma cells to cetuximab by regulating STAT3 expression. Onco Targets Ther. 9:7253–7261. 2016. View Article : Google Scholar : PubMed/NCBI

27 

Li Q, Xia X, Ji J, Ma J, Tao L, Mo L and Chen W: MiR-199a-3p enhances cisplatin sensitivity of cholangiocarcinoma cells by inhibiting mTOR signaling pathway and expression of MDR1. Oncotarget. 8:33621–33630. 2017.PubMed/NCBI

28 

Wang J, Yang M, Li Y and Han B: The role of MicroRNAs in the chemoresistance of breast cancer. Drug Dev Res. 76:368–374. 2015. View Article : Google Scholar : PubMed/NCBI

29 

Mi W, Shi Q, Chen X, Wu T and Huang H: miR-33a-5p modulates TNF-α-inhibited osteogenic differentiation by targeting SATB2 expression in hBMSCs. FEBS Lett. 590:396–407. 2016. View Article : Google Scholar : PubMed/NCBI

30 

Zhang J, Wang D, Xiong J, Chen L and Huang J: MicroRNA-33a-5p suppresses growth of osteosarcoma cells and is downregulated in human osteosarcoma. Oncol Lett. 10:2135–2141. 2015. View Article : Google Scholar : PubMed/NCBI

31 

Li W, Jia G, Qu Y, Du Q and Liu B and Liu B: Long non-coding RNA (LncRNA) HOXA11-AS promotes breast cancer invasion and metastasis by regulating epithelial-mesenchymal transition. Med Sci Monit. 23:3393–3403. 2017. View Article : Google Scholar : PubMed/NCBI

32 

Zhao M, Ang L, Huang J and Wang J: MicroRNAs regulate the epithelial-mesenchymal transition and influence breast cancer invasion and metastasis. Tumour Biol. 39:10104283176916822017. View Article : Google Scholar : PubMed/NCBI

33 

Banyard J and Bielenberg DR: The role of EMT and MET in cancer dissemination. Connect Tissue Res. 56:403–413. 2015. View Article : Google Scholar : PubMed/NCBI

34 

Nieto MA, Huang RY, Jackson RA and Thiery JP: Emt: 2016. Cell. 166:21–45. 2016. View Article : Google Scholar : PubMed/NCBI

35 

Chen WC, Lai YA, Lin YC, Ma JW, Huang LF, Yang NS, Ho CT, Kuo SC and Way TD: Curcumin suppresses doxorubicin-induced epithelial-mesenchymal transition via the inhibition of TGF-β and PI3K/AKT signaling pathways in triple-negative breast cancer cells. J Agric Food Chem. 61:11817–11824. 2013. View Article : Google Scholar : PubMed/NCBI

36 

Blanchard Z, Paul BT, Craft B and ElShamy WM: BRCA1-IRIS inactivation overcomes paclitaxel resistance in triple negative breast cancers. Breast Cancer Res. 17:52015. View Article : Google Scholar : PubMed/NCBI

37 

Mohr AM and Mott JL: Overview of microRNA biology. Semin Liver Dis. 35:3–11. 2015. View Article : Google Scholar : PubMed/NCBI

38 

Bai HY, Liao YJ, Cai MY, Ma NF, Zhang Q, Chen JW, Zhang JX, Wang FW, Wang CY and Chen WH: Eukaryotic initiation factor 5A2 contributes to the maintenance of CD133(+) hepatocellular carcinoma cells via the c-Myc/microRNA-29b axis. Stem Cells. 36:180–191. 2018. View Article : Google Scholar : PubMed/NCBI

39 

Wang X, Jin Y, Zhang H, Huang X, Zhang Y and Zhu J: MicroRNA-599 inhibits metastasis and epithelial-mesenchymal transition via targeting EIF5A2 in gastric cancer. Biomed Pharmacother. 97:473–480. 2018. View Article : Google Scholar : PubMed/NCBI

40 

Xu G, Shao G, Pan Q, Sun L, Zheng D, Li M, Li N, Shi H and Ni Y: MicroRNA-9 regulates non-small cell lung cancer cell invasion and migration by targeting eukaryotic translation initiation factor 5A2. Am J Transl Res. 9:478–488. 2017.PubMed/NCBI

41 

Tian SB, Yu JC, Liu YQ, Kang WM, Ma ZQ, Ye X and Yan C: MiR-30b suppresses tumor migration and invasion by targeting EIF5A2 in gastric cancer. World J Gastroenterol. 21:9337–9347. 2015. View Article : Google Scholar : PubMed/NCBI

42 

Tsang FH, Au V, Lu WJ, Shek FH, Liu AM, Luk JM, Fan ST, Poon RT and Lee NP: Prognostic marker microRNA-125b inhibits tumorigenic properties of hepatocellular carcinoma cells via suppressing tumorigenic molecule eIF5A2. Dig Dis Sci. 59:2477–2487. 2014. View Article : Google Scholar : PubMed/NCBI

43 

Wei YX, Chen G, You L and Zhao YP: Expression of eukaryotic translation initiation factor 5A2 in pancreatic adenocarcinoma and its correlation with the prognosis. Zhongguo Yi Xue Ke Xue Yuan Xue Bao. 35:634–638. 2013.(In Chinese). PubMed/NCBI

44 

Liu RR, Lv YS, Tang YX, Wang YF, Chen XL, Zheng XX, Xie SZ, Cai Y, Yu J and Zhang XN: Eukaryotic translation initiation factor 5A2 regulates the migration and invasion of hepatocellular carcinoma cells via pathways involving reactive oxygen species. Oncotarget. 7:24348–24360. 2016.PubMed/NCBI

45 

He LR, Zhao HY, Li BK, Liu YH, Liu MZ, Guan XY, Bian XW, Zeng YX and Xie D: Overexpression of eIF5A-2 is an adverse prognostic marker of survival in stage I non-small cell lung cancer patients. Int J Cancer. 129:143–150. 2011. View Article : Google Scholar : PubMed/NCBI

46 

Meng QB, Kang WM, Yu JC, Liu YQ, Ma ZQ, Zhou L, Cui QC and Zhou WX: Overexpression of eukaryotic translation initiation factor 5A2 (EIF5A2) correlates with cell aggressiveness and poor survival in gastric cancer. PLoS One. 10:e01192292015. View Article : Google Scholar : PubMed/NCBI

47 

Bao Y, Lu Y, Wang X, Feng W, Sun X, Guo H, Tang C, Zhang X, Shi Q and Yu H: Eukaryotic translation initiation factor 5A2 (eIF5A2) regulates chemoresistance in colorectal cancer through epithelial mesenchymal transition. Cancer Cell Int. 15:1092015. View Article : Google Scholar : PubMed/NCBI

48 

Yang H, Li XD, Zhou Y, Ban X, Zeng TT, Li L, Zhang BZ, Yun J, Xie D, Guan XY and Li Y: Stemness and chemotherapeutic drug resistance induced by EIF5A2 overexpression in esophageal squamous cell carcinoma. Oncotarget. 6:26079–26089. 2015.PubMed/NCBI

49 

Yang J, Yu H, Shen M, Wei W, Xia L and Zhao P: N1-guanyl-1,7-diaminoheptane sensitizes bladder cancer cells to doxorubicin by preventing epithelial-mesenchymal transition through inhibition of eukaryotic translation initiation factor 5A2 activation. Cancer Sci. 105:219–227. 2014. View Article : Google Scholar : PubMed/NCBI

50 

Liu Y, Du F, Chen W, Yao M, Lv K and Fu P: EIF5A2 is a novel chemoresistance gene in breast cancer. Breast Cancer. 22:602–607. 2015. View Article : Google Scholar : PubMed/NCBI

51 

Liu Y, Liu R, Fu P, Du F, Hong Y, Yao M, Zhang X and Zheng S: N1-Guanyl-1,7-diaminoheptane sensitizes estrogen receptor negative breast cancer cells to doxorubicin by preventing epithelial-mesenchymal transition through inhibition of eukaryotic translation initiation factor 5a2 activation. Cell Physiol Biochem. 36:2494–2503. 2015. View Article : Google Scholar : PubMed/NCBI

Related Articles

  • Abstract
  • View
  • Download
  • Twitter
Copy and paste a formatted citation
Spandidos Publications style
Guan X, Gu S, Yuan M, Zheng X and Wu J: MicroRNA‑33a‑5p overexpression sensitizes triple‑negative breast cancer to doxorubicin by inhibiting eIF5A2 and epithelial‑mesenchymal transition. Oncol Lett 18: 5986-5994, 2019.
APA
Guan, X., Gu, S., Yuan, M., Zheng, X., & Wu, J. (2019). MicroRNA‑33a‑5p overexpression sensitizes triple‑negative breast cancer to doxorubicin by inhibiting eIF5A2 and epithelial‑mesenchymal transition. Oncology Letters, 18, 5986-5994. https://doi.org/10.3892/ol.2019.10984
MLA
Guan, X., Gu, S., Yuan, M., Zheng, X., Wu, J."MicroRNA‑33a‑5p overexpression sensitizes triple‑negative breast cancer to doxorubicin by inhibiting eIF5A2 and epithelial‑mesenchymal transition". Oncology Letters 18.6 (2019): 5986-5994.
Chicago
Guan, X., Gu, S., Yuan, M., Zheng, X., Wu, J."MicroRNA‑33a‑5p overexpression sensitizes triple‑negative breast cancer to doxorubicin by inhibiting eIF5A2 and epithelial‑mesenchymal transition". Oncology Letters 18, no. 6 (2019): 5986-5994. https://doi.org/10.3892/ol.2019.10984
Copy and paste a formatted citation
x
Spandidos Publications style
Guan X, Gu S, Yuan M, Zheng X and Wu J: MicroRNA‑33a‑5p overexpression sensitizes triple‑negative breast cancer to doxorubicin by inhibiting eIF5A2 and epithelial‑mesenchymal transition. Oncol Lett 18: 5986-5994, 2019.
APA
Guan, X., Gu, S., Yuan, M., Zheng, X., & Wu, J. (2019). MicroRNA‑33a‑5p overexpression sensitizes triple‑negative breast cancer to doxorubicin by inhibiting eIF5A2 and epithelial‑mesenchymal transition. Oncology Letters, 18, 5986-5994. https://doi.org/10.3892/ol.2019.10984
MLA
Guan, X., Gu, S., Yuan, M., Zheng, X., Wu, J."MicroRNA‑33a‑5p overexpression sensitizes triple‑negative breast cancer to doxorubicin by inhibiting eIF5A2 and epithelial‑mesenchymal transition". Oncology Letters 18.6 (2019): 5986-5994.
Chicago
Guan, X., Gu, S., Yuan, M., Zheng, X., Wu, J."MicroRNA‑33a‑5p overexpression sensitizes triple‑negative breast cancer to doxorubicin by inhibiting eIF5A2 and epithelial‑mesenchymal transition". Oncology Letters 18, no. 6 (2019): 5986-5994. https://doi.org/10.3892/ol.2019.10984
Follow us
  • Twitter
  • LinkedIn
  • Facebook
About
  • Spandidos Publications
  • Careers
  • Cookie Policy
  • Privacy Policy
How can we help?
  • Help
  • Live Chat
  • Contact
  • Email to our Support Team