Spandidos Publications Logo
  • About
    • About Spandidos
    • Aims and Scopes
    • Abstracting and Indexing
    • Editorial Policies
    • Reprints and Permissions
    • Job Opportunities
    • Terms and Conditions
    • Contact
  • Journals
    • All Journals
    • Oncology Letters
      • Oncology Letters
      • Information for Authors
      • Editorial Policies
      • Editorial Board
      • Aims and Scope
      • Abstracting and Indexing
      • Bibliographic Information
      • Archive
    • International Journal of Oncology
      • International Journal of Oncology
      • Information for Authors
      • Editorial Policies
      • Editorial Board
      • Aims and Scope
      • Abstracting and Indexing
      • Bibliographic Information
      • Archive
    • Molecular and Clinical Oncology
      • Molecular and Clinical Oncology
      • Information for Authors
      • Editorial Policies
      • Editorial Board
      • Aims and Scope
      • Abstracting and Indexing
      • Bibliographic Information
      • Archive
    • Experimental and Therapeutic Medicine
      • Experimental and Therapeutic Medicine
      • Information for Authors
      • Editorial Policies
      • Editorial Board
      • Aims and Scope
      • Abstracting and Indexing
      • Bibliographic Information
      • Archive
    • International Journal of Molecular Medicine
      • International Journal of Molecular Medicine
      • Information for Authors
      • Editorial Policies
      • Editorial Board
      • Aims and Scope
      • Abstracting and Indexing
      • Bibliographic Information
      • Archive
    • Biomedical Reports
      • Biomedical Reports
      • Information for Authors
      • Editorial Policies
      • Editorial Board
      • Aims and Scope
      • Abstracting and Indexing
      • Bibliographic Information
      • Archive
    • Oncology Reports
      • Oncology Reports
      • Information for Authors
      • Editorial Policies
      • Editorial Board
      • Aims and Scope
      • Abstracting and Indexing
      • Bibliographic Information
      • Archive
    • Molecular Medicine Reports
      • Molecular Medicine Reports
      • Information for Authors
      • Editorial Policies
      • Editorial Board
      • Aims and Scope
      • Abstracting and Indexing
      • Bibliographic Information
      • Archive
    • World Academy of Sciences Journal
      • World Academy of Sciences Journal
      • Information for Authors
      • Editorial Policies
      • Editorial Board
      • Aims and Scope
      • Abstracting and Indexing
      • Bibliographic Information
      • Archive
    • International Journal of Functional Nutrition
      • International Journal of Functional Nutrition
      • Information for Authors
      • Editorial Policies
      • Editorial Board
      • Aims and Scope
      • Abstracting and Indexing
      • Bibliographic Information
      • Archive
    • International Journal of Epigenetics
      • International Journal of Epigenetics
      • Information for Authors
      • Editorial Policies
      • Editorial Board
      • Aims and Scope
      • Abstracting and Indexing
      • Bibliographic Information
      • Archive
    • Medicine International
      • Medicine International
      • Information for Authors
      • Editorial Policies
      • Editorial Board
      • Aims and Scope
      • Abstracting and Indexing
      • Bibliographic Information
      • Archive
  • Articles
  • Information
    • Information for Authors
    • Information for Reviewers
    • Information for Librarians
    • Information for Advertisers
    • Conferences
  • Language Editing
Spandidos Publications Logo
  • About
    • About Spandidos
    • Aims and Scopes
    • Abstracting and Indexing
    • Editorial Policies
    • Reprints and Permissions
    • Job Opportunities
    • Terms and Conditions
    • Contact
  • Journals
    • All Journals
    • Biomedical Reports
      • Information for Authors
      • Editorial Policies
      • Editorial Board
      • Aims and Scope
      • Abstracting and Indexing
      • Bibliographic Information
      • Archive
    • Experimental and Therapeutic Medicine
      • Information for Authors
      • Editorial Policies
      • Editorial Board
      • Aims and Scope
      • Abstracting and Indexing
      • Bibliographic Information
      • Archive
    • International Journal of Epigenetics
      • Information for Authors
      • Editorial Policies
      • Editorial Board
      • Aims and Scope
      • Abstracting and Indexing
      • Bibliographic Information
      • Archive
    • International Journal of Functional Nutrition
      • Information for Authors
      • Editorial Policies
      • Editorial Board
      • Aims and Scope
      • Abstracting and Indexing
      • Bibliographic Information
      • Archive
    • International Journal of Molecular Medicine
      • Information for Authors
      • Editorial Policies
      • Editorial Board
      • Aims and Scope
      • Abstracting and Indexing
      • Bibliographic Information
      • Archive
    • International Journal of Oncology
      • Information for Authors
      • Editorial Policies
      • Editorial Board
      • Aims and Scope
      • Abstracting and Indexing
      • Bibliographic Information
      • Archive
    • Medicine International
      • Information for Authors
      • Editorial Policies
      • Editorial Board
      • Aims and Scope
      • Abstracting and Indexing
      • Bibliographic Information
      • Archive
    • Molecular and Clinical Oncology
      • Information for Authors
      • Editorial Policies
      • Editorial Board
      • Aims and Scope
      • Abstracting and Indexing
      • Bibliographic Information
      • Archive
    • Molecular Medicine Reports
      • Information for Authors
      • Editorial Policies
      • Editorial Board
      • Aims and Scope
      • Abstracting and Indexing
      • Bibliographic Information
      • Archive
    • Oncology Letters
      • Information for Authors
      • Editorial Policies
      • Editorial Board
      • Aims and Scope
      • Abstracting and Indexing
      • Bibliographic Information
      • Archive
    • Oncology Reports
      • Information for Authors
      • Editorial Policies
      • Editorial Board
      • Aims and Scope
      • Abstracting and Indexing
      • Bibliographic Information
      • Archive
    • World Academy of Sciences Journal
      • Information for Authors
      • Editorial Policies
      • Editorial Board
      • Aims and Scope
      • Abstracting and Indexing
      • Bibliographic Information
      • Archive
  • Articles
  • Information
    • For Authors
    • For Reviewers
    • For Librarians
    • For Advertisers
    • Conferences
  • Language Editing
Login Register Submit
  • This site uses cookies
  • You can change your cookie settings at any time by following the instructions in our Cookie Policy. To find out more, you may read our Privacy Policy.

    I agree
Search articles by DOI, keyword, author or affiliation
Search
Advanced Search
presentation
Oncology Letters
Join Editorial Board Propose a Special Issue
Print ISSN: 1792-1074 Online ISSN: 1792-1082
Journal Cover
October-2020 Volume 20 Issue 4

Full Size Image

Sign up for eToc alerts
Recommend to Library

Journals

International Journal of Molecular Medicine

International Journal of Molecular Medicine

International Journal of Molecular Medicine is an international journal devoted to molecular mechanisms of human disease.

International Journal of Oncology

International Journal of Oncology

International Journal of Oncology is an international journal devoted to oncology research and cancer treatment.

Molecular Medicine Reports

Molecular Medicine Reports

Covers molecular medicine topics such as pharmacology, pathology, genetics, neuroscience, infectious diseases, molecular cardiology, and molecular surgery.

Oncology Reports

Oncology Reports

Oncology Reports is an international journal devoted to fundamental and applied research in Oncology.

Experimental and Therapeutic Medicine

Experimental and Therapeutic Medicine

Experimental and Therapeutic Medicine is an international journal devoted to laboratory and clinical medicine.

Oncology Letters

Oncology Letters

Oncology Letters is an international journal devoted to Experimental and Clinical Oncology.

Biomedical Reports

Biomedical Reports

Explores a wide range of biological and medical fields, including pharmacology, genetics, microbiology, neuroscience, and molecular cardiology.

Molecular and Clinical Oncology

Molecular and Clinical Oncology

International journal addressing all aspects of oncology research, from tumorigenesis and oncogenes to chemotherapy and metastasis.

World Academy of Sciences Journal

World Academy of Sciences Journal

Multidisciplinary open-access journal spanning biochemistry, genetics, neuroscience, environmental health, and synthetic biology.

International Journal of Functional Nutrition

International Journal of Functional Nutrition

Open-access journal combining biochemistry, pharmacology, immunology, and genetics to advance health through functional nutrition.

International Journal of Epigenetics

International Journal of Epigenetics

Publishes open-access research on using epigenetics to advance understanding and treatment of human disease.

Medicine International

Medicine International

An International Open Access Journal Devoted to General Medicine.

Journal Cover
October-2020 Volume 20 Issue 4

Full Size Image

Sign up for eToc alerts
Recommend to Library

  • Article
  • Citations
    • Cite This Article
    • Download Citation
    • Create Citation Alert
    • Remove Citation Alert
    • Cited By
  • Similar Articles
    • Related Articles (in Spandidos Publications)
    • Similar Articles (Google Scholar)
    • Similar Articles (PubMed)
  • Download PDF
  • Download XML
  • View XML

  • Supplementary Files
    • Supplementary_Data.pdf
Article Open Access

Apatinib induces apoptosis and autophagy via the PI3K/AKT/mTOR and MAPK/ERK signaling pathways in neuroblastoma

  • Authors:
    • Xiying Yu
    • Hongjun Fan
    • Xingran Jiang
    • Wei Zheng
    • Yanan Yang
    • Mei Jin
    • Xiaoli Ma
    • Wei Jiang
  • View Affiliations / Copyright

    Affiliations: Department of Etiology and Carcinogenesis and State Key Laboratory of Molecular Oncology, National Cancer Center/National Clinical Research Center for Cancer/Cancer Hospital, Chinese Academy of Medical Sciences and Peking Union Medical College, Beijing 100021, P.R. China, Beijing Key Laboratory of Pediatric Hematology Oncology, National Discipline of Pediatrics, Ministry of Education, MOE Key Laboratory of Major Diseases in Children, Hematology Oncology Center, Beijing Children's Hospital, Capital Medical University, National Center for Children's Health, Beijing 100045, P.R. China, Department of Pathology, Beijing Chaoyang Hospital, Capital Medical University, Beijing 100020, P.R. China
    Copyright: © Yu et al. This is an open access article distributed under the terms of Creative Commons Attribution License.
  • Article Number: 52
    |
    Published online on: July 27, 2020
       https://doi.org/10.3892/ol.2020.11913
  • Expand metrics +
Metrics: Total Views: 0 (Spandidos Publications: | PMC Statistics: )
Metrics: Total PDF Downloads: 0 (Spandidos Publications: | PMC Statistics: )
Cited By (CrossRef): 0 citations Loading Articles...

This article is mentioned in:



Abstract

The clinical outcome of neuroblastoma (NB) has significantly improved in the last 30 years for patients with localized disease; however, the overall survival (OS) for patients with metastasis remains poor. Apatinib, a selective inhibitor of the vascular endothelial growth factor receptor‑2 (VEGFR‑2) tyrosine kinase, which was discovered to be highly associated with metastasis, has been reported to exert antitumor effects in numerous types of cancer. However, the effect of apatinib in NB remains relatively unknown. The present study aimed to investigate the antitumor effects of apatinib in NB cells in vitro. The results revealed that apatinib inhibited cell viability and colony formation, whilst inducing cell cycle arrest and the apoptosis of NB cells. Additionally, apatinib inhibited the migration and invasion of NB cells, in addition to promoting the autophagy of NB cells. Western blotting demonstrated that the protein expression levels of phosphorylated (p)‑AKT, p‑mTOR and p‑P70S6K, and downstream molecules associated with the cell cycle and apoptosis, such as cyclin D1 and the Bcl‑2/Bax ratio of NB cells, were significantly decreased following treatment with apatinib. In addition, western blotting and immunofluorescence assays identified that the expression level of microtubule‑associated protein 1A/1B‑light chain 3‑II, which is expressed in autophagosomes, was upregulated following apatinib treatment. In conclusion, the findings of the present study suggested that apatinib may induce apoptosis and autophagy via the PI3K/AKT/mTOR and mitogen‑activated protein kinase/ERK signaling pathways in NB cells. Thus, apatinib may be a potential antitumor agent for the clinical treatment of NB.

Introduction

Neuroblastoma (NB) is the most common extracranial solid tumor that occurs in children, with >90% of patients being diagnosed before the age of 10 years (1). In fact, it is estimated that NB affected 10.72/1,000,000 children <15 years each year in the United States between 2001–2009 (2). At the time of diagnosis, 50% of all NB cases present with metastasis, which are classified as a high-risk clinical phenotype (3). Although the treatment of high-risk NB has significantly improved in the past few decades, the long-term survival rate remains <50%, which is markedly lower compared with other pediatric oncology diseases (4).

Apatinib is a novel tyrosine kinase inhibitor of the vascular endothelial growth factor receptor-2 (VEGFR2) (5). At the cellular level, apatinib has been reported to selectively block the downstream signal transduction of VEGFR2 (6). Apatinib has previously been demonstrated to exhibit promising antitumor effects in various types of tumor in vitro, such as osteosarcoma, anaplastic thyroid cancer, lung cancer and hepatocellular carcinoma (7–10). In addition, in a phase 3 clinical trial, apatinib was identified to significantly improve the median overall and progression-free survival time of advanced gastric cancer, which was refractory to fewer than two lines of prior chemotherapy (11). However, to the best of our knowledge, the antitumor effects of apatinib in NB remain unclear.

The antitumor effects of apatinib reportedly act downstream of the VEGFR2 signaling pathway, such as via PI3K/AKT/mTOR, STAT3/Bcl-2 or mitogen-activated protein kinase (MAPK)/ERK (7,12,13). In particular, it has been reported that the upregulation of phosphorylated (p)-AKT, p-mTOR and MAPK are recurrent events occurring in NB cell lines, and predict a poor prognosis for patients with NB (14–16).

The present study evaluated the antitumor effects of apatinib and revealed the main signaling pathway affecting the induction of apoptosis and autophagy in NB cells in vitro.

Materials and methods

Chemicals

Apatinib was obtained from Jiangsu Hengrui Medicine Co., Ltd.. Apatinib (0.5 mg) was dissolved in 1 ml DMSO to a concentration of 1 mM and then diluted with DMEM (cat. no. 10566016; Thermo Fisher Scientific, Inc.) for cell culture.

Cell culture

NB cell lines [BE(2)-M17, SH-SY5Y and IMR-32] were purchased from the American Type Culture Collection. The cells were cultured in DMEM supplemented with 10% FBS (cat. no. 10100147C; Thermo Fisher Scientific, Inc.) and maintained at 37°C with 5% CO2.

Cell viability, proliferation, cell cycle, apoptosis assays and autophagy observation

Cell viability assays were performed using a Cell Counting Kit-8 (CCK-8; Dojindo Molecular Technologies, Inc.) assay. Briefly, the NB cells were plated at a density of 5×103 cells/well into 96-well plates in triplicate and incubated for 24 h. The effects on harvested cells treated with 20 µM near the IC50 concentration of apatinib were too poor to perform the cell cycle assay and other experiments; therefore, lower concentrations of apatinib (5 or 10 µM) were used in the present study and the results demonstrated an obvious effect of apatinib on NB cells. Subsequently, the cells were cultured with fresh medium containing 0, 5 or 10 µM apatinib for 24 or 48 h and the absorbance was subsequently measured at 450 nm to assess the effect on cell proliferation. The cell cycle and cell apoptosis assays were performed as previously described (17). For autophagy observation, the NB cells were cultured with 10 µM apatinib at 37°C with 5% CO2 for 48 h. Then the cellular vacuolization of neuroblastoma cells was visualized via light microscopy (×400 magnification; CKX41; Olympus Corporation, Inc.)

Colony formation assay

BE(2)-M17 and SH-SY5Y cells were treated with 0, 5 or 10 µM apatinib for 48 h, and then 1×103 cells were seeded and cultured in 6-well plates without apatinib. After 14 days of incubation, the cells were fixed with 100% anhydrous methanol at room temperature for 10 min and stained with 0.5% crystal violet at room temperature for 20 min. The colony numbers were observed using a G:BOX Chemi XRQ (Synoptics Ltd., http://www.syngene.com). All experiments were performed in triplicate.

Wound healing and invasion assays

BE(2)-M17 and SH-SY5Y cells were seeded at a density of 5×104 cells/well into 6-well plates and cultured until they reached 100% confluency. Then, pipette tips were used to make a scratch in the monolayer of the cells. Due to the poor adhesion ability of neuroblastoma cells in medium without FBS, the cells were cultured in DMEM supplemented with 2% FBS and 0, 5 or 10 µM apatinib. Although the medium with 2% FBS had little effect on the proliferation of neuroblastoma cells in 24 h, there was a limitation of our wound healing experiment. The wounded area was monitored every 6 h under a light microscope (×100 magnification; CKX41; Olympus Corporation) and the degree of wound healing induced by cell migration was quantified using Image-Pro Plus software 6.0 (Media Cybernetics, Inc.). The invasion assay was performed as previously described (18). For cell invasion analysis, 1×105 cells in serum-free DMEM were plated in the upper membrane of Transwell inserts (8 mm) coated with 60 µl Matrigel (BD Biosciences) in the 24-well plates. High-glucose DMEM containing 20% FBS was added to the lower wells. Migration was allowed to proceed for 24 h at 37°C. Cells that did not migrate through the filters were removed using cotton swabs, and cells that migrated through the inserts were fixed in anhydrous methanol for 10 min and stained with 0.5% crystal violet at room temperature for 20 min. The number of migratory cells were observed under a light microscope (×200 magnification; CKX41; Olympus Corporation). All experiments were performed in triplicate.

Bioinformatics analysis

The molecular interactions between the VEGFR2 and PI3K/AKT signaling pathways were analyzed using Search Tool for the Retrieval of Interacting Genes/Proteins (STRING) database (http://string-db.org). In the STRING database, kinase insert domain-containing receptor (KDR) is the official symbol name also known as VEGFR2, and phosphatidylinositol 4,5-bisphosphate 3-kinase catalytic subunit alpha isoform (PIK3CA) is the official symbol name also known as PI3K (19).

Western blotting

Following treatment with apatinib (0, 5, 10 or 20 µM) at 37°C for 48 h in 5% CO2, total protein was extracted from BE(2)-M17 and SH-SY5Y cells as previously described (17). In the autophagy assay, the starvation group was cultured without FBS at 37°C for 48 h. Total protein was quantified using the BCA Protein Assay kit (cat. no. 23225; Thermo Fisher Scientific, Inc.). Then, 30 µg protein/lane was separated on precast 10% SDS-PAGE gels and subsequently transferred onto polyvinylidene fluoride membranes. The membranes were blocked with 5% bovine serum albumin dissolved in Tris-buffered saline containing 0.1% Tween-20 for 30 min at room temperature followed by incubation with primary antibodies against: Bcl-2 (cat. no. sc-7382; 1:200), Bax (cat. no. sc-7480, 1:200), cyclin D1 (cat. no. sc-8396; 1:200), p70S6 kinase α (cat. no. sc-230, 1:200), phosphorylated (p)-p70S6 kinase αSer411 (cat. no. sc-7983-R, 1:200), mTOR (cat. no. sc-517464, 1:200) and p-mTORSer2448 (cat. no. sc-293133, 1:200) were purchased from Santa Cruz Biotechnology, Inc., overnight at 4°C. The primary antibody against β-actin (cat. no. A1978, 1:10,000) was purchased from Sigma-Aldrich; Merck KGaA. The primary antibodies against AKT (cat. no. 4691, 1:1,000), p-AKTSer473 (cat. no. 4058, 1:1,000), ERK (cat. no. 4696, 1:2,000), p-ERKThr202/Tyr204 (cat. no. 4376, 1:1,000) and LC3B (cat. no. 3868, 1:1,000) were purchased from Cell Signaling Technology, Inc. The primary antibodies against autophagy related 5 (ATG5; cat. no. 10181-2-AP, 1:1,000) and P62 (cat. no. 18420-1-AP, 1:1,000) were purchased from Proteintech Group, Inc.. Following the primary incubation, membranes were incubated with goat against rabbit IgG-horseradish peroxidase (cat. no. ZB-2301, 1:10,000) and goat against mouse IgG-horseradish peroxidase (cat. no. ZB-2305, 1:10,000; both from Beijing Zhongshan Golden Bridge Biotechnology Co., Ltd.) secondary antibodies for 2 h at 37°C. Protein bands were visualized using the Super ECL plus super sensitive luminous liquid (cat. no. P1050; Applygen Technologies, Inc.). The images were captured using the ImageQuant™ LAS 4000 system (GE Healthcare Life Sciences). The densitometry of the scanned immunoblot bands was analyzed using ImageJ software (version 1.52q; Bharti Airtel Ltd, http://imagej.nih.gov/ij). Each experiment was performed at least three times.

Immunofluorescence

BE(2)-M17 and SH-SY5Y cells were seeded at a density of 1×105 cells/well onto glass coverslips in 12-well plates and treated with 0 or 10 µM apatinib for 48 h at 37°C with 5% CO2. The NB cells were subsequently fixed for immunofluorescence analysis as previously described (20). Following fixation, the cells were penetrated and blocked with PBS containing 10% FBS and 0.4% TritonX-100 at room temperature for 30 min. Subsequently, cells were incubated with primary antibodies against LC3B (cat. no. 3868; 1:200; Cell Signaling Technology, Inc.) and Ki-67 (cat. no. 9129; 1:400; Cell Signaling Technology, Inc.) overnight at 4°C. Following the primary incubation, cells were incubated with rabbit IgG secondary antibody (Alexa Fluor 488, cat. no. ZF-0511; 1:2,000; Beijing Zhongshan Golden Bridge Biotechnology Co., Ltd.) at room temperature for 1 h and washed three times with PBS containing DAPI (cat. no. D9524; 1:1,000; Sigma-Aldrich; Merck KGaA) at room temperature for 3 min. Cells were observed under a fluorescence microscope (magnification ×200; DM2500, Leica Microsystems, Ltd.) or a laser confocal microscope (magnification ×400; SP8, Leica Microsystems, Ltd.). Staining intensity was calculated using ImageJ software (version 1.52q; National Institutes of Health).

Statistical analysis

Statistical analysis was performed using SPSS 19.0 software (IBM Corp.). All experiments were performed in triplicate and data are presented as the mean ± standard deviation. Statistical differences between two groups were determined using unpaired Student's t-test, whereas one-way ANOVA followed by Bonferroni's post hoc test were used for ≥2 groups. P<0.05 was considered to indicate a statistically significant difference.

Results

Apatinib inhibits cell proliferation and the colony formation of NB cells

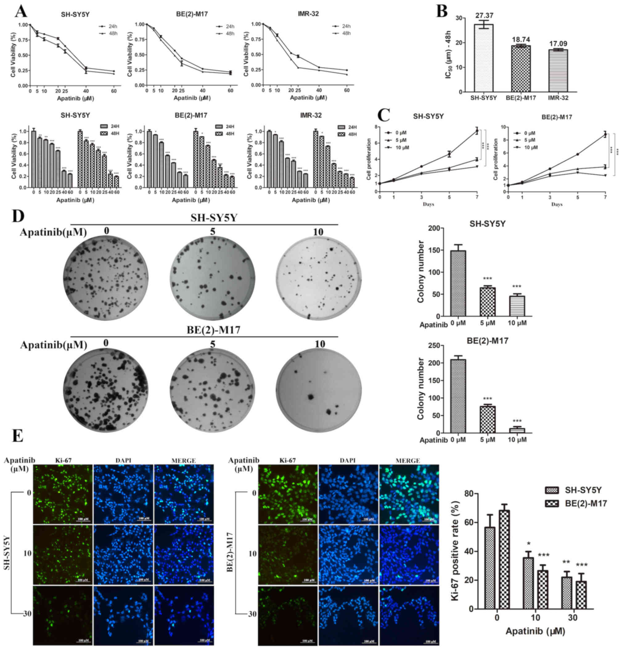
To determine the antitumor effects of apatinib on NB cells, the NB cell lines BE(2)-M17, SH-SY5Y and IMR-32 were cultured with different concentrations of apatinib. The CCK-8 assay revealed that the viability and proliferation of NB cells were significantly inhibited by apatinib in both a dose- and time-dependent manner (Fig. 1A and C). At 48 h, the IC50 of apatinib was 18.74 µM for BE(2)-M17 cells, 27.37 µM for SH-SY5Y cells and 17.09 µM for IMR-32 cells (Fig. 1B). Neuroblastoma is frequently associated with the presence of MYCN amplification, a genetic biomarker for poor prognosis (4). The SH-SY5Y cell line without MYCN amplification and BE(2)-M17 cell line with MYCN amplification were selected for further experimentation. Subsequently, BE(2)-M17 and SH-SY5Y cells were treated with apatinib for 48 h and then seeded into 6-well plates for 14 days. Apatinib significantly decreased the colony formation efficiency of BE(2)-M17 and SH-SY5Y cells (Fig. 1D). In addition, the immunofluorescence assay demonstrated that the expression level of Ki-67 was significantly decreased following apatinib treatment (Fig. 1E). These results indicated that apatinib may inhibit the growth of NB cells in vitro.

Figure 1.

Effects of apatinib on the cell viability, proliferation and colony formation of neuroblastoma cells. (A) Different concentrations of apatinib inhibited the viability of SH-SY5Y, BE(2)-M17 and IMR-32 cells. *P<0.05, **P<0.01, ***P<0.001 vs. 0 µM group. (B) The IC50 values of apatinib in SH-SY5Y, BE(2)-M17 and IMR-32 cells following the treatment for 48 h. (C) Different concentrations of apatinib inhibited the proliferation rates of SH-SY5Y and BE(2)-M17 cell lines. ***P<0.001. (D) Apatinib decreased the colony formation rate of SH-SY5Y and BE(2)-M17 cells. ***P<0.001 vs. 0 µM group. (E) The expression of Ki-67 in SH-SY5Y and BE(2)-M17 cells following treatment with apatinib for 48 h was detected using immunofluorescence. Scale bar, 100 µm. *P<0.05, **P<0.01, ***P<0.001 vs. 0 µM group.

Apatinib induces cell cycle arrest and apoptosis of NB cells

To determine the potential mechanism of cell proliferation inhibition, the effects of apatinib on the cell cycle of BE(2)-M17 and SH-SY5Y cells were analyzed using flow cytometry. The cell cycle was significantly arrested at the G0/G1 phase in BE(2)-M17 and SH-SY5Y cells following treatment with 5 or 10 µM apatinib for 48 h (Fig. 2A and B). Furthermore, flow cytometric analysis also revealed that apatinib significantly increased the percentage of apoptotic cells in both the BE(2)-M17 and SH-SY5Y cell lines in a concentration-dependent manner (Fig. 2C and D). These findings indicated that apatinib may induce cell cycle arrest and the apoptosis of NB cells.

Figure 2.

Effects of apatinib on the cell cycle and apoptosis of neuroblastoma cells. (A and B) The cell cycles of SH-SY5Y and BE(2)-M17 cells were arrested at the G0/G1 phase following treatment with apatinib for 48 h. (C and D) The apoptotic rates of SH-SY5Y and BE(2)-M17 cells following the treatment with apatinib for 48 h. Q2 represents the late apoptotic cells and Q3 represents the early apoptotic cells, and these quadrants were used to quantify the percentages of apoptotic cells. **P<0.01 and ***P<0.001 vs. 0 µM group. PI, propidium iodide.

Apatinib inhibits the migration and invasion of NB cells

To investigate whether apatinib affects the processes of invasion and migration in NB cells, wound healing and Transwell assays were performed. The wound healing assay revealed that apatinib significantly suppressed the migration of BE(2)-M17 and SH-SY5Y cells (Fig. 3A and B). In addition, the invasive abilities of NB cells were significantly reduced following treatment with apatinib for 24 h (Fig. 3C). These results suggested that apatinib may be a potential anti-metastatic agent for NB.

Figure 3.

Effects of apatinib on the migration and invasion of NB cells. Apatinib significantly suppressed the migratory ability of (A) SH-SY5Y and (B) BE(2)-M17 cells, as determined using a wound healing assay. Scale bar, 100 µm. *P<0.05, **P<0.01, ***P<0.001 vs. 0 µM group. (C) Apatinib significantly inhibited the invasive ability of SH-SY5Y and BE(2)-M17 cells after 24 h, as determined using a Transwell assay. Scale bar, 100 µm. ***P<0.001 vs. 0 µM group.

Apatinib inhibits the PI3K/AKT/mTOR and MAPK/ERK signaling pathways

Bioinformatics analysis revealed molecular interactions between the VEGFR2 and PI3K/AKT signaling pathway (Fig. S1). Western blotting subsequently demonstrated that the expression ratios of p-AKT/AKT, p-mTOR/mTOR and p-p70S6K/p70S6K were significantly decreased by apatinib treatment in NB cells (Fig. 4A and B). Since MAPK/ERK is the downstream signaling pathway of VEGFR2 (21), the present study also demonstrated that apatinib inhibited the phosphorylation of ERK in NB cells (Fig. 4C and D). As apatinib induced cell cycle arrest and the apoptosis of NB cells, the expression levels of Bcl-2, Bax and cyclin D1 following the treatment with apatinib were also investigated (Fig. 4C and D). The results demonstrated that as the concentration of apatinib increased, the expression of Bcl-2 decreased, while the expression of Bax increased first and then decreased in the SH-SY5Y and BE(2)-M17 cell lines, respectively. It was speculated that the accumulation of apoptotic cells was induced by a high concentration of apatinib, which decreased Bax protein expression. However, after the gray value statistics, the Bcl-2/Bax ratio, which determines the direction of apoptosis, was decreased. It was also identified that apatinib significantly reduced the expression levels of cyclin D1 in NB cells, which is important for the progression of the cell cycle. Altogether, these findings suggested that apatinib may induce apoptosis through inhibition of the PI3K/AKT/mTOR and MAPK/ERK signalling pathways.

Figure 4.

Apatinib inhibits the PI3K/AKT/mTOR and MAPK/ERK signaling pathways. Western blotting also revealed that apatinib downregulated the expression levels of p-AKT, p-mTOR, p-p70S6K and p-ERK in (A) SH-SY5Y and (B) BE(2)-M17 cells after 48 h. *P<0.05, **P<0.01, ***P<0.001 vs. 0 µM group. MAPK, mitogen-activated protein kinase; p-, phosphorylated. Western blotting demonstrated that apatinib decreased the Bcl-2/Bax ratio and cyclin D1 expression levels in (C) SH-SY5Y and (D) BE(2)-M17 cells after 48 h. *P<0.05, **P<0.01, ***P<0.001 vs. 0 µM group.

Apatinib induces autophagy in NB cells

Furthermore, under the microscope, it was observed that apatinib induced the vacuolization of NB cells (Fig. 5A). Thus, the expression levels of p62, ATG5, LC3-I and LC3-II, which are important proteins involved in the initial stages of autophagy (22), were analyzed. LC3B is the main isoforms of LC3 and was used as an autophagy indicator. The starvation group was used as a positive control of autophagy. The western blotting analysis revealed that following apatinib treatment, the expression levels of p62, ATG5 and LC3B-II/I were significantly increased in NB cells, which was consistent with the starvation group (Fig. 5B). Furthermore, NB cells exhibited a dot fluorescence pattern of LC3B following treatment with apatinib (Fig. 5C). In addition, following apatinib treatment, the ratios of LC3B positive cells in the SH-SY5Y and BE(2)-M17 cell lines significantly increased compared with the control groups. These results suggested that apatinib may induce autophagy in NB cells.

Figure 5.

Apatinib treatment induces autophagy in NB cells. (A) Cellular vacuolization induced by 10 µM apatinib treatment for 48 h in SH-SY5Y and BE(2)-M17 cells was visualized using light microscopy. The arrows indicate the vacuoles in NB cells. Scale bar, 20 µm. (B) Expression levels of P62, ATG5 and LC3B-II/I were significantly downregulated by apatinib in SH-SY5Y and BE(2)-M17 cells. (C) Early autophagosomes stained with LC3B following 10 µM apatinib treatment in NB cells for 48 h. Cells were observed by confocal microscopy. Scale bar, 30 µm. *P<0.05, **P<0.01, ***P<0.001 vs. 0 µM group. NB, neuroblastoma; ATG5, autophagy related 5; LC3, microtubule-associated protein 1A/1B-light chain 3.

Discussion

Apatinib, a highly selective tyrosine kinase inhibitor to VEGFR2, has been reported to exert antitumor effects in various types of tumors, such as osteosarcoma, thyroid cancer, cervical cancer and gastric cancer (7,8,23,24). The present study aimed to demonstrate the potential antitumor effects of apatinib in NB cells in vitro. It was identified that apatinib induced apoptosis and autophagy in NB cells, which mainly occurred via the PI3K/AKT/mTOR and MAPK/ERK signaling pathways.

The induction of angiogenesis is a hallmark of cancer (25) and an important step for cancer metastasis (26). It is reported that ~50% of newly diagnosed patients with NB present with metastasis, usually at the site of the bone or bone marrow (3). Unfortunately, patients with NB that present with bone or bone marrow metastasis have a poor prognosis (27). VEGFR serves an important role in the process of angiogenesis in cancer (28), and the use of VEGFR tyrosine kinase inhibitors, such as axitinib, sorafenib and sunitinib, has been revealed to effectively inhibit the angiogenesis of NB both in vitro and in vivo (29–31).

It has been reported that apatinib induces apoptosis and autophagy via the VEGFR2/STAT3/Bcl-2 signalling pathway in osteosarcoma and via ER stress in colorectal cancer (7,32). In the present study, apatinib was observed to inhibit cell proliferation, colony formation, and the migration and invasion of NB cells in vitro. The inhibitory effects of apatinib were associated with apoptosis and cell cycle arrest in both a time- and dose-dependent manner. Subsequently, western blotting analysis revealed that the Bax/Bcl-2 ratio was increased, which is associated with cell apoptosis (33), whilst the expression level of cyclin D1 was downregulated, which is associated with arrest of the cell cycle (34). Furthermore, apatinib inhibited the colony formation, migration and invasion of NB cells. The PI3K/AKT/mTOR and MAPK/ERK signaling pathways regulate numerous cellular processes and physiological functions, including cell proliferation, cell migration, cell metabolism and cell survival (35,36). PI3K/AKT/mTOR and MAPK/ERK act downstream of the VEGFR2 signaling pathway (37). The findings of the present study also demonstrated that apatinib downregulated the phosphorylation of AKT, mTOR, p70S6K and ERK.

Autophagy serves an important role in the progression and treatment of cancer (38). A crucial regulator of autophagy is the nutrient sensor mTOR, which negatively regulates autophagy (38–40). A previous study has revealed that Bcl-2 suppresses autophagy and that inhibiting Bcl-2 promotes the autophagy of cells (41). The presence of LC3 in autophagosomes and the conversion of LC3 to the lower migrating form, LC3-II, are considered to be indicators of autophagy (42). ATG5, which associates with the phagophore, and p62, which targets specific substrates to autophagosomes, may also be used as measurements of the autophagic flux (38,43). In the present study, the expression levels of LC3-II, p62 and ATG5 were significantly upregulated, while the expression levels of Bcl-2 and p-mTOR were significantly inhibited following the treatment with apatinib. These results may further explain the autophagic mechanism of apatinib. However, further in vivo analysis is required to determine whether apatinib can exert antitumor effects and even suppress the metastasis of neuroblastoma by inhibiting angiogenesis via VEGFR2.

In conclusion, to the best of our knowledge, the present study was the first to reveal the antitumor effects of apatinib in NB cells in vitro. The findings suggested that apatinib may inhibit the VEGFR2-dependent PI3K/AKT/mTOR and MAPK/ERK signaling pathways, further to inducing the apoptosis and autophagy of NB cells. These findings may provide a basis for future clinical trials to investigate whether apatinib could be used for the treatment of NB.

Supplementary Material

Supporting Data

Acknowledgements

Not applicable.

Funding

The present study was supported by the National Natural Science Foundation of China (grant nos. 81972572 and 81602138), CAMS Innovation Fund for Medical Sciences (grant no. 2016-I2M-1-001) and the Capital's Funds for Health Improvement and Research (grant no. 2018-2-2095).

Availability of data and materials

The datasets used and/or analyzed during the present study are available from the corresponding authors upon reasonable request.

Authors' contributions

WJ, MJ and XM were involved in the conception and design of the study. XY, HF and WZ performed the cellular and molecular experiments. XY, HF, XJ and YY assisted with the statistical analysis. XY and HF were major contributors in drafting the initial manuscript. All authors read and approved the final version of the manuscript.

Ethics approval and consent to participate

Not applicable.

Patient consent for publication

Not applicable.

Competing interests

The authors declare that they have no competing interests.

References

1 

Matthay KK, Maris JM, Schleiermacher G, Nakagawara A, Mackall CL, Diller L and Weiss WA: Neuroblastoma. Nat Rev Dis Primers. 2:160782016. View Article : Google Scholar : PubMed/NCBI

2 

Siegel DA, King J, Tai E, Buchanan N, Ajani UA and Li J: Cancer incidence rates and trends among children and adolescents in the United States, 2001–2009. Pediatrics. 134:e945–e955. 2014. View Article : Google Scholar : PubMed/NCBI

3 

Morandi F, Corrias MV and Pistoia V: Evaluation of bone marrow as a metastatic site of human neuroblastoma. Ann N Y Acad Sci. 1335:23–31. 2015. View Article : Google Scholar : PubMed/NCBI

4 

Pinto NR, Applebaum MA, Volchenboum SL, Matthay KK, London WB, Ambros PF, Nakagawara A, Berthold F, Schleiermacher G, Park JR, et al: Advances in risk classification and treatment strategies for neuroblastoma. J Clin Oncol. 33:3008–3017. 2015. View Article : Google Scholar : PubMed/NCBI

5 

Hu L, Sun F, Sun Z, Ni X, Wang J, Wang J, Zhou M, Feng Y, Kong Z, Hua Q and Yu J: Apatinib enhances the radiosensitivity of the esophageal cancer cell line KYSE-150 by inducing apoptosis and cell cycle redistribution. Oncol Lett. 17:1609–1616. 2019.PubMed/NCBI

6 

Tian S, Quan H, Xie C, Guo H, Lü F, Xu Y, Li J and Lou L: YN968D1 is a novel and selective inhibitor of vascular endothelial growth factor receptor-2 tyrosine kinase with potent activity in vitro and in vivo. Cancer Sci. 102:1374–1380. 2011. View Article : Google Scholar : PubMed/NCBI

7 

Liu K, Ren T, Huang Y, Sun K, Bao X, Wang S, Zheng B and Guo W: Apatinib promotes autophagy and apoptosis through VEGFR2/STAT3/BCL-2 signaling in osteosarcoma. Cell Death Dis. 8:e30152017. View Article : Google Scholar : PubMed/NCBI

8 

Jin Z, Cheng X, Feng H, Kuang J, Yang W, Peng C, Shen B and Qiu W: Apatinib inhibits angiogenesis via suppressing Akt/GSK3β/ANG signaling pathway in anaplastic thyroid cancer. Cell Physiol Biochem. 44:1471–1484. 2017. View Article : Google Scholar : PubMed/NCBI

9 

Yang C and Qin S: Apatinib targets both tumor and endothelial cells in hepatocellular carcinoma. Cancer Med. 7:4570–4583. 2018. View Article : Google Scholar : PubMed/NCBI

10 

Lin C, Wang S, Xie W, Zheng R, Gan Y and Chang J: Apatinib inhibits cellular invasion and migration by fusion kinase KIF5B-RET via suppressing RET/Src signaling pathway. Oncotarget. 7:59236–59244. 2016. View Article : Google Scholar : PubMed/NCBI

11 

Li J, Qin S, Xu J, Xiong J, Wu C, Bai Y, Liu W, Tong J, Liu Y, Xu R, et al: Randomized, double-blind, placebo-controlled phase III trial of apatinib in patients with chemotherapy-refractory advanced or metastatic adenocarcinoma of the stomach or gastroesophageal junction. J Clin Oncol. 34:1448–1454. 2016. View Article : Google Scholar : PubMed/NCBI

12 

Feng H, Cheng X, Kuang J, Chen L, Yuen S, Shi M, Liang J, Shen B, Jin Z, Yan J and Qiu W: Apatinib-induced protective autophagy and apoptosis through the AKT-mTOR pathway in anaplastic thyroid cancer. Cell Death Dis. 9:10302018. View Article : Google Scholar : PubMed/NCBI

13 

Huang M, Huang B, Li G and Zeng S: Apatinib affect VEGF-mediated cell proliferation, migration, invasion via blocking VEGFR2/RAF/MEK/ERK and PI3K/AKT pathways in cholangiocarcinoma cell. BMC Gastroenterol. 18:1692018. View Article : Google Scholar : PubMed/NCBI

14 

Santo EE, Stroeken P, Sluis PV, Koster J, Versteeg R and Westerhout EM: FOXO3a is a major target of inactivation by PI3K/AKT signaling in aggressive neuroblastoma. Cancer Res. 73:2189–2198. 2013. View Article : Google Scholar : PubMed/NCBI

15 

Mei H, Wang Y, Lin Z and Tong Q: The mTOR signaling pathway in pediatric neuroblastoma. Pediatr Hematol Oncol. 30:605–615. 2013. View Article : Google Scholar : PubMed/NCBI

16 

Lambertz I, Kumps C, Claeys S, Lindner S, Beckers A, Janssens E, Carter DR, Cazes A, Cheung BB, De Mariano M, et al: Upregulation of MAPK negative feedback regulators and RET in mutant ALK neuroblastoma: Implications for targeted treatment. Clin Cancer Res. 21:3327–3339. 2015. View Article : Google Scholar : PubMed/NCBI

17 

Jiang XR, Yu XY, Fan JH, Guo L, Zhu C, Jiang W and Lu SH: RFT2 is overexpressed in esophageal squamous cell carcinoma and promotes tumorigenesis by sustaining cell proliferation and protecting against cell death. Cancer Lett. 353:78–86. 2014. View Article : Google Scholar : PubMed/NCBI

18 

Xue L, Yu X, Jiang X, Deng X, Mao L, Guo L, Fan J, Fan Q, Wang L and Lu SH: TM4SF1 promotes the self-renewal of esophageal cancer stem-like cells and is regulated by miR-141. Oncotarget. 8:19274–19284. 2017. View Article : Google Scholar : PubMed/NCBI

19 

Wu HB, Yang S, Weng HY, Chen Q, Zhao XL, Fu WJ, Niu Q, Ping YF, Wang JM, Zhang X, et al: Autophagy-induced KDR/VEGFR-2 activation promotes the formation of vasculogenic mimicry by glioma stem cells. Autophagy. 13:1528–1542. 2017. View Article : Google Scholar : PubMed/NCBI

20 

Dong Z, Zhu C, Zhan Q and Jiang W: Cdk phosphorylation licenses Kif4A chromosome localization required for early mitotic progression. J Mol Cell Biol. 10:358–370. 2018. View Article : Google Scholar : PubMed/NCBI

21 

Sun J, Huang W, Yang SF, Zhang XP, Yu Q, Zhang ZQ, Yao J, Li KR, Jiang Q and Cao C: Gαi1 and Gαi3mediate VEGF-induced VEGFR2 endocytosis, signaling and angiogenesis. Theranostics. 8:4695–4709. 2018. View Article : Google Scholar : PubMed/NCBI

22 

Larrue C, Saland E, Boutzen H, Vergez F, David M, Joffre C, Hospital MA, Tamburini J, Delabesse E, Manenti S, et al: Proteasome inhibitors induce FLT3-ITD degradation through autophagy in AML cells. Blood. 127:882–892. 2016. View Article : Google Scholar : PubMed/NCBI

23 

Wang Y, Deng M, Chen Q, Li Y, Guo X, Shi P, He L, Xie S, Yu L, Zhang H and Xu B: Apatinib exerts anti-tumor activity to non-Hodgkin lymphoma by inhibition of the Ras pathway. Eur J Pharmacol. 843:145–153. 2019. View Article : Google Scholar : PubMed/NCBI

24 

Qiu H, Li J, Liu Q, Tang M and Wang Y: Apatinib, a novel tyrosine kinase inhibitor, suppresses tumor growth in cervical cancer and synergizes with paclitaxel. Cell Cycle. 17:1235–1244. 2018. View Article : Google Scholar : PubMed/NCBI

25 

Hanahan D and Weinberg RA: Hallmarks of cancer: The next generation. Cell. 144:646–674. 2011. View Article : Google Scholar : PubMed/NCBI

26 

Weilbaecher KN, Guise TA and McCauley LK: Cancer to bone: A fatal attraction. Nat Rev Cancer. 11:411–425. 2011. View Article : Google Scholar : PubMed/NCBI

27 

Viprey VF, Gregory WM, Corrias MV, Tchirkov A, Swerts K, Vicha A, Dallorso S, Brock P, Luksch R, Valteau-Couanet D, et al: Neuroblastoma mRNAs predict outcome in children with stage 4 neuroblastoma: A European HR-NBL1/SIOPEN study. J Clin Oncol. 32:1074–1083. 2014. View Article : Google Scholar : PubMed/NCBI

28 

McTigue M, Murray BW, Chen JH, Deng YL, Solowiej J and Kania RS: Molecular conformations, interactions, and properties associated with drug efficiency and clinical performance among VEGFR TK inhibitors. Proc Natl Acad Sci USA. 109:18281–18289. 2012. View Article : Google Scholar : PubMed/NCBI

29 

Rössler J, Monnet Y, Farace F, Opolon P, Daudigeos-Dubus E, Bourredjem A, Vassal G and Geoerger B: The selective VEGFR1-3 inhibitor axitinib (AG-013736) shows antitumor activity in human neuroblastoma xenografts. Int J Cancer. 128:2748–2758. 2011. View Article : Google Scholar : PubMed/NCBI

30 

Kakodkar NC, Peddinti RR, Tian Y, Guerrero LJ, Chlenski A, Yang Q, Salwen HR, Maitland ML and Cohn SL: Sorafenib inhibits neuroblastoma cell proliferation and signaling, blocks angiogenesis, and impairs tumor growth. Pediatr Blood Cancer. 59:642–647. 2012. View Article : Google Scholar : PubMed/NCBI

31 

Nilsson MB, Zage PE, Zeng L, Xu L, Cascone T, Wu HK, Saigal B, Zweidler-McKay PA and Heymach JV: Multiple receptor tyrosine kinases regulate HIF-1alpha and HIF-2alpha in normoxia and hypoxia in neuroblastoma: Implications for antiangiogenic mechanisms of multikinase inhibitors. Oncogene. 29:2938–2949. 2010. View Article : Google Scholar : PubMed/NCBI

32 

Cheng X, Feng H, Wu H, Jin Z, Shen X, Kuang J, Huo Z, Chen X, Gao H, Ye F, et al: Targeting autophagy enhances apatinib-induced apoptosis via endoplasmic reticulum stress for human colorectal cancer. Cancer Lett. 431:105–114. 2018. View Article : Google Scholar : PubMed/NCBI

33 

Mukhopadhyay S, Panda PK, Sinha N, Das DN and Bhutia SK: Autophagy and apoptosis: Where do they meet? Apoptosis. 19:555–566. 2014. View Article : Google Scholar : PubMed/NCBI

34 

Hydbring P, Malumbres M and Sicinski P: Non-canonical functions of cell cycle cyclins and cyclin-dependent kinases. Nat Rev Mol Cell Biol. 17:280–292. 2016. View Article : Google Scholar : PubMed/NCBI

35 

Thorpe LM, Yuzugullu H and Zhao JJ: PI3K in cancer: Divergent roles of isoforms, modes of activation and therapeutic targeting. Nat Rev Cancer. 15:7–24. 2015. View Article : Google Scholar : PubMed/NCBI

36 

Wagner EF and Nebreda AR: Signal integration by JNK and p38 MAPK pathways in cancer development. Nat Rev Cancer. 9:537–549. 2009. View Article : Google Scholar : PubMed/NCBI

37 

Simons M, Gordon E and Claesson-Welsh L: Mechanisms and regulation of endothelial VEGF receptor signalling. Nat Rev Mol Cell Biol. 17:611–625. 2016. View Article : Google Scholar : PubMed/NCBI

38 

Levy JMM, Towers CG and Thorburn A: Targeting autophagy in cancer. Nat Rev Cancer. 17:528–542. 2017. View Article : Google Scholar : PubMed/NCBI

39 

Hansen M, Rubinsztein DC and Walker DW: Autophagy as a promoter of longevity: Insights from model organisms. Nat Rev Mol Cell Biol. 19:579–593. 2018. View Article : Google Scholar : PubMed/NCBI

40 

Zhang G, Wang Z, Du Z and Zhang H: mTOR regulates phase separation of PGL granules to modulate their autophagic degradation. Cell. 174:1492–1506 e22. 2018. View Article : Google Scholar : PubMed/NCBI

41 

You L, Wang Z, Li H, Shou J, Jing Z, Xie J, Sui X, Pan H and Han W: The role of STAT3 in autophagy. Autophagy. 11:729–739. 2015. View Article : Google Scholar : PubMed/NCBI

42 

Ohsumi Y: Historical landmarks of autophagy research. Cell Res. 24:9–23. 2014. View Article : Google Scholar : PubMed/NCBI

43 

Klionsky DJ, Abdelmohsen K, Abe A, Abedin MJ, Abeliovich H, Acevedo Arozena A, Adachi H, Adams CM, Adams PD, Adeli K, et al: Guidelines for the use and interpretation of assays for monitoring autophagy (3rd edition). Autophagy. 12:1–222. 2016. View Article : Google Scholar : PubMed/NCBI

Related Articles

  • Abstract
  • View
  • Download
  • Twitter
Copy and paste a formatted citation
Spandidos Publications style
Yu X, Fan H, Jiang X, Zheng W, Yang Y, Jin M, Ma X and Jiang W: Apatinib induces apoptosis and autophagy via the PI3K/AKT/mTOR and MAPK/ERK signaling pathways in neuroblastoma. Oncol Lett 20: 52, 2020.
APA
Yu, X., Fan, H., Jiang, X., Zheng, W., Yang, Y., Jin, M. ... Jiang, W. (2020). Apatinib induces apoptosis and autophagy via the PI3K/AKT/mTOR and MAPK/ERK signaling pathways in neuroblastoma. Oncology Letters, 20, 52. https://doi.org/10.3892/ol.2020.11913
MLA
Yu, X., Fan, H., Jiang, X., Zheng, W., Yang, Y., Jin, M., Ma, X., Jiang, W."Apatinib induces apoptosis and autophagy via the PI3K/AKT/mTOR and MAPK/ERK signaling pathways in neuroblastoma". Oncology Letters 20.4 (2020): 52.
Chicago
Yu, X., Fan, H., Jiang, X., Zheng, W., Yang, Y., Jin, M., Ma, X., Jiang, W."Apatinib induces apoptosis and autophagy via the PI3K/AKT/mTOR and MAPK/ERK signaling pathways in neuroblastoma". Oncology Letters 20, no. 4 (2020): 52. https://doi.org/10.3892/ol.2020.11913
Copy and paste a formatted citation
x
Spandidos Publications style
Yu X, Fan H, Jiang X, Zheng W, Yang Y, Jin M, Ma X and Jiang W: Apatinib induces apoptosis and autophagy via the PI3K/AKT/mTOR and MAPK/ERK signaling pathways in neuroblastoma. Oncol Lett 20: 52, 2020.
APA
Yu, X., Fan, H., Jiang, X., Zheng, W., Yang, Y., Jin, M. ... Jiang, W. (2020). Apatinib induces apoptosis and autophagy via the PI3K/AKT/mTOR and MAPK/ERK signaling pathways in neuroblastoma. Oncology Letters, 20, 52. https://doi.org/10.3892/ol.2020.11913
MLA
Yu, X., Fan, H., Jiang, X., Zheng, W., Yang, Y., Jin, M., Ma, X., Jiang, W."Apatinib induces apoptosis and autophagy via the PI3K/AKT/mTOR and MAPK/ERK signaling pathways in neuroblastoma". Oncology Letters 20.4 (2020): 52.
Chicago
Yu, X., Fan, H., Jiang, X., Zheng, W., Yang, Y., Jin, M., Ma, X., Jiang, W."Apatinib induces apoptosis and autophagy via the PI3K/AKT/mTOR and MAPK/ERK signaling pathways in neuroblastoma". Oncology Letters 20, no. 4 (2020): 52. https://doi.org/10.3892/ol.2020.11913
Follow us
  • Twitter
  • LinkedIn
  • Facebook
About
  • Spandidos Publications
  • Careers
  • Cookie Policy
  • Privacy Policy
How can we help?
  • Help
  • Live Chat
  • Contact
  • Email to our Support Team