Spandidos Publications Logo
  • About
    • About Spandidos
    • Aims and Scopes
    • Abstracting and Indexing
    • Editorial Policies
    • Reprints and Permissions
    • Job Opportunities
    • Terms and Conditions
    • Contact
  • Journals
    • All Journals
    • Oncology Letters
      • Oncology Letters
      • Information for Authors
      • Editorial Policies
      • Editorial Board
      • Aims and Scope
      • Abstracting and Indexing
      • Bibliographic Information
      • Archive
    • International Journal of Oncology
      • International Journal of Oncology
      • Information for Authors
      • Editorial Policies
      • Editorial Board
      • Aims and Scope
      • Abstracting and Indexing
      • Bibliographic Information
      • Archive
    • Molecular and Clinical Oncology
      • Molecular and Clinical Oncology
      • Information for Authors
      • Editorial Policies
      • Editorial Board
      • Aims and Scope
      • Abstracting and Indexing
      • Bibliographic Information
      • Archive
    • Experimental and Therapeutic Medicine
      • Experimental and Therapeutic Medicine
      • Information for Authors
      • Editorial Policies
      • Editorial Board
      • Aims and Scope
      • Abstracting and Indexing
      • Bibliographic Information
      • Archive
    • International Journal of Molecular Medicine
      • International Journal of Molecular Medicine
      • Information for Authors
      • Editorial Policies
      • Editorial Board
      • Aims and Scope
      • Abstracting and Indexing
      • Bibliographic Information
      • Archive
    • Biomedical Reports
      • Biomedical Reports
      • Information for Authors
      • Editorial Policies
      • Editorial Board
      • Aims and Scope
      • Abstracting and Indexing
      • Bibliographic Information
      • Archive
    • Oncology Reports
      • Oncology Reports
      • Information for Authors
      • Editorial Policies
      • Editorial Board
      • Aims and Scope
      • Abstracting and Indexing
      • Bibliographic Information
      • Archive
    • Molecular Medicine Reports
      • Molecular Medicine Reports
      • Information for Authors
      • Editorial Policies
      • Editorial Board
      • Aims and Scope
      • Abstracting and Indexing
      • Bibliographic Information
      • Archive
    • World Academy of Sciences Journal
      • World Academy of Sciences Journal
      • Information for Authors
      • Editorial Policies
      • Editorial Board
      • Aims and Scope
      • Abstracting and Indexing
      • Bibliographic Information
      • Archive
    • International Journal of Functional Nutrition
      • International Journal of Functional Nutrition
      • Information for Authors
      • Editorial Policies
      • Editorial Board
      • Aims and Scope
      • Abstracting and Indexing
      • Bibliographic Information
      • Archive
    • International Journal of Epigenetics
      • International Journal of Epigenetics
      • Information for Authors
      • Editorial Policies
      • Editorial Board
      • Aims and Scope
      • Abstracting and Indexing
      • Bibliographic Information
      • Archive
    • Medicine International
      • Medicine International
      • Information for Authors
      • Editorial Policies
      • Editorial Board
      • Aims and Scope
      • Abstracting and Indexing
      • Bibliographic Information
      • Archive
  • Articles
  • Information
    • Information for Authors
    • Information for Reviewers
    • Information for Librarians
    • Information for Advertisers
    • Conferences
  • Language Editing
Spandidos Publications Logo
  • About
    • About Spandidos
    • Aims and Scopes
    • Abstracting and Indexing
    • Editorial Policies
    • Reprints and Permissions
    • Job Opportunities
    • Terms and Conditions
    • Contact
  • Journals
    • All Journals
    • Biomedical Reports
      • Information for Authors
      • Editorial Policies
      • Editorial Board
      • Aims and Scope
      • Abstracting and Indexing
      • Bibliographic Information
      • Archive
    • Experimental and Therapeutic Medicine
      • Information for Authors
      • Editorial Policies
      • Editorial Board
      • Aims and Scope
      • Abstracting and Indexing
      • Bibliographic Information
      • Archive
    • International Journal of Epigenetics
      • Information for Authors
      • Editorial Policies
      • Editorial Board
      • Aims and Scope
      • Abstracting and Indexing
      • Bibliographic Information
      • Archive
    • International Journal of Functional Nutrition
      • Information for Authors
      • Editorial Policies
      • Editorial Board
      • Aims and Scope
      • Abstracting and Indexing
      • Bibliographic Information
      • Archive
    • International Journal of Molecular Medicine
      • Information for Authors
      • Editorial Policies
      • Editorial Board
      • Aims and Scope
      • Abstracting and Indexing
      • Bibliographic Information
      • Archive
    • International Journal of Oncology
      • Information for Authors
      • Editorial Policies
      • Editorial Board
      • Aims and Scope
      • Abstracting and Indexing
      • Bibliographic Information
      • Archive
    • Medicine International
      • Information for Authors
      • Editorial Policies
      • Editorial Board
      • Aims and Scope
      • Abstracting and Indexing
      • Bibliographic Information
      • Archive
    • Molecular and Clinical Oncology
      • Information for Authors
      • Editorial Policies
      • Editorial Board
      • Aims and Scope
      • Abstracting and Indexing
      • Bibliographic Information
      • Archive
    • Molecular Medicine Reports
      • Information for Authors
      • Editorial Policies
      • Editorial Board
      • Aims and Scope
      • Abstracting and Indexing
      • Bibliographic Information
      • Archive
    • Oncology Letters
      • Information for Authors
      • Editorial Policies
      • Editorial Board
      • Aims and Scope
      • Abstracting and Indexing
      • Bibliographic Information
      • Archive
    • Oncology Reports
      • Information for Authors
      • Editorial Policies
      • Editorial Board
      • Aims and Scope
      • Abstracting and Indexing
      • Bibliographic Information
      • Archive
    • World Academy of Sciences Journal
      • Information for Authors
      • Editorial Policies
      • Editorial Board
      • Aims and Scope
      • Abstracting and Indexing
      • Bibliographic Information
      • Archive
  • Articles
  • Information
    • For Authors
    • For Reviewers
    • For Librarians
    • For Advertisers
    • Conferences
  • Language Editing
Login Register Submit
  • This site uses cookies
  • You can change your cookie settings at any time by following the instructions in our Cookie Policy. To find out more, you may read our Privacy Policy.

    I agree
Search articles by DOI, keyword, author or affiliation
Search
Advanced Search
presentation
Oncology Letters
Join Editorial Board Propose a Special Issue
Print ISSN: 1792-1074 Online ISSN: 1792-1082
Journal Cover
November-2020 Volume 20 Issue 5

Full Size Image

Sign up for eToc alerts
Recommend to Library

Journals

International Journal of Molecular Medicine

International Journal of Molecular Medicine

International Journal of Molecular Medicine is an international journal devoted to molecular mechanisms of human disease.

International Journal of Oncology

International Journal of Oncology

International Journal of Oncology is an international journal devoted to oncology research and cancer treatment.

Molecular Medicine Reports

Molecular Medicine Reports

Covers molecular medicine topics such as pharmacology, pathology, genetics, neuroscience, infectious diseases, molecular cardiology, and molecular surgery.

Oncology Reports

Oncology Reports

Oncology Reports is an international journal devoted to fundamental and applied research in Oncology.

Experimental and Therapeutic Medicine

Experimental and Therapeutic Medicine

Experimental and Therapeutic Medicine is an international journal devoted to laboratory and clinical medicine.

Oncology Letters

Oncology Letters

Oncology Letters is an international journal devoted to Experimental and Clinical Oncology.

Biomedical Reports

Biomedical Reports

Explores a wide range of biological and medical fields, including pharmacology, genetics, microbiology, neuroscience, and molecular cardiology.

Molecular and Clinical Oncology

Molecular and Clinical Oncology

International journal addressing all aspects of oncology research, from tumorigenesis and oncogenes to chemotherapy and metastasis.

World Academy of Sciences Journal

World Academy of Sciences Journal

Multidisciplinary open-access journal spanning biochemistry, genetics, neuroscience, environmental health, and synthetic biology.

International Journal of Functional Nutrition

International Journal of Functional Nutrition

Open-access journal combining biochemistry, pharmacology, immunology, and genetics to advance health through functional nutrition.

International Journal of Epigenetics

International Journal of Epigenetics

Publishes open-access research on using epigenetics to advance understanding and treatment of human disease.

Medicine International

Medicine International

An International Open Access Journal Devoted to General Medicine.

Journal Cover
November-2020 Volume 20 Issue 5

Full Size Image

Sign up for eToc alerts
Recommend to Library

  • Article
  • Citations
    • Cite This Article
    • Download Citation
    • Create Citation Alert
    • Remove Citation Alert
    • Cited By
  • Similar Articles
    • Related Articles (in Spandidos Publications)
    • Similar Articles (Google Scholar)
    • Similar Articles (PubMed)
  • Download PDF
  • Download XML
  • View XML

  • Supplementary Files
    • Supplementary_Data.pdf
Article Open Access

A three serum miRNA panel as diagnostic biomarkers of radiotherapy‑related metastasis in non‑small cell lung cancer

  • Authors:
    • Jin Lv
    • Juan An
    • Yang-Dong Zhang
    • Zhao-Xia Li
    • Guang-Li Zhao
    • Jun Gao
    • Wen-Wei Hu
    • Huo-Ming Chen
    • Ai-Min Li
    • Qi-Sheng Jiang
  • View Affiliations / Copyright

    Affiliations: Research Department, PLA Rocket Force Characteristic Medical Center, Beijing 100088, P.R. China, Department of Oncology, PLA Rocket Force Characteristic Medical Center, Beijing 100088, P.R. China, Health Management Division, PLA Rocket Force Characteristic Medical Center, Beijing 100088, P.R. China, Department of Endoscopy, PLA Rocket Force Characteristic Medical Center, Beijing 100088, P.R. China
    Copyright: © Lv et al. This is an open access article distributed under the terms of Creative Commons Attribution License.
  • Article Number: 236
    |
    Published online on: September 14, 2020
       https://doi.org/10.3892/ol.2020.12099
  • Expand metrics +
Metrics: Total Views: 0 (Spandidos Publications: | PMC Statistics: )
Metrics: Total PDF Downloads: 0 (Spandidos Publications: | PMC Statistics: )
Cited By (CrossRef): 0 citations Loading Articles...

This article is mentioned in:



Abstract

Serum microRNAs (miRNAs) have been implicated as noninvasive biomarkers for lung cancer diagnosis. However, there are no sensitive and specific biomarkers for the detection of radiotherapy‑related non‑small cell lung cancer (NSCLC) metastasis. The present study aimed to investigate the role of three serum miRNAs, namely miRNA (miR)‑130a, miR‑25 and miR‑191*, in diagnosing NSCLC, and their biological functions in radiation‑mediated development of metastatic properties in A549 cells. To determine this, serum samples were collected from 84 patients with NSCLC and 42 age‑ and sex‑matched healthy controls. Differential expression of serum miRNAs was analyzed by quantitative PCR. Significant associations between miRNA expression and overall survival of patients with NSCLC were identified using the Cox proportional regression model. A receiver operating characteristic curve was generated to evaluate diagnostic accuracy. The functions of miR‑130a, miR‑25 and miR‑191* in lung cancer cells were studied by transfecting A549 cells with miRNA mimics and inhibitors. The results of the present study demonstrated that the expression levels of miR‑130a, miR‑25 and miR‑191* in the serum of patients with NSCLC were increased compared with those in healthy controls, and these increases were associated with advanced age (≥60 years), radiotherapy, histological type (squamous carcinoma), low survival rate and low median survival time. Additionally, irradiation induced the upregulation of miR‑130a, miR‑25 and miR‑191* expression in A549 cells in vitro and in a xenograft mouse model. Irradiation also promoted the invasiveness of A549 cells in vitro and metastasis in vivo. In conclusion, miR‑130a, miR‑25 and miR‑191* may be potential biomarkers for the diagnosis of patients with NSCLC and may serve oncogenic roles in radiation‑mediated metastasis of NSCLC.

Introduction

Lung cancer is considered to be the leading cause of death, as well as the leading cause of cancer-associated deaths worldwide (1). It is estimated that 12.7 million new cases of lung cancer are diagnosed each year, and that it causes 7.6 million deaths worldwide annually (2). Data from the Surveillance, Epidemiology and End Results database have revealed that >57% of patients with lung cancer exhibit distant metastasis upon diagnosis (3). According to the latest data released by the National Cancer Registration Center, lung cancer is also the leading cause of cancer-associated deaths in China, with incidence and mortality rates of 53.86 and 43.41/100,000 people per year, respectively (4). Among all lung cancer subtypes, non-small cell lung cancer (NSCLC) accounts for >80% of lung cancer cases (5–7). The 5-year overall survival rate of patients with NSCLC has remained as low (~16.1%) over the past two decades due to high rates of recurrence and distant metastasis (8,9). Therefore, there is an urgent requirement to identify diagnostic and prognostic biomarkers for NSCLC to predict the occurrence of metastasis and to guide treatment strategy.

MicroRNAs (miRNAs) are crucial post-transcriptional regulators involved in numerous disease processes, including tumorigenesis and metastasis (10–13). Altered expression of various miRNAs has been reported in NSCLC and demonstrated to be associated with carcinogenesis, tumor progression and treatment outcome (14–17). In addition, miRNAs can be detected in various human biofluids, such as blood, serum and plasma, and thus have the potential to be used as biomarkers for the diagnosis of NSCLC (18–21). Previous studies have suggested that miRNA expression patterns may be used to identify different cancer subtypes, for example, distinguishing lung squamous cell carcinomas (SCCs) from adenocarcinomas (ADCs) (22–24). However, existing literature regarding the association of miRNAs with tumorigenesis, outcome of clinical management and metastasis is considerably varied (25–27); for example, miR-25 can serve different roles in the pathogenesis of different types of cancer, exerting both tumor suppressor (26) and cancer promoting effects (25,27). Furthermore, the underlying mechanisms of miRNA involvement in the tumorigenesis, metastasis and recurrence of lung cancer are not well understood, particularly regarding radio-resistance following radiotherapy of patients with lung cancer. Our previous study demonstrated that 2- and 4-Gy irradiation induced upregulated expression of miR-130a, miR-25 and miR-191*, and promoted the metastatic properties of A549 cells in vitro and in vivo by upregulating the expression of vascular endothelial growth factor (VEGF) and C-C chemokine receptor type 7 (CCR-7). The aim of the present study was to investigate the diagnostic and functional roles of miR-130a, miR-25 and miR-191* in NSCLC and to determine their carcinogenic effects that enhance tumor metastasis in vitro and in vivo.

Materials and methods

Patients

A total of 84 patients diagnosed with NSCLC at the PLA Rocket Force Characteristic Medical Center between January 2014 and April 2016 were enrolled in the present study. The diagnosis of all patients was confirmed by cytology or histopathology assessment. The inclusion criteria were as follows: Complete medical records, physical examination, fibrobronchoscopy, chest, head and abdomen CT or abdominal ultrasound scan, whole-body bone scan, final pathological diagnosis and clear surgical histopathological diagnosis. The exclusion criteria were as follows: Neurological abnormality, severe dysfunction of the heart, liver, kidney or other organs, diabetes and hypertension. The patient clinicopathological characteristics are presented in Table I. Parallel information was collected from 42 age- and sex-matched patients who did not exhibit abnormalities upon physical examination at the PLA Rocket Force Characteristic Medical Center in May 2014. The routine laboratory and imaging tests performed included complete blood count, baseline electrolyte measurement, blood chemistry profiling and chest X-rays.

Table I.

General information and clinical characteristics of patients with NSCLC, and statistical differences of miR expression levels in patients with different clinical characteristics.

Table I.

General information and clinical characteristics of patients with NSCLC, and statistical differences of miR expression levels in patients with different clinical characteristics.

P-value

Categoryn (%)miR-130amiR-25miR-191-3p
Sex
  Male58 (69)0.4770.1800.102
  Female26 (31)
Age, years
  <6036 (43)0.7620.035a0.058
  ≥6048 (57)
Smoking status
  Yes42 (50)0.2540.1880.115
  No42 (50)
Radiotherapy
  Yes33 (39)0.004b0.003b0.047a
  No51 (61)
Histological type
  Adenocarcinoma46 (55)0.5840.013a0.006b
  Squamous cell carcinoma38 (45)
Lymph node metastasis
  Yes66 (79)0.8870.2000.639
  No18 (21)
Extracranial metastasis
  Yes67 (80)0.7770.5340.773
  No17 (20)
BM
  Yes22 (26)0.5590.5420.535
  No62 (74)
No. of BM
  062 (74)0.5290.8710.670
  15 (6)
  ≥217 (20)
Maximum diameter of BM, cm
  062 (74)0.4480.3050.121
  ≤211 (13)
  >211 (13)
TNM T stage
  T13 (4)0.3780.7330.157
  T20 (0)
  T35 (6)
  T476 (90)
N stage
  N018 (21)0.2350.2220.234
  N117 (20)
  N224 (29)
  N325 (30)
Survival status
  Death26 (31)0.0540.016a0.033a
  Survival58 (69)
ECOG performance status
  147 (56)0.8360.9890.935
  237 (44)

a P<0.05

b P<0.01 determined using the Mann-Whitney U test. BM, brain metastasis; TNM, Tumor-Node-Metastasis; N, Node; ECOG, Eastern Cooperative Oncology Group.

Follow-up

All patients were followed up by outpatient visits or telephone between June 2016 and June 2018, and no patients were lost to the follow-up. The date of diagnosis was set as the start of follow-up, and survival time was assessed monthly. The period between the date of diagnosis and death due to any cause was considered as the overall survival time. Patients who passed away due to non-neoplastic causes and those who were alive at the end of follow-up were included as censored data that met statistical requirements.

Cell culture

The human bronchioloalveolar lung carcinoma cell line A549 was obtained from the cell bank of Peking Union Medical College Hospital. A549 cells were cultured at 37°C in RPMI-1640 medium (Gibco; Thermo Fisher Scientific, Inc.) supplemented with 10% fetal bovine serum (FBS; Gibco; Thermo Fisher Scientific, Inc.) and antibiotics (100 U/ml penicillin and 100 µg/ml streptomycin; Gibco; Thermo Fisher Scientific, Inc.) in a humidified chamber at 5% CO2. Cells were seeded at 5×105 cells per 60-mm culture dish.

Irradiation and experimental groups

Following 24-h culture, A549 cells in the exponential growth phase were irradiated with 2 or 4 Gy at a rate of 442.89 cGy/min in a linear accelerator (source distance, 100 cm; 6 MeV; Elekta Instrument AB). The A549 cells treated with each dose of radiation were divided into 3 subgroups and cultured for 2, 12 or 24 h. Non-irradiated A549 cells were collected at the indicated time points and used as negative controls.

Animal model

A total of 30 female athymic BALB/c nu/nu mice (6–8 weeks; weight, ~18 g) were obtained from Vital River Laboratories and housed in specific pathogen-free conditions with free access to food and water, temperature of 20–25°C, relative humidity of 55–65% and a 12-h light/dark cycle in the Beijing Laboratory Animal Research Center (Beijing Institute of Science and Technology, Beijing, China). Mice were injected with 5×105 A549 cells irradiated with 0-, 2- or 4-Gy X-rays via the tail vein, and were separated into the 0-, 2- and 4-Gy groups. The mice in the 0-Gy group were divided into 3 groups according to the time point of observation, with 6 mice in each group, and mice that did not undergo inoculation of A549 were used as controls. Mice were sacrificed 3, 6 or 10 weeks after inoculation, and lung and sera samples were harvested and stored at −80°C.

RNA isolation
RNA isolation from serum

Total RNA were extracted from the serum of patients and nude mice using a mirVana™PARIS™ Kit (cat. no. 1556; Ambion; Thermo Fisher Scientific, Inc.), according to the manufacturer's protocol. Briefly, ≤625 µl serum was mixed with an equal volume of 2X denaturing solution at room temperature and incubated on ice for 5 min. Subsequently, an equal volume of acid-phenol: Chloroform was added for extraction of the aqueous phase.

RNA extraction from A549 cells and lung tissue of nude mice

The cells were washed twice with PBS prior to the addition of 600 µl lysis/binding buffer (mirVana miRNA Isolation kit; cat. no. 1561; Ambion; Thermo Fisher Scientific, Inc.) directly to the culture plate or flask. The lysates were manually harvested using a sterile cell scraper and transferred to a 2-ml tube. The samples were stored at −80°C unless RNA was immediately extracted according to the manufacturer's instructions (Ambion; Thermo Fisher Scientific, Inc.).

For murine lung tissue, 0.2 g tissue was ground into a powder in liquid nitrogen with a pre-cooled mortar and pestle. The tissue was mixed with 1 ml lysis/binding buffer, followed by acid-phenol: Chloroform extraction. Ethanol was added to the samples prior to passing them through a filter cartridge containing a glass-fiber filter for RNA immobilization. The filter was washed with miRNA wash solution 1/2/3 three times, and the RNA was eluted with 30 µl elution solution (low ionic-strength solution), with both solutions included in the aforementioned kit.

Reverse transcription-quantitative (RT-q)PCR quantification of miRNA expression

To quantify miRNA expression in A549 cells, the TaqMan miRNA assay (Applied Biosystems; Thermo Fisher Scientific, Inc.) was performed according to the manufacturer's instructions. The template cDNA was synthesized from total miRNA using a TaqMan™ MicroRNA Reverse Transcription kit (cat. no. 4366596; Applied Biosystems; Thermo Fisher Scientific, Inc.) and quantified by qPCR using the following parameters: Hold at 50°C for 2 min, denaturation at 95°C for 10 min, followed by 40 cycles at 95°C for 15 sec and 60°C for 60 sec. The TaqMan® Universal PCR Master mix II (cat. no. 4440038; Applied Biosystems; Thermo Fisher Scientific, Inc.) was used with a LightCycler 480 real-time PCR system (Roche Molecular Systems, Inc.). The primers and probes of the three miRNAs were purchased from Thermo Fisher Scientific, Inc. (TaqMan® microRNA assay; cat. no. 4427975; Applied Biosystems; Thermo Fisher Scientific, Inc.) U6 RNA was used for internal normalization. Relative expression was calculated using the following equations: Relative gene expression=2−∆∆Cq; -∆∆Cq=(Cq gene of interest-Cq internal control gene)treated -(Cq gene of interest-Cq internal control gene)untreated (6,28).

miRNA transfection

A total of 5×105 A549 cells were seeded per 60-mm plate 18–24 h prior to the transfection. The medium was replaced with antibiotic-free medium 6–12 h before transfection. Synthetic miRNA mimics and inhibitors (miR-130a, miR-25 and miR-191*) and the negative control (cat. nos. 4464084, 4464066, 4464058 and 4464076; Thermo Fisher Scientific, Inc.) were transfected into 70–80% confluent A549 cells using the Lipofectamine® RNAiMAX (cat. no. 13778030; Invitrogen; Thermo Fisher Scientific, Inc.) reagent according to the manufacturer's instructions. The prepared mixtures of Lipofectamine® RNAiMAX and miRNA mimics/inhibitor diluted in Opti-MEM (cat. no. 31985-062; Invitrogen; Thermo Fisher Scientific, Inc.) were incubated separately for 5 min at room temperature, then added to adherent A549 cells and incubated at 37°C for 24 h. After 24 h transfection, cells were harvested for the extraction of total RNA and protein.

Transwell invasion assay

Cell invasion was measured using 24-well micro chemotaxis chambers with a membrane pore size of 8.0 µm (EMD Millipore) pre-coated with 10 µg/ml Matrigel at 37°C for 30 min (BD Biosciences). A549 cells transfected with miRNA mimics or inhibitors were resuspended in 100 µl serum-free DMEM (cat. no. 10566016; Gibco; Thermo Fisher Scientific, Inc.) and seeded into the upper well of each chamber. A total of 100 µl DMEM containing 10% FBS and 10% fibronectin (BD Biosciences) was loaded into the lower well.

Cells were incubated at 37°C for 22 h. Cells in the upper well that had not migrated were scraped off using a cotton swab, and the cells that had migrated through the membrane were fixed with 4% paraformaldehyde for 20 min and stained with Giemsa for 10 min, both at room temperature. Fixed cells were imaged under a phase-contrast microscope (magnification ×400) for six fields and counted for statistical analysis.

Protein extraction and western blotting

Transfected A549 cells were washed twice in ice-cold PBS and lysed in RIPA lysis buffer with protease inhibitors (50 nmol/l HEPES, pH 7.5, 150 nmol/l NaCl, 1% glycerol, 1% Triton, protease inhibitor cocktail). The protein concentration was determined using a BCA Protein Assay kit (Beyotime Institute of Biotechnology). A total of 25 µg protein was loaded per sample for SDS-PAGE (12% acrylamide) and transferred to polyvinylidene difluoride membranes (EMD Millipore). The membranes were blocked using 5% skimmed milk in TBS-Tween (TBST; 0.05% Tween-20) at room temperature for 1 h, and then incubated with antibodies against VEGF (1:800; cat. no. 34-4300; Sigma-Aldrich; Merck KGaA), CCR-7 (1:2,000; cat. no. ab32527; Abcam) or tubulin (1:2,000; cat. no. SC-12462; Santa Cruz Biotechnology, Inc.) for 2 h at room temperature, the membrane was washed 3 times with TBST (10 min each), followed by incubation with horseradish peroxidase-conjugated mouse anti-rabbit secondary antibody for 1 h at room temperature (1:1,000; cat. no. sc-2357; Santa Cruz Biotechnology, Inc.). The signal was captured using a Super Signal West Pico chemiluminescent substrate (cat. no. 34080; Pierce; Thermo Fisher Scientific, Inc.) to visualize the bands, and Image-Pro Plus 6.0 software (Media Cybernetics, Inc.) was used for grayscale analysis.

Statistical analysis

Data are presented as the mean ± SD. Data were processed using SPSS version 19.0 (IBM Corp.). The Mann-Whitney U test was used to determine the statistical difference between the expression levels of the three miRNAs and different clinical characteristics. Associations between clinical characteristics and miRNA expression were assessed by logistic regression analysis, and survival was analyzed using the Kaplan-Meier method with Cox regression. One-way ANOVA followed by Dunnett's post hoc test was used to evaluated the statistical differences of the expression levels of the three miRNAs or VEGF or CCR-7 mRNA/protein expression at different time points of A549 cells with 0-, 2- and 4-Gy X-ray irradiation or with miRNA transfection. Kruskal-Wallis test followed by Tukey's or Dunnett's post hoc tests was used to evaluate the statistical differences of three miRNAs expression in lung tissues and serum of nude mice injected with A549 cells with different doses of X-ray irradiation. Receiver operating characteristic curves were used to evaluate the diagnostic value of miR-130a, miR-25 and miR-191* in patients with NSCLC. P<0.05 was considered to indicate a statistically significant difference.

Results

Associations between clinical features of patients with NSCLC and the expression of miR-130a, miR-25 and miR-191*

A total of 84 patients (58 male and 26 female) with lung cancer with a mean age of 60.78 years (range, 37–87) were enrolled in the present study. According to the International Association for the Study of Lung Cancer Staging Project (29), various clinical stages were present among the enrolled patients, including three cases at stage I, five cases at stage III and 76 cases at stage IV. Detailed clinical characteristics of the patients are presented in Table I. Notably, the expression of miR-25 and miR-191* was significantly higher in patients treated with radiotherapy compared with those who did not receive radiotherapy treatment, in patients with SCC compared with those with ADC, and in patients who succumbed to NSCLC or the associated complications during the follow-up period compared with those who survived (P<0.05 and P<0.01; Table I; Fig. S1B and C). miR-130a expression levels were significantly different between the radiotherapy and non-radiotherapy groups (P=0.004; Fig. S1A), and there was also a significant difference in miR-25 expression between patients aged ≥60 and <60 years (P=0.035; Table I; Fig. S1B). There was no association between miR-130a, miR-25 or miR-191* expression and sex, smoking status, lymph node metastasis, extracranial metastasis, brain metastasis (BM), number of BMs, maximum diameter of BM, Tumor-Node-Metastasis (TNM) T stage (30), node (N) stage (30) or Eastern Cooperative Oncology Group (ECOG) (31,32) performance status (P>0.05; Table I).

Logistic regression analysis of clinical characteristics and the expression of miR-130a, miR-25 and miR-191* in the serum of patients with NSCLC

Based on the optimal cut-off values for miR-130a, miR-25 and miR-191* (Data S1 and Fig. S2), logistic regression analysis was performed to determine the association between the expression of each miRNA and clinical characteristics. The results indicated that miR-130a expression was associated with radiotherapy (P=0.021), but not sex, age, smoking status, histological type, survival status, lymph-node metastasis, BM, extracranial metastasis or ECOG value. By contrast, miR-25 and miR-191* expression levels were associated with radiotherapy (P=0.026 and P=0.014, respectively), histological type (P=0.010 and P=0.005, respectively) and survival status (P=0.020 and P=0.043, respectively) (Table II). The expression of miR-25 was also significantly associated with age (P=0.019).

Table II.

Logistic regression analysis of factors that affect the expression of miR-130a, miR-25 and miR-191* in the serum of patients with non-small cell lung cancer.

Table II.

Logistic regression analysis of factors that affect the expression of miR-130a, miR-25 and miR-191* in the serum of patients with non-small cell lung cancer.

95% CI of Exp(B)

microRNAClinical characteristicBSEWaldP-valueExp(B)LowerUpper
miR-130aRadiotherapy−1.2280.5335.3150.021a0.2930.1030.832
Age1.2520.5345.4860.019a3.4961.2279.963
Radiotherapy−1.2680.5704.9480.026a0.2820.0920.860
miR-25Histological type1.5510.6056.5700.010a4.7151.44015.431
Survival status−1.1180.4805.4280.020a0.3270.1280.837
miR-191*Histological type1.3440.4837.7500.005b3.8361.4899.884
Radiotherapy−1.3260.5376.1010.014a0.2660.0930.761
Survival status−1.0340.5114.0970.043a0.3560.1310.968

a P<0.05

b P<0.01. miR, microRNA; B, regression coefficient; SE, standard error; Exp(B) odds ratio.

Kaplan-Meier survival curve analysis demonstrated that patients exhibiting high expression of miR-25 and miR-191* presented with low survival rates compared with patients with low expression of the two miRNAs (P=0.036 and P=0.009, respectively; Fig. 1B and C). The median survival time of patients in the high miR-25 and miR-191* expression groups was 40 and 36 months, respectively, which was notably lower compared with the survival times of patients in the low expression groups [63 (P=0.036) and 65 (P=0.009) months, respectively; Table III]. Multivariate Cox survival analysis indicated that radiotherapy (P=0.024), ECOG status (P=0.008) and miR-191* expression (P=0.034) were independent prognostic factors for NSCLC in this cohort (Table IV).

Figure 1.

Kaplan-Meier survival curves of patients with NSCLC grouped by miR-130a, miR-25 and miR-191* expression levels. (A-C) Kaplan-Meier curves indicating the survival of patients with NSCLC exhibiting low or high expression of (A) miR-130a, (B) miR-25 and (C) miR-191*. NSCLC, non-small cell lung cancer; miR, microRNA.

Table III.

Analysis of miR-130a, miR-25 and miR-191* expression and survival time of patients with non-small cell lung cancer.

Table III.

Analysis of miR-130a, miR-25 and miR-191* expression and survival time of patients with non-small cell lung cancer.

95% CI of HR

Expression levelsMedian survival time, monthsHRLowerUpperChi-squareP-value
miR-130a
  High401.5840.8782.772.1880.139
  Low580.6310.3611.14
miR-25
  High401.9421.0573.2874.4090.036a
  Low630.5150.3040.945
miR-191*
  High362.121.2353.716.7890.009b
  Low650.4720.270.81

a P<0.05

b P<0.01. miR, microRNA; HR, hazard ratio.

Table IV.

Multivariate analysis of clinicopathological features, miR-130a, miR-25 and miR-191* expression and prognosis of patients with non-small cell lung cancer.

Table IV.

Multivariate analysis of clinicopathological features, miR-130a, miR-25 and miR-191* expression and prognosis of patients with non-small cell lung cancer.

95% CI of Exp(B)

FactorBSEWaldP-valueExp(B)LowerUpper
Age (<60 years vs. ≥60 years)−0.0930.3380.0750.7840.9120.4701.767
Sex (male vs. female)−0.5060.4551.2380.2660.6030.2471.470
Smoking status (yes vs. no)−0.3600.4040.7070.3720.6970.3161.538
Radiotherapy (yes vs. no)0.8080.3575.1100.024a2.2421.1134.516
Histological type (LAD vs. LSCC)−0.2150.3940.2980.5850.8060.3721.746
Lymph node metastasis (yes vs. no)−0.1730.3850.2020.6530.8410.3951.789
Extracranial metastasis (yes vs. no)−0.2730.4100.4430.5060.7610.3401.701
Brain metastasis (yes vs. no)−0.2610.3960.4360.5090.7700.3551.672
ECOG (score 1 vs. 2)−0.8760.3287.1330.008b0.4160.2190.792
miR-130a expression (up- vs. downregulation)−0.4060.4500.8120.3680.6660.2761.611
miR-25 expression (up- vs. downregulation)−0.7230.4872.2000.1380.4850.1871.261
miR-191* expression (up- vs. downregulation)−0.8250.3894.5090.034a0.4380.2050.938

a P<0.05

b P<0.01. B, regression coefficient; SE, standard error; Exp(B) odds ratio; miR, microRNA; ECOG, Eastern Cooperative Oncology Group; LAD, lung adenocarcinoma; LSCC, lung squamous cell cancer.

Two- and 4-Gy X-ray irradiation upregulates the expression of miR-130a, miR-25 and miR-191* in A549 cells in vitro and in vivo

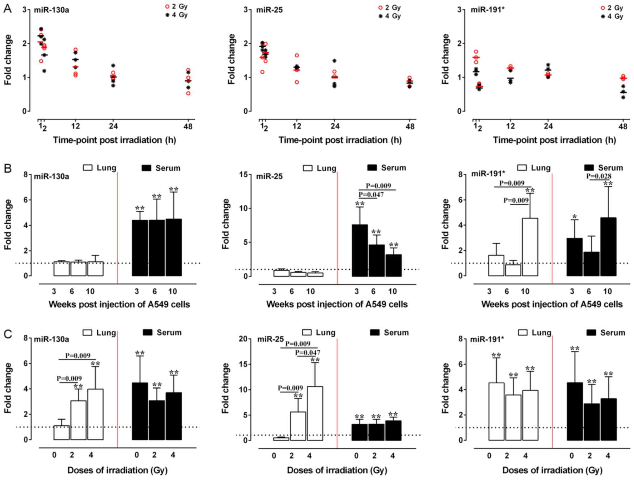
The aforementioned results indicated that radiotherapy, histological type and prognosis were associated with the expression of miR-130a, miR-25 and miR-191* in patients with NSCLC. Therefore, the expression levels of miR-130a, miR-25 and miR-191* in A549 cells treated with different doses of irradiation were examined in vitro and in vivo. At 2 h post-2-Gy irradiation, the expression levels of miR-130a and miR-25 were significantly increased in A549 cells (P<0.05 and P<0.01), whereas the expression levels of miR-191* were significantly increased at 12 h post-irradiation compared with those in the respective control groups (Fig. 2A). At 2 h post-4-Gy irradiation, the expression levels of miR-191* and miR-25 were also significantly increased (P<0.05 and P<0.01), whereas the expression levels of miR-130a were significantly increased at 12 h post-irradiation compared with those in the respective control groups (P<0.05) (Fig. 2A).

Figure 2.

Relative expression of miR-130a, miR-25 and miR-191* in irradiated A549 in vitro and in vivo. (A) Scatter plots of miR-130a, miR-25 and miR-191* expression at various time-points after 2- or 4-Gy irradiation of A549 cells. (B) Relative expression of miR-130a, miR-25 and miR-191* in the lung and serum of nude mice 3, 6 and 10 weeks after injection with A549 cells. (C) The relative expression levels of miR-130a, miR-25 and miR-191* in the lung and serum of nude mice 10 weeks after injection with A549 cells irradiated with 0-, 2- and 4-Gy X-ray. Reverse transcription-quantitative PCR was performed in triplicate, and each experiment was repeated ≥3 times. The dotted line represents the level of the control group. *P<0.05 and **P<0.01 vs. control. miR, microRNA.

For the in vivo study, 6 mice each in the 0-Gy group were sacrificed at 3, 6 and 10 weeks, and 5 mice each in the 2- and 4-Gy groups were sacrificed at 10 weeks after injection. At 3, 6 and 10 weeks after A549 cell injection, miR-130a and miR-25 expression was significantly increased in mice serum samples, but there was no significant increase in lung tissue expression of these miRNAs compared with in the control mice. The expression levels of miR-191* were increased in the serum of nude mice at 3 and 10 weeks after injection when the mice exhibited visible tumors scattered in the lungs (data not shown), while the miR-191* expression in the lung tissues of nude mice was upregulated at 10 weeks after injection compared with that of the control group (P<0.05; Fig. 2B). Both 2- or 4-Gy irradiation resulted in significant upregulation of the expression levels of all three miRNAs at 10 weeks post injection in the serum and lung tissue compared with those in the control group (P<0.01; Fig. 2C). Notably, the expression levels of miR-130a and miR-25 in the lung tissues of mice treated with 2- and 4-Gy irradiation exhibited a dose-dependent tendency to increase compared with those of mice injected with non-irradiated A549 cells (P<0.05 and P<0.01; Fig. 2C).

Roles of miR-130a, miR-25 and miR-191* in A549 cell invasion in vitro

To delineate the roles of the three miRNAs in response to X-ray irradiation, the effects of miR-130a, miR-25 and miR-191* on the invasive capability of A549 cells were assessed in vitro following transfection with miRNA mimics and inhibitors. Transfection efficiency was verified by qPCR (data not shown). The results of the cell invasion assay demonstrated that the invasiveness of A549 cells transfected with miR-130a, miR-25 and miR-191* mimics was significantly increased compared with that of the control group (P<0.05 and P<0.01; Fig. 3A). Additionally, transfection of A549 cells with miR-130a and miR-191* inhibitors significantly reduced invasiveness (P<0.05; Fig. 3B), while transfection of A549 cells with miR-25 inhibitor had no significant effect on cell invasiveness.

Figure 3.

Effects of miR-130a, miR-25 and miR-191* on the invasion of A549 cells. The invasiveness of A549 cells transfected with miR-130a, miR-25 and miR-191* mimics and inhibitors was assessed by Transwell assay. (A) The invasiveness of A549 cells transfected with miR-130a, miR-25 and miR-191* mimics. (B) The invasiveness of A549 cells transfected with miR-130a, miR-25 and miR-191* inhibitors. *P<0.05 and **P<0.01 vs. control. miR, microRNA.

Our previous study has demonstrated that 2- and 4-Gy X-rays promote the invasion of A549 cells in vitro and in vivo mainly by upregulating the expression of VEGF and CCR-7 mRNA (33). Following A549 cell exposure to 2- and 4-Gy X-ray irradiation, the expression of miR-130a was positively correlated with the expression of VEGF and CCR-7 mRNA (P<0.05), while the expression of miR-25 and miR-191* was not significantly correlated with the expression of VEGF/CCR-7 mRNA (P>0.05) (34). Therefore, the effects of miR-130a, miR-25 and miR-191* on the expression of VEGF and CCR-7 in X-ray-irradiated A549 cells were subsequently investigated. Upregulation of VEGF expression levels was observed following transfection of all three miRNA mimics compared with those in the control groups (P<0.05 and P<0.01; Fig. 4A), whereas upregulation of CCR-7 expression was observed in the miR-25 mimics group at 72 h and in the miR-191* mimics group at 24, 48 and 72 h post-transfection (P<0.05 and P<0.01; Fig. 4A). Compared with those in the negative control group, protein expression levels of VEGF were upregulated at 48 and 72 h post-transfection with miR-130a mimics (P<0.05 and P<0.01, respectively; Fig. 4B), whereas the expression of CCR-7 was upregulated only at 72 h post-transfection with miR-130a mimics (P<0.05; Fig. 4B). By contrast, no significant changes in the mRNA (Fig. 4A) or protein expression levels (data not shown) of VEGF or CCR-7 were observed in the three miRNA inhibitor transfection groups.

Figure 4.

Relative expression of VEGF/CCR-7 mRNA and protein following transfection with miR-130a, miR-25 and miR-191* mimics and inhibitors. (A) The relative expression of VEGF and CCR-7 mRNA in A549 cells transfected with miR-130a, miR-25 and miR-191* mimics and inhibitors. The dotted line represents the level of the control group. (B) The relative expression of VEGF and CCR-7 protein in A549 cells transfected with miR-130a and miR-25 mimics. Western blotting and reverse transcription-quantitative PCR were performed in triplicate, and each experiment was repeated ≥3 times. *P<0.05 and **P<0.01 vs. control. VEGF, vascular endothelial growth factor; miR, microRNA; CCR-7, C-C chemokine receptor type 7; MC, mimics control.

Discussion

Although a large number of circulating miRNAs have been studied as potential biomarkers for NSCLC (7,20,35,36), the value of detecting miRNAs in the blood for predicting the prognosis of patients following radiotherapy has not yet been defined. The results of the present study demonstrated that upregulation of miR-130a, miR-25 and miR-191* expression in the serum of patients with NSCLC was associated with radiotherapy, histological type, low survival rate and low median survival time. These results suggested that these miRNAs may serve roles in predicting the prognosis of NSCLC. Existing miRNA biomarkers are used as indicators for the early diagnosis in NSCLC (36,37), carcinogenesis in gastric cancer and NSCLC (38,39), metastasis (40,41) in lung adenocarcinoma and NSCLC, disease recurrence in adrenocortical cancer (42), drug/radiotherapy-resistance (43) and prognosis in NSCLC (39). Geng et al (37) have identified five miRNAs (miR-20a, miR-223, miR-21, miR-221 and miR-45) in the plasma for early-stage NSCLC screening. Xu et al (44) have reported that miR-130a is upregulated in the plasma of patients with NSCLC compared with healthy controls, but not associated with poor prognosis. The expression of miR-25 is increased in lung tissues of patients with ADC with an epidermal growth factor receptor mutation, which is frequent in non-smoking patients (45). In addition, previous studies have indicated that the expression of miR-25 is significantly upregulated in NSCLC tissues compared with in paired adjacent tissues and negatively correlated with the protein expression of regulator of G protein signaling 3 (46,47). In consistence with previous reports, the results of the present study suggested that patients with NSCLC exhibiting high expression of miR-25 and miR-191* in the serum exhibited lower survival rates compared with patients with low expression of these miRNAs. The shorter median survival times of patients exhibiting high expression of miR-25 and miR-191* indicates a role for these miRNAs in predicting poor prognosis. In addition, miR-191* expression was demonstrated to be an independent prognostic factor in patients with NSCLC in the present study.

Further analysis demonstrated that the expression of the three miRNAs in patients with SCCs or those who had undergone radiotherapy was significantly higher compared with that in patients with ADCs or those who had not undergone radiotherapy, respectively. This suggested that miR-130a, miR-25 and miR-191* may have a potential role in predicting the response to radiotherapy and in differentiating SCCs from ADCs among patients with NSCLC. Radiotherapy remains essential as a tool for the treatment of lung cancer, particularly in patients with local or advanced metastases for whom surgical treatment is not an option (48). However, radiotherapy of primary tumors has been demonstrated to accelerate metastasis in mice (49), thus limiting the efficacy of radiotherapy. In addition, ionizing radiation promotes the migration and invasion of a variety of tumor cells, including glioma, neck squamous cell carcinoma, pancreatic cancer and lung cancer cells (50). The underlying mechanisms of this effect may involve the tumor microenvironment, cell-cell junctions, extracellular matrix junction, protease secretion and induction of epithelial-mesenchymal transition (51–56). To investigate the potential role of miRNAs in regulating the response to radiotherapy, the present study analyzed the effects of 2- and 4-Gy X-ray irradiation on the expression of miR-130a, miR-25 and miR-191* in A549 cells in vitro and in vivo. The results demonstrated that 2- and 4-Gy irradiation promoted the expression of these three miRNAs, as well as the invasiveness of A549 cells in vitro. Further in vivo experiments revealed that irradiation promoted metastasis in A549-cell xenograft mice, accompanied by high expression of miR-130a, miR-25 and miR-191* in the serum. These results indicated functional roles of the three miRNAs in radiation-mediated metastasis and suggested that they may be potential biomarkers of lung cancer metastasis induced by radiotherapy.

miRNAs have been demonstrated to regulate invasion and metastasis via a variety of mechanisms, including the regulation of oncogene and/or tumor suppressor gene expression (57,58), tumor metastasis-related gene expression (59,60) and tumor angiogenesis-related gene expression (61). VEGF and CCR-7 are involved in metastasis, and have been clinically demonstrated to be associated with metastasis and prognosis (62–65). The present study aimed to further study the involvement of miR-130a, miR-25 and miR-191* in radiation-mediated metastasis using A549 cells in vitro. miR-130a, miR-25 and miR-191* mimics promoted the invasion of A549 cells, whereas miR-130a and miR-191* inhibitors impeded their invasiveness. The miR-130a mimics also increased the expression of VEGF mRNA and protein in A549 cells at 24, 48 and 72 h post-transfection, and the expression of CCR-7 protein was upregulated at 72 h post-transfection. miR-25 and miR-191* mimic transfection increased the expression of CCR-7 and VEGF only at the mRNA level. Overall, these results suggested that miR-130a, miR-25 and miR-191* may promote the invasion of A549 cells by increasing VEGF and CCR-7 expression.

The results of the present study demonstrated the significance of miR-130a, miR-25 and miR-191* in NSCLC, particularly regarding diagnosis and tumor metastasis. However, certain limitations remain in the present study. The number of patients included in this study was relatively small, and the stage distribution of the patients was uneven, which may have caused selection bias. Furthermore, due to the large time-span of sample collection, the follow-up time was extended accordingly, which may also introduce bias. To address these issues, a larger cohort of patients should be included in future studies, with a shorter follow-up duration. In addition, the present study only used one cell line, and including multiple cell lines in future studies will help eliminate concerns that the observations made in the in vitro and xenograft experiments were cell line-specific.

In conclusion, the results of the present study demonstrated that the expression levels of miR-130a, miR-25 and miR-191* were elevated in the serum of patients with NSCLC compared with that of healthy control subjects, and that this was associated with patient prognosis and response to radiotherapy. Therefore, these miRNAs exhibit potential for use as biomarkers to predict the prognosis and radiotherapy outcome for patients with NSCLC. In vitro and in vivo study confirmed the tumorigenic roles of miR-130a, miR-25 and miR-191* in radiation-mediated xenograft metastasis in mice, supporting their possible clinical and functional roles in radiation-mediated metastasis of lung cancer.

Supplementary Material

Supporting Data

Acknowledgements

The authors would like to thank Dr Na Jia (Beijing Institute of Microbiology and Epidemiology, Beijing, China) for critical review of this manuscript, Ms. Ying Yang (Biolancet Technology, Ltd., Beijing, China) for performing the microRNA profile assay and Mr. Li-gang An (Beijing Laboratory Animal Research Center, Beijing, China) for technical assistance.

Funding

The present study was supported by the China Postdoctoral Science Foundation (grant no. 2014M552667), the National Natural Science Foundation of China (grant no. 31770914) and the Major Program of Military Logistics (grant no. AEP17J001).

Availability of data and materials

All data generated or analyzed during this study are included in this published article.

Authors' contributions

JL, JA and QSJ conceived and designed the study. JL, JA, AML and JG performed the experiments. ZXL, GLZ, WWH and HMC participated in the acquisition and interpretation of data, drafted the work and revised it critically for important intellectual content. JL, YDZ, WWH and QSJ analyzed the data. All authors read and approved the final manuscript.

Ethics approval and consent to participate

All studies involving animals were performed according to a protocol approved by the Animal Welfare Ethics Committee of Beijing Experimental Animal Research Center [Beijing, China; approval no. ShiYanXueKe (SYXK) (Beijing) 2011-0006]. Ethics approval for the study involving human samples was provided by the PLA Rocket Force Characteristic Medical Center Ethics Committee (approval no. KeYan 2015038). Written informed consent was obtained from all participants who donated lung tissue and serum samples.

Patient consent for publication

Not applicable.

Competing interests

The authors declare that they have no competing interests.

Glossary

Abbreviations

Abbreviations:

ADC

adenocarcinoma

BM

brain metastasis

CCR-7

C-C chemokine receptor type 7

ECOG

Eastern Cooperative Oncology Group

miRNA

microRNA

NSCLC

non-small-cell lung cancer

SCC

squamous cell carcinoma

TNM

Tumor-Node-Metastasis

VEGF

vascular endothelial growth factor

References

1 

Torre LA, Bray F, Siegel RL, Ferlay J, Lortet-Tieulent J and Jemal A: Global cancer statistics, 2012. CA Cancer J Clin. 65:87–108. 2015. View Article : Google Scholar : PubMed/NCBI

2 

Torre LA, Siegel RL and Jemal A: Lung cancer statistics. Adv Exp Med Biol. 893:1–19. 2016. View Article : Google Scholar : PubMed/NCBI

3 

Hayat MJ, Howlader N, Reichman ME and Edwards BK: Cancer statistics, trends, and multiple primary cancer analyses from the surveillance, epidemiology, and end results (SEER) program. Oncologist. 12:20–37. 2007. View Article : Google Scholar : PubMed/NCBI

4 

Chen W, Zheng R, Baade PD, Zhang S, Zeng H, Bray F, Jemal A, Yu XQ and He J: Cancer statistics in China, 2015. CA Cancer J Clin. 66:115–132. 2016. View Article : Google Scholar : PubMed/NCBI

5 

Lortet-Tieulent J, Soerjomataram I, Ferlay J, Rutherford M, Weiderpass E and Bray F: International trends in lung cancer incidence by histological subtype: Adenocarcinoma stabilizing in men but still increasing in women. Lung Cancer. 84:13–22. 2014. View Article : Google Scholar : PubMed/NCBI

6 

Jemal A, Siegel R, Ward E, Hao Y, Xu J, Murray T and Thun MJ: Cancer statistics, 2008. CA Cancer J Clin. 58:71–96. 2008. View Article : Google Scholar : PubMed/NCBI

7 

Xu FX, Su YL, Zhang H, Kong JY, Yu H and Qian BY: Prognostic implications for high expression of miR-25 in lung adenocarcinomas of female non-smokers. Asian Pac J Cancer Prev. 15:1197–1203. 2014. View Article : Google Scholar : PubMed/NCBI

8 

Yang L, Yang G, Zhou M, Smith M, Ge H, Boreham J, Hu Y, Peto R, Wang J and Chen Z: Body mass index and mortality from lung cancer in smokers and nonsmokers: A nationally representative prospective study of 220,000 men in China. Int J Cancer. 125:2136–2143. 2009. View Article : Google Scholar : PubMed/NCBI

9 

Siegel R, Ward E, Brawley O and Jemal A: Cancer statistics, 2011: The impact of eliminating socioeconomic and racial disparities on premature cancer deaths. CA Cancer J Clin. 61:212–236. 2011. View Article : Google Scholar : PubMed/NCBI

10 

Mitra R, Sun J and Zhao Z: MicroRNA regulation in cancer: One arm or two arms? Int J Cancer. 137:1516–1518. 2015. View Article : Google Scholar : PubMed/NCBI

11 

Worley LA, Long MD, Onken MD and Harbour JW: Micro-RNAs associated with metastasis in uveal melanoma identified by multiplexed microarray profiling. Melanoma Res. 18:184–190. 2008. View Article : Google Scholar : PubMed/NCBI

12 

Paul P, Chakraborty A, Sarkar D, Langthasa M, Rahman M, Bari M, Singha RS, Malakar AK and Chakraborty S: Interplay between miRNAs and human diseases. J Cell Physiol. 233:2007–2018. 2018. View Article : Google Scholar : PubMed/NCBI

13 

Budhu A, Jia HL, Forgues M, Liu CG, Goldstein D, Lam A, Zanetti KA, Ye QH, Qin LX, Croce CM, et al: Identification of metastasis-related microRNAs in hepatocellular carcinoma. Hepatology. 47:897–907. 2008. View Article : Google Scholar : PubMed/NCBI

14 

Jiang LP, Zhu ZT, Zhang Y and He CY: Downregulation of microRNA-330 correlates with the radiation sensitivity and prognosis of patients with brain metastasis from lung cancer. Cell Physiol Biochem. 42:2220–2229. 2017. View Article : Google Scholar : PubMed/NCBI

15 

Dong J, Zhang Z, Gu T, Xu SF, Dong LX, Li X, Fu BH and Fu ZZ: The role of microRNA-21 in predicting brain metastases from non-small cell lung cancer. Onco Targets Ther. 10:185–194. 2017. View Article : Google Scholar : PubMed/NCBI

16 

Wang XC, Wang W, Zhang ZB, Zhao J, Tan XG and Luo JC: Overexpression of miRNA-21 promotes radiation-resistance of non-small cell lung cancer. Radiat Oncol. 8:1462013. View Article : Google Scholar : PubMed/NCBI

17 

Jiang LP, He CY and Zhu ZT: Role of microRNA-21 in radiosensitivity in non-small cell lung cancer cells by targeting PDCD4 gene. Oncotarget. 8:23675–23689. 2017. View Article : Google Scholar : PubMed/NCBI

18 

Powrozek T, Krawczyk P, Kowalski DM, Kuźnar-Kamińska B, Winiarczyk K, Olszyna-Serementa M, Batura-Gabryel H and Milanowski J: Application of plasma circulating microRNA-448, 506, 4316, and 4478 analysis for non-invasive diagnosis of lung cancer. Tumour Biol. 37:2049–2055. 2016. View Article : Google Scholar : PubMed/NCBI

19 

Matikas A, Syrigos KN and Agelaki S: Circulating biomarkers in non-small-cell lung cancer: Current status and future challenges. Clin Lung Cancer. 17:507–516. 2016. View Article : Google Scholar : PubMed/NCBI

20 

Li W, Wang Y, Zhang Q, Tang L, Liu X, Dai Y, Xiao L, Huang S, Chen L, Guo Z, et al: MicroRNA-486 as a biomarker for early diagnosis and recurrence of non-small cell lung cancer. PLoS One. 10:e01342202015. View Article : Google Scholar : PubMed/NCBI

21 

Greystoke A, Ayub M, Rothwell DG, Morris D, Burt D, Hodgkinson CL, Morrow CJ, Smith N, Aung K, Valle J, et al: Development of a circulating miRNA assay to monitor tumor burden: From mouse to man. Mol Oncol. 10:282–291. 2016. View Article : Google Scholar : PubMed/NCBI

22 

Yanaihara N, Caplen N, Bowman E, Seike M, Kumamoto K, Yi M, Stephens RM, Okamoto A, Yokota J, Tanaka T, et al: Unique microRNA molecular profiles in lung cancer diagnosis and prognosis. Cancer Cell. 9:189–198. 2006. View Article : Google Scholar : PubMed/NCBI

23 

Volinia S, Calin GA, Liu CG, Ambs S, Cimmino A, Petrocca F, Visone R, Iorio M, Roldo C, Ferracin M, et al: A microRNA expression signature of human solid tumors defines cancer gene targets. Proc Natl Acad Sci USA. 103:2257–2261. 2006. View Article : Google Scholar : PubMed/NCBI

24 

Takamizawa J, Konishi H, Yanagisawa K, Tomida S, Osada H, Endoh H, Harano T, Yatabe Y, Nagino M, Nimura Y, et al: Reduced expression of the let-7 microRNAs in human lung cancers in association with shortened postoperative survival. Cancer Res. 64:3753–3756. 2004. View Article : Google Scholar : PubMed/NCBI

25 

Wu T, Hu H, Zhang T, Jiang L, Li X, Liu S, Zheng C, Yan G, Chen W, Ning Y, et al: MiR-25 promotes cell proliferation, migration, ad invasion of non-small cell lung cancer by targeting the LATS2/YAP signaling pathway. Oxid Med cell Longev. 18:97197232019.

26 

Li Q, Zou C, Zou C, Han Z, Xiao H, Wei H, Wang W, Zhang L, Zhang X, Tang Q, et al: MicroRNA-25 functions as a potential tumor suppressor in colon cancer by targeting smad7. Cancer Lett. 335:168–174. 2013. View Article : Google Scholar : PubMed/NCBI

27 

Chen H, Pan H, Qian Y, Zhou W and Liu X: miR-25-3p promotes the proliferation of triple negative breast cancer by targeting BTG2. Mol Cancer. 17:42018. View Article : Google Scholar : PubMed/NCBI

28 

Schmittgen TD, Lee EJ and Jiang J: High-throughput real-time PCR. Methods Mol Biol. 429:89–98. 2008. View Article : Google Scholar : PubMed/NCBI

29 

Funai K, Kawase A, Mizuno K, Koyama S and Shiiya N: 8th edition tumor, node, and metastasis T-stage prognosis discrepancies: Solid component diameter predicts prognosis better than invasive component diameter. Cancer (Basel). 12:15772020. View Article : Google Scholar

30 

Rami-Porta R, Bolejack V, Crowley J, Ball D, Kim J, Lyons G, Rice T, Suzuki K, Thomas CF Jr, Travis WD, et al: The IASLC lung cancer staging project: Proposals for the revisions of the T descriptors in the forthcoming eighth edition of the TNM classification for lung cancer. J Thorac Oncol. 10:990–1003. 2015. View Article : Google Scholar : PubMed/NCBI

31 

Schiller JH, Harrington D, Belani CP, Langer C, Sandler A, Krook J, Zhu J and Johnson DH; Eastern Cooperative Oncology Group, : Comparison of four chemotherapy regimens for advanced non-small-cell lung cancer. N Engl J Med. 346:92–98. 2002. View Article : Google Scholar : PubMed/NCBI

32 

Sandler A, Gray R, Perry MC, Brahmer J, Schiller JH, Dowlati A, Lilenbaum R and Johnson DH: Paclitaxel-Carboplatin alone or with bevacizumab for non-small-cell lung cancer. N Engl J Med. 355:2542–2550. 2006. View Article : Google Scholar : PubMed/NCBI

33 

Lv J, Jiang QS, Song XJ, Wang CL, Guo LJ, Wang SN, Li FS and Hu WW: Role of VEGF-A/C and CCR-7 in the enhanced metastasis of A549 cells induced by 2 and 4 Gy X-rays in vitro and in vivo. Sci China Tech Sci. 57:990–997. 2014. View Article : Google Scholar

34 

Lv J, Wang SN, Song XJ, Li X, He R, Yu HJ, Chen S, Wang L and Jiang QS: The impact of X-rays on the expressions of miR-130a/miR-25 and its potential role in the enhanced metastasis of A549 cell lines in vitro induced by X-rays. Sci China Technol Sci. 56:2243–2249. 2013. View Article : Google Scholar

35 

Doval DC, Deshpande R, Dhabhar B, Babu KG, Prabhash K, Chopra R, Sripada PV, Deshmukh C and Suryavanshi M: Liquid biopsy: A potential and promising diagnostic tool for advanced stage non-small cell lung cancer patients. Indian J Cancer. 54 (Suppl):S25–S30. 2017. View Article : Google Scholar : PubMed/NCBI

36 

Han Y and Li H: miRNAs as biomarkers and for the early detection of non-small cell lung cancer (NSCLC). J Thorac Dis. 10:3119–3131. 2018. View Article : Google Scholar : PubMed/NCBI

37 

Geng Q, Fan T, Zhang B, Wang W, Xu Y and Hu H: Five microRNAs in plasma as novel biomarkers for screening of early-stage non-small cell lung cancer. Respir Res. 15:1492014. View Article : Google Scholar : PubMed/NCBI

38 

Zhou Y, Li R, Yu H, Wang R and Shen Z: MicroRNA-130a is an oncomir suppressing the expression of CRMP4 in gastric cancer. Onco Targets Ther. 10:3893–3905. 2017. View Article : Google Scholar : PubMed/NCBI

39 

Wang K, Chen M and Wu W: Analysis of microRNA (miRNA) expression profiles reveals 11 key biomarkers associated with non-small cell lung cancer. World J Surg Oncol. 15:1752017. View Article : Google Scholar : PubMed/NCBI

40 

Daugaard I, Veno MT, Yan Y, Kjeldsen TE, Lamy P, Hager H, Kjems J and Hansen LL: Small RNA sequencing reveals metastasis-related microRNAs in lung adenocarcinoma. Oncotarget. 8:27047–27061. 2017. View Article : Google Scholar : PubMed/NCBI

41 

Li Y, Li Y, Liu J, Fan Y, Li X, Dong M, Liu H and Chen J: Expression levels of microRNA-145 and microRNA-10b are associated with metastasis in non-small cell lung cancer. Cancer Biol Ther. 17:272–279. 2016. View Article : Google Scholar : PubMed/NCBI

42 

Chabre O, Libe R, Assie G, Barreau O, Bertherat J, Bertagna X, Feige JJ and Cherradi N: Serum miR-483-5p and miR-195 are predictive of recurrence risk in adrenocortical cancer patients. Endocr Relat Cancer. 20:579–594. 2013. View Article : Google Scholar : PubMed/NCBI

43 

Acunzo M, Visone R, Romano G, Veronese A, Lovat F, Palmieri D, Bottoni A, Garofalo M, Gasparini P, Condorelli G, et al: miR-130a targets MET and induces TRAIL-sensitivity in NSCLC by downregulating miR-221 and 222. Oncogene. 31:634–642. 2012. View Article : Google Scholar : PubMed/NCBI

44 

Xu X, Zhu S, Tao Z and Ye S: High circulating miR-18a, miR-20a, and miR-92a expression correlates with poor prognosis in patients with non-small cell lung cancer. Cancer Med. 7:21–31. 2018. View Article : Google Scholar : PubMed/NCBI

45 

Dacic S, Kelly L, Shuai Y and Nikiforova MN: miRNA expression profiling of lung adenocarcinomas: Correlation with mutational status. Mod Pathol. 23:1577–1582. 2010. View Article : Google Scholar : PubMed/NCBI

46 

Wu T, Chen W, Kong D, Li X, Lu H, Liu S, Wang J, Du L, Kong Q, Huang X and Lu Z: miR-25 targets the modulator of apoptosis 1 gene in lung cancer. Carcinogenesis. 36:925–935. 2015. View Article : Google Scholar : PubMed/NCBI

47 

Chen Z, Wu Y, Meng Q and Xia Z: Elevated microRNA-25 inhibits cell apoptosis in lung cancer by targeting RGS3. In vitro cell. Dev Biol Anim. 52:62–67. 2016. View Article : Google Scholar

48 

Deek MP, Kim S, Yue N, Baby R, Ahmed I, Zou W, Langenfeld J, Aisner J and Jabbour SK: Modern radiotherapy using image guidance for unresectable non-small cell lung cancer can improve outcomes in patients treated with chemoradiation therapy. J Thorac Dis. 8:2602–2609. 2016. View Article : Google Scholar : PubMed/NCBI

49 

Hartford AC, Gohongi T, Fukumura D and Jain RK: Irradiation of a primary tumor, unlike surgical removal, enhances angiogenesis suppression at a distal site: Potential role of host-tumor interaction. Cancer Res. 60:2128–2131. 2000.PubMed/NCBI

50 

Moncharmont C, Levy A, Guy JB, Falk AT, Guilbert M, Trone JC, Alphonse G, Gilormini M, Ardail D, Toillon RA, et al: Radiation-Enhanced cell migration/invasion process: A review. Crit Rev Oncol Hematol. 92:133–142. 2014. View Article : Google Scholar : PubMed/NCBI

51 

Wang H, Tan G, Dong L, Cheng L, Li K, Wang Z and Luo H: Circulating miR-125b as a marker predicting chemoresistance in breast cancer. PLoS One. 7:e342102012. View Article : Google Scholar : PubMed/NCBI

52 

Farazi TA, Spitzer JI, Morozov P and Tuschl T: miRNAs in human cancer. J Pathol. 223:102–115. 2011. View Article : Google Scholar : PubMed/NCBI

53 

Manne U, Shanmugam C, Bovell L, Katkoori VR and Bumpers HL: miRNAs as biomarkers for management of patients with colorectal cancer. Biomark Med. 4:761–770. 2010. View Article : Google Scholar : PubMed/NCBI

54 

Cha HJ, Shin S, Yoo H, Lee EM, Bae S, Yang KH, Lee SJ, Park IC, Jin YW and An S: Identification of ionizing radiation-responsive microRNAs in the IM9 human B lymphoblastic cell line. Int J Oncol. 34:1661–1668. 2009.PubMed/NCBI

55 

Baffa R, Fassan M, Volinia S, O'Hara B, Liu CG, Palazzo JP, Gardiman M, Rugge M, Gomella LG, Croce CM and Rosenberg A: MicroRNA expression profiling of human metastatic cancers identifies cancer gene targets. J Pathol. 219:214–221. 2009. View Article : Google Scholar : PubMed/NCBI

56 

Simone NL, Soule BP, Ly D, Saleh AD, Savage JE, Degraff W, Cook J, Harris CC, Gius D and Mitchell JB: Ionizing radiation-induced oxidative stress alters miRNA expression. PLoS One. 4:e63772009. View Article : Google Scholar : PubMed/NCBI

57 

Li N, Fu H, Tie Y, Hu Z, Kong W, Wu Y and Zheng X: miR-34a inhibits migration and invasion by down-regulation of c-Met expression in human hepatocellular carcinoma cells. Cancer Lett. 275:44–53. 2009. View Article : Google Scholar : PubMed/NCBI

58 

Sayed D, Rane S, Lypowy J, He M, Chen LY, Vashistha H, Yan L, Malhotra A, Vatner D and Abdellatif M: MicroRNA-21 targets Sprouty2 and promotes cellular outgrowths. Mol Biol Cell. 19:3272–3282. 2008. View Article : Google Scholar : PubMed/NCBI

59 

Valastyan S, Reinhardt F, Benaich N, Calogrias D, Szász AM, Wang ZC, Brock JE, Richardson AL and Weinberg RA: A pleiotropically acting microRNA, miR-31, inhibits breast cancer metastasis. Cell. 137:1032–1046. 2009. View Article : Google Scholar : PubMed/NCBI

60 

Valastyan S, Benaich N, Chang A, Reinhardt F and Weinberg RA: Concomitant suppression of three target genes can explain the impact of a microRNA on metastasis. Genes Dev. 23:2592–2597. 2009. View Article : Google Scholar : PubMed/NCBI

61 

Chen Y and Gorski DH: Regulation of angiogenesis through a microRNA (miR-130a) that down-regulates antiangiogenic homeobox genes GAX and HOXA5. Blood. 111:1217–1226. 2008. View Article : Google Scholar : PubMed/NCBI

62 

Yang X, Zhang Y, Hosaka K, Andersson P, Wang J, Tholander F, Cao Z, Morikawa H, Tegnér J, Yang Y, et al: VEGF-B promotes cancer metastasis through a VEGF-A-independent mechanism and serves as a marker of poor prognosis for cancer patients. Proc Natl Acad Sci USA. 112:E2900–E2909. 2015. View Article : Google Scholar : PubMed/NCBI

63 

Jean C, Chen XL, Nam JO, Tancioni I, Uryu S, Lawson C, Ward KK, Walsh CT, Miller NL, Ghassemian M, et al: Inhibition of endothelial FAK activity prevents tumor metastasis by enhancing barrier function. J Cell Biol. 204:247–263. 2014. View Article : Google Scholar : PubMed/NCBI

64 

Ji RC: Lymph nodes and cancer metastasis: New perspectives on the role of intranodal lymphatic sinuses. Int J Mol Sci. 18:512016. View Article : Google Scholar

65 

Liu Y, Wu BQ, Geng H, Xu ML and Zhong HH: Association of chemokine and chemokine receptor expression with the invasion and metastasis of lung carcinoma. Oncol Lett. 10:1315–1322. 2015. View Article : Google Scholar : PubMed/NCBI

Related Articles

  • Abstract
  • View
  • Download
  • Twitter
Copy and paste a formatted citation
Spandidos Publications style
Lv J, An J, Zhang Y, Li Z, Zhao G, Gao J, Hu W, Chen H, Li A, Jiang Q, Jiang Q, et al: A three serum miRNA panel as diagnostic biomarkers of radiotherapy‑related metastasis in non‑small cell lung cancer. Oncol Lett 20: 236, 2020.
APA
Lv, J., An, J., Zhang, Y., Li, Z., Zhao, G., Gao, J. ... Jiang, Q. (2020). A three serum miRNA panel as diagnostic biomarkers of radiotherapy‑related metastasis in non‑small cell lung cancer. Oncology Letters, 20, 236. https://doi.org/10.3892/ol.2020.12099
MLA
Lv, J., An, J., Zhang, Y., Li, Z., Zhao, G., Gao, J., Hu, W., Chen, H., Li, A., Jiang, Q."A three serum miRNA panel as diagnostic biomarkers of radiotherapy‑related metastasis in non‑small cell lung cancer". Oncology Letters 20.5 (2020): 236.
Chicago
Lv, J., An, J., Zhang, Y., Li, Z., Zhao, G., Gao, J., Hu, W., Chen, H., Li, A., Jiang, Q."A three serum miRNA panel as diagnostic biomarkers of radiotherapy‑related metastasis in non‑small cell lung cancer". Oncology Letters 20, no. 5 (2020): 236. https://doi.org/10.3892/ol.2020.12099
Copy and paste a formatted citation
x
Spandidos Publications style
Lv J, An J, Zhang Y, Li Z, Zhao G, Gao J, Hu W, Chen H, Li A, Jiang Q, Jiang Q, et al: A three serum miRNA panel as diagnostic biomarkers of radiotherapy‑related metastasis in non‑small cell lung cancer. Oncol Lett 20: 236, 2020.
APA
Lv, J., An, J., Zhang, Y., Li, Z., Zhao, G., Gao, J. ... Jiang, Q. (2020). A three serum miRNA panel as diagnostic biomarkers of radiotherapy‑related metastasis in non‑small cell lung cancer. Oncology Letters, 20, 236. https://doi.org/10.3892/ol.2020.12099
MLA
Lv, J., An, J., Zhang, Y., Li, Z., Zhao, G., Gao, J., Hu, W., Chen, H., Li, A., Jiang, Q."A three serum miRNA panel as diagnostic biomarkers of radiotherapy‑related metastasis in non‑small cell lung cancer". Oncology Letters 20.5 (2020): 236.
Chicago
Lv, J., An, J., Zhang, Y., Li, Z., Zhao, G., Gao, J., Hu, W., Chen, H., Li, A., Jiang, Q."A three serum miRNA panel as diagnostic biomarkers of radiotherapy‑related metastasis in non‑small cell lung cancer". Oncology Letters 20, no. 5 (2020): 236. https://doi.org/10.3892/ol.2020.12099
Follow us
  • Twitter
  • LinkedIn
  • Facebook
About
  • Spandidos Publications
  • Careers
  • Cookie Policy
  • Privacy Policy
How can we help?
  • Help
  • Live Chat
  • Contact
  • Email to our Support Team