Spandidos Publications Logo
  • About
    • About Spandidos
    • Aims and Scopes
    • Abstracting and Indexing
    • Editorial Policies
    • Reprints and Permissions
    • Job Opportunities
    • Terms and Conditions
    • Contact
  • Journals
    • All Journals
    • Oncology Letters
      • Oncology Letters
      • Information for Authors
      • Editorial Policies
      • Editorial Board
      • Aims and Scope
      • Abstracting and Indexing
      • Bibliographic Information
      • Archive
    • International Journal of Oncology
      • International Journal of Oncology
      • Information for Authors
      • Editorial Policies
      • Editorial Board
      • Aims and Scope
      • Abstracting and Indexing
      • Bibliographic Information
      • Archive
    • Molecular and Clinical Oncology
      • Molecular and Clinical Oncology
      • Information for Authors
      • Editorial Policies
      • Editorial Board
      • Aims and Scope
      • Abstracting and Indexing
      • Bibliographic Information
      • Archive
    • Experimental and Therapeutic Medicine
      • Experimental and Therapeutic Medicine
      • Information for Authors
      • Editorial Policies
      • Editorial Board
      • Aims and Scope
      • Abstracting and Indexing
      • Bibliographic Information
      • Archive
    • International Journal of Molecular Medicine
      • International Journal of Molecular Medicine
      • Information for Authors
      • Editorial Policies
      • Editorial Board
      • Aims and Scope
      • Abstracting and Indexing
      • Bibliographic Information
      • Archive
    • Biomedical Reports
      • Biomedical Reports
      • Information for Authors
      • Editorial Policies
      • Editorial Board
      • Aims and Scope
      • Abstracting and Indexing
      • Bibliographic Information
      • Archive
    • Oncology Reports
      • Oncology Reports
      • Information for Authors
      • Editorial Policies
      • Editorial Board
      • Aims and Scope
      • Abstracting and Indexing
      • Bibliographic Information
      • Archive
    • Molecular Medicine Reports
      • Molecular Medicine Reports
      • Information for Authors
      • Editorial Policies
      • Editorial Board
      • Aims and Scope
      • Abstracting and Indexing
      • Bibliographic Information
      • Archive
    • World Academy of Sciences Journal
      • World Academy of Sciences Journal
      • Information for Authors
      • Editorial Policies
      • Editorial Board
      • Aims and Scope
      • Abstracting and Indexing
      • Bibliographic Information
      • Archive
    • International Journal of Functional Nutrition
      • International Journal of Functional Nutrition
      • Information for Authors
      • Editorial Policies
      • Editorial Board
      • Aims and Scope
      • Abstracting and Indexing
      • Bibliographic Information
      • Archive
    • International Journal of Epigenetics
      • International Journal of Epigenetics
      • Information for Authors
      • Editorial Policies
      • Editorial Board
      • Aims and Scope
      • Abstracting and Indexing
      • Bibliographic Information
      • Archive
    • Medicine International
      • Medicine International
      • Information for Authors
      • Editorial Policies
      • Editorial Board
      • Aims and Scope
      • Abstracting and Indexing
      • Bibliographic Information
      • Archive
  • Articles
  • Information
    • Information for Authors
    • Information for Reviewers
    • Information for Librarians
    • Information for Advertisers
    • Conferences
  • Language Editing
Spandidos Publications Logo
  • About
    • About Spandidos
    • Aims and Scopes
    • Abstracting and Indexing
    • Editorial Policies
    • Reprints and Permissions
    • Job Opportunities
    • Terms and Conditions
    • Contact
  • Journals
    • All Journals
    • Biomedical Reports
      • Information for Authors
      • Editorial Policies
      • Editorial Board
      • Aims and Scope
      • Abstracting and Indexing
      • Bibliographic Information
      • Archive
    • Experimental and Therapeutic Medicine
      • Information for Authors
      • Editorial Policies
      • Editorial Board
      • Aims and Scope
      • Abstracting and Indexing
      • Bibliographic Information
      • Archive
    • International Journal of Epigenetics
      • Information for Authors
      • Editorial Policies
      • Editorial Board
      • Aims and Scope
      • Abstracting and Indexing
      • Bibliographic Information
      • Archive
    • International Journal of Functional Nutrition
      • Information for Authors
      • Editorial Policies
      • Editorial Board
      • Aims and Scope
      • Abstracting and Indexing
      • Bibliographic Information
      • Archive
    • International Journal of Molecular Medicine
      • Information for Authors
      • Editorial Policies
      • Editorial Board
      • Aims and Scope
      • Abstracting and Indexing
      • Bibliographic Information
      • Archive
    • International Journal of Oncology
      • Information for Authors
      • Editorial Policies
      • Editorial Board
      • Aims and Scope
      • Abstracting and Indexing
      • Bibliographic Information
      • Archive
    • Medicine International
      • Information for Authors
      • Editorial Policies
      • Editorial Board
      • Aims and Scope
      • Abstracting and Indexing
      • Bibliographic Information
      • Archive
    • Molecular and Clinical Oncology
      • Information for Authors
      • Editorial Policies
      • Editorial Board
      • Aims and Scope
      • Abstracting and Indexing
      • Bibliographic Information
      • Archive
    • Molecular Medicine Reports
      • Information for Authors
      • Editorial Policies
      • Editorial Board
      • Aims and Scope
      • Abstracting and Indexing
      • Bibliographic Information
      • Archive
    • Oncology Letters
      • Information for Authors
      • Editorial Policies
      • Editorial Board
      • Aims and Scope
      • Abstracting and Indexing
      • Bibliographic Information
      • Archive
    • Oncology Reports
      • Information for Authors
      • Editorial Policies
      • Editorial Board
      • Aims and Scope
      • Abstracting and Indexing
      • Bibliographic Information
      • Archive
    • World Academy of Sciences Journal
      • Information for Authors
      • Editorial Policies
      • Editorial Board
      • Aims and Scope
      • Abstracting and Indexing
      • Bibliographic Information
      • Archive
  • Articles
  • Information
    • For Authors
    • For Reviewers
    • For Librarians
    • For Advertisers
    • Conferences
  • Language Editing
Login Register Submit
  • This site uses cookies
  • You can change your cookie settings at any time by following the instructions in our Cookie Policy. To find out more, you may read our Privacy Policy.

    I agree
Search articles by DOI, keyword, author or affiliation
Search
Advanced Search
presentation
Oncology Letters
Join Editorial Board Propose a Special Issue
Print ISSN: 1792-1074 Online ISSN: 1792-1082
Journal Cover
December-2020 Volume 20 Issue 6

Full Size Image

Sign up for eToc alerts
Recommend to Library

Journals

International Journal of Molecular Medicine

International Journal of Molecular Medicine

International Journal of Molecular Medicine is an international journal devoted to molecular mechanisms of human disease.

International Journal of Oncology

International Journal of Oncology

International Journal of Oncology is an international journal devoted to oncology research and cancer treatment.

Molecular Medicine Reports

Molecular Medicine Reports

Covers molecular medicine topics such as pharmacology, pathology, genetics, neuroscience, infectious diseases, molecular cardiology, and molecular surgery.

Oncology Reports

Oncology Reports

Oncology Reports is an international journal devoted to fundamental and applied research in Oncology.

Experimental and Therapeutic Medicine

Experimental and Therapeutic Medicine

Experimental and Therapeutic Medicine is an international journal devoted to laboratory and clinical medicine.

Oncology Letters

Oncology Letters

Oncology Letters is an international journal devoted to Experimental and Clinical Oncology.

Biomedical Reports

Biomedical Reports

Explores a wide range of biological and medical fields, including pharmacology, genetics, microbiology, neuroscience, and molecular cardiology.

Molecular and Clinical Oncology

Molecular and Clinical Oncology

International journal addressing all aspects of oncology research, from tumorigenesis and oncogenes to chemotherapy and metastasis.

World Academy of Sciences Journal

World Academy of Sciences Journal

Multidisciplinary open-access journal spanning biochemistry, genetics, neuroscience, environmental health, and synthetic biology.

International Journal of Functional Nutrition

International Journal of Functional Nutrition

Open-access journal combining biochemistry, pharmacology, immunology, and genetics to advance health through functional nutrition.

International Journal of Epigenetics

International Journal of Epigenetics

Publishes open-access research on using epigenetics to advance understanding and treatment of human disease.

Medicine International

Medicine International

An International Open Access Journal Devoted to General Medicine.

Journal Cover
December-2020 Volume 20 Issue 6

Full Size Image

Sign up for eToc alerts
Recommend to Library

  • Article
  • Citations
    • Cite This Article
    • Download Citation
    • Create Citation Alert
    • Remove Citation Alert
    • Cited By
  • Similar Articles
    • Related Articles (in Spandidos Publications)
    • Similar Articles (Google Scholar)
    • Similar Articles (PubMed)
  • Download PDF
  • Download XML
  • View XML
Article Open Access

Peritumoral activated hepatic stellate cells are associated with hepatic recurrence for resectable colorectal adenocarcinoma liver metastasis following resection

Retraction in: /10.3892/ol.2025.15362
  • Authors:
    • Li Deng
    • Taiyuan Li
    • Yuanyuan Liao
    • Shuang Liu
    • Zhen Xie
    • Zhixiang Huang
    • Hua Dai
    • Jianfeng Li
    • Xiong Lei
  • View Affiliations / Copyright

    Affiliations: Ultrasonic Department, Jiangxi Pingxiang People's Hospital, Pingxiang, Jiangxi 337000, P.R. China, Department of General Surgery, The First Affiliated Hospital of Nanchang University, Nanchang, Jiangxi 330006, P.R. China, Department of Pathology, The First Affiliated Hospital, Nanchang University, Nanchang, Jiangxi 330006, P.R. China
    Copyright: © Deng et al. This is an open access article distributed under the terms of Creative Commons Attribution License.
  • Article Number: 287
    |
    Published online on: September 23, 2020
       https://doi.org/10.3892/ol.2020.12150
  • Expand metrics +
Metrics: Total Views: 0 (Spandidos Publications: | PMC Statistics: )
Metrics: Total PDF Downloads: 0 (Spandidos Publications: | PMC Statistics: )
Cited By (CrossRef): 0 citations Loading Articles...

This article is mentioned in:



Abstract

The formation of the pre‑metastatic niche (PMN), which precedes the establishment of tumor lesions, plays a critical role in cancer recurrence and metastasis. Hepatic stellate cells (HSCs), a critical liver stromal cell component, can be induced to facilitate metastasis by modeling liver PMN formation. In the present study, activated HSCs were observed in the peritumor non‑cancerous liver tissues (PNLT) colorectal adenocarcinoma liver metastasis (CRALM), and the density of activated HSCs was higher in PNLT compared with that in normal liver tissues (NLT). High density of activated HSC in the PNLT was positively associated with the number of tumor liver metastases (P=0.036), maximum diameter of liver metastases (P=0.002), and recurrence following synchronous radical resection (P=0.003). High density of activated HSCs in the PNLT was identified as a significant and independent prognostic factor for disease‑free survival (HR, 2.083; 95% CI, 1.504‑2.885; P=0.016) and overall survival (HR, 2.039; 95% CI, 1.312‑3.169; P=0.019). Functionally, in vitro assays revealed that activated HSCs facilitated colorectal adenocarcinoma (CRA) cells to colonize the liver. Molecularly, it was demonstrated that the pro‑recurrence of activated HSCs depended on paracrine hepatic growth factor. Taken together, the present results showed that high density of activated HSCs in the PNLT was an independent predictor for CRALM recurrence following resection, and they exerted their roles via their effect on CRA cell recruitment and proliferation by paracrine HGF.

Introduction

The incidence and mortality rates of colorectal cancer (CRC) have increased in the recent decades (1) and were the third and second highest out of all the cancers worldwide in 2018, respectively. In addition, CRC accounts for ~10% of new cancer cases and deaths among all cancers, worldwide in 2018 (1). Colorectal adenocarcinoma (CRA) is the most common pathohistological type of CRC among newly diagnosed cases. Metastasis remains the major cause of CRA-associated deaths (2). Furthermore, the liver is the most common site for CRA metastasis (3). Hepatic resection remains the gold standard treatment, and the only treatment option for a potential cure for patients with CRA and resectable CRA liver metastasis (CRALM) (4). However, only 20% of patients with CRALM are cured by a combination of radical surgical resection and modern adjuvant systemic regimens, while 70% of patients will still develop recurrence, and the primary recurrent site occurs in the liver (5). For patients with resectable CRALM, treated with curative intent surgery, it is paramount to improve clinical outcomes by effectively predicting disease recurrence at the earliest stage following radical resection. Therefore, there is an urgent requirement for a more robust biomarker to predict resectable CRALM, at highest risk for recurrence to precise treatment stratification.

The formation of the pre-metastatic niche (PMN), which precedes the establishment of tumor lesions, plays a critical role in cancer recurrence and metastases (6). A previous study found that primary CRA cell-secreted factors either directly to recruit bone marrow-derived cells to the pre-metastatic tissues or to interact with resident cells of pre-metastatic organs to generate a pre-metastatic niche, referred to as the PMN, which subsequently facilitates metastasis (7). A previous study also found that CRALM was facilitated by the formation of supportive PMN in the liver, which develops prior to primary CRA cell dissemination (8). Together with the fact of intrahepatic recurrences, it is logical to hypothesize that the liver PMN is of pro-metastatic and prognostic significance and, hence, worthy of further investigation.

Hepatic stellate cells (HSCs), located in the space of Disse, are a type of versatile mesenchymal cells in the liver (9). Quiescent HSCs, activated into a myofibroblast-like phenotype (α-smooth muscle actin; α-SMA), orchestrate the characteristic fibrogenic response to liver injury or inflammatory stimuli (10). Furthermore, HSCs, interacting with factors such as platelet-derived growth factor and granulocyte-macrophage colony-stimulating factor from the primary tumor, could be instructed to facilitate metastasis by modeling liver PMN formation (3). In CRA, it has also been shown that HSCs were activated by tumor cells and played a key role in accelerating the progression of metastasis by modulating the PMN (8). In addition, analysis of CRALM revealed a gradual transition of the cellular density from peritumoral to intratumoral activated HSCs (11), indicating that HSCs activation was associated with CRALM progression. Emerging evidence suggests that PMN could set the stage for liver colonization of disseminating tumor cells (3). From the aforementioned, it has been hypothesized that peritumoral activated HSCs may be associated with CRALM and intrahepatic recurrence following synchronous radical resection. Therefore, further investigation is required to determine the significance of activated HSCs in peritumor non-cancerous liver tissues (PNLT) in CRALM.

Therefore, a systematic clinical study was performed to examine the prognostic value of activated HSCs in the PNLT, at the cellular level in a randomly selected cohort of patients with CRA, with liver-only metastasis using immunohistochemistry. In addition, the function of activated HSC in CRALM was also determined.

Materials and methods

Human tissue samples

A total of 96 paraffin-embedded peritumor non-cancerous liver tissues (PNLT) were randomly selected from 340 patients with CRA and synchronous liver-only metastases undergoing synchronous radical surgical resection at the Department of General Surgery, the First Affiliated Hospital of Nanchang University (Jiangxi, China) from January 2008 to December 2014. In addition, normal liver tissues (NLT) were obtained from 8 patients with hepatic hemangioma but without liver cirrhosis, who were receiving surgical resection during the same time period, were used as the control. Radical resection was defined as microscopically negative tumor margins. Palliative resection was defined as the margin present with tumor cells. The inclusion criteria for sample selection were as follows: i) Patients with sporadic CRC and synchronous liver-only metastasis, histopathologically diagnosed as adenocarcinoma using hematoxylin and eosin (H&E) staining; ii) technically resectable liver-only metastases, and history of technical resection defined as macroscopic complete removal of the tumors using intraoperational ultrasonic detection; iii) patients with synchronous colectomy and liver resection without neoadjuvant chemotherapy, and liver metastases resection achieved R0 resection (i.e. disease-free margins); and iv) patients with ≤3 tumors, that were well-located with a maximum size of ≤5 cm, and an absence of extrahepatic disease detected using computed tomography (CT) or magnetic resonance imaging (MRI) or positron emission tomography-CT (PET-CT). The exclusion criteria for sample selection were as follows: i) Patients with hepatic recurrence following previous hepatic resection for CRALM; ii) who received staged resection; iii) who received R1 resection (i.e. positive resection margin defined as the presence of cancer cells within 1 mm of the transection margin); and iv) with hereditary CRC. All patients selected in the present study received an adjuvant chemotherapy regimen according to patient preference, which was: Oxaliplatin plus capecitabine. The adjuvant chemotherapy was given as a 3-weekly regimen of intravenous oxaliplatin (130 mg/m2) over 2 h followed by oral capecitabine, twice a day for 2 weeks. All the cases included the study had complete clinicopathological and follow-up data. The colon was divided into the right and left colon by the splenic flexure. Primary tumors originating in the splenic flexure, descending colon, sigmoid colon, or rectum were classified as left-sided colon. The remnant colons were classified as right sided colon. Indications for therapeutic strategy were confirmed using a multidisciplinary team comprising of gastroenterologists, radiologists, oncologists, and surgeons. The study was approved by the Ethics Committee of the institutional review board of the First Affiliated Hospital of Nanchang University (Jiangxi, China). All the patients provided written informed consent prior to surgery, which also abided by the Declaration of Helsinki guidelines.

Prognostic study

All patients following radical resection were regularly followed-up by the experienced and trained researchers. The follow-up period was defined as the interval between the date of synchronous radical resection and that of the patient's death or the last follow-up. The median follow-up time was 36 months (range, 6.0–92.0 months). Patients who had died from other causes were used as the censored cases. All patients following radical surgery had routine clinical physical examination, carcinoembryonic antigen (CEA) levels test, carbohydrate antigen (CA) 19-9 levels test, and CT or MRI scan in the first month. Then, routine clinical physical examination, serial monitoring of CEA levels was performed at 1-month intervals, and abdominal CT or MRI was performed at 3-month intervals, while colonoscopy was performed at 1-year intervals. Recurrence or metastasis was confirmed according to the combination of clinical examination, CEA levels, carbohydrate antigen (CA) 19-9 levels and CT or MRI or PET-CT. Cut-off values for CEA and carbohydrate antigen (CA) 19-9 were used as determined by diagnostic cut-off values by radioimmunoassay used at The First Affiliated Hospital of Nanchang University. Hepatic recurrence was defined as new lesions occurring at the hepatic site. Systemic recurrence was defined as new lesions occurring at both hepatic and extrahepatic sites, including the site of the primary tumor and other organs, such as liver, lung, peritoneum, lymph nodes, bones, brain, ovary amongst others. Disease-free survival (DFS) was defined as the interval that patients were found to be recurrent or metastatic following synchronous resection. Overall survival (OS) was defined as the time between surgery and death or the last follow-up for surviving patients. Data of routine clinical and pathological variables were collected for prognostic analysis, including i) baseline data: Sex, age, serum CEA level, serum carbohydrate antigen (CA) 19-9 level; ii) primary CRC tumor characteristics: Tumor differentiation, tumor site, tumor size, tumor grade, lymphatic vessels/vessels/neuron infiltration, mesenteric tumor deposit formation; and iii) liver metastases characteristics: Location, number of metastases, maximum diameter of metastases. The follow-up data for each patient were regularly updated in the database. Patients still alive at the last follow up or who had died from other causes such as trauma, chronic lung disease and heart disease were censored.

Immunohistochemistry (IHC)

IHC was performed as previously described (12). In brief, fresh tissues were fixed with 4% paraformaldehyde for 24 h at room temperature, then dehydrated with an ascending alcohol gradient, 75% alcohol for 4 h, 85% alcohol for 2 h, 90% alcohol for 2 h and 95% alcohol for 1 h. Then, the tissues were made transparent with a mixture of ethanol and xylene (1:1) for 2 h, following xylene I for 20 min, and xylene II for 20 min at room temperature. Before the tissues were embedded in paraffin, they were impregnated in a mixture of xylene and paraffin (1:1) for 2 h, following by paraffin I for 1 h, and paraffin II for 2 h. Subsequently, paraffin-embedded tissues were cut into 4-µm thick sections, which were incubated at 60°C for 2 h. After dewaxing, the slides were rehydrated. then antigen retrieval was performed using a microwave-pretreated boiling EDTA buffer (1 mM, pH 8.0) for 10 min. The slides were quenched to the room temperature in the EDTA buffer (1 mM; pH 8.0) at room temperature for ~1 h. After blocking with 5% fetal bovine serum (Cytiva) at 37°C for 15 min, the slides were incubated with mouse anti-α-SMA antibody (dilution, 1:200; cat. no. A5228; Sigma-Aldrich; Merck KGaA) overnight at 4°C. Subsequently, the slides were incubated with undiluted biotin-labeled secondary antibody and streptavidin-peroxidase (cat. no. SP-9002) for 30 min at 37°C, then with the 3,3′-diaminobenzidine substrate (cat. no. ZLI-9018) for 30 sec at 37°C, following which the slides were counterstained with hematoxylin (cat. no. ZLI-9609) for 1 min at room temperature (all purchased from OriGene Technologies, Inc.). Using negative controls, which were slides without incubation of the primary antibody, the staining score of α-SMA was assessed as previously described (13). Activated HSCs were included in the count according to their location, morphological features, and cytoplasmic α-SMA expression. α-SMA-positive stained cells located in areas of the vessels, Glisson capsules, fibrous septa, and collapsed parenchyma were not included in the count. The results were determined in a blinded fashion by two independent pathologists (Department of Pathology, The First Affiliated Hospital of Nanchang University). The final result was defined by the consistency for the score by the two pathologists. The density of activated HSCs was scored based on the percentage of α-SMA-positive stained cells defined as the ratio of α-SMA-positive stained cells to total cells in the same captured field. A total of 3 fields of view were randomly selected to determine the score with light microscope (Eclipse Ni-U; Nikon Corporation; ×100 magnification). The ROC curve and the Youden index were used to determine the cut-off density value (10%), where <10% was classified as low-density of activated HSCs and >10% as high-density. Patients were divided into two groups, high- and low-density of activated HSCs based on the density of activated HSCs.

Cell lines

The Lovo CRA cell line and the normal FHC colorectal mucosal cell line were purchased from the American Type Culture Collection. The LX2 cell line of HSC was purchased from EMD Millipore (cat. no. SCC064). All the cell lines were authenticated using short tandem repeat DNA fingerprinting prior to the study and were routinely cultured with RPMI-1640 (Thermo Fisher Scientific, Inc.), supplemented with 10% fetal bovine serum (Cytiva) and maintained at 37°C in a humidified incubator with 5% CO2.

MTT assays

The effect of HSC and its secreted factor HGF on CRA cell viability was investigated using a MTT assays. Briefly, 5×103 CRA cells were added to 96-well plates. Then, to determine the activated or inactivated HSC on CRA cell viability, 100 µl culture medium with 30% conditioned medium (CM) from activated or inactivated HSC or 100 µl culture medium was added. To determine the effect of secreted factor HGF from activated HSC on CRA cell viability, 100 µl culture medium with 30% CM from activated HSCs with or without HGF antibody (100 ng/ml; cat. no. HY-P1415; MedChemExpress) or 100 µl culture medium with 30% CM from inactivated HSCs was added. Subsequently, followed by 0.5 mg/ml MTT (Sigma-Aldrich; Merck KGaA) and incubated at 37°C for 4 h. Subsequently, the medium was removed and replaced with 100 µl DMSO and the plates were shaken at room temperature for 10 min. Finally, the absorbance was measured at 570 nm. Each group was repeated three times every day and the cell viability was determine for six consecutive days. Culture medium only was used as the blank control.

EdU proliferation assays

Cell proliferation was detected using the incorporation of 5-ethynyl-2′-deoxyuridine (EdU) with the EdU cell proliferation assay kit (cat. no. C10310-1; Guangzhou RiboBio Co., Ltd.). The procedure was performed according to the manufacturer's protocol. Briefly, a total of 5×103 Lovo cells/well were seeded in 96-well plates and cultured in culture medium with 30% CM from activated or inactivated HSC or culture medium only, at 37°C in a humidified incubator with 5% CO2. After incubation with 100 µl of 50 µM EdU for 4 h, the cells were fixed with 4% paraformaldehyde at room temperature for 30 min, permeabilized with 0.5% Triton-X100 at room temperature for 10 min, then stained with 100 µl Apollo solution at room temperature for 30 min. Then, the cell nuclei were stained with DAPI (1 µg/ml) at room temperature for 30 sec. The images of the plates were obtained using an inverted fluorescence microscope (Nikon Corporation). The experiments were repeated three times.

Masson's trichrome staining

Masson's trichrome staining was used to observe collagen deposition. The procedure was performed according to the manufacturer's protocol and all the necessary solutions are provided with the kit in the study (cat. no. DC0032; Beijing Leagene Biotech Co., Ltd.). In brief, paraffin-embedded tissues were cut into 4-µm thick sections, following incubation at 60°C for 2 h. Subsequently, the slides were dewaxed with xylene I for 10 min, followed by xylene II for 10 min at room temperature, and rehydrated with anhydrous ethanol I for 10 min, anhydrous ethanol II for 10 min, 95% ethanol for 5 min and 80% ethanol for 5 min. Then, the slides were stained by Masson complex solution A for 5 min at room temperature, following washing in running water for 3 min. Differentiated by 1% hydrochloric acid alcohol for 5 sec at room temperature, then rinsed with running water for 3 min at room temperature. After neutralizing with ammonia solution, the slide was rinsed with distilled water or deionized water for 1 min. Subsequently, samples were staining with Ponceau fuchsin for 8 min at room temperature and washed with acetic acid solution for 1 min at room temperature. Then, the slides were washed with phosphomolybdic acid solution for 1min at room temperature, following with acetic acid solution for 1 min at room temperature. Subsequently samples were directly incubated with aniline blue staining solution for 2 min at room temperature, and then wash with acetic acid solution for 1 min at room temperature. After dehydrated by anhydrous ethanol and vitrified bydimethylbenzene, the slides were sealed with neutral gum. Images of the slides were captured using a light microscope (Nikon Corporation; ×200 magnification).

In vitro co-cultured assay for HSC activation

A Transwell co-cultured module was used to demonstrate the effect of CRA cells on HSCs activation. The wells were divided into the upper and lower well, with a 0.4 µm pore size polyvinylpyrrolidone-free polycarbonate filter (Corning, Inc.). The upper and lower wells were filled with RPMI-1640 (Thermo Fisher Scientific, Inc.), supplemented with 10% fetal bovine serum (Cytiva). A 6-well Transwell co-culture apparatus with 0.4 µm pore size was used to harvest the activated HSCs. A total of 5×105 CRA cells or FHC cells were added into the upper chamber and HSC (1×105) were added into the lower chamber. After co-cultured for 7 days, the HSCs were used to perform immunofluorescence (IF).

IF

The HSC cells were grown on the glass coverslips, and then fixed with 4% paraformaldehyde for 30 min after 24 h. After permeated in PBS with 0.2% Triton X-100 for 5 min at room temperature, HSC cells were blocked for 1 h with 1% bovine serum albumin at room temperature, and then incubated with mouse anti-α-SMA antibody (dilution, 1:200; cat. no. A5228; Sigma-Aldrich; Merck KGaA) overnight at 4°C. On the following day, cells were incubated with the Alexa Fluor 488-conjugated secondary antibody (dilution, 1:150; cat. no. A0428; Beyotime Institute of Biotechnology) for 40 min at room temperature, followed by DAPI counterstaining (dilution, 1:200; cat. no. c1006; Beyotime Institute of Biotechnology) for 10 min at room temperature. Images of the slides were captured using an inverted fluorescence microscope (TE-2000S; Nikon Corporation; ×200 magnification).

In vitro migration assay

The effect of activated HSC or secreted chemoattractants on disseminated CRA cells was evaluated using a chemotaxis Boyden chamber (Corning, Inc.). The wells were divided into the upper and lower well, with a 5-µm pore size polyvinylpyrrolidone-free polycarbonate filter (Corning, Inc.). The CRA cells were added to the upper wells, while the inactivated or activated HSCs with or without 100 ng/ml HGF antibody (Abcam) were added to the lower wells. Briefly, the CRA cells were preincubated with 10 µg/ml mitomycin-C for 1 h at 37°C to inhibit cell proliferation, then 1×105 CRA cells in 100 µl serum-free medium were added into the upper chamber of the upper well. Then, the cells in the upper chamber were removed with cotton swabs, following incubation at 37°C with 5% CO2 for 24 h. Subsequently, the cells were fixed in 20% methanol for 20 min and stained with 0.1% crystal violet solution (Beyotime Institute of Biotechnology) for 15 min at room temperature. The number of CRA cells that had migrated into the lower chamber were calculated by ImageJ v1.8.0 software (National Institutes of Health). For each group, the assays were performed in triplicate, and five fields of view were randomly selected for analysis by inverted light microscope (TE-2000S; Nikon Corporation; ×100 magnification).

ELISA

ELISA was used to determine the hepatic growth factor (HGF) concentration in the conditioned medium. For collection of the conditioned medium, a total of 5×105 HSC or activated HSC (co-cultured with Lovo cells for 7 days) were seeded in 75 cm2 flasks. When the cells had reached 90% confluence, HSCs were washed twice with PBS following incubation with serum-free DMEM for 48 h. Then, the supernatant was harvested, centrifuged at 2,800 × g for 5 min at 4°C, passed through a sterile Millipore 50 ml filtration system, with a 0.45 mm polyvinylidene difluoride membrane and stored at −80°C until further use. To measure the HGF concentration in the conditioned medium, a human ELISA kit was used (cat. no. SHG00B; R&D Systems, Inc.) according to the manufacturer's instructions.

Liver metastasis model

The animal experiment was approved by the Ethics Committee of the Institutional Review Boards of the First Affiliated Hospital of Nanchang University (Jiangxi, China). Male nude BALB/c mice (n=18; Animal Institute of Nanchang University), weighing ~16–20 g (5-weeks-old) were housed in the animal institute of Nanchang University according to the protocols approved by the Medical Experimental Animal Care Commission. The nude mice were housed under specific pathogen-free conditions at 25°C, with ~40% humidity, and fluorescent lights 10 h/day. The nude mice received ad libitum access to sterilized food and water. A total of 6 mice were injected with 5×105 activated HSCs into the spleen under anesthesia on the first day, while mice injected with saline (n=6) or 5×105 inactivated HSCs (n=6) were set as the control group. Then, 3×106 CRA cells were injected into the spleen on the following day. The spleens were removed 1 min following the CRA cell injection to prevent splenic tumor formation, and ensure metastatic lesions developed primarily in the liver. The mice were monitored, and the livers were touched every week. A total of 4 weeks following CRA cell inoculation, mice were anesthetized by intraperitoneal injection with 0.1 ml of 10% chloral hydrate (360 mg/kg; Shanghai Seebio Biotechnology, Inc.), then sacrificed by cervical dislocation. No mice died during 4 weeks of cell inoculation. Following necropsy, all livers were harvested, fixed with 10% phosphate buffered neutral formalin for 1 day at room temperature, sectioned serially (4-µm thick sections), and H&E staining according to the procedures provided by the manufacturer's instructions (OriGene Technologies, Inc.), to determine the presence of metastases.

Statistical analysis

All data were analyzed using statistical software SPSS v18.0 (SPSS, Inc.). Continuous variables were reported as mean ± SEM, whereas categorical variables are shown as percentages. All experiments were repeated three times. Student's t-test or one-way analysis of variance (ANOVA) was used to analyze the differences between two groups or >2 groups, respectively, when the variance was homogeneous. The Mann-Whitney U test or Kruskal-Wallis H test was used to analyze the differences between two groups or >2 groups, respectively, if the variance was not homogeneous. A χ2 test was used to analyze the associations between cellular density of activated HSCs and clinicopathological features, and the presence of metastasis between two groups. Survival curves were determined using the Kaplan-Meier method and compared with the log-rank test. The Cox proportional hazards regression model was used to identify independent factors for OS and DFS in patients. Receiver operating characteristics (ROC) curve and Youden index were used to define the cut-off value, as <10% was used for low-density of activated HSCs and >10% for high-density HSC in PNLT in patients with CRAM. All the tests were two-tailed and P<0.05 was considered to indicate a statistically significant difference.

Results

The density of activated HSCs is significantly higher in the PNLT with CRALM

Based on the inclusion and exclusion criteria, 96 patients with CRA and synchronous liver-only metastases, who underwent synchronous radical resection were randomly selected in the present study (Fig. 1). The clinicopathological characteristics of the patients are shown in Table I. Firstly, IHC was used to determine the prevalence of activated HSCs with an α-SMA antibody, and the results revealed that activated HSCs occurred in the PNLT with CRALM, while there was a reduced number of activated HSC in the NLT from hepatic hemangioma (Fig. 2A). Furthermore, the density of activated HSCs was higher in the PNLT compared with that in the NLT (Fig. 2B).

Figure 1.

A flowchart revealing the clinical experimental design.

Figure 2.

Density of activated HSCs is significantly higher in PNLT with colorectal adenocarcinoma liver metastasis. (A) Immunohistochemistry was used to determine the number of activated HSCs with α-SMA antibody. The typical images of PNLT and NLT are shown. (B) The density of activated HSCs was significantly higher in PNLT compared with that in NLT. The scatter graph was used to show the differential densities and a Student's t-test was used to analyze the difference between percentage of activated HSCs in PNLTs and NLTs. ***P<0.001. PNLT, peritumor non-cancerous liver tissue; NLT, normal liver tissue; HSC, hepatic stellate cells.

Table I.

Association between density of activated HSCs in PNLT and clinicopathological parameters of patients with synchronous colorectal adenocarcinoma liver metastasis.

Table I.

Association between density of activated HSCs in PNLT and clinicopathological parameters of patients with synchronous colorectal adenocarcinoma liver metastasis.

Density of activated HSCs

Clinicopathological variablesNumberHigh (n=61)Low (n=35)P-value
Baseline data
Sex0.208
  Female362016
  Male604119
Age, years0.510
  ≤60372215
  >60593920
CEA, ng/ml
  ≤2008655310.9999
  >2001064
CA 19-9, ng/mla
  ≤278152290.756
  >271596
Primary tumor status
Tumor differentiation
  I/II4023170.299
  III/IV563818
Tumor site
  Right3218140.294
  Left644321
Tumor location
  Colon4424200.092
  Rectum523715
Tumor size, cm
  ≤55236160.208
  >5442519
pT stage
  T1/T22717100.941
  T3/T4694425
pN stage
  N0211290.491
  N+754926
Mesenteric tumor deposit formation
  Negative4327160.890
  Positive533419
Liver metastasis status
Maximum diameter, cm
  <56134270.036
  ≥535278
Liver location
  Unilobar6845230.403
  Bilobar281612
No. of tumors
  16031290.002
  2-336306
Recurrenceb
  No238150.003
  Yes735320
Hepatic recurrence3725120.013
Systemic recurrence362880.001

a Cut-off value used as determined by diagnostic cut-off values used at The First Affiliated Hospital of Nanchang University.

b Identified during post-operative follow-up. CEA, carcinoembryonic antigen; CA, carbohydrate antigen.

High density of activated HSCs in the PNLT is associated with poor clinicopathological features of CRALM

Based on the density of activated HSCs in the PNLT with CRALM, patients were divided into two groups, high- and low-density of activated HSCs by the IHC. The cut-off value was defined using ROC analysis (Fig. 3A). The Youden index was used to determine the cut-off value for HSC density, which was defined as 10%, therefore <10% was used for low-density and >10% for high-density of activated HSCs. From the analysis between the density of activated HSCs and the clinicopathological characteristics, the results revealed that high-density of activated HSCs was positively associated with the number of tumor metastases (P=0.036), maximum diameter of metastases (P=0.002) and recurrence following R0 resection (P=0.003; Table I). Hepatic recurrence (P=0.013) and systematic recurrence (P=0.001; Table I) was also significantly higher in patients with high-density of activated HSCs compared with that in patients with low density of activated HSCs. However, high-density of activated HSCs in the PNLT was not significantly associated with sex, age, serum CEA level, serum CA 19-9 level, tumor differentiation, tumor site, tumor location, tumor size, pT stage, pN stage, mesenteric tumor deposit formation or liver metastasis location (P>0.05; Table I).

Figure 3.

High-density of activated HSCs is associated with poor prognosis. (A) ROC curve. The sensitivity and 1-specificity of the density of activated HSCs in colorectal adenocarcinoma tumor tissues was plotted (black line). The AUC and the P-value was calculated using ROC curve analysis: AUC, 0.712 and P=0.001. The highest Youden index used to determine the cut-off value (10%) for density, <10% was used for low-density of activated HSCs and >10% for high-density. Then the sensitivity and 1-specificity of low-density of activated HSCs in PNLT were plotted (red line). The AUC and the P-value was calculated using ROC curve analysis: AUC, 0.660 and P=0.012. The orange line works as the reference line. Kaplan-Meier analysis of the association between high- and low-density of activated HSCs and (B) disease-free survival and (C) overall survival. Compared with those with low-density of activated HSCs (<10%) in PNLT, patients with high-density of activated HSCs in the PNLT exhibited worse DFS and poor OS. ROC, receiver operating characteristic; AUC, area under the curve; HSCs, hepatic stellate cells.

High-density of activated HSCs is associated with poor prognosis of CRALM

Using the Kaplan-Meier method, with the log-rank test, patients with high-density of activated HSCs in the PNLT exhibited worse DFS time (median, 16 vs. 35 months; P=0.001; Fig. 3B) and poor OS time (median, 41 vs. 53 months; P=0.004; Fig. 3C) compared with those with low-density of activated HSCs in PNLT. Surprisingly, the results revealed that, in addition to serum CEA level, pN stage, mesenteric tumor deposit formation, maximum diameter of metastases, number of metastases, high-density of activated HSCs in the PNLT was also found to be a significant and independent prognostic factor for DFS time (HR, 2.083; 95% CI, 1.504–2.885; P=0.016; Table II) and OS time (HR, 2.039; 95% CI, 1.312–3.169; P=0.019; Table III). These results revealed that high-density of activated HSCs could predict poor prognosis of resectable CRALM, which also suggests a pro-recurrent PMN was formed by the activated HSCs in CRALM.

Table II.

The Cox proportional hazard regression analyses for disease-free survival time.

Table II.

The Cox proportional hazard regression analyses for disease-free survival time.

Univariable analysisMultivariable analysis


VariableNumberHR (95% CI)P-valueHR (95% CI)P-value
Baseline data
Sex
  Female36Reference
  Male601.110 (0.628–1.960)0.475 NA
Age, years
  ≤6037Reference
  >60591.189 (0.809–1.748)0.293 NA
CEA, ng/ml
  ≤20086Reference Reference
  >200104.293 (2.809–6.561)<0.0012.602 (1.816–3.728)0.008
CA 19-9, ng/mla
  ≤2781Reference Reference
  >27151.481 (1.105–1.985)0.0441.019 (0.832–1.248)0.212
Primary tumor status
Tumor differentiation
  I/II40Reference
  III/IV561.107 (0.910–1.346)0.159 NA
Tumor site
  Right32Reference Reference
  Left642.132 (1.108–4.102)0.0211.542 (0.937–2.538)0.063
Tumor location
  Colon44Reference
  Rectum521.014 (0.580–1.772)0.604 NA
Tumor size, cm
  ≤552Reference
  >5441.310 (0.951–1.804)0.112 NA
pT stage
  T1/T227Reference Reference
  T3/T4691.834 (1.190–2.820)0.0351.157 (0.932–1.440)0.109
pN stage
  N021Reference Reference
  N+754.754 (3.441–6.568)<0.0013.236 (1.921–5.451)0.001
Mesenteric tumor deposit formation
  Negative43Reference Reference
  Positive532.940 (1.607–5.378)0.0061.505 (1.293–1.752)0.040
Liver metastasis status
Maximum diameter, cm
  <561Reference Reference
  ≥5353.092 (1.846–5.179)0.0031.750 (1.301–2.354)0.028
Liver location
  Unilobar68Reference
  Bilobar281.281 (0.813–2.020)0.135 NA
No. of tumors
  160Reference Reference
  2-3365.994 (3.439–10.447)<0.0013.717 (2.589–5.336)<0.001
PMN in PNLT
Density of activated HSCs
  Low35Reference Reference
  High614.055 (2.409–6.826)0.0012.083 (1.504–2.885)0.016

a Cut-off value used as determined by diagnostic cut-off values used at The First Affiliated Hospital of Nanchang University. PNLT, peritumor non-cancerous liver tissues; PMN, pre-metastatic niche; HSC, hepatic stellate cells; NA, not applicable.

Table III.

The Cox proportional hazard regression analyses for overall survival time.

Table III.

The Cox proportional hazard regression analyses for overall survival time.

Univariable analysisMultivariable analysis


VariableNumberHR (95% CI)P-valueHR (95% CI)P-value
Baseline data
Sex
  Female36Reference
  Male601.076 (0.713–1.630)0.361 NA
Age, years
  ≤6037Reference
  >60591.207 (0.572–2.137)0.196 NA
CEA, ng/ml
  ≤20086Reference Reference
  >200105.012 (3.206–7.835)<0.0013.207 (2.369–4.341)0.001
CA19-9, ng/mla
  ≤2781Reference Reference
  >27151.779 (1.347–2.350)0.0401.283 (0.864–1.910)0.244
Primary tumor status
Tumor differentiation
  I/II40Reference
  III/IV561.312 (0.901–1.910)0.104 NA
Tumor site
  Right32Reference Reference
  Left641.978 (1.437–2.722)0.0091.503 (1.230–1.837)0.031
Tumor location
  Colon44Reference
  Rectum521.108 (0.802–1.530)0.278 NA
Tumor size, cm
  ≤552Reference Reference
  >5441.843 (1.304–2.611)0.0361.401 (0.986–1.990)0.135
pT stage
  T1/T227Reference
  T3/T4691.197 (0.904–1.580)0.205 NA
pN stage
  N021Reference Reference
  N+754.612 (3.008–7.071)<0.0013.072 (1.938–4.869)0.004
Mesenteric tumor deposit formation
  Negative43Reference Reference
  Positive532.364 (1.356–3.142)0.0081.432 (1.083–2.348)0.042
Liver metastasis status
Maximum diameter, cm
  <561Reference Reference
  ≥5355.947 (3.246–10.896)<0.0013.890 (2.208–6.853)<0.001
Liver location
  Unilobar68Reference
  Bilobar281.243 (0.851–1.821)0.203 NA
No. of tumors
  160Reference Reference
  2-3364.302 (2.943–6.288)<0.0012.365 (1.507–3.711)0.006
PMN in PNLT
Density of activated HSCs
  Low35Reference Reference
  High613.209 (1.892–5.443)0.0022.039 (1.312–3.169)0.019

a Cut-off value used as determined by diagnostic cut-off values used at The First Affiliated Hospital of Nanchang University. PNLT, peritumor non-cancerous liver tissues; PMN, pre-metastatic niche; HSC, hepatic stellate cells; NA, not applicable.

HSCs activated by CRA cells induces recruitment and growth in the liver

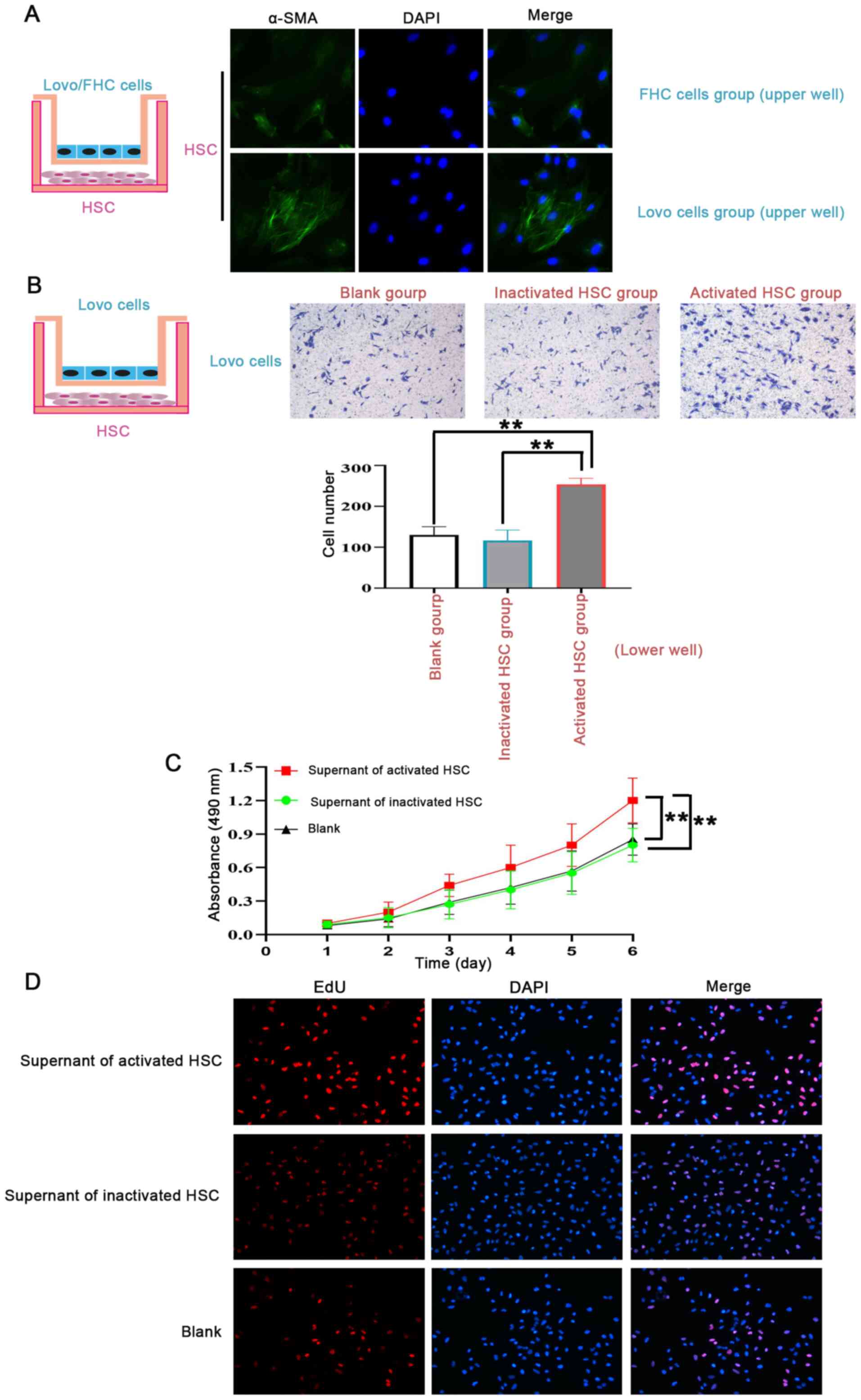
To improve the understanding of HSC activation for PMN formation, it was investigated whether HSCs could be activated by CRA cells. Notably, HSCs characterized with α-SMA following co-culturing with high metastatic Lovo cells for 7 days, indicated that HSCs could be activated by CRA cells to form PMN (Fig. 4A). There was no difference in α-SMA in HSCs co-cultured with normal colorectal cells with FHC.

Figure 4.

Activated HSCs promote CRA cell recruitment and proliferation in vitro. (A) HSCs were activated by CRA cells. A Transwell co-cultured module (left panel) was used to demonstrate the effect of CRA cells on HSCs activation. The results revealed that HSCs co-cultured with Lovo cells for 7 days, were activated with characterization of elevated α-SMA expression. However, HSCs co-cultured with FHC cells for 7 days, were not activated as their α-SMA expression was not elevated. (B) Activated HSCs promote CRA cell recruitment. An in vitro chemotaxis Boyden chamber module assay (left panel) was used to determine the effect of activated HSCs on CRA cell recruitment. The results showed that compared with the blank control and inactivated HSCs, a higher number of CRA cells migrated into the lower wells when co-cultured with activated HSCs. (C) Activated HSCs promoted CRA cell viability using a MTT assay. Compared with that in the blank control and inactivated HSCs, the supernatant of activated HSCs exhibited a strong effect on supporting cancer cell viability. (D) EdU assays showed activated HSCs promoted CRA cell proliferation. Compared with that in the blank control and inactivated HSCs, the supernatant of activated HSCs exhibited a strong effect on supporting cancer cell proliferation. **P<0.01. HSCs, hepatic stellate cells; CRA, colorectal adenocarcinoma; α-SMA, α-smooth muscle actin; MTT, methyl thiazolyl tetrazolium; EdU, 5-ethynyl-2′-deoxyuridine.

Subsequently, to identify the functional properties of activated HSCs in PMN, an in vitro chemotaxis Boyden chamber was used to determine the effect of activated HSCs on Lovo cell recruitment. The results revealed that, compared with inactivated HSCs or the saline control, a higher number of CRA cells migrated into the lower wells when co-cultured with activated HSCs (Fig. 4B). Furthermore, the supernatant of activated HSCs exhibited a strong effect on supporting cancer cell viability using MTT assays (Fig. 4C). Similar results were also observed in the supernatant of activated HSCs, which exhibited a strong effect on supporting cancer cell proliferation using EdU assays (Fig. 4D).

Then, the possible roles of PMN formed by the activated HSCs in CRALM in vivo was investigated, by initially injecting activated HSCs, followed by Lovo cells, the next day, into the spleen of syngeneic BALB/c nude mice, which allowed efficient dissemination of CRA cells to the liver. The liver of the mice, injected with activated HSCs, followed by Lovo cells, had a higher number of metastatic nodules compared with that in mice injected with inactivated HSCs, followed by Lovo cells, and in mice injected with Lovo cells alone (Fig. 5A). By examining their histology, the tumors from the mice injected with activated HSCs, followed by Lovo cells, exhibited a desmoplastic stromal reaction, which were primarily comprised of fibrils and collagen using Masson's trichrome staining (Fig. 5B). IHC revealed that cellular components of the desmoplastic stroma were primarily composed of activated HSCs, characterized by α-SMA expression (Fig. 5C). Overall, these findings indicate that activated HSCs generate a PMN to support CRA cell dissemination and metastases formation in the liver.

Figure 5.

Activated HSCs induces disseminated CRA cell recruitment and growth in vivo. (A) Representative liver image from mice injected with activated or inactivated HSCs, followed by Lovo cells or with injection of Lovo cells alone. Compared with mice injected with inactivated HSCs, followed by Lovo cells and mice injected with Lovo cells alone, the liver of mice injected with activated HSCs, followed by Lovo cells had a higher number of metastatic foci (yellow arrows). The data was quantified (lower panel) and ANOVA was used to analyze the data statistically. **P<0.01. (B) Masson's trichrome staining was used to determine the desmoplastic stromal reaction in metastatic foci. The tumors from the mice injected with activated HSCs, followed by Lovo cells exhibited a desmoplastic stromal reaction, which were mostly comprised of fibrils and collagen. (C) Immunohistochemistry was used to show the cellular components of the desmoplastic stroma. Results revealed that the cellular components of the desmoplastic stroma were primarily composed of activated HSCs, characterized by α-SMA expression. HSCs, hepatic stellate cells; CRA, colorectal adenocarcinoma; α-SMA, α-smooth muscle actin.

HGF secreted by activated HSCs induces CRA cell recruitment and growth in the liver

Subsequently, the factors recruited by activated HSCs to promote metastasis was investigated. HGF, which is important for tumor growth and metastasis, is a secretory protein activated by HSCs (14). It was found that HGF concentration was significantly increased in the HSC supernatant following activation by Lovo cells (Fig. 6A). Thus, it was assessed whether HGF secreted by activated HSCs was the potent enabler of malignancy in PMN. The results revealed that, compared with inactivated HSCs, activated HSCs promoted the recruitment of Lovo cells in in vitro assays; however, this effect disappeared when the cells were co-cultured with 100 ng/ml HGF antibody (Fig. 6B). In addition, it was also found that the HGF antibody counteracted the effect of activated HSCs on Lovo cell viability in in vitro assays (Fig. 6C). Taken together, these results indicated that HGF derived from activated HSCs is functionally important for CRA cell proliferation and recruitment in the liver, resulting in metastatic nodules formation.

Figure 6.

HGF secreted by activated HSCs induces colorectal adenocarcinoma cell recruitment and growth in the liver. (A) The HGF concentration of inactivated or activated HSC supernatant was analyzed using ELISA. HGF concentration was significantly upregulated in the HSC supernatant, followed by activation with Lovo cells. (B) In vitro chemotaxis Boyden chamber model assays (left panel) showed the HGF antibody counteracted the effect of activated HSCs on Lovo cell recruitment. (C) MTT assays were used to determine the effect on viability. The results revealed that the supernatant of activated HSCs promoted the viability of Lovo cells; however, this effect was reversed with the addition of the HGF antibody. **P<0.01. HGF, hepatic growth factor.

Discussion

CRA is a common lethal malignant disease with heterogeneous survival outcomes (15). A major cause for the high mortality rates is CRALM (16). To successfully metastasize to distant organs, cancer cells are required to undergo a cascade of dynamic procedures, such as invading adjacent tissues, penetrating microvessels, surviving in circulation, colonizing distant organs, forming micrometastases, and propagating macrometastases (17). During the metastasis cascade, tumor cells typically acquire the ability to survive and invade by activating the metastatic signaling pathways or inactivating the metastatic suppressive signaling pathway. Our previous study also found that the oncogene, Increased ARGEH7 expression was associated with distant CRA metastasis (12).

In addition to these cancer cell autonomous changes in genes, PMN is a critical factor for metastasis. PMN in the metastasizing sites provides an adapt environment to support colonization, survival, and growth of the disseminated cancer cells (18). For example, CD11b+VEGFR1+ myeloid cells were recruited to the future metastatic sites prior to the colonization of lung cancer and melanoma cells, and facilitated the dissemination of circulating tumor cells (19). These reports suggest that PMN can assist with cancer progress in the early stages of metastasis, and also indicate that the biological marker such as CD11b+VEGFR1+ for the cellular component of the PMN, may be the ideal marker to predict the recurrence or metastasis following resection.

HSCs were previously demonstrated to be an important component of the liver PMN, as they were instructed by tumor cells to have a highly proliferative and motile phenotype, that has been implicated in metastatic colonization and outgrowth (20). In the present study, IHC was used to determine the prevalence of activated HSCs with α-SMA antibody, and the results revealed that activated HSCs occurred in PNLT. High-density of activated HSCs was positively associated with the number of metastases, maximum diameter of metastases, and recurrence following synchronous radical resection, indicating that activated HSCs was associated with metastatic colonization and outgrowth. Furthermore, the results revealed that high-density of activated HSCs in the PNLT was also found to be a significant and independent prognosis indicator for DFS and OS times, suggesting that patients with CRLAM could be classified as either high or low risk of developing recurrence following synchronous radical resection by the density of activated HSCs in PNLT. In clinical practice, the primary tumor location (21) and Fong's score (22) are the prognosis indicators for patients with CRC. A previous study found that patients with left colon cancer had an improved DFS and OS times compared with those with right colon cancer (21). This was not consistent with the data from the present study, which revealed that patients with left colon cancer had a worse DFS (Table II) and OS (Table III) times compared with those with right colon cancer from our small cohort. Furthermore, patients with right colon cancer have a lower Fong's score compared with those with the left colon cancer (23), which indicates that Fong's score is an effective discriminator for treatment selection compared with that for surgical resection or neoadjuvant chemotherapy. In the present study, except for Fong's score that is based on clinicopathological variables (23), biological markers associated with PMN, have also the potential to stratify the subgroup of patients with CRLAM to receive surgical resection or neoadjuvant chemotherapy initially. Taken together, these results revealed that high-density of activated HSCs could predict poor prognosis for resectable CRALM, which also suggests a supportive role of activated HSCs in recurrence of patients with CRALM, following synchronous radical resection.

An increasing amount of evidence demonstrates that PMN, formed by activated HSCs, is critical for developing homing, colonization and propagation of the metastatic tumor cells in target organs (24,25). In the present study, several lines of evidence confirmed the essential role of HSCs in metastasis. In vitro chemotaxis Boyden chamber assay revealed the potent effect of activated HSCs on CRA cell recruitment. Furthermore, activated HSCs exhibited a strong effect on supporting cancer cell proliferation. In vivo assays also revealed activated HSCs facilitate CRA cell dissemination and formation of metastatic nodules in the liver. Taken together, these data indicate that activated HSCs create a supportive PMN that facilitates CRA cell dissemination and metastases formation.

The tumor cells instruct the host stromal of the target organ to reestablish a supportive PMN, which subsequently promotes metastasis (3). It is well-known that secreted factors play critical roles in this process (7). It has been found that activated HSCs are responsible for increased production of several factors, including vascular endothelial growth factor, interleukin-1A, transforming growth factor β, and, HGF to promote metastasis (25). HGF is a multi-potent growth factor with a distinct role in growth, migration and morphogenesis of various types of cells, such as epithelial and hematopoietic cells. In tumors, it has been reported that the activation and overexpression of autocrine HGF contributes to tumor invasion and metastasis (26). Furthermore, HGF is also a mesenchymal (stromal-) derived factor, which exerts its effects on tumor invasion and metastasis in a paracrine manner (27). In the present study it was demonstrated that activated HSCs cells secreted HGF, which recruited disseminated CRA cells to the liver, and promoted its proliferation that ultimately led to liver metastases. These results could partly explain the reason for recurrence following synchronous radical resection for CRALM, due to the pro-recurrence power of activated HSCs in the liver.

In conclusion, the results from the present study demonstrated that peritumoral activated HSCs are independent predictors for CRALM, following synchronous radical resection, via their effect on CRA cell recruitment and proliferation by paracrine HGF. These results suggest that antimetastatic therapies should consider the PMN, formed by activated HSCs, for disseminated CRA cells in the liver. However, it remains to be determined whether therapeutics targeting activated HSCs can prevent liver metastasis.

Acknowledgements

The authors would like to thank Dr Jian Lei (Department of Pathology, Affiliated Cancer Hospital of Xiangya School of Medicine, Central South University, Changsha, Hunan, China) for providing pathological technical support for IHC.

Funding

This study was supported by the National Natural Science Foundation of China (grant no. 81702922), Natural Science Foundation of Jiangxi, China (grant no. 20181BAB215025), key project of Natural Science Foundation of Jiangxi, China (grant no. 20192ACBL21043), National Health Commission Foundation of Jiangxi, China (grant no. 20191016) and the Natural Science Fund of Education Department of Jiangxi, China (grant no. GJJ170007).

Availability of data and materials

The datasets used and/or analyzed during the current study are available from the corresponding author on reasonable request.

Authors' contributions

XL, TL and LD designed the experiments. XL, YL, SL, ZX, ZH, and HD performed the experiments and analyzed the data. TL, XL, LD, HD and JL provided patient samples and collected the data. XL and LD wrote and revised the paper. All authors read and approved the final version of the manuscript.

Ethics approval and consent to participate

The present study was approved by the Ethics Committee of the Institutional Review Boards of the First Affiliated Hospital of Nanchang University and Jiangxi Pingxiang People's Hospital, and was performed in accordance with the Declaration of Helsinki and current ethical guidelines. Prior written informed consent was provided from all the participants.

Patient consent for publication

Not applicable.

Competing interests

The authors declare that there are no competing interests.

References

1 

Bray F, Ferlay J, Soerjomataram I, Siegel RL, Torre LA and Jemal A: Global cancer statistics 2018: GLOBOCAN estimates of incidence and mortality worldwide for 36 cancers in 185 countries. CA Cancer J Clin. 68:394–424. 2018.PubMed/NCBI

2 

Engstrand J, Nilsson H, Strömberg C, Jonas E and Freedman J: Colorectal cancer liver metastases-a population-based study on incidence, management and survival. BMC Cancer. 18:782018.PubMed/NCBI

3 

Brodt P: Role of the microenvironment in liver metastasis: From Pre- to prometastatic niches. Clin Cancer Res. 22:5971–5982. 2016.PubMed/NCBI

4 

Van Cutsem E, Cervantes A, Adam R, Sobrero A, Van Krieken JH, Aderka D, Aranda Aguilar E, Bardelli A, Benson A, Bodoky G, et al: ESMO consensus guidelines for the management of patients with metastatic colorectal cancer. Ann Oncol. 27:1386–1422. 2016.PubMed/NCBI

5 

Zarour LR, Anand S, Billingsley KG, Bisson WH, Cercek A, Clarke MF, Coussens LM, Gast CE, Geltzeiler CB, Hansen L, et al: Colorectal cancer liver metastasis: Evolving paradigms and future directions. Cell Mol Gastroenterol Hepatol. 3:163–173. 2017.PubMed/NCBI

6 

Wang Y, Ding Y, Guo N and Wang S: MDSCs: Key Criminals of Tumor Pre-metastatic Niche Formation. Front Immunol. 10:1722019.PubMed/NCBI

7 

Wang D, Sun H, Wei J, Cen B and DuBois RN: CXCL1 is critical for premetastatic niche formation and metastasis in colorectal cancer. Cancer Res. 77:3655–3665. 2017.PubMed/NCBI

8 

Eveno C, Hainaud P, Rampanou A, Bonnin P, Bakhouche S, Dupuy E, Contreres JO and Pocard M: Proof of prometastatic niche induction by hepatic stellate cells. J Surg Res. 194:496–504. 2015.PubMed/NCBI

9 

Cesselli D, Beltrami AP, Poz A, Marzinotto S, Comisso E, Bergamin N, Bourkoula E, Pucer A, Puppato E, Toffoletto B, et al: Role of tumor associated fibroblasts in human liver regeneration, cirrhosis, and cancer. Int J Hepatol. 2011:1209252011.PubMed/NCBI

10 

Cassiman D, Libbrecht L, Desmet V, Denef C and Roskams T: Hepatic stellate cell/myofibroblast subpopulations in fibrotic human and rat livers. J Hepatol. 36:200–209. 2002.PubMed/NCBI

11 

Terada T, Makimoto K, Terayama N, Suzuki Y and Nakanuma Y: Alpha-smooth muscle actin-positive stromal cells in cholangiocarcinomas, hepatocellular carcinomas and metastatic liver carcinomas. J Hepatol. 24:706–712. 1996.PubMed/NCBI

12 

Lei X, Deng L, Liu D, Liao S, Dai H, Li J, Rong J, Wang Z, Huang G, Tang C, et al: ARHGEF7 promotes metastasis of colorectal adenocarcinoma by regulating the motility of cancer cells. Int J Oncol. 53:1980–1996. 2018.PubMed/NCBI

13 

Ju M, Qiu S, Fan J, Xiao Y, Gao Q, Zhou J, Li Y and Tang Z: Peritumoral activated hepatic stellate cells predict poor clinical outcome in hepatocellular carcinoma after curative resection. Am J Clin Pathol. 131:498–510. 2009.PubMed/NCBI

14 

Guirouilh J, Castroviejo M, Balabaud C, Desmouliere A and Rosenbaum J: Hepatocarcinoma cells stimulate hepatocyte growth factor secretion in human liver myofibroblasts. Int J Oncol. 17:777–781. 2000.PubMed/NCBI

15 

Guinney J, Dienstmann R, Wang X, de Reyniès A, Schlicker A, Soneson C, Marisa L, Roepman P, Nyamundanda G, Angelino P, et al: The consensus molecular subtypes of colorectal cancer. Nat Med. 21:1350–1356. 2015.PubMed/NCBI

16 

Sahani DV, Bajwa MA, Andrabi Y, Bajpai S and Cusack JC: Current status of imaging and emerging techniques to evaluate liver metastases from colorectal carcinoma. Ann Surg. 259:861–872. 2014.PubMed/NCBI

17 

Klein CA: Cancer. The metastasis cascade. Science. 321:1785–1787. 2008.PubMed/NCBI

18 

Liu Y and Cao X: Characteristics and significance of the Pre-metastatic niche. Cancer Cell. 30:668–681. 2016.PubMed/NCBI

19 

Kaplan RN, Riba RD, Zacharoulis S, Bramley AH, Vincent L, Costa C, MacDonald DD, Jin DK, Shido K, Kerns SA, et al: VEGFR1-positive haematopoietic bone marrow progenitors initiate the pre-metastatic niche. Nature. 438:820–827. 2005.PubMed/NCBI

20 

Kang N, Gores GJ and Shah VH: Hepatic stellate cells: Partners in crime for liver metastases? Hepatology. 54:707–713. 2011.PubMed/NCBI

21 

Tejpar S, Stintzing S, Ciardiello F, Tabernero J, Van Cutsem E, Beier F, Esser R, Lenz HJ and Heinemann V: Prognostic and predictive relevance of primary tumor location in patients with RAS Wild-type metastatic colorectal cancer: Retrospective analyses of the CRYSTAL and FIRE-3 Trials. JAMA Oncol. 3:194–201. 2017.PubMed/NCBI

22 

Ayez N, van der Stok EP, Grünhagen DJ, Rothbarth J, van Meerten E, Eggermont AM and Verhoef C: The use of neo-adjuvant chemotherapy in patients with resectable colorectal liver metastases: Clinical risk score as possible discriminator. Eur J Surg Oncol. 41:859–867. 2015.PubMed/NCBI

23 

Fong Y, Fortner J, Sun RL, Brennan MF and Blumgart LH: Clinical score for predicting recurrence after hepatic resection for metastatic colorectal cancer: Analysis of 1001 consecutive cases. Ann Surg. 230:309–321. 1999.PubMed/NCBI

24 

Sceneay J, Smyth MJ and Moller A: The pre-metastatic niche: Finding common ground. Cancer Metastasis Rev. 32:449–464. 2013.PubMed/NCBI

25 

Mikuriya Y, Tashiro H, Kuroda S, Nambu J, Kobayashi T, Amano H, Tanaka Y and Ohdan H: Fatty liver creates a pro-metastatic microenvironment for hepatocellular carcinoma through activation of hepatic stellate cells. Int J Cancer. 136:E3–E13. 2015.PubMed/NCBI

26 

Zuo K, Qi Y, Yuan C, Jiang L, Xu P, Hu J, Huang M and Li J: Specifically targeting cancer proliferation and metastasis processes: the development of matriptase inhibitors. Cancer Metastasis Rev. 38:507–524. 2019.PubMed/NCBI

27 

Ma TH, Gao CC, Xie R, Yang XZ, Dai WJ, Zhang JL, Yan W and Wu SN: Predictive values of FAP and HGF for tumor angiogenesis and metastasis in colorectal cancer. Neoplasma. 64:880–886. 2017.PubMed/NCBI

Related Articles

  • Abstract
  • View
  • Download
  • Twitter
Copy and paste a formatted citation
Spandidos Publications style
Deng L, Li T, Liao Y, Liu S, Xie Z, Huang Z, Dai H, Li J and Lei X: Peritumoral activated hepatic stellate cells are associated with hepatic recurrence for resectable colorectal adenocarcinoma liver metastasis following resection Retraction in /10.3892/ol.2025.15362. Oncol Lett 20: 287, 2020.
APA
Deng, L., Li, T., Liao, Y., Liu, S., Xie, Z., Huang, Z. ... Lei, X. (2020). Peritumoral activated hepatic stellate cells are associated with hepatic recurrence for resectable colorectal adenocarcinoma liver metastasis following resection Retraction in /10.3892/ol.2025.15362. Oncology Letters, 20, 287. https://doi.org/10.3892/ol.2020.12150
MLA
Deng, L., Li, T., Liao, Y., Liu, S., Xie, Z., Huang, Z., Dai, H., Li, J., Lei, X."Peritumoral activated hepatic stellate cells are associated with hepatic recurrence for resectable colorectal adenocarcinoma liver metastasis following resection Retraction in /10.3892/ol.2025.15362". Oncology Letters 20.6 (2020): 287.
Chicago
Deng, L., Li, T., Liao, Y., Liu, S., Xie, Z., Huang, Z., Dai, H., Li, J., Lei, X."Peritumoral activated hepatic stellate cells are associated with hepatic recurrence for resectable colorectal adenocarcinoma liver metastasis following resection Retraction in /10.3892/ol.2025.15362". Oncology Letters 20, no. 6 (2020): 287. https://doi.org/10.3892/ol.2020.12150
Copy and paste a formatted citation
x
Spandidos Publications style
Deng L, Li T, Liao Y, Liu S, Xie Z, Huang Z, Dai H, Li J and Lei X: Peritumoral activated hepatic stellate cells are associated with hepatic recurrence for resectable colorectal adenocarcinoma liver metastasis following resection Retraction in /10.3892/ol.2025.15362. Oncol Lett 20: 287, 2020.
APA
Deng, L., Li, T., Liao, Y., Liu, S., Xie, Z., Huang, Z. ... Lei, X. (2020). Peritumoral activated hepatic stellate cells are associated with hepatic recurrence for resectable colorectal adenocarcinoma liver metastasis following resection Retraction in /10.3892/ol.2025.15362. Oncology Letters, 20, 287. https://doi.org/10.3892/ol.2020.12150
MLA
Deng, L., Li, T., Liao, Y., Liu, S., Xie, Z., Huang, Z., Dai, H., Li, J., Lei, X."Peritumoral activated hepatic stellate cells are associated with hepatic recurrence for resectable colorectal adenocarcinoma liver metastasis following resection Retraction in /10.3892/ol.2025.15362". Oncology Letters 20.6 (2020): 287.
Chicago
Deng, L., Li, T., Liao, Y., Liu, S., Xie, Z., Huang, Z., Dai, H., Li, J., Lei, X."Peritumoral activated hepatic stellate cells are associated with hepatic recurrence for resectable colorectal adenocarcinoma liver metastasis following resection Retraction in /10.3892/ol.2025.15362". Oncology Letters 20, no. 6 (2020): 287. https://doi.org/10.3892/ol.2020.12150
Follow us
  • Twitter
  • LinkedIn
  • Facebook
About
  • Spandidos Publications
  • Careers
  • Cookie Policy
  • Privacy Policy
How can we help?
  • Help
  • Live Chat
  • Contact
  • Email to our Support Team