Spandidos Publications Logo
  • About
    • About Spandidos
    • Aims and Scopes
    • Abstracting and Indexing
    • Editorial Policies
    • Reprints and Permissions
    • Job Opportunities
    • Terms and Conditions
    • Contact
  • Journals
    • All Journals
    • Oncology Letters
      • Oncology Letters
      • Information for Authors
      • Editorial Policies
      • Editorial Board
      • Aims and Scope
      • Abstracting and Indexing
      • Bibliographic Information
      • Archive
    • International Journal of Oncology
      • International Journal of Oncology
      • Information for Authors
      • Editorial Policies
      • Editorial Board
      • Aims and Scope
      • Abstracting and Indexing
      • Bibliographic Information
      • Archive
    • Molecular and Clinical Oncology
      • Molecular and Clinical Oncology
      • Information for Authors
      • Editorial Policies
      • Editorial Board
      • Aims and Scope
      • Abstracting and Indexing
      • Bibliographic Information
      • Archive
    • Experimental and Therapeutic Medicine
      • Experimental and Therapeutic Medicine
      • Information for Authors
      • Editorial Policies
      • Editorial Board
      • Aims and Scope
      • Abstracting and Indexing
      • Bibliographic Information
      • Archive
    • International Journal of Molecular Medicine
      • International Journal of Molecular Medicine
      • Information for Authors
      • Editorial Policies
      • Editorial Board
      • Aims and Scope
      • Abstracting and Indexing
      • Bibliographic Information
      • Archive
    • Biomedical Reports
      • Biomedical Reports
      • Information for Authors
      • Editorial Policies
      • Editorial Board
      • Aims and Scope
      • Abstracting and Indexing
      • Bibliographic Information
      • Archive
    • Oncology Reports
      • Oncology Reports
      • Information for Authors
      • Editorial Policies
      • Editorial Board
      • Aims and Scope
      • Abstracting and Indexing
      • Bibliographic Information
      • Archive
    • Molecular Medicine Reports
      • Molecular Medicine Reports
      • Information for Authors
      • Editorial Policies
      • Editorial Board
      • Aims and Scope
      • Abstracting and Indexing
      • Bibliographic Information
      • Archive
    • World Academy of Sciences Journal
      • World Academy of Sciences Journal
      • Information for Authors
      • Editorial Policies
      • Editorial Board
      • Aims and Scope
      • Abstracting and Indexing
      • Bibliographic Information
      • Archive
    • International Journal of Functional Nutrition
      • International Journal of Functional Nutrition
      • Information for Authors
      • Editorial Policies
      • Editorial Board
      • Aims and Scope
      • Abstracting and Indexing
      • Bibliographic Information
      • Archive
    • International Journal of Epigenetics
      • International Journal of Epigenetics
      • Information for Authors
      • Editorial Policies
      • Editorial Board
      • Aims and Scope
      • Abstracting and Indexing
      • Bibliographic Information
      • Archive
    • Medicine International
      • Medicine International
      • Information for Authors
      • Editorial Policies
      • Editorial Board
      • Aims and Scope
      • Abstracting and Indexing
      • Bibliographic Information
      • Archive
  • Articles
  • Information
    • Information for Authors
    • Information for Reviewers
    • Information for Librarians
    • Information for Advertisers
    • Conferences
  • Language Editing
Spandidos Publications Logo
  • About
    • About Spandidos
    • Aims and Scopes
    • Abstracting and Indexing
    • Editorial Policies
    • Reprints and Permissions
    • Job Opportunities
    • Terms and Conditions
    • Contact
  • Journals
    • All Journals
    • Biomedical Reports
      • Information for Authors
      • Editorial Policies
      • Editorial Board
      • Aims and Scope
      • Abstracting and Indexing
      • Bibliographic Information
      • Archive
    • Experimental and Therapeutic Medicine
      • Information for Authors
      • Editorial Policies
      • Editorial Board
      • Aims and Scope
      • Abstracting and Indexing
      • Bibliographic Information
      • Archive
    • International Journal of Epigenetics
      • Information for Authors
      • Editorial Policies
      • Editorial Board
      • Aims and Scope
      • Abstracting and Indexing
      • Bibliographic Information
      • Archive
    • International Journal of Functional Nutrition
      • Information for Authors
      • Editorial Policies
      • Editorial Board
      • Aims and Scope
      • Abstracting and Indexing
      • Bibliographic Information
      • Archive
    • International Journal of Molecular Medicine
      • Information for Authors
      • Editorial Policies
      • Editorial Board
      • Aims and Scope
      • Abstracting and Indexing
      • Bibliographic Information
      • Archive
    • International Journal of Oncology
      • Information for Authors
      • Editorial Policies
      • Editorial Board
      • Aims and Scope
      • Abstracting and Indexing
      • Bibliographic Information
      • Archive
    • Medicine International
      • Information for Authors
      • Editorial Policies
      • Editorial Board
      • Aims and Scope
      • Abstracting and Indexing
      • Bibliographic Information
      • Archive
    • Molecular and Clinical Oncology
      • Information for Authors
      • Editorial Policies
      • Editorial Board
      • Aims and Scope
      • Abstracting and Indexing
      • Bibliographic Information
      • Archive
    • Molecular Medicine Reports
      • Information for Authors
      • Editorial Policies
      • Editorial Board
      • Aims and Scope
      • Abstracting and Indexing
      • Bibliographic Information
      • Archive
    • Oncology Letters
      • Information for Authors
      • Editorial Policies
      • Editorial Board
      • Aims and Scope
      • Abstracting and Indexing
      • Bibliographic Information
      • Archive
    • Oncology Reports
      • Information for Authors
      • Editorial Policies
      • Editorial Board
      • Aims and Scope
      • Abstracting and Indexing
      • Bibliographic Information
      • Archive
    • World Academy of Sciences Journal
      • Information for Authors
      • Editorial Policies
      • Editorial Board
      • Aims and Scope
      • Abstracting and Indexing
      • Bibliographic Information
      • Archive
  • Articles
  • Information
    • For Authors
    • For Reviewers
    • For Librarians
    • For Advertisers
    • Conferences
  • Language Editing
Login Register Submit
  • This site uses cookies
  • You can change your cookie settings at any time by following the instructions in our Cookie Policy. To find out more, you may read our Privacy Policy.

    I agree
Search articles by DOI, keyword, author or affiliation
Search
Advanced Search
presentation
Oncology Letters
Join Editorial Board Propose a Special Issue
Print ISSN: 1792-1074 Online ISSN: 1792-1082
Journal Cover
October-2021 Volume 22 Issue 4

Full Size Image

Sign up for eToc alerts
Recommend to Library

Journals

International Journal of Molecular Medicine

International Journal of Molecular Medicine

International Journal of Molecular Medicine is an international journal devoted to molecular mechanisms of human disease.

International Journal of Oncology

International Journal of Oncology

International Journal of Oncology is an international journal devoted to oncology research and cancer treatment.

Molecular Medicine Reports

Molecular Medicine Reports

Covers molecular medicine topics such as pharmacology, pathology, genetics, neuroscience, infectious diseases, molecular cardiology, and molecular surgery.

Oncology Reports

Oncology Reports

Oncology Reports is an international journal devoted to fundamental and applied research in Oncology.

Experimental and Therapeutic Medicine

Experimental and Therapeutic Medicine

Experimental and Therapeutic Medicine is an international journal devoted to laboratory and clinical medicine.

Oncology Letters

Oncology Letters

Oncology Letters is an international journal devoted to Experimental and Clinical Oncology.

Biomedical Reports

Biomedical Reports

Explores a wide range of biological and medical fields, including pharmacology, genetics, microbiology, neuroscience, and molecular cardiology.

Molecular and Clinical Oncology

Molecular and Clinical Oncology

International journal addressing all aspects of oncology research, from tumorigenesis and oncogenes to chemotherapy and metastasis.

World Academy of Sciences Journal

World Academy of Sciences Journal

Multidisciplinary open-access journal spanning biochemistry, genetics, neuroscience, environmental health, and synthetic biology.

International Journal of Functional Nutrition

International Journal of Functional Nutrition

Open-access journal combining biochemistry, pharmacology, immunology, and genetics to advance health through functional nutrition.

International Journal of Epigenetics

International Journal of Epigenetics

Publishes open-access research on using epigenetics to advance understanding and treatment of human disease.

Medicine International

Medicine International

An International Open Access Journal Devoted to General Medicine.

Journal Cover
October-2021 Volume 22 Issue 4

Full Size Image

Sign up for eToc alerts
Recommend to Library

  • Article
  • Citations
    • Cite This Article
    • Download Citation
    • Create Citation Alert
    • Remove Citation Alert
    • Cited By
  • Similar Articles
    • Related Articles (in Spandidos Publications)
    • Similar Articles (Google Scholar)
    • Similar Articles (PubMed)
  • Download PDF
  • Download XML
  • View XML
Article

MicroRNA‑27b‑3p inhibits the proliferation and invasion of cutaneous squamous cell carcinoma by targeting EGFR and MMP‑13

  • Authors:
    • Daning Liang
    • Zhenning Zhang
  • View Affiliations / Copyright

    Affiliations: Medical Cosmetology Department, University of Chinese Academy of Sciences, Shenzhen Hospital, Shenzhen, Guangdong 518000, P.R. China
  • Article Number: 729
    |
    Published online on: August 10, 2021
       https://doi.org/10.3892/ol.2021.12990
  • Expand metrics +
Metrics: Total Views: 0 (Spandidos Publications: | PMC Statistics: )
Metrics: Total PDF Downloads: 0 (Spandidos Publications: | PMC Statistics: )
Cited By (CrossRef): 0 citations Loading Articles...

This article is mentioned in:



Abstract

Cutaneous squamous cell carcinoma is a common malignant tumor. The aim of the present study was to examine the biological function of microRNA (miR)‑27b‑3p in cutaneous squamous cell carcinoma (CSCC) and its underlying mechanism. The relative expression levels of miR‑27b‑3p were determined in A‑431, Colo‑16 and NHEK/SVTERT3‑5 cell lines. The regulatory effects of miR‑27b‑3p on the proliferation of CSCC cells were evaluated using MTT and colony formation assays. Transwell assays were conducted to examine the role of miR‑27b‑5p in the migratory and invasive abilities of CSCC cells. The levels of EGFR, MMP‑13, Akt, phosphorylated (p)‑Akt, cyclin D1, N‑cadherin (CAD) and E‑CAD were detected in CSCC cells using reverse transcription‑quantitative PCR and western blot analysis. Binding between miR‑27b‑3p and the 3'‑untranslated region (UTR) of EGFR or MMP‑13 was assessed using a dual‑luciferase reporter assay. miR‑27b‑3p was significantly downregulated in CSCC cell lines, compared with the skin keratinocyte cell line. Transfection with a miR‑27b‑3p mimic significantly reduced the proliferative, migratory and invasive abilities of CSCC cells in vitro. Moreover, miR‑27b‑3p mimic transfection downregulated the mRNA and protein levels of EGFR, MMP‑13, cyclin D1, p‑Akt and N‑CAD, whilst upregulating E‑CAD levels in CSCC cells. miR‑27b‑3p was found to target the EGFR and MMP‑13 3'‑UTRs, thus downregulating the expression of these molecules. The inhibition of CSCC proliferation by miR‑27b‑3p was effectively reversed by EGFR overexpression. Moreover, the inhibitory effect of miR‑27b‑3p on the migratory and invasive abilities of CSCC cells was abolished by MMP‑13 overexpression. In conclusion, miR‑27b‑3p inhibits the proliferation, migration and invasion of CSCC cells by downregulating the expression of EGFR and MMP‑13 and may represent a potential diagnostic marker and therapeutic option for CSCC.

Introduction

Cutaneous squamous cell carcinoma (CSCC) is a malignant tumor originating from the epidermis or keratinocytes of skin appendages (1). CSCC ranks second to basal cell cancer as the most common type of skin cancer in the USA (2). This global incidence continues to increase annually with an estimated 50–200% increase in the last three decades (3), CSCC severely endangers human health and lives (4). Surgery is the preferred treatment option for patients with CSCC (5). Although surgical resection can eliminate small superficial tumor lesions, lymphadenectomy of the removal of the regional draining lymph node is necessary for cancer cases with high risks of lymph node invasion (6,7). The risk of nodal metastasis (NM) in cohort and tumor registry studies has ranged from 2.0 to 5.8%. A single cohort study reported a risk of disease-specific death (DSD) of 1.5% (8), which is mainly attributed to cancer cell infiltration and metastasis (9).

MicroRNA (miRNA/miR) is a type of endogenous small non-coding RNA (10). miRNA molecules can induce mRNA degradation, inhibit gene transcription or lead to mRNA deadenylation by binding the 3′-untranslated region (UTR) of target mRNA transcripts (11). A previous study have revealed the crucial functions of miRNA in cancer development (12). Miao et al (13) demonstrated that miR-27b-3p played an important role in the development of glioma and that Yes-associated protein 1 (YAP1) was the downstream target of this miRNA. Moreover, they also suggested that miR-27b-3p controlled the proliferation, migration and apoptosis of glioma cells by regulating YAP1 (13). Yang et al (14) also reported overexpression of miR-27b-3p in colorectal cancer and suggested that miR-27b-3p could significantly promote the migration and invasion of colorectal cancer by targeting homeobox A10.

EGFR is a transmembrane receptor tyrosine kinase that initiates multiple intracellular signaling pathways (15). EGFR regulates the proliferation, invasion, metastasis and apoptosis of cancer cells (15). MMP-13 is a matrix metalloproteinase that participates in the degradation of the extracellular matrix and is involved in tumor cell metastasis (16,17). Our previous studies found that EGFR and MMP-13 are highly expressed in CSCC (18,19). However, the potential functions of EGFR and MMP-13 in the proliferation and metastasis of CSCC remain largely unclear. The aim of the present study was to examine the biological function of miR-27b-3p in CSCC and its underlying mechanism to find potential molecular markers and therapeutic targets for clinical treatment of CSCC.

Materials and methods

Cell culture

The human CSCC cell lines A-431 (cat. no. MZ-0014; Ningbo Mingzhou Biotechnology Co., Ltd.), Colo-16 (cat. no. MZ-1591; Ningbo Mingzhou Biotechnology Co., Ltd.), HSC-1 (cat. no. MZ-1501; Ningbo Mingzhou Biotechnology Co., Ltd.) and SCL-1 (cat. no. MZ-1504; Ningbo Mingzhou Biotechnology Co., Ltd.), human skin keratinocyte cell line NHEK/SVTERT3-5 (cat. no. CE22072; Beijing Crespo Biotechnology, Co., Ltd.) and the 293T cell line (cat. no. MZ-0005; Ningbo Mingzhou Biotechnology Co., Ltd.) were provided by Ningbo Mingzhou Biotechnology Co., Ltd. and Beijing Crespo Biotechnology, Co., Ltd. NHEK/SVTERT3-5 cells were used as a control.

The cells were cultured in Dulbecco's modified Eagle's medium (DMEM) (Gibco; Thermo Fisher Scientific Inc.) containing 10% fetal bovine serum (FBS) (Gibco; Thermo Fisher Scientific Inc.) and 1% penicillin-streptomycin in a humidified atmosphere with 5% CO2 at 37°C. When the cells reached 80% confluence, cell passage was performed using trypsin. The cells were cryopreserved in 20% DMSO and at −80°C.

Cell transfection

The miR-27b-3p mimic (5′-CGUCUUGAAUCGGUGACACUU-3′) and mimic negative control (NC) (5′-AAGUGUCACCGAUUCAAGACG-3′) were synthesized by Guangzhou RiboBio Co., Ltd.. Cells were cultured in serum-free Opti-DMEM™ (Gibco; Thermo Fisher Scientific) for 4-h starvation. A mixture containing mimics or mimic-NC and Lipofectamine® 2000 reagent (Invitrogen; Thermo Fisher Scientific, Inc.) was incubated for 20 min at room temperature and added into each well at a final concentration of 100 nM in 5% CO2 for 40 min at 37°C, and then, the Opti-MEM was then replaced with DMEM containing 10% FBS and 1% penicillin-streptomycin. After 24-h cell culture, reverse transcription-quantitative PCR (RT-qPCR) was used to evaluate the transfection efficacy.

RT-qPCR

Total RNA was extracted from cell lines using TRIzol® (Invitrogen; Thermo Fisher Scientific, Inc.). Using the Takara Primescript™ RT Reagent Kit (Takara Bio, Inc.), 1 µg/µl of the RNA sample was purified with a gDNA eraser and reverse transcribed to cDNA. The RT steps were as follows: 25°C for 5 min, 42°C for 15 min and 85°Cfor 5 sec. qPCR was carried out using SYBR Premix Ex Taq™ II with Tli RNaseH (Takara Bio, Inc.). The thermocycling conditions consisted of an initial denaturation at 95°C for 15 min, followed by 40 cycles at 95°C for 5 sec, 60°C for 30 sec and 72°C for 40 sec, then a final extension at 72°C for 10 min. The results was analyzed following the 2−ΔΔCq method (20). GAPDH and U6 served as the internal references. Primer sequences are listed in Table I.

Table I.

Primer sequences.

Table I.

Primer sequences.

Primer namePrimer sequence, 5′-3′
miR-27b-3p-F AGTGGCTAAGTTCTGCGTCG
miR-27b-3p-R GTATCCAGTGCGTGTCGTGG
Akt-F TCTATGGCGCTGAGATTGTG
Akt-R CTTAATGTGCCCGTCCTTGT
Cyclin D1-F CGATGCCAACCTCCTCAACGA
Cyclin D1-R TCGCAGACCTCCAGCATCCA
N-CAD-F CCACAGACATGGAAGGCAATCC
N-CAD-R CACTGATTCTGTATGCCGCATTC
E-CAD-F GTACTTGTAATGACACATCTC
E-CAD-R TGCCAGTTTCTGCATCTTGC
GAPDH-F GAAGGTGAAGGTCGGAGT
GAPDH-R GAAGATGGTGATGGGATTTC
U6-F CTCGCTTCGGCAGCACA
U6-R AACGCTTCACGAATTTGCGT

[i] F, forward; R, reverse; miR, microRNA; CAD, cadherin.

Western blot analysis

Total protein from CSCC cells was collected, and first isolated by RIPA lysis buffer (Beyotime Institute of Biotechnology), and protein samples was determined by BCA method at 1 µg/µl. The protein samples were then subjected to 5% (for EGFR, N-CAD and E-CAD) or 10% (for MMP-13, AKT, p-AKT, cyclin D1 and GAPDH) gel electrophoresis (50 µg/lane), then transferred to PVDF membranes. Non-specific antigen binding was blocked using 5% skimmed milk in room temperature for 1 h. Membranes were incubated with primary antibodies (1:1,000) at 4°C overnight and then incubated with secondary antibodies (1:1,000) at room temperature for 1 h. Finally, the membrane was treated with chemiluminescent horse radish peroxidase (HRP) Substrate (cat. no. WBKLS0500; MilliporeSigma) to visualize the protein. Antibodies used in western blot assay were purchased from ABclonal Biotech Co., Ltd., and the catalog numbers were as follows: EGFR (cat. no. A4929); MMP-13 (cat. no. A11148); AKT (cat. no. A17909); p-AKT (cat. no. AP0637); cyclin D1 (cat. no. A11022); N-CAD (cat. no. A19083); E-CAD (A3044); GAPDH (cat. no. AC001) and the secondary antibody HRP goat anti-rabbit (cat. no. AS014). Band exposure was achieved using the enhanced chemiluminescence method and visualized by Quantity One software v.4.6.9 (Bio-Rad Laboratories, Inc.).

Colony formation assay

CSCC cells were seeded in a 6-well plate at a density of 2×102 cells/well, then cultured in DMEM containing 10% FBS for 14 days until the formation of visible colonies. The colonies were washed with PBS, fixed in 4% paraformaldehyde for 30 min at room temperature and stained in 1% crystal violet for 15 min at room temperature. Visible colonies were captured under an inverted microscope and the number of colonies were counted that had >50 cells.

MTT assay

MTT assay was conducted according to the manufacturer's instructions of MTT Assay kit (ABclonal Biotech Co., Ltd.; cat. no. ab211091). CSCC cells were seeded in a 96-well plate at a density of 6×103 cells/well. At the 12, 24, 36, 48 and 60-h time points, 20 µl MTT (5 mg/l) was added to each well at 37°C for 4 h. The supernatant was then discarded, and 150 µl DMSO was added to each well. After gentle shaking for 10 min, the optical density at 570 nm was measured using an ultraviolet spectrophotometer.

Wound healing assay

At the bottom of a 24-well plate, an auxiliary line (perpendicular to the cell scratch) was drawn every 0.5 cm to ensure the consistency of each observation site. Cells were seeded at 5×105 cells/well and cultured into a monolayer. An artificial wound was created using a pipette tip, and the scratched cells were washed in serum-free medium (21). After 24 h culture, cell migration was observed using an inverted microscope. The scratch area was calculated by ImageJ v.1.8.0 software (National Institutes of Health).

Transwell assay

Matrigel diluted in DMEM at a 1:5 ratio (100 µl) was used to coat in a Transwell chamber, then dried in cell incubator at 37°C in 5% CO2; 24-well plates were used for cell culture. On the following day, 200 µl cell suspension (2.5×104 cells/ml) and 500 µl DMEM containing 10% FBS were added to the top and bottom chambers, respectively. After 24-h culture, the inner side cells that did not pass through the membrane were discharged and stained with crystal violet for 5 min. Photomicrographs were captured with an inverted fluorescence microscope (magnification, ×100).

Dual-luciferase reporter assay

Target prediction for miR-27b-3p was carried out using TargetScan v.7.2 (http://www.TargetScan.org/vert_72/). The 3′-UTRs of EGFR and MMP-13 were cloned into pmir-GLO vectors (Promega Corporation) to generate EGFR wild-type (wt) and MMP-13 wt vectors. The EGFR mutant (mut) and MMP-13 mut vectors were generated using the GeneTailer site-directed mutagenesis kit (Invitrogen; Thermo Fisher Scientific Inc.). The aforementioned vectors were mixed with the miR-27b-3p mimic or mimic-NC and Lipofectamine® 2000 (Invitrogen; Thermo Fisher Scientific, Inc.) for 20 min at room temperature. The mRNA/plasmid/Lipofectamine 2000 mixture was then added to the cells for 40 min at 37°C in a humidified atmosphere containing 5% CO2, the plasmids was transfected at 500 ng per well and the final concentration of mimic or mimic-NC was 20 nM. Cells were then cultured at 37°C and 5% CO2 for 48 h. Luciferase activity was then determined using a dual-luciferase reporter assay system (Promega Corporation). Relative luciferase activity was expressed as the ratio of firefly luciferase activity to Renilla luciferase activity.

Lentivirus transduction

A 2nd generation system was used to the package of lentivirus. EGFR and MMP-13 overexpression plasmids were generated by cloning the sequences of these two genes into the GV287 plasmid (Shanghai GeneChem Co., Ltd.), the lentiviral plasmid was mixed with packaging vector (Shanghai GeneChem Co., Ltd.) and envelope vector (Shanghai GeneChem Co., Ltd.) at a 4:3:2 ratio for a total DNA mass of 20 µg, the mixture was then incubated with Lenti-Easy Packaging Mix (cat. no. LPK001; Shanghai GeneChem Co., Ltd.) at 37°C for 15 min and then incubated incubation with Lipofectamine® 2000 (Invitrogen; Thermo Fisher Scientific Inc.) for another 20 min. The mixture were added into 293T cells (cat. no. MZ-0005; Ningbo Mingzhou Biotechnology Co., Ltd.) for 6 h at 37°C. The transfection medium was replaced with fresh DMEM medium, 293T cells were cultured overnight to 80% confluence. Opti-MEM was replaced for another 4 h culture. The lentiviral plasmid, packaging vector and envelope vector were mixed at a 4:3:2 ratio for a total DNA mass of 20 µg and incubated with 1 ml Lenti-Easy Packaging Mix for 15 min. The mixture was then incubated with Lipofectamine® 2000(Invitogen; Thermo Fisher Scientific Inc.) for another 20 min. Finally, the mixture was incubated with 293T cells for 6 h at 37°C (2.5×105 cells/plate in a 10-cm plate), which were previously incubated in Opti-MEM for 4 h. Then, the medium was then replaced with DMEM containing 10% FBS and 1% penicillin-streptomycin on the following day. At the 72-h time point, the supernatant of the transfected 293T cells was collected and centrifuged via 4.5 µm filter, then concentrated by ultracentrifugation at 70,000 × g at 4°C for 2 h. The suspension was filtered to determine the viral titers. The A-431 and Colo-16 cells were cultured at 80% confluence, then infected with lentivirus at a multiplicity of infection of 5 and with polybrene (Sigma-Aldrich; Merck KGaA) for 24 h. Fresh culture medium was then used to replace the old medium. After 3 days, the fluorescence intensity was subsequently observed to screen stable cell lines and the transfection efficiency was determined by RT-qPCR.

Statistical analysis

Statistical analysis was performed using GraphPad Prism 8 (GraphPad Software, Inc.). Data were normally distributed and are presented as the mean ± SD. Comparisons between multiple groups were analyzed using one-way ANOVA followed by Tukey's post hoc test or Bonferroni correction. P<0.05 was considered to indicate a statistically significant difference. All experiments were performed in triplicate and repeated three times.

Results

miR-27b-3p is downregulated in CSCC cells

The relative expression levels of miR-27b-3p, EGFR and MMP-13 in human CSCC cell lines and human normal skin fibroblasts were detected (Fig. 1). miR-27b-3p was downregulated in CSCC cell lines compared with the normal skin keratinocyte cell line NHEK/SVTERT3-5.

Figure 1.

miR-27b-3p was downregulated in CSCC cells. (A) Relative expression levels of miR-27b-3p, EGFR mRNA and MMP-13 mRNA in CSCC cell lines. (B) Protein expression of EGFR and MMP-13 in CSCC cell lines. Data were presented as the mean ± SD, and performed in triplicate. **P<0.01, ***P<0.001. CSCC, cutaneous squamous cell carcinoma; miR, microRNA.

miR-27b-3p inhibits the proliferation, migration and invasion of CSCC cells

Compared with untransfected cells and cells transfected with mimic-NC, transfection of A-431 and Colo-16 cells with miR-27b-3p mimic upregulated the expression of miR-27b-3p, but downregulated the mRNA expression levels of EGFR and MMP-13 (Fig. 2A). The results of colony formation and MTT assays indicated that overexpression of miR-27b-3p significantly inhibited the proliferative ability of the CSCC cells (Fig. 2B and C). Moreover, wound healing and Transwell assays demonstrated that miR-27b-3p could attenuate the migratory and invasive abilities of CSCC cells (Fig. 2D and E). The protein expression levels of p-Akt/total AKT, cyclin D1 and N-CAD were downregulated in CSCC cells overexpressing miR-27b-3p, whereas E-CAD was upregulated (Fig. 2F).

Figure 2.

miR-27b-3p inhibits the proliferation, migration and invasion of CSCC cells. (A) miR-27b-3p mimic transfection regulates the mRNA expression levels EGFR and MMP-13 level in CSCC cells. (B) Colony formation, (C) cell viability, (D) migration and (E) invasion of CSCC cells following transfection with the miR-27b-3p mimic (magnification, ×100). (F) mRNA and protein expression levels of key molecules associated with proliferation and invasion in CSCC cells following transfection. Data were presented as the mean ± SD, and performed in triplicate. *P<0.05, **P<0.01 and ***P<0.001. CSCC, cutaneous squamous cell carcinoma; miR, microRNA; NS, not significant; NC, negative control; OD, optical density; CAD, cadherin.

miR-27b-3p binds to the 3′-UTRs of EGFR and MMP-13

Target prediction with TargetScan indicated that miR-27b-3p contained sequences that could interact with the 3′-UTRs of EGFR and MMP-13 (Fig. 3A). The dual-luciferase reporter assay revealed that co-transfection with the miR-27b-3p mimic significantly decreased luciferase activity in EGFR wt and MMP-13 wt, but not EGFR mut and MMP-13 mut (Fig. 3B). This finding confirmed that miR-27b-3p targeted EGFR and MMP13.

Figure 3.

miR-27b-3p binds to the 3′-UTRs of EGFR and MMP-13. (A) TargetScan predicted that miR-27b-3p could target the 3′-UTR sequences of EGFR and MMP-13. (B) Dual-luciferase assay shows that miR-27b-3p was specific for the EGFR and MMP-13 3′-UTRs. Data were presented as the mean ± SD, and performed in triplicate. **P<0.01. miR, microRNA; UTR, untranslated region; hsa, Homo sapiens; NS, not significant; wt, wild-type; mut, mutant; NC, negative control.

Overexpression of EGFR or MMP-13 reverses the effects of miR-27b-3p on CSCC cells

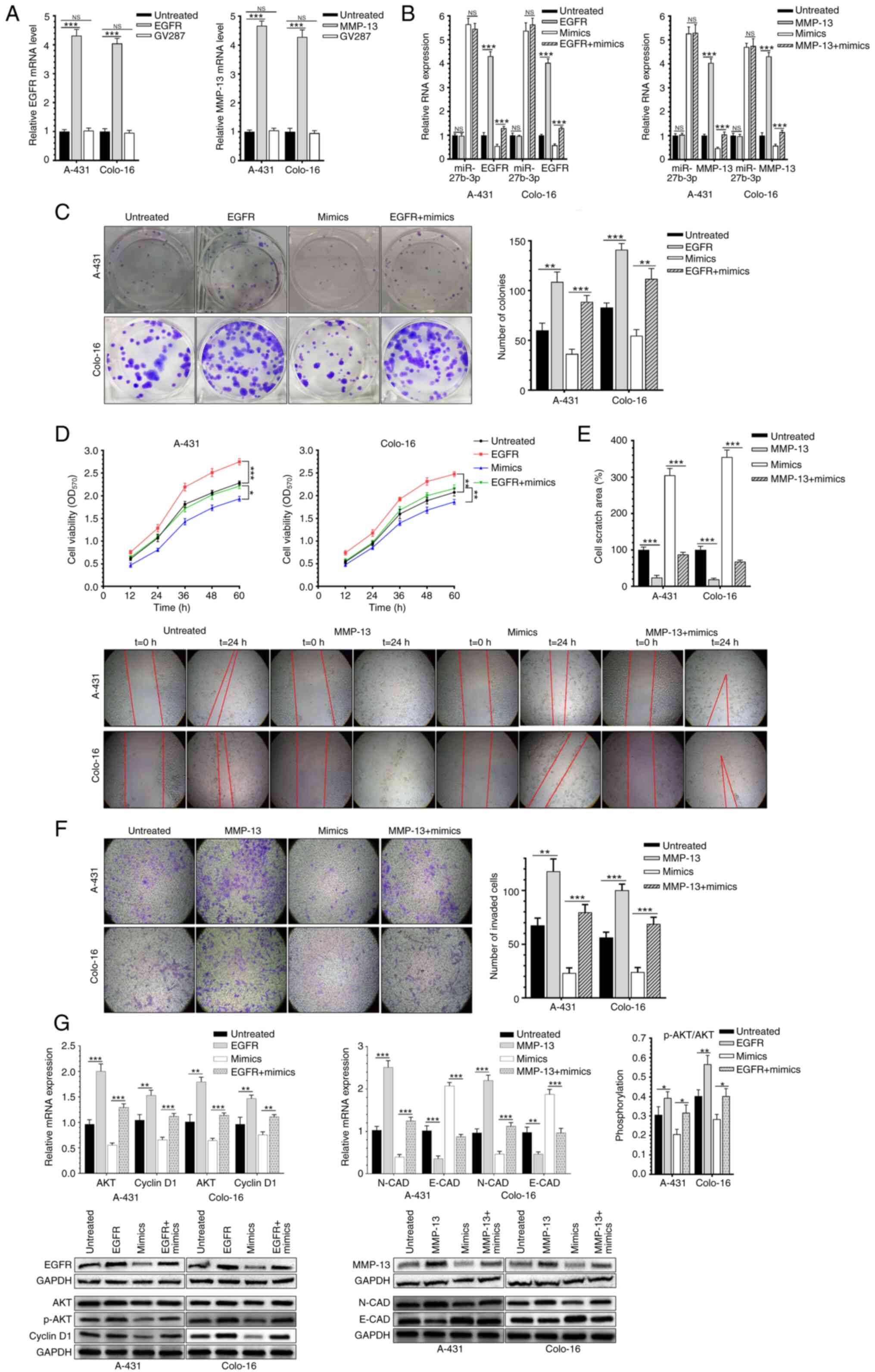
A-431 and Colo-16 cells were co-transfected with the miR-27b-3p mimic and lentivirus infection. Transfection efficiency is shown in Fig. 4A and relevant RNA expression was shown as Fig. 4B. Notably, overexpression of EGFR significantly reversed the inhibitory effect of miR-27b-3p on CSCC proliferation (Fig. 4C and D). Overexpression of MMP-13 and the miR-27b-3p mimic increased the migration and invasion of CSCC cells, compared with cells transfected with the mimic alone (Fig. 4E and F). Co-overexpression of EGFR markedly promoted the viability and proliferation of CSCC cell lines, while overexpression of MMP-13 markedly enhanced the migration and invasion of CSCC cells (Fig. 4C-F). Moreover, overexpression of EGFR upregulated p-Akt/total AKT expression and cyclin D1. Overexpression of MMP-13 downregulated N-CAD and upregulated E-CAD levels compared with untreated or mimic-group (Fig. 4G). Therefore, overexpression of EGFR and MMP-13 reversed the inhibitory effect of miR-27b-3p on CSCC cells.

Figure 4.

Overexpression of EGFR or MMP-13 reverses the effects of miR-27b-3p on CSCC cells. (A) Transfection efficiency of EGFR and MMP-13. (B) Co-transfection of miR-27b-3p mimic and EGFR or MMP-13 overexpression vectors. (C) Colony formation and (D) viability of CSCC cells after co-transfection with the miR-27b-3p mimic and EGFR. (E) Migration and (F) invasion of CSCC after co-transfection with the miR-27b-3p mimic and MMP-13 (magnification, ×100). (G) mRNA and protein expression levels of key molecules associated with proliferation and invasion in CSCC cells following co-transfection with the miR-27b-3p mimic and EGFR or MMP-13 overexpression vectors. Data were presented as the mean ± SD, and performed in triplicate. *P<0.05, **P<0.01 and ***P<0.001. CSCC, cutaneous squamous cell carcinoma; miR, microRNA; NS, not significant; OD, optical density; CAD, cadherin.

Discussion

The prognosis of CSCC is closely associated with clinical manifestations and histopathology, including tumor size, infiltration depth, nerve involvement, previous therapeutic effects, histological differentiation and immune status (22). The American Joint Committee on Cancer uses criteria including tumor diameter larger than 2 cm, poor cellular differentiation, depth of invasion more than 2 mm or to the reticular dermis (Clark level IV), perineural invasion, or ear or mucosal lip location to classify high-risk tumors (8). Gore et al (9) analyzed 57 patients with CSCC and found that patients with lymphatic metastasis experienced poor prognosis and high mortality. Among them, 8 patients presented lymphatic metastasis, with infiltration of nerves and lymphatic vessels as the main reasons affecting their prognosis. During the follow-up period of 19.4 months, 9 patients experienced recurrence, including 6 deaths. Thus, infiltration and metastasis may be the leading causes of deterioration and poor prognosis in CSCC.

miR-27b-3p, which exhibits anticancer effects, is downregulated in several types of cancer, such as breast cancer, lung carcinoma, esophageal carcinoma and colorectal carcinoma (14,23–25). Han et al (24) determined that miR-27b-3p was downregulated in esophageal squamous cell carcinoma (ESCC) tissue samples and cell lines and was associated with poor cell differentiation, TNM staging and lymphatic metastasis. The transcription factor nuclear-related factor 2 is the direct target of miR-27b-3p, as evidenced by dual-luciferase reporter assays (24). In a study conducted by Zeng et al (26), IL-10 induced the upregulation of miR-27b-3p and reduced the mRNA stability of proliferating cell nuclear antigen, which inhibited the development of hemangioma cavernosum. As the target of the long non-coding RNA HLA complex P5, miR-27b-3p drives the malignant development of gastric cancer, including proliferation and epithelial-to-mesenchymal transition (EMT) (27). However, the potential functions of miR-27b-3p in the development of CSCC have rarely been studied. The results of the present study revealed that miR-27b-3p was significantly downregulated in CSCC cell lines. Overexpression of miR-27b-3p attenuated the proliferative, migratory and invasive abilities of A-431 and Colo-16 cells compared with untreated group. In addition, the relative expression levels of EGFR, MMP-13, Akt, p-Akt and cyclin D1 were downregulated by miR-27b-3p overexpression, while E-CAD was upregulated compared with untreated group. These findings suggested that miR-27b-3p exerted an inhibitory role on the growth of CSCC cells.

EGFR is a transmembrane glycoprotein encoded by the proto-oncogene C-erbB-1 (28). Binding of ligands to the extracellular domain of EGFR triggers conformational changes in its transmembrane region and activates the intracellular region to bind to ATPase, leading to autophosphorylation and transphosphorylation. Consequently, multiple cellular signaling pathways are induced (29). For instance, EGFR can affect tumor development, metastasis and drug resistance mainly by activating the RAS-RAF-MAPK, the PI3K-PTEN-Akt and the JAK/STAT pathways (30). Diego Carrillo-Beltrán et al (31) analyzed relevant signaling pathways that mediate the carcinogenesis of oral cancer induced by high-risk human papillomavirus infection and demonstrated that HPV16 E7 activated the EGFR/PI3K/Akt1/NRF2, which in turn induced the activation of pirin/NF-κB signaling in oral cancer. In addition, Tang et al (32) demonstrated that knockdown of circ_0081143 suppressed hypoxia-induced migration, invasion and EMT in gastric cancer cells via the miR-497-5p/EGFR axis. Xiong et al (33) reported that WAP four-disulfide core domain 2 (WFDC2) levels negatively correlated to the Gleason score and incidence of metastasis in patients with prostate cancer. WFDC2 binds to the extracellular domain of EGFR and inhibits the EGFR/Akt/GSK3β/Snail signaling pathway, thus blocking the metastasis of prostate cancer (33). In the present study, EGFR was the direct target of miR-27b-3p. By targeting EGFR, miR-27b-3p attenuated CSCC proliferation through the inhibition of Akt phosphorylation and cyclin D1 downregulation.

The MMP family is closely related to tumor migration and invasion (34). Wang et al (35) suggested that clusterin (CLU) promotes cell proliferation and survival in hepatocellular carcinoma (HCC) and that CLU levels are associated with poor survival of patients with HCC and relapse. CLU accelerates HCC metastasis by activating the EIF3I/Akt/MMP13 signaling pathway (35). Overexpressed TLR-9 promoted the expression of MMP-13 and triggered the migratory and invasive abilities of prostate cancer (36). Zhang et al (37) reported that sirtuin 1 (SIRT1) is significantly upregulated in gastric cancer tissue samples, and via activating the STAT3/MMP-13 signaling pathway, SIRT1 deficiency facilitates the migration of gastric cancer both in vivo and in vitro. MMP-13 was validated as a target gene of miR-27b-3p in the present study. Overexpression of miR-27b-3p upregulated E-CAD in A-431 and Colo-16 cells by downregulating MMP-13, thus inhibiting the metastasis and EMT of CSCC cells.

In conclusion, miR-27b-3p reduces the proliferation, migration and invasion of CSCC cells by binding to the 3′-UTRs of EGFR and MMP-13. Thus, this miRNA may represent a potential diagnostic marker and therapeutic option for CSCC.

Acknowledgements

Not applicable.

Funding

This project was funded by Guangdong medical science and Technology Research Fund (grant no. A2019289).

Availability of data and materials

The datasets used and analyzed during the current study are available from the corresponding author on reasonable request.

Authors' contributions

DL and ZZ made substantial contributions to conception and design, acquisition, analysis and interpretation of data. DL and ZZ performed the experiments. ZZ drafted the manuscript and revised it critically for important intellectual content. DL and ZZ confirmed the authenticity of the raw data. Both authors read and approved the final manuscript.

Ethics approval and consent to participate

Not applicable.

Patient consent for publication

Not applicable.

Competing interests

The authors declare that they have no competing interests.

References

1 

Que SKT, Zwald FO and Schmults CD: Cutaneous squamous cell carcinoma: Incidence, risk factors, diagnosis, and staging. J Am Acad Dermatol. 78:237–247. 2018. View Article : Google Scholar : PubMed/NCBI

2 

Asgari MM, Warton EM and Whittemore AS: Family history of skin cancer is associated with increased risk of cutaneous squamous cell carcinoma. Dermatol Surg. 41:481–486. 2015. View Article : Google Scholar : PubMed/NCBI

3 

Waldman A and Schmults C: Cutaneous squamous cell carcinoma. Hematol Oncol Clin North Am. 33:1–12. 2019. View Article : Google Scholar : PubMed/NCBI

4 

Perera E, Gnaneswaran N, Staines C, Win AK and Sinclair R: Incidence and prevalence of non-melanoma skin cancer in Australia: A systematic review. Australas J Dermatol. 56:258–267. 2015. View Article : Google Scholar : PubMed/NCBI

5 

Lee AY and Berman RS: The landmark series: Non-melanoma skin cancers. Ann Surg Oncol. 27:22–27. 2020. View Article : Google Scholar : PubMed/NCBI

6 

Newlands C and Gurney B: Management of regional metastatic disease in head and neck cutaneous malignancy. 2. Cutaneous malignant melanoma. Br J Oral Maxillofac Surg. 52:301–307. 2014. View Article : Google Scholar : PubMed/NCBI

7 

Bowe CM, Gurney B, Whitaker S and Newlands C: Management of regional metastatic disease in cutaneous malignancy of the head and neck. 3. Merkel cell carcinoma. Br J Oral Maxillofac Surg. 57:847–856. 2019. View Article : Google Scholar : PubMed/NCBI

8 

Schmults CD, Karia PS, Carter JB, Han J and Qureshi AA: Factors predictive of recurrence and death from cutaneous squamous cell carcinoma: A 10-year, single-institution cohort study. JAMA Dermatol. 149:541–547. 2013. View Article : Google Scholar : PubMed/NCBI

9 

Gore SM, Shaw D, Martin RC, Kelder W, Roth K, Uren R, Gao K, Davies S, Ashford BG, Ngo Q, et al: Prospective study of sentinel node biopsy for high-risk cutaneous squamous cell carcinoma of the head and neck. Head Neck. 38 (Suppl 1):E884–E889. 2016. View Article : Google Scholar : PubMed/NCBI

10 

Sempere LF, Azmi AS and Moore A: MicroRNA-based diagnostic and therapeutic applications in cancer medicine. Wiley Interdiscip Rev RNA. May 17–2021.(Epub ahead of print). doi: 10.1002/wrna.1662. View Article : Google Scholar : PubMed/NCBI

11 

Iqbal MA, Arora S, Prakasam G, Calin GA and Syed MA: MicroRNA in lung cancer: Role, mechanisms, pathways and therapeutic relevance. Mol Aspects Med. 70:3–20. 2019. View Article : Google Scholar : PubMed/NCBI

12 

Acunzo M and Croce CM: MicroRNA in cancer and cachexia-A mini-review. J Infect Dis. 212 (Suppl 1):S74–S77. 2015. View Article : Google Scholar : PubMed/NCBI

13 

Miao W, Li N, Gu B, Yi G, Su Z and Cheng H: miR-27b-3p suppresses glioma development via targeting YAP1. Biochem Cell Biol. 98:466–473. 2020. View Article : Google Scholar : PubMed/NCBI

14 

Yang X, Chen J, Liao Y, Huang L, Wen C, Lin M, Li W, Zhu Y, Wu X, Iwamoto A, et al: miR-27b-3p promotes migration and invasion in colorectal cancer cells by targeting HOXA10. Biosci Rep. 39:BSR201910872019. View Article : Google Scholar : PubMed/NCBI

15 

Liu X, Wang P, Zhang C and Ma Z: Epidermal growth factor receptor (EGFR): A rising star in the era of precision medicine of lung cancer. Oncotarget. 8:50209–50220. 2017. View Article : Google Scholar : PubMed/NCBI

16 

Yan Q, Yuan Y, Yankui L, Jingjie F, Linfang J, Yong P, Dong H and Xiaowei Q: The expression and significance of CXCR5 and MMP-13 in colorectal cancer. Cell Biochem Biophys. 73:253–259. 2015. View Article : Google Scholar : PubMed/NCBI

17 

Huang SH, Law CH, Kuo PH, Hu RY, Yang CC, Chung TW, Li JM, Lin LH, Liu YC, Liao EC, et al: MMP-13 is involved in oral cancer cell metastasis. Oncotarget. 7:17144–17161. 2016. View Article : Google Scholar : PubMed/NCBI

18 

Zhang Y, Gao L, Ma S, Ma J, Wang Y, Li S, Hu X, Han S, Zhou M, Zhou L and Ding Z: MALAT1-KTN1-EGFR regulatory axis promotes the development of cutaneous squamous cell carcinoma. Cell Death Differ. 26:2061–2073. 2019. View Article : Google Scholar : PubMed/NCBI

19 

Rahmati Nezhad P, Riihilä P, Piipponen M, Kallajoki M, Meri S, Nissinen L and Kähäri VM: Complement factor I upregulates expression of matrix metalloproteinase-13 and −2 and promotes invasion of cutaneous squamous carcinoma cells. Exp Dermatol. Apr 4–2021.(Epub ahead of print). doi: 10.1111/exd.14349. View Article : Google Scholar : PubMed/NCBI

20 

Livak KJ and Schmittgen TD: Analysis of relative gene expression data using real-time quantitative PCR and the 2(-Delta Delta C(T)) method. Methods. 25:402–408. 2001. View Article : Google Scholar : PubMed/NCBI

21 

Rodriguez LG, Wu X and Guan JL: Wound-healing assay. Methods Mol Biol. 294:23–29. 2005.PubMed/NCBI

22 

Saito Y, Fujikawa H, Takatsuka S, Abe R and Takenouchi T: Risk factors for lymph node metastasis in cutaneous squamous cell carcinoma: A long-term retrospective study of Japanese patients. Int J Clin Oncol. 26:606–612. 2021. View Article : Google Scholar : PubMed/NCBI

23 

Chen Z, Chen X, Lu B, Gu Y, Chen Q, Lei T, Nie F, Gu J, Huang J, Wei C, et al: Up-regulated LINC01234 promotes non-small-cell lung cancer cell metastasis by activating VAV3 and repressing BTG2 expression. J Hematol Oncol. 13:72020. View Article : Google Scholar : PubMed/NCBI

24 

Han M, Li N, Li F, Wang H and Ma L: miR-27b-3p exerts tumor suppressor effects in esophageal squamous cell carcinoma by targeting Nrf2. Hum Cell. 33:641–651. 2020. View Article : Google Scholar : PubMed/NCBI

25 

Shen SJ, Song Y, Ren XY, Xu YL, Zhou YD, Liang ZY and Sun Q: MicroRNA-27b-3p promotes tumor progression and metastasis by inhibiting peroxisome proliferator-activated receptor gamma in triple-negative breast cancer. Front Oncol. 10:13712020. View Article : Google Scholar : PubMed/NCBI

26 

Zeng Z, Chen H, Cai J, Huang Y and Yue J: IL-10 regulates the malignancy of hemangioma-derived endothelial cells via regulation of PCNA. Arch Biochem Biophys. 688:1084042020. View Article : Google Scholar : PubMed/NCBI

27 

Chen S, Ren C, Zheng H, Sun X and Dai J: The effect of long non-coding RNA (lncRNA) HCP5 on regulating epithelial-mesenchymal transition (EMT)-related markers in gastric carcinoma is partially reversed by miR-27b-3p. Med Sci Monit. 26:e9213832020.PubMed/NCBI

28 

Hoffmann TK, Balló H, Braunstein S, Van Lierop A, Wagenmann M and Bier H: Serum level and tissue expression of c-erbB-1 and c-erbB-2 proto-oncogene products in patients with squamous cell carcinoma of the head and neck. Oral Oncol. 37:50–56. 2001. View Article : Google Scholar : PubMed/NCBI

29 

Yun CH, Boggon TJ, Li Y, Woo MS, Greulich H, Meyerson M and Eck MJ: Structures of lung cancer-derived EGFR mutants and inhibitor complexes: Mechanism of activation and insights into differential inhibitor sensitivity. Cancer Cell. 11:217–227. 2007. View Article : Google Scholar : PubMed/NCBI

30 

Hirsch FR, Dziadziuszko R, Thatcher N, Mann H, Watkins C, Parums DV, Speake G, Holloway B, Bunn PA Jr and Franklin WA: Epidermal growth factor receptor immunohistochemistry: Comparison of antibodies and cutoff points to predict benefit from gefitinib in a phase 3 placebo-controlled study in advanced nonsmall-cell lung cancer. Cancer. 112:1114–1121. 2008. View Article : Google Scholar : PubMed/NCBI

31 

Carrillo-Beltrán D, Muñoz JP, Guerrero-Vásquez N, Blanco R, León O, de Souza Lino V, Tapia JC, Maldonado E, Dubois-Camacho K, Hermoso MA, et al: Human papillomavirus 16 E7 promotes EGFR/PI3K/AKT1/NRF2 signaling pathway contributing to PIR/NF-κB activation in oral cancer cells. Cancers (Basel). 12:19042020. View Article : Google Scholar

32 

Tang J, Zhu H, Lin J and Wang H: Knockdown of Circ_0081143 mitigates hypoxia-induced migration, invasion, and EMT in gastric cancer cells through the miR-497-5p/EGFR axis. Cancer Biother Radiopharm. 36:333–346. 2021. View Article : Google Scholar : PubMed/NCBI

33 

Xiong Y, Yuan L, Chen S, Xu H, Peng T, Ju L, Wang G, Xiao Y and Wang X: WFDC2 suppresses prostate cancer metastasis by modulating EGFR signaling inactivation. Cell Death Dis. 11:5372020. View Article : Google Scholar : PubMed/NCBI

34 

Matrisian LM: Metalloproteinases and their inhibitors in matrix remodeling. Trends Genet. 6:121–125. 1990. View Article : Google Scholar : PubMed/NCBI

35 

Wang C, Jin G, Jin H, Wang N, Luo Q, Zhang Y, Gao D, Jiang K, Gu D, Shen Q, et al: Clusterin facilitates metastasis by EIF3I/Akt/MMP13 signaling in hepatocellular carcinoma. Oncotarget. 6:2903–2916. 2015. View Article : Google Scholar : PubMed/NCBI

36 

Kalantari E, Abolhasani M, Roudi R, Farajollahi MM, Farhad S, Madjd Z, Askarian-Amiri S and Mohsenzadegan M: Co-expression of TLR-9 and MMP-13 is associated with the degree of tumour differentiation in prostate cancer. Int J Exp Pathol. 100:123–132. 2019. View Article : Google Scholar : PubMed/NCBI

37 

Zhang S, Yang Y, Huang S, Deng C, Zhou S, Yang J, Cao Y, Xu L, Yuan Y, Yang J, et al: SIRT1 inhibits gastric cancer proliferation and metastasis via STAT3/MMP-13 signaling. J Cell Physiol. 234:15395–15406. 2019. View Article : Google Scholar : PubMed/NCBI

Related Articles

  • Abstract
  • View
  • Download
  • Twitter
Copy and paste a formatted citation
Spandidos Publications style
Liang D and Zhang Z: MicroRNA‑27b‑3p inhibits the proliferation and invasion of cutaneous squamous cell carcinoma by targeting EGFR and MMP‑13. Oncol Lett 22: 729, 2021.
APA
Liang, D., & Zhang, Z. (2021). MicroRNA‑27b‑3p inhibits the proliferation and invasion of cutaneous squamous cell carcinoma by targeting EGFR and MMP‑13. Oncology Letters, 22, 729. https://doi.org/10.3892/ol.2021.12990
MLA
Liang, D., Zhang, Z."MicroRNA‑27b‑3p inhibits the proliferation and invasion of cutaneous squamous cell carcinoma by targeting EGFR and MMP‑13". Oncology Letters 22.4 (2021): 729.
Chicago
Liang, D., Zhang, Z."MicroRNA‑27b‑3p inhibits the proliferation and invasion of cutaneous squamous cell carcinoma by targeting EGFR and MMP‑13". Oncology Letters 22, no. 4 (2021): 729. https://doi.org/10.3892/ol.2021.12990
Copy and paste a formatted citation
x
Spandidos Publications style
Liang D and Zhang Z: MicroRNA‑27b‑3p inhibits the proliferation and invasion of cutaneous squamous cell carcinoma by targeting EGFR and MMP‑13. Oncol Lett 22: 729, 2021.
APA
Liang, D., & Zhang, Z. (2021). MicroRNA‑27b‑3p inhibits the proliferation and invasion of cutaneous squamous cell carcinoma by targeting EGFR and MMP‑13. Oncology Letters, 22, 729. https://doi.org/10.3892/ol.2021.12990
MLA
Liang, D., Zhang, Z."MicroRNA‑27b‑3p inhibits the proliferation and invasion of cutaneous squamous cell carcinoma by targeting EGFR and MMP‑13". Oncology Letters 22.4 (2021): 729.
Chicago
Liang, D., Zhang, Z."MicroRNA‑27b‑3p inhibits the proliferation and invasion of cutaneous squamous cell carcinoma by targeting EGFR and MMP‑13". Oncology Letters 22, no. 4 (2021): 729. https://doi.org/10.3892/ol.2021.12990
Follow us
  • Twitter
  • LinkedIn
  • Facebook
About
  • Spandidos Publications
  • Careers
  • Cookie Policy
  • Privacy Policy
How can we help?
  • Help
  • Live Chat
  • Contact
  • Email to our Support Team