Spandidos Publications Logo
  • About
    • About Spandidos
    • Aims and Scopes
    • Abstracting and Indexing
    • Editorial Policies
    • Reprints and Permissions
    • Job Opportunities
    • Terms and Conditions
    • Contact
  • Journals
    • All Journals
    • Oncology Letters
      • Oncology Letters
      • Information for Authors
      • Editorial Policies
      • Editorial Board
      • Aims and Scope
      • Abstracting and Indexing
      • Bibliographic Information
      • Archive
    • International Journal of Oncology
      • International Journal of Oncology
      • Information for Authors
      • Editorial Policies
      • Editorial Board
      • Aims and Scope
      • Abstracting and Indexing
      • Bibliographic Information
      • Archive
    • Molecular and Clinical Oncology
      • Molecular and Clinical Oncology
      • Information for Authors
      • Editorial Policies
      • Editorial Board
      • Aims and Scope
      • Abstracting and Indexing
      • Bibliographic Information
      • Archive
    • Experimental and Therapeutic Medicine
      • Experimental and Therapeutic Medicine
      • Information for Authors
      • Editorial Policies
      • Editorial Board
      • Aims and Scope
      • Abstracting and Indexing
      • Bibliographic Information
      • Archive
    • International Journal of Molecular Medicine
      • International Journal of Molecular Medicine
      • Information for Authors
      • Editorial Policies
      • Editorial Board
      • Aims and Scope
      • Abstracting and Indexing
      • Bibliographic Information
      • Archive
    • Biomedical Reports
      • Biomedical Reports
      • Information for Authors
      • Editorial Policies
      • Editorial Board
      • Aims and Scope
      • Abstracting and Indexing
      • Bibliographic Information
      • Archive
    • Oncology Reports
      • Oncology Reports
      • Information for Authors
      • Editorial Policies
      • Editorial Board
      • Aims and Scope
      • Abstracting and Indexing
      • Bibliographic Information
      • Archive
    • Molecular Medicine Reports
      • Molecular Medicine Reports
      • Information for Authors
      • Editorial Policies
      • Editorial Board
      • Aims and Scope
      • Abstracting and Indexing
      • Bibliographic Information
      • Archive
    • World Academy of Sciences Journal
      • World Academy of Sciences Journal
      • Information for Authors
      • Editorial Policies
      • Editorial Board
      • Aims and Scope
      • Abstracting and Indexing
      • Bibliographic Information
      • Archive
    • International Journal of Functional Nutrition
      • International Journal of Functional Nutrition
      • Information for Authors
      • Editorial Policies
      • Editorial Board
      • Aims and Scope
      • Abstracting and Indexing
      • Bibliographic Information
      • Archive
    • International Journal of Epigenetics
      • International Journal of Epigenetics
      • Information for Authors
      • Editorial Policies
      • Editorial Board
      • Aims and Scope
      • Abstracting and Indexing
      • Bibliographic Information
      • Archive
    • Medicine International
      • Medicine International
      • Information for Authors
      • Editorial Policies
      • Editorial Board
      • Aims and Scope
      • Abstracting and Indexing
      • Bibliographic Information
      • Archive
  • Articles
  • Information
    • Information for Authors
    • Information for Reviewers
    • Information for Librarians
    • Information for Advertisers
    • Conferences
  • Language Editing
Spandidos Publications Logo
  • About
    • About Spandidos
    • Aims and Scopes
    • Abstracting and Indexing
    • Editorial Policies
    • Reprints and Permissions
    • Job Opportunities
    • Terms and Conditions
    • Contact
  • Journals
    • All Journals
    • Biomedical Reports
      • Information for Authors
      • Editorial Policies
      • Editorial Board
      • Aims and Scope
      • Abstracting and Indexing
      • Bibliographic Information
      • Archive
    • Experimental and Therapeutic Medicine
      • Information for Authors
      • Editorial Policies
      • Editorial Board
      • Aims and Scope
      • Abstracting and Indexing
      • Bibliographic Information
      • Archive
    • International Journal of Epigenetics
      • Information for Authors
      • Editorial Policies
      • Editorial Board
      • Aims and Scope
      • Abstracting and Indexing
      • Bibliographic Information
      • Archive
    • International Journal of Functional Nutrition
      • Information for Authors
      • Editorial Policies
      • Editorial Board
      • Aims and Scope
      • Abstracting and Indexing
      • Bibliographic Information
      • Archive
    • International Journal of Molecular Medicine
      • Information for Authors
      • Editorial Policies
      • Editorial Board
      • Aims and Scope
      • Abstracting and Indexing
      • Bibliographic Information
      • Archive
    • International Journal of Oncology
      • Information for Authors
      • Editorial Policies
      • Editorial Board
      • Aims and Scope
      • Abstracting and Indexing
      • Bibliographic Information
      • Archive
    • Medicine International
      • Information for Authors
      • Editorial Policies
      • Editorial Board
      • Aims and Scope
      • Abstracting and Indexing
      • Bibliographic Information
      • Archive
    • Molecular and Clinical Oncology
      • Information for Authors
      • Editorial Policies
      • Editorial Board
      • Aims and Scope
      • Abstracting and Indexing
      • Bibliographic Information
      • Archive
    • Molecular Medicine Reports
      • Information for Authors
      • Editorial Policies
      • Editorial Board
      • Aims and Scope
      • Abstracting and Indexing
      • Bibliographic Information
      • Archive
    • Oncology Letters
      • Information for Authors
      • Editorial Policies
      • Editorial Board
      • Aims and Scope
      • Abstracting and Indexing
      • Bibliographic Information
      • Archive
    • Oncology Reports
      • Information for Authors
      • Editorial Policies
      • Editorial Board
      • Aims and Scope
      • Abstracting and Indexing
      • Bibliographic Information
      • Archive
    • World Academy of Sciences Journal
      • Information for Authors
      • Editorial Policies
      • Editorial Board
      • Aims and Scope
      • Abstracting and Indexing
      • Bibliographic Information
      • Archive
  • Articles
  • Information
    • For Authors
    • For Reviewers
    • For Librarians
    • For Advertisers
    • Conferences
  • Language Editing
Login Register Submit
  • This site uses cookies
  • You can change your cookie settings at any time by following the instructions in our Cookie Policy. To find out more, you may read our Privacy Policy.

    I agree
Search articles by DOI, keyword, author or affiliation
Search
Advanced Search
presentation
Oncology Letters
Join Editorial Board Propose a Special Issue
Print ISSN: 1792-1074 Online ISSN: 1792-1082
Journal Cover
October-2021 Volume 22 Issue 4

Full Size Image

Sign up for eToc alerts
Recommend to Library

Journals

International Journal of Molecular Medicine

International Journal of Molecular Medicine

International Journal of Molecular Medicine is an international journal devoted to molecular mechanisms of human disease.

International Journal of Oncology

International Journal of Oncology

International Journal of Oncology is an international journal devoted to oncology research and cancer treatment.

Molecular Medicine Reports

Molecular Medicine Reports

Covers molecular medicine topics such as pharmacology, pathology, genetics, neuroscience, infectious diseases, molecular cardiology, and molecular surgery.

Oncology Reports

Oncology Reports

Oncology Reports is an international journal devoted to fundamental and applied research in Oncology.

Experimental and Therapeutic Medicine

Experimental and Therapeutic Medicine

Experimental and Therapeutic Medicine is an international journal devoted to laboratory and clinical medicine.

Oncology Letters

Oncology Letters

Oncology Letters is an international journal devoted to Experimental and Clinical Oncology.

Biomedical Reports

Biomedical Reports

Explores a wide range of biological and medical fields, including pharmacology, genetics, microbiology, neuroscience, and molecular cardiology.

Molecular and Clinical Oncology

Molecular and Clinical Oncology

International journal addressing all aspects of oncology research, from tumorigenesis and oncogenes to chemotherapy and metastasis.

World Academy of Sciences Journal

World Academy of Sciences Journal

Multidisciplinary open-access journal spanning biochemistry, genetics, neuroscience, environmental health, and synthetic biology.

International Journal of Functional Nutrition

International Journal of Functional Nutrition

Open-access journal combining biochemistry, pharmacology, immunology, and genetics to advance health through functional nutrition.

International Journal of Epigenetics

International Journal of Epigenetics

Publishes open-access research on using epigenetics to advance understanding and treatment of human disease.

Medicine International

Medicine International

An International Open Access Journal Devoted to General Medicine.

Journal Cover
October-2021 Volume 22 Issue 4

Full Size Image

Sign up for eToc alerts
Recommend to Library

  • Article
  • Citations
    • Cite This Article
    • Download Citation
    • Create Citation Alert
    • Remove Citation Alert
    • Cited By
  • Similar Articles
    • Related Articles (in Spandidos Publications)
    • Similar Articles (Google Scholar)
    • Similar Articles (PubMed)
  • Download PDF
  • Download XML
  • View XML
Article Open Access

Pioglitazone mediates apoptosis in Caki cells via downregulating c‑FLIP(L) expression and reducing Bcl‑2 protein stability

  • Authors:
    • Ji Hoon Jang
    • Tae-Jin Lee
    • Eon-Gi Sung
    • In-Hwan Song
    • Joo-Young Kim
  • View Affiliations / Copyright

    Affiliations: Department of Anatomy, College of Medicine, Yeungnam University, Daegu 42415, Republic of Korea
    Copyright: © Jang et al. This is an open access article distributed under the terms of Creative Commons Attribution License.
  • Article Number: 743
    |
    Published online on: August 20, 2021
       https://doi.org/10.3892/ol.2021.13004
  • Expand metrics +
Metrics: Total Views: 0 (Spandidos Publications: | PMC Statistics: )
Metrics: Total PDF Downloads: 0 (Spandidos Publications: | PMC Statistics: )
Cited By (CrossRef): 0 citations Loading Articles...

This article is mentioned in:



Abstract

Pioglitazone is an anti‑diabetic agent used in the treatment of type 2 diabetes, which belongs to the thiazolidinediones (TZDs) group. TZDs target peroxisome proliferator‑activated receptor γ (PPARγ), which functions as a transcription factor of the nuclear hormone receptor. Pioglitazone has antitumor effects in several cancer types and could be a tool for drug therapy in various cancer treatments. Nevertheless, the molecular basis for pioglitazone‑induced anticancer effects in renal cancer (RC) has not yet been elucidated. Thus, the aim of the present study was to investigate the detailed signaling pathway underlying pioglitazone‑induced apoptosis in Caki cells derived from human clear cell renal cell carcinoma. As a result, it was demonstrated by flow cytometry analysis and Annexin V‑propidium iodide staining that pioglitazone treatment induced apoptotic cell death in a dose‑dependent manner in Caki cells. The protein expression levels of cellular FLICE (FADD‑like IL‑1β‑converting enzyme)‑inhibitory protein (c‑FLIP)(L) and Bcl‑2, which were determined by western blotting, decreased after pioglitazone treatment in Caki cells. Flow cytometry and western blot analyses demonstrated that pioglitazone‑mediated apoptosis was blocked following pretreatment with the pan‑caspase inhibitor, z‑VAD‑fmk, indicating that pioglitazone‑induced apoptosis was mediated via a caspase‑dependent signaling pathway. However, the reactive oxygen species (ROS) scavenger, N‑acetylcysteine (NAC), did not affect pioglitazone‑mediated apoptosis and degradation of c‑FLIP(L) and Bcl‑2 protein. Of note, it was found by western blot analysis that Bcl‑2 protein expression was downregulated by the decreased protein stability of Bcl‑2 in pioglitazone‑treated Caki cells. In conclusion, these findings indicated that pioglitazone‑induced apoptosis is regulated through caspase‑mediated degradation of FLIP(L) and reduction of Bcl‑2 protein stability, suggesting that pioglitazone is a feasible apoptotic agent that could be used in the treatment of human RC.

Introduction

Pioglitazone is a type 2 anti-diabetic agent included in the thiazolidinedione (TZD) class and is a ligand for synthetic peroxisome proliferator-activated receptor (PPARγ). It is involved in lipid and glucose metabolism and has recently been reported to be associated with the inhibition of numerous cancer cells (1). Pioglitazone is reported to have multiple functions; it is anti-invasive, anti-inflammatory and prevents angiogenesis (2–4). Previous studies have shown that pioglitazone shows marked anti-proliferative and antitumor effects in various types of human cancers, including cancers of bladder, uterus, thyroid, pancreas and breast, via inhibiting the signal transducer and activator of transcription 3 (STAT3), MEK/ERK, p38 mitogen-activated protein kinase (MAPK) and JAK2/STAT3 signaling pathways, and upregulating the expression of AIF and death receptors (DRs) such as DR5 and Fas/CD95 (5–9). Although pioglitazone induces apoptosis in various cancer cell lines, the detailed molecular mechanism underlying pioglitazone-induced apoptosis is not understood in Caki cells derived from human clear cell renal cell carcinoma (ccRCC).

Cellular FADD-like interleukin-1β-converting enzyme inhibitory protein (c-FLIP) is an important anti-apoptotic protein related to cancer cell death. There are three isoforms of c-FLIP, namely, c-FLIP(L), c-FLIP(S) and c-FLIP(R) (10). The c-FLIP(L) shows significant structural similarities with caspase-8 (10) and is associated with TNF-related apoptosis-inducing ligand (TRAIL), Fas, TNF-α and anticancer drug resistance in human malignancies (10–12). The overexpression of c-FLIP inhibits death ligand-induced apoptosis, which may impart resistance to anticancer drugs (13). Moreover, c-FLIP is overexpressed in a wide variety of cancers, including gastric cancer, colorectal cancer (CRC), bladder urothelial cancer and cervical cancer (14–17). Therefore, to specifically regulate the expression and activity of c-FLIP, it is necessary to find a target molecule that does not interfere with caspases-8 and −10; moreover, it is necessary to downregulate c-FLIP mRNA expression or to decrease protein stability via proteasomes.

B-cell lymphoma 2 (Bcl-2) belongs to the Bcl-2 family and can be classified as an anti- or pro-apoptotic protein. Bcl-2 and Bcl-xL are well-known anti-apoptotic proteins, whereas Bax and Bak are widely used as pro-apoptotic proteins (18). Anti-apoptotic Bcl-2 family proteins maintain the mitochondrial membrane, whereas pro-apoptotic Bcl-2 family proteins increase mitochondrial outer membrane permeabilization (MOMP), which is associated with the induction of apoptosis (19–21). Bcl-2 plays a critical role in cancer cell death. Until now, the most effective strategy for targeting the Bcl-2 family has been to use the BH3 mimetic molecules (22). Bcl-2 overexpression is an important mechanism in cancer cells to become resistant to cancer treatment. Overexpression of Bcl-2 is common in many types of human cancers, such as gastric cancer and breast cancer (23–25). Thus, targeting Bcl-2 may be an important strategy to treat cancers.

In the present study, we found that pioglitazone induces apoptosis in human ccRCC Caki cells by activating the caspase-dependent apoptotic signaling pathway via downregulating c-FLIP(L) and reducing Bcl-2 protein stability.

Materials and methods

Cell culture media and reagents

Human ccRCC Caki cells were obtained from the American Type Culture Collection (cat. no. HTB-46; ATCC). Caki cells were maintained in Dulbecco's modified Eagle's medium (DMEM; cat. no. LM 001-05; Welgene) containing 10% fetal bovine serum (FBS; cat. no. S001-07; Welgene) and 1% antibiotic antimycotic (AA) solution (cat. no. LS 203-01, Welgene). Human normal kidney HK-2 cells were purchased from the Korean Cell Line Bank (cat. no. 22190). HK2 cells were maintained in Roswell Park Memorial Institute (RPMI)-1640 (cat. no. LM 011-01; Welgene) medium supplemented with 10% FBS and 1% AA solution. Cells were incubated at 37°C under 5% CO2 environment. The compound z-VAD-fmk (cat. no. 627610) was purchased from Calbiochem. Pioglitazone (cat. no. E6910), N-acetylcysteine (NAC; cat. no. A7250) and cycloheximide (CHX; cat. no. C1988) were purchased from Sigma-Aldrich.

Cell viability assay

Cell viability assays were performed using a Welcount Cell Viability Assay Kit (cat. no. TR055-01; WelGene) to determine cell viability. Caki cells were seeded (0.25×105 cells/well) in two 96-well plates containing DMEM supplemented with 10% FBS. The cells were treated with pioglitazone for 24 h and then incubated with the XTT reagent for 2 h in dark at room temperature. Absorbance was measured at 450 nm using a microplate spectrophotometer (Thermo Labsystems) at 450/690 nm.

Flow cytometry analysis

Approximately 0.4×106 cells were suspended in 100 µl cold PBS (cat. no. 70011044; Thermo Fisher Scientific, Inc.) and 200 µl 95% ethanol (cat. no. 1.00983.1011; Merck) was added while the sample was being vortexed. The cells were incubated at 4°C for 2 h, washed with PBS and resuspended in 250 µl of 1.12% sodium citrate buffer (pH 8.4) with 10 mg/ml RNase A (cat. no. R4875; Sigma-Aldrich). The cells were further incubated at 37°C for 40 min. Cellular DNA was stained by incubating the cells with 250 µl propidium iodide (PI) (cat. no. P4170; Sigma) at 37°C for 20 min. The stained cells were analyzed by fluorescence-activated cell sorting (FACS) using a BD FACSCanto II flow cytometer (BD Biosciences).

Annexin V-PI staining

Annexin V-FITC (cat. no. 556547; BD Biosciences) and PI were used for distinguishing cell death mode. Pioglitazone-treated cells were washed twice in cold PBS and resuspended in binding buffer at a concentration of 2×106/ml. This suspended cells (100 µl) were stained with 5 µl of Annexin V-FITC and 10 µl PI. The cells were incubated for 15 min in the dark at room temperature. After the addition of 400 µl of binding buffer to each tube, the cells were measured by flow cytometry on a FACSCanto II (BD Biosciences).

Western blot analysis

Whole-cell lysates were prepared by suspending 0.45×106 cells in 30–50 µl lysis buffer consisting of 15 mM ethylene glycol tetraacetic acid (EGTA), 137 mM NaCl, 15 mM MgCl2, 0.1 mM sodium orthovanadate, 25 mM MOPS, 100 µM phenylmethanesulfonyl fluoride (PMSF), 0.1% Triton X-100 and 20 µM leupeptin (pH 7.2). The cells were disrupted by sonication, followed by protein extraction by incubating the samples at 4°C for 30 min. Total protein in the lysates was quantified using the bicinchoninic acid (BCA) assay kit (cat. no. 23225; Thermo Fisher Scientific, Inc.) according to the manufacturer's instructions. The proteins (40–60 µg) were separated using 10–12% SDS PAGE gel and electrotransferred onto nitrocellulose membranes (GE Healthcare). Target proteins were detected using Immobilon Western Chemiluminescent HRP Substrate solution (cat. no. WBULS0100, Millipore). The expressed proteins were visualized using the Image Quant LAS 4000 imaging system (GE Healthcare). Anti-PARP antibody (1:1,000; cat. no. 9542) was purchased from Cell Signaling Technology. Anti-caspase-3 antibody (1:2,000; cat. no. ADI-AAP-113) and anti-c-FLIP (1:700; cat. no. ALX-804-961-0100) antibody were purchased from Enzo Life Sciences. Anti-Bcl-2 antibody (1:700; cat. no. sc-7832), anti-Mcl-1 (1:1,000; cat. no. sc-12756), c-IAP2 (1:1,000; cat. no. sc-517317) and anti-β-actin antibody (1:3,000; cat. no. sc-47778) were supplied by Santa Cruz Biotechnology, Inc. and anti-XIAP (1:5,000; cat. no. 610717) antibody was obtained from BD Biosciences.

RNA isolation and RT-PCR

Bcl-2 mRNA expression was quantified via RT-PCR. Total RNA was extracted from whole cells using EasyBlue reagent (cat. no. 17061; Life Technologies). The cDNA was prepared using M-MLV Reverse Transcriptase (cat. no. 18057018; Thermo Fisher Scientific, Inc.) according to the manufacturer's instructions. Total cellular RNA was reverse-transcribed using random primers and amplified using PCR. GAPDH was used as an mRNA loading control. The sequences of primers used for the amplification of Bcl-2 and GAPDH were as follows: Bcl-2, (forward) 5′-GCCTTCTTTGAGTTCGGTGG-3′ and (reverse) 5′-ATCTCCCGGTTGACGCTCT-3′; GAPDH: (forward) 5′-AGGTCGGAGTCAACGGATTTG-3′ and (reverse) 5′-GTGATGGCATGGACTGTG-GT-3′ and the PCR cycling conditions were as follows: for Bcl-2: 95°C for 5 min, followed by 42 cycles of 95°C for 45 sec, 53°C for 30 sec and 72°C for 30 sec; for GAPDH: 95°C for 5 min, followed by 25 cycles of 94°C for 30 sec, 57°C for 45 sec and 72°C for 40 sec. The PCR products were analyzed by 1.5% agarose gel electrophoresis and visualized with 10% ethidium bromide using a gel system (cat. no. WGD30, Daihan).

Transfection

Caki cells were seeded onto 6-well plates (0.2×106 cells/well) and incubated overnight at 37°C. The cells were transfected with pcDNA 3.1 vector and pcDNA 3.1 Bcl-2 plasmid using Lipofectamine 2000 (cat. no. 11668-019; Invitrogen; Thermo Fisher Scientific, Inc.) in Opti-MEM medium (cat. no. 31985-070; Invitrogen; Thermo Fisher Scientific, Inc.). Following transfection, the cells were cultured in DMEM supplemented with 20% FBS for 18 h. Cells were then treated with pioglitazone for 24 h and analyzed for Bcl-2 expression by western blotting.

Statistical analysis

Data were analyzed using one-way ANOVA followed by post hoc comparisons (Student-Newman-Keuls) using the Statistical Package for Social Sciences 8.0 (SPSS Inc.). All experiments were performed in triplicates. The results were expressed as the mean ± SD and result with P<0.05 were considered statistically significant.

Results

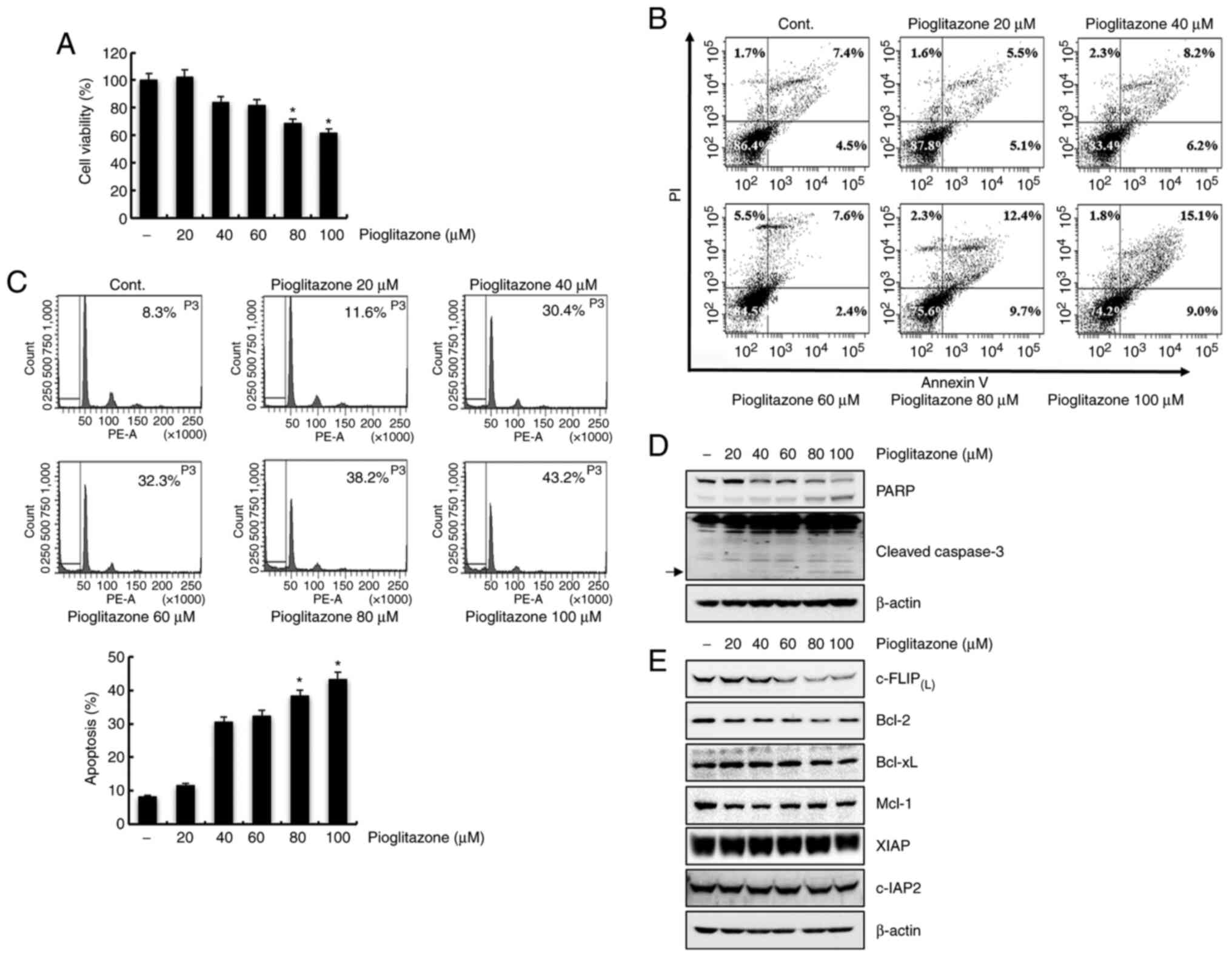
Pioglitazone mediates apoptosis in human ccRCC Caki cells

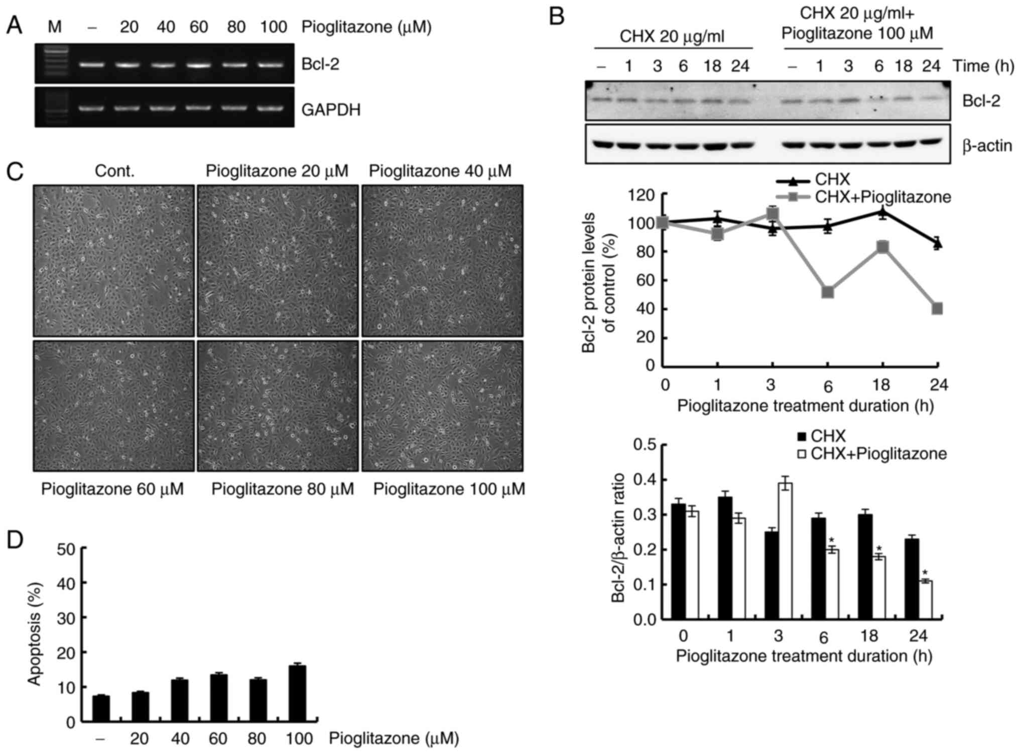
To investigate the anticancer effect of pioglitazone on Caki cells, a series of experiments were performed. Caki cells were treated for 24 h with various concentrations of pioglitazone. As shown in Fig. 1A, treatment with pioglitazone considerably reduced cell viability. To clarify pioglitazone-induced cell death mode, we performed Annexin V-PI double staining using flow cytometry. We confirmed a dose-dependent increase of apoptotic cells in pioglitazone-treated cells (Fig. 1B). The apoptotic effect of pioglitazone was also identified. Pioglitazone treatment for 24 h caused a dose-dependent increase in the sub-G1 cell population (Fig. 1C). Additionally, pioglitazone increased the levels of cleaved PARP and cleaved-caspase-3 in treated cells (Fig. 1D). These results indicate that pioglitazone induces apoptosis in Caki cells. To examine the underlying molecular mechanism involved in pioglitazone-mediated apoptosis, the expression levels of apoptotic-regulatory proteins were confirmed by western blotting. As shown in Fig. 1E, c-FLIP(L) and Bcl-2 expression levels moderately or markedly decreased in pioglitazone-treated Caki cells. However, Bcl-xL, Mcl-1, XIAP and c-IAP2 protein levels were not affected. Taken together, these findings indicate that pioglitazone induces apoptosis and inhibits the expression of c-FLIP(L) and Bcl-2 in Caki cells.

Figure 1.

Pioglitazone mediates apoptosis in Caki cells. (A) Caki cells were treated with various concentrations of pioglitazone (0, 20, 40, 60, 80 and 100 µM) for 24 h. Cell viability was measured using the XTT assay kit. (B) Caki cells were treated with pioglitazone for 24 h, collected and stained with Annexin V and PI. Cell death was determined by flow cytometry. Each value corresponds to the percentage of cells in each quadrant (Q1, necrotic cells; Q2, late apoptotic cells; Q3, living cells; Q4, early apoptotic cells). (C) Caki cells were treated with pioglitazone for 24 h. Apoptosis was analyzed by flow cytometry. Representative FACS histograms are presented in the upper panel and cumulative data in the lower panel. (D) The cells were cultured with the indicated concentrations of pioglitazone. PARP, cleaved-caspase-3 and β-actin protein expression levels were determined using western blotting. (E) Caki cells were treated with pioglitazone for 24 h. The expression levels of c-FLIP(L), Bcl-2, Bcl-xL, Mcl-1, XIAP, c-IAP2 and β-actin proteins were detected by western blot analysis. β-actin was used as a control for protein loading. Arrows indicate cleaved forms of caspase-3. The data were obtained from three independent experiments. Data are expressed as the mean ± SD (n=3). *P<0.05 vs. non-treated cells. FACS, Fluorescence-activated cell sorting; PI, propidium iodide; PARP, poly (ADP-ribose) polymerase; c-FLIP, cellular FLICE (FADD-like IL-1β-converting enzyme)-inhibitory protein; Bcl-2, B cell lymphoma 2; Bcl-xL, B cell lymphoma-extra large; Mcl-1, myeloid cell leukemia-1; XIAP, X-linked inhibitor of apoptosis protein; c-IAP, cellular inhibitor of apoptosis protein.

Pioglitazone-induced apoptosis is markedly blocked by a caspase-dependent pathway in Caki cells

To determine whether the caspase-dependent pathway plays a key role in pioglitazone-induced apoptosis, the pan-caspase inhibitor, z-VAD-fmk was used. As shown in Fig. 2A, the pioglitazone-induced apoptosis was significantly blocked by pretreatment with z-VAD-fmk. Furthermore, treatment with z-VAD-fmk inhibited the cleavage of PARP and cleaved-caspase-3, and recovered c-FLIP(L), but not Bcl-2 expression (Fig. 2B). These findings indicate that pioglitazone-mediated apoptosis in Caki cells is regulated by a caspase-dependent pathway via downregulation of c-FLIP(L).

Figure 2.

Pioglitazone-induced apoptosis is markedly inhibited via a caspase-dependent pathway. (A) Caki cells were treated with 100 µM pioglitazone for 24 h in the absence or presence of z-VAD-fmk. The sub-G1 cell fraction was measured by flow cytometry. Representative FACS histograms are presented in the upper panel and cumulative data in the lower panel. (B) Cells were pretreated with 50 µM z-VAD-fmk or a vehicle for 30 min and incubated with pioglitazone. After 24 h, the expression levels of PARP, cleaved-caspase-3, c-FLIP(L), Bcl-2 and β-actin proteins were detected by western blotting. β-actin was used as a control for western blot analysis. Arrows indicate cleaved forms of caspase-3. Data was obtained from three independent experiments. Data are expressed as the mean ± SD (n=3). *P<0.05 vs. non-treated cells; #P<0.01 vs. pioglitazone-treated cells. z-VAD-fmk, benzyloxycarbonyl-Val-Ala-Asp-fluoromethylketone; FACS, Fluorescence-activated cell sorting; PARP, poly(ADP-ribose) polymerase; c-FLIP, cellular FLICE (FADD-like IL-1β-converting enzyme)-inhibitory protein; Bcl-2, B cell lymphoma 2.

Pioglitazone-mediated apoptosis is not associated with ROS

Studies have shown that ROS can modulate apoptosis by regulating the expression levels of pro-apoptotic proteins, such as caspases or anti-apoptotic proteins such as c-FLIP and Bcl-2 (26). We investigated whether ROS plays a role in pioglitazone-induced apoptosis. Caki cells were pretreated with NAC for 1 h and incubated with pioglitazone for 24 h. Pretreatment with NAC failed to inhibit pioglitazone-mediated apoptosis (Fig. 3A). Additionally, NAC did not affect PARP cleavage, caspase activation, c-FLIP(L) and Bcl-2 expression levels in pioglitazone-treated cells (Fig. 3B). Therefore, these results indicate that pioglitazone-mediated apoptosis is not associated with ROS.

Figure 3.

Pioglitazone-induced apoptosis is not mediated by ROS. (A) Caki cells were treated with 5 mM NAC or a vehicle for 1 h before treatment with 100 µM pioglitazone. After 24 h, apoptosis was measured by flow cytometry. Representative FACS histograms are presented in the upper panel and cumulative data in the lower panel. (B) Cells were pretreated with 5 mM NAC or a solvent for 1 h and treated with pioglitazone for 24 h. The expression levels of PARP, cleaved-caspase-3, c-FLIP(L), Bcl-2 and β-actin proteins were detected by western blot analysis. β-actin was used as a loading control protein. Arrows indicate cleaved forms of caspase-3. Data was representative from three independent experiments. Data are expressed as the mean ± SD (n=3). ROS, reactive oxygen species; NAC, N-acetyl-L-cysteine; FACS, Fluorescence-activated cell sorting; PARP, poly(ADP-ribose) polymerase; c-FLIP, cellular FLICE (FADD-like IL-1β-converting enzyme)-inhibitory protein; Bcl-2, B cell lymphoma 2.

Downregulation of c-FLIP(L) contributes to pioglitazone-mediated apoptosis

We examined whether downregulation of c-FLIP(L) by pioglitazone-induced apoptosis in Caki cells overexpressing c-FLIP(L). Overexpression of c-FLIP(L) significantly decreased pioglitazone-induced apoptosis, whereas treatment with pioglitazone induced significant apoptosis in Caki/vector cells (Fig. 4A). Expression of cleaved PARP and cleaved-caspase-3 induced by pioglitazone treatment was also significantly inhibited by overexpression of c-FLIP(L) (Fig. 4B). Therefore, these findings indicate that the downregulation of c-FLIP(L) contributes to pioglitazone-mediated apoptosis. To confirm the functional role of downregulated Bcl-2 in pioglitazone-treated cells, Caki cells engineered for Bcl-2 overexpression were used. As shown in Fig. 4C, overexpression of Bcl-2 was not associated with pioglitazone-mediated apoptosis. Expression of cleaved PARP and caspase-3 induced by pioglitazone-treated cells was not affected by overexpression of Bcl-2. (Fig. 4D), suggesting that the downregulation of Bcl-2 was not related to pioglitazone-induced apoptosis.

Figure 4.

Downregulation of c-FLIP(L) plays a critical role in pioglitazone-mediated apoptosis. (A) Caki/vector and Caki/c-FLIP(L) cells were treated for 24 h with pioglitazone (80 and 100 µM). Apoptosis was analyzed as a sub-G1 cell fraction by FACS. (B) Caki/vector and Caki/c-FLIP(L) cells were treated with 80 and 100 µM pioglitazone for 24 h. Expression levels of PARP, cleaved-caspase-3, c-FLIP(L) and β-actin proteins were detected by western blot analysis. (C) After transient transfection with empty vector or the Bcl-2 expression vector, the cells were treated with 100 µM pioglitazone for 24 h. The sub-G1 cell fraction was measured by flow cytometry. (D) After transient transfection with an empty vector or the Bcl-2 expression vector, the cells were treated with pioglitazone. After 24 h, expression levels of PARP, cleaved-caspase-3, Bcl-2 and β-actin proteins were detected by western blotting. β-actin was used as a control for western blot analysis. Arrows indicate cleaved forms of caspase-3. Data were obtained from three independent experiments. The data are expressed as the mean ± SD (n=3). *P<0.05 vs. pioglitazone-treated Caki/vector cells. c-FLIP, cellular FLICE (FADD-like IL-1β-converting enzyme)-inhibitory protein; FACS, Fluorescence-activated cell sorting; PARP, poly(ADP-ribose) polymerase; Bcl-2, B cell lymphoma 2.

Pioglitazone attenuates the expression of Bcl-2 caused by the reduction of protein stability

Whether the pioglitazone-induced decrease in Bcl-2 was regulated at the transcriptional level was evaluated next. As shown in Fig. 5A, the Bcl-2 mRNA level remained constant following treatment with pioglitazone, suggesting that pioglitazone-mediated downregulation of Bcl-2 protein is regulated at the post-transcriptional level. To further clarify the mechanisms underlying the decreased Bcl-2 expression level in pioglitazone-treated cells, a protein stability assay for Bcl-2 was performed. Cells were pretreated with cycloheximide (CHX) for 1 h and then treated with pioglitazone for studying the kinetics. As shown in Fig. 5B, the protein expression level of Bcl-2 reduced more rapidly with the co-treatment of CHX and pioglitazone compared with CHX treatment alone. We also investigated whether treatment with pioglitazone affects the induction of apoptosis in human normal kidney HK-2 cells. However, the sensitivity to apoptosis by pioglitazone was markedly reduced in HK-2 cells, compared with pioglitazone-treated Caki cells (Fig. 5C and D). These results showed that the degradation of Bcl-2 protein was facilitated by pioglitazone treatment and that pioglitazone treatment reduced Bcl-2 protein stability.

Figure 5.

Downregulation of Bcl-2 expression by pioglitazone treatment results from decreased protein stability. (A) Caki cells were treated with pioglitazone. After 24 h, mRNA expression of Bcl-2 was measured via reverse transcription-semi-quantitative PCR. GAPDH was used as a loading control. (B) Cells were treated with or without 100 µM pioglitazone in the presence of 20 µg/ml CHX for the indicated duration. Western blotting was performed to determine Bcl-2 protein expression levels (upper panel). The Bcl-2 density was measured using ImageJ software (middle panel). The data obtained from the western blot analyses of Bcl-2 and β-actin were used to evaluate the effect of pioglitazone on the Bcl-2/β-actin ratio (lower panel). β-actin was used as a loading control protein. (C) HK-2 cells were treated with the indicated concentrations of pioglitazone (0, 20, 40, 60, 80 and 100 µM) for 24 h. The morphological changes were examined under an inverted microscope (magnification, ×200). (D) HK-2 cells were treated with pioglitazone (0, 20, 40, 60, 80 and 100 µM) for 24 h. Apoptosis was determined by flow cytometry. Data were obtained from three independent experiments. The data are expressed as the mean ± SD (n=3). *P<0.05 vs. CHX-treated Caki cells. GAPDH, glyceraldehyde 3-phosphate dehydrogenase; Bcl-2, B cell lymphoma 2; CHX, cycloheximide.

Discussion

In this study, it was shown that pioglitazone exerts potent anticancer effects on human ccRCC Caki cells. Pioglitazone-induced apoptosis was mediated by caspase-dependent signaling pathways in treated cells. Moreover, the molecular mechanism of pioglitazone-mediated apoptosis is ascribed to caspase-mediated degradation of c-FLIP(L) protein and reduction of Bcl-2 protein stability.

Pioglitazone, a PPARγ agonist, is used to lower blood glucose levels in patients with type 2 diabetes (27). Studies have shown that pioglitazone may exert antitumor effects in several human cancer cell types, including bladder cancer, acute lymphocytic leukemia and glioma via inducing apoptosis and cell growth inhibition (28–30). Nevertheless, it has been shown that diabetic patients with long-term and high-dose exposure to pioglitazone may increase the risk of bladder cancer (31). However, there is a conflicting study that pioglitazone treatment does not increase the risk of bladder cancer in diabetic patients and that bladder cancer risk does not correlate with cumulative dose and duration of treatment, indicating that pioglitazone makes it much more effective and safer for glycemic control in diabetic patients (32). Additionally, in our system, pioglitazone treatment did not induce cell proliferation in bladder cancer T24 cells (data not shown). In this study, the antitumor effect of pioglitazone on Caki cells was confirmed. Consistent with previous studies, it was found that increasing concentrations of pioglitazone led to an increased in the sub-G1 cell population.

Pioglitazone and other PPARγ agonists show anticancer activity against several cancer types, such as non-small cell lung carcinoma, acute promyelocytic leukemia, bladder cancer, breast cancer, lung cancer and CRC via enhancing growth arrest, upregulating the expression of DNA damage-inducible 153 gene and PTEN, inactivating the PI3K-Akt pathway, sustaining activated MAPK, modulating DR5 and c-FLIP(L) expression and downregulating Bcl-2 expression (33–38).

Caspase activation regulates apoptotic-regulatory proteins (39). However, there are conflicting reports of caspase involvement in apoptosis induced by PPARγ agonists in cancer cells. Pioglitazone-mediated apoptosis occurs via a caspase-independent pathway in bladder cancer cells (5). In contrast, pretreatment of PC-3 cells with z-VAD-fmk inhibited PPARγ agonist-mediated apoptosis, indicating the involvement of the caspase-dependent pathway in prostate cancer (40). It was also shown that pioglitazone-induced apoptotic cells were remarkably inhibited by pretreatment with z-VAD-fmk. Thus, pioglitazone-mediated apoptosis is regulated by the caspase-dependent apoptotic pathway in Caki cells.

c-FLIP is an important modulator of anti-apoptotic pathway and is expressed in a variety of cancer cell types (41). Previous reports have demonstrated that PPARγ ligands modulate apoptosis via downregulating c-FLIP(L) expression in cervical cancer cell lines (42). To determine whether the downregulation of c-FLIP(L) was involved in pioglitazone-induced apoptosis, c-FLIP(L)-overexpressing cells were established in this study. Our results showed that pioglitazone-induced apoptosis was blocked in c-FLIP(L)-overexpressing cells, suggesting that pioglitazone-mediated apoptosis occurred via downregulating c-FLIP(L) expression.

Bcl-2 expression is regulated at the transcriptional or post-transcriptional levels (43,44). Studies have indicated that pioglitazone-mediated apoptosis is regulated by suppressed Bcl-2 transcription in hepatocellular carcinoma (45). In contrast, we found that the degradation of Bcl-2 protein was facilitated by pioglitazone treatment without affecting Bcl-2 mRNA expression levels. Thus, our data indicate that pioglitazone-mediated decrease in Bcl-2 protein is regulated at the post-transcriptional level.

ROS are critical regulators of apoptosis in a wide range of human cancer cells (46,47). It has been reported that pioglitazone induces apoptosis by inducing ROS production in lung cancer (48). Thus, we confirmed whether pioglitazone-mediated apoptosis was associated with ROS production. In our study, pretreatment with NAC did not affect pioglitazone-treated cells, thereby providing evidence that pioglitazone-induced apoptosis is independent of ROS production in Caki cells.

Collectively, our results demonstrate that pioglitazone-mediated apoptosis is facilitated by caspase-dependent signaling pathways via downregulating c-FLIP(L) expression and reducing Bcl-2 protein stability in human ccRCC Caki cells. Therefore, based on our study outcomes, we propose that pioglitazone may be a potential therapeutic agent for human RC.

Acknowledgements

Not applicable.

Funding

The present study was supported by Basic Science Research Program through the National Research Foundation of Korea (NRF) funded by the Ministry of Education (grant no. 2020R1I1A1A01068857).

Availability of data and materials

All data generated or analyzed during this study are included in this published article.

Authors' contributions

JYK conceived and designed the study. JHJ and TJL conducted most of the experiments and data analysis, and wrote the manuscript. EGS and IHS conducted data analysis of flow cytometry and Annexin V/PI staining experiments, and wrote and revised the manuscript. JHJ and JYK confirm the authenticity of all the raw data. All authors have read and approved the final manuscript.

Ethics approval and consent to participate

Not applicable.

Patient consent for publication

Not applicable.

Competing interests

The authors declare that they have no competing interests.

References

1 

Elrod HA and Sun SY: PPARgamma and apoptosis in cancer. PPAR Res. 2008:7041652008. View Article : Google Scholar : PubMed/NCBI

2 

Yang Y, Zhao LH, Huang B, Wang RY, Yuan SX, Tao QF, Xu Y, Sun HY, Lin C and Zhou WP: Pioglitazone, a PPARγ agonist, inhibits growth and invasion of human hepatocellular carcinoma via blockade of the rage signaling. Mol Carcinog. 54:1584–1595. 2015. View Article : Google Scholar : PubMed/NCBI

3 

Heliövaara MK, Herz M, Teppo AM, Leinonen E and Ebeling P: Pioglitazone has anti-inflammatory effects in patients with type 2 diabetes. J Endocrinol Invest. 30:292–297. 2007. View Article : Google Scholar : PubMed/NCBI

4 

Dromparis P, Sutendra G, Paulin R, Proctor S, Michelakis ED and McMurtry MS: Pioglitazone inhibits HIF-1α-dependent angiogenesis in rats by paracrine and direct effects on endothelial cells. J Mol Med (Berl). 92:497–507. 2014. View Article : Google Scholar : PubMed/NCBI

5 

Tsubaki M, Takeda T, Tomonari Y, Kawashima K, Itoh T, Imano M, Satou T and Nishida S: Pioglitazone inhibits cancer cell growth through STAT3 inhibition and enhanced AIF expression via a PPARγ-independent pathway. J Cell Physiol. 233:3638–3647. 2018. View Article : Google Scholar : PubMed/NCBI

6 

Lützen U, Zhao Y, Lucht K, Zuhayra M, Marx M, Cascorbi I and Culman J: Pioglitazone induces cell growth arrest and activates mitochondrial apoptosis in human uterine leiomyosarcoma cells by a peroxisome proliferator-activated receptor γ-independent mechanism. Naunyn Schmiedebergs Arch Pharmacol. 390:37–48. 2017. View Article : Google Scholar : PubMed/NCBI

7 

Ozdemir Kutbay N, Biray Avci C, Sarer Yurekli B, Caliskan Kurt C, Shademan B, Gunduz C and Erdogan M: Effects of metformin and pioglitazone combination on apoptosis and AMPK/mTOR signaling pathway in human anaplastic thyroid cancer cells. J Biochem Mol Toxicol. 34:e225472020. View Article : Google Scholar : PubMed/NCBI

8 

Koga H, Selvendiran K, Sivakumar R, Yoshida T, Torimura T, Ueno T and Sata M: PPARgamma potentiates anticancer effects of gemcitabine on human pancreatic cancer cells. Int J Oncol. 40:679–685. 2012.PubMed/NCBI

9 

Jiao XX, Lin SY, Lian SX, Qiu YR, Li ZH, Chen ZH, Lu WQ, Zhang Y, Deng L, Jiang Y and Hu GH: The inhibition of the breast cancer by PPARγ agonist pioglitazone through JAK2/STAT3 pathway. Neoplasma. 67:834–842. 2020. View Article : Google Scholar : PubMed/NCBI

10 

Safa AR: c-FLIP, a master anti-apoptotic regulator. Exp Oncol. 34:176–184. 2012.PubMed/NCBI

11 

Safa AR, Day TW and Wu CH: Cellular FLICE-like inhibitory protein (C-FLIP): A novel target for cancer therapy. Curr Cancer Drug Targets. 8:37–46. 2008. View Article : Google Scholar : PubMed/NCBI

12 

Bagnoli M, Canevari S and Mezzanzanica D: Cellular FLICE-inhibitory protein (c-FLIP) signalling: A key regulator of receptor-mediated apoptosis in physiologic context and in cancer. Int J Biochem Cell Biol. 42:210–213. 2010. View Article : Google Scholar : PubMed/NCBI

13 

Poukkula M, Kaunisto A, Hietakangas V, Denessiouk K, Katajamäki T, Johnson MS, Sistonen L and Eriksson JE: Rapid turnover of c-FLIPshort is determined by its unique C-terminal tail. J Biol Chem. 280:27345–27355. 2005. View Article : Google Scholar : PubMed/NCBI

14 

Zhou XD, Yu JP, Liu J, Luo HS, Chen HX and Yu HG: Overexpression of cellular FLICE-inhibitory protein (FLIP) in gastric adenocarcinoma. Clin Sci (Lond). 106:397–405. 2004. View Article : Google Scholar : PubMed/NCBI

15 

Ullenhag GJ, Mukherjee A, Watson NF, Al-Attar AH, Scholefield JH and Durrant LG: Overexpression of FLIPL is an independent marker of poor prognosis in colorectal cancer patients. Clin Cancer Res. 13:5070–5075. 2007. View Article : Google Scholar : PubMed/NCBI

16 

Korkolopoulou P, Goudopoulou A, Voutsinas G, Thomas-Tsagli E, Kapralos P, Patsouris E and Saetta AA: c-FLIP expression in bladder urothelial carcinomas: Its role in resistance to Fas-mediated apoptosis and clinicopathologic correlations. Urology. 63:1198–1204. 2004. View Article : Google Scholar : PubMed/NCBI

17 

Wang W, Wang S, Song X, Sima N, Xu X, Luo A, Chen G, Deng D, Xu Q, Meng L, et al: The relationship between c-FLIP expression and human papillomavirus E2 gene disruption in cervical carcinogenesis. Gynecol Oncol. 105:571–577. 2007. View Article : Google Scholar : PubMed/NCBI

18 

Llambi F and Green DR: Apoptosis and oncogenesis: Give and take in the BCL-2 family. Curr Opin Genet Dev. 21:12–20. 2011. View Article : Google Scholar : PubMed/NCBI

19 

Kale J, Osterlund EJ and Andrews DW: BCL-2 family proteins: Changing partners in the dance towards death. Cell Death Differ. 25:65–80. 2018. View Article : Google Scholar : PubMed/NCBI

20 

Kalkavan H and Green DR: MOMP, cell suicide as a BCL-2 family business. Cell Death Differ. 25:46–55. 2018. View Article : Google Scholar : PubMed/NCBI

21 

Ludwig LM, Maxcy KL and LaBelle JL: Flow cytometry-based detection and analysis of BCL-2 family proteins and mitochondrial outer membrane permeabilization (MOMP). Methods Mol Biol. 1877:77–91. 2019. View Article : Google Scholar : PubMed/NCBI

22 

Knight T, Luedtke D, Edwards H, Taub JW and Ge Y: A delicate balance-The BCL-2 family and its role in apoptosis, oncogenesis, and cancer therapeutics. Biochem Pharmacol. 162:250–261. 2019. View Article : Google Scholar : PubMed/NCBI

23 

Inada T, Kikuyama S, Ichikawa A, Igarashi S and Ogata Y: Bcl-2 expression as a prognostic factor of survival of gastric carcinoma. Anticancer Res. 18:2003–2010. 1998.PubMed/NCBI

24 

Binder C, Marx D, Overhoff R, Binder L, Schauer A and Hiddemann W: Bcl-2 protein expression in breast cancer in relation to established prognostic factors and other clinicopathological variables. Ann Oncol. 6:1005–1010. 1995. View Article : Google Scholar : PubMed/NCBI

25 

Lee KH, Im SA, Oh DY, Lee SH, Chie EK, Han W, Kim DW, Kim TY, Park IA, Noh DY, et al: Prognostic significance of bcl-2 expression in stage III breast cancer patients who had received doxorubicin and cyclophosphamide followed by paclitaxel as adjuvant chemotherapy. BMC Cancer. 7:632007. View Article : Google Scholar : PubMed/NCBI

26 

Azad N and Iyer AKV: Reactive oxygen species and apoptosis. Systems Biol Free Radicals Antioxid. 113–135. 2014. View Article : Google Scholar

27 

Han S and Roman J: Peroxisome proliferator-activated receptor gamma: A novel target for cancer therapeutics? Anticancer Drugs. 18:237–244. 2007. View Article : Google Scholar : PubMed/NCBI

28 

Kostapanos MS, Elisaf MS and Mikhailidis DP: Pioglitazone and cancer: Angel or demon? Curr Pharm Des. 19:4913–4929. 2013. View Article : Google Scholar : PubMed/NCBI

29 

Zang C, Liu H, Posch MG, Waechter M, Facklam M, Fenner MH, Ruthardt M, Possinger K, Phillip Koeffler H and Elstner E: Peroxisome proliferator-activated receptor gamma ligands induce growth inhibition and apoptosis of human B lymphocytic leukemia. Leuk Res. 28:387–397. 2004. View Article : Google Scholar : PubMed/NCBI

30 

Wan Z, Shi W, Shao B, Shi J, Shen A, Ma Y, Chen J and Lan Q: Peroxisome proliferator-activated receptor γ agonist pioglitazone inhibits β-catenin-mediated glioma cell growth and invasion. Mol Cell Biochem. 349:1–10. 2011. View Article : Google Scholar : PubMed/NCBI

31 

Tang H, Shi W, Fu S, Wang T, Zhai S, Song Y and Han J: Pioglitazone and bladder cancer risk: A systematic review and meta-analysis. Cancer Med. 7:1070–1080. 2018. View Article : Google Scholar : PubMed/NCBI

32 

Agrawal P, Jain A, Gautam A, Nigam AK, Pursnani N and Farooqui M: A retrospective study to assess the risk of bladder cancer in type-2 diabetic patients treated with pioglitazone. Perspect Clin Res. 12:9–13. 2021. View Article : Google Scholar : PubMed/NCBI

33 

Esmaeili S, Safaroghli-Azar A, Pourbagheri-Sigaroodi A, Salari S, Gharehbaghian A, Hamidpour M and Bashash D: Stimulation of peroxisome proliferator-activated receptor-gamma (PPARγ) using pioglitazone decreases the survival of acute promyelocytic leukemia cells through up-regulation of PTEN expression. Anticancer Agents Med Chem. 21:108–119. 2021. View Article : Google Scholar : PubMed/NCBI

34 

Lv S, Wang W, Wang H, Zhu Y and Lei C: PPARγ activation serves as therapeutic strategy against bladder cancer via inhibiting PI3K-Akt signaling pathway. BMC Cancer. 19:2042019. View Article : Google Scholar : PubMed/NCBI

35 

Kole L, Sarkar M, Deb A and Giri B: Pioglitazone, an anti-diabetic drug requires sustained MAPK activation for its anti-tumor activity in MCF7 breast cancer cells, independent of PPAR-γ pathway. Pharmacol Rep. 68:144–154. 2016. View Article : Google Scholar : PubMed/NCBI

36 

Zou W, Liu X, Yue P, Khuri FR and Sun SY: PPARgamma ligands enhance TRAIL-induced apoptosis through DR5 upregulation and c-FLIP downregulation in human lung cancer cells. Cancer Biol Ther. 6:99–106. 2007. View Article : Google Scholar : PubMed/NCBI

37 

Lee CJ, Han JS, Seo CY, Park TH, Kwon HC, Jeong JS, Kim IH, Yun J, Bae YS, Kwak JY and Park JI: Pioglitazone, a synthetic ligand for PPARgamma, induces apoptosis in RB-deficient human colorectal cancer cells. Apoptosis. 11:401–411. 2006. View Article : Google Scholar : PubMed/NCBI

38 

Satoh T, Toyoda M, Hoshino H, Monden T, Yamada M, Shimizu H, Miyamoto K and Mori M: Activation of peroxisome proliferator-activated receptor-gamma stimulates the growth arrest and DNA-damage inducible 153 gene in non-small cell lung carcinoma cells. Oncogene. 21:2171–2180. 2002. View Article : Google Scholar : PubMed/NCBI

39 

Shi Y: Mechanisms of caspase activation and inhibition during apoptosis. Mol Cell. 9:459–470. 2002. View Article : Google Scholar : PubMed/NCBI

40 

Shiau CW, Yang CC, Kulp SK, Chen KF and Chen CS, Huang JW and Chen CS: Thiazolidenediones mediate apoptosis in prostate cancer cells in part through inhibition of Bcl-xL/Bcl-2 functions independently of PPARgamma. Cancer Res. 65:1561–1569. 2005. View Article : Google Scholar : PubMed/NCBI

41 

Fulda S: Targeting c-FLICE-like inhibitory protein (CFLAR) in cancer. Expert Opin Ther Targets. 17:195–201. 2013. View Article : Google Scholar : PubMed/NCBI

42 

Plissonnier ML, Fauconnet S, Bittard H, Mougin C, Rommelaere J and Lascombe I: Cell death and restoration of TRAIL-sensitivity by ciglitazone in resistant cervical cancer cells. Oncotarget. 8:107744–107762. 2017. View Article : Google Scholar : PubMed/NCBI

43 

Cui J and Placzek WJ: Post-transcriptional regulation of anti-apoptotic BCL2 family members. Int J Mol Sci. 19:3082018. View Article : Google Scholar : PubMed/NCBI

44 

Chen N, Hu T, Gui Y, Gao J, Li Z and Huang S: Transcriptional regulation of Bcl-2 gene by the PR/SET domain family member PRDM10. PeerJ. 7:e69412019. View Article : Google Scholar : PubMed/NCBI

45 

Shim J, Kim BH, Kim YI, Kim KY, Hwangbo Y, Jang JY, Dong SH, Kim HJ, Chang YW and Chang R: The peroxisome proliferator-activated receptor gamma ligands, pioglitazone and 15-deoxy-Delta(12,14)-prostaglandin J(2), have antineoplastic effects against hepatitis B virus-associated hepatocellular carcinoma cells. Int J Oncol. 36:223–231. 2010.PubMed/NCBI

46 

Sheikh BY, Sarker MMR, Kamarudin MNA and Mohan G: Antiproliferative and apoptosis inducing effects of citral via p53 and ROS-induced mitochondrial-mediated apoptosis in human colorectal HCT116 and HT29 cell lines. Biomed Pharmacother. 96:834–846. 2017. View Article : Google Scholar : PubMed/NCBI

47 

Yodkeeree S, Sung B, Limtrakul P and Aggarwal BB: Zerumbone enhances TRAIL-induced apoptosis through the induction of death receptors in human colon cancer cells: Evidence for an essential role of reactive oxygen species. Cancer Res. 69:6581–6589. 2009. View Article : Google Scholar : PubMed/NCBI

48 

Srivastava N, Kollipara RK, Singh DK, Sudderth J, Hu Z, Nguyen H, Wang S, Humphries CG, Carstens R, Huffman KE, et al: Inhibition of cancer cell proliferation by PPARγ is mediated by a metabolic switch that increases reactive oxygen species levels. Cell Metab. 20:650–661. 2014. View Article : Google Scholar : PubMed/NCBI

Related Articles

  • Abstract
  • View
  • Download
  • Twitter
Copy and paste a formatted citation
Spandidos Publications style
Jang J, Lee T, Sung E, Song I and Kim J: Pioglitazone mediates apoptosis in Caki cells via downregulating c‑FLIP<sub>(L)</sub> expression and reducing Bcl‑2 protein stability. Oncol Lett 22: 743, 2021.
APA
Jang, J., Lee, T., Sung, E., Song, I., & Kim, J. (2021). Pioglitazone mediates apoptosis in Caki cells via downregulating c‑FLIP<sub>(L)</sub> expression and reducing Bcl‑2 protein stability. Oncology Letters, 22, 743. https://doi.org/10.3892/ol.2021.13004
MLA
Jang, J., Lee, T., Sung, E., Song, I., Kim, J."Pioglitazone mediates apoptosis in Caki cells via downregulating c‑FLIP<sub>(L)</sub> expression and reducing Bcl‑2 protein stability". Oncology Letters 22.4 (2021): 743.
Chicago
Jang, J., Lee, T., Sung, E., Song, I., Kim, J."Pioglitazone mediates apoptosis in Caki cells via downregulating c‑FLIP<sub>(L)</sub> expression and reducing Bcl‑2 protein stability". Oncology Letters 22, no. 4 (2021): 743. https://doi.org/10.3892/ol.2021.13004
Copy and paste a formatted citation
x
Spandidos Publications style
Jang J, Lee T, Sung E, Song I and Kim J: Pioglitazone mediates apoptosis in Caki cells via downregulating c‑FLIP<sub>(L)</sub> expression and reducing Bcl‑2 protein stability. Oncol Lett 22: 743, 2021.
APA
Jang, J., Lee, T., Sung, E., Song, I., & Kim, J. (2021). Pioglitazone mediates apoptosis in Caki cells via downregulating c‑FLIP<sub>(L)</sub> expression and reducing Bcl‑2 protein stability. Oncology Letters, 22, 743. https://doi.org/10.3892/ol.2021.13004
MLA
Jang, J., Lee, T., Sung, E., Song, I., Kim, J."Pioglitazone mediates apoptosis in Caki cells via downregulating c‑FLIP<sub>(L)</sub> expression and reducing Bcl‑2 protein stability". Oncology Letters 22.4 (2021): 743.
Chicago
Jang, J., Lee, T., Sung, E., Song, I., Kim, J."Pioglitazone mediates apoptosis in Caki cells via downregulating c‑FLIP<sub>(L)</sub> expression and reducing Bcl‑2 protein stability". Oncology Letters 22, no. 4 (2021): 743. https://doi.org/10.3892/ol.2021.13004
Follow us
  • Twitter
  • LinkedIn
  • Facebook
About
  • Spandidos Publications
  • Careers
  • Cookie Policy
  • Privacy Policy
How can we help?
  • Help
  • Live Chat
  • Contact
  • Email to our Support Team