Spandidos Publications Logo
  • About
    • About Spandidos
    • Aims and Scopes
    • Abstracting and Indexing
    • Editorial Policies
    • Reprints and Permissions
    • Job Opportunities
    • Terms and Conditions
    • Contact
  • Journals
    • All Journals
    • Oncology Letters
      • Oncology Letters
      • Information for Authors
      • Editorial Policies
      • Editorial Board
      • Aims and Scope
      • Abstracting and Indexing
      • Bibliographic Information
      • Archive
    • International Journal of Oncology
      • International Journal of Oncology
      • Information for Authors
      • Editorial Policies
      • Editorial Board
      • Aims and Scope
      • Abstracting and Indexing
      • Bibliographic Information
      • Archive
    • Molecular and Clinical Oncology
      • Molecular and Clinical Oncology
      • Information for Authors
      • Editorial Policies
      • Editorial Board
      • Aims and Scope
      • Abstracting and Indexing
      • Bibliographic Information
      • Archive
    • Experimental and Therapeutic Medicine
      • Experimental and Therapeutic Medicine
      • Information for Authors
      • Editorial Policies
      • Editorial Board
      • Aims and Scope
      • Abstracting and Indexing
      • Bibliographic Information
      • Archive
    • International Journal of Molecular Medicine
      • International Journal of Molecular Medicine
      • Information for Authors
      • Editorial Policies
      • Editorial Board
      • Aims and Scope
      • Abstracting and Indexing
      • Bibliographic Information
      • Archive
    • Biomedical Reports
      • Biomedical Reports
      • Information for Authors
      • Editorial Policies
      • Editorial Board
      • Aims and Scope
      • Abstracting and Indexing
      • Bibliographic Information
      • Archive
    • Oncology Reports
      • Oncology Reports
      • Information for Authors
      • Editorial Policies
      • Editorial Board
      • Aims and Scope
      • Abstracting and Indexing
      • Bibliographic Information
      • Archive
    • Molecular Medicine Reports
      • Molecular Medicine Reports
      • Information for Authors
      • Editorial Policies
      • Editorial Board
      • Aims and Scope
      • Abstracting and Indexing
      • Bibliographic Information
      • Archive
    • World Academy of Sciences Journal
      • World Academy of Sciences Journal
      • Information for Authors
      • Editorial Policies
      • Editorial Board
      • Aims and Scope
      • Abstracting and Indexing
      • Bibliographic Information
      • Archive
    • International Journal of Functional Nutrition
      • International Journal of Functional Nutrition
      • Information for Authors
      • Editorial Policies
      • Editorial Board
      • Aims and Scope
      • Abstracting and Indexing
      • Bibliographic Information
      • Archive
    • International Journal of Epigenetics
      • International Journal of Epigenetics
      • Information for Authors
      • Editorial Policies
      • Editorial Board
      • Aims and Scope
      • Abstracting and Indexing
      • Bibliographic Information
      • Archive
    • Medicine International
      • Medicine International
      • Information for Authors
      • Editorial Policies
      • Editorial Board
      • Aims and Scope
      • Abstracting and Indexing
      • Bibliographic Information
      • Archive
  • Articles
  • Information
    • Information for Authors
    • Information for Reviewers
    • Information for Librarians
    • Information for Advertisers
    • Conferences
  • Language Editing
Spandidos Publications Logo
  • About
    • About Spandidos
    • Aims and Scopes
    • Abstracting and Indexing
    • Editorial Policies
    • Reprints and Permissions
    • Job Opportunities
    • Terms and Conditions
    • Contact
  • Journals
    • All Journals
    • Biomedical Reports
      • Information for Authors
      • Editorial Policies
      • Editorial Board
      • Aims and Scope
      • Abstracting and Indexing
      • Bibliographic Information
      • Archive
    • Experimental and Therapeutic Medicine
      • Information for Authors
      • Editorial Policies
      • Editorial Board
      • Aims and Scope
      • Abstracting and Indexing
      • Bibliographic Information
      • Archive
    • International Journal of Epigenetics
      • Information for Authors
      • Editorial Policies
      • Editorial Board
      • Aims and Scope
      • Abstracting and Indexing
      • Bibliographic Information
      • Archive
    • International Journal of Functional Nutrition
      • Information for Authors
      • Editorial Policies
      • Editorial Board
      • Aims and Scope
      • Abstracting and Indexing
      • Bibliographic Information
      • Archive
    • International Journal of Molecular Medicine
      • Information for Authors
      • Editorial Policies
      • Editorial Board
      • Aims and Scope
      • Abstracting and Indexing
      • Bibliographic Information
      • Archive
    • International Journal of Oncology
      • Information for Authors
      • Editorial Policies
      • Editorial Board
      • Aims and Scope
      • Abstracting and Indexing
      • Bibliographic Information
      • Archive
    • Medicine International
      • Information for Authors
      • Editorial Policies
      • Editorial Board
      • Aims and Scope
      • Abstracting and Indexing
      • Bibliographic Information
      • Archive
    • Molecular and Clinical Oncology
      • Information for Authors
      • Editorial Policies
      • Editorial Board
      • Aims and Scope
      • Abstracting and Indexing
      • Bibliographic Information
      • Archive
    • Molecular Medicine Reports
      • Information for Authors
      • Editorial Policies
      • Editorial Board
      • Aims and Scope
      • Abstracting and Indexing
      • Bibliographic Information
      • Archive
    • Oncology Letters
      • Information for Authors
      • Editorial Policies
      • Editorial Board
      • Aims and Scope
      • Abstracting and Indexing
      • Bibliographic Information
      • Archive
    • Oncology Reports
      • Information for Authors
      • Editorial Policies
      • Editorial Board
      • Aims and Scope
      • Abstracting and Indexing
      • Bibliographic Information
      • Archive
    • World Academy of Sciences Journal
      • Information for Authors
      • Editorial Policies
      • Editorial Board
      • Aims and Scope
      • Abstracting and Indexing
      • Bibliographic Information
      • Archive
  • Articles
  • Information
    • For Authors
    • For Reviewers
    • For Librarians
    • For Advertisers
    • Conferences
  • Language Editing
Login Register Submit
  • This site uses cookies
  • You can change your cookie settings at any time by following the instructions in our Cookie Policy. To find out more, you may read our Privacy Policy.

    I agree
Search articles by DOI, keyword, author or affiliation
Search
Advanced Search
presentation
Oncology Letters
Join Editorial Board Propose a Special Issue
Print ISSN: 1792-1074 Online ISSN: 1792-1082
Journal Cover
November-2021 Volume 22 Issue 5

Full Size Image

Sign up for eToc alerts
Recommend to Library

Journals

International Journal of Molecular Medicine

International Journal of Molecular Medicine

International Journal of Molecular Medicine is an international journal devoted to molecular mechanisms of human disease.

International Journal of Oncology

International Journal of Oncology

International Journal of Oncology is an international journal devoted to oncology research and cancer treatment.

Molecular Medicine Reports

Molecular Medicine Reports

Covers molecular medicine topics such as pharmacology, pathology, genetics, neuroscience, infectious diseases, molecular cardiology, and molecular surgery.

Oncology Reports

Oncology Reports

Oncology Reports is an international journal devoted to fundamental and applied research in Oncology.

Experimental and Therapeutic Medicine

Experimental and Therapeutic Medicine

Experimental and Therapeutic Medicine is an international journal devoted to laboratory and clinical medicine.

Oncology Letters

Oncology Letters

Oncology Letters is an international journal devoted to Experimental and Clinical Oncology.

Biomedical Reports

Biomedical Reports

Explores a wide range of biological and medical fields, including pharmacology, genetics, microbiology, neuroscience, and molecular cardiology.

Molecular and Clinical Oncology

Molecular and Clinical Oncology

International journal addressing all aspects of oncology research, from tumorigenesis and oncogenes to chemotherapy and metastasis.

World Academy of Sciences Journal

World Academy of Sciences Journal

Multidisciplinary open-access journal spanning biochemistry, genetics, neuroscience, environmental health, and synthetic biology.

International Journal of Functional Nutrition

International Journal of Functional Nutrition

Open-access journal combining biochemistry, pharmacology, immunology, and genetics to advance health through functional nutrition.

International Journal of Epigenetics

International Journal of Epigenetics

Publishes open-access research on using epigenetics to advance understanding and treatment of human disease.

Medicine International

Medicine International

An International Open Access Journal Devoted to General Medicine.

Journal Cover
November-2021 Volume 22 Issue 5

Full Size Image

Sign up for eToc alerts
Recommend to Library

  • Article
  • Citations
    • Cite This Article
    • Download Citation
    • Create Citation Alert
    • Remove Citation Alert
    • Cited By
  • Similar Articles
    • Related Articles (in Spandidos Publications)
    • Similar Articles (Google Scholar)
    • Similar Articles (PubMed)
  • Download PDF
  • Download XML
  • View XML

  • Supplementary Files
    • Supplementary_Data.pdf
Article Open Access

Viability of diffuse large B-cell lymphoma cells is regulated by kynurenine 3-monooxygenase activity

  • Authors:
    • Nanaka Morita
    • Masato Hoshi
    • Takeshi Hara
    • Soranobu Ninomiya
    • Taisuke Enoki
    • Misao Yoneda
    • Hisashi Tsurumi
    • Kuniaki Saito
  • View Affiliations / Copyright

    Affiliations: Department of Disease Control and Prevention, Fujita Health University, Toyoake, Aichi 470-1192, Japan, Department of Biochemical and Analytical Science, Fujita Health University, Toyoake, Aichi 470-1192, Japan, First Department of Internal Medicine, Gifu University Graduate School of Medicine, Yanagido, Gifu 501-1194, Japan, Department of Hematology, Matsunami General Hospital, Kasamatsucho, Gifu 501-6062, Japan, Department of Educational Collaboration, Health and Safety Sciences, Osaka Kyoiku University, Kashiwara, Osaka 582-8285, Japan, Department of Pathology, Suzuka University of Medical Sciences, Suzuka, Mie 510-0293, Japan
    Copyright: © Morita et al. This is an open access article distributed under the terms of Creative Commons Attribution License.
  • Article Number: 790
    |
    Published online on: September 17, 2021
       https://doi.org/10.3892/ol.2021.13051
  • Expand metrics +
Metrics: Total Views: 0 (Spandidos Publications: | PMC Statistics: )
Metrics: Total PDF Downloads: 0 (Spandidos Publications: | PMC Statistics: )
Cited By (CrossRef): 0 citations Loading Articles...

This article is mentioned in:


Abstract

Diffuse large B‑cell lymphoma (DLBCL) is a clinically heterogeneous lymphoid malignancy that is the most common type of lymphoma in Japan. Previous studies have demonstrated that patients with DLBCL have a poor prognosis due to increased levels of indoleamine 2,3‑dioxygnase and kynurenine (KYN). However, the roles of metabolites acting downstream of KYN and associated enzymes are not fully understood. The present study investigated the role of kynurenine 3‑monooxygenase (KMO), which catalyzes the conversion of KYN to 3‑hydroxykynurenine (3‑HK), using serum samples from patients with DLBCL and human DLBCL cell lines with different KMO expression [STR‑428 cells with high levels of KMO expression (KMOhigh) and KML‑1 cells with low levels of KMO expression (KMOlow)]. Serum samples from 28 patients with DLBCL and 34 healthy volunteers were used to investigate the association between prognosis and KMO activity or 3‑HK levels. Furthermore, to investigate the roles of KMO and its related metabolites, STR‑428 and KML‑1 cell lines, and the lymph nodes of patients with DLBCL were analyzed by reverse transcription‑quantitative PCR for KMO, KYNU, 3‑hydroxyanthranilate‑3,4‑dioxygenase and quinolinate phosphoribosyltransferase, by western blotting, and immunohistochemical or immunofluorescence staining for KMO, and by cell viability and NAD+/NADH assays. KYN pathway metabolites in serum samples were measured by HPLC. Serum 3‑HK levels were regulated independently of serum KYN levels, and increased serum 3‑HK levels and KMO activity were found to be associated with worse disease progression. Notably, the addition of KMO inhibitors and 3‑HK negatively and positively regulated the viability of DLBCL cells, respectively. Furthermore, NAD+ levels in KMOhigh STR‑428 cells were significantly higher than those in KMOlow KML‑1 cells. These results suggested that 3‑HK generated by KMO activity may be involved in the regulation of DLBCL cell viability via NAD+ synthesis.

Introduction

Diffuse large B-cell lymphoma (DLBCL) is a clinically heterogeneous lymphoid malignancy and the most common type of lymphoma, accounting for 35–40% of all cases in Japan (1). The current standard first-line treatment for DLBCL is a regimen that combines cyclophosphamide, doxorubicin, vincristine and prednisolone (CHOP) with an anti-CD20 monoclonal antibody, such as rituximab (R-CHOP) (2). R-CHOP therapy is more effective than chemotherapy alone and can cure more than half of the patients with DLBCL; however, 30–40% of patients relapse or develop resistance to this treatment (3). Therefore, the establishment of novel target molecules is an important challenge in treatment-resistant and relapse cases.

It has been reported that patients with DLBCL with high expression levels of indoleamine 2,3-dioxygenase 1 (IDO1), the rate-limiting enzyme in the tryptophan pathway, which normally catalyzes tryptophan to kynurenine (KYN), and high KYN levels are associated with a poor prognosis (4,5). Furthermore, high levels of IDO1 and KYN are associated with poor prognosis in other types of cancer, including acute myeloid leukemia and adult T-cell leukemia-lymphoma (6–9). Together, these findings indicate that the KYN pathway serves an important role in regulating the immune response (10–12), and thus helps cancer cells escape attacks by host immune cells. However, the roles of metabolites acting downstream of KYN and associated enzymes are not fully understood.

Kynurenine 3-monooxygenase (KMO), which catalyzes a rate-limiting step in the KYN pathway, converts KYN to 3-hydroxykynurenine (3-HK), ultimately leading to the production of NAD+ (Fig. S1) (13). KMO is found in the mitochondria and is highly active in immune and tumor cells (14), macrophages, and various tissues, such as liver and kidney tissues (15,16). KMO inhibition is considered to have beneficial effects in several cases. For example, the inhibition of KMO ameliorates neurodegenerative disorders, such as Alzheimer's disease and Huntington's disease (17,18). Furthermore, the absence of KMO ameliorates symptoms in acute viral myocarditis, acute pancreatitis-induced multi-organ dysfunction syndrome and acute kidney allograft rejection (19–21). Interestingly, it has been reported that 3-HK produced by KMO activity induces effector T-cell apoptosis in vitro, thereby regulating T-cell-dependent immune responses (22), and administration of 3-HK as part of the treatment approach for sepsis reduces the overproduction of IL-6, which is responsible for severe endotoxemia (23). Therefore, investigating the relationship between KMO and 3-HK in DLBCL may be useful for elucidating novel therapeutic mechanisms targeting the KYN pathway.

The present study aimed to investigate the association between prognosis and KMO activity using serum samples from patients with DLBCL and human DLBCL cell lines with different levels of KMO expression. The present study revealed that KMO-targeted therapeutic strategies may help inhibit DLBCL cell viability, and KMO activity and 3-HK levels may represent potential biomarkers in patients with lymphoid malignancies.

Materials and methods

Patients

A total of 28 patients with DLBCL (18 men and 10 women; age range, 53–93 years; mean age, 72) and 34 healthy adult volunteers serving as controls were included in the serum analyses. The Ethics Committees of Fujita Health University (Toyoake, Japan; approval no. HM20-268) and Gifu University (Gifu, Japan; approval no. 2018-25) approved all procedures involving human subjects, and the study was performed in accordance with the principles of the Declaration of Helsinki. All patients and healthy volunteers signed informed consent before study participation. The present study investigated healthy volunteers and 28 patients, including 7 patients for Fig. S2 (3 men and 4 women; age range, 53-90 years), who were histologically diagnosed with DLBCL according to the World Health Organization classification of hematopoietic tumors (24) between April 2008 and November 2016. Patients with DLBCL metastasis or without complete clinical information were excluded from the present study. Serum samples from patients with DLBCL were obtained before the initiation of therapy. All serum samples were separated by centrifugation (1,500 × g; 15 min; 24°C) and stored at −80°C until analysis. Patients <70 years of age were assigned to receive eight cycles of R-CHOP or rituximab, pirarubicin, cyclophosphamide, vincristine and prednisone (R-THP-COP) therapy in Gifu University Hospital (Gifu, Japan) (25–27). Patients ≥70 years old received six cycles of R-CHOP or R-THP-COP therapy in Gifu University Hospital, which is recommended for elderly patients with DLBCL (28). The clinical characteristics of patients with DLBCL at the time of diagnosis are summarized in Table I. Concerning age as a prognostic factor, a patient age cut-off of 60 was determined according to the age cut-off of the International Prognostic Index (IPI) and Revised International Prognostic Index (R-IPI) (29,30). Healthy controls, without renal dysfunction, hepatic dysfunction, pregnancy or breastfeeding, immune-mediated inflammatory disease or medications, and blood dyscrasia or anemia, were sex-matched (20 male patients; 14 female patients) and age-matched (<60 years, 7 patients; ≥60 years, 27 patients; age range, 47–80 years; mean age, 66) to the patients with DLBCL. Blood samples from newly diagnosed patients and age- and sex-matched controls were collected at the inpatient and outpatient department (Gifu University Hospital, Gifu, Japan), respectively. All follow-up dates were based on the last entries on December 1, 2020. The sample size used in the present study was determined by the number of samples collected during the study period. Therefore, due to the small sample size, statistical analysis was performed using non-parametric analysis.

Table I.

Characteristics of patients with diffuse large B-cell lymphoma.

Table I.

Characteristics of patients with diffuse large B-cell lymphoma.

CharacteristicsCases, n (%)
Sex
  Male18 (64.2)
  Female10 (35.8)
Age, years
  <604 (14.3)
  ≥6024 (85.7)
PS
  0, 123 (82.1)
  2-45 (17.9)
LDH
  Normal10 (35.8)
  Increased18 (64.2)
sIL-2R, U/ml
  <2,00015 (53.6)
  ≥2,00013 (46.4)
Extranodal lesions
  0, 117 (60.7)
  ≥211 (39.3)
Clinical stage
  I/II5 (17.9)
  III/IV23 (82.1)
B symptom
  Absent18 (64.2)
  Present10 (35.8)
IPI
  L/LI10 (35.8)
  HI/H18 (64.2)
R-IPI
  Very good1 (3.6)
  Good9 (32.1)
  Poor18 (64.2)
Molecular subtypes
  GCB10 (35.7)
  ABC18 (64.3)

[i] ABC, activated B-cell-like; GCB, germinal center B-cell-like; HI/H, high intermediate/high; IPI, International Prognostic Index; L/LI, low/low intermediate; LDH, lactate dehydrogenase; PS, performance status; R-IPI, Revised International Prognostic Index; sIL-2R, soluble interleukin-2 receptor.

Measurement of KYN pathway metabolites

3-HK and KYN measurements were performed as previously described (19,31). For KYN measurement, serum was diluted (4:1, v/v) in 10% perchloric acid. After thorough mixing, the precipitated proteins were removed by centrifugation (7,000 × g; 10 min; 4°C). A total of 50 µl of the resulting supernatant was subjected to high-performance liquid chromatography (HPLC Prominence; Shimadzu) analysis. KYN was isocratically eluted from a reverse phase column [TSKgel ODS-100V; 3 µm, 4.6 mm (ID) × 150 mm (L); Tosoh] using a mobile phase containing 10 mM sodium acetate and 1% acetonitrile (pH adjusted to 4.5 with acetic acid) at a flow rate of 0.9 ml/min. KYN was detected using an ultraviolet and visible spectrophotometric apparatus (SPD-20A; Shimadzu) (UV wavelength, 365 nm).

For 3-HK measurement, serum was diluted (1:4, v/v) in 10% perchloric acid. After thorough mixing, the precipitated proteins were removed by centrifugation (7,000 × g; 10 min; 4°C). A total of 20 µl of the supernatant was applied to a 3-µm HPLC column (HR-80; 80×4.6 mm; ESA), using a mobile phase consisting of 1.5% acetonitrile, 0.9% triethylamine, 0.59% phosphoric acid, 0.27 mM EDTA and 8.9 mM sodium heptane sulfonic acid, at a flow rate of 0.5 ml/min. 3-HK was detected electrochemically using an ECD 300 detector (oxidation potential: +0.55 V; Eicom). KMO activity was calculated from the 3-HK/KYN ratio as previously described (32,33). Furthermore, the present study investigated the association between changes in 3-HK levels and KMO activity and sex, age, performance status (PS), serum lactate dehydrogenase (LDH) levels, soluble interleukin-2 receptor (sIL-2R) levels, extranodal lesions, clinical stage (CS), B symptom, IPI and R-IPI to establish a link between KMO activity and characteristics of patients with DLBCL. Extranodal lesions, CS and B symptoms were assessed according to the Ann Arbor criteria, and classification was performed for all patients (34).

Cell lines and cultures

Human B-cell non-Hodgkin lymphoma cell lines (KML-1: JCRB1347) and human DLBCL cell lines (STR-428: JCRB1384) were purchased from the Japanese Collection of Research Bioresources Cell Bank. KML-1 and STR-428 cells are positive for the surface markers CD10, CD19, CD20 and human leukocyte antigen DR (HLA-DR) (35,36). Therefore, both of these cell lines are categorized as germinal center B-cell-like (GCB) types in the Hans classification (37). All tumor cells were cultured in RPMI-1640 medium (FUJIFILM Wako Pure Chemical Corporation) supplemented with 10% FBS (HyClone; Cytiva), 50 U/ml penicillin (Sigma-Aldrich; Merck KGaA) and 50 µg/ml streptomycin (Sigma-Aldrich; Merck KGaA) at 37°C with 5% CO2.

RNA extraction, semi-quantitative PCR and reverse transcription-quantitative PCR (RT-qPCR)

Total RNA was isolated from KML-1 and STR-428 cells using an Isogen RNA Isolation kit (Nippon Gene Co., Ltd.). The RNA (250 ng) was then used for first-strand synthesis of cDNA with a high-capacity cDNA reverse transcription kit (Applied Biosystems; Thermo Fisher Scientific, Inc.). Semi-quantitative RT-PCR in KML-1 and STR-428 cells was performed to detect KMO, IDO1 and β-actin cDNA using the KAPA Taq Extra HotStart Readymix PCR Kit (Nippon Gene Co., Ltd.) according to the manufacturer's protocol. The PCR products were separated on a 2% agarose gel and stained with ethidium bromide to visualize the amplified nucleic acid fragments. The mRNA expression levels of kynureninase (KYNU), 3-hydroxyanthranilate-3,4-dioxygenase (3-HAO), quinolinate phosphoribosyltransferase (QPRT) and β-actin KML-1 and STR-428 cells were quantified by qPCR on a 7900HT Fast Real-Time system (Applied Biosystems; Thermo Fisher Scientific, Inc.). KYNU-, 3-HAO-, QPRT- and β-actin-targeted reactions were performed using Sso Advanced SYBR-Green Supermix (Bio-Rad Laboratories, Inc.) according to the manufacturer's protocol (38), and data were analyzed using 7900HT software (version 2.3; Applied Biosystems; Thermo Fisher Scientific, Inc.). The PCR primers are listed in Table SI. Thermocycling conditions were as follows: Initial denaturation, 95°C for 30 sec; 40 cycles of amplification (denaturation, 95°C for 5 sec; annealing/extension, 58°C for 60 sec). Gene expression levels were normalized to β-actin expression levels using a standard curve.

Western blotting

KML-1 and STR-428 cells were collected, 100 µl RIPA extraction buffer (FUJIFILM Wako Pure Chemical Corporation) was added per 1×106 cells, and the samples were sonicated and centrifuged at 10,000 × g for 5 min at 4°C. The protein concentration in the supernatant was measured using a BCA protein assay. Subsequently, 10 μg of protein was loaded onto a 10% Mini-PROTEAN TGX gel (Bio-Rad Laboratories, Inc.), separated by SDS-PAGE and transferred to PVDF membranes. After blocking non-specific reactions with 5% skimmed milk for 1 h at 24°C, the membranes were first incubated with the primary antibodies for 12 h at 4°C, including anti-KMO (dilution, 1:1,000; cat. no. 10698-1-AP; ProteinTech Group, Inc.) and anti-β-actin (dilution, 1:1,000; cat. no. A5441; Sigma-Aldrich; Merck KGaA). The membrane was then incubated with horseradish peroxidase-conjugated secondary antibody for 1 h at 24°C (dilution, 1:10,000; cat. nos. 115-035-144 and 115-006-020; Jackson ImmunoResearch Laboratories, Inc.). Detection was performed using the Immunostar LD reagent (FUJIFILM Wako Pure Chemical Corporation) and a WSE-6100 Lumino Graph I instrument (ATTO Corporation).

Immunohistochemistry

The lymph node of a single patient with DLBCL was fixed in 10% formalin in PBS overnight at 24°C and then embedded in paraffin. Sections (thickness, 3-µm) were used for H&E staining and KMO immunostaining. The primary antibody used was a mouse anti-KMO antibody (dilution, 1:2,000; cat. no. 60029-1-Ig; ProteinTech Group, Inc.). After deparaffinization and rehydration, sections were heated at 121°C for 20 min in Histofine antigen retrieval solution (pH 9.0; Nichirei Biosciences, Inc.). The sections were soaked in 3% hydrogen peroxide in methanol for 30 min to eliminate endogenous peroxidase activity. After nonspecific binding was blocked for 15 min at 24°C with G-block (cat. no. GB-01; GenoStaff Co., Ltd.), the sections were incubated with or without (negative control) primary antibody overnight at 4°C. Secondary antibody, conjugated with a peroxidase polymer (ready to use; cat. no. MP-7500; ImmPRESS Reagent anti-rabbit IgG; Vector Laboratories, Inc.) was added for 30 min at 24°C according to the manufacturer's protocol, followed by the addition of the substrate 3,3′-diaminobenzidine tetrahydrochloride (Dako; Agilent Technologies, Inc.). The sections were then counterstained with hematoxylin for 10 sec at 24°C.

KML-1 and STR-428 cells (2×105 cells/200 µl) were seeded on 6-well coverslips and fixed with 4% paraformaldehyde at 24°C for 30 min. Fixed cells were permeabilized in 0.1% Triton X-100 in 1X PBS (FUJIFILM Wako Pure Chemical Corporation) for 30 min at 24°C, and blocked with 5% horse serum (Vector Laboratories, Inc.) for 1 h at 24°C. Anti-KMO antibody (dilution, 1:100; cat. no. 10698-1-AP; ProteinTech Group, Inc.) was used as the primary antibody, which was hybridized with the samples for 1 h at 24°C. The cells were then stained with Northern Lights anti-rabbit IgG-NL557 as the secondary antibody (dilution, 1:1,000; cat. no. NL004; R&D Systems, Inc.) for 1 h at 24°C in the dark. Nuclei were stained with DAPI (dilution, 1:1,000; cat. no. BS04; Dojindo Molecular Technologies, Inc.) for 5 min at 24°C. All immunostained slides were observed under a BX51 fluorescence microscope equipped with a DP74 digital camera (Olympus Corporation).

Cell viability assay

KML-1 and STR-428 cells were seeded in 96-well plates at a density of 1×104 cells/well, and 10 µl 3-HK (1 and 10 µM; Sigma-Aldrich; Merck KGaA) or KMO inhibitor Ro61-8048 (10 and 100 nM, Sigma-Aldrich; Merck KGaA) was added. As a control, 10 µl PBS was added to the cells. After 24 h at 37°C with 5% CO2, 10 µl water-soluble tetrazolium salt (WST)-1 reagent (Premix WST-1 Cell Proliferation Assay System; Takara Bio Inc.) was added and the cells were incubated for 1.5 h at 37°C with 5% CO2. Absorbance measurements were performed on a microplate reader (main wavelength, 450 nm; auxiliary wavelength, 620 nm). The number of viable cells was quantified based on the absorbance.

Measurement of NAD+ levels

NAD+ levels in KML-1 and STR-428 cells were measured using the NAD+/NADH assay kit-WST (cat. no. N509; Dojindo Laboratories Inc.), which allows for the determination of intracellular amounts of total NAD+/NADH and NADH alone. Intracellular NAD+ levels were determined by subtracting the levels of NADH from total NAD+/NADH levels.

Statistical analysis

GraphPad Prism software version 6 (GraphPad Software, Inc.) was used for all statistical analyses. Experiments were repeated at least three times. All data are presented as the mean ± SD. The Mann-Whitney U test (Fig. 1) and two-sided paired t-test (Fig. S2) was used to test for significant differences between two groups for patient data. Correlations between serum KYN and 3-HK levels in patients with DLBCL were analyzed using Pearson's product-moment correlation coefficient (r). Categorical variables in Tables II and III were presented as numbers, and the groups were compared using the χ2 or Fisher's exact test, as appropriate. For in vitro experiments, unpaired Student's t-test was used to identify significant differences between two groups. One-way analysis of variance was used for significance testing of three groups. Tukey's multiple comparison test was used for post-hoc pairwise analyses of multiple comparisons. P<0.05 was considered to indicate a statistically significant difference.

Figure 1.

3-HK levels in patients with DLBCL are regulated by KMO activity. Representative HPLC chromatograms of (A) 3-HK and (B) KYN in the sera. Standard substance (top), healthy control (middle) and patient with DLBCL (bottom). (C) 3-HK levels (left) and 3-HK/KYN ratio (KMO activity; right) in the sera of patients and healthy controls as measured by HPLC. (D) Correlation of serum KYN and 3-HK levels in patients with DLBCL. Data are presented as the mean ± SD. *P<0.05 (Mann-Whitney U test). 3-HK, 3-hydroxykynurenine; DLBCL, diffuse large B-cell lymphoma; HPLC, high-performance liquid chromatography; KMO, kynurenine 3-monooxygenase; KYN, kynurenine.

Table II.

Associations between the levels of serum 3-HK and clinical characteristics of patients with diffuse large B-cell lymphoma.

Table II.

Associations between the levels of serum 3-HK and clinical characteristics of patients with diffuse large B-cell lymphoma.

3-HK levels, nM

Characteristics<21.9, n≥21.9, nP-value
Sex
  Male7110.6979
  Female55
Age, years
  <60310.2850
  ≥60915
PS
  0, 11013>0.9999
  2-423
LDH
  Normal640.2425
  Increased612
sIL-2R, U/ml
  <2,000870.4120
  ≥2,00049
Extranodal lesions
  0, 1980.2530
  ≥238
Clinical stage
  I/II500.0081
  III/IV716
B symptom
  Absent1080.1144
  Present28
IPI
  L/LI730.0497
  HI/H513
R-IPI
  Very good/good730.0497
  Poor513
Molecular subtypes
  GCB46>0.9999
  ABC810

[i] sIL-2R was analyzed using the χ2 test, and other clinicopathological characteristics were analyzed using Fisher's exact test. 3-HK, 3-hydroxykynurenine; ABC, activated B-cell-like; GCB, germinal center B-cell-like; HI/H, high intermediate/high; IPI, International Prognostic Index; L/LI, low/low intermediate; LDH, lactate dehydrogenase; PS, performance status; R-IPI, Revised International Prognostic Index; sIL-2R, soluble interleukin-2 receptor.

Table III.

Associations between the levels of serum KMO activity and clinical characteristics of patients with diffuse large B-cell lymphoma.

Table III.

Associations between the levels of serum KMO activity and clinical characteristics of patients with diffuse large B-cell lymphoma.

KMO activity (3-HK/KYN ratio)

Characteristics<9.2≥9.2P-value
Sex
  Male99>0.9999
  Female55
Age, years
  <60310.5956
  ≥601113
PS
  0, 11112>0.9999
  2-432
LDH
  Normal640.6946
  Increased810
sIL-2R, U/ml
  <2,00087>0.9999
  ≥2,00067
Extranodal lesions
  0, 11160.1217
  ≥238
Clinical stage
  I/II500.0407
  III/IV914
B symptom
  Absent1170.2365
  Present37
IPI
  L/LI730.2365
  HI/H711
R-IPI
  Very good/good730.2365
  Poor711
Molecular subtypes
  GCB55>0.9999
  ABC99

[i] sIL-2R and extranodal lesions were analyzed using the χ2 test, and other clinicopathological characteristics were analyzed using Fisher's exact test. 3-HK, 3-hydroxykynurenine; ABC, activated B-cell-like; GCB, germinal center B-cell-like; HI/H, high intermediate/high; IPI, International Prognostic Index; KMO, kynurenine 3-monooxygenase; KYN, kynurenine; L/LI, low/low intermediate; LDH, lactate dehydrogenase; PS, performance status; R-IPI, Revised International Prognostic Index; sIL-2R, soluble interleukin-2 receptor.

Results

Levels of serum 3-HK and KMO activity are increased in patients with DLBCL

The levels of serum 3-HK and the ratio of 3-HK/KYN, as an indicator of KMO activity (32,33), were significantly higher in patients with DLBCL before treatment than in healthy controls (Fig. 1A-C). Similarly, it has been reported that the levels of KYN in patients with DLBCL are increased compared with those in healthy controls (4). However, there was no correlation between KYN and 3-HK levels in patients with DLBCL (Fig. 1D). Therefore, the levels of serum 3-HK in patients with DLBCL were altered independently of KYN levels.

Serum 3-HK levels and KMO activity in patients with DLBCL are associated with disease progression

To investigate associations between the serum 3-HK levels or KMO activity and clinical characteristics of patients with DLBCL, patients with DLBCL were classified into low or high groups based on the median serum 3-HK levels (cut-off value, 21.9 nM) or KMO activity (cut-off value, 9.2). No significant associations between 3-HK levels or KMO activity and sex, age, PS, LDH, sIL-2R, molecular subtypes, extranodal lesions or B symptoms were observed. Importantly, 3-HK levels were significantly associated with CS, IPI and R-IPI. KMO activity was significantly associated with CS, but not IPI and R-IPI (Tables II and III). Furthermore, the levels of serum 3-HK and KMO activity in patients after treatment tended to be decreased compared with those measured before treatment (Fig. S2). These results suggested that serum 3-HK levels and KMO activity may reflect tumor progression.

KMO-mediated NAD+ synthesis regulates DLBCL cell viability

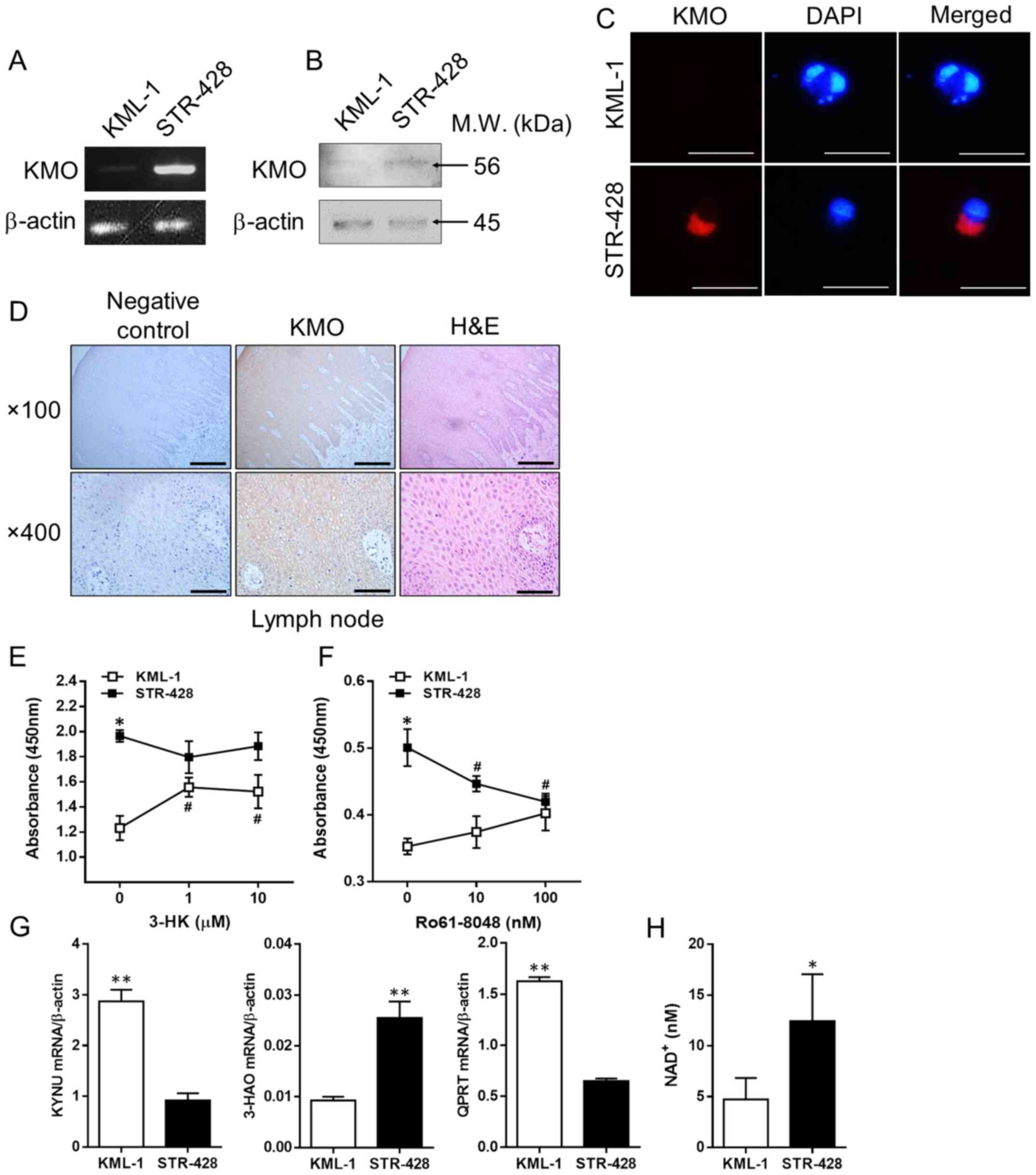
To confirm KMO expression and its roles in DLBCL cells, the present study investigated KMO expression in KML-1 and STR-428 cells, and lymph nodes of patients with DLBCL. KML-1 (B-cell non-Hodgkin lymphoma) and STR-428 (DLBCL) cell lines exhibited a difference in KMO expression despite being derived from patients with the same disease and pathological classification (GCB type). Notably, STR-428 cells exhibited high levels of KMO expression (KMOhigh), whereas KML-1 cells exhibited low levels of KMO expression (KMOlow; Fig. 2A-C). Both cell lines were negative for IDO1 mRNA using RT-PCR (data not shown). High levels of KMO expression were also observed in the lymph nodes of patients with DLBCL compared with those in the negative controls (Fig. 2D).

Figure 2.

3-HK produced by KMO activity increases viability of DLBCL cells. (A) mRNA expression levels of KMO in each DLBCL cell line determined by reverse transcription PCR. (B) Protein expression levels of KMO in each DLBCL cell line determined by western blotting. (C) Immunofluorescence staining of KMO in KML-1 and STR-428 cells. The cytoplasmic staining of KMO is shown in red and DAPI-stained nuclei are shown in blue. Scale bar, 20 µm. (D) Immunohistochemical staining of KMO in the lymph nodes of patients with DLBCL [magnification, ×100 (upper panels) or ×400 (lower panels)]. Negative control (left), KMO (middle) and H&E staining (right). Scale bar, 200 µm (upper panels) or 50 µm (lower panels). (E) Viability of each DLBCL cell line after addition of 3-HK. (F) Viability of each DLBCL cell line after the addition of Ro61-8048. (G) mRNA expression levels of KYNU, 3-HAO and QPRT in each DLBCL cell line measured by quantitative RT-PCR. (H) NAD+ levels in the culture supernatants of DLBCL cell lines were measured using a NAD+ assay. Data are presented as the mean ± SD (n=3 per group). *P<0.05, **P<0.001 for KML-1 compared with STR-428 (unpaired Student's t-test). #P<0.05 compared with the control (0 µM for 3-HK and 0 nM for Ro61-8048) (one-way ANOVA followed by Tukey's multiple comparison test). 3-HAO, 3-hydroxyanthranilate-3,4-dioxygenase; 3-HK, 3-hydroxykynurenine; DLBCL, diffuse large B-cell lymphoma; KMO, kynurenine 3-monooxygenase; KYNU, kynureninase; QPRT, quinolinate phosphoribosyl transferase.

To investigate the role of KMO expression in DLBCL cells, the present study examined cell viability upon KMO inhibition or 3-HK addition. Spontaneous cell viability of KMOhigh STR-428 cells, which have the ability to produce higher 3-HK levels, was much higher than that of KMOlow KML-1 cells, which have the ability to produce lower 3-HK levels (untreated ‘0’ in Fig. 2). Notably, although the addition of 3-HK to KMOlow KML-1 cells significantly improved cell viability, KMOhigh STR-428 cells were not affected (Fig. 2E). By contrast, KMO inhibition in KMOhigh STR-428 cells using Ro61-8048 reduced cell viability, but KMOlow KML-1 cells were not affected (Fig. 2F). These results suggested that the viability of DLBCL cells may be regulated by the production of 3-HK through KMO activity.

NAD+ is an essential coenzyme involved in cell redox reactions and is required for cell proliferation as a substrate for NAD+-dependent enzymes (39). Therefore, it was hypothesized that the difference in viability of these DLBCL cell lines resulted from an increase in the levels of NAD+, the final product of the KYN pathway. To test this hypothesis, the present study investigated the mRNA expression levels of KYNU, 3-HAO and QPRT, which encode metabolic enzymes downstream of KMO. The mRNA expression levels of KYNU and QPRT were significantly higher in KML-1 cells than in STR-428 cells. Furthermore, the mRNA expression levels of 3-HAO were significantly lower in KML-1 cells than in STR-428 cells (Fig. 2G). Notably, NAD+ levels in KMOhigh STR-428 cells were significantly increased compared with those in KMOlow KML-1 cells (Fig. 2H).

Discussion

The present study demonstrated that serum 3-HK levels varied independently of KYN levels in patients with DLBCL, and increased serum 3-HK levels and KMO activity served as indicators of disease progression. Furthermore, the addition of KMO inhibitors or 3-HK could regulate the viability of DLBCL cells in vitro.

Previous studies have suggested that increased KYN levels in IDO1high-expressing DLBCL cells were associated with poor prognosis compared with that in IDOlow-expressing DLBCL cells (4,5). Therefore, it was hypothesized that KYN produced by DLBCL cells affects the surrounding immune cells, resulting in immune escape. For example, KYN inhibits T cell proliferation, promotes T cell apoptosis, and induces the differentiation of naive T cells into regulatory T cells by activating the aryl hydrocarbon receptor (11,12). In the present study, despite the fact that the serum 3-HK levels in patients with DLBCL varied independently of KYN levels, increased serum 3-HK levels and KMO activity in patients with DLBCL were significantly associated with worse CS, IPI and R-IPI grades. Since KMO is an intracellular enzyme (13), 3-HK and KYN levels in the serum were measured instead to indirectly determine KMO activity. In this context, some metabolites produced in the cytoplasm can be secreted and diffuse rapidly into various tissues via blood circulation (40). The present results showed that KMO activity could be determined based on the levels of 3-HK and KYN in the sera. It has been reported that local concentrations within tumors are likely to be far higher than those in serum (5,41). Based on the present results and information, the 3-HK levels in the serum were associated with tumorigenesis. Therefore, these results suggested that there is not merely an immune escape mechanism based on increased KYN in disease progression of DLBCL, such as T cell suppression, but also another mechanism through KMO activity. The levels of 3-HK and KMO activity were low in stage I/II, and lower KMO activity and 3-HK levels were not associated with T cell suppression. Therefore, KMO-derived 3-HK in DLBCL cells may affect disease progression and elucidating the role of 3-HK produced through KMO activation may provide a novel target for DLBCL diagnosis and treatment.

In the present study, the differences in 3-HK levels between healthy volunteers and patients were small but significant. In this context, it was considered that patients with DLBCL are divided into at least three types: KMOlow-predominant type, KMOhigh-predominant type and both. Therefore, it is possible that patients with DLBCL with lower 3-HK have the KMOlow type. Therefore, KMOlow KML-1 and KMOhigh STR-428 cells were used to evaluate the roles of 3-HK and KMO in DLBCL. Interestingly, the addition of KMO inhibitor negatively regulated the viability of the KMOhigh STR-428 cells, whereas the addition of 3-HK positively regulated the viability of the KMOlow KML-1 cells. However, although the addition of 3-HK in KML-1 cells resulted in changes, these were not dose-dependent. 3-HK is known as a free radical generator (42). Therefore, a high dose of 3-HK may cause cell death in KML-1 cells. Future studies on KMO-overexpressing cells are required to further investigate the role of 3-HK in cell proliferation. Furthermore, the KMO inhibitor Ro61-8048 acted only on KMOhigh STR-428 cells and inhibited their viability. However, KMOlow KML-1 cells were able to escape the inhibitory effect of Ro61-8048 to maintain viability. Therefore, although the de novo synthesis pathway of NAD+ via KMO was inhibited, the nicotinic acid contained in the medium allowed the KMOlow KML cells to survive. By contrast, it was hypothesized that the de novo synthesis pathway was more activated in KMOhigh STR cells than in KMOlow KML cells, which accentuated the effect of KMO inhibition. NAD+ regulates numerous metabolic pathways, including transcription, DNA repair, cell cycle and apoptosis (43), and is essential for tumor cell proliferation (39). Therefore, DLBCL cells may also require NAD+ for their proliferation. NAD+-dependent enzymes, such as GAPDH and the sirtuin family of ADP-ribosyltransferases, have been reported to be involved in the proliferation of DLBCL cells (44,45). One pathway for NAD+ synthesis is the KYN pathway, of which KMO is the rate-limiting enzyme (13). The addition of 3-HK increases NAD+ levels in human primary astrocytes and neurons (46). By contrast, the addition of KMO inhibitors results in decreased NAD+ levels in HeLa cells (47). The present study revealed that KMO expression positively regulated NAD+ levels in DLBCL cells in vitro. Although the verification of the in vitro results in primary cells as a potential limitation of the present study requires further investigation, the present study provided insights into the biological function of KMO in DLBCL cells. The present results revealed that the mRNA levels of KMO and 3-HAO were increased in STR-428 cells but not in KML-1 cells. Therefore, it was hypothesized that KMO and 3-HAO are involved in regulating NAD+ levels, at least in DLBCL cells. By contrast, KYNU and QPRT, which were highly expressed in KML-1 cells, did not affect NAD+ levels. In this respect, although it was speculated that the lowered substrate levels of KYNU and QPRT were associated with low KMO expression, further studies are required to clarify these results.

In conclusion, patients with DLBCL with advanced CS, IPI and R-IPI had increased levels of 3-HK. An in vitro study with human DLBCL cell lines revealed constitutively different KMO expression (KMOlow KML-1 cells and KMOhigh STR-428 cells), suggesting that differential expression affects NAD+ synthesis levels. Furthermore, the addition of KMO inhibitors reduced the viability of KMOhigh STR-428 cells. Therefore, high KMO activity in patients with DLBCL is associated with advanced tumor growth and CS. Although treatments targeting the KYN pathway, such as IDO1, alone have not been sufficiently effective (48,49), the present results suggested that KMO may be a potential target for novel therapeutic strategies. Notably, although patients with GCB-type DLBCL are generally known to have an improved prognosis compared with those with the activated B cell type (50), the present study demonstrated that the prognosis and response to treatment may differ depending on the expression levels of KMO in patients with the GCB type. However, further studies evaluating more cases are required to clarify the association between KMO activity and prognosis.

Supplementary Material

Supporting Data

Acknowledgements

The authors would like to thank Dr Hiroyuki Tezuka (Department of Cellular Function Analysis, Research Promotion and Support Headquarters, Fujita Health University, Toyoake, Japan) and Dr Naoe Goto (Department of Hematology, Fujita Health University Hospital, Toyoake, Japan) for their advice on this experiment.

Funding

The present study was supported by a Fujita Health University Grant (grant no. MH-2020).

Availability of data and materials

The datasets used and/or analyzed during the current study are available from the corresponding author on reasonable request.

Authors' contributions

MH and KS planned the experiments. NM, MH, SN and TH performed the experiments. NM, MH and TH were responsible for data integrity and data analysis. NM, MH, SN, TE, MY, TH, HT and KS discussed the results. NM and MH wrote the manuscript. MH, TH, TE, MY, HT and KS conducted the research. NM and MH confirm the authenticity of all the raw data. KS had primary responsibility for the final content. All authors read and approved the final manuscript.

Ethics approval and consent to participate

The present study was approved by the Ethics Review Committee of Fujita Health University (Toyoake, Japan; approval no. HM19-182) and Gifu University (Gifu, Japan; approval no. 2018-25), and written informed consent was provided by all patients and healthy controls prior to the study start.

Patient consent for publication

Not applicable.

Competing interests

The authors declare that they have no competing interests.

Glossary

Abbreviations

Abbreviations:

DLBCL

diffuse large B-cell lymphoma

KYN

kynurenine

3-HK

3-hydroxykynurenine

IDO1

indoleamine 2,3-dioxygenase 1

KMO

kynurenine 3-monooxygenase

KYNU

kynureninase

3-HAO

3-hydroxyanthranilate-3,4-dioxygenase

QPRT

quinolinate phosphoribosyltransferase

PS

performance status

CS

clinical stage

IPI

International Prognostic Index

R-IPI

Revised International Prognostic Index

References

1 

No authors listed. The world health organization classification of malignant lymphomas in japan: Incidence of recently recognized entities. Lymphoma Study Group of Japanese Pathologist. Pathol Int. 50:696–702. 2000. View Article : Google Scholar : PubMed/NCBI

2 

Flowers CR, Sinha R and Vose JM: Improving outcomes for patients with diffuse large B-cell lymphoma. CA Cancer J Clin. 60:393–408. 2010.PubMed/NCBI

3 

Feugier P, Van Hoof A, Sebban C, Solal-Celigny P, Bouabdallah R, Fermé C, Christian B, Lepage E, Tilly H, Morschhauser F, et al: Long-term results of the R-CHOP study in the treatment of elderly patients with diffuse large B-cell lymphoma: A study by the Groupe d'Etude des Lymphomes de l'Adulte. J Clin Oncol. 23:4117–4126. 2005. View Article : Google Scholar : PubMed/NCBI

4 

Yoshikawa T, Hara T, Tsurumi H, Goto N, Hoshi M, Kitagawa J, Kanemura N, Kasahara S, Ito H, Takemura M, et al: Serum concentration of L-kynurenine predicts the clinical outcome of patients with diffuse large B-cell lymphoma treated with R-CHOP. Eur J Haematol. 84:304–309. 2010. View Article : Google Scholar : PubMed/NCBI

5 

Ninomiya S, Hara T, Tsurumi H, Goto N, Saito K, Seishima M, Takami T and Moriwaki H: Indoleamine 2,3-dioxygenase expression and serum kynurenine concentrations in patients with diffuse large B-cell lymphoma. Leuk Lymphoma. 53:1143–1145. 2012. View Article : Google Scholar : PubMed/NCBI

6 

Corm S, Berthon C, Imbenotte M, Biggio V, Lhermitte M, Dupont C, Briche I and Quesnel B: Indoleamine 2,3-dioxygenase activity of acute myeloid leukemia cells can be measured from patients' sera by HPLC and is inducible by IFN-gamma. Leuk Res. 33:490–494. 2009. View Article : Google Scholar : PubMed/NCBI

7 

Masaki A, Ishida T, Maeda Y, Suzuki S, Ito A, Takino H, Ogura H, Totani H, Yoshida T, Kinoshita S, et al: Prognostic significance of tryptophan catabolism in adult T-cell leukemia/lymphoma. Clin Cancer Res. 21:2830–2839. 2015. View Article : Google Scholar : PubMed/NCBI

8 

Moretti S, Menicali E, Voce P, Morelli S, Cantarelli S, Sponziello M, Colella R, Fallarino F, Orabona C, Alunno A, et al: Indoleamine 2,3-dioxygenase 1 (IDO1) is up-regulated in thyroid carcinoma and drives the development of an immunosuppressant tumor microenvironment. J Clin Endocrinol Metab. 99:E832–E840. 2014. View Article : Google Scholar : PubMed/NCBI

9 

Hoshi M, Ito H, Fujigaki H, Takemura M, Takahashi T, Tomita E, Ohyama M, Tanaka R, Saito K and Seishima M: Indoleamine 2,3-dioxygenase is highly expressed in human adult T-cell leukemia/lymphoma and chemotherapy changes tryptophan catabolism in serum and reduced activity. Leuk Res. 33:39–45. 2009. View Article : Google Scholar : PubMed/NCBI

10 

Munn DH, Shafizadeh E, Attwood JT, Bondarev I, Pashine A and Mellor AL: Inhibition of T cell proliferation by macrophage tryptophan catabolism. J Exp Med. 189:1363–1372. 1999. View Article : Google Scholar : PubMed/NCBI

11 

Fallarino F, Grohmann U, Vacca C, Orabona C, Spreca A, Fioretti MC and Puccetti P: T cell apoptosis by kynurenines. Adv Exp Med Biol. 527:183–190. 2003. View Article : Google Scholar : PubMed/NCBI

12 

Mezrich JD, Fechner JH, Zhang X, Johnson BP, Burlingham WJ and Bradfield CA: An interaction between kynurenine and the aryl hydrocarbon receptor can generate regulatory T cells. J Immunol. 185:3190–3198. 2010. View Article : Google Scholar : PubMed/NCBI

13 

Kolodziej LR, Paleolog EM and Williams RO: Kynurenine metabolism in health and disease. Amino Acids. 41:1173–1183. 2011. View Article : Google Scholar : PubMed/NCBI

14 

Chiu YH, Lei HJ, Huang KC, Chiang YL and Lin CS: Overexpression of kynurenine 3-monooxygenase correlates with cancer malignancy and predicts poor prognosis in canine mammary gland tumors. J Oncol. 2019:62017642019. View Article : Google Scholar : PubMed/NCBI

15 

De Castro FT, Brown RR and Price JM: The intermediary metabolism of tryptophan by cat and rat tissue preparations. J Biol Chem. 228:777–784. 1957. View Article : Google Scholar : PubMed/NCBI

16 

Heyes MP, Chen CY, Major EO and Saito K: Different kynurenine pathway enzymes limit quinolinic acid formation by various human cell types. Biochem J. 326:351–356. 1997. View Article : Google Scholar : PubMed/NCBI

17 

Thevandavakkam MA, Schwarcz R, Muchowski PJ and Giorgini F: Targeting kynurenine 3-monooxygenase (KMO): Implications for therapy in Huntington's disease. CNS Neurol Disord Drug Targets. 9:791–800. 2010. View Article : Google Scholar : PubMed/NCBI

18 

Zwilling D, Huang SY, Sathyasaikumar KV, Notarangelo FM, Guidetti P, Wu HQ, Lee J, Truong J, Andrews-Zwilling Y, Hsieh EW, et al: Kynurenine 3-monooxygenase inhibition in blood ameliorates neurodegeneration. Cell. 145:863–874. 2011. View Article : Google Scholar : PubMed/NCBI

19 

Kubo H, Hoshi M, Mouri A, Tashita C, Yamamoto Y, Nabeshima T and Saito K: Absence of kynurenine 3-monooxygenase reduces mortality of acute viral myocarditis in mice. Immunol Lett. 181:94–100. 2017. View Article : Google Scholar : PubMed/NCBI

20 

Mole DJ, Webster SP, Uings I, Zheng X, Binnie M, Wilson K, Hutchinson JP, Mirguet O, Walker A, Beaufils B, et al: Kynurenine-3-monooxygenase inhibition prevents multiple organ failure in rodent models of acute pancreatitis. Nat Med. 22:202–209. 2016. View Article : Google Scholar : PubMed/NCBI

21 

Wang Y, Merchen TD, Fang X, Lassiter R, Ho CS, Jajosky R, Kleven D, Thompson T, Mohamed E, Yu M, et al: Regulation of indoleamine 2,3 dioxygenase and its role in a porcine model of acute kidney allograft rejection. J Investig Med. 66:1109–1117. 2018. View Article : Google Scholar : PubMed/NCBI

22 

Terness P, Bauer TM, Röse L, Dufter C, Watzlik A, Simon H and Opelz G: Inhibition of allogeneic T cell proliferation by indoleamine 2,3-dioxygenase-expressing dendritic cells: Mediation of suppression by tryptophan metabolites. J Exp Med. 196:447–457. 2002. View Article : Google Scholar : PubMed/NCBI

23 

Hoshi M, Kubo H, Ando T, Tashita C, Nakamoto K, Yamamoto Y, Tezuka H and Saito K: 3-Hydroxykynurenine regulates lipopolysaccharide-stimulated IL-6 production and protects against endotoxic shock in mice. Immunohorizons. 5:523–534. 2021. View Article : Google Scholar : PubMed/NCBI

24 

Sabattini E, Bacci F, Sagramoso C and Pileri SA: WHO classification of tumours of haematopoietic and lymphoid tissues in 2008: An overview. Pathologica. 102:83–87. 2010.PubMed/NCBI

25 

Miller AA and Salewski E: Prospects for pirarubicin. Med Pediatr Oncol. 22:261–268. 1994. View Article : Google Scholar : PubMed/NCBI

26 

Takagi T and Oguro M: (2″-R)-4′-o-tetrahydropyranyladriamycin, a new anthracycline derivative; its effectiveness in lymphoid malignancies. Cancer Chemother Pharmacol. 20:151–154. 1987. View Article : Google Scholar : PubMed/NCBI

27 

Tsurumi H, Yamada T, Sawada M, Kasahara S, Kanemura N, Kojima Y, Fukuno K, Hara T, Saio M, Takahashi T, et al: Biweekly CHOP or THP-COP regimens in the treatment of newly diagnosed aggressive non-Hodgkin's lymphoma. A comparison of doxorubicin and pirarubicin: A randomized phase II study. J Cancer Res Clin Oncol. 130:107–113. 2004. View Article : Google Scholar : PubMed/NCBI

28 

Tsurumi H, Hara T, Goto N, Kanemura N, Kasahara S, Sawada M, Yasuda I, Yamada T, Shimizu M, Takami T, et al: A phase II study of a THP-COP regimen for the treatment of elderly patients aged 70 years or older with diffuse large B-cell lymphoma. Hematol Oncol. 25:107–114. 2007. View Article : Google Scholar : PubMed/NCBI

29 

International Non-Hodgkin's Lymphoma Prognostic Factors Project, . A predictive model for aggressive non-Hodgkin's lymphoma. N Engl J Med. 329:987–994. 1993. View Article : Google Scholar : PubMed/NCBI

30 

Sehn LH, Berry B, Chhanabhai M, Fitzgerald C, Gill K, Hoskins P, Klasa R, Savage KJ, Shenkier T, Sutherland J, et al: The revised International Prognostic Index (R-IPI) is a better predictor of outcome than the standard IPI for patients with diffuse large B-cell lymphoma treated with R-CHOP. Blood. 109:1857–1861. 2007. View Article : Google Scholar : PubMed/NCBI

31 

Saito K, Quearry BJ, Saito M, Nowak TS Jr, Markey SP and Heyes MP: Kynurenine 3-hydroxylase in brain: Species activity differences and effect of gerbil cerebral ischemia. Arch Biochem Biophys. 307:104–109. 1993. View Article : Google Scholar : PubMed/NCBI

32 

Skouras C, Zheng X, Binnie M, Homer NZ, Murray TB, Robertson D, Briody L, Paterson F, Spence H, Derr L, et al: Increased levels of 3-hydroxykynurenine parallel disease severity in human acute pancreatitis. Sci Rep. 6:339512016. View Article : Google Scholar : PubMed/NCBI

33 

Hajsl M, Hlavackova A, Broulikova K, Sramek M, Maly M, Dyr JE and Suttnar J: Tryptophan metabolism, inflammation, and oxidative stress in patients with neurovascular disease. Metabolites. 10:2082020. View Article : Google Scholar : PubMed/NCBI

34 

Carbone PP, Kaplan HS, Musshoff K, Smithers DW and Tubiana M: Report of the committee on Hodgkin's disease staging classification. Cancer Res. 31:1860–1861. 1971.PubMed/NCBI

35 

Ikezoe T, Miyagi T, Kubota T, Taguchi T, Ohtsuki Y, Miyake K, Inokuchi K, Nomura T, Koeffler HP and Miyoshi I: Inactivation of the DCC tumor suppressor gene in a B-cell lymphoma cell line with the alteration of chromosome 18. Am J Hematol. 50:124–132. 1995. View Article : Google Scholar : PubMed/NCBI

36 

Taira T, Nagasaki A, Tomoyose T, Miyagi J, Kakazu N, Makino S, Shinjyo T, Taira N, Masuda M and Takasu N: Establishment of a human herpes virus-8-negative malignant effusion lymphoma cell line (STR-428) carrying concurrent translocations of BCL2 and c-MYC genes. Leuk Res. 31:1285–1292. 2007. View Article : Google Scholar : PubMed/NCBI

37 

Hans CP, Weisenburger DD, Greiner TC, Gascoyne RD, Delabie J, Ott G, Müller-Hermelink HK, Campo E, Braziel RM, Jaffe ES, et al: Confirmation of the molecular classification of diffuse large B-cell lymphoma by immunohistochemistry using a tissue microarray. Blood. 103:275–282. 2004. View Article : Google Scholar : PubMed/NCBI

38 

Hoshi M, Saito K, Hara A, Taguchi A, Ohtaki H, Tanaka R, Fujigaki H, Osawa Y, Takemura M, Matsunami H, et al: The absence of IDO upregulates type I IFN production, resulting in suppression of viral replication in the retrovirus-infected mouse. J Immunol. 185:3305–3312. 2010. View Article : Google Scholar : PubMed/NCBI

39 

Garten A, Schuster S, Penke M, Gorski T, de Giorgis T and Kiess W: Physiological and pathophysiological roles of NAMPT and NAD metabolism. Nat Rev Endocrinol. 11:535–546. 2015. View Article : Google Scholar : PubMed/NCBI

40 

Kaper T, Looger LL, Takanaga H, Platten M, Steinman L and Frommer WB: Nanosensor detection of an immunoregulatory tryptophan influx/kynurenine efflux cycle. PLoS Biol. 5:e2572007. View Article : Google Scholar : PubMed/NCBI

41 

Ninomiya S, Hara T, Tsurumi H, Hoshi M, Kanemura N, Goto N, Kasahara S, Shimizu M, Ito H, Saito K, et al: Indoleamine 2,3-dioxygenase in tumor tissue indicates prognosis in patients with diffuse large B-cell lymphoma treated with R-CHOP. Ann Hematol. 90:409–416. 2011. View Article : Google Scholar : PubMed/NCBI

42 

Vazquez S, Garner B, Sheil MM and Truscott RJ: Characterisation of the major autoxidation products of 3-hydroxykynurenine under physiological conditions. Free Radic Res. 32:11–23. 2000. View Article : Google Scholar : PubMed/NCBI

43 

Chiarugi A, Dölle C, Felici R and Ziegler M: The NAD metabolome - a key determinant of cancer cell biology. Nat Rev Cancer. 12:741–752. 2012. View Article : Google Scholar : PubMed/NCBI

44 

Chiche J, Pommier S, Beneteau M, Mondragón L, Meynet O, Zunino B, Mouchotte A, Verhoeyen E, Guyot M, Pagès G, et al: GAPDH enhances the aggressiveness and the vascularization of non-Hodgkin's B lymphomas via NF-κB-dependent induction of HIF-1α. Leukemia. 29:1163–1176. 2015. View Article : Google Scholar : PubMed/NCBI

45 

Chowdhury S, Sripathy S, Webster A, Park A, Lao U, Hsu JH, Loe T, Bedalov A and Simon JA: Discovery of selective SIRT2 inhibitors as therapeutic agents in B-cell lymphoma and other malignancies. Molecules. 25:4552020. View Article : Google Scholar : PubMed/NCBI

46 

Braidy N, Grant R, Brew BJ, Adams S, Jayasena T and Guillemin GJ: Effects of kynurenine pathway metabolites on intracellular NAD synthesis and cell death in human primary astrocytes and neurons. Int J Tryptophan Res. 2:61–69. 2009. View Article : Google Scholar : PubMed/NCBI

47 

Pittelli M, Formentini L, Faraco G, Lapucci A, Rapizzi E, Cialdai F, Romano G, Moneti G, Moroni F and Chiarugi A: Inhibition of nicotinamide phosphoribosyltransferase: Cellular bioenergetics reveals a mitochondrial insensitive NAD pool. J Biol Chem. 285:34106–34114. 2010. View Article : Google Scholar : PubMed/NCBI

48 

Kristeleit R, Davidenko I, Shirinkin V, El-Khouly F, Bondarenko I, Goodheart MJ, Gorbunova V, Penning CA, Shi JG, Liu X, et al: A randomised, open-label, phase 2 study of the IDO1 inhibitor epacadostat (INCB024360) versus tamoxifen as therapy for biochemically recurrent (CA-125 relapse)-only epithelial ovarian cancer, primary peritoneal carcinoma, or fallopian tube cancer. Gynecol Oncol. 146:484–490. 2017. View Article : Google Scholar : PubMed/NCBI

49 

Beatty GL, O'Dwyer PJ, Clark J, Shi JG, Bowman KJ, Scherle PA, Newton RC, Schaub R, Maleski J, Leopold L, et al: First-in-human phase I study of the oral inhibitor of indoleamine 2,3-dioxygenase-1 epacadostat (INCB024360) in patients with advanced solid malignancies. Clin Cancer Res. 23:3269–3276. 2017. View Article : Google Scholar : PubMed/NCBI

50 

Alizadeh AA, Eisen MB, Davis RE, Ma C, Lossos IS, Rosenwald A, Boldrick JC, Sabet H, Tran T, Yu X, et al: Distinct types of diffuse large B-cell lymphoma identified by gene expression profiling. Nature. 403:503–511. 2000. View Article : Google Scholar : PubMed/NCBI

Related Articles

  • Abstract
  • View
  • Download
  • Twitter
Copy and paste a formatted citation
Spandidos Publications style
Morita N, Hoshi M, Hara T, Ninomiya S, Enoki T, Yoneda M, Tsurumi H and Saito K: Viability of diffuse large B-cell lymphoma cells is regulated by kynurenine 3-monooxygenase activity. Oncol Lett 22: 790, 2021.
APA
Morita, N., Hoshi, M., Hara, T., Ninomiya, S., Enoki, T., Yoneda, M. ... Saito, K. (2021). Viability of diffuse large B-cell lymphoma cells is regulated by kynurenine 3-monooxygenase activity. Oncology Letters, 22, 790. https://doi.org/10.3892/ol.2021.13051
MLA
Morita, N., Hoshi, M., Hara, T., Ninomiya, S., Enoki, T., Yoneda, M., Tsurumi, H., Saito, K."Viability of diffuse large B-cell lymphoma cells is regulated by kynurenine 3-monooxygenase activity". Oncology Letters 22.5 (2021): 790.
Chicago
Morita, N., Hoshi, M., Hara, T., Ninomiya, S., Enoki, T., Yoneda, M., Tsurumi, H., Saito, K."Viability of diffuse large B-cell lymphoma cells is regulated by kynurenine 3-monooxygenase activity". Oncology Letters 22, no. 5 (2021): 790. https://doi.org/10.3892/ol.2021.13051
Copy and paste a formatted citation
x
Spandidos Publications style
Morita N, Hoshi M, Hara T, Ninomiya S, Enoki T, Yoneda M, Tsurumi H and Saito K: Viability of diffuse large B-cell lymphoma cells is regulated by kynurenine 3-monooxygenase activity. Oncol Lett 22: 790, 2021.
APA
Morita, N., Hoshi, M., Hara, T., Ninomiya, S., Enoki, T., Yoneda, M. ... Saito, K. (2021). Viability of diffuse large B-cell lymphoma cells is regulated by kynurenine 3-monooxygenase activity. Oncology Letters, 22, 790. https://doi.org/10.3892/ol.2021.13051
MLA
Morita, N., Hoshi, M., Hara, T., Ninomiya, S., Enoki, T., Yoneda, M., Tsurumi, H., Saito, K."Viability of diffuse large B-cell lymphoma cells is regulated by kynurenine 3-monooxygenase activity". Oncology Letters 22.5 (2021): 790.
Chicago
Morita, N., Hoshi, M., Hara, T., Ninomiya, S., Enoki, T., Yoneda, M., Tsurumi, H., Saito, K."Viability of diffuse large B-cell lymphoma cells is regulated by kynurenine 3-monooxygenase activity". Oncology Letters 22, no. 5 (2021): 790. https://doi.org/10.3892/ol.2021.13051
Follow us
  • Twitter
  • LinkedIn
  • Facebook
About
  • Spandidos Publications
  • Careers
  • Cookie Policy
  • Privacy Policy
How can we help?
  • Help
  • Live Chat
  • Contact
  • Email to our Support Team