Spandidos Publications Logo
  • About
    • About Spandidos
    • Aims and Scopes
    • Abstracting and Indexing
    • Editorial Policies
    • Reprints and Permissions
    • Job Opportunities
    • Terms and Conditions
    • Contact
  • Journals
    • All Journals
    • Oncology Letters
      • Oncology Letters
      • Information for Authors
      • Editorial Policies
      • Editorial Board
      • Aims and Scope
      • Abstracting and Indexing
      • Bibliographic Information
      • Archive
    • International Journal of Oncology
      • International Journal of Oncology
      • Information for Authors
      • Editorial Policies
      • Editorial Board
      • Aims and Scope
      • Abstracting and Indexing
      • Bibliographic Information
      • Archive
    • Molecular and Clinical Oncology
      • Molecular and Clinical Oncology
      • Information for Authors
      • Editorial Policies
      • Editorial Board
      • Aims and Scope
      • Abstracting and Indexing
      • Bibliographic Information
      • Archive
    • Experimental and Therapeutic Medicine
      • Experimental and Therapeutic Medicine
      • Information for Authors
      • Editorial Policies
      • Editorial Board
      • Aims and Scope
      • Abstracting and Indexing
      • Bibliographic Information
      • Archive
    • International Journal of Molecular Medicine
      • International Journal of Molecular Medicine
      • Information for Authors
      • Editorial Policies
      • Editorial Board
      • Aims and Scope
      • Abstracting and Indexing
      • Bibliographic Information
      • Archive
    • Biomedical Reports
      • Biomedical Reports
      • Information for Authors
      • Editorial Policies
      • Editorial Board
      • Aims and Scope
      • Abstracting and Indexing
      • Bibliographic Information
      • Archive
    • Oncology Reports
      • Oncology Reports
      • Information for Authors
      • Editorial Policies
      • Editorial Board
      • Aims and Scope
      • Abstracting and Indexing
      • Bibliographic Information
      • Archive
    • Molecular Medicine Reports
      • Molecular Medicine Reports
      • Information for Authors
      • Editorial Policies
      • Editorial Board
      • Aims and Scope
      • Abstracting and Indexing
      • Bibliographic Information
      • Archive
    • World Academy of Sciences Journal
      • World Academy of Sciences Journal
      • Information for Authors
      • Editorial Policies
      • Editorial Board
      • Aims and Scope
      • Abstracting and Indexing
      • Bibliographic Information
      • Archive
    • International Journal of Functional Nutrition
      • International Journal of Functional Nutrition
      • Information for Authors
      • Editorial Policies
      • Editorial Board
      • Aims and Scope
      • Abstracting and Indexing
      • Bibliographic Information
      • Archive
    • International Journal of Epigenetics
      • International Journal of Epigenetics
      • Information for Authors
      • Editorial Policies
      • Editorial Board
      • Aims and Scope
      • Abstracting and Indexing
      • Bibliographic Information
      • Archive
    • Medicine International
      • Medicine International
      • Information for Authors
      • Editorial Policies
      • Editorial Board
      • Aims and Scope
      • Abstracting and Indexing
      • Bibliographic Information
      • Archive
  • Articles
  • Information
    • Information for Authors
    • Information for Reviewers
    • Information for Librarians
    • Information for Advertisers
    • Conferences
  • Language Editing
Spandidos Publications Logo
  • About
    • About Spandidos
    • Aims and Scopes
    • Abstracting and Indexing
    • Editorial Policies
    • Reprints and Permissions
    • Job Opportunities
    • Terms and Conditions
    • Contact
  • Journals
    • All Journals
    • Biomedical Reports
      • Information for Authors
      • Editorial Policies
      • Editorial Board
      • Aims and Scope
      • Abstracting and Indexing
      • Bibliographic Information
      • Archive
    • Experimental and Therapeutic Medicine
      • Information for Authors
      • Editorial Policies
      • Editorial Board
      • Aims and Scope
      • Abstracting and Indexing
      • Bibliographic Information
      • Archive
    • International Journal of Epigenetics
      • Information for Authors
      • Editorial Policies
      • Editorial Board
      • Aims and Scope
      • Abstracting and Indexing
      • Bibliographic Information
      • Archive
    • International Journal of Functional Nutrition
      • Information for Authors
      • Editorial Policies
      • Editorial Board
      • Aims and Scope
      • Abstracting and Indexing
      • Bibliographic Information
      • Archive
    • International Journal of Molecular Medicine
      • Information for Authors
      • Editorial Policies
      • Editorial Board
      • Aims and Scope
      • Abstracting and Indexing
      • Bibliographic Information
      • Archive
    • International Journal of Oncology
      • Information for Authors
      • Editorial Policies
      • Editorial Board
      • Aims and Scope
      • Abstracting and Indexing
      • Bibliographic Information
      • Archive
    • Medicine International
      • Information for Authors
      • Editorial Policies
      • Editorial Board
      • Aims and Scope
      • Abstracting and Indexing
      • Bibliographic Information
      • Archive
    • Molecular and Clinical Oncology
      • Information for Authors
      • Editorial Policies
      • Editorial Board
      • Aims and Scope
      • Abstracting and Indexing
      • Bibliographic Information
      • Archive
    • Molecular Medicine Reports
      • Information for Authors
      • Editorial Policies
      • Editorial Board
      • Aims and Scope
      • Abstracting and Indexing
      • Bibliographic Information
      • Archive
    • Oncology Letters
      • Information for Authors
      • Editorial Policies
      • Editorial Board
      • Aims and Scope
      • Abstracting and Indexing
      • Bibliographic Information
      • Archive
    • Oncology Reports
      • Information for Authors
      • Editorial Policies
      • Editorial Board
      • Aims and Scope
      • Abstracting and Indexing
      • Bibliographic Information
      • Archive
    • World Academy of Sciences Journal
      • Information for Authors
      • Editorial Policies
      • Editorial Board
      • Aims and Scope
      • Abstracting and Indexing
      • Bibliographic Information
      • Archive
  • Articles
  • Information
    • For Authors
    • For Reviewers
    • For Librarians
    • For Advertisers
    • Conferences
  • Language Editing
Login Register Submit
  • This site uses cookies
  • You can change your cookie settings at any time by following the instructions in our Cookie Policy. To find out more, you may read our Privacy Policy.

    I agree
Search articles by DOI, keyword, author or affiliation
Search
Advanced Search
presentation
Oncology Letters
Join Editorial Board Propose a Special Issue
Print ISSN: 1792-1074 Online ISSN: 1792-1082
Journal Cover
January-2022 Volume 23 Issue 1

Full Size Image

Sign up for eToc alerts
Recommend to Library

Journals

International Journal of Molecular Medicine

International Journal of Molecular Medicine

International Journal of Molecular Medicine is an international journal devoted to molecular mechanisms of human disease.

International Journal of Oncology

International Journal of Oncology

International Journal of Oncology is an international journal devoted to oncology research and cancer treatment.

Molecular Medicine Reports

Molecular Medicine Reports

Covers molecular medicine topics such as pharmacology, pathology, genetics, neuroscience, infectious diseases, molecular cardiology, and molecular surgery.

Oncology Reports

Oncology Reports

Oncology Reports is an international journal devoted to fundamental and applied research in Oncology.

Experimental and Therapeutic Medicine

Experimental and Therapeutic Medicine

Experimental and Therapeutic Medicine is an international journal devoted to laboratory and clinical medicine.

Oncology Letters

Oncology Letters

Oncology Letters is an international journal devoted to Experimental and Clinical Oncology.

Biomedical Reports

Biomedical Reports

Explores a wide range of biological and medical fields, including pharmacology, genetics, microbiology, neuroscience, and molecular cardiology.

Molecular and Clinical Oncology

Molecular and Clinical Oncology

International journal addressing all aspects of oncology research, from tumorigenesis and oncogenes to chemotherapy and metastasis.

World Academy of Sciences Journal

World Academy of Sciences Journal

Multidisciplinary open-access journal spanning biochemistry, genetics, neuroscience, environmental health, and synthetic biology.

International Journal of Functional Nutrition

International Journal of Functional Nutrition

Open-access journal combining biochemistry, pharmacology, immunology, and genetics to advance health through functional nutrition.

International Journal of Epigenetics

International Journal of Epigenetics

Publishes open-access research on using epigenetics to advance understanding and treatment of human disease.

Medicine International

Medicine International

An International Open Access Journal Devoted to General Medicine.

Journal Cover
January-2022 Volume 23 Issue 1

Full Size Image

Sign up for eToc alerts
Recommend to Library

  • Article
  • Citations
    • Cite This Article
    • Download Citation
    • Create Citation Alert
    • Remove Citation Alert
    • Cited By
  • Similar Articles
    • Related Articles (in Spandidos Publications)
    • Similar Articles (Google Scholar)
    • Similar Articles (PubMed)
  • Download PDF
  • Download XML
  • View XML

  • Supplementary Files
    • Supplementary_Data1.xlsx
    • Supplementary_Data2.xlsx
Article Open Access

Circulating miRNA expression over the course of colorectal cancer treatment

  • Authors:
    • Eva Kudelova
    • Veronika Holubekova
    • Marian Grendar
    • Zuzana Kolkova
    • Marek Samec
    • Barbora Vanova
    • Peter Mikolajcik
    • Marek  Smolar
    • Erik Kudela
    • Ludovit Laca
    • Zora Lasabova
  • View Affiliations / Copyright

    Affiliations: Clinic of Surgery and Transplant Center, Jessenius Faculty of Medicine in Martin, Comenius University in Bratislava, Martin SK‑03601, Slovak Republic, Biomedical Center in Martin, Jessenius Faculty of Medicine, Comenius University in Bratislava, Martin SK‑03601, Slovak Republic, Clinic of Gynecology and Obstetrics, Jessenius Faculty of Medicine, Comenius University in Bratislava, Martin SK‑03601, Slovak Republic, Department of Molecular Biology and Genomics, Jessenius Faculty of Medicine in Martin, Comenius University in Bratislava, Martin SK‑03601, Slovak Republic
    Copyright: © Kudelova et al. This is an open access article distributed under the terms of Creative Commons Attribution License.
  • Article Number: 18
    |
    Published online on: November 15, 2021
       https://doi.org/10.3892/ol.2021.13136
  • Expand metrics +
Metrics: Total Views: 0 (Spandidos Publications: | PMC Statistics: )
Metrics: Total PDF Downloads: 0 (Spandidos Publications: | PMC Statistics: )
Cited By (CrossRef): 0 citations Loading Articles...

This article is mentioned in:



Abstract

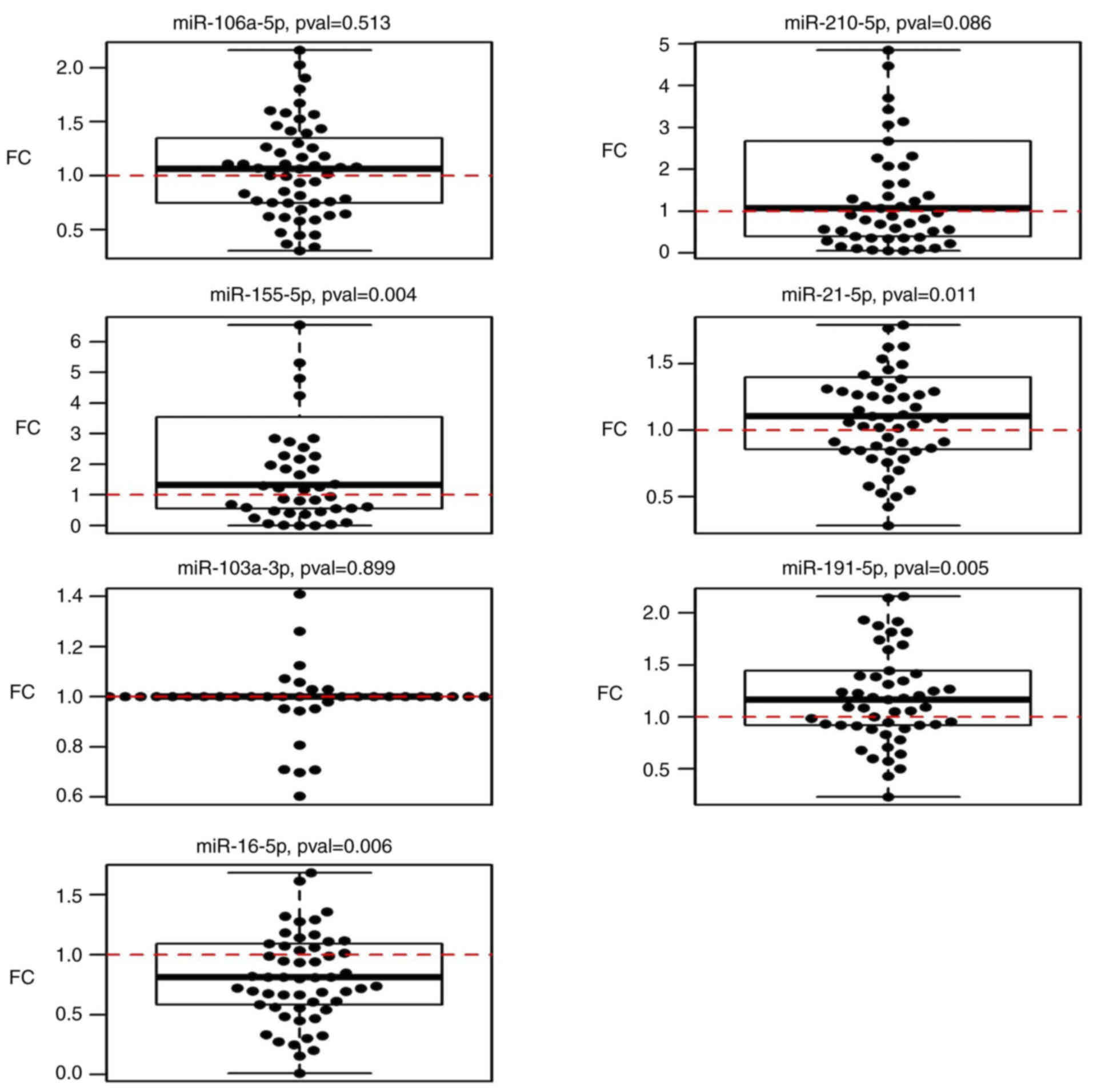
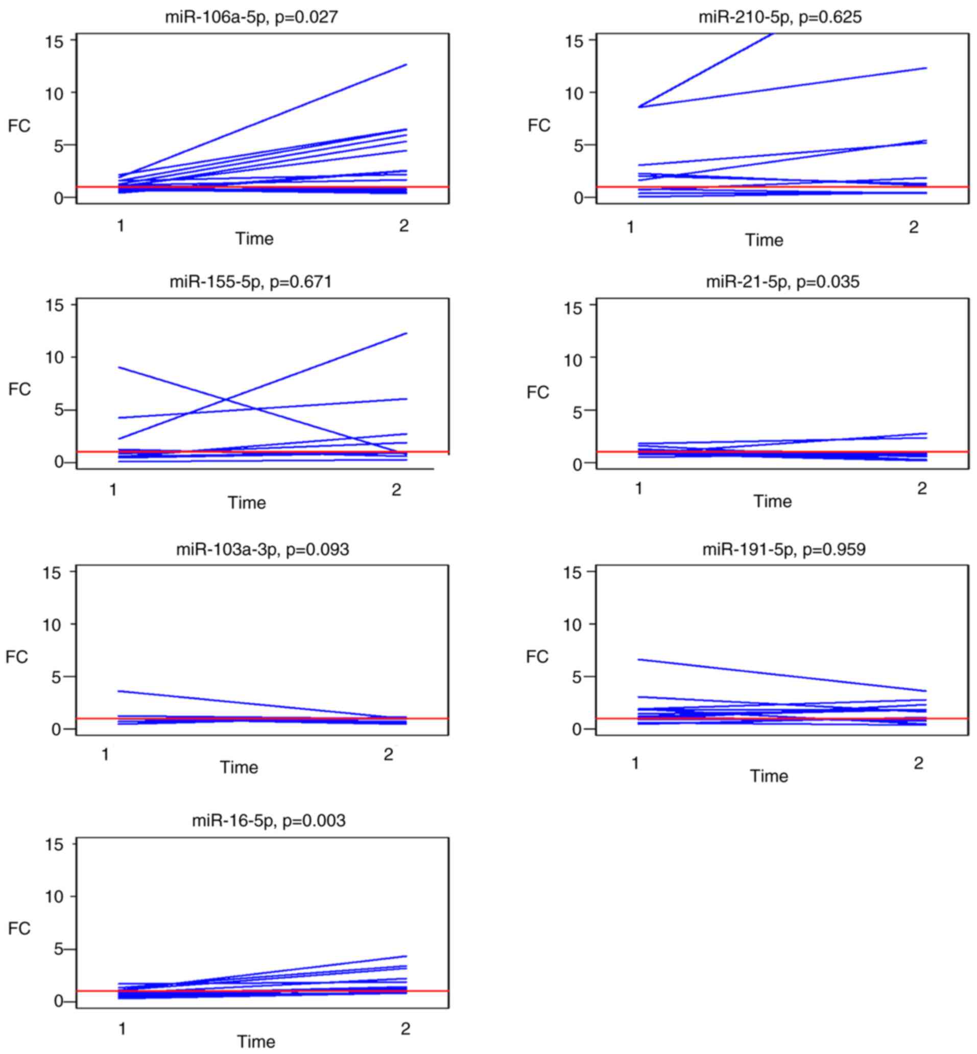
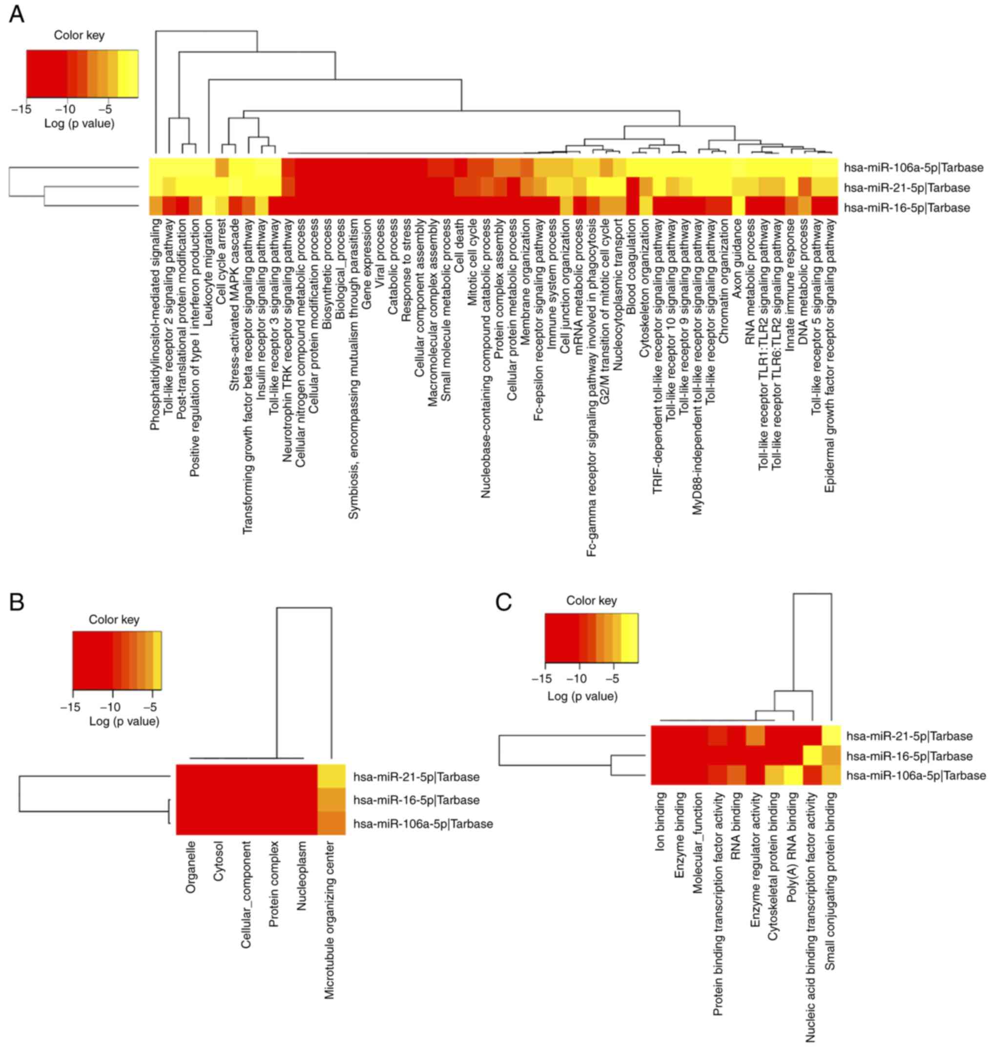
Colorectal cancer (CRC) is the third‑most common cancer type in males and the second‑most common cancer type in females, and has the second‑highest overall mortality rate worldwide. Approximately 50% of patients in stage I‑III develop metastases, mostly localized to the liver. All physiological conditions occurring in the organism are also reflected in the levels of circulating microRNAs (miRNAs/miRs) in patients. miRNAs are a class of small, non‑coding, single‑stranded RNAs consisting of 18‑25 nucleotides, which have important roles in various cellular processes. The aim of the present study was to evaluate a panel of seven circulating miRNAs (miR‑106a‑5p, miR‑210‑5p, miR‑155‑5p, miR‑21‑5p, miR‑103a‑3p, miR‑191‑5p and miR‑16‑5p) as biomarkers for monitoring patients undergoing adjuvant treatment of CRC. Total RNA was extracted from the plasma of patients with CRC prior to surgery, in the early post‑operative period (n=60) and 3 months after surgery (n=14). The levels of the selected circulating miRNAs were measured with the miRCURY LNA miRNA PCR system and fold changes were calculated using the standard ∆∆Cq method. DIANA‑miRPath analysis was used to evaluate the role of significantly deregulated miRNAs. The results indicated significant upregulation of miR‑155‑5p, miR‑21‑5p and miR‑191‑5p, and downregulation of miR‑16‑5p directly after the surgery. In paired follow‑up samples, the most significant upregulation was detected for miR‑106a‑5p and miR‑16‑5p, and the most significant downregulation was for miR‑21‑5p. Pathway analysis outlined the role of the differentially expressed miRNAs in cancer development, but the same pathways are also involved in wound healing and regeneration of intestinal epithelium. It may be suggested that these processes should also be considered in studies investigating sensitive and easily detectable circulating biomarkers for recurrence in patients.
View Figures

Figure 1

Figure 2

Figure 3

Figure 4

Figure 5

View References

1 

World Health Organization: International Agency For Research on Cancer: Cancer Today. Data visualization tools for exploring the global cancer burden in 2020. https://gco.iarc.fr/today/home

2 

Song M and Chan AT: Environmental factors, gut microbiota, and colorectal cancer prevention. Clin Gastroenterol Hepatol. 17:275–289. 2019. View Article : Google Scholar : PubMed/NCBI

3 

Dong Y, Zhou J, Zhu Y, Luo L, He T, Hu H, Liu H, Zhang Y, Luo D, Xu S, et al: Abdominal obesity and colorectal cancer risk: Systematic review and meta-analysis of prospective studies. Biosci Rep. Dec 12–2017.(Epub ahead of print). doi: 10.1042/BSR20170945. View Article : Google Scholar

4 

Keum N and Giovannucci E: Global burden of colorectal cancer: Emerging trends, risk factors and prevention strategies. Nat Rev Gastroenterol Hepatol. 16:713–732. 2019. View Article : Google Scholar : PubMed/NCBI

5 

Balacescu O, Sur D, Cainap C, Visan S, Cruceriu D, Manzat-Saplacan R, Muresan MS, Balacescu L, Lisencu C and Irimie A: The impact of miRNA in colorectal cancer progression and its liver metastases. Int J Mol Sci. 19:37112018. View Article : Google Scholar : PubMed/NCBI

6 

Riihimäki M, Hemminki A, Sundquist J and Hemminki K: Patterns of metastasis in colon and rectal cancer. Sci Rep. 6:297652016. View Article : Google Scholar : PubMed/NCBI

7 

Peng Y and Croce CM: The role of MicroRNAs in human cancer. Signal Transduct Target Ther. 1:150042016. View Article : Google Scholar : PubMed/NCBI

8 

Jin XH, Lu S and Wang AF: Expression and clinical significance of miR-4516 and miR-21-5p in serum of patients with colorectal cancer. BMC Cancer. 20:2412020. View Article : Google Scholar : PubMed/NCBI

9 

Strubberg AM and Madison BB: MicroRNAs in the etiology of colorectal cancer: Pathways and clinical implications. Dis Model Mech. 10:197–214. 2017. View Article : Google Scholar : PubMed/NCBI

10 

Jung G, Hernández-Illán E, Moreira L, Balaguer F and Goel A: Epigenetics of colorectal cancer: Biomarker and therapeutic potential. Nat Rev Gastroenterol Hepatol. 17:111–130. 2020. View Article : Google Scholar : PubMed/NCBI

11 

Cojocneanu R, Braicu C, Raduly L, Jurj A, Zanoaga O, Magdo L, Irimie A, Muresan MS, Ionescu C, Grigorescu M and Berindan-Neagoe I: Plasma and tissue specific miRNA expression pattern and functional analysis associated to colorectal cancer patients. Cancers (Basel). 12:8432020. View Article : Google Scholar : PubMed/NCBI

12 

Ghareib AF, Mohamed RH, Abd El-Fatah AR and Saadawy SF: Assessment of serum MicroRNA-21 gene expression for diagnosis and prognosis of colorectal cancer. J Gastrointest Cancer. 51:818–823. 2020. View Article : Google Scholar : PubMed/NCBI

13 

Wan TM, Iyer DN and Ng L: Roles of microRNAs as non-invasive biomarker and therapeutic target in colorectal cancer. Histol Histopathol. 35:225–237. 2020.PubMed/NCBI

14 

Locker GY, Hamilton S, Harris J, Jessup JM, Kemeny N, Macdonald JS, Somerfield MR, Hayes DF and Bast RC Jr: ASCO: ASCO 2006 update of recommendations for the use of tumor markers in gastrointestinal cancer. J Clin Oncol. 24:5313–5327. 2006. View Article : Google Scholar : PubMed/NCBI

15 

Duffy MJ, van Dalen A, Haglund C, Hansson L, Holinski-Feder E, Klapdor R, Lamerz R, Peltomaki P, Sturgeon C and Topolcan O: Tumour markers in colorectal cancer: European Group on Tumour Markers (EGTM) guidelines for clinical use. Eur J Cancer. 43:1348–1360. 2007. View Article : Google Scholar : PubMed/NCBI

16 

Tan E, Gouvas N, Nicholls RJ, Ziprin P, Xynos E and Tekkis PP: Diagnostic precision of carcinoembryonic antigen in the detection of recurrence of colorectal cancer. Surg Oncol. 18:15–24. 2009. View Article : Google Scholar : PubMed/NCBI

17 

Pesta M, Kucera R, Topolcan O, et al: Plasma microRNA levels combined with CEA and CA19-9 in the follow-up of colorectal cancer patients. Cancers (Basel). 11:E8642019. View Article : Google Scholar

18 

Iorio MV and Croce CM: microRNA involvement in human cancer. Carcinogenesis. 33:1126–1133. 2012. View Article : Google Scholar : PubMed/NCBI

19 

Piccinini AM and Midwood KS: Endogenous control of immunity against infection: Tenascin-C regulates TLR4-mediated inflammation via microRNA-155. Cell Rep. 2:914–926. 2012. View Article : Google Scholar : PubMed/NCBI

20 

Tili E, Michaille JJ and Croce CM: MicroRNAs play a central role in molecular dysfunctions linking inflammation with cancer. Immunol Rev. 253:167–184. 2013. View Article : Google Scholar : PubMed/NCBI

21 

Ristau J, Staffa J, Schrotz-King P, Gigic B, Makar KW, Hoffmeister M, Brenner H, Ulrich A, Schneider M, Ulrich CM and Habermann N: Suitability of circulating miRNAs as potential prognostic markers in colorectal cancer. Cancer Epidemiol Biomark Prev. 23:2632–2637. 2014. View Article : Google Scholar : PubMed/NCBI

22 

Chen B, Xia Z, Deng YN, Yang Y, Zhang P, Zhu H, Xu N and Liang S: Emerging microRNA biomarkers for colorectal cancer diagnosis and prognosis. Open Biol. 9:180212 View Article : Google Scholar : PubMed/NCBI

23 

Rapado-González Ó, Álvarez-Castro A, López-López R, Iglesias-Canle J, Suárez-Cunqueiro MM and Muinelo-Romay L: Circulating microRNAs as promising biomarkers in colorectal cancer. Cancers (Basel). 11:8982019. View Article : Google Scholar : PubMed/NCBI

24 

Tsukamoto M, Iinuma H, Yagi T, Matsuda K and Hashiguchi Y: Circulating exosomal MicroRNA-21 as a biomarker in each tumor stage of colorectal cancer. Oncology. 92:360–370. 2017. View Article : Google Scholar : PubMed/NCBI

25 

Danese E, Minicozzi AM, Benati M, Paviati E, Lima-Oliveira G, Gusella M, Pasini F, Salvagno GL, Montagnana M and Lippi G: Reference miRNAs for colorectal cancer: Analysis and verification of current data. Sci Rep. 7:84132017. View Article : Google Scholar : PubMed/NCBI

26 

Chen J, Wang W, Zhang Y, Chen Y and Hu T: Predicting distant metastasis and chemoresistance using plasma miRNAs. Med Oncol Northwood Lond Engl. 31:7992014. View Article : Google Scholar : PubMed/NCBI

27 

Luu-The V, Paquet N, Calvo E and Cumps J: Improved real-time RT-PCR method for high-throughput measurements using second derivative calculation and double correction. Biotechniques. 38:287–293. 2005. View Article : Google Scholar : PubMed/NCBI

28 

Core R: Team: R: A Language and Environment for Statistical Computing. R Foundation for Statistical Computing. (Vienna, Austria). 2018.

29 

Livak KJ and Schmittgen TD: Analysis of relative gene expression data using real-time quantitative PCR and the 2(−Delta Delta C(T)) method. Methods. 25:402–408. 2001. View Article : Google Scholar : PubMed/NCBI

30 

Vlachos IS, Zagganas K, Paraskevopoulou MD, Georgakilas G, Karagkouni D, Vergoulis T, Dalamagas T and Hatzigeorgiou AG: DIANA-miRPath v3.0: Deciphering microRNA function with experimental support. Nucleic Acids Res. 43:W460–W466. 2015. View Article : Google Scholar : PubMed/NCBI

31 

Kirschner MB, Kao SC, Edelman JJ, Armstrong NJ, Vallely MP, van Zandwijk N and Reid G: Haemolysis during sample preparation alters microRNA content of plasma. PLoS One. 6:e241452011. View Article : Google Scholar : PubMed/NCBI

32 

Goni R, García P and Foissac S: The qPCR data statistical analysis. 9. 2009.

33 

Chen WY, Zhao XJ, Yu ZF, Hu FL, Liu YP, Cui BB, Dong XS and Zhao YS: The potential of plasma miRNAs for diagnosis and risk estimation of colorectal cancer. Int J Clin Exp Pathol. 8:7092–7101. 2015.PubMed/NCBI

34 

Li J, Liu Y, Wang C, Deng T, Liang H, Wang Y, Huang D, Fan Q, Wang X, Ning T, et al: Serum miRNA expression profile as a prognostic biomarker of stage II/III colorectal adenocarcinoma. Sci Rep. 5:129212015. View Article : Google Scholar : PubMed/NCBI

35 

He Y, Wang G, Zhang L, Zhai C, Zhang J, Zhao X, Jiang X and Zhao Z: Biological effects and clinical characteristics of microRNA-106a in human colorectal cancer. Oncol Lett. 14:830–836. 2017. View Article : Google Scholar : PubMed/NCBI

36 

Díaz R, Silva J, García JM, Lorenzo Y, García V, Peña C, Rodríguez R, Muñoz C, García F, Bonilla F and Domínguez G: Deregulated expression of miR-106a predicts survival in human colon cancer patients. Genes Chromosomes Cancer. 47:794–802. 2008. View Article : Google Scholar : PubMed/NCBI

37 

Yue B, Sun B, Liu C, Zhao S, Zhang D, Yu F and Yan D: Long non-coding RNA Fer-1-like protein 4 suppresses oncogenesis and exhibits prognostic value by associating with miR-106a-5p in colon cancer. Cancer Sci. 106:1323–1332. 2015. View Article : Google Scholar : PubMed/NCBI

38 

Peng Q, Shen Y, Zhao P, Cheng M, Zhu Y and Xu B: Biomarker roles identification of miR-106 family for predicting the risk and poor survival of colorectal cancer. BMC Cancer. 20:5062020. View Article : Google Scholar : PubMed/NCBI

39 

Wang C, Wang J, Liu H and Fu Z: Tumor suppressor DLC-1 induces apoptosis and inhibits the growth and invasion of colon cancer cells through the Wnt/β-catenin signaling pathway. Oncol Rep. 31:2270–2278. 2014. View Article : Google Scholar : PubMed/NCBI

40 

Cao H, Huang S, Liu A and Chen Z: Up-regulated expression of miR-155 in human colonic cancer. J Cancer Res Ther. 14:604–607. 2018. View Article : Google Scholar : PubMed/NCBI

41 

Liu N, Jiang F, Han XY, Li M, Chen WJ, Liu QC, Liao CX and Lv YF: MiRNA-155 promotes the invasion of colorectal cancer SW-480 cells through regulating the Wnt/β-catenin. Eur Rev Med Pharmacol Sci. 22:101–109. 2018.PubMed/NCBI

42 

Qu A, Du L, Yang Y, Liu H, Li J, Wang L, Liu Y, Dong Z, Zhang X, Jiang X, et al: Hypoxia-inducible MiR-210 is an independent prognostic factor and contributes to metastasis in colorectal cancer. PLoS One. 9:e909522014. View Article : Google Scholar : PubMed/NCBI

43 

Sabry D, El-Deek SEM, Maher M, El-Baz MAH, El-Bader HM, Amer E, Hassan EA, Fathy W and El-Deek HEM: Role of miRNA-210, miRNA-21 and miRNA-126 as diagnostic biomarkers in colorectal carcinoma: Impact of HIF-1α-VEGF signaling pathway. Mol Cell Biochem. 454:177–189. 2019. View Article : Google Scholar : PubMed/NCBI

44 

Ullmann P, Qureshi-Baig K, Rodriguez F, Ginolhac A, Nonnenmacher Y, Ternes D, Weiler J, Gäbler K, Bahlawane C, Hiller K, et al: Hypoxia-responsive miR-210 promotes self-renewal capacity of colon tumor-initiating cells by repressing ISCU and by inducing lactate production. Oncotarget. 7:65454–65470. 2016. View Article : Google Scholar : PubMed/NCBI

45 

Jung EJ, Santarpia L, Kim J, Esteva FJ, Moretti E, Buzdar AU, Di Leo A, Le XF, Bast RC Jr, Park ST, et al: Plasma microRNA 210 levels correlate with sensitivity to trastuzumab and tumor presence in breast cancer patients. Cancer. 118:2603–2614. 2012. View Article : Google Scholar : PubMed/NCBI

46 

Wan J, Xia L, Xu W and Lu N: Expression and function of miR-155 in diseases of the gastrointestinal Tract. Int J Mol Sci. 17:7092016. View Article : Google Scholar : PubMed/NCBI

47 

Volinia S, Calin GA, Liu CG, Ambs S, Cimmino A, Petrocca F, Visone R, Iorio M, Roldo C, Ferracin M, et al: A microRNA expression signature of human solid tumors defines cancer gene targets. Proc Natl Acad Sci USA. 103:2257–2261. 2006. View Article : Google Scholar : PubMed/NCBI

48 

Rath T, Billmeier U, Waldner MJ, Atreya R and Neurath MF: From physiology to disease and targeted therapy: Interleukin-6 in inflammation and inflammation-associated carcinogenesis. Arch Toxicol. 89:541–554. 2015. View Article : Google Scholar : PubMed/NCBI

49 

Svrcek M, El-Murr N, Wanherdrick K, Dumont S, Beaugerie L, Cosnes J, Colombel JF, Tiret E, Fléjou JF, Lesuffleur T and Duval A: Overexpression of microRNAs-155 and 21 targeting mismatch repair proteins in inflammatory bowel diseases. Carcinogenesis. 34:828–834. 2013. View Article : Google Scholar : PubMed/NCBI

50 

Ulivi P, Canale M, Passardi A, Marisi G, Valgiusti M, Frassineti GL, Calistri D, Amadori D and Scarpi E: Circulating plasma levels of miR-20b, miR-29b and miR-155 as predictors of bevacizumab efficacy in patients with metastatic colorectal cancer. Int J Mol Sci. 19:3072018. View Article : Google Scholar : PubMed/NCBI

51 

You C, Jin L, Xu Q, Shen B, Jiao X and Huang X: Expression of miR-21 and miR-138 in colon cancer and its effect on cell proliferation and prognosis. Oncol Lett. 17:2271–2277. 2019.PubMed/NCBI

52 

Mima K, Nishihara R, Yang J, Dou R, Masugi Y, Shi Y, da Silva A, Cao Y, Song M, Nowak J, et al: MicroRNA MIR21 (miR-21) and PTGS2 expression in colorectal cancer and patient survival. Clin Cancer Res. 22:3841–3848. 2016. View Article : Google Scholar : PubMed/NCBI

53 

Inamura K and Ishikawa Y: MicroRNA in lung cancer: Novel biomarkers and potential tools for treatment. J Clin Med. 5:362016. View Article : Google Scholar : PubMed/NCBI

54 

Komatsu S, Ichikawa D, Takeshita H, Tsujiura M, Morimura R, Nagata H, Kosuga T, Iitaka D, Konishi H, Shiozaki A, et al: Circulating microRNAs in plasma of patients with oesophageal squamous cell carcinoma. Br J Cancer. 105:104–111. 2011. View Article : Google Scholar : PubMed/NCBI

55 

Saxena A, Tammali R, Ramana KV and Srivastava SK: Aldose reductase inhibition prevents colon cancer growth by restoring phosphatase and tensin homolog through modulation of miR-21 and FOXO3a. Antioxid Redox Signal. 18:1249–1262. 2013. View Article : Google Scholar : PubMed/NCBI

56 

Hong Z, Feng Z, Sai Z and Tao S: PER3, a novel target of miR-103, plays a suppressive role in colorectal cancer in vitro. BMB Rep. 47:500–505. 2014. View Article : Google Scholar : PubMed/NCBI

57 

Zheng YB, Xiao K, Xiao GC, Tong SL, Ding Y, Wang QS, Li SB and Hao ZN: MicroRNA-103 promotes tumor growth and metastasis in colorectal cancer by directly targeting LATS2. Oncol Lett. 12:2194–2200. 2016. View Article : Google Scholar : PubMed/NCBI

58 

Wang DS, Zhong B, Zhang M-S and Gao Y: Upregulation of serum miR-103 predicts unfavorable prognosis in patients with colorectal cancer. Eur Rev Med Pharmacol Sci. 22:4518–4523. 2018.PubMed/NCBI

59 

Xu W, Ji J, Xu Y, Liu Y, Shi L, Liu Y, Lu X, Zhao Y, Luo F, Wang B, et al: MicroRNA-191, by promoting the EMT and increasing CSC-like properties, is involved in neoplastic and metastatic properties of transformed human bronchial epithelial cells. Mol Carcinog. 54 (Suppl 1):E148–E161. 2015. View Article : Google Scholar : PubMed/NCBI

60 

Zhang XF, Li KK, Gao L, Li SZ, Chen K, Zhang JB, Wang D, Tu RF, Zhang JX, Tao KX, et al: miR-191 promotes tumorigenesis of human colorectal cancer through targeting C/EBPβ. Oncotarget. 6:4144–4158. 2015. View Article : Google Scholar : PubMed/NCBI

61 

Qin S, Zhu Y, Ai F, Li Y, Bai B, Yao W and Dong L: MicroRNA-191 correlates with poor prognosis of colorectal carcinoma and plays multiple roles by targeting tissue inhibitor of metalloprotease 3. Neoplasma. 61:27–34. 2014. View Article : Google Scholar : PubMed/NCBI

62 

Milanesi E, Dobre M, Bucuroiu AI, Herlea V, Manuc TE, Salvi A, De Petro G, Manuc M and Becheanu G: miRNAs-based molecular signature for KRAS mutated and wild type colorectal cancer: An explorative study. J Immunol Res. 2020:49271202020. View Article : Google Scholar : PubMed/NCBI

63 

Chen XY, Zhang J, Hou LD, Zhang R, Chen W, Fan HN, Huang YX, Liu H and Zhu JS: Upregulation of PD-L1 predicts poor prognosis and is associated with miR-191-5p dysregulation in colon adenocarcinoma. Int J Immunopathol Pharmacol. 32:20587384187903182018. View Article : Google Scholar : PubMed/NCBI

64 

Qian J, Jiang B, Li M, Chen J and Fang M: Prognostic significance of microRNA-16 expression in human colorectal cancer. World J Surg. 37:2944–2949. 2013. View Article : Google Scholar : PubMed/NCBI

65 

Xiao G, Tang H, Wei W, Li J, Ji L and Ge J: Aberrant expression of MicroRNA-15a and MicroRNA-16 synergistically associates with tumor progression and prognosis in patients with colorectal cancer. Gastroenterol Res Pract. 2014:3645492014. View Article : Google Scholar : PubMed/NCBI

66 

Ma Q, Wang X, Li Z, Li B, Ma F, Peng L, Zhang Y, Xu A and Jiang B: microRNA-16 represses colorectal cancer cell growth in vitro by regulating the p53/survivin signaling pathway. Oncol Rep. 29:1652–1658. 2013. View Article : Google Scholar : PubMed/NCBI

67 

Diamantopoulos MA, Kontos CK, Kerimis D, Papadopoulos IN and Scorilas A: Upregulated miR-16 expression is an independent indicator of relapse and poor overall survival of colorectal adenocarcinoma patients. Clin Chem Lab Med. 55:737–747. 2017. View Article : Google Scholar : PubMed/NCBI

68 

Ostenfeld MS, Jensen SG, Jeppesen DK, Christensen LL, Thorsen SB, Stenvang J, Hvam ML, Thomsen A, Mouritzen P, Rasmussen MH, et al: miRNA profiling of circulating EpCAM(+) extracellular vesicles: Promising biomarkers of colorectal cancer. J Extracell Vesicles. 5:314882016. View Article : Google Scholar : PubMed/NCBI

69 

Evans C, Hardin J and Stoebel D: Selecting between-sample RNA-Seq normalization methods from the perspective of their assumptions. Brief Bioinform. 19:776–792. 2018. View Article : Google Scholar : PubMed/NCBI

70 

Dillies MA, Rau A, Aubert J, Hennequet-Antier C, Jeanmougin M, Servant N, Keime C, Marot G, Castel D, Estelle J, et al: A comprehensive evaluation of normalization methods for Illumina high-throughput RNA sequencing data analysis. Brief Bioinform. 14:671–683. 2013. View Article : Google Scholar : PubMed/NCBI

71 

Fundel K, Haag J, Gebhard PM, Zimmer R and Aigner T: Normalization strategies for mRNA expression data in cartilage research. Osteoarthritis Cartilage. 16:947–955. 2008. View Article : Google Scholar : PubMed/NCBI

72 

Rieder F, Brenmoehl J, Leeb S, Schölmerich J and Rogler G: Wound healing and fibrosis in intestinal disease. Gut. 56:130–139. 2007. View Article : Google Scholar : PubMed/NCBI

73 

Theocharis AD, Skandalis SS, Gialeli C and Karamanos NK: Extracellular matrix structure. Adv Drug Deliv Rev. 97:4–27. 2016. View Article : Google Scholar : PubMed/NCBI

74 

Howell JC and Wells JM: Generating intestinal tissue from stem cells: Potential for research and therapy. Regen Med. 6:743–755. 2011. View Article : Google Scholar : PubMed/NCBI

75 

Xue X and Falcon DM: The role of immune cells and cytokines in intestinal wound healing. Int J Mol Sci. 20:60972019. View Article : Google Scholar : PubMed/NCBI

76 

Wang Y, Yu A and Yu FX: The Hippo pathway in tissue homeostasis and regeneration. Protein Cell. 8:349–359. 2017. View Article : Google Scholar : PubMed/NCBI

77 

Wang H, Li X, Lu J, Jones P and Xu W: Prolactin may serve as a regulator to promote vocal fold wound healing. Biosci Rep. 40:BSR202004672020. View Article : Google Scholar : PubMed/NCBI

78 

Shantha Kumara H, Yan X-H, Pettke E, Cekic V, Gandhi ND, Bellini GA and Whelan RL: Plasma and wound fluid levels of eight proangiogenic proteins are elevated after colorectal resection. World J Gastrointest Oncol. 11:470–488. 2019. View Article : Google Scholar : PubMed/NCBI

79 

Mizuno R, Kawada K, Itatani Y, Ogawa R, Kiyasu Y and Sakai Y: The role of tumor-associated neutrophils in colorectal cancer. Int J Mol Sci. 20:5292019. View Article : Google Scholar : PubMed/NCBI

80 

Roma-Rodrigues C, Mendes R, Baptista PV and Fernandes AR: Targeting tumor microenvironment for cancer therapy. Int J Mol Sci. 20:8402019. View Article : Google Scholar : PubMed/NCBI

81 

Kasprzak A: The role of tumor microenvironment cells in colorectal cancer (CRC) cachexia. Int J Mol Sci. 22:15652021. View Article : Google Scholar : PubMed/NCBI

82 

Bonnans C, Chou J and Werb Z: Remodelling the extracellular matrix in development and disease. Nat Rev Mol Cell Biol. 15:786–801. 2014. View Article : Google Scholar : PubMed/NCBI

83 

Salesse S, Odoul L, Chazée L, Garbar C, Duca L, Martiny L, Mahmoudi R and Debelle L: Elastin molecular aging promotes MDA-MB-231 breast cancer cell invasiveness. FEBS Open Bio. 8:1395–1404. 2018. View Article : Google Scholar : PubMed/NCBI

84 

Greten FR and Grivennikov SI: Inflammation and Cancer: Triggers, Mechanisms, and Consequences. Immunity. 51:27–41. 2019. View Article : Google Scholar : PubMed/NCBI

85 

Triner D and Shah YM: Hypoxia-inducible factors: A central link between inflammation and cancer. J Clin Invest. 126:3689–3698. 2016. View Article : Google Scholar : PubMed/NCBI

86 

Li J, Xu X, Jiang Y, Hansbro NG, Hansbro PM, Xu J and Liu G: Elastin is a key factor of tumor development in colorectal cancer. BMC Cancer. 20:2172020. View Article : Google Scholar : PubMed/NCBI

87 

Sommer K, Wiendl M, Müller TM, Heidbreder K, Voskens C, Neurath MF and Zundler S: Intestinal mucosal wound healing and barrier integrity in IBD-crosstalk and trafficking of cellular players. Front Med (Lausanne). 8:6439732021. View Article : Google Scholar : PubMed/NCBI

88 

Monnet E and Smeak DD: Gastrointestinal healing. In Gastrointestinal Surgical Techniques in Small Animals. Monnet E and Smeak DD (eds). Wiley Blackwell. (Hoboken, NJ, USA, pp 1-8). 2020.

Related Articles

  • Abstract
  • View
  • Download
  • Twitter
Copy and paste a formatted citation
Spandidos Publications style
Kudelova E, Holubekova V, Grendar M, Kolkova Z, Samec M, Vanova B, Mikolajcik P, Smolar M, Kudela E, Laca L, Laca L, et al: Circulating miRNA expression over the course of colorectal cancer treatment. Oncol Lett 23: 18, 2022.
APA
Kudelova, E., Holubekova, V., Grendar, M., Kolkova, Z., Samec, M., Vanova, B. ... Lasabova, Z. (2022). Circulating miRNA expression over the course of colorectal cancer treatment. Oncology Letters, 23, 18. https://doi.org/10.3892/ol.2021.13136
MLA
Kudelova, E., Holubekova, V., Grendar, M., Kolkova, Z., Samec, M., Vanova, B., Mikolajcik, P., Smolar, M., Kudela, E., Laca, L., Lasabova, Z."Circulating miRNA expression over the course of colorectal cancer treatment". Oncology Letters 23.1 (2022): 18.
Chicago
Kudelova, E., Holubekova, V., Grendar, M., Kolkova, Z., Samec, M., Vanova, B., Mikolajcik, P., Smolar, M., Kudela, E., Laca, L., Lasabova, Z."Circulating miRNA expression over the course of colorectal cancer treatment". Oncology Letters 23, no. 1 (2022): 18. https://doi.org/10.3892/ol.2021.13136
Copy and paste a formatted citation
x
Spandidos Publications style
Kudelova E, Holubekova V, Grendar M, Kolkova Z, Samec M, Vanova B, Mikolajcik P, Smolar M, Kudela E, Laca L, Laca L, et al: Circulating miRNA expression over the course of colorectal cancer treatment. Oncol Lett 23: 18, 2022.
APA
Kudelova, E., Holubekova, V., Grendar, M., Kolkova, Z., Samec, M., Vanova, B. ... Lasabova, Z. (2022). Circulating miRNA expression over the course of colorectal cancer treatment. Oncology Letters, 23, 18. https://doi.org/10.3892/ol.2021.13136
MLA
Kudelova, E., Holubekova, V., Grendar, M., Kolkova, Z., Samec, M., Vanova, B., Mikolajcik, P., Smolar, M., Kudela, E., Laca, L., Lasabova, Z."Circulating miRNA expression over the course of colorectal cancer treatment". Oncology Letters 23.1 (2022): 18.
Chicago
Kudelova, E., Holubekova, V., Grendar, M., Kolkova, Z., Samec, M., Vanova, B., Mikolajcik, P., Smolar, M., Kudela, E., Laca, L., Lasabova, Z."Circulating miRNA expression over the course of colorectal cancer treatment". Oncology Letters 23, no. 1 (2022): 18. https://doi.org/10.3892/ol.2021.13136
Follow us
  • Twitter
  • LinkedIn
  • Facebook
About
  • Spandidos Publications
  • Careers
  • Cookie Policy
  • Privacy Policy
How can we help?
  • Help
  • Live Chat
  • Contact
  • Email to our Support Team