Spandidos Publications Logo
  • About
    • About Spandidos
    • Aims and Scopes
    • Abstracting and Indexing
    • Editorial Policies
    • Reprints and Permissions
    • Job Opportunities
    • Terms and Conditions
    • Contact
  • Journals
    • All Journals
    • Oncology Letters
      • Oncology Letters
      • Information for Authors
      • Editorial Policies
      • Editorial Board
      • Aims and Scope
      • Abstracting and Indexing
      • Bibliographic Information
      • Archive
    • International Journal of Oncology
      • International Journal of Oncology
      • Information for Authors
      • Editorial Policies
      • Editorial Board
      • Aims and Scope
      • Abstracting and Indexing
      • Bibliographic Information
      • Archive
    • Molecular and Clinical Oncology
      • Molecular and Clinical Oncology
      • Information for Authors
      • Editorial Policies
      • Editorial Board
      • Aims and Scope
      • Abstracting and Indexing
      • Bibliographic Information
      • Archive
    • Experimental and Therapeutic Medicine
      • Experimental and Therapeutic Medicine
      • Information for Authors
      • Editorial Policies
      • Editorial Board
      • Aims and Scope
      • Abstracting and Indexing
      • Bibliographic Information
      • Archive
    • International Journal of Molecular Medicine
      • International Journal of Molecular Medicine
      • Information for Authors
      • Editorial Policies
      • Editorial Board
      • Aims and Scope
      • Abstracting and Indexing
      • Bibliographic Information
      • Archive
    • Biomedical Reports
      • Biomedical Reports
      • Information for Authors
      • Editorial Policies
      • Editorial Board
      • Aims and Scope
      • Abstracting and Indexing
      • Bibliographic Information
      • Archive
    • Oncology Reports
      • Oncology Reports
      • Information for Authors
      • Editorial Policies
      • Editorial Board
      • Aims and Scope
      • Abstracting and Indexing
      • Bibliographic Information
      • Archive
    • Molecular Medicine Reports
      • Molecular Medicine Reports
      • Information for Authors
      • Editorial Policies
      • Editorial Board
      • Aims and Scope
      • Abstracting and Indexing
      • Bibliographic Information
      • Archive
    • World Academy of Sciences Journal
      • World Academy of Sciences Journal
      • Information for Authors
      • Editorial Policies
      • Editorial Board
      • Aims and Scope
      • Abstracting and Indexing
      • Bibliographic Information
      • Archive
    • International Journal of Functional Nutrition
      • International Journal of Functional Nutrition
      • Information for Authors
      • Editorial Policies
      • Editorial Board
      • Aims and Scope
      • Abstracting and Indexing
      • Bibliographic Information
      • Archive
    • International Journal of Epigenetics
      • International Journal of Epigenetics
      • Information for Authors
      • Editorial Policies
      • Editorial Board
      • Aims and Scope
      • Abstracting and Indexing
      • Bibliographic Information
      • Archive
    • Medicine International
      • Medicine International
      • Information for Authors
      • Editorial Policies
      • Editorial Board
      • Aims and Scope
      • Abstracting and Indexing
      • Bibliographic Information
      • Archive
  • Articles
  • Information
    • Information for Authors
    • Information for Reviewers
    • Information for Librarians
    • Information for Advertisers
    • Conferences
  • Language Editing
Spandidos Publications Logo
  • About
    • About Spandidos
    • Aims and Scopes
    • Abstracting and Indexing
    • Editorial Policies
    • Reprints and Permissions
    • Job Opportunities
    • Terms and Conditions
    • Contact
  • Journals
    • All Journals
    • Biomedical Reports
      • Information for Authors
      • Editorial Policies
      • Editorial Board
      • Aims and Scope
      • Abstracting and Indexing
      • Bibliographic Information
      • Archive
    • Experimental and Therapeutic Medicine
      • Information for Authors
      • Editorial Policies
      • Editorial Board
      • Aims and Scope
      • Abstracting and Indexing
      • Bibliographic Information
      • Archive
    • International Journal of Epigenetics
      • Information for Authors
      • Editorial Policies
      • Editorial Board
      • Aims and Scope
      • Abstracting and Indexing
      • Bibliographic Information
      • Archive
    • International Journal of Functional Nutrition
      • Information for Authors
      • Editorial Policies
      • Editorial Board
      • Aims and Scope
      • Abstracting and Indexing
      • Bibliographic Information
      • Archive
    • International Journal of Molecular Medicine
      • Information for Authors
      • Editorial Policies
      • Editorial Board
      • Aims and Scope
      • Abstracting and Indexing
      • Bibliographic Information
      • Archive
    • International Journal of Oncology
      • Information for Authors
      • Editorial Policies
      • Editorial Board
      • Aims and Scope
      • Abstracting and Indexing
      • Bibliographic Information
      • Archive
    • Medicine International
      • Information for Authors
      • Editorial Policies
      • Editorial Board
      • Aims and Scope
      • Abstracting and Indexing
      • Bibliographic Information
      • Archive
    • Molecular and Clinical Oncology
      • Information for Authors
      • Editorial Policies
      • Editorial Board
      • Aims and Scope
      • Abstracting and Indexing
      • Bibliographic Information
      • Archive
    • Molecular Medicine Reports
      • Information for Authors
      • Editorial Policies
      • Editorial Board
      • Aims and Scope
      • Abstracting and Indexing
      • Bibliographic Information
      • Archive
    • Oncology Letters
      • Information for Authors
      • Editorial Policies
      • Editorial Board
      • Aims and Scope
      • Abstracting and Indexing
      • Bibliographic Information
      • Archive
    • Oncology Reports
      • Information for Authors
      • Editorial Policies
      • Editorial Board
      • Aims and Scope
      • Abstracting and Indexing
      • Bibliographic Information
      • Archive
    • World Academy of Sciences Journal
      • Information for Authors
      • Editorial Policies
      • Editorial Board
      • Aims and Scope
      • Abstracting and Indexing
      • Bibliographic Information
      • Archive
  • Articles
  • Information
    • For Authors
    • For Reviewers
    • For Librarians
    • For Advertisers
    • Conferences
  • Language Editing
Login Register Submit
  • This site uses cookies
  • You can change your cookie settings at any time by following the instructions in our Cookie Policy. To find out more, you may read our Privacy Policy.

    I agree
Search articles by DOI, keyword, author or affiliation
Search
Advanced Search
presentation
Oncology Letters
Join Editorial Board Propose a Special Issue
Print ISSN: 1792-1074 Online ISSN: 1792-1082
Journal Cover
January-2022 Volume 23 Issue 1

Full Size Image

Sign up for eToc alerts
Recommend to Library

Journals

International Journal of Molecular Medicine

International Journal of Molecular Medicine

International Journal of Molecular Medicine is an international journal devoted to molecular mechanisms of human disease.

International Journal of Oncology

International Journal of Oncology

International Journal of Oncology is an international journal devoted to oncology research and cancer treatment.

Molecular Medicine Reports

Molecular Medicine Reports

Covers molecular medicine topics such as pharmacology, pathology, genetics, neuroscience, infectious diseases, molecular cardiology, and molecular surgery.

Oncology Reports

Oncology Reports

Oncology Reports is an international journal devoted to fundamental and applied research in Oncology.

Experimental and Therapeutic Medicine

Experimental and Therapeutic Medicine

Experimental and Therapeutic Medicine is an international journal devoted to laboratory and clinical medicine.

Oncology Letters

Oncology Letters

Oncology Letters is an international journal devoted to Experimental and Clinical Oncology.

Biomedical Reports

Biomedical Reports

Explores a wide range of biological and medical fields, including pharmacology, genetics, microbiology, neuroscience, and molecular cardiology.

Molecular and Clinical Oncology

Molecular and Clinical Oncology

International journal addressing all aspects of oncology research, from tumorigenesis and oncogenes to chemotherapy and metastasis.

World Academy of Sciences Journal

World Academy of Sciences Journal

Multidisciplinary open-access journal spanning biochemistry, genetics, neuroscience, environmental health, and synthetic biology.

International Journal of Functional Nutrition

International Journal of Functional Nutrition

Open-access journal combining biochemistry, pharmacology, immunology, and genetics to advance health through functional nutrition.

International Journal of Epigenetics

International Journal of Epigenetics

Publishes open-access research on using epigenetics to advance understanding and treatment of human disease.

Medicine International

Medicine International

An International Open Access Journal Devoted to General Medicine.

Journal Cover
January-2022 Volume 23 Issue 1

Full Size Image

Sign up for eToc alerts
Recommend to Library

  • Article
  • Citations
    • Cite This Article
    • Download Citation
    • Create Citation Alert
    • Remove Citation Alert
    • Cited By
  • Similar Articles
    • Related Articles (in Spandidos Publications)
    • Similar Articles (Google Scholar)
    • Similar Articles (PubMed)
  • Download PDF
  • Download XML
  • View XML
Article

Zinc‑finger protein 750 mitigates malignant biological behavior of oral CSC‑like cells enriched from parental CAL‑27 cells

  • Authors:
    • Cong Xu
    • Hong-Li Yang
    • Yi-Kun Yang
    • Li Pan
    • Hai-Ying Chen
  • View Affiliations / Copyright

    Affiliations: Central Laboratory of Liaocheng People's Hospital, Liaocheng, Shandong 252000, P.R. China
  • Article Number: 28
    |
    Published online on: November 19, 2021
       https://doi.org/10.3892/ol.2021.13146
  • Expand metrics +
Metrics: Total Views: 0 (Spandidos Publications: | PMC Statistics: )
Metrics: Total PDF Downloads: 0 (Spandidos Publications: | PMC Statistics: )
Cited By (CrossRef): 0 citations Loading Articles...

This article is mentioned in:



Abstract

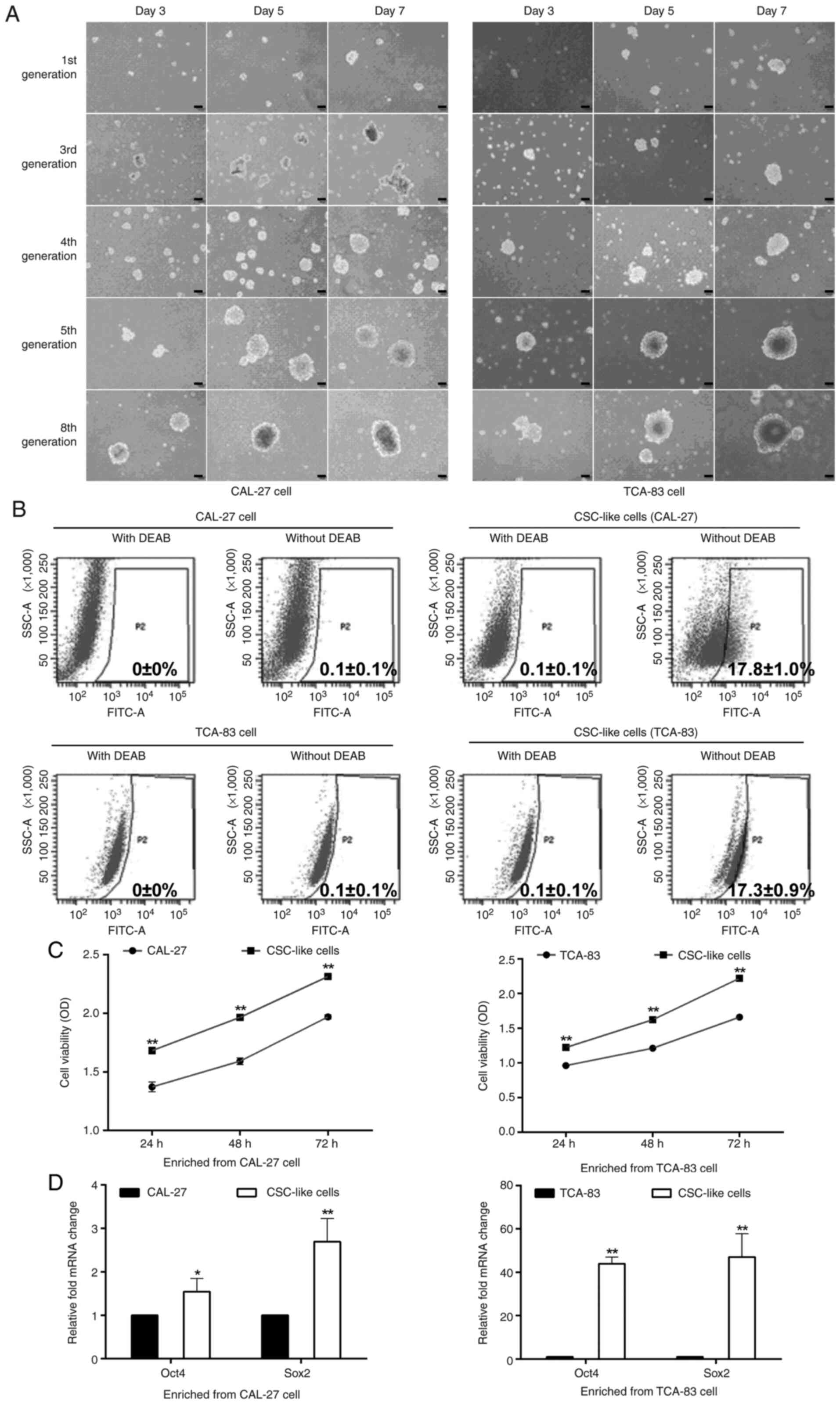
Oral squamous cell carcinoma (OSCC) is the most commonly occurring oral malignancy. Cancer stem cells (CSCs) are known to be responsible for cancer recurrence and metastasis. Zinc‑finger protein 750 (ZNF750) has been reported to inhibit OSCC cell proliferation and invasion. The present study aimed to elucidate the role of ZNF750 in the inhibition of the renewal ability of CSCs derived from the OSCC cell line, CAL‑27. The effects of ZNF750 on CSC‑like properties were examined using aldehyde dehydrogenase (ALDH), tumor sphere formation and colony formation assays. Reverse transcription‑quantitative PCR and western blotting were performed to detect the expression levels of octamer‑binding transcription factor 4, sex‑determining region Y‑box 2, the enhancer of zeste homolog 2 (Ezh2), embryonic ectoderm development (EED) and SUZ12 polycomb repressive complex 2 subunit (SUZ12), and for the identification of genes associated with metastasis. ZNF750 effectively attenuated CSC‑like cell self‑renewal abilities; ZNF750 decreased the ALDH‑positive cell population, tumor sphere and colony formation abilities, cell viability and stemness factors. Furthermore, the expression levels of Ezh2, EED and SUZ12 were decreased by ZNF750. ZNF750 inhibited MMP1, 3, 9 and 13 expression levels, and decreased the cell invasion and migratory abilities. Moreover, the expression of tissue inhibitors of matrix metalloproteinases‑1 was increased by ZNF750. However, opposite effects were observed following the knockdown of the ZNF750 gene. Overall, the present study demonstrated that ZNF750 has the potential to inhibit the renewal of CSC‑like cells enriched from parental CAL‑27 cells.
View Figures

Figure 1

Figure 2

Figure 3

Figure 4

View References

1 

Irani S and Dehghan A: The expression and functional significance of vascular endothelial-cadherin, CD44, and vimentin in oral squamous cell carcinoma. J Int Soc Prev Community Dent. 8:110–117. 2018. View Article : Google Scholar : PubMed/NCBI

2 

Hu J, Mirshahidi S, Simental A, Lee SC, De Andrade Filho PA, Peterson NR, Duerksen-Hughes P and Yuan X: Cancer stem cell self-renewal as a therapeutic target in human oral cancer. Oncogene. 38:5440–5456. 2019. View Article : Google Scholar : PubMed/NCBI

3 

Akbari-Birgani S, Paranjothy T, Zuse A, Janikowski T, Cieślar-Pobuda A, Likus W, Urasińska E, Schweizer F, Ghavami S, Klonisch T and Łos MJ: Cancer stem cells, cancer-initiating cells and methods for their detection. Drug Discov Today. 21:836–842. 2016. View Article : Google Scholar : PubMed/NCBI

4 

Teixeira MG and Corrêa L: Quality assessment of prognostic studies using cancer stem cell markers in oral squamous cell carcinoma. Appl Immunohistochem Mol Morphol. 26:e61–e69. 2018. View Article : Google Scholar : PubMed/NCBI

5 

Baniebrahimi G, Mir F and Khanmohammadi R: Cancer stem cells and oral cancer: Insights into molecular mechanisms and therapeutic approaches. Cancer Cell Int. 20:1132020. View Article : Google Scholar : PubMed/NCBI

6 

Ram R, Brasch HD, Dunne JC, Davis PF, Tan ST and Itinteang T: The identification of three cancer stem cell subpopulations within moderately differentiated lip squamous cell carcinoma. Front Surg. 4:122017. View Article : Google Scholar : PubMed/NCBI

7 

Lei Y, Zhang D, Yu J, Dong H, Zhang J and Yang S: Corrigendum to ‘targeting autophagy in cancer stem cells as an anticancer therapy’ [Canc. Lett. 393 (2017) 33-39]. Cancer Lett. 416:1492018. View Article : Google Scholar : PubMed/NCBI

8 

Annett S and Robson T: Targeting cancer stem cells in the clinic: Current status and perspectives. Pharmacol Ther. 187:13–30. 2018. View Article : Google Scholar : PubMed/NCBI

9 

Singh D, Minz AP and Sahoo SK: Nanomedicine-mediated drug targeting of cancer stem cells. Drug Discov Today. 22:952–959. 2017. View Article : Google Scholar : PubMed/NCBI

10 

Hazawa M, Lin DC, Handral H, Xu L, Chen Y, Jiang YY, Mayakonda A, Ding LW, Meng X, Sharma A, et al: ZNF750 is a lineage-specific tumour suppressor in squamous cell carcinoma. Oncogene. 36:2243–2254. 2017. View Article : Google Scholar : PubMed/NCBI

11 

Pan L, Yang H, Xu C, Chen S, Meng Z, Li K and Chen H: ZNF750 inhibited the malignant progression of oral squamous cell carcinoma by regulating tumor vascular microenvironment. Biomed Pharmacother. 105:566–572. 2018. View Article : Google Scholar : PubMed/NCBI

12 

Otsuka R, Akutsu Y, Sakata H, Hanari N, Murakami K, Kano M, Toyozumi T, Takahashi M, Matsumoto Y, Sekino N, et al: ZNF750 expression is a potential prognostic biomarker in esophageal squamous cell carcinoma. Oncology. 94:142–148. 2018. View Article : Google Scholar : PubMed/NCBI

13 

Liu X, Yang Y, Xu C, Yang H, Chen S and Chen H: RNA sequencing analysis of the CAL-27 cell response to over-expressed ZNF750 gene revealed an extensive regulation on cell cycle. Biomed Pharmacother. 118:1093772019. View Article : Google Scholar : PubMed/NCBI

14 

Beca F, Kensler K, Glass B, Schnitt SJ, Tamimi RM and Beck AH: EZH2 protein expression in normal breast epithelium and risk of breast cancer: Results from the nurses' health studies. Breast Cancer Res. 19:212017. View Article : Google Scholar : PubMed/NCBI

15 

Salcido CD, Larochelle A, Taylor BJ, Dunbar CE and Varticovski L: Molecular characterisation of side population cells with cancer stem cell-like characteristics in small-cell lung cancer. Br J Cancer. 102:1636–1644. 2010. View Article : Google Scholar : PubMed/NCBI

16 

Miao ZF, Zhao TT, Wang ZN, Xu YY, Mao XY, Wu JH, Liu XY, Xu H, You Y and Xu HM: Influence of different hypoxia models on metastatic potential of SGC-7901 gastric cancer cells. Tumour Biol. 35:6801–6808. 2014. View Article : Google Scholar : PubMed/NCBI

17 

Yang L, Shi P, Zhao G, Xu J, Peng W, Zhang J, Zhang G, Wang X, Dong Z, Chen F and Cui H: Targeting cancer stem cell pathways for cancer therapy. Signal Transduct Target Ther. 5:82020. View Article : Google Scholar : PubMed/NCBI

18 

Kaufhold S, Garbán H and Bonavida B: Yin Yang 1 is associated with cancer stem cell transcription factors (SOX2, OCT4, BMI1) and clinical implication. J Exp Clin Cancer Res. 35:842016. View Article : Google Scholar : PubMed/NCBI

19 

Ellis BL, Potts PR and Porteus MH: Creating higher titer lentivirus with caffeine. Hum Gene Ther. 22:93–100. 2011. View Article : Google Scholar : PubMed/NCBI

20 

Livak KJ and Schmittgen TD: Analysis of relative gene expression data using real-time quantitative PCR and the 2(−Delta Delta C(T)) method. Methods. 25:402–408. 2001. View Article : Google Scholar : PubMed/NCBI

21 

Schmittgen TD and Livak KJ: Analyzing real-time PCR data by the comparative C(T) method. Nat Protoc. 3:1101–1108. 2008. View Article : Google Scholar : PubMed/NCBI

22 

Lohberger B, Rinner B, Stuendl N, Absenger M, Liegl-Atzwanger B, Walzer SM, Windhager R and Leithner A: Aldehyde dehydrogenase 1, a potential marker for cancer stem cells in human sarcoma. PLoS One. 7:e436642012. View Article : Google Scholar : PubMed/NCBI

23 

Yoshihama R, Yamaguchi K, Imajyo I, Mine M, Hiyake N, Akimoto N, Kobayashi Y, Chigita S, Kumamaru W, Kiyoshima T, et al: Expression levels of SOX2, KLF4 and brachyury transcription factors are associated with metastasis and poor prognosis in oral squamous cell carcinoma. Oncol Lett. 11:1435–1446. 2016. View Article : Google Scholar : PubMed/NCBI

24 

Kaczorowska A, Miękus N, Stefanowicz J and Adamkiewicz-Drożyńska E: Selected matrix metalloproteinases (MMP-2, MMP-7) and their inhibitor (TIMP-2) in adult and pediatric cancer. Diagnostics (Basel). 10:5472020. View Article : Google Scholar : PubMed/NCBI

25 

Zou B, Sun S, Qi X and Ji P: Aldehyde dehydrogenase activity is a cancer stem cell marker of tongue squamous cell carcinoma. Mol Med Rep. 5:1116–1120. 2012. View Article : Google Scholar : PubMed/NCBI

26 

Krishnamurthy S and Nör JE: Head and neck cancer stem cells. J Dent Res. 91:334–340. 2012. View Article : Google Scholar : PubMed/NCBI

27 

Han J, Fujisawa T, Husain SR and Puri RK: Identification and characterization of cancer stem cells in human head and neck squamous cell carcinoma. BMC Cancer. 14:1732014. View Article : Google Scholar : PubMed/NCBI

28 

Swain N, Thakur M, Pathak J and Swain B: SOX2, OCT4 and NANOG: The core embryonic stem cell pluripotency regulators in oral carcinogenesis. J Oral Maxillofac Pathol. 24:368–373. 2020. View Article : Google Scholar : PubMed/NCBI

29 

Fu TY, Hsieh IC, Cheng JT, Tsai MH, Hou YY, Lee JH, Liou HH, Huang SF, Chen HC, Yen LM, et al: Association of OCT4, SOX2, and NANOG expression with oral squamous cell carcinoma progression. J Oral Pathol Med. 45:89–95. 2016. View Article : Google Scholar : PubMed/NCBI

30 

Basati G, Mohammadpour H and Emami Razavi A: Association of high expression levels of SOX2, NANOG, and OCT4 in gastric cancer tumor tissues with progression and poor prognosis. J Gastrointest Cancer. 51:41–47. 2020. View Article : Google Scholar : PubMed/NCBI

31 

Ooki A, Dinalankara W, Marchionni L, Tsay JJ, Goparaju C, Maleki Z, Rom WN, Pass HI and Hoque MO: Epigenetically regulated PAX6 drives cancer cells toward a stem-like state via GLI-SOX2 signaling axis in lung adenocarcinoma. Oncogene. 37:5967–5981. 2018. View Article : Google Scholar : PubMed/NCBI

32 

Panaccione A, Zhang Y, Mi Y, Mitani Y, Yan G, Prasad ML, McDonald WH, El-Naggar AK, Yarbrough WG and Ivanov SV: Chromosomal abnormalities and molecular landscape of metastasizing mucinous salivary adenocarcinoma. Oral Oncol. 66:38–45. 2017. View Article : Google Scholar : PubMed/NCBI

33 

Papale M, Ferretti E, Battaglia G, Bellavia D, Mai A and Tafani M: EZH2, HIF-1, and their inhibitors: An overview on pediatric cancers. Front Pediatr. 6:3282018. View Article : Google Scholar : PubMed/NCBI

34 

Varier RA and Timmers HT: Histone lysine methylation and demethylation pathways in cancer. Biochim Biophys Acta. 1815:75–89. 2011.PubMed/NCBI

35 

Shafiei S, Kalantari E, Saeednejad Zanjani L, Abolhasani M, Asadi Lari MH and Madjd Z: Increased expression of DCLK1, a novel putative CSC maker, is associated with tumor aggressiveness and worse disease-specific survival in patients with bladder carcinomas. Exp Mol Pathol. 108:164–172. 2019. View Article : Google Scholar : PubMed/NCBI

36 

Pickup MW, Mouw JK and Weaver VM: The extracellular matrix modulates the hallmarks of cancer. EMBO Rep. 15:1243–1253. 2014. View Article : Google Scholar : PubMed/NCBI

37 

Stanciu AE, Zamfir-Chiru-Anton A, Stanciu MM, Popescu CR and Gheorghe DC: Imbalance between matrix metalloproteinases and tissue inhibitors of metalloproteinases promotes invasion and metastasis of head and neck squamous cell carcinoma. Clin Lab. 63:1613–1620. 2017. View Article : Google Scholar : PubMed/NCBI

Related Articles

  • Abstract
  • View
  • Download
  • Twitter
Copy and paste a formatted citation
Spandidos Publications style
Xu C, Yang H, Yang Y, Pan L and Chen H: Zinc‑finger protein 750 mitigates malignant biological behavior of oral CSC‑like cells enriched from parental CAL‑27 cells. Oncol Lett 23: 28, 2022.
APA
Xu, C., Yang, H., Yang, Y., Pan, L., & Chen, H. (2022). Zinc‑finger protein 750 mitigates malignant biological behavior of oral CSC‑like cells enriched from parental CAL‑27 cells. Oncology Letters, 23, 28. https://doi.org/10.3892/ol.2021.13146
MLA
Xu, C., Yang, H., Yang, Y., Pan, L., Chen, H."Zinc‑finger protein 750 mitigates malignant biological behavior of oral CSC‑like cells enriched from parental CAL‑27 cells". Oncology Letters 23.1 (2022): 28.
Chicago
Xu, C., Yang, H., Yang, Y., Pan, L., Chen, H."Zinc‑finger protein 750 mitigates malignant biological behavior of oral CSC‑like cells enriched from parental CAL‑27 cells". Oncology Letters 23, no. 1 (2022): 28. https://doi.org/10.3892/ol.2021.13146
Copy and paste a formatted citation
x
Spandidos Publications style
Xu C, Yang H, Yang Y, Pan L and Chen H: Zinc‑finger protein 750 mitigates malignant biological behavior of oral CSC‑like cells enriched from parental CAL‑27 cells. Oncol Lett 23: 28, 2022.
APA
Xu, C., Yang, H., Yang, Y., Pan, L., & Chen, H. (2022). Zinc‑finger protein 750 mitigates malignant biological behavior of oral CSC‑like cells enriched from parental CAL‑27 cells. Oncology Letters, 23, 28. https://doi.org/10.3892/ol.2021.13146
MLA
Xu, C., Yang, H., Yang, Y., Pan, L., Chen, H."Zinc‑finger protein 750 mitigates malignant biological behavior of oral CSC‑like cells enriched from parental CAL‑27 cells". Oncology Letters 23.1 (2022): 28.
Chicago
Xu, C., Yang, H., Yang, Y., Pan, L., Chen, H."Zinc‑finger protein 750 mitigates malignant biological behavior of oral CSC‑like cells enriched from parental CAL‑27 cells". Oncology Letters 23, no. 1 (2022): 28. https://doi.org/10.3892/ol.2021.13146
Follow us
  • Twitter
  • LinkedIn
  • Facebook
About
  • Spandidos Publications
  • Careers
  • Cookie Policy
  • Privacy Policy
How can we help?
  • Help
  • Live Chat
  • Contact
  • Email to our Support Team