Spandidos Publications Logo
  • About
    • About Spandidos
    • Aims and Scopes
    • Abstracting and Indexing
    • Editorial Policies
    • Reprints and Permissions
    • Job Opportunities
    • Terms and Conditions
    • Contact
  • Journals
    • All Journals
    • Oncology Letters
      • Oncology Letters
      • Information for Authors
      • Editorial Policies
      • Editorial Board
      • Aims and Scope
      • Abstracting and Indexing
      • Bibliographic Information
      • Archive
    • International Journal of Oncology
      • International Journal of Oncology
      • Information for Authors
      • Editorial Policies
      • Editorial Board
      • Aims and Scope
      • Abstracting and Indexing
      • Bibliographic Information
      • Archive
    • Molecular and Clinical Oncology
      • Molecular and Clinical Oncology
      • Information for Authors
      • Editorial Policies
      • Editorial Board
      • Aims and Scope
      • Abstracting and Indexing
      • Bibliographic Information
      • Archive
    • Experimental and Therapeutic Medicine
      • Experimental and Therapeutic Medicine
      • Information for Authors
      • Editorial Policies
      • Editorial Board
      • Aims and Scope
      • Abstracting and Indexing
      • Bibliographic Information
      • Archive
    • International Journal of Molecular Medicine
      • International Journal of Molecular Medicine
      • Information for Authors
      • Editorial Policies
      • Editorial Board
      • Aims and Scope
      • Abstracting and Indexing
      • Bibliographic Information
      • Archive
    • Biomedical Reports
      • Biomedical Reports
      • Information for Authors
      • Editorial Policies
      • Editorial Board
      • Aims and Scope
      • Abstracting and Indexing
      • Bibliographic Information
      • Archive
    • Oncology Reports
      • Oncology Reports
      • Information for Authors
      • Editorial Policies
      • Editorial Board
      • Aims and Scope
      • Abstracting and Indexing
      • Bibliographic Information
      • Archive
    • Molecular Medicine Reports
      • Molecular Medicine Reports
      • Information for Authors
      • Editorial Policies
      • Editorial Board
      • Aims and Scope
      • Abstracting and Indexing
      • Bibliographic Information
      • Archive
    • World Academy of Sciences Journal
      • World Academy of Sciences Journal
      • Information for Authors
      • Editorial Policies
      • Editorial Board
      • Aims and Scope
      • Abstracting and Indexing
      • Bibliographic Information
      • Archive
    • International Journal of Functional Nutrition
      • International Journal of Functional Nutrition
      • Information for Authors
      • Editorial Policies
      • Editorial Board
      • Aims and Scope
      • Abstracting and Indexing
      • Bibliographic Information
      • Archive
    • International Journal of Epigenetics
      • International Journal of Epigenetics
      • Information for Authors
      • Editorial Policies
      • Editorial Board
      • Aims and Scope
      • Abstracting and Indexing
      • Bibliographic Information
      • Archive
    • Medicine International
      • Medicine International
      • Information for Authors
      • Editorial Policies
      • Editorial Board
      • Aims and Scope
      • Abstracting and Indexing
      • Bibliographic Information
      • Archive
  • Articles
  • Information
    • Information for Authors
    • Information for Reviewers
    • Information for Librarians
    • Information for Advertisers
    • Conferences
  • Language Editing
Spandidos Publications Logo
  • About
    • About Spandidos
    • Aims and Scopes
    • Abstracting and Indexing
    • Editorial Policies
    • Reprints and Permissions
    • Job Opportunities
    • Terms and Conditions
    • Contact
  • Journals
    • All Journals
    • Biomedical Reports
      • Information for Authors
      • Editorial Policies
      • Editorial Board
      • Aims and Scope
      • Abstracting and Indexing
      • Bibliographic Information
      • Archive
    • Experimental and Therapeutic Medicine
      • Information for Authors
      • Editorial Policies
      • Editorial Board
      • Aims and Scope
      • Abstracting and Indexing
      • Bibliographic Information
      • Archive
    • International Journal of Epigenetics
      • Information for Authors
      • Editorial Policies
      • Editorial Board
      • Aims and Scope
      • Abstracting and Indexing
      • Bibliographic Information
      • Archive
    • International Journal of Functional Nutrition
      • Information for Authors
      • Editorial Policies
      • Editorial Board
      • Aims and Scope
      • Abstracting and Indexing
      • Bibliographic Information
      • Archive
    • International Journal of Molecular Medicine
      • Information for Authors
      • Editorial Policies
      • Editorial Board
      • Aims and Scope
      • Abstracting and Indexing
      • Bibliographic Information
      • Archive
    • International Journal of Oncology
      • Information for Authors
      • Editorial Policies
      • Editorial Board
      • Aims and Scope
      • Abstracting and Indexing
      • Bibliographic Information
      • Archive
    • Medicine International
      • Information for Authors
      • Editorial Policies
      • Editorial Board
      • Aims and Scope
      • Abstracting and Indexing
      • Bibliographic Information
      • Archive
    • Molecular and Clinical Oncology
      • Information for Authors
      • Editorial Policies
      • Editorial Board
      • Aims and Scope
      • Abstracting and Indexing
      • Bibliographic Information
      • Archive
    • Molecular Medicine Reports
      • Information for Authors
      • Editorial Policies
      • Editorial Board
      • Aims and Scope
      • Abstracting and Indexing
      • Bibliographic Information
      • Archive
    • Oncology Letters
      • Information for Authors
      • Editorial Policies
      • Editorial Board
      • Aims and Scope
      • Abstracting and Indexing
      • Bibliographic Information
      • Archive
    • Oncology Reports
      • Information for Authors
      • Editorial Policies
      • Editorial Board
      • Aims and Scope
      • Abstracting and Indexing
      • Bibliographic Information
      • Archive
    • World Academy of Sciences Journal
      • Information for Authors
      • Editorial Policies
      • Editorial Board
      • Aims and Scope
      • Abstracting and Indexing
      • Bibliographic Information
      • Archive
  • Articles
  • Information
    • For Authors
    • For Reviewers
    • For Librarians
    • For Advertisers
    • Conferences
  • Language Editing
Login Register Submit
  • This site uses cookies
  • You can change your cookie settings at any time by following the instructions in our Cookie Policy. To find out more, you may read our Privacy Policy.

    I agree
Search articles by DOI, keyword, author or affiliation
Search
Advanced Search
presentation
Oncology Letters
Join Editorial Board Propose a Special Issue
Print ISSN: 1792-1074 Online ISSN: 1792-1082
Journal Cover
July-2022 Volume 24 Issue 1

Full Size Image

Sign up for eToc alerts
Recommend to Library

Journals

International Journal of Molecular Medicine

International Journal of Molecular Medicine

International Journal of Molecular Medicine is an international journal devoted to molecular mechanisms of human disease.

International Journal of Oncology

International Journal of Oncology

International Journal of Oncology is an international journal devoted to oncology research and cancer treatment.

Molecular Medicine Reports

Molecular Medicine Reports

Covers molecular medicine topics such as pharmacology, pathology, genetics, neuroscience, infectious diseases, molecular cardiology, and molecular surgery.

Oncology Reports

Oncology Reports

Oncology Reports is an international journal devoted to fundamental and applied research in Oncology.

Experimental and Therapeutic Medicine

Experimental and Therapeutic Medicine

Experimental and Therapeutic Medicine is an international journal devoted to laboratory and clinical medicine.

Oncology Letters

Oncology Letters

Oncology Letters is an international journal devoted to Experimental and Clinical Oncology.

Biomedical Reports

Biomedical Reports

Explores a wide range of biological and medical fields, including pharmacology, genetics, microbiology, neuroscience, and molecular cardiology.

Molecular and Clinical Oncology

Molecular and Clinical Oncology

International journal addressing all aspects of oncology research, from tumorigenesis and oncogenes to chemotherapy and metastasis.

World Academy of Sciences Journal

World Academy of Sciences Journal

Multidisciplinary open-access journal spanning biochemistry, genetics, neuroscience, environmental health, and synthetic biology.

International Journal of Functional Nutrition

International Journal of Functional Nutrition

Open-access journal combining biochemistry, pharmacology, immunology, and genetics to advance health through functional nutrition.

International Journal of Epigenetics

International Journal of Epigenetics

Publishes open-access research on using epigenetics to advance understanding and treatment of human disease.

Medicine International

Medicine International

An International Open Access Journal Devoted to General Medicine.

Journal Cover
July-2022 Volume 24 Issue 1

Full Size Image

Sign up for eToc alerts
Recommend to Library

  • Article
  • Citations
    • Cite This Article
    • Download Citation
    • Create Citation Alert
    • Remove Citation Alert
    • Cited By
  • Similar Articles
    • Related Articles (in Spandidos Publications)
    • Similar Articles (Google Scholar)
    • Similar Articles (PubMed)
  • Download PDF
  • Download XML
  • View XML

  • Supplementary Files
    • Supplementary_Data.pdf
Article Open Access

Polymethoxylated flavone sudachitin is a safe anticancer adjuvant that targets glycolysis in cancer‑associated fibroblasts

  • Authors:
    • Shuhai Chen
    • Masaaki Nishi
    • Yuji Morine
    • Kozo Yoshikawa
    • Takuya Tokunaga
    • Hideya Kashihara
    • Chie Takasu
    • Yuma Wada
    • Toshiaki Yoshimoto
    • Akiko Nakamoto
    • Tohru Sakai
    • Mitsuo Shimada
  • View Affiliations / Copyright

    Affiliations: Department of Surgery, Institute of Biomedical Sciences, Tokushima University, Tokushima, Tokushima 770‑8503, Japan, Department of Public Health and Applied Nutrition, Institute of Biomedical Sciences, Tokushima University, Tokushima, Tokushima 770‑8503, Japan
    Copyright: © Chen et al. This is an open access article distributed under the terms of Creative Commons Attribution License.
  • Article Number: 236
    |
    Published online on: May 31, 2022
       https://doi.org/10.3892/ol.2022.13356
  • Expand metrics +
Metrics: Total Views: 0 (Spandidos Publications: | PMC Statistics: )
Metrics: Total PDF Downloads: 0 (Spandidos Publications: | PMC Statistics: )
Cited By (CrossRef): 0 citations Loading Articles...

This article is mentioned in:



Abstract

Sudachitin is a polymethoxylated flavone found in the peel of Citrus sudachi, a unique specialty citrus fruit in Tokushima Prefecture, Japan. Previous reports have demonstrated that sudachitin has anti‑inflammatory and metabolic regulatory activities. However, to the best of our knowledge, no studies have explored whether sudachitin can act as an antitumor therapeutic agent by regulating metabolic functions in the tumor microenvironment. In the present study, cell proliferation and cytotoxicity assays were used to determine whether sudachitin inhibited the in vitro growth of liver cancer and pancreatic carcinoma, cholangiocarcinoma and colorectal cancer cells and to compare its toxicity against normal fibroblasts and induced cancer‑associated fibroblasts (CAFs). Using lactate assays and reverse transcription‑quantitative PCR, the effects of sudachitin on glycolysis in CAFs were investigated. The effects of CAFs on malignant tumor cells were evaluated in vitro using cell proliferation, wound healing and invasion assays. As result, sudachitin inhibited various types of tumor cells with different half‑maximal inhibitory concentrations. Treatment with 50 µM sudachitin for 48 h suppressed tumor and CAFs proliferation but was not cytotoxic against normal fibroblasts. This dose also inhibited glycolysis in CAFs and, thus, diminished their pro‑tumorigenic activities. Overall, the present study revealed that sudachitin has promise as a safe and widely available natural antitumor adjuvant.

Introduction

Current therapeutic strategies for cancer have shifted from focusing on the tumor cells themselves to targeting the tumor microenvironment (TME) (1). Multiple cellular components and signaling pathway networks create a TME that surrounds the tumor cells and supports tumor growth (2). Among these components, cancer-associated fibroblasts (CAFs) are important for promoting tumor progression through various mechanisms, including remodeling of extracellular matrix, maintenance of stemness and angiogenesis (3,4). Previous reports confirmed that CAFs underwent metabolic reprogramming to enhance glycolysis and form metabolic couplings with colon cancer cells, thereby promoting malignant tumor behaviors in vitro (5). The tumor-promoting effects of CAFs could be attenuated by hindering glycolysis (6).

Sudachitin is a polymethoxylated flavone derived from the peel of the citrus fruit Citrus sudachi, a specialty food in Tokushima Prefecture, Japan. Sudachitin has been reported to have anti-inflammatory activities (7) and induce mitochondrial biogenesis, which protects against metabolic disorders (8). Liu N et al have reviewed that flavonoids derived from citrus peels, which are normally wasted, may prevent cancer through various mechanisms and may be health-promoting food components (9). Therefore, in our study, we investigated the effects of sudachitin on tumor cells and the TME, with a specific focus on CAFs. The aim of this study was to update knowledge regarding the biological activities of sudachitin and determine its usefulness as a safe anticancer adjuvant.

Materials and methods

Cell culture and reagents

Human colorectal cancer cell lines HCT-116 (ECACC 91091005) and HT-29 (ECACC 91072201) were purchased from The European Collection of Authenticated Cell Cultures (ECACC) and cultured in McCoy's 5A medium (Thermo Fisher Scientific, Inc.) supplemented with 10% fetal bovine serum (FBS, Thermo Fisher Scientific, Inc.) and 1% penicillin-streptomycin (Thermo Fisher Scientific, Inc.). Human cholangiocarcinoma cell lines HuCCT1 (RRID: CVCL_0324) and RBE (RRID: CVCL_4896) were purchased from Cell Bank, RIKEN BioResource Research Center and maintained in RPMI-1640 (Thermo Fisher Scientific, Inc.) supplemented with 10% FBS and 1% penicillin-streptomycin. The human pancreatic cancer cell lines PANC-1 and MIA PaCa-2 and human liver cancer cell lines Huh-7 and HepG2 were from storage in our laboratory and cultured in Dulbecco's Modified Eagle Medium [DMEM high glucose (4.5 g/l), pyruvate (110 mg/l) (cat. no. 11995065; Thermo Fisher Scientific, Inc.)] supplemented with 10% FBS and 1% penicillin-streptomycin. Human intestinal fibroblasts (HIFs) were obtained from ScienCell Research Laboratories (Cat. 2920) and cultured in a complete fibroblast medium (Cat. 2301; ScienCell Research Laboratories). All cell lines used in the present study from a commercial source were aliquoted and frozen in liquid nitrogen immediately upon receipt, and used for the present experiments within 6 months of thawing. Cells were cultured at 37°C in 5% CO2 with normal oxygen saturation and were selected for experiments during the logarithmic growth phase under mycoplasma-free conditions. Sudachitin was supplied by Ikeda Yakusou Co., Ltd.

Cell co-culture and collection of conditioned medium (CM)

To generate CAFs, HIFs were co-cultured for 3 days with HCT-116 or HT-29 cells at a ratio of 1:3 using Falcon permeable supports for six-well plates with 0.4-µm pores (353090; Corning, Inc.), which provided indirect contact between cell types but used the same DMEM medium containing 10% FBS as we described in our previous study (10). For generating CAF (sudachitin), CAFs were further treated with 50 µM sudachitin for 24 h. Total RNA samples for quantitative real-time reverse transcription PCR (qRT-PCR) in each group were extracted in this step. To generate CM, the medium was further changed by fresh serum-free DMEM and continued to incubate cells for 48 h. Then the supernatants were collected, centrifuged (500 × g) at room temperature for 20 min, and filtered through 0.2-µm filter membranes to remove cellular debris. The supernatants were named as CAF-CM in CAFs group, CAF (sudachitin)-CM in CAFs (sudachitin) group and HIF-CM in HIFs group, respectively. As shown via flow charts (Fig. S1A-C). The CM from each of the above groups was stored at −80°C and avoid repeated freezing and thawing. For treatment of cancer cells in the subsequent experiments, the CM was warmed to room temperature and added to fresh DMEM medium at a ratio of 1:1, which will include the soluble factors in the CM and supply enough nutrients to support the cells for the next experiment. The final FBS concentration were varies according to the different experiments and details were mentioned in each of the experiments.

Cell proliferation and cytotoxicity assay

Cancer cells were seeded at a density of 0.7×104 cells/well in 96-well plates. After cells attachment, increasing concentrations of sudachitin ranged from 1 to 500 µM were added to treat the cells for 48 h. The medium in each well was replaced with fresh medium containing a 10% (v/v) Cell Counting Kit-8 (CCK-8) solution (Dojindo Molecular Technologies), and the cells were incubated further for 2 h. Cell proliferation was analyzed by measuring the absorbance values at 450 nm with a microplate reader (SpectraMax i3; Molecular Devices, LLC) in accordance with the manufacturer's instructions. To determine the effects of HIFs, CAFs and CAFs (sudachitin) on proliferation, HCT-116 and HT-29 cells were incubated with the indicated CM with 10% final FBS concentration for 48 h after adhesion, and cell proliferation was analyzed using the above method. To determine cytotoxicity of sudachitin against non-tumor cells, HIFs were seeded in 96-well plates at a density of 0.5×104 cells/well and treated with increasing concentrations of sudachitin ranged from 1 to 300 µM. The proliferative status of the cells was measured every 24 h between days 1 and 3 using the CCK-8 solution as described above. To further compare the sensitivity of CAFs and HIFs on sudachitin. HIFs after they were co-cultured with HIFs, HCT-116 cells and HT-29 cells were seeded in 96-well plates at a density of 0.5×104 cells/well and 10, 30, 50, 75, 100 µM sudachitin were used to treat the cells for 24 and 48 h. And the proliferative status of the cells was measured using the CCK-8 solution in the same manner. The cell proliferation rate was measured by comparing with control group.

Wound healing assay

HCT-116 or HT-29 cells were seeded at a density of 6×105 cells/well in six-well plates and incubated overnight to form a 90% confluent monolayer. A 200-µl pipette tip was used to scratch a wound through the entire center of each well. After washing with PBS, the cells in each group were cultured with the indicated CM in the absence of FBS for 48 h. The areas of the wounds were observed at 0 and 48 h after scratching, and images were captured using a light microscope (×40 magnification) equipped with a DP22-CU digital camera (Olympus). The cell migration rates were calculated using ImageJ v1.46r software (National Institutes of Health) using the following equation: relative migration rate=[width (0 h)-width (48 h)]/width (0 h) ×100%.

Migration assay

A 24-well Transwell system with 8.0-µm pores (Corning) was used for the migration and invasion assays. Serum-starved cancer cells (7×104/well) were seeded in the upper chamber in a 100-µl suspension. After cell attachment, the culture medium was replaced with the indicated CM in each group. The final FBS concentration was 5% in the upper chambers and 10% in the lower chambers. After 36 h of incubation, the unattached cells in the upper chambers were cleaned using cotton swabs. Then, inserts were fixed by methanol for 20 min and stained with 1% crystal violet (031-04852; Fujifilm Wako Pure Chemical Corporation) for 20 min. Images were captured and the numbers of cells at the bottom of the membrane in each chamber were calculated.

qRT-PCR

Total RNA from each group of cells was extracted with an RNeasy Mini kit (Qiagen GmbH) in the stage mentioned above, and concentrations were measured using a NanoDrop™ 2000 spectrophotometer (Thermo Fisher Scientific, Inc.). Subsequently, 2.5 µg RNA was reverse transcribed into cDNA in a total volume of 50 µl using a High-Capacity cDNA Reverse Transcription kit (Applied Biosystems/Thermo Fisher) in accordance with the manufacturer's instructions. A StepOnePlus™ Real-Time PCR System (Applied Biosystems) was used to perform TaqMan qPCR with the following reaction conditions: initial denaturation at 95°C for 3 min followed by 40 cycles of denaturation (95°C, 30 sec), annealing (58°C, 30 sec), and extension (72°C, 45 sec) and a final extension at 72°C for 10 min. The following TaqMan gene expression assays were used: PFKP (assay ID, Hs00737347_m1, catalog, 4331182, FAM-labeled, Thermo Fisher Scientific), and SLC16A3 (MCT4) (assay ID, Hs00358829_m1, catalog, 4331182, FAM-labeled, Thermo Fisher Scientific). GAPDH (assay ID, Hs99999905_m1, catalog, 4326317E, VIC-labeled, Thermo Fisher Scientific) was used as the internal control to normalize the raw data. The 2−∆∆Ct method was used for data analysis, and the results were presented as the fold changes in the relative mRNA expression for each experimental group compared with that in the control group.

Lactate assay

To collect the sample for lactate assay, fresh serum-free DMEM was replaced in all groups of cells. After culturing cells for another 6 or 24 h, cell supernatants were collected using the method described above for CM and cells were fully digested and counted using a cell counter (model R1, Olympus) after trypan blue staining. A lactate assay kit (MAK064; Sigma-Aldrich) was used to detect the concentrations of lactate in the supernatants. Briefly, supernatant and standard samples were diluted with lactate assay buffer following the manufacturer's instructions and added to a 96-well plate. After a 30 min incubation with 50 µl master reaction mix at room temperature, the absorbance values were measured at 570 nm with a microplate reader. The lactate concentrations for each sample were calculated according to a standard curve constructed using the standard samples. The relative secretion of lactate was normalized to the cell number.

Statistical analysis

All data are presented as the mean ± SD. GraphPad Prism v7.0 software (GraphPad Software) and ImageJ v1.46r software were used for the statistical analysis and construction of graphs. The unpaired Student's t-test or Mann-Whitney U test was used for comparisons between two groups. Differences between multiple groups were analyzed using one-way analysis of variance followed by Tukey's post hoc test. More than three biological replicates were included for each experiment, and P<0.05 (two-sided) was considered statistically significant.

Results

Sudachitin directly inhibited tumor proliferation in vitro

As a type of polymethoxylated flavone, the chemical structure of sudachitin was shown in Fig. 1A (7). After 48 h treatments with different concentrations of sudachitin, a dose-dependent inhibition of proliferation was observed in four types of cancer cells (Fig. 1B-E). Our data demonstrated that the efficacy of sudachitin-mediated antiproliferative activity varied among different cell lines. For liver cancer lines, the half-maximal inhibitory concentrations (IC50) of sudachitin were 82.04 µM for Huh-7 and 49.32 µM for HepG2 cells (Fig. 1B). For cholangiocarcinoma lines, the IC50 values were 53.21 and 24.1 µM for HuCCT1 and RBE cells, respectively (Fig. 1C). For pancreatic cancer, the IC50 values were 43.35 µM for MIA PaCa-2 cells and 32.73 µM for PANC-1 (Fig. 1D). The IC50 values of sudachitin were 56.23 and 37.07 µM for the colorectal cancer lines HCT-116 and HT-29, respectively (Fig. 1E). We also investigated the direct effects of sudachitin on the survival of HIFs to determine cytotoxicity against normal cells. We demonstrated that a 48-h treatment with up to 50 µM sudachitin did not significantly inhibit the proliferation of HIFs (Fig. 1F and G). Next, we further compared the sensitivity of CAFs and HIFs on sudachitin. Although 24-h treatment with up to 50 µM sudachitin did not significantly affect the growth in both HIFs and CAFs (Fig. 1H). When treatment time was extended to 48 h, CAFs became more sensitive to sudachitin compared with HIFs (Fig. 1I).

Figure 1.

Effect of sudachitin treatment on the proliferation of tumor, CAFs and normal cells. (A) Chemical structure of Sudachitin. The effect of different concentrations of sudachitin on the proliferation of (B) liver cancer cell lines (Huh-7 and HepG2), (C) cholangiocarcinoma cell lines (HuCCT1 and RBE), (D) pancreatic cancer cell lines (MIA PaCa-2 and PANC-1) and (E) colorectal cancer cell lines (HCT-116 and HT-29). The effect of sudachitin treatment on the proliferation of HIFs, presented as a (F) bar chart and (G) line chart. Comparison of growth on HIFs and CAFs after (H) 24 h and (I) 48 h treatment of sudachitin. *P<0.05, **P<0.01. IC50, half-maximal inhibitory concentration; HIFs, human intestinal fibroblasts; N.S., not significant; CAFs, cancer-associated fibroblasts.

Sudachitin suppressed the tumor-promoting capabilities of CAFs

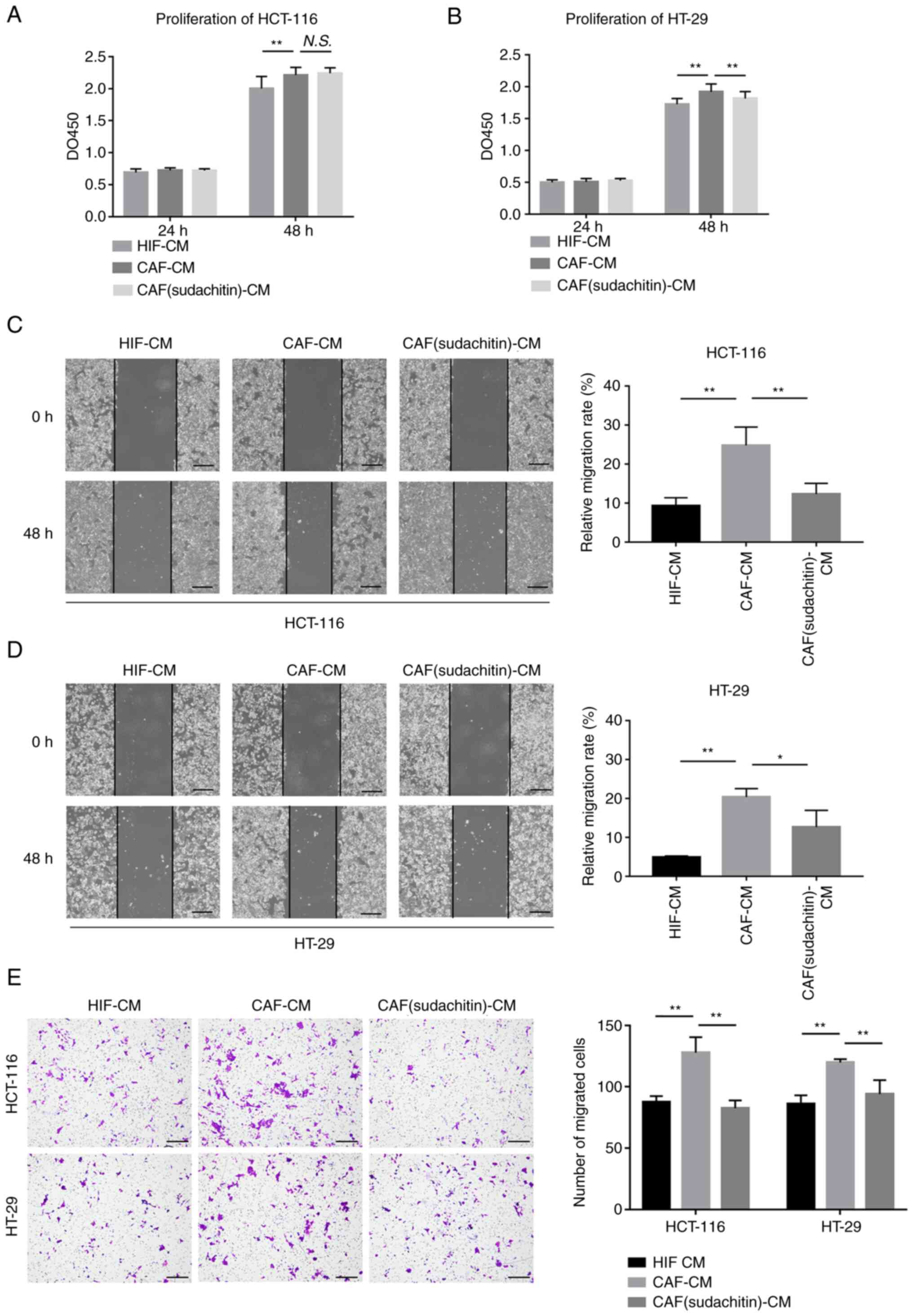
To investigate the effect of sudachitin on the metabolic couplings between CAFs and tumor cells, we treated colorectal cancer cells with CM collected from HIFs, CAFs and CAFs (sudachitin). Proliferation assays illustrated that after pretreatment with 50 µM sudachitin for 24 h, CAF-induced stimulation of HT-29 colorectal cancer cell proliferation was decreased, while no significant effect was observed for HCT-116 cells (Fig. 2A and B). As shown in Fig. 2C-E, the ability of CAFs to promote the migration and invasion of HCT-116 and HT-29 cells was also suppressed after 50 µM sudachitin pretreatment for 24 h.

Figure 2.

Sudachitin treatment suppresses the tumor-promoting ability of CAFs. The Cell Counting Kit-8 assay demonstrated that CAF pretreatment with 50 µM sudachitin suppressed the tumor-promoting effect of CAF-CM on the proliferation of (A) HCT-116 and (B) HT-29 cells after a 48 h culture. Wound healing assay for (C) HCT-116 and (D) HT-29 cells (scale bar, 400 µm) and (E) Transwell migration assay (scale bar, 200 µm) indicated that sudachitin treatment suppressed the tumor-promoting effects of CAFs on the migration and invasion of these cells. *P<0.05, **P<0.01. HIFs, human intestinal fibroblasts; CAFs, cancer-associated fibroblasts; CM, conditioned medium; N.S., not significant.

Sudachitin treatment inhibited the glycolytic activity of CAFs

Next, we determined the glycolytic activity in CAFs after treatment with 50 µM sudachitin for 24 h. CAFs presented higher lactate productions and mRNA expressions of phosphofructokinase (PFK) and monocarboxylate transporter 4 (MCT4) compared with HIFs as shown in Fig. 3A-C. However, 50 µM sudachitin treatment for 24 h decreased lactate production by CAFs (Fig. 3A) as well as the mRNA expression of PFK and MCT4 (Fig. 3B and C). These data indicated that glycolytic activity of CAFs was inhibited after treatment with sudachitin.

Figure 3.

Sudachitin treatment inhibits the glycolytic activity in CAFs. (A) Lactate assay results demonstrated that sudachitin treatment decreased lactate production in the CM from CAFs after a 6 h culture. Gene expression levels of (B) PFK and (C) MCT4 were detected in HIFs, CAFs and sudachitin-treated CAFs by reverse transcription-quantitative PCR analysis. *P<0.05, **P<0.01. HIFs, human intestinal fibroblasts; CAFs, cancer-associated fibroblasts; CM, conditioned medium; PFK, phosphofructokinase; MCT4, monocarboxylate transporter 4.

Discussion

In this study, we demonstrated that sudachitin broadly and directly inhibited the proliferation of a wide range of tumor cells in vitro. Furthermore, sudachitin reduced the glycolytic activity of CAFs, thereby hindering the metabolic coupling to colorectal cancer cells and reducing CAF-induced tumor progression. Therefore, a relatively small dose of sudachitin can exert antitumor effects by targeting the TME.

A previous study showed that polymethoxyflavones induced apoptosis of gastric cancer cells by upregulating retinoic acid receptor β both in vitro and in vivo (11). Nobiletin, a polymethoxyflavone similar to sudachitin, was able to inhibit tumor cell proliferation through various mechanisms, such as classical autophagy, mitochondrial autophagy (mitophagy), apoptosis, and pyroptosis (12). Moreover, sudachitin was shown to induce apoptosis by regulating the MAPK pathway (13). Given that much has been published regarding polymethoxyflavone-induced inhibition of tumor cell proliferation, a direct mechanism of action of sudachitin on tumor cells is theoretically supported. Because of its role in metabolism, especially mitochondrial and glucose metabolism, we investigated the effects of sudachitin on glucose metabolism in CAFs (8,14). To illustrate the safety of the sudachitin's treatment, we treated CAFs with a concentration of 50 µM and a treatment time of 24 h. This dose did not show significant inhibition to the proliferation of HIFs according to our result. As shown in Fig. 3, sudachitin inhibited mRNA expression of PFK, which encodes a key enzyme in glycolysis, and MCT4, which encodes a cellular membrane transporter of lactate, thereby inhibiting glycolysis and lactate export in CAFs. Recently, ‘the reverse Warburg effect’ has been proposed as a new theory that CAFs also undergo a metabolic transition similar to that in tumor cells. It makes the hypothesis that in the normal oxygen saturation, CAFs undergo glycolysis and produce a significant amount of lactate in the TME and support the tumor malignancy (15,16). Inhibition of PFK and MCT4 may diminish the promotion of tumor malignancy in vitro by CAFs. As evidenced by our findings, sudachitin not only acted directly against tumor cells, it also exerted antitumor effects by targeting the glycolytic pathway of CAFs, which are present in the TME. Moreover, the concentration required for these antitumor effects was relatively low and safe for normal cells. Interestingly, CAFs were more sensitive to sudachitin. We inferred that the altered glucose metabolic profile might account for the improved sensitivity to sudachitin of CAFs, which further suggested that sudachitin was expected to play a unique antitumor role by targeting the TME.

Currently, Ikeda Yakusou Co., Ltd. has achieved the preparation of powdered extracts from Citrus sudachi peels and further obtained high purity sudachitin powder. This allows sudachitin to be easily taken by individuals via capsules. The results of a 12-week randomized, double-blind, controlled trial by Shikishima Y et al showed that the intake of Citrus sudachi peel extract powder, containing a dose of 4.9 mg/day sudachitin, significantly reduced the ratio of visceral fat to subcutaneous fat and moderately reduced waist circumference, a marker of metabolic syndrome, compared to placebo (17). According to information from Ikeda Yakusou Co., Ltd., ~3.5 kg of Citrus sudachi peel extract powder can be obtained from 100 kg of peel, which contains ~1.4% of sudachitin. So it is estimated that the daily intake in the above experiment is equivalent to ~10 g of Citrus sudachi peel. In Japan, Citrus sudachi produces ~8,000 tons per year, approximately half of which is extruded and processed into juice and produces ~200 tons of peel residue, which is a very abundant resource (8). Although we performed the in vitro experiments with sudachitin, a limitation is a lack of in vivo data, such as the bioavailability, maximum blood concentration and metabolism characteristics. Therefore, more studies in the future should focus on in vivo studies involving the blood levels and safety of sudachitin. In our study of sudachitin impaired glycolysis in CAFs, the lack of measurements on pyruvate in conjunction with lactate was another limitation. And although we found that sudachitin reduced the expression of PFK and MCT4, the detailed mechanism remains further explored. In conclusion, we investigated for the first time the effects of sudachitin on tumor cells and CAFs. Sudachitin directly inhibited tumor growth and indirectly blocked CAF-mediated support of tumor cells by targeting glycolysis in CAFs. This study extends the understanding of the biological function of sudachitin and suggests that sudachitin is a cost-effective, safe, and widely available anticancer agent.

Supplementary Material

Supporting Data

Acknowledgements

Not applicable.

Funding

This work was supported by a Grants-in-Aid for Scientific Research (grant no. 20K08957), Taiho Pharmaceutical Co., Ltd. and Tsumura Pharmaceutical Co., Ltd.

Availability of data and materials

The datasets used and/or analyzed during the current study are available from the corresponding author on reasonable request.

Authors' contributions

SC, YM and MN designed the study. SC, KY, AN, TS and TT performed the experiments. SC, HK, MS and CT collected and analyzed the data. YW and TY interpreted the data. SC and MN wrote the original draft. YM, AN, TS, and MS reviewed and edited the manuscript. SC and MN confirm the authenticity of all the raw data. SC and MN agree to be accountable for all aspects of the work in ensuring that questions related to the accuracy or integrity of any part of the work are appropriately investigated and resolved. All the authors have read and approved the final version of the manuscript.

Ethics approval and consent to participate

This study was approved by The Ethics Committee of Tokushima University Hospital (TOCMS approval no. 2901-2).

Patient consent for publication

Not applicable.

Competing interests

The authors declare that they have no competing interests.

Glossary

Abbreviations

Abbreviations:

CAF

cancer-associated fibroblast

CCK-8

Cell Counting Kit-8

CM

conditioned medium

IC50

half-maximal inhibitory concentrations

MCT4

monocarboxylate transporter 4

PFK

phosphofructokinase

TME

tumor microenvironment

References

1 

Kumari S, Advani D, Sharma S, Ambasta RK and Kumar P: Combinatorial therapy in tumor microenvironment: Where do we stand? Biochim Biophys Acta Rev Cancer. 1876:1885852021. View Article : Google Scholar : PubMed/NCBI

2 

Parker TM, Gupta K, Palma AM, Yekelchyk M, Fisher PB, Grossman SR, Won KJ, Madan E, Moreno E and Gogna R: Cell competition in intratumoral and tumor microenvironment interactions. EMBO J. 40:e1072712021. View Article : Google Scholar : PubMed/NCBI

3 

Wu F, Yang J, Liu J, Wang Y, Mu J, Zeng Q, Deng S and Zhou H: Signaling pathways in cancer-associated fibroblasts and targeted therapy for cancer. Signal Transduct Target Ther. 6:2182021. View Article : Google Scholar : PubMed/NCBI

4 

Watanabe K, Shiga K, Maeda A, Harata S, Yanagita T, Suzuki T, Ushigome H, Maeda Y, Hirokawa T, Ogawa R, et al: Chitinase 3-like 1 secreted from cancer-associated fibroblasts promotes tumor angiogenesis via interleukin-8 secretion in colorectal cancer. Int J Oncol. 60:32022. View Article : Google Scholar : PubMed/NCBI

5 

Keller F, Bruch R, Schneider R, Meier-Hubberten J, Hafner M and Rudolf R: A scaffold-free 3-D co-culture mimics the major features of the reverse Warburg effect in vitro. Cells. 9:19002020. View Article : Google Scholar : PubMed/NCBI

6 

Martinez-Outschoorn UE, Lisanti MP and Sotgia F: Catabolic cancer-associated fibroblasts transfer energy and biomass to anabolic cancer cells, fueling tumor growth. Semin Cancer Biol. 25:47–60. 2014. View Article : Google Scholar : PubMed/NCBI

7 

Yuasa K, Tada K, Harita G, Fujimoto T, Tsukayama M and Tsuji A: Sudachitin, a polymethoxyflavone from Citrus sudachi, suppresses lipopolysaccharide-induced inflammatory responses in mouse macrophage-like RAW264 cells. Biosci Biotechnol Biochem. 76:598–600. 2012. View Article : Google Scholar : PubMed/NCBI

8 

Tsutsumi R, Yoshida T, Nii Y, Okahisa N, Iwata S, Tsukayama M, Hashimoto R, Taniguchi Y, Sakaue H, Hosaka T, et al: Sudachitin, a polymethoxylated flavone, improves glucose and lipid metabolism by increasing mitochondrial biogenesis in skeletal muscle. Nutr Metab (Lond). 11:322014. View Article : Google Scholar : PubMed/NCBI

9 

Liu N, Li X, Zhao P, Zhang X, Qiao O, Huang L, Guo L and Gao W: A review of chemical constituents and health-promoting effects of citrus peels. Food Chem. 365:1305852021. View Article : Google Scholar : PubMed/NCBI

10 

Chen SH, Nishi M, Morine Y, Shimada M, Tokunaga T, Kashihara H, Takasu C, Yamada S and Wada Y: Epigallocatechin-3-gallate hinders metabolic coupling to suppress colorectal cancer malignancy through targeting aerobic glycolysis in cancer-associated fibroblasts. Int J Oncol. 60:192022. View Article : Google Scholar : PubMed/NCBI

11 

Wang Y, Chen Y, Zhang H, Chen J, Cao J, Chen Q, Li X and Sun C: Polymethoxyflavones from citrus inhibited gastric cancer cell proliferation through inducing apoptosis by upregulating RARβ, both in vitro and in vivo. Food Chem Toxicol. 146:1118112020. View Article : Google Scholar : PubMed/NCBI

12 

Zhang R, Chen J, Mao L, Guo Y, Hao Y, Deng Y, Han X, Li Q, Liao W and Yuan M: Nobiletin triggers reactive oxygen species-mediated pyroptosis through regulating autophagy in ovarian cancer cells. J Agric Food Chem. 68:1326–1336. 2020. View Article : Google Scholar : PubMed/NCBI

13 

Abe S and Yuasa K: Sudachitin, a polymethoxyflavone from Citrus sudachi, induces apoptosis via the regulation of MAPK pathways in human keratinocyte HaCaT cells. Biochem Biophys Res Commun. 519:344–350. 2019. View Article : Google Scholar : PubMed/NCBI

14 

Gandhi GR, Vasconcelos ABS, Wu DT, Li HB, Antony PJ, Li H, Geng F, Gurgel RQ, Narain N and Gan RY: Citrus flavonoids as promising phytochemicals targeting diabetes and related complications: A systematic review of in vitro and in vivo studies. Nutrients. 12:29072020. View Article : Google Scholar : PubMed/NCBI

15 

Pavlides S, Whitaker-Menezes D, Castello-Cros R, Flomenberg N, Witkiewicz AK, Frank PG, Casimiro MC, Wang C, Fortina P, Addya S, et al: The reverse Warburg effect: Aerobic glycolysis in cancer associated fibroblasts and the tumor stroma. Cell Cycle. 8:3984–4001. 2009. View Article : Google Scholar : PubMed/NCBI

16 

Benny S, Mishra R, Manojkumar MK and Aneesh TP: From Warburg effect to reverse Warburg effect; the new horizons of anti-cancer therapy. Med Hypotheses. 144:1102162020. View Article : Google Scholar : PubMed/NCBI

17 

Shikishima Y, Tsutsumi R, Kawakami A, Miura H, Nii Y and Sakaue H: Sudachi peel extract powder including the polymethoxylated flavone sudachitin improves visceral fat content in individuals at risk for developing diabetes. Food Sci Nutr. 9:4076–4084. 2021. View Article : Google Scholar : PubMed/NCBI

Related Articles

  • Abstract
  • View
  • Download
  • Twitter
Copy and paste a formatted citation
Spandidos Publications style
Chen S, Nishi M, Morine Y, Yoshikawa K, Tokunaga T, Kashihara H, Takasu C, Wada Y, Yoshimoto T, Nakamoto A, Nakamoto A, et al: Polymethoxylated flavone sudachitin is a safe anticancer adjuvant that targets glycolysis in cancer‑associated fibroblasts. Oncol Lett 24: 236, 2022.
APA
Chen, S., Nishi, M., Morine, Y., Yoshikawa, K., Tokunaga, T., Kashihara, H. ... Shimada, M. (2022). Polymethoxylated flavone sudachitin is a safe anticancer adjuvant that targets glycolysis in cancer‑associated fibroblasts. Oncology Letters, 24, 236. https://doi.org/10.3892/ol.2022.13356
MLA
Chen, S., Nishi, M., Morine, Y., Yoshikawa, K., Tokunaga, T., Kashihara, H., Takasu, C., Wada, Y., Yoshimoto, T., Nakamoto, A., Sakai, T., Shimada, M."Polymethoxylated flavone sudachitin is a safe anticancer adjuvant that targets glycolysis in cancer‑associated fibroblasts". Oncology Letters 24.1 (2022): 236.
Chicago
Chen, S., Nishi, M., Morine, Y., Yoshikawa, K., Tokunaga, T., Kashihara, H., Takasu, C., Wada, Y., Yoshimoto, T., Nakamoto, A., Sakai, T., Shimada, M."Polymethoxylated flavone sudachitin is a safe anticancer adjuvant that targets glycolysis in cancer‑associated fibroblasts". Oncology Letters 24, no. 1 (2022): 236. https://doi.org/10.3892/ol.2022.13356
Copy and paste a formatted citation
x
Spandidos Publications style
Chen S, Nishi M, Morine Y, Yoshikawa K, Tokunaga T, Kashihara H, Takasu C, Wada Y, Yoshimoto T, Nakamoto A, Nakamoto A, et al: Polymethoxylated flavone sudachitin is a safe anticancer adjuvant that targets glycolysis in cancer‑associated fibroblasts. Oncol Lett 24: 236, 2022.
APA
Chen, S., Nishi, M., Morine, Y., Yoshikawa, K., Tokunaga, T., Kashihara, H. ... Shimada, M. (2022). Polymethoxylated flavone sudachitin is a safe anticancer adjuvant that targets glycolysis in cancer‑associated fibroblasts. Oncology Letters, 24, 236. https://doi.org/10.3892/ol.2022.13356
MLA
Chen, S., Nishi, M., Morine, Y., Yoshikawa, K., Tokunaga, T., Kashihara, H., Takasu, C., Wada, Y., Yoshimoto, T., Nakamoto, A., Sakai, T., Shimada, M."Polymethoxylated flavone sudachitin is a safe anticancer adjuvant that targets glycolysis in cancer‑associated fibroblasts". Oncology Letters 24.1 (2022): 236.
Chicago
Chen, S., Nishi, M., Morine, Y., Yoshikawa, K., Tokunaga, T., Kashihara, H., Takasu, C., Wada, Y., Yoshimoto, T., Nakamoto, A., Sakai, T., Shimada, M."Polymethoxylated flavone sudachitin is a safe anticancer adjuvant that targets glycolysis in cancer‑associated fibroblasts". Oncology Letters 24, no. 1 (2022): 236. https://doi.org/10.3892/ol.2022.13356
Follow us
  • Twitter
  • LinkedIn
  • Facebook
About
  • Spandidos Publications
  • Careers
  • Cookie Policy
  • Privacy Policy
How can we help?
  • Help
  • Live Chat
  • Contact
  • Email to our Support Team