Spandidos Publications Logo
  • About
    • About Spandidos
    • Aims and Scopes
    • Abstracting and Indexing
    • Editorial Policies
    • Reprints and Permissions
    • Job Opportunities
    • Terms and Conditions
    • Contact
  • Journals
    • All Journals
    • Oncology Letters
      • Oncology Letters
      • Information for Authors
      • Editorial Policies
      • Editorial Board
      • Aims and Scope
      • Abstracting and Indexing
      • Bibliographic Information
      • Archive
    • International Journal of Oncology
      • International Journal of Oncology
      • Information for Authors
      • Editorial Policies
      • Editorial Board
      • Aims and Scope
      • Abstracting and Indexing
      • Bibliographic Information
      • Archive
    • Molecular and Clinical Oncology
      • Molecular and Clinical Oncology
      • Information for Authors
      • Editorial Policies
      • Editorial Board
      • Aims and Scope
      • Abstracting and Indexing
      • Bibliographic Information
      • Archive
    • Experimental and Therapeutic Medicine
      • Experimental and Therapeutic Medicine
      • Information for Authors
      • Editorial Policies
      • Editorial Board
      • Aims and Scope
      • Abstracting and Indexing
      • Bibliographic Information
      • Archive
    • International Journal of Molecular Medicine
      • International Journal of Molecular Medicine
      • Information for Authors
      • Editorial Policies
      • Editorial Board
      • Aims and Scope
      • Abstracting and Indexing
      • Bibliographic Information
      • Archive
    • Biomedical Reports
      • Biomedical Reports
      • Information for Authors
      • Editorial Policies
      • Editorial Board
      • Aims and Scope
      • Abstracting and Indexing
      • Bibliographic Information
      • Archive
    • Oncology Reports
      • Oncology Reports
      • Information for Authors
      • Editorial Policies
      • Editorial Board
      • Aims and Scope
      • Abstracting and Indexing
      • Bibliographic Information
      • Archive
    • Molecular Medicine Reports
      • Molecular Medicine Reports
      • Information for Authors
      • Editorial Policies
      • Editorial Board
      • Aims and Scope
      • Abstracting and Indexing
      • Bibliographic Information
      • Archive
    • World Academy of Sciences Journal
      • World Academy of Sciences Journal
      • Information for Authors
      • Editorial Policies
      • Editorial Board
      • Aims and Scope
      • Abstracting and Indexing
      • Bibliographic Information
      • Archive
    • International Journal of Functional Nutrition
      • International Journal of Functional Nutrition
      • Information for Authors
      • Editorial Policies
      • Editorial Board
      • Aims and Scope
      • Abstracting and Indexing
      • Bibliographic Information
      • Archive
    • International Journal of Epigenetics
      • International Journal of Epigenetics
      • Information for Authors
      • Editorial Policies
      • Editorial Board
      • Aims and Scope
      • Abstracting and Indexing
      • Bibliographic Information
      • Archive
    • Medicine International
      • Medicine International
      • Information for Authors
      • Editorial Policies
      • Editorial Board
      • Aims and Scope
      • Abstracting and Indexing
      • Bibliographic Information
      • Archive
  • Articles
  • Information
    • Information for Authors
    • Information for Reviewers
    • Information for Librarians
    • Information for Advertisers
    • Conferences
  • Language Editing
Spandidos Publications Logo
  • About
    • About Spandidos
    • Aims and Scopes
    • Abstracting and Indexing
    • Editorial Policies
    • Reprints and Permissions
    • Job Opportunities
    • Terms and Conditions
    • Contact
  • Journals
    • All Journals
    • Biomedical Reports
      • Information for Authors
      • Editorial Policies
      • Editorial Board
      • Aims and Scope
      • Abstracting and Indexing
      • Bibliographic Information
      • Archive
    • Experimental and Therapeutic Medicine
      • Information for Authors
      • Editorial Policies
      • Editorial Board
      • Aims and Scope
      • Abstracting and Indexing
      • Bibliographic Information
      • Archive
    • International Journal of Epigenetics
      • Information for Authors
      • Editorial Policies
      • Editorial Board
      • Aims and Scope
      • Abstracting and Indexing
      • Bibliographic Information
      • Archive
    • International Journal of Functional Nutrition
      • Information for Authors
      • Editorial Policies
      • Editorial Board
      • Aims and Scope
      • Abstracting and Indexing
      • Bibliographic Information
      • Archive
    • International Journal of Molecular Medicine
      • Information for Authors
      • Editorial Policies
      • Editorial Board
      • Aims and Scope
      • Abstracting and Indexing
      • Bibliographic Information
      • Archive
    • International Journal of Oncology
      • Information for Authors
      • Editorial Policies
      • Editorial Board
      • Aims and Scope
      • Abstracting and Indexing
      • Bibliographic Information
      • Archive
    • Medicine International
      • Information for Authors
      • Editorial Policies
      • Editorial Board
      • Aims and Scope
      • Abstracting and Indexing
      • Bibliographic Information
      • Archive
    • Molecular and Clinical Oncology
      • Information for Authors
      • Editorial Policies
      • Editorial Board
      • Aims and Scope
      • Abstracting and Indexing
      • Bibliographic Information
      • Archive
    • Molecular Medicine Reports
      • Information for Authors
      • Editorial Policies
      • Editorial Board
      • Aims and Scope
      • Abstracting and Indexing
      • Bibliographic Information
      • Archive
    • Oncology Letters
      • Information for Authors
      • Editorial Policies
      • Editorial Board
      • Aims and Scope
      • Abstracting and Indexing
      • Bibliographic Information
      • Archive
    • Oncology Reports
      • Information for Authors
      • Editorial Policies
      • Editorial Board
      • Aims and Scope
      • Abstracting and Indexing
      • Bibliographic Information
      • Archive
    • World Academy of Sciences Journal
      • Information for Authors
      • Editorial Policies
      • Editorial Board
      • Aims and Scope
      • Abstracting and Indexing
      • Bibliographic Information
      • Archive
  • Articles
  • Information
    • For Authors
    • For Reviewers
    • For Librarians
    • For Advertisers
    • Conferences
  • Language Editing
Login Register Submit
  • This site uses cookies
  • You can change your cookie settings at any time by following the instructions in our Cookie Policy. To find out more, you may read our Privacy Policy.

    I agree
Search articles by DOI, keyword, author or affiliation
Search
Advanced Search
presentation
Oncology Letters
Join Editorial Board Propose a Special Issue
Print ISSN: 1792-1074 Online ISSN: 1792-1082
Journal Cover
September-2022 Volume 24 Issue 3

Full Size Image

Sign up for eToc alerts
Recommend to Library

Journals

International Journal of Molecular Medicine

International Journal of Molecular Medicine

International Journal of Molecular Medicine is an international journal devoted to molecular mechanisms of human disease.

International Journal of Oncology

International Journal of Oncology

International Journal of Oncology is an international journal devoted to oncology research and cancer treatment.

Molecular Medicine Reports

Molecular Medicine Reports

Covers molecular medicine topics such as pharmacology, pathology, genetics, neuroscience, infectious diseases, molecular cardiology, and molecular surgery.

Oncology Reports

Oncology Reports

Oncology Reports is an international journal devoted to fundamental and applied research in Oncology.

Experimental and Therapeutic Medicine

Experimental and Therapeutic Medicine

Experimental and Therapeutic Medicine is an international journal devoted to laboratory and clinical medicine.

Oncology Letters

Oncology Letters

Oncology Letters is an international journal devoted to Experimental and Clinical Oncology.

Biomedical Reports

Biomedical Reports

Explores a wide range of biological and medical fields, including pharmacology, genetics, microbiology, neuroscience, and molecular cardiology.

Molecular and Clinical Oncology

Molecular and Clinical Oncology

International journal addressing all aspects of oncology research, from tumorigenesis and oncogenes to chemotherapy and metastasis.

World Academy of Sciences Journal

World Academy of Sciences Journal

Multidisciplinary open-access journal spanning biochemistry, genetics, neuroscience, environmental health, and synthetic biology.

International Journal of Functional Nutrition

International Journal of Functional Nutrition

Open-access journal combining biochemistry, pharmacology, immunology, and genetics to advance health through functional nutrition.

International Journal of Epigenetics

International Journal of Epigenetics

Publishes open-access research on using epigenetics to advance understanding and treatment of human disease.

Medicine International

Medicine International

An International Open Access Journal Devoted to General Medicine.

Journal Cover
September-2022 Volume 24 Issue 3

Full Size Image

Sign up for eToc alerts
Recommend to Library

  • Article
  • Citations
    • Cite This Article
    • Download Citation
    • Create Citation Alert
    • Remove Citation Alert
    • Cited By
  • Similar Articles
    • Related Articles (in Spandidos Publications)
    • Similar Articles (Google Scholar)
    • Similar Articles (PubMed)
  • Download PDF
  • Download XML
  • View XML
Article Open Access

Shikonin inhibits the proliferation of cervical cancer cells via FAK/AKT/GSK3β signalling

  • Authors:
    • Ziyan Xu
    • Liru Huang
    • Tiantian Zhang
    • Yuwei Liu
    • Fang Fang
    • Xinyue Wu
    • Wen Chen
    • Lingning Lan
    • Yangbo Zhang
    • Na Li
    • Ping Hu
  • View Affiliations / Copyright

    Affiliations: Institute of Translational Medicine, Nanchang University, Nanchang, Jiangxi 330001, P.R. China, Department of Traditional Chinese Medicine, Jiangxi Maternal and Child Health Hospital, Nanchang, Jiangxi 330006, P.R. China, Queen Mary School, Nanchang University, Nanchang, Jiangxi 330001, P.R. China, Jiangxi Institute of Respiratory Disease, The First Affiliated Hospital of Nanchang University, Nanchang, Jiangxi 330006, P.R. China, Department of Neurology, The Second Affiliated Hospital of Nanchang University, Nanchang, Jiangxi 330006, P.R. China, Department of Stomatology, The First Affiliated Hospital of Nanchang University, Nanchang, Jiangxi 330006, P.R. China
    Copyright: © Xu et al. This is an open access article distributed under the terms of Creative Commons Attribution License.
  • Article Number: 304
    |
    Published online on: July 8, 2022
       https://doi.org/10.3892/ol.2022.13424
  • Expand metrics +
Metrics: Total Views: 0 (Spandidos Publications: | PMC Statistics: )
Metrics: Total PDF Downloads: 0 (Spandidos Publications: | PMC Statistics: )
Cited By (CrossRef): 0 citations Loading Articles...

This article is mentioned in:



Abstract

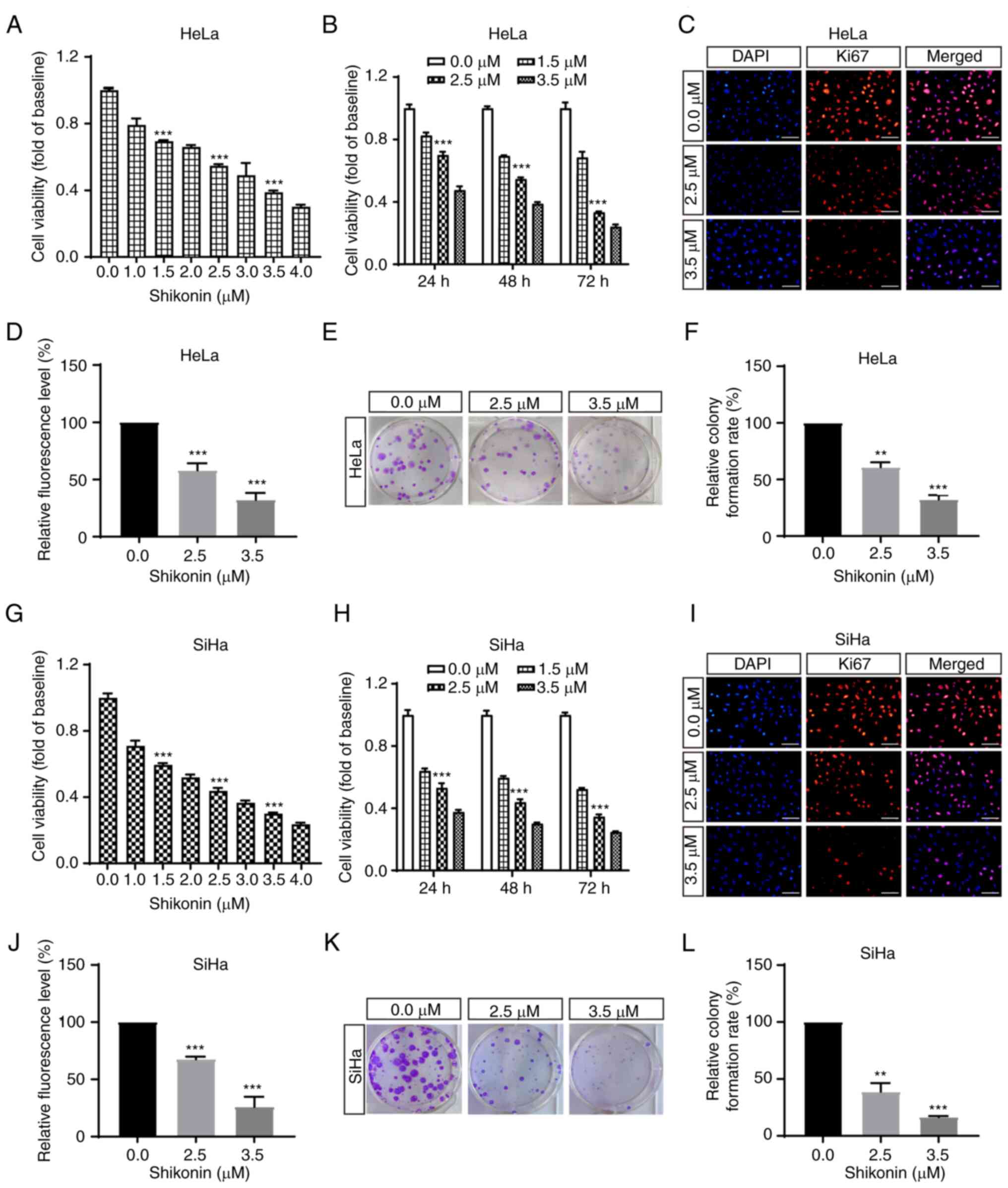
Cervical cancer is one of the most lethal malignancies of the female reproductive system. Shikonin, a naphthoquinone pigment extracted from the traditional medicinal herb, Lithospermum erythrorhizon, has been demonstrated to exert significant inhibitory effects on a variety of tumours in vitro and in vivo. In the present study, the effects of shikonin on cervical cancer and the underlying mechanisms were investigated. The effects of shikonin on the viability on HeLa and SiHa cervical cancer cells was examined using cell counting kit (CCK‑8) and colony formation assays. Immunofluorescence assay was performed to detect the levels of the proliferation‑related protein, Ki67. Western blot analysis was utilized to measure the phosphorylated and total expression levels of proteins, including focal adhesion kinase (FAK), AKT, and glycogen synthase kinase 3β (GSK3β). Cell migration was determined by using wound healing assay. Metastasis‑associated 1 (MTA1), TGFβ1 and VEGF mRNA expression levels were determined using reverse transcription‑quantitative PCR. It was demonstrated that, shikonin inhibited cervical cancer cell proliferation and migration. The data of the present study revealed that shikonin inhibited the proliferation of HeLa and SiHa cells in a concentration‑ and time‑dependent manner. Mechanistically, shikonin blocked the proliferation of cervical cancer cells by downregulating the phosphorylation of FAK, AKT and GSK3β induced by EGF. In addition, shikonin significantly suppressed cell migration and reduced the expression of migration‑related proteins, including MTA1, TGFβ1 and VEGF. On the whole, the present study demonstrates that shikonin may exert an inhibitory effect on the cervical cancer cell proliferation and migration through the FAK/AKT/GSK3β signaling pathway. These findings suggest that shikonin may function as a potential therapeutic drug for the treatment of cervical cancer.
View Figures

Figure 1

Figure 2

Figure 3

Figure 4

Figure 5

View References

1 

Arbyn M, Weiderpass E, Bruni L, de Sanjosé S, Saraiya M, Ferlay J and Bray F: Estimates of incidence and mortality of cervical cancer in 2018: A worldwide analysis. Lancet Glob Health. 8:e191–e203. 2020. View Article : Google Scholar : PubMed/NCBI

2 

Sung H, Ferlay J, Siegel RL, Laversanne M, Soerjomataram I, Jemal A and Bray F: Global cancer statistics 2020: GLOBOCAN estimates of incidence and mortality worldwide for 36 cancers in 185 countries. CA Cancer J Clin. 71:209–249. 2021. View Article : Google Scholar : PubMed/NCBI

3 

Pilleron S, Cabasag CJ, Ferlay J, Bray F, Luciani S, Almonte M and Piñeros M: Cervical cancer burden in Latin America and the Caribbean: Where are we? Int J Cancer. 147:1638–1648. 2020. View Article : Google Scholar : PubMed/NCBI

4 

Bhatla N, Aoki D, Sharma DN and Sankaranarayanan R: Cancer of the cervix uteri. Int J Gynaecol Obstet. 143 (Suppl 2):S22–S36. 2018. View Article : Google Scholar

5 

Fernandez-Retana J, Lasa-Gonsebatt F, Lopez-Urrutia E, Coronel-Martínez J, Cantu De Leon D, Jacobo-Herrera N, Peralta-Zaragoza O, Perez-Montiel D, Reynoso-Noveron N, Vazquez-Romo R and Perez-Plasencia C: Transcript profiling distinguishes complete treatment responders with locally advanced cervical cancer. Transl Oncol. 8:77–84. 2015. View Article : Google Scholar

6 

Monk BJ, Sill MW, McMeekin DS, Cohn DE, Ramondetta LM, Boardman CH, Benda J and Cella D: Phase III trial of four cisplatin-containing doublet combinations in stage IVB, recurrent, or persistent cervical carcinoma: A gynecologic oncology group study. J Clin Oncol. 27:4649–4655. 2009. View Article : Google Scholar

7 

Rajkumar T, Vijayalakshmi N, Sabitha K, Shirley S, Selvaluxmy G, Bose MV and Nambaru L: A 7 gene expression score predicts for radiation response in cancer cervix. BMC Cancer. 9:3652009. View Article : Google Scholar : PubMed/NCBI

8 

Liu Y, Yang S, Wang K, Lu J, Bao X, Wang R, Qiu Y, Wang T and Yu H: Cellular senescence and cancer: Focusing on traditional Chinese medicine and natural products. Cell Prolif. 53:e128942020. View Article : Google Scholar : PubMed/NCBI

9 

Liao YH, Li CI, Lin CC, Lin JG, Chiang JH and Li TC: Traditional Chinese medicine as adjunctive therapy improves the long-term survival of lung cancer patients. J Cancer Res Clin. 143:2425–2435. 2017. View Article : Google Scholar

10 

Wang F, Yao X, Zhang Y and Tang J: Synthesis, biological function and evaluation of shikonin in cancer therapy. Fitoterapia. 134:329–339. 2019. View Article : Google Scholar

11 

Boulos JC, Rahama M, Hegazy MF and Efferth T: Shikonin derivatives for cancer prevention and therapy. Cancer Lett. 459:248–267. 2019. View Article : Google Scholar

12 

Hsieh YS, Liao CH, Chen WS, Pai JT and Weng MS: Shikonin inhibited migration and invasion of human lung cancer cells via suppression of c-met-mediated epithelial-to-mesenchymal transition. J Cell Biochem. 118:4639–4651. 2017. View Article : Google Scholar : PubMed/NCBI

13 

Xia H, Tang C, Gui H, Wang X, Qi J, Wang X and Yang Y: Preparation, cellular uptake and angiogenic suppression of shikonin-containing liposomes in vitro and in vivo. Biosci Rep. 33:e000202013. View Article : Google Scholar : PubMed/NCBI

14 

Zhang Y, Sun B, Huang Z, Zhao DW and Zeng Q: Shikonin inhibites migration and invasion of thyroid cancer cells by downregulating DNMT1. Med Sci Monit. 24:661–670. 2018. View Article : Google Scholar

15 

Tang Q, Liu L, Zhang H, Xiao J and Hann SS: Regulations of miR-183-5p and snail-mediated shikonin-reduced epithelial-mesenchymal transition in cervical cancer cells. Drug Des Devel Ther. 14:577–589. 2020. View Article : Google Scholar : PubMed/NCBI

16 

Wu Z, Wu LJ, Li LH, Tashiro SI, Onodera S and Ikejima T: Shikonin regulates HeLa cell death via caspase-3 activation and blockage of DNA synthesis. J Asian Nat Prod Res. 6:155–166. 2004. View Article : Google Scholar : PubMed/NCBI

17 

Wykosky J, Fenton T, Furnari F and Cavenee WK: Therapeutic targeting of epidermal growth factor receptor in human cancer: Successes and limitations. Chin J Cancer. 30:5–12. 2011. View Article : Google Scholar : PubMed/NCBI

18 

Yarden Y: The EGFR family and its ligands in human cancer. Signalling mechanisms and therapeutic opportunities. Eur J Cancer. 37 (Suppl 4):S3–S8. 2001. View Article : Google Scholar : PubMed/NCBI

19 

Cao Q, Wang N, Ren L, Tian J, Yang S and Cheng H: miR-125a-5p post-transcriptionally suppresses GALNT7 to inhibit proliferation and invasion in cervical cancer cells via the EGFR/PI3K/AKT pathway. Cancer Cell Int. 20:1172020. View Article : Google Scholar

20 

Muthusami S, Sabanayagam R, Periyasamy L, Muruganantham B and Park WY: A review on the role of epidermal growth factor signaling in the development, progression and treatment of cervical cancer. Int J Biol Macromol. 194:179–187. 2022. View Article : Google Scholar

21 

Cance WG, Kurenova E, Marlowe T and Golubovskaya V: Disrupting the scaffold to improve focal adhesion kinase-targeted cancer therapeutics. Sci Signal. 6:pe102013. View Article : Google Scholar

22 

Yoon H, Dehart JP, Murphy JM and Lim STS: Understanding the roles of FAK in cancer: Inhibitors, genetic models, and new insights. J Histochem Cytochem. 63:114–128. 2015. View Article : Google Scholar : PubMed/NCBI

23 

Zhou J, Yi Q and Tang L: The roles of nuclear focal adhesion kinase (FAK) on cancer: A focused review. J Exp Clin Cancer Res. 38:2502019. View Article : Google Scholar : PubMed/NCBI

24 

Sun J, Luo Q, Liu L, Yang X, Zhu S and Song G: Salinomycin attenuates liver cancer stem cell motility by enhancing cell stiffness and increasing F-actin formation via the FAK-ERK1/2 signalling pathway. Toxicology. 384:1–10. 2017. View Article : Google Scholar : PubMed/NCBI

25 

Rogovskii VS: The linkage between inflammation and immune tolerance: Interfering with inflammation in cancer. Curr Cancer Drug Targets. 17:325–332. 2017. View Article : Google Scholar : PubMed/NCBI

26 

Zhu YG, Lv YX, Guo CY, Xiao ZM, Jiang QG, Kuang H, Zhang WH and Hu P: Harmine inhibits the proliferation and migration of glioblastoma cells via the FAK/AKT pathway. Life Sci. 270:1191122021. View Article : Google Scholar

27 

Tang JC, Zhao J, Long F, Chen JY, Mu B, Jiang Z, Ren Y and Yang J: Efficacy of shikonin against esophageal cancer cells and its possible mechanisms in vitro and in vivo. J Cancer. 9:32–40. 2018. View Article : Google Scholar : PubMed/NCBI

28 

Du W, Hao X, Yuan Z, Wang Y, Zhang X and Liu J: Shikonin potentiates paclitaxel antitumor efficacy in esophageal cancer cells via the apoptotic pathway. Oncol Lett. 18:3195–3201. 2019.

29 

Wang F, Mayca Pozo F, Tian D, Geng X, Yao X, Zhang Y and Tang J: Shikonin inhibits cancer through P21 upregulation and apoptosis induction. Front Pharmacol. 11:8612020. View Article : Google Scholar

30 

Bao C, Liu T, Qian L, Xiao C, Zhou X, Ai H, Wang J, Fan W and Pan J: Shikonin inhibits migration and invasion of triple-negative breast cancer cells by suppressing epithelial-mesenchymal transition via miR-17-5p/PTEN/Akt pathway. J Cancer. 12:76–88. 2021. View Article : Google Scholar : PubMed/NCBI

31 

Hussein HAM, Walker LR and Akula SM: KSHV gB associated RGD interactions promote attachment of cells by inhibiting the potential migratory signals induced by the disintegrin-like domain. BMC Cancer. 16:1482016. View Article : Google Scholar : PubMed/NCBI

32 

Zhang C, Luo Y, Zhong R, Law PTY, Boon SS, Chen Z, Wong CH and Chan PKS: Role of polycyclic aromatic hydrocarbons as a co-factor in human papillomavirus-mediated carcinogenesis. BMC Cancer. 19:1382019. View Article : Google Scholar : PubMed/NCBI

33 

He JJ, Zhang WH, Liu SL, Chen YF, Liao CX, Shen QQ and Hu P: Activation of β-adrenergic receptor promotes cellular proliferation in human glioblastoma. Oncol Lett. 14:3846–3852. 2017. View Article : Google Scholar

34 

Hu P, He J, Liu S, Wang M, Pan B and Zhang W: β2-adrenergic receptor activation promotes the proliferation of A549 lung cancer cells via the ERK1/2/CREB pathway. Oncol Rep. 36:1757–1763. 2016. View Article : Google Scholar : PubMed/NCBI

35 

Livak KJ and Schmittgen TD: Analysis of relative gene expression data using real-time quantitative PCR and the 2(−Delta Delta C(T)) method. Methods. 25:402–408. 2001. View Article : Google Scholar : PubMed/NCBI

36 

Scholzen T and Gerdes J: The Ki-67 protein: From the known and the unknown. J Cell Physiol. 182:311–322. 2000. View Article : Google Scholar

37 

Peng X and Guan JL: Focal adhesion kinase: From in vitro studies to functional analyses in vivo. Curr Protein Pept Sci. 12:52–67. 2011. View Article : Google Scholar

38 

Song M, Bode AM, Dong Z and Lee MH: AKT as a therapeutic target for cancer. Cancer Res. 79:1019–1031. 2019. View Article : Google Scholar : PubMed/NCBI

39 

Mancinelli R, Carpino G, Petrungaro S, Mammola CL, Tomaipitinca L, Filippini A, Facchiano A, Ziparo E and Giampietri C: Multifaceted roles of GSK-3 in cancer and autophagy-related diseases. Oxid Med Cell Longev. 2017:46294952017. View Article : Google Scholar : PubMed/NCBI

40 

Rao Y, Wang H, Fan L and Chen G: Silencing MTA1 by RNAi reverses adhesion, migration and invasiveness of cervical cancer cells (SiHa) via altered expression of p53, and E-cadherin/β-catenin complex. J Huazhong Univ Sci Technolog Med Sci. 31:1–9. 2011. View Article : Google Scholar

41 

Guo N, Shen G, Zhang Y, Moustafa AA, Ge D and You Z: Interleukin-17 promotes migration and invasion of human cancer cells through upregulation of MTA1 expression. Front Oncol. 9:5462019. View Article : Google Scholar

42 

Zhang L, Zhou J, Qin X, Huang H and Nie C: Astragaloside IV inhibits the invasion and metastasis of SiHa cervical cancer cells via the TGF-β1-mediated PI3K and MAPK pathways. Oncol Rep. 41:2975–2986. 2019.PubMed/NCBI

43 

Chen L, Wu YY, Liu P, Wang J, Wang G, Qin J, Zhou J and Zhu J: Down-regulation of HPV18 E6, E7, or VEGF expression attenuates malignant biological behavior of human cervical cancer cells. Med Oncol. 28 (Suppl 1):S528–S539. 2011. View Article : Google Scholar

44 

Guo C, He J, Song X, Tan L, Wang M, Jiang P, Li Y, Cao Z and Peng C: Pharmacological properties and derivatives of shikonin-a review in recent years. Pharmacol Res. 149:1044632019. View Article : Google Scholar : PubMed/NCBI

45 

Guo XP, Zhang XY and Zhang SD: Clinical trial on the effects of shikonin mixture on later stage lung cancer. Zhong Xi Yi Jie He Za Zhi. 11:598–599. 5801991.(In Chinese).

46 

Ko H, Kim SJ, Shim SH, Chang H and Ha CH: Shikonin induces apoptotic cell death via regulation of p53 and Nrf2 in AGS human stomach carcinoma cells. Biomol Ther (Seoul). 24:501–509. 2016. View Article : Google Scholar : PubMed/NCBI

47 

Brami-Cherrier K, Gervasi N, Arsenieva D, Walkiewicz K, Boutterin MC, Ortega A, Leonard PG, Seantier B, Gasmi L, Bouceba T, et al: FAK dimerization controls its kinase-dependent functions at focal adhesions. EMBO J. 33:356–370. 2014. View Article : Google Scholar : PubMed/NCBI

48 

Watanabe N, Takaoka M, Sakurama K, Tomono Y, Hatakeyama S, Ohmori O, Motoki T, Shirakawa Y, Yamatsuji T, Haisa M, et al: Dual tyrosine kinase inhibitor for focal adhesion kinase and insulin-like growth factor-I receptor exhibits anticancer effect in esophageal adenocarcinoma in vitro and in vivo. Clin Cancer Res. 14:4631–4639. 2008. View Article : Google Scholar : PubMed/NCBI

49 

Zhang J and Hochwald SN: The role of FAK in tumor metabolism and therapy. Pharmacol Ther. 142:154–163. 2014. View Article : Google Scholar : PubMed/NCBI

50 

Revathidevi S and Munirajan AK: Akt in cancer: Mediator and more. Semin Cancer Biol. 59:80–91. 2019. View Article : Google Scholar

51 

Zhang X, Jiang G, Sun M, Zhou H, Miao Y, Liang M, Wang E and Zhang Y: Cytosolic THUMPD1 promotes breast cancer cells invasion and metastasis via the AKT-GSK3-snail pathway. Oncotarget. 8:13357–13366. 2017. View Article : Google Scholar

52 

Shi X, Yang J and Wei G: Ginsenoside 20(S)-Rh2 exerts anti-cancer activity through the Akt/GSK3β signaling pathway in human cervical cancer cells. Mol Med Rep. 17:4811–4816. 2018.PubMed/NCBI

53 

Dai J, Qian C, Su M, Chen M and Chen J: Gastrokine-2 suppresses epithelial mesenchymal transition through PI3K/AKT/GSK3β signaling in gastric cancer. Tumour Biol. 37:12403–12410. 2016. View Article : Google Scholar

54 

Shan ZL, Zhong L, Xiao CL, Gan LG, Xu T, Song H, Yang R, Li L and Liu BZ: Shikonin suppresses proliferation and induces apoptosis in human leukemia NB4 cells through modulation of MAPKs and c-Myc. Mol Med Rep. 16:3055–3060. 2017. View Article : Google Scholar : PubMed/NCBI

55 

Pan T, Zhang F, Li F, Gao X, Li Z, Li X and Ren X: Shikonin blocks human lung adenocarcinoma cell migration and invasion in the inflammatory microenvironment via the IL-6/STAT3 signaling pathway. Oncol Rep. 44:1049–1063. 2020. View Article : Google Scholar : PubMed/NCBI

56 

Chen Y, Hu X and Yang S: Clinical significance of focal adhesion kinase (FAK) in cervical cancer progression and metastasis. Int J Clin Exp Pathol. 13:2586–2592. 2020.

57 

Chuang HH, Zhen YY, Tsai YC, Chuang CH, Hsiao M, Huang MS and Yang CJ: FAK in cancer: From mechanisms to therapeutic strategies. Int J Mol Sci. 23:17262022. View Article : Google Scholar

58 

Tomas A, Futter CE and Eden ER: EGF receptor trafficking: Consequences for signaling and cancer. Trends Cell Biol. 24:26–34. 2014. View Article : Google Scholar

Related Articles

  • Abstract
  • View
  • Download
  • Twitter
Copy and paste a formatted citation
Spandidos Publications style
Xu Z, Huang L, Zhang T, Liu Y, Fang F, Wu X, Chen W, Lan L, Zhang Y, Li N, Li N, et al: Shikonin inhibits the proliferation of cervical cancer cells via FAK/AKT/GSK3β signalling. Oncol Lett 24: 304, 2022.
APA
Xu, Z., Huang, L., Zhang, T., Liu, Y., Fang, F., Wu, X. ... Hu, P. (2022). Shikonin inhibits the proliferation of cervical cancer cells via FAK/AKT/GSK3β signalling. Oncology Letters, 24, 304. https://doi.org/10.3892/ol.2022.13424
MLA
Xu, Z., Huang, L., Zhang, T., Liu, Y., Fang, F., Wu, X., Chen, W., Lan, L., Zhang, Y., Li, N., Hu, P."Shikonin inhibits the proliferation of cervical cancer cells via FAK/AKT/GSK3β signalling". Oncology Letters 24.3 (2022): 304.
Chicago
Xu, Z., Huang, L., Zhang, T., Liu, Y., Fang, F., Wu, X., Chen, W., Lan, L., Zhang, Y., Li, N., Hu, P."Shikonin inhibits the proliferation of cervical cancer cells via FAK/AKT/GSK3β signalling". Oncology Letters 24, no. 3 (2022): 304. https://doi.org/10.3892/ol.2022.13424
Copy and paste a formatted citation
x
Spandidos Publications style
Xu Z, Huang L, Zhang T, Liu Y, Fang F, Wu X, Chen W, Lan L, Zhang Y, Li N, Li N, et al: Shikonin inhibits the proliferation of cervical cancer cells via FAK/AKT/GSK3β signalling. Oncol Lett 24: 304, 2022.
APA
Xu, Z., Huang, L., Zhang, T., Liu, Y., Fang, F., Wu, X. ... Hu, P. (2022). Shikonin inhibits the proliferation of cervical cancer cells via FAK/AKT/GSK3β signalling. Oncology Letters, 24, 304. https://doi.org/10.3892/ol.2022.13424
MLA
Xu, Z., Huang, L., Zhang, T., Liu, Y., Fang, F., Wu, X., Chen, W., Lan, L., Zhang, Y., Li, N., Hu, P."Shikonin inhibits the proliferation of cervical cancer cells via FAK/AKT/GSK3β signalling". Oncology Letters 24.3 (2022): 304.
Chicago
Xu, Z., Huang, L., Zhang, T., Liu, Y., Fang, F., Wu, X., Chen, W., Lan, L., Zhang, Y., Li, N., Hu, P."Shikonin inhibits the proliferation of cervical cancer cells via FAK/AKT/GSK3β signalling". Oncology Letters 24, no. 3 (2022): 304. https://doi.org/10.3892/ol.2022.13424
Follow us
  • Twitter
  • LinkedIn
  • Facebook
About
  • Spandidos Publications
  • Careers
  • Cookie Policy
  • Privacy Policy
How can we help?
  • Help
  • Live Chat
  • Contact
  • Email to our Support Team