Spandidos Publications Logo
  • About
    • About Spandidos
    • Aims and Scopes
    • Abstracting and Indexing
    • Editorial Policies
    • Reprints and Permissions
    • Job Opportunities
    • Terms and Conditions
    • Contact
  • Journals
    • All Journals
    • Oncology Letters
      • Oncology Letters
      • Information for Authors
      • Editorial Policies
      • Editorial Board
      • Aims and Scope
      • Abstracting and Indexing
      • Bibliographic Information
      • Archive
    • International Journal of Oncology
      • International Journal of Oncology
      • Information for Authors
      • Editorial Policies
      • Editorial Board
      • Aims and Scope
      • Abstracting and Indexing
      • Bibliographic Information
      • Archive
    • Molecular and Clinical Oncology
      • Molecular and Clinical Oncology
      • Information for Authors
      • Editorial Policies
      • Editorial Board
      • Aims and Scope
      • Abstracting and Indexing
      • Bibliographic Information
      • Archive
    • Experimental and Therapeutic Medicine
      • Experimental and Therapeutic Medicine
      • Information for Authors
      • Editorial Policies
      • Editorial Board
      • Aims and Scope
      • Abstracting and Indexing
      • Bibliographic Information
      • Archive
    • International Journal of Molecular Medicine
      • International Journal of Molecular Medicine
      • Information for Authors
      • Editorial Policies
      • Editorial Board
      • Aims and Scope
      • Abstracting and Indexing
      • Bibliographic Information
      • Archive
    • Biomedical Reports
      • Biomedical Reports
      • Information for Authors
      • Editorial Policies
      • Editorial Board
      • Aims and Scope
      • Abstracting and Indexing
      • Bibliographic Information
      • Archive
    • Oncology Reports
      • Oncology Reports
      • Information for Authors
      • Editorial Policies
      • Editorial Board
      • Aims and Scope
      • Abstracting and Indexing
      • Bibliographic Information
      • Archive
    • Molecular Medicine Reports
      • Molecular Medicine Reports
      • Information for Authors
      • Editorial Policies
      • Editorial Board
      • Aims and Scope
      • Abstracting and Indexing
      • Bibliographic Information
      • Archive
    • World Academy of Sciences Journal
      • World Academy of Sciences Journal
      • Information for Authors
      • Editorial Policies
      • Editorial Board
      • Aims and Scope
      • Abstracting and Indexing
      • Bibliographic Information
      • Archive
    • International Journal of Functional Nutrition
      • International Journal of Functional Nutrition
      • Information for Authors
      • Editorial Policies
      • Editorial Board
      • Aims and Scope
      • Abstracting and Indexing
      • Bibliographic Information
      • Archive
    • International Journal of Epigenetics
      • International Journal of Epigenetics
      • Information for Authors
      • Editorial Policies
      • Editorial Board
      • Aims and Scope
      • Abstracting and Indexing
      • Bibliographic Information
      • Archive
    • Medicine International
      • Medicine International
      • Information for Authors
      • Editorial Policies
      • Editorial Board
      • Aims and Scope
      • Abstracting and Indexing
      • Bibliographic Information
      • Archive
  • Articles
  • Information
    • Information for Authors
    • Information for Reviewers
    • Information for Librarians
    • Information for Advertisers
    • Conferences
  • Language Editing
Spandidos Publications Logo
  • About
    • About Spandidos
    • Aims and Scopes
    • Abstracting and Indexing
    • Editorial Policies
    • Reprints and Permissions
    • Job Opportunities
    • Terms and Conditions
    • Contact
  • Journals
    • All Journals
    • Biomedical Reports
      • Information for Authors
      • Editorial Policies
      • Editorial Board
      • Aims and Scope
      • Abstracting and Indexing
      • Bibliographic Information
      • Archive
    • Experimental and Therapeutic Medicine
      • Information for Authors
      • Editorial Policies
      • Editorial Board
      • Aims and Scope
      • Abstracting and Indexing
      • Bibliographic Information
      • Archive
    • International Journal of Epigenetics
      • Information for Authors
      • Editorial Policies
      • Editorial Board
      • Aims and Scope
      • Abstracting and Indexing
      • Bibliographic Information
      • Archive
    • International Journal of Functional Nutrition
      • Information for Authors
      • Editorial Policies
      • Editorial Board
      • Aims and Scope
      • Abstracting and Indexing
      • Bibliographic Information
      • Archive
    • International Journal of Molecular Medicine
      • Information for Authors
      • Editorial Policies
      • Editorial Board
      • Aims and Scope
      • Abstracting and Indexing
      • Bibliographic Information
      • Archive
    • International Journal of Oncology
      • Information for Authors
      • Editorial Policies
      • Editorial Board
      • Aims and Scope
      • Abstracting and Indexing
      • Bibliographic Information
      • Archive
    • Medicine International
      • Information for Authors
      • Editorial Policies
      • Editorial Board
      • Aims and Scope
      • Abstracting and Indexing
      • Bibliographic Information
      • Archive
    • Molecular and Clinical Oncology
      • Information for Authors
      • Editorial Policies
      • Editorial Board
      • Aims and Scope
      • Abstracting and Indexing
      • Bibliographic Information
      • Archive
    • Molecular Medicine Reports
      • Information for Authors
      • Editorial Policies
      • Editorial Board
      • Aims and Scope
      • Abstracting and Indexing
      • Bibliographic Information
      • Archive
    • Oncology Letters
      • Information for Authors
      • Editorial Policies
      • Editorial Board
      • Aims and Scope
      • Abstracting and Indexing
      • Bibliographic Information
      • Archive
    • Oncology Reports
      • Information for Authors
      • Editorial Policies
      • Editorial Board
      • Aims and Scope
      • Abstracting and Indexing
      • Bibliographic Information
      • Archive
    • World Academy of Sciences Journal
      • Information for Authors
      • Editorial Policies
      • Editorial Board
      • Aims and Scope
      • Abstracting and Indexing
      • Bibliographic Information
      • Archive
  • Articles
  • Information
    • For Authors
    • For Reviewers
    • For Librarians
    • For Advertisers
    • Conferences
  • Language Editing
Login Register Submit
  • This site uses cookies
  • You can change your cookie settings at any time by following the instructions in our Cookie Policy. To find out more, you may read our Privacy Policy.

    I agree
Search articles by DOI, keyword, author or affiliation
Search
Advanced Search
presentation
Oncology Letters
Join Editorial Board Propose a Special Issue
Print ISSN: 1792-1074 Online ISSN: 1792-1082
Journal Cover
September-2022 Volume 24 Issue 3

Full Size Image

Sign up for eToc alerts
Recommend to Library

Journals

International Journal of Molecular Medicine

International Journal of Molecular Medicine

International Journal of Molecular Medicine is an international journal devoted to molecular mechanisms of human disease.

International Journal of Oncology

International Journal of Oncology

International Journal of Oncology is an international journal devoted to oncology research and cancer treatment.

Molecular Medicine Reports

Molecular Medicine Reports

Covers molecular medicine topics such as pharmacology, pathology, genetics, neuroscience, infectious diseases, molecular cardiology, and molecular surgery.

Oncology Reports

Oncology Reports

Oncology Reports is an international journal devoted to fundamental and applied research in Oncology.

Experimental and Therapeutic Medicine

Experimental and Therapeutic Medicine

Experimental and Therapeutic Medicine is an international journal devoted to laboratory and clinical medicine.

Oncology Letters

Oncology Letters

Oncology Letters is an international journal devoted to Experimental and Clinical Oncology.

Biomedical Reports

Biomedical Reports

Explores a wide range of biological and medical fields, including pharmacology, genetics, microbiology, neuroscience, and molecular cardiology.

Molecular and Clinical Oncology

Molecular and Clinical Oncology

International journal addressing all aspects of oncology research, from tumorigenesis and oncogenes to chemotherapy and metastasis.

World Academy of Sciences Journal

World Academy of Sciences Journal

Multidisciplinary open-access journal spanning biochemistry, genetics, neuroscience, environmental health, and synthetic biology.

International Journal of Functional Nutrition

International Journal of Functional Nutrition

Open-access journal combining biochemistry, pharmacology, immunology, and genetics to advance health through functional nutrition.

International Journal of Epigenetics

International Journal of Epigenetics

Publishes open-access research on using epigenetics to advance understanding and treatment of human disease.

Medicine International

Medicine International

An International Open Access Journal Devoted to General Medicine.

Journal Cover
September-2022 Volume 24 Issue 3

Full Size Image

Sign up for eToc alerts
Recommend to Library

  • Article
  • Citations
    • Cite This Article
    • Download Citation
    • Create Citation Alert
    • Remove Citation Alert
    • Cited By
  • Similar Articles
    • Related Articles (in Spandidos Publications)
    • Similar Articles (Google Scholar)
    • Similar Articles (PubMed)
  • Download PDF
  • Download XML
  • View XML

  • Supplementary Files
    • Supplementary_Data1.pdf
    • Supplementary_Data2.pdf
Article Open Access

Role of phloretin as a sensitizer to TRAIL‑induced apoptosis in colon cancer

  • Authors:
    • Jung-Lim Kim
    • Dae-Hee Lee
    • Cheol-Ho Pan
    • Su Jin Park
    • Sang-Cheul Oh
    • Suk-Young Lee
  • View Affiliations / Copyright

    Affiliations: Division of Oncology/Hematology, Department of Internal Medicine, College of Medicine, Korea University, Seoul 08308, Republic of Korea, Department of Marine Food Science and Technology, Gangneung‑Wonju National University, Gangneung, Gangwon 25457, Republic of Korea, Natural Product Informatics Research Center, Korea Institute of Science and Technology Gangneung Institute of Natural Products, Gangneung, Gangwon 25451, Republic of Korea, Department of Surgery, Wonkwang University Sanbon Hospital, Gunpo, Gyeonggi 15865, Republic of Korea, Division of Hemato‑Oncology, Department of Internal Medicine, School of Medicine, Wonkwang University Sanbon Hospital, Gunpo, Gyeonggi 15865, Republic of Korea
    Copyright: © Kim et al. This is an open access article distributed under the terms of Creative Commons Attribution License.
  • Article Number: 321
    |
    Published online on: July 19, 2022
       https://doi.org/10.3892/ol.2022.13441
  • Expand metrics +
Metrics: Total Views: 0 (Spandidos Publications: | PMC Statistics: )
Metrics: Total PDF Downloads: 0 (Spandidos Publications: | PMC Statistics: )
Cited By (CrossRef): 0 citations Loading Articles...

This article is mentioned in:



Abstract

Phloretin is one of the apple polyphenols with anticancer activities. Since tumor necrosis factor‑related apoptosis‑inducing ligand (TRAIL) serves important roles in inducing apoptosis, the present study examined the effect of phloretin on TRAIL‑induced apoptosis in colon cancer cells. Treatment with both phloretin and TRAIL markedly suppressed the survival of cancer cells from several colon cancer cell lines compared with that of cells treated with either TRAIL or phloretin. Additionally, decreased numbers of colonies were observed following addition of phloretin and TRAIL. Furthermore, TRAIL‑ and phloretin‑treated HT‑29‑Luc cells exhibited decreased luciferase activity. Increased apoptosis was observed in phloretin‑ and TRAIL‑treated HT‑29‑Luc colon cancer cells, accompanying elevated levels of cleaved poly(ADP‑ribose) polymerase, and caspase‑3, ‑8 and ‑9. The expression levels of MCL1 apoptosis regulator BCL2 family member (Mcl‑1) were decreased following addition of phloretin in colon cancer cells. In addition, overexpression of Mcl‑1 in phloretin‑ and TRAIL‑treated HT‑29‑Luc cells resulted in increased cell survival. Treatment of HT‑29‑Luc cells with a combination of cycloheximide (CHX) and phloretin led to a more prominent decrease in Mcl‑1 expression compared with that in cells treated with CHX alone, while Mcl‑1 expression was recovered by treatment with MG132. Binding of ubiquitin with Mcl‑1 was verified using immunoprecipitation. Intraperitoneal injection of both TRAIL and phloretin into tumor xenografts was associated with a decreased tumor volume compared with that following injection with either TRAIL or phloretin. Overall, the present results suggest a synergistic effect of phloretin on TRAIL‑induced apoptosis in colon cancer cells.

Introduction

Although the development of therapeutic agents has improved the treatment outcomes of patients with colorectal cancer (CRC) over the years, CRC is still a leading cause of cancer-associated mortality worldwide (1). Despite the impact of targeted agents on the survival of patients with CRC, limitations of current treatments have led investigators to further explore novel treatment agents.

Phloretin, a dihydrochalcone flavonoid, is an apple polyphenol that exerts anti-inflammatory, antioxidant and anticancer effects (2,3). Notably, several studies have reported the anti-neoplastic role of phloretin in various cancer cells, including gastric cancer, prostate cancer, cervical cancer and CRC cells (4–8). A previous study reported that its inhibitory effect on CRC was mediated by inducing apoptosis through elevation of BAX expression and cleavage of caspases-8, −9, −7 and −3 (8). Another study reported that phloretin inhibited proliferation of COLO 205 colon cancer cells by cell cycle arrest in a p53-dependent manner, accompanied by suppression of glucose transporter activities (7).

Tumor necrosis factor-related apoptosis-inducing ligand (TRAIL), a member of the tumor necrosis factor superfamily, induces apoptosis in cancer cells via a TRAIL-induced signaling pathway. The TRAIL signaling pathway is initiated by binding of trimeric TRAIL to TRAIL-receptors (TRAIL-Rs), leading to formation of the death-inducing signaling complex, which subsequently activates pro-caspase 8. Activated caspase 8/10 is released and cleaves BH3 interacting domain death agonist (Bid) and caspase 3. Truncated Bid (tBid) then translocates to mitochondria to activate BAX and Bcl-2 homologous antagonist/killer, releasing cytochrome c (9). The released cytochrome c, apoptotic protease-activating factor 1 and pro-caspase 9 assemble to form the apoptosome, and subsequent activation of caspase 9 leads to apoptosis by enhancing caspase-3 cleavage (9). Apoptosis is modulated by interactions between subfamilies of the Bcl-2 family. MCL1 apoptosis regulator BCL2 family member (Mcl-1), a member of the pro-survival subfamily of the Bcl-2 family, is known to serve a role in protecting cells from cell death through interaction with tBid (10).

Several previous studies have demonstrated the central role of TRAIL-TRAIL-R signaling in the process of tumorigenesis. In vivo mouse models of various malignant tumors have revealed that Trail deficiency promotes tumor development, growth and metastasis in lymphoma, sarcoma and breast cancer (11–13). Inhibitory effects of TRAIL signaling on the growth of various human cancer types and efforts to introduce TRAIL-R agonists as therapeutic agents for malignant tumors have also been reported in several studies (14–16). In addition to its anticancer effects, TRAIL-mediated apoptosis causes little or no harm to normal cells (17). Therefore, attempts have been made to investigate the mechanisms by which it suppresses malignant tumors, including colon cancer. A previous study suggested that the inhibitory mechanisms of TRAIL in colon cancer included promotion of apoptosis and lymphocyte infiltration, as well as the inhibition of invasion and migration (14). To identify a successful cancer treatment method using TRAIL-R agonists, a variety of chemical compounds or natural products have been evaluated for their efficacies and mechanisms in sensitizing cancer cells to TRAIL-induced apoptosis (18–20). Kim et al (18) reported that sea cucumber enhanced TRAIL-mediated apoptosis by increasing proteasomal degradation of X-linked inhibitor of apoptosis protein (XIAP) and activating endoplasmic reticulum stress in CRC. Another study reported that icariin, a chemical compound classified as a prenylated flavonol glycoside, sensitized colon cancer cells to TRAIL-induced apoptosis through reactive oxygen species-, ERK- and CCAAT enhancer-binding protein homologous protein-mediated modulation of death receptor (DR)-4 and −5 expression (19).

Despite efforts to clarify the inhibitory mechanism of phloretin in colon cancer, to the best of our knowledge, the association between phloretin and TRAIL-induced apoptosis has not been reported yet. Given that one anticancer mechanism of phloretin in CRC is the induction of apoptosis (17,18), the present study investigated possible synergistic effects of phloretin on TRAIL-induced apoptosis in CRC. The present study provided information on the mechanism by which phloretin exerts inhibitory effects on CRC using human colon cancer cell lines.

Materials and methods

Cell lines

DLD-1 (ATCC® CCL-221™) and HCT116 (ATCC® CCL-247™) human CRC cell lines were purchased from the American Type Culture Collection. SNU283 cells (KCLB no. 00283) were obtained from the Korean Cell Line Bank; Korean Cell Line Research Foundation. HT-29-Luc cells (JCRB1383) were purchased from the Japanese Collection of Research Bioresources Cell Bank. Cells were cultured as monolayers in RPMI 1640 medium (Invitrogen; Thermo Fisher Scientific, Inc.) or in Eagle's minimum essential medium (American Type Culture Collection) with 10% FBS (HyClone; Cytiva) and antibiotic-antimycotic (X100) (cat. no. CA002-010; GenDEPOT, LLC). The CCD18-Co human normal colon cell line (ATCC® CRL-1459™), WI-38 human lung fibroblast cell line (ATCC CCL-75™) and VERO monkey kidney epithelial cell line (ATCC CCL-81™) were purchased from American Type Culture Collection. All cells were cultured at 37°C in a humidified chamber with 5% CO2.

Reagents and antibodies

Phloretin was purchased from Merck KGaA (cat. no. P7912). Recombinant human TRAIL protein was purchased from Merck KGaA (cat. no. 310-04). Anti-cleaved (c-)caspase-9 (rabbit anti-mouse polyclonal; cat. no. 9509), anti-c-caspase-8 (rabbit anti-human monoclonal; cat. no. 9496), anti-c-caspase-3 (rabbit anti-human monoclonal; cat. no. 9664), anti-Bid (rabbit anti-human polyclonal; cat. no. 2002), anti-Bcl-2-like protein 11 (rabbit anti-human polyclonal; cat. no. 2819), anti-XIAP (rabbit anti-human polyclonal; cat. no. 2042), anti-Mcl-1 (rabbit anti-human polyclonal; cat. no. 4572), anti-Survivin (rabbit anti-human monoclonal; cat. no. 2808), anti-p53-upregulated modulator of apoptosis (rabbit anti-human polyclonal; cat. no. 4976) and anti-c-poly(ADP-ribose) polymerase (PARP) (rabbit anti-human polyclonal; cat. no. 9541) were purchased from Cell Signaling Technology, Inc. Anti-ubiquitin (Ub; mouse anti-bovine monoclonal; cat. no. sc-53509), anti-Bcl-2 (mouse anti-human monoclonal; cat. no. sc-509), anti-Bax (mouse anti-mouse monoclonal; cat. no. sc-7480), anti-DR4 (goat anti-human polyclonal; cat. no. sc-6823), anti-DR5 (mouse anti-human monoclonal; cat. no. sc-166624) and anti-Bcl-xl (rabbit anti-human polyclonal; cat. no. sc-7195) and protein-G PLUS-agarose (cat. no. sc-2002) were purchased from Santa Cruz Biotechnology, Inc. Anti-β-actin (mouse monoclonal; dilution, 1:5,000; cat. no. A5316) was purchased from MilliporeSigma. Anti-mouse secondary antibody (170–6516) conjugated to HRP was purchased from Bio-Rad Laboratories, Inc. Anti-rabbit IgG-linked HRP (cat. no. 7074S) was purchased from Cell Signaling Technology, Inc.

Survival assay

Cells from four colon cancer cell lines and one normal colon cell line were seeded (1×104/well) into 96-well plates (cat. no. 31020; SPL Life Sciences) and treated with phloretin (5 µM), TRAIL (10 ng/ml), or a combination of phloretin and TRAIL at 37°C for 24 h. Survival was examined using MTT (cat. no. M5655; MilliporeSigma). The treated cells were incubated with 50 µl MTT solution (1 mg/ml) at 37°C for 4 h. The purple formazan formed was dissolved with 200 µl dimethyl sulfoxide. Absorbance at 595 nm was measured using ELISA spectroscopy.

Colony formation assay

HT-29-Luc cells were seeded into a 6-well plate at a density of 500 cells per well and treated with phloretin (5 µM), TRAIL (10 ng/ml), or both phloretin and TRAIL. Cells were then incubated at 37°C for 1 week. The medium was changed every 3 days. After 1 week, cells were washed with PBS and fixed with 4% paraformaldehyde at 25°C for 30 min, followed by staining with crystal violet at 25°C for 30 min. Colonies (>0.1 mm) were then counted and visualized (Image J version 1.5.2; National Institutes of Health).

In vitro bioluminescent assay

HT-29-Luc cells were seeded in triplicate into a 6-well plate (1 ml/well) at a concentration of 1×105 cells/well. Cells were then incubated for 6 h under standard conditions before the addition of 150 µg/ml D-luciferin (cat. no. #7903; BioVision, Inc.) The luciferase signal of live tumor cells was detected by an immunofluorometer In Vivo Imaging System (NightOWL II LB983; Titertek-Berthold).

Apoptosis assay

The induction of apoptosis was detected through binding of FITC-conjugated annexin V. Briefly, Cells treated with phloretin (5 µM), TRAIL (10 ng/ml) or both at 37°C for 24 h were resuspended for 24 h in the binding buffer provided in the annexin V-FITC Apoptosis Detection Kit (ApoScan kit; cat. no. LS-02-100; BioBird). Cells were then mixed with 1.25 µl annexin V-FITC and a 5-µl solution of propidium iodide reagent. The mixture was then incubated for 30 min at room temperature (RT) in the dark. Flow cytometry (Navios EX; Beckman Coulter, Inc.) was performed within 1 h after staining. For apoptosis analysis, the Navios EX software (version 2.0) provided by the manufacturer was used. For statistical analysis, the percentage of cells in a specific gate, which were Annexin V-FITC+ cells, was examined.

Immunoblotting assay

To prepare cell lysates, lysis buffer [containing phosphatase inhibitor (cat no. P5726; MilliporeSigma), protease inhibitor (cat no. P8340; MilliporeSigma) and RIPA buffer (cat no. R0278; MilliporeSigma)] was added, and the cells were lysed by sonication for 3 sec seven times. The suspension was then centrifuged at 18,000 × g for 5 min at 4°C. The protein content of the supernatant was quantified using a bicinchoninic acid assay kit (Pierce™ BCA Protein Assay Kit; Thermo Fisher Scientific, Inc.). Proteins (50 µg per lane) were separated on 8–12% gels using SDS-PAGE and then electroblotted onto nitrocellulose membranes (cat. no. 10600002; Cytiva) for western blot analysis. Skimmed milk powder (5%; cat. no. SM2010; BioPrince) was used as a blocking buffer at 4°C for 2 h. The membranes were then probed with primary antibodies diluted in a primary antibody dilution buffer [0.5% BSA (cat. no. 160069; MP Biomedicals, LLC)] with 0.1% sodium azide (cat no. S2002; MilliporeSigma) in PBS at 4°C overnight. After washing with 1X Tris-buffered saline containing 0.1% Tween 20 (cat. no. 0777; VWR International, LLC), the membranes were probed with specific secondary antibodies at 4°C for 2 h and then detected with chemiluminescence kit (EZ-Western Lumi Pico; DG-WP250; DoGenBio). The protein bands were quantified using Image J software (version 1.5.2; National Institutes of Health).

Immunofluorescence staining

HT-29 Luc cells were grown on glass coverslips and fixed with 3.7% formaldehyde at RT for 15 min, followed by permeabilization with 0.5% Triton X-100 for 15 min at RT. Cells were then blocked at RT for 1 h with 3% BSA and probed with primary antibodies (Mcl-1; anti-mouse monoclonal; cat. no. sc-377487; 1:200; Santa Cruz Biotechnology, Inc.) at 4°C overnight. The cells were washed and then incubated with FITC-conjugated secondary antibody at 4°C (1:200; cat. no. F0257; MilliporeSigma). The nuclei were stained with DAPI at 37°C for 15 min (cat. no. P36935; Invitrogen; Thermo Fisher Scientific, Inc.). Cells were mounted with VECTASHIELD mounting medium (cat. no. 101098-042; Vector Laboratories, Inc.) and visualized using confocal microscopy (Olympus CKX53; Olympus Corporation). The immunofluorescence density was quantified using Image J software (version 1.5.2; National Institutes of Health).

Reverse transcription-quantitative PCR

Total RNA was isolated from treated cells using TRIzol® reagent (cat. no. 15596; Thermo Fisher Scientific, Inc.). The transcript was converted into cDNA using a reverse transcription PCR kit according to the manufacturer's protocol (High-Capacity cDNA Reverse Transcription kit; cat. no. 368814; Applied Biosystems; Thermo Fisher Scientific, Inc.). PCR was performed with an Applied Biosystems 9700 instrument using TaqMan™ Gene Expression Master mix (cat. no. 4369016; Applied Biosystems; Thermo Fisher Scientific, Inc.). Taqman probes and gene-specific oligonucleotide primers (Applied Biosystems; Thermo Fisher Scientific, Inc.) were used with the following cycling conditions: 5 min at 95°C, followed by 35 cycles of 95°C for 15 sec, 60°C for 30 sec and 72°C for 40 sec, and 5 min at 72°C for a final extension. The probes used were as follows: Mcl-1 (Hs01050896_m1; Applied Biosystems; Thermo Fisher Scientific, Inc.) and GAPDH (Hs99999905_m1; Applied Biosystems; Thermo Fisher Scientific, Inc.). For mRNA quantification, gene expression was normalized to GAPDH. The relative gene expression ratios were analyzed using the 2−ΔΔCq method (21).

Transfection

HT-29-Luc cells were transfected with 2 µg human pcDNA3.1-h Mcl-1 His-tagged plasmid (cat. no. #25375; Addgene, Inc.) and their corresponding negative control empty plasmids using Lipofectamine® 2000 (cat. no. 11668027; Invitrogen; Thermo Fisher Scientific, Inc.). For transfection, the cells were incubated at 37°C with 5% CO2 for 8 h. At 24 h post-transfection, the cells were treated with TRAIL (10 ng/ml) and phloretin (5 µM) at 37°C for 24 h.

Analysis of Mcl-1 protein stability

HT-29-Luc cells were treated with phloretin (5 µM) at 37°C for 24 h and then treated with 10 µg/ml cycloheximide (CHX; cat no. 01810; Merck KGaA). Cells were harvested at 0, 15, 30 and 60 min after CHX treatment, and the levels of Mcl-1 and β-actin were determined by western blotting as aforementioned.

Proteasome degradation assay

HT-29-Luc cells were treated with phloretin (5 µM) at 37°C for 18 h and then treated with 5 µM MG132 (cat no. M8699; Merck KGaA). The cells were harvested at 6 h after MG132 treatment, and the levels of Mcl-1 and β-actin were determined by western blotting as aforementioned.

Immunoprecipitation

HT-29-Luc cells were seeded into 100-mm plates and treated with or without phloretin (5 µM) at 37°C for 24 h. The 100-mm dishes were then washed with ice-cold PBS and incubated on ice for 5 min with 500 µl cell lysis buffer (cat no. #9803; Cell Signaling Technology, Inc.) containing protease, phosphatase inhibitors and 1 mM PMSF (cat. no. 10837091001; Merck KGaA). Cells were scrape-harvested and cellular debris was removed by centrifugation at 18,000 × g for 5 min at 4°C. The protein concentration was determined using a BCA Protein Assay Kit (Thermo Fisher Scientific, Inc.) according to the manufacturer's protocol. Supernatants of HT-29-Luc cells (200 µg cell lysate) were incubated with IgG and an anti-Ub antibody (anti-mouse monoclonal; cat. no. sc-53509; Santa Cruz Biotechnology, Inc.) overnight at 4°C, followed by addition of 50 µl protein G agarose beads (cat no. sc-2002; Santa Cruz Biotechnology, Inc.) and incubation for 1 h at 4°C. Immunoprecipitates were washed five times with cold lysis solution (Cell lysis buffer), separated by centrifugation at 4°C for 30 sec at 12,000 × g, and then heated with 2X sample buffer for SDS-PAGE and western blot analysis as aforementioned.

Animal experiments

In vivo experiments were conducted in accordance with the guidelines approved by the Korea University Institutional Animal Care and Use Committee (Seoul, Republic of Korea). A total of 20 female BALB/c nude mice (weight, 14–16 g; 4 weeks old) were purchased from Orient Bio, Inc. and kept in a specific pathogen-free environment. Mice were fed standard bottled water and pelleted food. The temperature was maintained at 20–24°C, with a relative humidity of 45–65% and a 12/12-h light/dark cycle. A total of 1×107 HT-29-Luc cells resuspended in PBS were subcutaneously injected into the right thigh of 5-week-old mice. After 1 week, tumor bearing mice were divided into 4 groups. Phloretin (dissolved in saline, 10 mg/kg), TRAIL (dissolved in saline, 4 ng/ml), or a combination of phloretin and TRAIL was then injected intraperitoneally every 2–3 days. Αt 19 days post-cell injection, mice were sacrificed by inhalation of 30% CO2 (4.5 l/min) for 2 min in a CO2 gas chamber to measure the weights of tumors. Tumor size was calculated at the same time using the following formula: Length × width. Volume was calculated as 0.5 × length × (width)2. A total of 5 mice were examined in each treatment group. During the experiment, 1 of the 5 mice treated with phloretin and TRAIL died from an unidentified cause. This mouse was not included in the calculation of the mean values of weight and volume.

TUNEL staining

The tumor tissue was fixed in 4% paraformaldehyde solution (cat. no. PC2031-100-00; Biosesang) overnight at 4°C. The entire tumor tissue was then paraffin-embedded. TUNEL staining was performed using the In Situ Cell Death Detection Kit, TMR red (cat. no. 12156792910; Merck KGaA) according to the manufacturer's instructions. Paraffin sections of tumor samples were deparaffinized in xylene and rehydrated in a series of graded ethanol. After the microwave antigen retrieval process for the dehydrated sections, TUNEL reaction mixture was added and incubated at 37°C for 1 h. The tissue sections were mounted with ProLong™ Gold antifade reagent with DAPI (cat no. 36935; Invitrogen; Thermo Fisher Scientific, Inc.). Stained tissue was visualized using confocal microscopy (Olympus CKX53; Olympus Corporation). The TUNEL-positive cells were quantified in three random fields using Image J software (version 1.5.2; National Institutes of Health).

Statistical analysis

GraphPad InStat 6 software (GraphPad Software, Inc.) was used for all statistical analyses. For comparisons among groups, one-way ANOVA followed by Tukey's multiple comparisons test was used. Values are presented as the mean ± SD. All experiments were performed three times. P<0.05 was considered to indicate a statistically significant difference.

Results

Phloretin treatment is associated with decreased survival of colon cancer cells

Phloretin (C15H14O5; Fig. 1A) is a plant-derived natural product known to exert antitumor activities in several cancer cells (22). The viability of several colon cancer cell lines (DLD-1, HT-29-Luc, HCT116 and SNU283) was examined after treatment with TRAIL, phloretin, or TRAIL and phloretin using an MTT assay. Increasing concentrations of treatment of colon cancer cells with either phloretin or TRAIL decreased the viability compared with that of control colon cells (CCD18-Co; Fig. 1B and C). In order to avoid the effect of toxicity from DMSO, 5 µM was selected as the phloretin concentration for treatment of normal colon and colon cancer cells. As expected, survival of normal colon cells (CCD18-Co) was not affected by treatment with phloretin (5 µM) or TRAIL (10 ng/ml) (Fig. 1D). Other normal cells, including the VERO (monkey kidney epithelial cells) and WI-38 (human lung fibroblasts) cell lines, were also examined for their sensitivities to phloretin or TRAIL. Survival of these normal cells was not affected by treatment with phloretin or TRAIL (Fig. S1A-C). Survival of colon cancer cells treated with a combination of phloretin (5 µM) and TRAIL (10 ng/ml) was suppressed compared with that of cells treated with either phloretin or TRAIL alone (Fig. 1E).

Figure 1.

Antitumor effects of phloretin, TRAIL, and a combination of phloretin and TRAIL on colon cancer cells. (A) Structure of phloretin. (B) Effects of phloretin on the survival of colon cancer cells (DLD-1, HT-29-Luc, HCT116 and SNU283) and normal colon cells (CCD18-Co). (C) TRAIL inhibited the survival of colon cancer cells. (D) Survival of normal colon cells (CCD18-Co) was not affected by phloretin or TRAIL. (E) Viability was decreased in colon cancer cells treated with a combination of phloretin and TRAIL compared with that in cells treated with either phloretin or TRAIL alone. Data are presented as the mean ± SD (n=3). *P<0.05; **P<0.01; ***P<0.0001. n.s., non-significant; TRAIL, tumor necrosis factor-related apoptosis-inducing ligand.

The number of colonies of HT-29-Luc cells treated with phloretin (5 µM), TRAIL (10 ng/ml), or both phloretin and TRAIL was examined using a colony formation assay. Treatment of HT-29-Luc cells with phloretin and TRAIL combined decreased colony counts compared with treatment with either phloretin (P<0.0001) or TRAIL alone (P<0.0001) (Fig. 2A and B).

Figure 2.

(A) Morphology of colonies, (B) colony formation assay and (C) bioluminescent assay of HT-29-Luc cells treated with phloretin, TRAIL, or a combination of phloretin and TRAIL. (A) Colony formation was most prominently inhibited in HT-29-Luc cells treated with both TRAIL and phloretin. (B) The fewest colonies were formed by HT-29-Luc cells treated with both phloretin and TRAIL (***P<0.0001). (C) Luciferase activity was decreased in HT-29-Luc cells treated with a combination of phloretin and TRAIL compared with either treatment alone (***P<0.0001). Data are presented as the mean ± SD (n=3). Scale bar, 100 µm. Con, control; n.s., non-significant; TRAIL, tumor necrosis factor-related apoptosis-inducing ligand.

The viability of HT-29-Luc colon cancer cells expressing luciferase constitutively was also examined. Treatment of HT-29-Luc cells with a combination of phloretin (5 µM) and TRAIL (10 ng/ml) resulted in a decrease in luciferase activity compared with treatment with either phloretin (P<0.0001) or TRAIL alone (P<0.0001) (Fig. 2C), suggesting a potential synergistic effect of phloretin on TRAIL-induced apoptosis.

Enhanced TRAIL-induced apoptosis by phloretin via downregulation of Mcl-1 expression

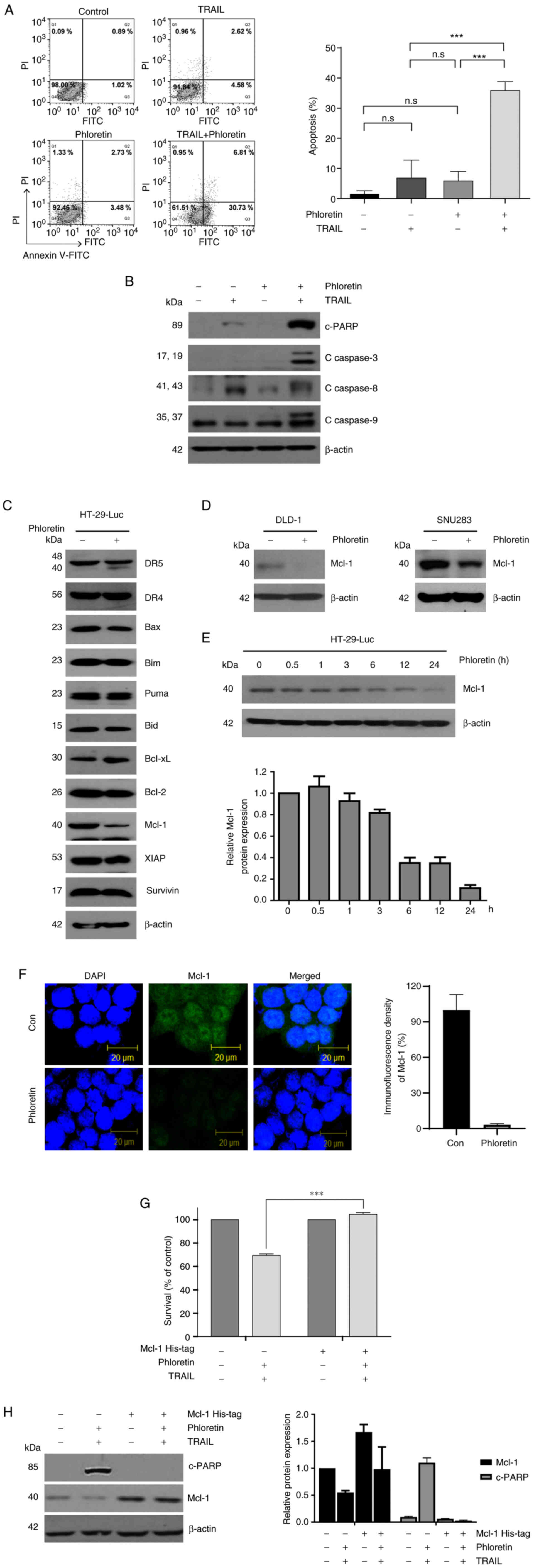
Subsequently, the mechanism of decreased viability of colon cancer cells treated with phloretin and TRAIL was evaluated. HT-29-Luc cells treated with phloretin and TRAIL exhibited enhanced apoptosis on Annexin-V staining compared with HT-29-Luc cells treated with either phloretin (P<0.0001) or TRAIL (P<0.0001) (Fig. 3A). There was no statistically significant difference between the non-treated control cells and cells treated with either phloretin or TRAIL. Enhanced apoptosis in combined phloretin- and TRAIL-treated HT-29-Luc cells was accompanied by increased levels of c-PARP as well as c-caspase-3, −8 and −9, as examined by western blotting (Fig. 3B; Table SI). Combined treatment with phloretin and TRAIL also induced increased levels of c-PARP and c-caspase-3, −8 and −9 in SNU283 (Fig. S2A) and DLD-1 (Fig. S2B) colon cancer cells.

Figure 3.

Mechanism for the synergistic effect of phloretin on TRAIL-induced apoptosis. (A) Annexin V assay showing the induction of apoptosis was greater in phloretin- and TRAIL-treated HT-29-Luc cells compared with either treatment alone (***P<0.0001). (B) Increased levels of c-PARP, and c-caspase-3, −8 and −9 in HT-29-Luc cells treated with a combination of phloretin and TRAIL. (C) Decreased expression levels of Mcl-1 in phloretin-treated HT-29-Luc cells. (D) Decreased expression levels of Mcl-1 under treatment with phloretin in DLD-1 and SNU283 colon cancer cells. (E) Time-dependent decreased expression levels of Mcl-1 in HT-29-Luc cells after treatment with phloretin. (F) Immunofluorescence staining showing decreased expression levels of Mcl-1 in phloretin-treated HT-29-Luc cells. (G) Overexpression of Mcl-1 reversed decreased survival in phloretin- and TRAIL-treated HT-29-Luc cells (***P<0.0001). (H) Increased c-PARP expression after treatment with both phloretin and TRAIL was reversed by overexpression of Mcl-1 in HT-29-Luc cells. Data are presented as the mean ± SD (n=3). Bid, BH3 interacting domain death agonist; Bim, Bcl-2-like protein 11; c-, cleaved; Con, control; DR, death receptor; Mcl-1, MCL1 apoptosis regulator BCL2 family member; n.s., non-significant; PARP, poly (ADP-ribose) polymerase; Puma, p53-upregulated modulator of apoptosis; TRAIL, tumor necrosis factor-related apoptosis-inducing ligand; XIAP, X-linked inhibitor of apoptosis protein.

The signaling cascade of the activation of caspase-3 by TRAIL was explored to examine how phloretin exerted its synergistic effect on TRAIL (Fig. 3C). Phloretin (5 µM) decreased the expression levels of Mcl-1 in HT-29-Luc colon cancer cells leaving expression levels of other proteins involved in apoptosis unchanged (Fig. 3C). Phloretin also suppressed expression levels of Mcl-1 in colon cancer DLD-1 and SNU 283 cells (Fig. 3D). A time-dependent decrease in Mcl-1 expression due to phloretin was verified again in colon cancer HT-29-Luc cells (Fig. 3E). Consistent with the results of western blotting, Mcl-1 expression was decreased but still faintly visible in phloretin-treated HT-29-Luc cells in immunofluorescence staining, although it was hard to distinguish Mcl-1 expression from the black background (Fig. 3F). Decreased Mcl-1 expression was also verified by semi-quantifying the results of the immunoblotting assays (Tables SII and SIII). Decreased viability of HT-29-Luc cells treated with phloretin (5 µM) and TRAIL (10 ng/ml) was reversed by overexpression of Mcl-1 (P<0.0001; Fig. 3G). The levels of c-PARP in HT-29-Luc cells treated with phloretin (5 µM) and TRAIL (10 ng/ml) were decreased following overexpression of Mcl-1 (Fig. 3H).

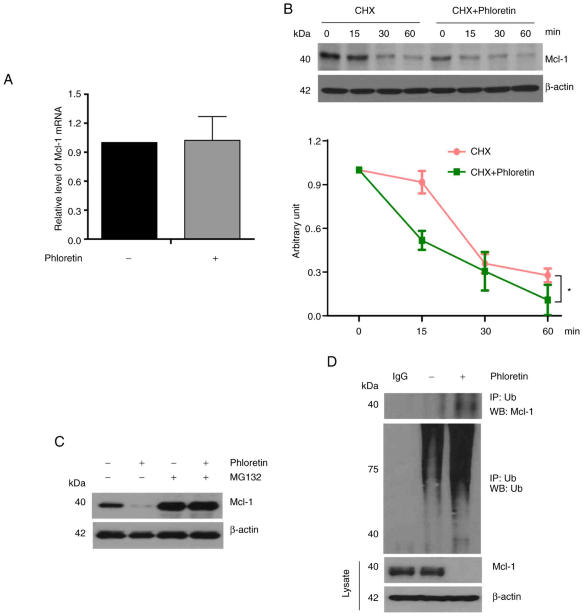
Suppression of Mcl-1 expression via modulation of protein degradation

To further examine the mechanism by which phloretin suppressed Mcl-1 expression, quantitative PCR was performed for HT-29-Luc cells treated with or without phloretin. Notably, the mRNA expression levels of Mcl-1 were not altered after addition of phloretin (5 µM) in HT-29-Luc cells (Fig. 4A). Next, Mcl-1 expression was compared between HT-29-Luc cells treated with cycloheximide (CHX) alone and those treated with both CHX (10 µg/ml) and phloretin (5 µM). Combined treatment with CHX and phloretin suppressed Mcl-1 expression compared with treatment with CHX alone in HT-29-Luc cells at 60 min (P<0.01; Fig. 4B). Suppression of Mcl-1 expression by phloretin was reversed after the addition of MG132 in phloretin-treated (5 µM) HT-29-Luc cells (Fig. 4C; Table SIV). In addition, modulation of Mcl-1 expression by protein degradation in phloretin-treated HT-29-Luc cells was verified again by immunoprecipitation, which indicated binding of Mcl-1 with Ub (Fig. 4D; Table SV).

Figure 4.

Mechanism by which phloretin suppresses Mcl-1 expression in colon cancer cells. (A) Mcl-1 mRNA expression levels did not change in phloretin-treated HT-29-Luc cells compared with those in control cells. (B) Combined treatment with CHX and phloretin suppressed Mcl-1 expression more effectively than treatment with CHX alone in HT-29-Luc cells (*P<0.05). (C) Suppressed Mcl-1 expression in phloretin-treated HT-29-Luc cells was reversed by MG132. (D) Ubiquitin-mediated degradation of Mcl-1 in phloretin-treated HT-29-Luc cells was demonstrated by immunoprecipitation. Data are presented as the mean ± SD (n=3). CHX, cycloheximide; IP, immunoprecipitation; Mcl-1, MCL1 apoptosis regulator BCL2 family member; Ub, ubiquitin; WB, western blot.

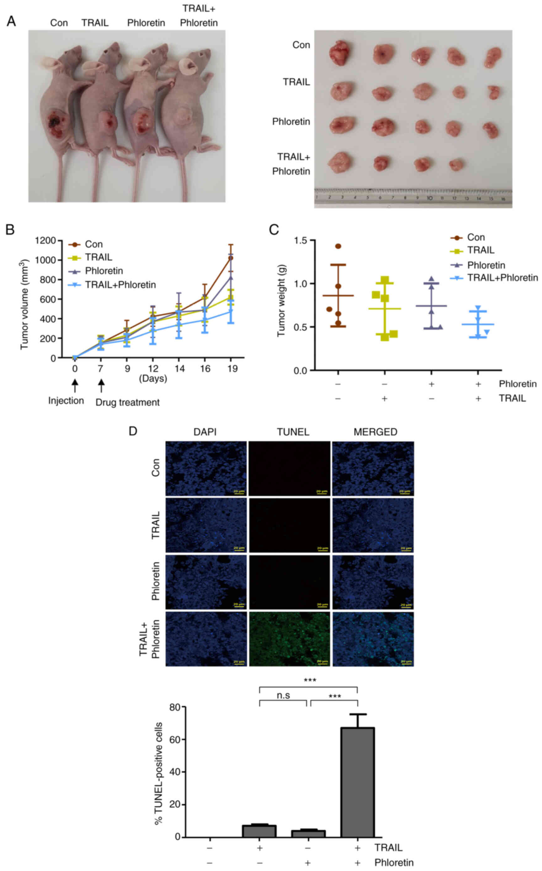
Shrinkage of tumor mass in xenografts treated with phloretin and TRAIL

HT-29-Luc xenograft-bearing rats were intraperitoneally injected with TRAIL (4 ng/kg), phloretin (10 mg/kg), or a combination of TRAIL and phloretin. The tumors from mice injected with both TRAIL and phloretin were observed to shrink more than the tumors from the mice injected with either TRAIL or phloretin alone, confirming the synergistic effect of phloretin in an in vivo colon cancer model (Fig. 5A). Both the volumes and weights of the tumors were decreased most prominently in xenografts injected with a combination of TRAIL and phloretin, although the results were not significant (Fig. 5B and C). The measured mean tumor volume was 470.8±115.1 mm3 in xenografts treated with both TRAIL and phloretin, and 823.8±236.5 and 619.9±84.7 mm3 in xenografts treated with either phloretin or TRAIL, respectively, on day 19 post-injection (Fig. 5B). The mean tumor weight was 0.53±0.15 g in mice injected with both TRAIL and phloretin, and 0.74±0.26 and 0.71±0.29 g in xenografts injected with phloretin or TRAIL, respectively (Fig. 5C). The percentages of tumor weight to mouse weight when mice were sacrificed are presented in Table SVI. The most prominent increase in the level of apoptosis was found in tumors from mice injected with a combination of TRAIL and phloretin, as confirmed by a TUNEL assay (Fig. 5D).

Figure 5.

Synergistic effect of phloretin on TRAIL-induced apoptosis in in vivo models. (A) Suppression of tumor growth was the most prominent in xenografts treated with a combination of phloretin and TRAIL. Gains in (B) tumor volume and (C) weight were most markedly inhibited in xenografts treated with a combination of phloretin and TRAIL. (D) Apoptosis was the most prominent in tumors from mice treated with both phloretin and TRAIL. ***P<0.0001. Scale bar, 20 mm. Data are presented as the mean ± SD (n=5 in each treatment group). Con, control; TRAIL, tumor necrosis factor-related apoptosis-inducing ligand; n.s., non-significant.

Discussion

Although substantial numbers of clinically applicable targeted agents have been developed along with extensive investigation on the molecular mechanisms of tumorigenesis in metastatic CRC (23), there still are unmet needs for therapeutic agents in this disease. TRAIL-R agonists may be one solution, due to their selective tumoricidal activities that do not harm normal cells (24,25); however, the results of clinical trials using TRAIL-R agonists have been disappointing (9,26). Several factors might have contributed to this failure. First, TRAIL-R agonists with suboptimal activity were selected for clinical trials due to concerns regarding possible toxicity. In addition, a number of cancer types exhibit primary resistance against TRAIL-R agonists, and there was a lack of selection of patients who are likely to benefit from treatment with TRAIL-R agonists based on biomarker investigation (24).

Development of TRAIL-sensitizing agents has been suggested as a solution to overcome TRAIL resistance in cancer cells, and several natural products to sensitize cancer to TRAIL-induced apoptosis signaling have been explored. A recent study reported that curcumin exerts inhibitory effects on leukemic cells by modulating the expression of TRAIL-Rs and anti-apoptotic proteins, leading to enhancement of TRAIL-induced apoptosis (27). Another study reported the antitumorigenic role of sea cucumber in CRC. Kim et al (18) demonstrated that sea cucumber sensitizes colon cancer cells to TRAIL-induced apoptosis signaling by enhancing proteasomal degradation of XIAP and activating ER stress.

The anticancer activities of phloretin, one of the apple polyphenols, have been constantly studied in various malignancies (4–8). Due to the various suggested anticancer mechanisms, including enhancement of apoptosis by phloretin, the present study examined its contribution to TRAIL-induced apoptosis signaling as a TRAIL sensitizer. The present results revealed a synergistic effect of phloretin on TRAIL-induced apoptosis signaling in colon cancer cells. This synergistic effect was exerted via activation of extrinsic and intrinsic pathways by TRAIL and phloretin, respectively. In the present study, phloretin served a role in activating the stress pathway by regulating the expression of Mcl-1, a key modulator to switch the apoptosis signal on or off, without interfering with expression of other apoptotic proteins (Fig. 6). Notably, Mcl-1 expression was demonstrated to be modulated by Ub-mediated degradation, not by suppression of transcription. Contrary to a previous study, phloretin did not appear to upregulate the expression levels of TRAIL-Rs, such as DR4 or DR5 (19), since the expression levels of these receptors were not altered following treatment with phloretin. Additionally, it was noted that expression levels of Bax were not altered following addition of phloretin, suggesting that degradation of Mcl-1 did not lead to modulation of Bax protein expression. Notably, cells from normal colon, lung and kidney cell lines were not affected by treatment with phloretin, suggesting phloretin had the least impact on normal cells in inducing apoptosis regardless of the origin of the organ. The role of phloretin as a sensitizer of colon cancer cells to TRAIL-induced apoptosis was also demonstrated in an in vivo colon cancer xenograft model. A tendency for decreased volumes and weights in tumors from mice injected with phloretin, TRAIL, or phloretin and TRAIL was observed. The non-significance might be due to the small number of mice examined or a more complicated in vivo tumor environment. However, the results of the in vivo experiments in the present study may support the potential application of phloretin in human studies in the future.

Figure 6.

Synergistic effect of phloretin on TRAIL-mediated apoptosis signaling in colon cancer cells. Combined treatment with phloretin and TRAIL acts on colon cancer cells by activating both the DR pathway and the stress pathway. The stress pathway is modulated by phloretin through suppression of Mcl-1 expression via proteasomal degradation, leading to increased expression of cleaved caspase-3. Cyt c, cytochrome c; DR, death receptor; Mcl-1, MCL1 apoptosis regulator BCL2 family member; MMP, mitochondrial membrane potential; TRAIL, tumor necrosis factor-related apoptosis-inducing ligand; Ub, ubiquitin.

Phloretin has also been reported to sensitize SW 620 colon cancer cells to a chemotherapeutic agent, daunorubicin, in terms of anticancer activity and apoptosis, by inhibiting glucose uptake under hypoxia (28). Since numerous targeted agents exert their effects when used in combination with conventional chemotherapeutic agents, previous results (28) provide a basis for planning clinical trials combining conventional chemotherapeutic agents with TRAIL and phloretin.

In summary, the present study clarified the role of phloretin as a sensitizer of TRAIL-induced apoptosis signaling in colon cancer. Co-treatment with TRAIL and phloretin exhibited synergistic effects in suppressing growth of colon cancer cells through apoptosis induction. The synergistic effect was exerted by activating the intrinsic pathway through phloretin, in addition to activation of the extrinsic pathway of apoptosis by TRAIL. Proteasomal degradation of Mcl-1 was the major mechanism leading to activation of the stress pathway. The findings of the present study provide useful information for overcoming the primary resistance of colon cancer cells to TRAIL-R agonists by suggesting a potential sensitizing candidate to TRAIL-induced apoptosis. This may represent the potential to develop a novel therapeutic agent in the treatment of CRC.

Supplementary Material

Supporting Data
Supporting Data

Acknowledgements

Not applicable.

Funding

The present study was supported by Korea University Guro Hospital ‘KOREA RESEARCH-DRIVEN HOSPITALS’ Grant (no. O1801471).

Availability of data and materials

The datasets used and/or analyzed during the current study are available from the corresponding author on reasonable request.

Authors' contributions

SYL, SCO and DHL conceived and designed the present study. JLK and DHL performed the experiments. DHL, CHP, SJP, SYL and SCO assisted in the data analysis of the present study. SYL drafted the manuscript. SYL and JLK wrote the manuscript. SYL, CHP, SJP, and SCO edited and revised the manuscript. JLK, DHL, SYL and SCO confirm the authenticity of the raw data. All authors read and approved the final manuscript.

Ethics approval and consent to participate

The present study was conducted in accordance with the guidelines approved by the Korea University Institutional Animal Care and Use Committee (Seoul, Republic of Korea).

Patient consent for publication

Not applicable.

Competing interests

The authors declare that they have no competing interests.

References

1 

Ferlay J, Colombet M, Soerjomataram I, Mathers C, Parkin DM, Piñeros M, Znaor A and Bray F: Estimating the global cancer incidence and mortality in 2018: GLOBOCAN sources and methods. Int J Cancer. 144:1941–1953. 2019. View Article : Google Scholar : PubMed/NCBI

2 

Yang Q, Han L, Li J, Xu H, Liu X, Wang X, Pan C, Lei C, Chen H and Lan X: Activation of Nrf2 by phloretin attenuates palmitic acid-induced endothelial cell oxidative stress via AMPK-dependent signaling. J Agric Food Chem. 67:120–131. 2019. View Article : Google Scholar : PubMed/NCBI

3 

Wang G, Gao Y, Wang H, Wang J and Niu X: Phloretin reduces cell injury and inflammation mediated by staphylococcus aureus via targeting sortase B and the molecular mechanism. Appl Microbiol Biotechnol. 102:10665–10674. 2018. View Article : Google Scholar

4 

Xu M, Gu W, Shen Z and Wang F: Anticancer activity of phloretin against human gastric cancer cell lines involves apoptosis, cell cycle arrest, and inhibition of cell invasion and JNK signalling pathway. Med Sci Monit. 24:6551–6558. 2018. View Article : Google Scholar

5 

Kim U, Kim CY, Lee JM, Oh H, Ryu B, Kim J and Park JH: Phloretin inhibits the human prostate cancer cells through the generation of reactive oxygen species. Pathol Oncol Res. 26:977–984. 2020. View Article : Google Scholar : PubMed/NCBI

6 

Hsiao YH, Hsieh MJ, Yang SF, Chen SP, Tsai WC and Chen PN: Phloretin suppresses metastasis by targeting protease and inhibits cancer stemness and angiogenesis in human cervical cancer cells. Phytomedicine. 62:1529642019. View Article : Google Scholar : PubMed/NCBI

7 

Lin ST, Tu SH, Yang PS, Hsu SP, Lee WH, Ho CT, Wu CH, Lai YH, Chen MY and Chen LC: Apple polyphenol phloretin inhibits colorectal cancer cell growth via inhibition of the type 2 glucose transporter and activation of p53-mediated signaling. J Agric Food Chem. 64:6826–6837. 2016. View Article : Google Scholar : PubMed/NCBI

8 

Park SY, Kim EJ, Shin HK, Kwon DY, Kim MS, Surh YJ and Park JH: Induction of apoptosis in HT-29 colon cancer cells by phloretin. J Med Food. 10:581–586. 2007. View Article : Google Scholar : PubMed/NCBI

9 

von Karstedt S, Montinaro A and Walczak H: Exploring the TRAILs less travelled: TRAIL in cancer biology and therapy. Nat Rev Cancer. 17:352–366. 2017. View Article : Google Scholar : PubMed/NCBI

10 

Adams JM and Cory S: The Bcl-2 apoptotic switch in cancer development and therapy. Oncogene. 26:1324–1337. 2007. View Article : Google Scholar : PubMed/NCBI

11 

Sedger LM, Glaccum MB, Schuh JC, Kanaly ST, Williamson E, Kayagaki N, Yun T, Smolak P, Le T, Goodwin R and Gliniak B: Characterization of the in vivo function of TNF-alpha-related apoptosis-inducing ligand, TRAIL/Apo2L, using TRAIL/Apo2L gene-deficient mice. Eur J Immunol. 32:2246–2254. 2002. View Article : Google Scholar

12 

Cretney E, Takeda K, Yagita H, Glaccum M, Peschon JJ and Smyth MJ: Increased susceptibility to tumor initiation and metastasis in TNF-related apoptosis-inducing ligand-deficient mice. J Immunol. 168:1356–1361. 2002. View Article : Google Scholar

13 

Takeda K, Smyth MJ, Cretney E, Hayakawa Y, Kayagaki N, Yagita H and Okumura K: Critical role for tumor necrosis factor-related apoptosis-inducing ligand in immune surveillance against tumor development. J Exp Med. 195:161–169. 2002. View Article : Google Scholar : PubMed/NCBI

14 

Gong H, Cheng W and Wang Y: Tumor necrosis factor-related apoptosis-inducing ligand inhibits the growth and aggressiveness of colon carcinoma via the exogenous apoptosis signaling pathway. Exp Ther Med. 17:41–50. 2019.PubMed/NCBI

15 

Ivanov VN, Bhoumik A and Ronai Z: Death receptors and melanoma resistance to apoptosis. Oncogene. 22:3152–3161. 2003. View Article : Google Scholar : PubMed/NCBI

16 

Zhang XD, Franco A, Myers K, Gray C, Nguyen T and Hersey P: Relation of TNF-related apoptosis-inducing ligand (TRAIL) receptor and FLICE-inhibitory protein expression to TRAIL-induced apoptosis of melanoma. Cancer Res. 59:2747–2753. 1999.PubMed/NCBI

17 

Abe K, Kurakin A, Mohseni-Maybodi M, Kay B and Khosravi-Far R: The complexity of TNF-related apoptosis-inducing ligand. Ann N Y Acad Sci. 926:52–63. 2000. View Article : Google Scholar

18 

Kim JL, Park SH, Jeong S, Kim BR, Na YJ, Jo MJ, Jeong YA, Yun HK, Kim DY, Kim BG, et al: Sea cucumber (Stichopus japonicas) F2 enhanced TRAIL-induced apoptosis via XIAP ubiquitination and ER stress in colorectal cancer cells. Nutrients. 11:10612019. View Article : Google Scholar

19 

Kim B, Seo JH, Lee KY and Park B: Icariin sensitizes human colon cancer cells to TRAIL-induced apoptosis via ERK-mediated upregulation of death receptors. Int J Oncol. 56:821–834. 2020.

20 

Mahalingam D, Carew JS, Espitia CM, Cool RH, Giles FJ, de Jong S and Nawrocki ST: Heightened JNK activation and reduced XIAP levels promote TRAIL and sunitinib-mediated apoptosis in colon cancer models. Cancers (Basel). 11:8952019. View Article : Google Scholar

21 

Livak KJ and Schmittgen TD: Analysis of relative gene expression data using real-time quantitative PCR and the 2(−Delta Delta C(T)) method. Methods. 25:402–408. 2001. View Article : Google Scholar : PubMed/NCBI

22 

Choi BY: Biochemical basis of anti-cancer-effects of phloretin-a natural dihydrochalcone. Molecules. 24:2782019. View Article : Google Scholar

23 

Wu C: Systemic therapy for colon cancer. Surg Oncol Clin N Am. 27:235–242. 2018. View Article : Google Scholar : PubMed/NCBI

24 

Walczak H, Miller RE, Ariail K, Gliniak B, Griffith TS, Kubin M, Chin W, Jones J, Woodward A, Le T, et al: Tumoricidal activity of tumor necrosis factor-related apoptosis-inducing ligand in vivo. Nat Med. 5:157–163. 1999. View Article : Google Scholar : PubMed/NCBI

25 

Ashkenazi A, Pai RC, Fong S, Leung S, Lawrence DA, Marsters SA, Blackie C, Chang L, McMurtrey AE, Hebert A, et al: Safety and antitumor activity of recombinant soluble Apo2 ligand. J Clin Invest. 104:155–162. 1999. View Article : Google Scholar

26 

Lemke J, von Karstedt S, Zinngrebe J and Walczak H: Getting TRAIL back on track for cancer therapy. Cell Death Differ. 21:1350–1364. 2014. View Article : Google Scholar : PubMed/NCBI

27 

Surapally S, Jayaprakasam M and Verma RS: Curcumin augments therapeutic efficacy of TRAIL-based immunotoxins in leukemia. Pharmacol Rep. 72:1032–1046. 2020. View Article : Google Scholar : PubMed/NCBI

28 

Cao X, Fang L, Gibbs S, Huang Y, Dai Z, Wen P, Zheng X, Sadee W and Sun D: Glucose uptake inhibitor sensitizes cancer cells to daunorubicin and overcomes drug resistance in hypoxia. Cancer Chemother Pharmacol. 59:495–505. 2007. View Article : Google Scholar

Related Articles

  • Abstract
  • View
  • Download
  • Twitter
Copy and paste a formatted citation
Spandidos Publications style
Kim J, Lee D, Pan C, Park SJ, Oh S and Lee S: Role of phloretin as a sensitizer to TRAIL‑induced apoptosis in colon cancer. Oncol Lett 24: 321, 2022.
APA
Kim, J., Lee, D., Pan, C., Park, S.J., Oh, S., & Lee, S. (2022). Role of phloretin as a sensitizer to TRAIL‑induced apoptosis in colon cancer. Oncology Letters, 24, 321. https://doi.org/10.3892/ol.2022.13441
MLA
Kim, J., Lee, D., Pan, C., Park, S. J., Oh, S., Lee, S."Role of phloretin as a sensitizer to TRAIL‑induced apoptosis in colon cancer". Oncology Letters 24.3 (2022): 321.
Chicago
Kim, J., Lee, D., Pan, C., Park, S. J., Oh, S., Lee, S."Role of phloretin as a sensitizer to TRAIL‑induced apoptosis in colon cancer". Oncology Letters 24, no. 3 (2022): 321. https://doi.org/10.3892/ol.2022.13441
Copy and paste a formatted citation
x
Spandidos Publications style
Kim J, Lee D, Pan C, Park SJ, Oh S and Lee S: Role of phloretin as a sensitizer to TRAIL‑induced apoptosis in colon cancer. Oncol Lett 24: 321, 2022.
APA
Kim, J., Lee, D., Pan, C., Park, S.J., Oh, S., & Lee, S. (2022). Role of phloretin as a sensitizer to TRAIL‑induced apoptosis in colon cancer. Oncology Letters, 24, 321. https://doi.org/10.3892/ol.2022.13441
MLA
Kim, J., Lee, D., Pan, C., Park, S. J., Oh, S., Lee, S."Role of phloretin as a sensitizer to TRAIL‑induced apoptosis in colon cancer". Oncology Letters 24.3 (2022): 321.
Chicago
Kim, J., Lee, D., Pan, C., Park, S. J., Oh, S., Lee, S."Role of phloretin as a sensitizer to TRAIL‑induced apoptosis in colon cancer". Oncology Letters 24, no. 3 (2022): 321. https://doi.org/10.3892/ol.2022.13441
Follow us
  • Twitter
  • LinkedIn
  • Facebook
About
  • Spandidos Publications
  • Careers
  • Cookie Policy
  • Privacy Policy
How can we help?
  • Help
  • Live Chat
  • Contact
  • Email to our Support Team