Spandidos Publications Logo
  • About
    • About Spandidos
    • Aims and Scopes
    • Abstracting and Indexing
    • Editorial Policies
    • Reprints and Permissions
    • Job Opportunities
    • Terms and Conditions
    • Contact
  • Journals
    • All Journals
    • Oncology Letters
      • Oncology Letters
      • Information for Authors
      • Editorial Policies
      • Editorial Board
      • Aims and Scope
      • Abstracting and Indexing
      • Bibliographic Information
      • Archive
    • International Journal of Oncology
      • International Journal of Oncology
      • Information for Authors
      • Editorial Policies
      • Editorial Board
      • Aims and Scope
      • Abstracting and Indexing
      • Bibliographic Information
      • Archive
    • Molecular and Clinical Oncology
      • Molecular and Clinical Oncology
      • Information for Authors
      • Editorial Policies
      • Editorial Board
      • Aims and Scope
      • Abstracting and Indexing
      • Bibliographic Information
      • Archive
    • Experimental and Therapeutic Medicine
      • Experimental and Therapeutic Medicine
      • Information for Authors
      • Editorial Policies
      • Editorial Board
      • Aims and Scope
      • Abstracting and Indexing
      • Bibliographic Information
      • Archive
    • International Journal of Molecular Medicine
      • International Journal of Molecular Medicine
      • Information for Authors
      • Editorial Policies
      • Editorial Board
      • Aims and Scope
      • Abstracting and Indexing
      • Bibliographic Information
      • Archive
    • Biomedical Reports
      • Biomedical Reports
      • Information for Authors
      • Editorial Policies
      • Editorial Board
      • Aims and Scope
      • Abstracting and Indexing
      • Bibliographic Information
      • Archive
    • Oncology Reports
      • Oncology Reports
      • Information for Authors
      • Editorial Policies
      • Editorial Board
      • Aims and Scope
      • Abstracting and Indexing
      • Bibliographic Information
      • Archive
    • Molecular Medicine Reports
      • Molecular Medicine Reports
      • Information for Authors
      • Editorial Policies
      • Editorial Board
      • Aims and Scope
      • Abstracting and Indexing
      • Bibliographic Information
      • Archive
    • World Academy of Sciences Journal
      • World Academy of Sciences Journal
      • Information for Authors
      • Editorial Policies
      • Editorial Board
      • Aims and Scope
      • Abstracting and Indexing
      • Bibliographic Information
      • Archive
    • International Journal of Functional Nutrition
      • International Journal of Functional Nutrition
      • Information for Authors
      • Editorial Policies
      • Editorial Board
      • Aims and Scope
      • Abstracting and Indexing
      • Bibliographic Information
      • Archive
    • International Journal of Epigenetics
      • International Journal of Epigenetics
      • Information for Authors
      • Editorial Policies
      • Editorial Board
      • Aims and Scope
      • Abstracting and Indexing
      • Bibliographic Information
      • Archive
    • Medicine International
      • Medicine International
      • Information for Authors
      • Editorial Policies
      • Editorial Board
      • Aims and Scope
      • Abstracting and Indexing
      • Bibliographic Information
      • Archive
  • Articles
  • Information
    • Information for Authors
    • Information for Reviewers
    • Information for Librarians
    • Information for Advertisers
    • Conferences
  • Language Editing
Spandidos Publications Logo
  • About
    • About Spandidos
    • Aims and Scopes
    • Abstracting and Indexing
    • Editorial Policies
    • Reprints and Permissions
    • Job Opportunities
    • Terms and Conditions
    • Contact
  • Journals
    • All Journals
    • Biomedical Reports
      • Information for Authors
      • Editorial Policies
      • Editorial Board
      • Aims and Scope
      • Abstracting and Indexing
      • Bibliographic Information
      • Archive
    • Experimental and Therapeutic Medicine
      • Information for Authors
      • Editorial Policies
      • Editorial Board
      • Aims and Scope
      • Abstracting and Indexing
      • Bibliographic Information
      • Archive
    • International Journal of Epigenetics
      • Information for Authors
      • Editorial Policies
      • Editorial Board
      • Aims and Scope
      • Abstracting and Indexing
      • Bibliographic Information
      • Archive
    • International Journal of Functional Nutrition
      • Information for Authors
      • Editorial Policies
      • Editorial Board
      • Aims and Scope
      • Abstracting and Indexing
      • Bibliographic Information
      • Archive
    • International Journal of Molecular Medicine
      • Information for Authors
      • Editorial Policies
      • Editorial Board
      • Aims and Scope
      • Abstracting and Indexing
      • Bibliographic Information
      • Archive
    • International Journal of Oncology
      • Information for Authors
      • Editorial Policies
      • Editorial Board
      • Aims and Scope
      • Abstracting and Indexing
      • Bibliographic Information
      • Archive
    • Medicine International
      • Information for Authors
      • Editorial Policies
      • Editorial Board
      • Aims and Scope
      • Abstracting and Indexing
      • Bibliographic Information
      • Archive
    • Molecular and Clinical Oncology
      • Information for Authors
      • Editorial Policies
      • Editorial Board
      • Aims and Scope
      • Abstracting and Indexing
      • Bibliographic Information
      • Archive
    • Molecular Medicine Reports
      • Information for Authors
      • Editorial Policies
      • Editorial Board
      • Aims and Scope
      • Abstracting and Indexing
      • Bibliographic Information
      • Archive
    • Oncology Letters
      • Information for Authors
      • Editorial Policies
      • Editorial Board
      • Aims and Scope
      • Abstracting and Indexing
      • Bibliographic Information
      • Archive
    • Oncology Reports
      • Information for Authors
      • Editorial Policies
      • Editorial Board
      • Aims and Scope
      • Abstracting and Indexing
      • Bibliographic Information
      • Archive
    • World Academy of Sciences Journal
      • Information for Authors
      • Editorial Policies
      • Editorial Board
      • Aims and Scope
      • Abstracting and Indexing
      • Bibliographic Information
      • Archive
  • Articles
  • Information
    • For Authors
    • For Reviewers
    • For Librarians
    • For Advertisers
    • Conferences
  • Language Editing
Login Register Submit
  • This site uses cookies
  • You can change your cookie settings at any time by following the instructions in our Cookie Policy. To find out more, you may read our Privacy Policy.

    I agree
Search articles by DOI, keyword, author or affiliation
Search
Advanced Search
presentation
Oncology Letters
Join Editorial Board Propose a Special Issue
Print ISSN: 1792-1074 Online ISSN: 1792-1082
Journal Cover
October-2022 Volume 24 Issue 4

Full Size Image

Sign up for eToc alerts
Recommend to Library

Journals

International Journal of Molecular Medicine

International Journal of Molecular Medicine

International Journal of Molecular Medicine is an international journal devoted to molecular mechanisms of human disease.

International Journal of Oncology

International Journal of Oncology

International Journal of Oncology is an international journal devoted to oncology research and cancer treatment.

Molecular Medicine Reports

Molecular Medicine Reports

Covers molecular medicine topics such as pharmacology, pathology, genetics, neuroscience, infectious diseases, molecular cardiology, and molecular surgery.

Oncology Reports

Oncology Reports

Oncology Reports is an international journal devoted to fundamental and applied research in Oncology.

Experimental and Therapeutic Medicine

Experimental and Therapeutic Medicine

Experimental and Therapeutic Medicine is an international journal devoted to laboratory and clinical medicine.

Oncology Letters

Oncology Letters

Oncology Letters is an international journal devoted to Experimental and Clinical Oncology.

Biomedical Reports

Biomedical Reports

Explores a wide range of biological and medical fields, including pharmacology, genetics, microbiology, neuroscience, and molecular cardiology.

Molecular and Clinical Oncology

Molecular and Clinical Oncology

International journal addressing all aspects of oncology research, from tumorigenesis and oncogenes to chemotherapy and metastasis.

World Academy of Sciences Journal

World Academy of Sciences Journal

Multidisciplinary open-access journal spanning biochemistry, genetics, neuroscience, environmental health, and synthetic biology.

International Journal of Functional Nutrition

International Journal of Functional Nutrition

Open-access journal combining biochemistry, pharmacology, immunology, and genetics to advance health through functional nutrition.

International Journal of Epigenetics

International Journal of Epigenetics

Publishes open-access research on using epigenetics to advance understanding and treatment of human disease.

Medicine International

Medicine International

An International Open Access Journal Devoted to General Medicine.

Journal Cover
October-2022 Volume 24 Issue 4

Full Size Image

Sign up for eToc alerts
Recommend to Library

  • Article
  • Citations
    • Cite This Article
    • Download Citation
    • Create Citation Alert
    • Remove Citation Alert
    • Cited By
  • Similar Articles
    • Related Articles (in Spandidos Publications)
    • Similar Articles (Google Scholar)
    • Similar Articles (PubMed)
  • Download PDF
  • Download XML
  • View XML
Article Open Access

miR‑29a‑3p inhibits the malignant characteristics of non‑small cell lung cancer cells by reducing the activity of the Wnt/β‑catenin signaling pathway

  • Authors:
    • Kang Zhang
    • Xiaoliang Han
    • Wenbin Hu
    • Chao Su
    • Binjun He
  • View Affiliations / Copyright

    Affiliations: Department of Cardiothoracic Surgery, The Affiliated Hospital of Shaoxing University, Shaoxing Municipal Hospital, Shaoxing, Zhejiang 312000, P.R. China
    Copyright: © Zhang et al. This is an open access article distributed under the terms of Creative Commons Attribution License.
  • Article Number: 379
    |
    Published online on: September 12, 2022
       https://doi.org/10.3892/ol.2022.13499
  • Expand metrics +
Metrics: Total Views: 0 (Spandidos Publications: | PMC Statistics: )
Metrics: Total PDF Downloads: 0 (Spandidos Publications: | PMC Statistics: )
Cited By (CrossRef): 0 citations Loading Articles...

This article is mentioned in:


Abstract

MicroRNAs (miRNAs) can influence non‑small cell lung cancer (NSCLC) in a tumor‑suppressive and oncogenic manner. The present study aimed to investigate the effects and underlying mechanisms of miR‑29a‑3p in NSCLC. NSCLC cell lines (A549, H1299, and H460) and a normal lung epithelial cell line (BEAS‑2B) were used. Additionally, a mouse lung tumor xenograft model was established using A549 cells and used to determine the effects of miR‑29a‑3p on NSCLC in vivo. Tumor volumes were measured every week. The expression of miR‑29a‑3p in cells and lung tissues were detected by RT‑qPCR. Cell proliferation was detected using Cell Counting Kit‑8 and EdU assays. Migration and invasion were assessed using wound healing and Transwell invasion assays, respectively. Ki‑67 expression was detected using immunohistochemical staining. The expression levels of Wnt3a and β‑catenin were determined using western blotting. miR‑29a‑3p expression was significantly downregulated in NSCLC cells and mice. In contrast to miR‑29a‑3p knockdown, miR‑29a‑3p overexpression decreased NSCLC cell proliferation, migration, and invasion as well as tumor growth in in the NSCLC mouse model. Moreover, miR‑29a‑3p overexpression decreased the protein expression levels of Wnt3a and β‑catenin. The inhibitory effects of miR‑29a‑3p on NSCLC cells were reversed by LiCl (an activator of the Wnt signaling pathway). In conclusion, miR‑29a‑3p prevented NSCLC tumor growth and cell proliferation, migration, and invasion by inhibiting the Wnt/β‑catenin signaling pathway. This finding offers novel insights into the prognosis and treatment of NSCLC.

Introduction

Lung cancer is one of the primary causes of cancer-related deaths worldwide (1). Lung cancer can be divided into two major sub-types: Non-small cell lung cancer (NSCLC) and small cell lung cancer (SCLC). Among all lung cancer patients, NSCLC accounts for ~85% of cases (2), far higher than the prevalence of SCLC. Despite the abundance of research on NSCLC, its pathogenesis has remained insufficiently understood and the five-year survival rate remains <20% (3,4). Therefore, further research is required to explore the pathogenesis of NSCLC, to identify early diagnostic biomarkers, and for development of novel treatment strategies.

The possibility of gene-based therapies for disease treatment has sparked widespread interest, ~97% of the human genome encodes ‘noncoding RNAs’ that regulate DNA-RNA-protein interactions (5). MicroRNAs (miRNAs) are a class of small non-coding single-stranded RNA molecules that consist of 19–25 nucleotides; they inhibit target gene expression by directly binding to the 3′-UTR (6,7). Increasing evidence indicates that miRNAs participate in multiple biological processes, such as cell cycle regulation, differentiation, proliferation, and migration (8), thereby implicating them in the initiation and development of various diseases, particularly tumorigenesis (9). Various miRNAs have been considered potential NSCLC biomarker candidates, such as miR-19b-3a, miR-133a, and miR-148a (10–12). Previous research has revealed that miR-29a-3p suppresses tumor growth in a variety of malignancies. In endometrial cancer, miR-29a-3p inhibits cells' malignant properties by regulating the VEGFA/CDC42/PAK1 signaling pathway (13). miR-29a-3p expression is lower in colorectal carcinoma cells compared with normal colon epithelial cells and inhibits cell function by targeting RPS15A (14). Moreover, miR-29a-3p inhibited the proliferation, migration, and invasion of liver cancer cells by specifically targeting COL4A1 (15). However, the role of miR-29a-3p in NSCLC has yet to be determined.

The Wnt/β-catenin signaling pathway is an evolutionary cell-to-cell coordination mechanism that is essential for a wide range of physiological processes, such as stem cell regeneration, proliferation, and migration. Hypo or hyper-activation of various signaling pathways is linked to the progression of various human disorders, most notably cancers (16). Alterations in the Wnt/β-catenin pathway contribute to the development/progression of several types of cancer, including NSCLC (17). Numerous studies have demonstrated the dysregulation of miRNAs in several types of cancer (18–20), and that aberrantly expressed miRNAs are related to dysregulation of the Wnt/β-catenin signaling (6). Numerous miRNAs inactivate the Wnt/β-catenin signaling pathway to affect the progression of NSCLC. miR-590 has been found to suppress the progression of NSCLC via inhibition of the Wnt/β-catenin signaling pathway (21). miR-433 inhibits tumorigenesis through inactivation of the Wnt/β-catenin signaling pathway (22). miR-19b-3p inhibits the progression of NSCLC by inhibiting the activation of Wnt/β-catenin signaling (23). A previous study revealed that miR-29a-3p inactivated the Wnt/β-catenin pathway to suppress gastric cancer (GC) progression (8). However, it remains unknown whether miR-29a-3p affects NSCLC progression by regulating the Wnt/β-catenin signaling pathway.

The present study aimed to investigate the role of miR-29a-3p in NSCLC cells by assessing proliferation, migration, and invasion. Furthermore, whether miR-29a-3p affected NSCLC progression via regulation of the Wnt/β-catenin signaling pathway was identified. The data provided a theoretical basis for investigating the protective effects of miR-29a-3p on NSCLC and its mechanism.

Materials and methods

Cell culture and transfection

The human NSCLC cell lines (A549, H1299, and H460 cells) and human normal lung epithelial cells (BEAS-2B) were purchased from Beijing Dingguo Changsheng Biotechnology Co., Ltd. All cells were cultured in RPMI1640 medium (Gibco; Thermo Fisher Scientific, Inc.). Media was supplemented with 10% FBS (HyClone, Cytiva), 100 U/ml penicillin, and 100 µg/ml streptomycin. All cells were cultured at 37°C in a humidified incubator with 5% CO2.

For cell transfection, 5×104 A549 cells were seeded into 24-well plates and grown to 30–50% confluence. miR-29a-3p mimic, miR-29a-3p inhibitor and corresponding negative controls (NCs; 5 µl 20 µM; Guangzhou RiboBio Co., Ltd.) were diluted with 30 µl riboFECT™ CP buffer (Guangzhou RiboBio Co., Ltd.) before incubating with 3 µl riboFECT™ CP reagent (Guangzhou RiboBio Co., Ltd.) for 15 min at room temperature. Then, the mixture was added to the complete medium to a final volume of 500 µl/well. Cells were cultured for 24 h at 37°C for subsequent experiments. The transfected miRNA sequences were: miR-29a-3p mimic forward, 5′-UAGCAGGAUCUGAAAUCGGUUA-3′ and reverse, 5′-ACCGAUUUCAUAUCCUGCUAUU-3′; miR-29a-3p inhibitor, 5′-UAACCGAUUUCAUAUCCUGCUA-3′; and miR NC, 5′-CAGUACUUUUGUGUAGUACAA-3′. All transfections were performed strictly in line with the instructions included with the riboFECT™ CP Reagent (Guangzhou RiboBio Co., Ltd.). In addition, a subset of A549 cells transfected with miR-29a-3p mimic were treated with 20 mM LiCl, an activator of the Wnt signaling pathway (24), for 24 h.

Animal model

A total of 15 female BALB/C nude mice (4–6 weeks old, weighing 16–20 g) were purchased from Shanghai Laboratory Animal Company and stored in a specific pathogen-free environment (21°C, 60% humidity), with a 12 h light/dark cycle with free access to water and food. All mice were randomly divided into 3 groups (n=5 per group): control, NC, and miR-29a-3p groups. A549 cells (1×107 cells/mouse) transfected with miR-29a-3p mimic or NC-mimic were subcutaneously injected into the right flank of mice to establish murine xenograft models. Tumor length and width were measured using a caliper every week, and tumor size was determined using the following formula: π/6 × length × width2 at the end of the experiments. After 4 weeks, all mice were deeply anesthetized with 2% isoflurane and sacrificed by cervical dislocation. After confirming that the mice had stopped breathing, tumors were removed, weighed and collected for subsequent analyses. This animal experiments were performed in accordance with the protocols approved by the Ethics Committee of the Experimental Animal Center of The Affiliated Hospital of Shaoxing University.

Immunohistochemical staining

NSCLC tumor tissue samples taken from the model mice were fixed in 4% neutral formalin, embedded in paraffin, and cut into 4-µm thick sections for immunohistochemical staining. Tissue sections were incubated with an anti-Ki-67 primary antibody (1:200; cat. no. ab16667, Abcam) overnight at 4°C. Then, secondary antibody goat anti-rabbit IgG H&L (1:1,000; cat. no. ab6721, Abcam) was added for 20 min 3′-Diaminobenzidine was used as a chromogen substrate.

Cell Counting Kit-8 (CCK-8) assay

Stably transfected A549 cells were plated in a 96-well plate (1×104 cells/well) for 24 h. Subsequently, 10 µl CCK-8 (Beyotime Institute of Biotechnology) solution was added to each well, and cells were further incubated for 2 h. Then, the absorbance was measured on a microplate reader at 450 nm (Bio-Rad Laboratories, Inc.).

EdU assay

A BeyoClick™ EdU kit (Beyotime Institute of Biotechnology) was used to detect cell proliferation. Cells were incubated with 50 µM EdU solution for 2 h at 37°C. After fixing with 4% paraformaldehyde for 15 min at room temperature and permeabilizing with 0.2% Triton X-100 for 10 min, cells were stained with click reaction solution in the dark for 30 min and counterstained with Hoechst 33342 for 30 min at room temperature. EdU positive cells were counted using a fluorescence microscope (×20 magnification; Olympus Corporation).

Wound healing assays

A549 cells were digested with 0.25% trypsin (Beijing Solarbio Science & Technology Co., Ltd.) and seeded in six-well plates (2×105 cells/well). When cells had proliferated to 100% confluence, cell monolayers were scratched using a sterile pipette tip. Cells were then washed with serum-free medium three times. The healing of the wound was imaged using a light microscope (Olympus Corporation) after 0 and 24 h, respectively. The wound healing rate was quantified using Image-Pro Plus version 6.0 (Media Cybernetics, Inc.).

Transwell invasion assay

Transwell invasion assays were performed to assess the invasive ability of A549 cells. The upper chamber of the Transwell insert (8 µM pore; Corning, Inc.) was coated with Matrigel (Corning, Inc.) in advance of cell seeding. A549 cells were suspended in serum-free PRMI-1640 media to a density of 1×105 cells/ml. Then, 600 µl medium containing 20% FBS was added to the lower chamber in a 24-well plate, 200 µl of the cell suspension was placed in the upper chamber of the insert. After incubating for 24 h at 37°C, cells in the upper chamber were removed, and those in the lower chamber were fixed with 4% anhydrous methanol for 30 min at room temperature, and stained with 0.1% crystal violet for 20 min at room temperature (22±2°C). Cells that had invaded were counted under a light microscope (×100 magnification; Olympus Corporation) in 6 randomly selected non-overlapping fields.

Reverse transcription-quantitative (RT-q)PCR

Total RNA from cells was extracted using TRIzol® reagent (Invitrogen; Thermo Fisher Scientific, Inc.). The cDNA template was obtained using a TIANGEN Kit (cat. no. KR118; Tiangen Biotech Co., Ltd.) using 10 µl of the total RNA extract according to the manufacturer's protocol. qPCR was performed using SYBR-Green reagent (Lifeint) on an Mx3000P fast real-time PCR System (Agilent Technologies, Inc.). The thermocycling conditions used were: 95°C for 3 min; followed by 40 cycles of 95°C for 12 sec, and 62°C for 40 sec. The sequences of the primers used were: miR-29a-3p forward, 5′-UAACCGAUUUCAAAUGGUGCUA-3′ and reverse, 5′-CAGTGCGTGTCGTGGAGT-3′; and U6 forward, 5′-CTCGCTTCGGCAGCACA-3′, and reverse 5′-AACGCTTCACGAATTTGCGT-3′. The relative expression was determined using the 2−ΔΔCq method (25). U6 was used as the internal control. The raw data is available from the corresponding author.

Western blotting

A549 cells were lysed using RIPA lysis buffer (Beyotime Institute of Biotechnology) and collected by centrifugation (14,500 × g for 10 min at 4°C) to extract the total protein. A BCA protein concentration kit (Beyotime Institute of Biotechnology) was used to quantify protein concentration. A total of 10 µg total protein sample was loaded per a lane on 10% SDS-gels, resolved using SDS-PAGE, and transferred to PVDF membranes (Beyotime Institute of Biotechnology) for 2 h at 65 V. Then, 5% skimmed milk was added to block membranes for 1 h at room temperature. Subsequently, the membranes were treated with primary antibodies overnight at 4°C. The primary antibodies used in this study were as follows: Wnt3a (1:1,000; cat. no. ab219412; Abcam), β-catenin (1:5,000; cat. no. ab32572; Abcam), and GAPDH (1:2,500; cat. no. ab9485; Abcam). The PVDF membranes were treated with a horseradish peroxidase-conjugated goat anti-rabbit Immunoglobulin G H&L antibody (1:2,000; cat. no. ab6721; Abcam) for 1 h at room temperature. The signals were visualized using an enhanced chemiluminescence system (Nano-Drop 8000, Thermo Fisher Scientific, Inc.). Images of the signals were obtained using a ChemiDoc™ imaging system (Bio-Rad Laboratories, Inc.).

Statistical analysis

All experiments were independently performed at least 3 times. Data are presented as the mean ± standard deviation and compared using GraphPad Prism version 7.0 (GraphPad Software, Inc.). Comparisons between multiple groups of parametric data were performed using a one-way ANOVA followed by a post hoc Tukey's test. P<0.05 was considered to indicate a statistically significant difference.

Results

miR-29a-3p expression is reduced in NSCLC cells

The expression of miR-29a-3p was evaluated in NSCLC cell lines (A549, H1299, and H460) and in a normal lung epithelial cell line (BEAS-2B). Compared with the BEAS-2B cells, the expression of miR-29a-3p was downregulated in A549, H1299, and H460 cells, and the most significant difference was observed between A549 cells and BEAS-2B cells (P<0.05; Fig. 1). Thus, A549 cells were selected for all subsequent experiments.

Figure 1.

miR-29a-3p expression is downregulated in NSCLC cells. The expression of miR-29a-3p in NSCLC cell lines (A549, H1299, and H460) and a normal cell line (BEAS-2B) was determined. *P<0.05, **P<0.01 vs. BEAS-2B cells; #P<0.05, ##P<0.01 vs. A549 cells. NSCLC, non-small cell lung cancer; miR, microRNA.

miR-29a-3p inhibits the proliferation, migration, and invasion of NSCLC cells

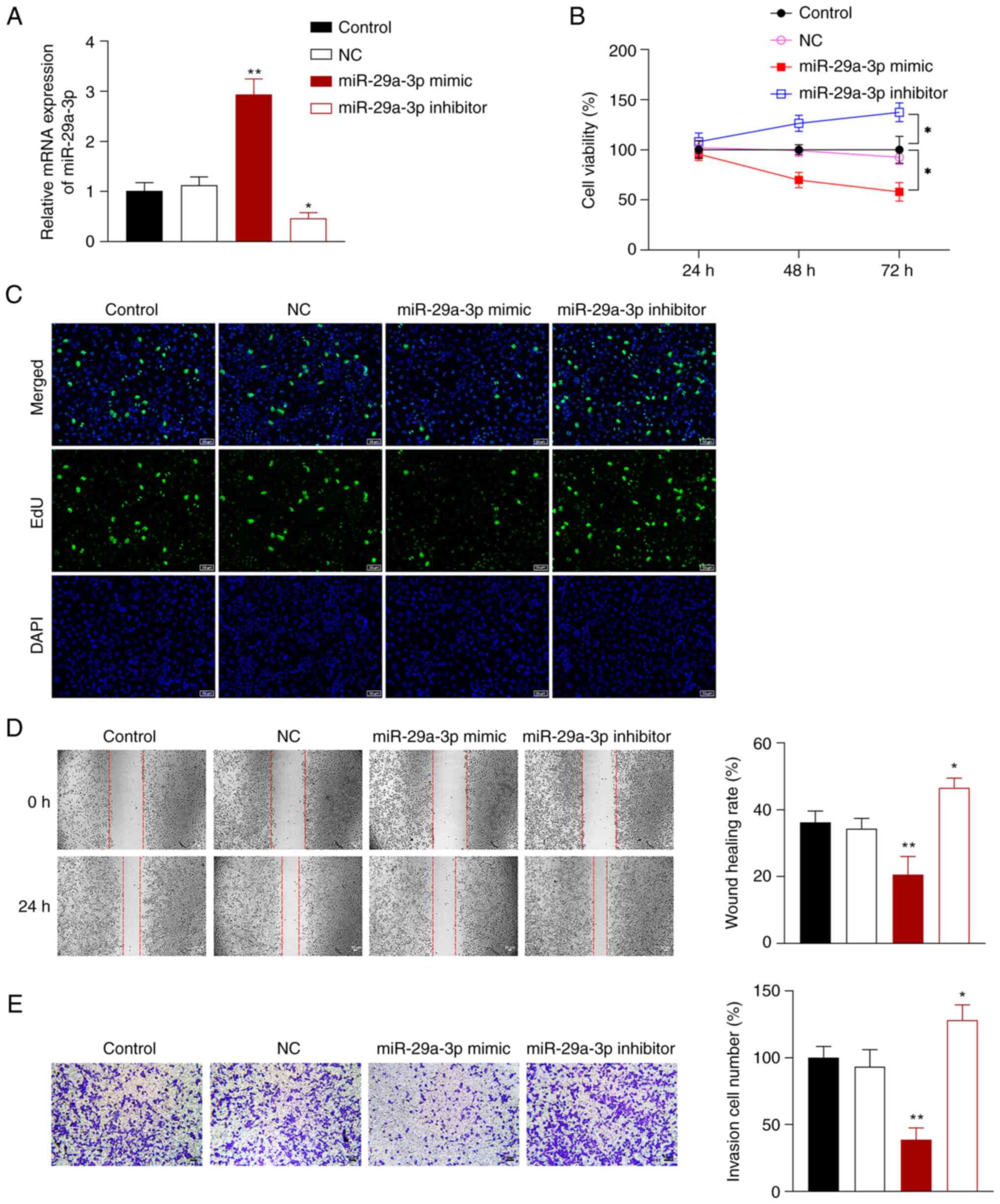
To further explore the effects of miR-29a-3p on NSCLC cells, miR-29a-3p mimics or inhibitor were transfected into A549 cells. Compared with the control cells, miR-29a-3p mimic successfully promoted miR-29a-3p expression in A549 cells, and the miR-29a-3p inhibitor exerted the opposite effect (P<0.05; Fig. 2A). Compared with the control cells, A549 cell proliferation, migration, and invasion was significantly increased after transfection with miR-29a-3p inhibitor, but markedly decreased in cells transfected with miR-29a-3p mimic (P<0.05; Fig. 2B-E).

Figure 2.

miR-29a-3p inhibits NSCLC cell proliferation, migration, and invasion. (A) Reverse transcription-quantitative PCR was used to measure the expression of miR-29a-3p in A549 cells. (B) A Cell-Counting Kit-8 assay was used to measure cell proliferation after 24, 48, and 72 h. (C) An EdU assay was used to assess proliferation in the transfected cells (scale bar, 50 µm). (D) A wound healing assay was used to assess cell migration (scale bar, 50 µm). (E) Transwell assays were used to assess cell invasion (scale bar, 50 µm). A549 cells were transfected with NC, miR-29a-3p mimic or inhibitor. *P<0.05, **P<0.01 vs. control group. NC, negative control; NSCLC, non-small cell lung cancer; miR, microRNA.

miR-29a-3p inhibits the activity of the Wnt/β-catenin signaling pathway

The Wnt/β-catenin signaling pathway is involved in the occurrence and development of NSCLC (26), which is associated with aberrantly expressed miRNAs (27). Thus, whether miR-29a-3p inhibited NSCLC via regulation of the Wnt/β-catenin signaling pathway was next assessed. miR-29a-3p overexpression inhibited the Wnt/β-catenin pathway in A549 cells by reducing the protein expression levels of Wnt3a and β-catenin compared with the control cells, whereas miR-29a-3p inhibition had the opposite effect (P<0.05; Fig. 3).

Figure 3.

miR-29a-3p inhibits the Wnt/β-catenin pathway in NSCLC cells. Western blotting was used to measure the expression of Wnt3a and β-catenin in A549 cells. A549 cells were transfected with NC, miR-29a-3p mimic or miR-29a-3p inhibitor. *P<0.05, **P<0.01 vs. control group. NC, negative control; NSCLC, non-small cell lung cancer; miR, microRNA.

miR-29a-3p suppresses NSCLC cell proliferation, migration, and invasion by inhibiting the activity of the Wnt/β-catenin signaling pathway

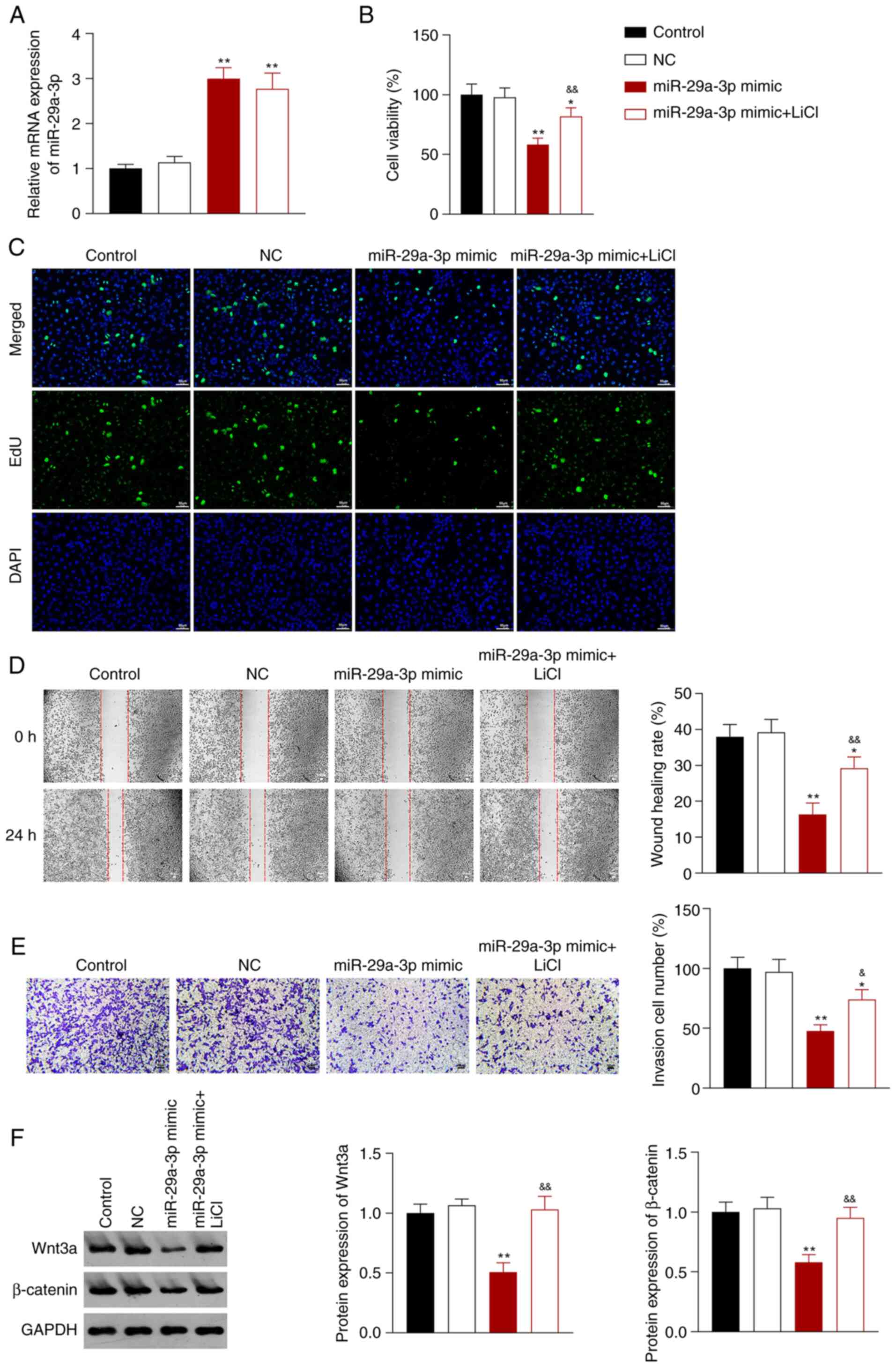
To investigate whether miR-29a-3p suppressed NSCLC cell progression via inhibiting the activity of the Wnt/β-catenin pathway, A549 cells transfected with miR-29a-3p mimic were treated with LiCl (an activator of the Wnt signaling pathway). miR-29a-3p mimic upregulated the expression of miR-29a-3p in A549 cells compared with the control cells; however, the addition of LiCl did not change this effect (P<0.01; Fig. 4A). Compared with the control group, miR-29a-3p overexpression reduced the proliferation, migration, and invasion of A549 cells, and this reduction was reversed by addition of LiCl (P<0.05; Fig. 4B-E). Based on the western blotting data, the ability of miR-29a-3p to decrease the expression of Wnt3a and β-catenin protein was significantly reversed by LiCl (P<0.01; Fig. 4F).

Figure 4.

miR-29a-3p inhibits the malignant characteristics of A549 NSCLC cells by decreasing the activity of the Wnt/β-catenin signaling pathway. (A) Reverse transcription quantitative-PCR was used to measure the expression of miR-29a-3p in A549 cells. (B) A Cell Counting Kit-8 assay was used to assess A549 cell proliferation 48 h after transfection. (C) Fluorescence staining using an EdU assay on A549 cells (scale bar, 50 µm). (D) A wound healing assay was used to assess the migratory ability of the transfected A549 cells (scale bar, 50 µm). (E) A Transwell invasion assay was to assess the invasive ability of A549 cells (scale bar, 50 µm). (F) Western blotting was used to measure the expression of Wnt3a and β-catenin in A549 cells. A549 cells were transfected with NC, or miR-29a-3p mimic, and subsequently treated with LiCl. *P<0.05, **P<0.01 vs. control group; &P<0.05, &&P<0.01 vs. miR-29a-3p mimic group. NC, negative control; NSCLC, non-small cell lung cancer; miR, microRNA.

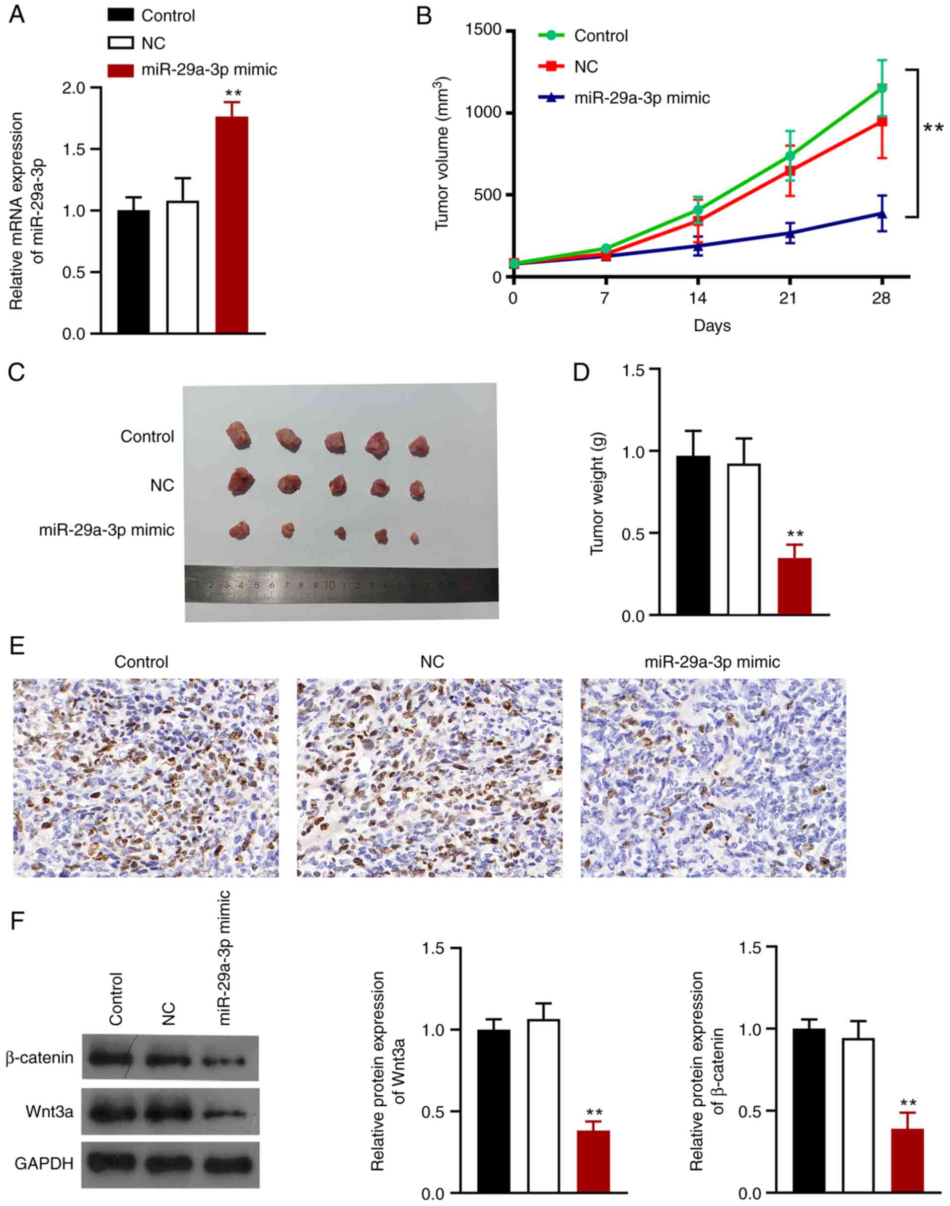
miR-29a-3p suppresses tumor growth in vivo by inhibiting the Wnt/β-catenin signaling pathway

A mouse lung tumor xenograft model was established to explore the effects of miR-29a-3p on NSCLC in vivo. BALB/c nude mice were injected with cells transfected with miR-29a-3p mimic or miRNA-NC. RT-qPCR analysis showed that miR-29a-3p expression was successfully upregulated in mice (P<0.01; Fig. 5A). Tumor volume and weight were smaller after miR-29a-3p overexpression (Fig. 5B-D). Ki67 (a marker of cell proliferation) expression was significantly reduced when miR-29a-3p was overexpressed (Fig. 5E) Additionally, miR-29a-3p overexpression reduced the expression of Wnt3a and β-catenin in the tumors (P<0.01; Fig. 5F).

Figure. 5

miR-29a-3p suppresses tumor growth via inhibition of the Wnt/β-catenin signaling pathway. (A) Reverse transcription quantitative-PCR was used to measure the expression of miR-29a-3p in mice. (B) Tumor volume was measured weekly. (C and D) Tumor weight was determined at the end of the experiments. (E) Ki67 expression was detected using immunohistochemical staining (scale bar, 20 µm). (F) Western blotting was to measure the expression of Wnt3a and β-catenin in the tumors. BALB/c nude mice were injected with miR-29a-3p mimic or NC-mimic. **P<0.01 vs. control group. NC, negative control; NSCLC, non-small cell lung cancer; miR, microRNA.

Discussion

NSCLC is a subtype of lung cancer associated with a poor prognosis and high morbidity and mortality rates (4). The potential value of miR-29a-3p as a diagnostic and/or prognostic marker in several types of cancer has been shown, including NSCLC (28–30). The present study revealed that miR-29a-3p expression was significantly reduced in the NSCLC cells and mouse model miR-29a-3p overexpression inhibited lung tumor growth and NSCLC cell proliferation, migration, and invasion. Further experiments demonstrated that miR-29a-3p inhibited the malignant characteristics of NSCLC by targeting the activity of the Wnt/β-catenin signaling pathway.

miRNAs play important roles in tumor progression through tumor suppressor inactivation or regulation of pertinent pathways (31). miR-29a-3p has been recognized as a critical miRNA in various types of cancer, and typically functions as a tumor suppressor by directly targeting oncogenic genes (29,32–34). miR-29a-3p expression was shown to be downregulated in some cancer types, such as cervical (35), endometrial (13), and gastric (36) cancer, and this downregulation was associated with worse outcomes. Studies have reported that miR-29a-3p suppresses cell proliferation and migration in various types of cancer. In hepatocellular carcinoma, miR-29a-3p suppresses cell proliferation and migration by downregulating IGF1R expression (37). Overexpression of miR-29a-3p reduced HeLa cell migration and proliferation in cervical cancer (38). In this study, the expression of miR-29a-3p in NSCLC cells and normal lung epithelial cells was first examined. The results showed that miR-29a-3p expression was markedly reduced in NSCLC cells compared with normal lung epithelial cells. This result indicated that miR-29a-3p may also serve as a tumor suppressor in NSCLC. To further analyze the effects of miR-29a-3p on NSCLC, miR-29a-3p was overexpressed in NSCLC cells, and the acquisition of malignant properties was determined. The results showed that miR-29a-3p overexpression suppressed proliferation, migration, and invasion of NSCLC cells and inhibited tumor growth in NSCLC mice, whereas miR-29a-3p inhibition reversed this effect. These results further imply that miR-29a-3p functions as a tumor suppressor in NSCLC.

miR-29a-3p directly targets the Wnt/β-catenin signaling pathway in several types of cancer including ameloblastoma (39) and gastric cancer (8). To further investigate the underlying mechanisms involved, the association between miR-29a-3p and Wnt/β-catenin signaling pathway in NSCLC was further examined next. The Wnt/β-catenin signaling pathway is required for numerous core biological processes, whilst also driving tumor initiation and progression (40). Wnt3a and β-catenin are Wnt signaling pathway-related proteins, that can enter the nucleus to regulate gene transcription. The invasive and metastatic process of several types of cancer, such as colorectal cancer, can be promoted via activation of the Wnt/β-catenin signaling pathway (41). A previous study reported that the Wnt/β-catenin pathway was associated with tumor progression in NSCLC (17). miRNAs could stimulate early-stage NSCLC progression by simultaneously stimulating Wnt/β-catenin signaling (6). Moreover, it has been reported that miR-29a-3p regulates the migration and invasion in ameloblastoma via the Wnt/β-catenin pathway (39). The Wnt/β-catenin pathway was inactivated in a miR-29a-3p-dependent manner in GC cells (8). Therefore, it was speculated that miR-29a-3p may play a profound role in NSCLC cells by regulating the Wnt/β-catenin signaling pathway. The results of the present study demonstrated that overexpressing miR-29a-3p reduced the expression of Wnt3a and β-catenin, meanwhile, and the malignant characteristics were inhibited. Subsequently, rescue assays were performed using LiCl, which is an activator of the Wnt signaling pathway. LiCl partially reversed the decrease in cell proliferation, invasion, and migration induced by miR-29a-3p overexpression. This results is in agreement with previous studies which showed that activation of Wnt/β-catenin signaling facilitates tumor growth in lung cancer (40). The results showed that miR-29a-3p had a tumor suppressive role in NSCLC by restraining Wnt/β-catenin signaling.

In conclusion, miR-29a-3p inhibits NSCLC tumor growth and cell proliferation, migration, and invasion by retarding the Wnt/β-catenin signaling pathway. The results of the present study provide a potential avenue for developing targeted therapeutics in the management of NSCLC. However, the present study has some limitations. First, the effects of miR-29a-3p on NSCLC were explored in A549 cells, future studies should use a wider array of NSCLC cell lines to confirm or disprove the generalizability of the results. Second, clinical information is still required to verify whether miR-29a-3p affects the prognosis of NSCLC patients. Finally, additional experiments are required to explore how miR-29a-3p targets the Wnt/β-catenin signaling pathway.

Acknowledgements

Not applicable.

Funding

Funding: No funding was received.

Availability of data and materials

The datasets used and/or analyzed during the current study are available from the corresponding author on reasonable request.

Authors' contributions

KZ and BH conceived and designed the study. KZ, XH, WH, and CS acquired the data. KZ, XH and WH analyzed and interpreted the data. XH, WH, and CS performed the statistical analysis. KZ wrote the manuscript. KZ and BH revised the manuscript. KZ, XH, WH, CS and BH confirm the authenticity of all the raw data. All authors have read and approved the final manuscript.

Ethics approval and consent to participate

The animal experiments were performed in accordance with the protocols approved by the Ethics Committee of the Experimental Animal Center of The Affiliated Hospital of Shaoxing University.

Patient consent for publication

Not applicable.

Competing interests

The authors declare that they have no competing interests.

Glossary

Abbreviations

Abbreviations:

SCLC

small cell lung cancer

NSCLC

non-SCLC

miR/miRNA

microRNA

GC

gastric cancer

References

1 

Han H, Pan B, Liang F, Wu L, Liu X, Yang Y and Chen J: MiR-224 promotes lymphatic metastasis by targeting ANGPTL1 in non-small-cell lung carcinoma. Cancer Biomark. 34:431–441. 2022. View Article : Google Scholar : PubMed/NCBI

2 

Yu W, Zhang X, Zhang W, Xiong M, Lin Y, Chang M, Xu L, Lu Y, Liu Y and Zhang J: 19-Hydroxybufalin inhibits non-small cell lung cancer cell proliferation and promotes cell apoptosis via the Wnt/β-catenin pathway. Exp Hematol Oncol. 10:482021. View Article : Google Scholar : PubMed/NCBI

3 

Wang R, Liu J, Li K, Yang G, Chen S, Wu J, Xia X, Ren H and Pang Y: An SETD1A/Wnt/β-catenin feedback loop promotes NSCLC development. J Exp Clin Cancer Res. 40:3182021. View Article : Google Scholar : PubMed/NCBI

4 

Liu YG, Li J, Nie F and Jin G: LINC00961 functions as an anti-oncogene in non-small cell lung carcinoma by regulation of miR-3127. Am J Transl Res. 14:888–898. 2022.PubMed/NCBI

5 

Xie Y, Xue C, Guo S and Yang L: MicroRNA-520a suppresses pathogenesis and progression of non-small-cell lung cancer through targeting the RRM2/Wnt axis. Anal Cell Pathol (Amst). 2021:96524202021.PubMed/NCBI

6 

Fan X, Tao S, Li Q, Deng B, Tan QY and Jin H: The miR-23a/27a/24-2 cluster promotes postoperative progression of early-stage non-small cell lung cancer. Mol Ther Oncolytics. 24:205–217. 2021. View Article : Google Scholar : PubMed/NCBI

7 

Ye J, Feng H and Peng Z: miR-23a-3p inhibits sepsis-induced kidney epithelial cell injury by suppressing Wnt/β-catenin signaling by targeting wnt5a. Braz J Med Biol Res. 55:e115712022. View Article : Google Scholar : PubMed/NCBI

8 

Han S, Wang Z, Liu J, Wang HD and Yuan Q: miR-29a-3p-dependent COL3A1 and COL5A1 expression reduction assists sulforaphane to inhibit gastric cancer progression. Biochem Pharmacol. 188:1145392021. View Article : Google Scholar : PubMed/NCBI

9 

Wei Z, Wang W, Li Q, Du L and He X: The microRNA miR-19a-3p suppresses cell growth, migration, and invasion in multiple myeloma via the Wnt/β-catenin pathway. Transl Cancer Res. 10:1053–1064. 2021. View Article : Google Scholar : PubMed/NCBI

10 

Li Z, Li D and Yin GQ: MiR-19b-3p promotes tumor progression of non-small cell lung cancer via downregulating HOXA9 and predicts poor prognosis in patients. Histol Histopathol. Mar 11–2022.(Epub ahead of print).

11 

Yu B, Pang J and You J: Effects and mechanism of miR-133a on invasion and migration of lung cancer cells. Am J Transl Res. 14:728–739. 2022.PubMed/NCBI

12 

Zhang Y and Hu X: miR-148a promotes cell sensitivity through downregulating SOS2 in radiation-resistant non-small cell lung cancer cells. Oncol Lett. 23:1352022. View Article : Google Scholar : PubMed/NCBI

13 

Geng A, Luo L, Ren F, Zhang L, Zhou H and Gao X: miR-29a-3p inhibits endometrial cancer cell proliferation, migration and invasion by targeting VEGFA/CD C42/PAK1. BMC Cancer. 21:8432021. View Article : Google Scholar : PubMed/NCBI

14 

Zheng Z, Cui H, Wang Y and Yao W: Downregulation of RPS15A by miR-29a-3p attenuates cell proliferation in colorectal carcinoma. Biosci Biotechnol Biochem. 83:2057–2064. 2019. View Article : Google Scholar : PubMed/NCBI

15 

Zhang H, Wang Y and Ding H: COL4A1, negatively regulated by XPD and miR-29a-3p, promotes cell proliferation, migration, invasion and epithelial-mesenchymal transition in liver cancer cells. Clin Transl Oncol. 23:2078–2089. 2021. View Article : Google Scholar : PubMed/NCBI

16 

Hayat R, Manzoor M and Hussain A: Wnt signaling pathway: A comprehensive review. Cell Biol Int. 46:863–877. 2022. View Article : Google Scholar : PubMed/NCBI

17 

Fang Z, Zhong M, Zhou L, Le Y, Wang H and Fang Z: Low-density lipoprotein receptor-related protein 8 facilitates the proliferation and invasion of non-small cell lung cancer cells by regulating the Wnt/β-catenin signaling pathway. Bioengineered. 13:6807–6818. 2022. View Article : Google Scholar : PubMed/NCBI

18 

Yi Q, Miao Y, Kong Y, Xu Y, Zhou J, Dong Q and Liu H: MiR-579 inhibits lung adenocarcinoma cell proliferation and metastasis via binding to CRABP2. Comput Math Methods Med. 2022:91116812022. View Article : Google Scholar : PubMed/NCBI

19 

Ng L, Wan TM, Iyer DN, Huang Z, Sin RW, Man AT, Li X, Foo DC, Lo OS and Law WL: High levels of tumor miR-187-3p-a potential tumor-suppressor microRNA-are correlated with poor prognosis in colorectal cancer. Cells. 11:24212022. View Article : Google Scholar : PubMed/NCBI

20 

Dai F, Xiu Z, Yang Q, Zhong Z, Zhong C and Qiu Y: MicroRNA-375 inhibits laryngeal squamous cell carcinoma progression via targeting CST1. Braz J Otorhinolaryngol. Jul 6–2022.(Epub ahead of print). View Article : Google Scholar

21 

Hao X and Su A: MiR-590 suppresses the progression of non-small cell lung cancer by regulating YAP1 and Wnt/β-catenin signaling. Clin Transl Oncol. 24:546–555. 2022. View Article : Google Scholar : PubMed/NCBI

22 

Liu B, Zhang R, Zhu Y and Hao R: Exosome-derived microRNA-433 inhibits tumorigenesis through incremental infiltration of CD4 and CD8 cells in non-small cell lung cancer. Oncol Lett. 22:6072021. View Article : Google Scholar : PubMed/NCBI

23 

Wang Y, Wang L, Guo J, Zuo S, Wang Z and Hua S: MYPT1, regulated by miR-19b-3p inhibits the progression of non-small cell lung cancer via inhibiting the activation of wnt/β-catenin signaling. Life Sci. 278:1195732021. View Article : Google Scholar : PubMed/NCBI

24 

Li W, Meng Z, Zou T, Wang G, Su Y, Yao S and Sun X: MiR-374a activates Wnt/β-catenin signaling to promote osteosarcoma cell migration by targeting WIF-1. Pathol Oncol Res. 26:533–539. 2020. View Article : Google Scholar : PubMed/NCBI

25 

Livak KJ and Schmittgen TD: Analysis of relative gene expression data using real-time quantitative PCR and the 2(−Delta Delta C(T)) method. Methods. 25:402–408. 2001. View Article : Google Scholar : PubMed/NCBI

26 

Wu Y, Zhang J, Yun C, Dong C and Tian Y: Effects of afatinib on development of non-small-cell lung cancer by regulating activity of Wnt/β-catenin signaling pathway. Comput Math Methods Med. 2022:52130162022. View Article : Google Scholar : PubMed/NCBI

27 

Zhang P, Li L, Wang B, Ran X, Yang Z, Liu Y and Zhu B: miR-489-3p promotes malignant progression of non-small cell lung cancer through the inactivation of Wnt/β-catenin signaling pathway via regulating USP48. Respir Res. 23:932022. View Article : Google Scholar : PubMed/NCBI

28 

Lin G, Lin L, Lin H and Xu Y, Chen W, Liu Y, Wu J, Chen S, Lin Q, Zeng Y and Xu Y: C1QTNF6 regulated by miR-29a-3p promotes proliferation and migration in stage I lung adenocarcinoma. BMC Pulm Med. 22:2852022. View Article : Google Scholar : PubMed/NCBI

29 

Chen X, Li X, Wei C, Zhao C, Wang S and Gao J: High expression of SETDB1 mediated by miR-29a-3p associates with poor prognosis and immune invasion in breast invasive carcinoma. Transl Cancer Res. 10:5065–5075. 2021. View Article : Google Scholar : PubMed/NCBI

30 

Li Y, Lin LZ, Guan JS, Chen CM, Zuo Q and Lin BQ: TCM combined western medicine treatment of advanced NSCLC: A preliminary study of mIRNA expression profiles. Zhongguo Zhong Xi Yi Jie He Za Zhi. 36:1076–1081. 2016.(In Chinese). PubMed/NCBI

31 

Yan Y, Du C, Duan X, Yao X, Wan X, Jiang Z, Qin Z, Li W, Pan L, Gu Z, et al: Inhibiting collagen I production and tumor cell colonization in the lung via miR-29a-3p loading of exosome-/liposome-based nanovesicles. Acta Pharm Sin B. 12:939–951. 2022. View Article : Google Scholar : PubMed/NCBI

32 

Li D, Xu M, Wang Z, Huang P, Huang C, Chen Z, Tang G, Zhu X, Cai M and Qin S: The EMT-induced lncRNA NR2F1-AS1 positively modulates NR2F1 expression and drives gastric cancer via miR-29a-3p/VAMP7 axis. Cell Death Dis. 13:842022. View Article : Google Scholar : PubMed/NCBI

33 

Zhang S, Xiang X, Liu L, Yang H, Cen D and Tang G: Bioinformatics analysis of hub genes and potential therapeutic agents associated with gastric cancer. Cancer Manag Res. 13:8929–8951. 2021. View Article : Google Scholar : PubMed/NCBI

34 

Muluhngwi P and Klinge CM: Identification and roles of miR-29b-1-3p and miR29a-3p-regulated and non-regulated lncRNAs in endocrine-sensitive and resistant breast cancer cells. Cancers (Basel). 13:35302021. View Article : Google Scholar : PubMed/NCBI

35 

Xu H, Tang Y, He C, Tian Y and Ni R: Prognostic value of lncRNA HOXA-AS3 in cervical cancer by targeting miR-29a-3p and its regulatory effect on tumor progression. J Obstet Gynaecol Res. Jul 11–2022.(Epub ahead of print). View Article : Google Scholar

36 

Pan H, Ding Y, Jiang Y, Wang X, Rao J, Zhang X, Yu H, Hou Q and Li T: LncRNA LIFR-AS1 promotes proliferation and invasion of gastric cancer cell via miR-29a-3p/COL1A2 axis. Cancer Cell Int. 21:72021. View Article : Google Scholar : PubMed/NCBI

37 

Wang X, Liu S, Cao L, Zhang T, Yue D, Wang L, Ping Y, He Q, Zhang C, Wang M, et al: miR-29a-3p suppresses cell proliferation and migration by downregulating IGF1R in hepatocellular carcinoma. Oncotarget. 8:86592–86603. 2017. View Article : Google Scholar : PubMed/NCBI

38 

Chen Y, Zhang W, Yan L, Zheng P and Li J: miR-29a-3p directly targets Smad nuclear interacting protein 1 and inhibits the migration and proliferation of cervical cancer HeLa cells. PeerJ. 8:e101482020. View Article : Google Scholar : PubMed/NCBI

39 

Liu S, Liu D, Liu J, Liu J and Zhong M: miR-29a-3p promotes migration and invasion in ameloblastoma via Wnt/β-catenin signaling by targeting catenin beta interacting protein 1. Head Neck. 43:3911–3921. 2021. View Article : Google Scholar : PubMed/NCBI

40 

Han SH, Han JH, Chun WJ, Lee SS, Kim HS and Lee JW: Nobiletin inhibits non-small-cell lung cancer by inactivating WNT/β-catenin signaling through downregulating miR-15-5p. Evid Based Complement Alternat Med. 2021:77829632021. View Article : Google Scholar : PubMed/NCBI

41 

Shi Y, Ge C, Fang D, Wei W, Li L, Wei Q and Yu H: NCAPG facilitates colorectal cancer cell proliferation, migration, invasion and epithelial-mesenchymal transition by activating the Wnt/β-catenin signaling pathway. Cancer Cell Int. 22:1192022. View Article : Google Scholar : PubMed/NCBI

Related Articles

  • Abstract
  • View
  • Download
  • Twitter
Copy and paste a formatted citation
Spandidos Publications style
Zhang K, Han X, Hu W, Su C and He B: miR‑29a‑3p inhibits the malignant characteristics of non‑small cell lung cancer cells by reducing the activity of the Wnt/β‑catenin signaling pathway. Oncol Lett 24: 379, 2022.
APA
Zhang, K., Han, X., Hu, W., Su, C., & He, B. (2022). miR‑29a‑3p inhibits the malignant characteristics of non‑small cell lung cancer cells by reducing the activity of the Wnt/β‑catenin signaling pathway. Oncology Letters, 24, 379. https://doi.org/10.3892/ol.2022.13499
MLA
Zhang, K., Han, X., Hu, W., Su, C., He, B."miR‑29a‑3p inhibits the malignant characteristics of non‑small cell lung cancer cells by reducing the activity of the Wnt/β‑catenin signaling pathway". Oncology Letters 24.4 (2022): 379.
Chicago
Zhang, K., Han, X., Hu, W., Su, C., He, B."miR‑29a‑3p inhibits the malignant characteristics of non‑small cell lung cancer cells by reducing the activity of the Wnt/β‑catenin signaling pathway". Oncology Letters 24, no. 4 (2022): 379. https://doi.org/10.3892/ol.2022.13499
Copy and paste a formatted citation
x
Spandidos Publications style
Zhang K, Han X, Hu W, Su C and He B: miR‑29a‑3p inhibits the malignant characteristics of non‑small cell lung cancer cells by reducing the activity of the Wnt/β‑catenin signaling pathway. Oncol Lett 24: 379, 2022.
APA
Zhang, K., Han, X., Hu, W., Su, C., & He, B. (2022). miR‑29a‑3p inhibits the malignant characteristics of non‑small cell lung cancer cells by reducing the activity of the Wnt/β‑catenin signaling pathway. Oncology Letters, 24, 379. https://doi.org/10.3892/ol.2022.13499
MLA
Zhang, K., Han, X., Hu, W., Su, C., He, B."miR‑29a‑3p inhibits the malignant characteristics of non‑small cell lung cancer cells by reducing the activity of the Wnt/β‑catenin signaling pathway". Oncology Letters 24.4 (2022): 379.
Chicago
Zhang, K., Han, X., Hu, W., Su, C., He, B."miR‑29a‑3p inhibits the malignant characteristics of non‑small cell lung cancer cells by reducing the activity of the Wnt/β‑catenin signaling pathway". Oncology Letters 24, no. 4 (2022): 379. https://doi.org/10.3892/ol.2022.13499
Follow us
  • Twitter
  • LinkedIn
  • Facebook
About
  • Spandidos Publications
  • Careers
  • Cookie Policy
  • Privacy Policy
How can we help?
  • Help
  • Live Chat
  • Contact
  • Email to our Support Team