Spandidos Publications Logo
  • About
    • About Spandidos
    • Aims and Scopes
    • Abstracting and Indexing
    • Editorial Policies
    • Reprints and Permissions
    • Job Opportunities
    • Terms and Conditions
    • Contact
  • Journals
    • All Journals
    • Oncology Letters
      • Oncology Letters
      • Information for Authors
      • Editorial Policies
      • Editorial Board
      • Aims and Scope
      • Abstracting and Indexing
      • Bibliographic Information
      • Archive
    • International Journal of Oncology
      • International Journal of Oncology
      • Information for Authors
      • Editorial Policies
      • Editorial Board
      • Aims and Scope
      • Abstracting and Indexing
      • Bibliographic Information
      • Archive
    • Molecular and Clinical Oncology
      • Molecular and Clinical Oncology
      • Information for Authors
      • Editorial Policies
      • Editorial Board
      • Aims and Scope
      • Abstracting and Indexing
      • Bibliographic Information
      • Archive
    • Experimental and Therapeutic Medicine
      • Experimental and Therapeutic Medicine
      • Information for Authors
      • Editorial Policies
      • Editorial Board
      • Aims and Scope
      • Abstracting and Indexing
      • Bibliographic Information
      • Archive
    • International Journal of Molecular Medicine
      • International Journal of Molecular Medicine
      • Information for Authors
      • Editorial Policies
      • Editorial Board
      • Aims and Scope
      • Abstracting and Indexing
      • Bibliographic Information
      • Archive
    • Biomedical Reports
      • Biomedical Reports
      • Information for Authors
      • Editorial Policies
      • Editorial Board
      • Aims and Scope
      • Abstracting and Indexing
      • Bibliographic Information
      • Archive
    • Oncology Reports
      • Oncology Reports
      • Information for Authors
      • Editorial Policies
      • Editorial Board
      • Aims and Scope
      • Abstracting and Indexing
      • Bibliographic Information
      • Archive
    • Molecular Medicine Reports
      • Molecular Medicine Reports
      • Information for Authors
      • Editorial Policies
      • Editorial Board
      • Aims and Scope
      • Abstracting and Indexing
      • Bibliographic Information
      • Archive
    • World Academy of Sciences Journal
      • World Academy of Sciences Journal
      • Information for Authors
      • Editorial Policies
      • Editorial Board
      • Aims and Scope
      • Abstracting and Indexing
      • Bibliographic Information
      • Archive
    • International Journal of Functional Nutrition
      • International Journal of Functional Nutrition
      • Information for Authors
      • Editorial Policies
      • Editorial Board
      • Aims and Scope
      • Abstracting and Indexing
      • Bibliographic Information
      • Archive
    • International Journal of Epigenetics
      • International Journal of Epigenetics
      • Information for Authors
      • Editorial Policies
      • Editorial Board
      • Aims and Scope
      • Abstracting and Indexing
      • Bibliographic Information
      • Archive
    • Medicine International
      • Medicine International
      • Information for Authors
      • Editorial Policies
      • Editorial Board
      • Aims and Scope
      • Abstracting and Indexing
      • Bibliographic Information
      • Archive
  • Articles
  • Information
    • Information for Authors
    • Information for Reviewers
    • Information for Librarians
    • Information for Advertisers
    • Conferences
  • Language Editing
Spandidos Publications Logo
  • About
    • About Spandidos
    • Aims and Scopes
    • Abstracting and Indexing
    • Editorial Policies
    • Reprints and Permissions
    • Job Opportunities
    • Terms and Conditions
    • Contact
  • Journals
    • All Journals
    • Biomedical Reports
      • Information for Authors
      • Editorial Policies
      • Editorial Board
      • Aims and Scope
      • Abstracting and Indexing
      • Bibliographic Information
      • Archive
    • Experimental and Therapeutic Medicine
      • Information for Authors
      • Editorial Policies
      • Editorial Board
      • Aims and Scope
      • Abstracting and Indexing
      • Bibliographic Information
      • Archive
    • International Journal of Epigenetics
      • Information for Authors
      • Editorial Policies
      • Editorial Board
      • Aims and Scope
      • Abstracting and Indexing
      • Bibliographic Information
      • Archive
    • International Journal of Functional Nutrition
      • Information for Authors
      • Editorial Policies
      • Editorial Board
      • Aims and Scope
      • Abstracting and Indexing
      • Bibliographic Information
      • Archive
    • International Journal of Molecular Medicine
      • Information for Authors
      • Editorial Policies
      • Editorial Board
      • Aims and Scope
      • Abstracting and Indexing
      • Bibliographic Information
      • Archive
    • International Journal of Oncology
      • Information for Authors
      • Editorial Policies
      • Editorial Board
      • Aims and Scope
      • Abstracting and Indexing
      • Bibliographic Information
      • Archive
    • Medicine International
      • Information for Authors
      • Editorial Policies
      • Editorial Board
      • Aims and Scope
      • Abstracting and Indexing
      • Bibliographic Information
      • Archive
    • Molecular and Clinical Oncology
      • Information for Authors
      • Editorial Policies
      • Editorial Board
      • Aims and Scope
      • Abstracting and Indexing
      • Bibliographic Information
      • Archive
    • Molecular Medicine Reports
      • Information for Authors
      • Editorial Policies
      • Editorial Board
      • Aims and Scope
      • Abstracting and Indexing
      • Bibliographic Information
      • Archive
    • Oncology Letters
      • Information for Authors
      • Editorial Policies
      • Editorial Board
      • Aims and Scope
      • Abstracting and Indexing
      • Bibliographic Information
      • Archive
    • Oncology Reports
      • Information for Authors
      • Editorial Policies
      • Editorial Board
      • Aims and Scope
      • Abstracting and Indexing
      • Bibliographic Information
      • Archive
    • World Academy of Sciences Journal
      • Information for Authors
      • Editorial Policies
      • Editorial Board
      • Aims and Scope
      • Abstracting and Indexing
      • Bibliographic Information
      • Archive
  • Articles
  • Information
    • For Authors
    • For Reviewers
    • For Librarians
    • For Advertisers
    • Conferences
  • Language Editing
Login Register Submit
  • This site uses cookies
  • You can change your cookie settings at any time by following the instructions in our Cookie Policy. To find out more, you may read our Privacy Policy.

    I agree
Search articles by DOI, keyword, author or affiliation
Search
Advanced Search
presentation
Oncology Letters
Join Editorial Board Propose a Special Issue
Print ISSN: 1792-1074 Online ISSN: 1792-1082
Journal Cover
December-2022 Volume 24 Issue 6

Full Size Image

Sign up for eToc alerts
Recommend to Library

Journals

International Journal of Molecular Medicine

International Journal of Molecular Medicine

International Journal of Molecular Medicine is an international journal devoted to molecular mechanisms of human disease.

International Journal of Oncology

International Journal of Oncology

International Journal of Oncology is an international journal devoted to oncology research and cancer treatment.

Molecular Medicine Reports

Molecular Medicine Reports

Covers molecular medicine topics such as pharmacology, pathology, genetics, neuroscience, infectious diseases, molecular cardiology, and molecular surgery.

Oncology Reports

Oncology Reports

Oncology Reports is an international journal devoted to fundamental and applied research in Oncology.

Experimental and Therapeutic Medicine

Experimental and Therapeutic Medicine

Experimental and Therapeutic Medicine is an international journal devoted to laboratory and clinical medicine.

Oncology Letters

Oncology Letters

Oncology Letters is an international journal devoted to Experimental and Clinical Oncology.

Biomedical Reports

Biomedical Reports

Explores a wide range of biological and medical fields, including pharmacology, genetics, microbiology, neuroscience, and molecular cardiology.

Molecular and Clinical Oncology

Molecular and Clinical Oncology

International journal addressing all aspects of oncology research, from tumorigenesis and oncogenes to chemotherapy and metastasis.

World Academy of Sciences Journal

World Academy of Sciences Journal

Multidisciplinary open-access journal spanning biochemistry, genetics, neuroscience, environmental health, and synthetic biology.

International Journal of Functional Nutrition

International Journal of Functional Nutrition

Open-access journal combining biochemistry, pharmacology, immunology, and genetics to advance health through functional nutrition.

International Journal of Epigenetics

International Journal of Epigenetics

Publishes open-access research on using epigenetics to advance understanding and treatment of human disease.

Medicine International

Medicine International

An International Open Access Journal Devoted to General Medicine.

Journal Cover
December-2022 Volume 24 Issue 6

Full Size Image

Sign up for eToc alerts
Recommend to Library

  • Article
  • Citations
    • Cite This Article
    • Download Citation
    • Create Citation Alert
    • Remove Citation Alert
    • Cited By
  • Similar Articles
    • Related Articles (in Spandidos Publications)
    • Similar Articles (Google Scholar)
    • Similar Articles (PubMed)
  • Download PDF
  • Download XML
  • View XML
Article Open Access

Head and neck squamous cancer cells enhance the differentiation of human mesenchymal stem cells to adipogenic and osteogenic linages in vitro

  • Authors:
    • Till Jasper Meyer
    • Stephan Hackenberg
    • Marietta Herrmann
    • Thomas Gehrke
    • Magdalena Steber
    • Rudolf Hagen
    • Norbert Kleinsasser
    • Agmal Scherzad
  • View Affiliations / Copyright

    Affiliations: Department of Oto‑Rhino‑Laryngology, Plastic, Aesthetic and Reconstructive Head and Neck Surgery, University Hospital Würzburg, D‑97080 Würzburg, Germany, IZKF Research Group Tissue Regeneration in Musculoskeletal Diseases, University Hospital Würzburg, D‑97070 Würzburg, Germany
    Copyright: © Meyer et al. This is an open access article distributed under the terms of Creative Commons Attribution License.
  • Article Number: 450
    |
    Published online on: October 31, 2022
       https://doi.org/10.3892/ol.2022.13570
  • Expand metrics +
Metrics: Total Views: 0 (Spandidos Publications: | PMC Statistics: )
Metrics: Total PDF Downloads: 0 (Spandidos Publications: | PMC Statistics: )
Cited By (CrossRef): 0 citations Loading Articles...

This article is mentioned in:



Abstract

Human mesenchymal stem cells (hMSC) are multipotent cells with the ability to differentiate into a range of different cell types, including fat, bone, cartilage or muscle. A pro‑tumorigenic effect of hMSC has been previously reported as part of the tumor stroma. In addition, studies have previously revealed the influence of hematopoietic and lymphoid tumors on hMSC differentiation to support their own growth. However, this possible phenomenon has not been explored in solid malignancies. Therefore, the aim of the present study was to investigate the effects of head and neck squamous cell carcinoma (HNSCC) lines Cal27 and HLaC78 on the induction of osteogenic and adipogenic differentiation in hMSCs. Native hMSCs were co‑cultured with Cal27 and HLaC78 cells for 3 weeks. Subsequently, hMSC differentiation was assessed using reverse transcription‑PCR and using Oil Red O and von Kossa staining. Furthermore, the effects of differentiated hMSCs on Cal27 and HLaC78 were examined. For this purpose, hMSCs differentiated into the adipogenic (adipo‑hMSC) and osteogenic (osteo‑hMSC) lineages were co‑cultured with Cal27 and HLaC78. Cell viability, cytokine secretion and activation of STAT3 signaling were measured by cell counting, dot blot assay (42 cytokines with focus on IL‑6) and western blotting (STAT3, phosphorylated STAT3, β‑actin), respectively. Co‑culturing hMSCs with Cal27 and HLaC78 cells resulted in both adipogenic and osteogenic differentiation. In addition, the viability of Cal27 and HLaC78 cells was found to be increased after co‑cultivation with adipo‑hMSCs, compared with that of cells co‑cultured with osteo‑hMSC. According to western blotting results, Cal27 cells incubated with adipo‑hMSCs exhibited increased STAT3 activation, compared with that in cells co‑cultured with native hMSCs and osteo‑hMSCs. IL‑6 concentration in the media of Cal27 and HLaC78 after co‑cultivation with respectively incubation with conditioned media of hMSCs, adipo‑hMSCs and osteo‑hMSCs were also found to be increased compared with that in the media of Cal27 and HLaC78 cells incubated with DMEM. To conclude, HNSCC cell lines Cal27 and HLaC78 induced hMSC differentiation towards the adipogenic and osteogenic lineages in vitro. Furthermore, a proliferative effect of adipo‑hMSCs on Cal27 and HLaC78 cells was revealed with STAT3 activation as a possible mechanism. These results warrant further investigation of the interaction between HNSCC cells and hMSCs, with focus on the mechanism underlying the differentiation of hMSCs.

Introduction

Head and neck squamous cell carcinoma (HNSCC) is the seventh most common cancer in the United States, with ~65,000 new cases in 2019 (1). Despite advancements in diagnostics and therapeutic strategies, the 5-year survival rate remains poor at ~50 % (2). All solid tumors typically consist of cancer cells and the surrounding, non-malignant tumor microenvironment (TME) (3). This TME consists of a mixture of the extracellular matrix, endothelial cells, fibroblasts, immune cells and human mesenchymal stem cells (hMSCs) (3). There is a complex interaction between tumor cells and the TME, which has the overall effect of regulating cancer cell proliferation and tumor growth (3). This interaction has been proposed to also regulate the potential for metastasis and resistance to cancer therapy (3). These hallmarks are predominantly mediated by cytokines, chemokines, growth factors and cell-cell contacts (4). Therefore, research focus is increasingly being placed on the TME to deepen the understanding in the complexity of interactions in addition to developing novel targeted therapies (5).

One of the main components in this interaction between tumor cells and TME are hMSCs, which are pluripotent cells with broad self-renewal capacities (6) and are able to differentiate into osteogenic (osteo-hMSCs), chondrogenic or adipogenic (adipo-hMSCs) lineages (7,8). The possibility of in vitro expansion rendered this cell type to be major targets of scientific investigation, especially in the field of regenerative medicine and treatment of various diseases. For example autologous transplantation of adipose-derived mesenchymal stem cells were evaluated for the treatment of knee osteoarthritis (9). To date, >800 clinical trials exploring the therapeutic potential of hMSCs are already underway (https://clinicaltrials.gov/ct2/results?cond=&term=mesenchymal+stem+cell&cntry=&state=&city=&dist=). The differentiation capacity of hMSC can be modified by manipulating the profile of external factors, such as growth factors, activation and inhibition of signaling pathways or metabolic processes (10,11). Corre et al (12) previously characterized hMSCs isolated from healthy donors and from patients with multiple myeloma (MM). In total, 145 genes were found to be differentially expressed between MM and healthy hMSCs (12). Among these, 46% were involved in tumor-microenvironment cross-talk (12). Therefore, it was hypothesized that hMSCs can create a highly favorable niche for supporting the survival and proliferation of the MM cells (12). In another study, Fairfield et al (13) investigated the effects of MM cells on the differentiation capacity and gene expression profile of hMSCs. It was shown that MM cells altered the gene expression profiles of hMSCs (13). In addition, a marked increase in the expression of MM-supporting genes, including IL-6 and C-X-C motif chemokine ligand 12, was detected (13). This previous study also indicated that MM cells inhibited adipogenic differentiation whilst inducing the expression of senescence-associated secretory phenotype and pro-myeloma proteins including IL-6 and Cxcl12 (13). Battula et al (14) observed that acute myeloid leukemia (AML) can attract hMSCs through chemotaxis and subsequently induce osteogenic differentiation. Furthermore, it was shown that osteo-hMSCs could enhance cancer progression (14). Another previous study revealed that MSCs from the bone marrow of patients with primary myelofibrosis exhibited increased osteogenic potential ex vivo (15), which appeared to serve a particularly important role in the pathophysiology of this disease (15). However, to the best of our knowledge, the impact of osteogenic and adipogenic differentiation of hMSCs on solid tumors has not been previously investigated.

Therefore, the aim of the present study was to evaluate the effects of the interaction between HNSCC and hMSCs in terms of the induction of differentiation and the effects of hMSC differentiation on cancer cell proliferation in vitro.

Materials and methods

HNSCC cell lines HLaC78 and Cal27

To ensure that the most important types of HNSCC tumors are adequately represented, the laryngeal tumor-based cell line HLaC78 and the tongue tumor-based cell line Cal27 were chosen. The HNSCC cell line HLaC78 was isolated from a larynx carcinoma of a male patient by Professor Hans-Peter Zenner in the Department of Oto-Rhino-Laryngology, Plastic, Aesthetic and Reconstructive Head and Neck Surgery of the University Hospital (Würzburg, Germany) (RRID: CVCL_6647) (16). The Cal27 cell line was first isolated from the tongue tumor of a 56-year-old male patient (17), which was purchased at American Type Culture Collection. The cells were cultured in RPMI-1640 (Biochrom, Ltd.) containing 10% fetal calf serum (FCS; Linaris Biologische Produkte GmbH), 1% penicillin and streptomycin (Sigma-Aldrich, Merck KGaA) at 37°C with 5% CO2. The medium was changed every 2 days. After reaching 70–80% confluence, cells were detached by trypsinization with 0.25% trypsin (Gibco; Thermo Fisher Scientific, Inc.), washed with PBS, counted before 1×106 cells were seeded into new 250-ml culture flasks. Cells in the exponential growth phase were used for subsequent experiments.

hMSC isolation, identification, and culture

Bone marrow was donated by 10 voluntary patients (5 male and 5 female; mean age 63.2 years), who had undergone surgery in the Department of Orthopedics, Koenig-Ludwig-Haus (University Hospital Würzburg, Germany). All patients agreed by providing written informed consent. The present study was approved by the Ethics Committee of the Medical Faculty of the University of Würzburg (approval no. 91/19). Bone marrow was harvested from acetabular reaming material as waste material from patients undergoing total hip arthroplasty surgery at the Department of Orthopedic Surgery, under aseptic conditions, and patients with clinical signs of osteoporosis, cancer or infectious disease were excluded. hMSCs were isolated in accordance with the protocol of Lee et al (18), which was also described in detail previously (19). Briefly, hMSCs were isolated by Ficoll (density=1.077 g/ml; Biochrom, Ltd) density gradient centrifugation (30 min; at room temperature; 800 × g; brake and acceleration levels set to the lowest value). After centrifugation, a clear phase separation was observed with a clearly visible optical dense interphase containing mononuclear cells. Cells from this interphase were pipetted in a new 50-ml reaction tube and subsequently washed with PBS twice. Cell culture was performed in the expansion medium (DMEM-EM), which consisted of DMEM (Gibco; Thermo Fisher Scientific, Inc.) containing 4.5 g/l D-Glucose, 10% FCS (Linaris Biologische Produkte GmbH), 1% penicillin and streptomycin (Sigma-Aldrich; Merck KGaA), whereas incubation was at 37°C and 5% CO2. hMSC morphology was evaluated by capturing phase contrast images using an inverted light microscope at 100× magnification (DMI 4000b Inverted Microscope, Leica Microsystems GmbH).

Flow cytometry

According to the guidelines provided by the International Society of Cellular Therapy (ISCT), hMSC should be adherent to plastic surfaces and positive for the expression of surface markers CD105, CD90 and CD73 but negative for the expression of hematopoietic surface markers, including CD45 or CD34 (20,21). Furthermore, hMSC should demonstrate multipotency in vitro (20,21). Plastic adherence was assessed using inverted light microscopy at ×10-40 magnification (Leica DMI 4000b Inverted Microscope; Leica Microsystems GmbH). hMSC surface marker expression was evaluated by flow cytometry. After detachment, cells were washed with PBS and cultured with 5% FCS on ice for 1 h. Afterwards, hMSCs (1×106) were incubated with anti-CD90 (dilution 1:500; conjugate APC; cat. no. 559869; BD Biosciences), anti-CD73 (dilution 1:50; conjugate PE; cat. no. 550257; BD Biosciences), anti-CD45 (dilution 1:50; conjugate FITC; cat. no. 555482; BD Biosciences), anti-CD44 (dilution 1:50; conjugate FITC; cat. no. 555478; BD Biosciences) and anti-CD34 (dilution 1:50; conjugate PE; cat. no. 550761; BD Biosciences) antibodies for 1 h at 4°C and flow cytometric analysis was performed (BD FACSCanto™; BD Biosciences) and further analyzed by FACS Diva Software v5.0.3 (BD Biosciences).

Osteogenic and adipogenic differentiation of hMSCs

The pluripotency of hMSCs was evaluated by staining. First, hMSC were cultured in osteogenic and adipogenic media. hMSC control was cultured in DMEM-EM medium. The osteogenic differentiation medium was comprised of DMEM-EM, supplemented with 10−7 M dexamethasone, 10−3 M β-glycerophosphate and 10−4 M ascorbate-2-phosphate (all Sigma-Aldrich; Merck KGaA). The adipogenic differentiation medium was comprised of DMEM-EM, combined with 10−7 M dexamethasone and 10−9 g/ml recombinant human insulin (Sigma-Aldrich; Merck KGaA). hMSCs incubated with the osteogenic medium were termed osteo-hMSCs whereas hMSCs incubated with the adipogenic medium were termed adipo-hMSC at 37°C with 5% CO2 for 3 weeks.

Staining

For the evaluation of the osteogenic differentiation, von Kossa and Alizarin-Red staining were performed to detect calcium mineral components. For von Kossa staining the cells were first washed with distilled water, incubated with 1% silver nitrate solution at room temperature (diluted in distilled water; cat. no. #7908.1; Carl Roth) under UV-light for 20 min, washed three times with distilled water, incubated with 5% sodium thiosulfate pentahydrate (diluted in distilled water; cat. no. #6516.0500; Merck KGaA), washed three times with distilled water, incubated with Nuclear Fast Red solution for 5 min at room temperature [5 g Aluminum sulfate hydrate (cat. no. #227617; Sigma-Aldrich; Merck KGaA) in 100 ml distilled water, 0.1 g Nuclear Fast Red (cat. no. #5188; Sigma-Aldrich; Merck KGaA)], washed three times with distilled water, incubated with ascending alcohol series and dried for microscopy. The Alizarin-Red stock solution was prepared by dissolving 2 g of Alizarin-Red S (cat. no. #K00332679; Merck KGaA) in 100 ml distilled water. The pH-value was adjusted at 4.1-4.3 by adding of glacial acetic acid (cat. no. #1000661000; Merck KGaA). For staining the cells were incubated with the stock solution for 5 min at room temperature. Before and after incubation the cells were washed with distilled water. Adipogenic differentiation was assessed using Oil Red O staining to reveal intracellular lipid droplets. For preparing of the Oil Red O staining stock solution 0.5 g Oil Red O (cat. no. #O0625; Sigma-Aldrich; Merck KGaA) was dissolved in 100 ml Propylenglycol (cat. no. #P4347; Sigma-Aldrich; Merck KGaA) at 60°C. For the staining procedure the cells was washed with distilled water, incubated with Propylenglycol for 5 min at room temperature, then with 60°C warm Oil Red O stock solution for 10 min, washed with Propylenglycol, washed three times with distilled water and stained with Mayers Hematoxylin-solution (cat. no. #1.09249; Merck KGaA) for 30 sec. Until microscopy the cells were covered with PBS. All images were acquired with a light microscope (DMI 4000b Inverted Microscope; Leica Microsystems GmbH).

Reverse transcription-quantitative (RT-q) PCR

RT-qPCR was used to verify hMSC differentiation. The following primers were chosen for osteogenic differentiation: i) Alkaline phosphatase (ALPL; cat. no. 4331182; assay ID, Hs01029144_m1); ii) osteocalcin (BGLP; cat. no. 4331182; assay ID, Hs01587814_g1); iii) collagen 1 (Col 1; cat. no. 4331182; assay ID, Hs0016004_m1); and iv) runt-related transcription factor 2 (RUNX-2; cat. no. 4331182; assay ID, Hs00231692_m1). The following primers were chosen for adipogenic differentiation: i) fatty acid binding protein 4 (FABP4; cat. no. 4331182; assay ID, Hs01086177_m1); ii) leptin (LEP; cat. no. 4331182; assay ID, Hs00174877_m1); and iii) lipoprotein lipase (LPL; cat. no. 4331182; assay ID, Hs00173425_m1). GAPDH (cat. no. 4331182; assay ID, Hs02758991_g1) was used as the housekeeping gene. All primers were purchased from Thermo Fisher Scientific, Inc., the primer sequences of which are not publicly available. RT-qPCR was performed as follows: For total RNA extraction from hMSCs an RNeasy Kit (Qiagen GmbH) was used according to the manufacturer's protocol. For reverse transcription, the isolated RNA was converted into cDNA using SuperScript™ VILO™ Master Mix (cat. no. #11755-500; Invitrogen; Thermo Fisher Scientific, Inc.). The following temperature protocol was used for reverse transcription: 25°C for 10 min; 42°C for 59 min; 85°C for 5 min; 4°C for 2 min. Subsequent qPCR was performed using SYBR Green Real-Time PCR Master Mix (Thermo Fisher Scientific, Inc.) in a StepOnePlus™ thermocycler system (Applied Biosystems; Thermo Fisher Scientific, Inc.). The first denaturation step was 10 min at 95°C. Afterwards the following thermocycling protocol was utilized for 40 cycles: 50°C for 2 min, 60°C for 1 min and 95°C for 15 sec. The 2−ΔΔCq method was applied to quantify the relative gene expression levels (22). The gene expression values are then normalized to those on of the hMSC control.

HNSCC cells and hMSC co-culture

The co-culture experiments were performed in Transwell systems with a polyester membrane and pore size of 0.4 µm (Costar® Transwell®; Corning, Inc.). After seeding 60,000 hMSCs into the lower chambers of 12-well plates in DMEM-EM medium and microscopic confirmation of adherence, 60,000 HLaC78 and 60,000 Cal27 cells were seeded onto the Transwell inserts in DMEM-EM medium. hMSC without co-cultivation served as the control. Cells were kept in this co-culture system for 3 weeks at 37°C and 5% CO2. The DMEM-EM medium was changed every 2 days. After a period of 21 days, hMSC differentiation into osteogenic and adipogenic lineages were determined using staining and RT-qPCR. This experiment was repeated 10 times using hMSCs from all 10 different donors.

Effects of hMSC on HLaC78 and Cal27 proliferation in co-culture and with conditioned media

The viability of HLaC78 and Cal27 cells co-cultured with hMSCs, adipo-hMSCs or osteo-hMSCs was measured by counting the cells using an electronic cell counter (CASY Cell Counter; OMNI Life Science GmbH). Identical measurements were also performed after the cultivation of the two HNSCC tumor cell lines with the conditioned medium of hMSCs (hMSC-CM), adipo-hMSC (adipo-hMSC-CM) and osteo-hMSC (osteo-hMSC-CM) at 37°C for 3 days. Conditioned media were obtained after 3 days at 37°C of hMSC, adipo-hMSC and osteo-hMSC incubation with DMEM-EM. Before the conditioning process the differentiation media was removed.

Cytokine analysis using dot blot assay

The Human Cytokine Array C3 dot blot assay (cat. no. AAH-CYT-3-4; Raybiotech, Inc.) was used to measure hMSC, adipo-hMSC and osteo-hMSC cytokine secretion after incubation with their respective differentiation media for 3 weeks. After removing of the differentiation media hMSCs, adipo-hMSCs and osteo-hMSCs were first incubated with DMEM without any supplements. After a period of 48 h at 37°C, the supernatants of the hMSCs from the 10 patients were then collected and pooled. The cytokine profile was analyzed according to the manufacturer's protocol. The chemiluminescence was assessed using an X-ray film. Semi-quantitative detection of IL-6 concentration was performed by density measurements using the ImageJ software (version 1.52a; National Institutes of Health) in relation to the positive control dot density. According to the manufacturer's declarations, the signal of the positive control spots is associated with the amount of biotinylated antibody printed onto the array.

Quantitative measurements of IL-6 by ELISA

Supernatants of the Cal27 cell culture after co-culture with hMSCs or incubation with the hMSC-CM for 3 days at 37°C were collected and analyzed for IL-6 levels using the ELISA kit human IL-6 (cat. no. 950.030.096; Diaclone SAS). All experiments were repeated with hMSCs from seven donors. The plates were read out at 450 nm (Titertek Multiskan PLUS; Thermo Fisher Scientific, Inc.). The standard curve was created by recombinant IL-6.

STAT3 protein analysis in Cal27 and HLaC78 cells by western blotting

Cal27 and HlaC78 cells were incubated with hMSC-CM with or without 5 µg/ml anti-IL6 (cat. No. MAB2061; R&D Systems, Inc.), adipo-hMSC-CM and osteo-hMSC-CM at 37°C for 2 days. After washing the Cal27 and HlaC78 cells with PBS, they were harvested using a cell scraper and dissolved in RIPA buffer (PBS containing 1% NP40, 0.5% sodium deoxycholate and 0.1% SDS) supplemented with 10 µg/ml phenylmethanesulfonyl fluoride. Protein determination was performed by bicinchoninic acid method (Pierce BCA Protein Assay Kit; cat. no. #23227; Thermo Fisher Scientific, Inc.) Equal amounts (20 µg) of the total protein lysates were separated in a 10% SDS-polyacrylamide gel, before they were transferred onto polyvinylidene difluoride membranes. The membranes were blocked for 1 h at room temperature with TBST (10 mM Tris, 150 mM NaCl and 0.05% Tween-20, pH 8.0) containing 5% non-fat dry milk. The membranes were next incubated with the primary antibodies against phosphorylated (p-) STAT3 (1:1,000; rabbit; cat. No. 9145; Cell Signaling Technology, Inc.), STAT3 (1:2,000; rabbit; cat. No. 12640; Cell Signaling Technology, Inc.) and β-actin (1:2,000; mouse; cat. No. MA5-15739; Thermo Fisher Scientific, Inc.) overnight at 4°C. The membranes were then washed with TBST (Tween 0.1%) and incubated with a species-specific HRP-conjugated IgG secondary antibody (1:10,000; cat. no. 7074; Cell Signaling Technology, Inc.) for 1 h at room temperature. The bands were visualized using a chemiluminescence system (iBright1500; Invitrogen; Thermo Fisher Scientific, Inc.) according to the manufacturer's protocol.

Statistical analysis

All data were transferred into standard spreadsheets. Differences between groups were examined for significance, with one-way ANOVA performed using GraphPad Prism 6.0 statistics software (GraphPad Software, Inc.). For post hoc testing Dunnett´s multiple comparisons test was used (Fig. 3), for multiple comparisons Tukey's test was used (Fig. 5, Fig. 6, Fig. 7). All results were presented as mean ± SD. P<0.05 was considered to indicate a statistically significant difference and marked with an asterisk.

Figure 3.

Measurement of adipogenic and osteogenic marker expression in hMSCs after co-culture with head and neck squamous cell carcinoma cell lines Cal27 and HLaC78. Fold change in the mRNA expression of adipogenic (LPL, LEP and FABP4) and osteogenic (ALPL, BGLP, COL1 and RUNX2) differentiation markers in hMSCs is elevated after 3 weeks of co-culture with Cal27 and HLaC78 cells relative to hMSC control. hMSC control was cultured under the same conditions with DMEM-EM. n=5 different hMSC donors. hMSCs, human mesenchymal stem cells; LPL, lipoprotein lipase; LEP, leptin; FABP4, fatty acid binding protein 4; ALPL, alkaline phosphatase; BGLP, osteocalcin; COL1, collagen 1; RUNX2, runt-related transcription factor 2.

Figure 5.

Effects of hMSC, adipo-hMSC and osteo-hMSC co-culture on (A) Cal27 and (B) HLaC78 cell viability. hMSCs, adipo-hMSCs and osteo-hMSCs were co-cultured with Cal27 and HLaC78 cells for 4 days before the cell numbers were counted. Co-culture enhanced the numbers of viable Cal27 and HLaC78 cells compared with those in untreated control cells. n=10 different hMSC donors. hMSCs, human mesenchymal stem cells; adipo-, adipogenic lineage; osteo-, osteogenic lineage.

Figure 6.

Effects of hMSC-CM, adipo-hMSC-CM and osteo-hMSC-CM co-culture on Cal27 and HLaC78 cell viability. Cal27 and HLaC78 were incubated with the CM of hMSC, adipo-hMSC and osteo-hMSC for 4 days before the cell numbers were counted. The Cal27 and HLaC78 viable cell counts were significantly increased after incubation with adipo-hMSC-CM in comparison to those after exposure to osteo-hMSC-CM. n=10 different hMSC donors. hMSCs, human mesenchymal stem cells; CM, conditioned medium; adipo-, adipogenic lineage; osteo-, osteogenic lineage.

Figure 7.

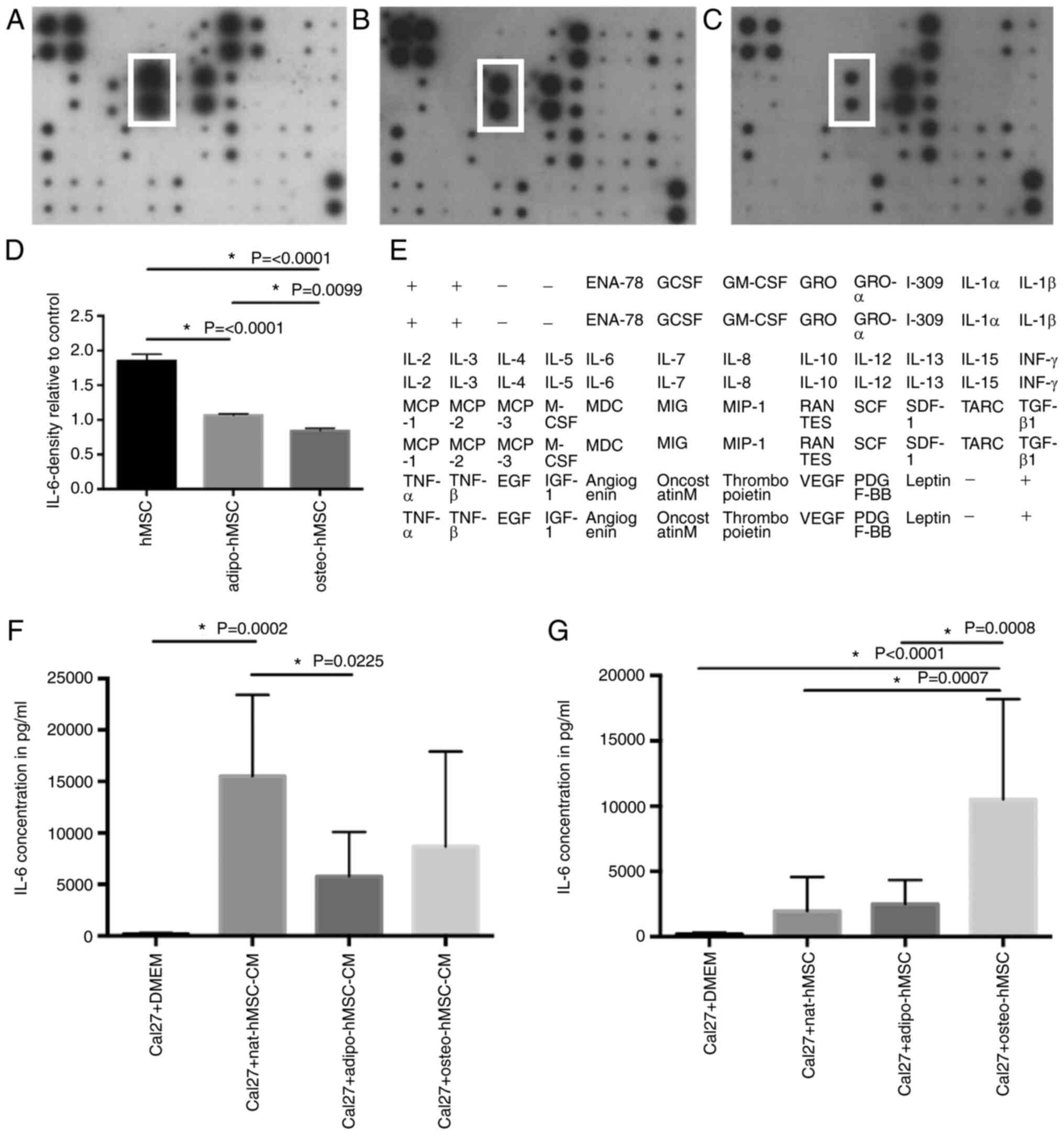
Cytokine assay of pooled hMSC supernatants as assessed using dot blot assay and ELISA. The levels of cytokine secretion after hMSC differentiation were measured. Representative dot blot images of (A) hMSCs, (B) adipo-hMSCs and (C) osteo-hMSCs. (D) Densitometric analysis of IL-6 (marked with white boxes in A-C) relative to that of control dots. (E) Map of cytokines analyzed using dot blot assay shown in (A-C). ELISA of IL-6-concentration the culture supernatant of Cal27 cells (F) after they were incubated with hMSC-CM, adipo-hMSC-CM and osteo-hMSC-CM or (G) co-cultured with hMSCs, adipo-hMSCs and osteo-hMSCs. hMSCs, human mesenchymal stem cells; CM, conditioned medium; nat-, native; adipo-, adipogenic lineage; osteo-, osteogenic lineage; ENA-78, C-X-C motif chemokine 5; GCSF, granulocyte-colony stimulating factor; GM-CSF, granulocyte macrophage-colony stimulating factor; GRO, C-X-C motif ligand 1; MCP, monocyte chemoattractant protein; MCSF, macrophage-colony stimulating factor; MDC, macrophage-derived chemokine; MIG, C-X-C motif ligand 9; MIP, macrophage inflammatory protein; RANTES, regulated on activation, normal T expressed and secreted; SCF, stem cell factor; SDF1, stromal cell-derived factor 1; TARC, thymus- and activation-regulated chemokine; IGF-1, insulin-like growth factor-1; PDGF-BB, platelet-derived growth factor.

Results

hMSC morphology and differentiation capability

The hMSCs exhibited a fibroblast-shaped morphology when observed using microscopy (Fig. 1A). The Oil Red O, von Kossa and Alizarin Red staining revealed characteristics of osteogenic and adipogenic differentiation in osteo-hMSCs and adipo-hMSCs, respectively (Fig. 1). The successful osteogenic and adipogenic differentiation of hMSC was verified by qPCR.

Figure 1.

Characterization of hMSCs, adipo-hMSCs and osteo-hMSCs. (A) hMSCs cultured in DMEM-EM. (B) Oil Red O staining of adipo-hMSCs after incubation with adipogenic medium, showing lipid vacuoles in red. (C) Von Kossa staining of osteo-hMSCs after incubation with osteogenic medium, showing calcium deposits. (D) Alizarin Red staining of osteo-hMSCs after incubation with osteogenic medium, showing calcium staining in orange. hMSCs, human mesenchymal stem cells; EM, expansion medium; adipo-, adipogenic lineage; osteo-, osteogenic lineage.

To evaluate the extent of hMSC differentiation towards the osteogenic and adipogenic lineages, RT-qPCR was performed. hMSCs incubated in DMEM-EM without differentiation medium served as the control. After 1 week of incubation with either osteogenic or adipogenic media, the expression of adipogenic cell markers FABP4, LEP and LPL and osteogenic cell markers ALPL, BGLP, Col 1 and RUNX-2 were measured. Compared with that in the control group, adipogenic differentiation medium induced a 229.4-fold increase in FABP4 expression, a 275.4-fold increase of LPL expression and a 206.6-fold increase of LEP expression expression. In terms of osteogenic differentiation, there was a 4.2-fold increase in ALPL expression, a 3.7-fold increase in BGLP expression, a 1.5-fold increase in Col 1 expression and a 1.4-fold increase in RUNX2 expression (Table I).

Table I.

Reverse transcription-quantitative PCR analysis of adipogenic or osteogenic differentiation marker expression in hMSCs after incubation for 1 week with adipogenic or osteogenic differentiation medium relative to untreated control cellsa.

Table I.

Reverse transcription-quantitative PCR analysis of adipogenic or osteogenic differentiation marker expression in hMSCs after incubation for 1 week with adipogenic or osteogenic differentiation medium relative to untreated control cellsa.

hMSC typeFABP4LPLLEPALPLBGLPCol 1RUNX2
hMSC1111111
Adipo-hMSC229.9±295.4275.4±370.1206.6±204.32.6±2.50.4±0.461.6±0.41.5±0.8
Osteo-hMSC0.4±0.40.8±0.90.7±0.74.2±3.53.7±6.91.5±0.31.4±0.6

a This table shows the result of hMSCs from three different patients and are presented as the standard deviation. hMSCs, human mesenchymal stem cells; adipo-, adipogenic lineage; osteo-, osteogenic lineage; LPL, lipoprotein lipase; LEP, leptin; FABP4, fatty acid binding protein 4; ALPL, alkaline phosphatase; BGLP, osteocalcin; COL1, collagen 1; RUNX2, runt-related transcription factor 2.

According to flow cytometry analysis, the hMSCs were found to express surface markers CD90, CD73 and CD44 (Fig. 2). By contrast, hematopoietic markers CD45 and CD34 could not be detected (Fig. 2).

Figure 2.

Flow cytometry analysis results of hMSCs. The surface markers CD90, CD73 and CD44 were expressed. CD34 and CD45 could not be detected on hMSCs. hMSCs, human mesenchymal stem cells.

Cal27 and HLaC78 promote the osteogenic and adipogenic differentiation of hMSCs

Co-culturing hMSCs with Cal27 or HLaC78 increased the expression of osteogenic and adipogenic lineages markers measured by RT-qPCR, compared with that in control cells (Fig. 3). However there was only a slightly increase of adipogenic markers after co-culturing hMSCs with Cal27. Furthermore, compared with that in the control group, Oil Red O staining of hMSCs co-cultured with Cal27 and HLaC78 cells showed markedly higher lipid droplet production (Fig. 4A-C). According to von Kossa staining, the quantity of calcium deposits was only increased slightly after hMSC co-cultivation with Cal27, but was more notably increased after co-cultivation with HLaC78 cells (Fig. 4D-F).

Figure 4.

Representative Oil Red O and von Kossa staining images of hMSCs after co-culture with head and neck squamous cell carcinoma cell lines Cal27 and HLaC78. Oil Red O staining images of (A) control hMSCs, (B) hMSCs co-cultured with Cal27 cells and (C) hMSCs co-cultured with HLaC78 cells. Von Kossa staining images of (D) control hMSCs, (E) hMSCs co-cultured with Cal27 cells and (F) hMSCs co-cultured with HLaC78 cells. There were increased numbers of adipogenic vacuoles and mineralized nodules as characteristics for adipogenic and osteogenic differentiation, respectively, in hMSC after co-culture with Cal27 and HLaC78 cells compared with those in the control hMSC cells. hMSCs, human mesenchymal stem cells.

Effects of hMSC, adipo-hMSC and osteo-hMSC on Cal27 and HLaC78 cell viability in co-culture systems

After co-cultivation of hMSC, adipo-hMSC and osteo-hMSC with Cal27 and HLaC78 cells, the number of HNSCC cells were counted. The number of Cal27 cells was increased significantly after co-cultivation with adipo-hMSC and osteo-hMSC compared with that in the groups of Cal27 cells that were not co-cultured (Fig. 5). Furthermore, there was an increased Cal27 cell count after co-cultivation with adipo-hMSC compared with hMSC (Fig. 5). In addition, the count of viable HLaC78 cells was significantly higher after co-cultivation with adipo-hMSC (Fig. 5). However, co-culturing with undifferentiated hMSCs did not alter the number of Cal27 and HLaC78 cells compared with that in monoculture cells (Fig. 5). Furthermore, there was no significant difference in the viability of HLaC78 cells after co-cultivation with osteo-hMSCs (Fig. 5).

Effects of hMSC-CM, adipo-hMSC-CM and osteo-hMSC-CM on Cal27 and HLaC78 cell viability

Following the treatment of Cal27 and HLaC cells with media conditioned by hMSCs, increased cell viability was observed. Adipo-hMSC-CM treatment significantly enhanced tumor cell viability compared with that in cells treated with osteo-hMSC-CM (Fig. 6). There was no statistically significant difference in the cell count compared to the incubation with the control groups DMEM or hMSC-CM (Fig. 6).

Differences in cytokine secretion by hMSC, adipo-hMSC and osteo-hMSC

Dot blot assay was used to investigate the profile of cytokine secretion in hMSCs, adipo-hMSCs and osteo-hMSCs. Due to the high expression level and their central role in tumour growth stimulation and inflammation, IL-6 was chosen for further detailed analysis. The secretion of IL-6 by adipo-hMSCs was markedly higher compared with that by osteo-hMSCs, but lower compared with in hMSCs (Fig. 7).

Differences in cytokine secretion of Cal27 cells after co-culture

According to ELISA, IL-6 levels in the Cal27 cell culture supernatants were markedly increased after incubation with hMSC-CM and co-cultivation of Cal27 with hMSCs, compared with those in the supernatant of control Cal27 cells incubated with DMEM (Fig. 7F and G). In addition, comparably high levels of IL-6 were detected after incubation of Cal27 cells with hMSC-CM and in those co-cultured with osteo-hMSCs compared to Cal27 cells incubated with DMEM (Fig. 7F and G).

STAT3 activation in Cal27 and HLaC78 cells

STAT3 activation at protein level was next evaluated by western blotting. Cal27 and HLaC78 cells were cultured with hMSC-CM, adipo-hMSC-CM and osteo-hMSC-CM. Furthermore to evaluate the influence of IL-6 on STAT3-activation, anti-IL-6 was added to hMSC-CM, adipo-hMSC-CM and osteo-hMSC-CM. The cultivation of Cal27 and HLaC78 cells with DMEM-EM served as the control. Markedly enhanced activation of STAT3 was observed after the treatment of Cal27 cells with CM compared with that in the control group (Fig. 8). However this was not observable for HLaC78 cells. The adipogenic or osteogenic differentiation had no influence on the level of STAT3-activation. The addition of anti-IL-6 reduced the STAT3 phosphorylation.

Figure 8.

Measurement of STAT3 phosphorylation in Cal27 and HLaC78 cells. STAT3 phosphorylation in Cal27 and HLaC78 cells was increased after incubation with hMSC-CM, adipo-hMSC-CM and osteo-hMSC-CM compared with that in the control group treated with DMEM-EM. The effect of hMSC-CM could be reversed by adding anti-IL-6. hMSCs, human mesenchymal stem cells; CM, conditioned medium; adipo-, adipogenic lineage; osteo-, osteogenic lineage; p-, phosphorylated.

Discussion

Tumors are comprised of malignant cells surrounded by a complex TME that contains different cell types, including fibroblasts, endothelial cells, hMSCs, innate and adaptive immune cells (23). A number of studies previously reported an important role of hMSC in cancer pathology, such as head and neck cancer (3,24). hMSCs consist of a heterogenic cell population with a range of properties, including migration towards wounds, immune modulation and enhancement of wound repair (25–27). Furthermore, hMSC have the reported ability to differentiate into cancer-associated fibroblasts (28–30). Mishra et al (30) demonstrated the trans-differentiation of hMSCs after exposure to breast cancer cell-conditioned media. In addition, another previous study showed that AML cells can induce chemotactic effects on hMSCs and osteogenic differentiation of these migrated cells (14). Osteogenic differentiation mediated an important impact on AML cell proliferation by an enhanced leukemia engraftment in a transgenic mouse model (14). However, to the best of our knowledge, no evidence of HNSCC-induced hMSC differentiation exists to date.

In the present study, differentiation of hMSC towards both adipogenic and osteogenic lineages was shown after co-culturing with Cal27 and HLaC78 cells. However, spontaneous differentiation was previously described as an effect of hMSC aging in long-term cultures (31). Compared with that in control cells, without co-culturing with tumor cells, a higher rate of differentiation of hMSC into adipogenic and osteogenic cells in terms of morphology in addition to the expression of their markers, which was revealed by RT-qPCR. The effects of these differentiated hMSCs on tumor biology remains poorly understood. Tu et al (32) found an inhibition of the cancer cell survival by hMSCs in an osteosarcoma model though TGF-β/Smad2/3 signaling. In this previous study, an increase of VEGF- and IL-6-expession in hMSCs was observed (32). Furthermore, Paino et al (33) previously investigated the potential effects of SAOS2 and MCF7 cancer cell lines on hMSC differentiation. Neither alterations in the expression hMSC surface markers, including CD90, CD29 and vimentin, nor variations in the expression of transcription factors Twist and Slug, could be observed (33). However, an upregulation in the expression of stemness genes, such as OCT3/4 and Nanog, was observed (33).

During the pathogenesis of breast cancer, adipocytes serve an important role (34). They are one of the main components of the breast microenvironment, where they have the ability to provide pro-tumorigenic signals (34). In the present study, differentiation of hMSCs towards adipocytes led to an enhancement of HNSCC cell viability. Furthermore, an enhanced activation of STAT3 in Cal27 cells was found after cultivation with hMSC-CM, adipo-hMSC-CM or osteo-hMSC-CM. The STAT3-activation was reduced after adding anti-IL-6.

A potential reason for this pro-tumorigenic effect of adipo-hMSC may be the paracrine secretion of IL-6. STAT3 is activated particularly by the IL-6 family of cytokines, which include IL-6, IL-8, IL-11 and Oncostatin (35). However, IL-6 is the most potent activator of STAT3 (36). Adipose tissue is a key source of IL-6, which produces 33% IL-6 found in the plasma (37). However, comparably low concentrations of IL-6 were found in the adipo-hMSC-CM and in the supernatant of Cal27 cells co-cultured with adipo-hMSCs. Therefore, differences in STAT3 activation and cell viability could not be explained solely by effects mediated by IL-6.

The effects of osteo-hMSCs on HNSCC cells were found to be ambiguous. Cultivation of Cal27 cells with osteo-hMSCs resulted in a positive effect on cell viability, evaluating the bi-directional effects, based on the reciprocal influences of hMSCs and tumour cells. However, no such effects could be detected on HLaC78 cells. This raised the question of whether cell viability was influenced by the cultivation of Cal27 and HLaC78 cells with osteo-hMSC-CM. No statistically significant effects could be detected after the cultivation of Cal27 and HLaC78 cells with osteo-hMSC-CM. One possible explanation could be the low concentrations of IL-6 in the osteo-hMSC-CM, compared with those in hMSC-CM and adipo-hMSC-CM media as shown in the dot blot analysis. However, these results remain ambiogious according to the IL-6 ELISA-measurements. Therefore, IL-6 alone is not sufficient to explain the differences in STAT3 activation and cell viability, in addition to differences in the osteogenic differentiated lineages.

A large degree of variability was found in the present study, with high standard deviations in almost all data. Furthermore, there was ambiguous observations in only a slightly increase of adipogenic markers in qPCR, but a clear uptake of lipid droplets in the Oil Red O staining after co-culturing hMSCs with Cal27, and in addition only a slightly increase of ossification in the von Kossa staining and at the same time an increase of osteogenic markers in qPCR for Cal27. One reason for the mismatch of pPCR and morphology results could be that qPCR results represent the mRNA level and the mRNA level does not in every case correlate with the protein level. Another explanation for this finding could be the biological behavior of hMSCs in vitro. Despite characterizing hMSCs by their ability to adhere to plastic, cellular morphology and expression of different cell surface markers, these hMSCs remain highly heterogenic. This heterogeneity can be influenced by age, sex or the immune status of donors in addition to the culture conditions (38,39). Since the donors of hMSCs exhibited high variability in age, sex and immune status, this heterogeneity may have led to these ambiguous results.

For future investigations the impact of the chrondrogenic differentiation lineage of hMSCs should be focused upon. Furthermore, the use of ≥ two different cell lines from a specific cancer would be beneficial to focus any studies into the molecular mechanism.

In conclusion, data from the present study suggest that co-cultivation of hMSCs with Cal27 and HLaC78 cells can promote hMSC differentiation into adipogenic and osteogenic lineages. Furthermore, pro-tumorigenic effect of hMSCs differentiated towards adipogenic lineage was observed. One possible mechanism was the increased STAT3 activation in Cal27 and HLaC78 cells incubated with adipo-hMSC-CM. Therefore, further investigations into the underlying mechanisms are highly warranted.

Acknowledgements

The authors would like to thank Mr. Michael Kessler and Mrs. Silke Hummel (Department of Oto-Rhino-Laryngology, Plastic, Aesthetic and Reconstructive Head and Neck Surgery, University Hospital Würzburg, Würzburg, Germany) for their technical support in their role as technician assistants.

Funding

The present study was funded by the Interdisciplinary Centre for Clinical Science (IZKF) at the University of Würzburg (to TJM; grant no. Z-2/78).

Availability of data and materials

The datasets used and/or analyzed during the current study are available from the corresponding author on reasonable request.

Authors' contributions

AS and SH designed the study. AS, TJM and MS performed the experiments. MH, TG, RH and NK were involved in data interpretation and critically reviewed the manuscript. TJM and AS confirm the authenticity of all the raw data. All authors read and approved the manuscript.

Ethics approval and consent to participate

The present study was approved by the Ethics Committee of the Medical Faculty of the University of Würzburg (approval no. 91/19). The present study was performed in accordance with the World Medical Association Declaration of Helsinki. All participants gave an informed written consent.

Patient consent for participation

Not applicable.

Competing interests

The authors declare that they have no competing interests.

References

1 

Siegel RL, Miller KD and Jemal A: Cancer statistics. CA Cancer J Clin. 69:7–34. 2019. View Article : Google Scholar : PubMed/NCBI

2 

Gupta S, Kong W, Peng Y, Miao Q and Mackillop WJ: Temporal trends in the incidence and survival of cancers of the upper aerodigestive tract in Ontario and the United States. Int J Cancer. 125:2159–2165. 2009. View Article : Google Scholar : PubMed/NCBI

3 

Bergfeld SA and DeClerck YA: Bone marrow-derived mesenchymal stem cells and the tumor microenvironment. Cancer Metastasis Rev. 29:249–261. 2010. View Article : Google Scholar : PubMed/NCBI

4 

Schmitz S and Machiels JP: Targeting the tumor environment in squamous cell carcinoma of the head and neck. Curr Treat Options Oncol. 17:372016. View Article : Google Scholar : PubMed/NCBI

5 

Ausoni S, Boscolo-Rizzo P, Singh B, Da Mosto MC, Spinato G, Tirelli G, Spinato R and Azzarello G: Targeting cellular and molecular drivers of head and neck squamous cell carcinoma: Current options and emerging perspectives. Cancer Metastasis Rev. 35:413–426. 2016. View Article : Google Scholar : PubMed/NCBI

6 

Pittenger MF, Mackay AM, Beck SC, Jaiswal RK, Douglas R, Mosca JD, Moorman MA, Simonetti DW, Craig S and Marshak DR: Multilineage potential of adult human mesenchymal stem cells. Science. 284:143–147. 1999. View Article : Google Scholar : PubMed/NCBI

7 

Friedman MS, Long MW and Hankenson KD: Osteogenic differentiation of human mesenchymal stem cells is regulated by bone morphogenetic protein-6. J Cell Biochem. 98:538–554. 2006. View Article : Google Scholar : PubMed/NCBI

8 

Short B, Brouard N, Occhiodoro-Scott T, Ramakrishnan A and Simmons PJ: Mesenchymal stem cells. Arch Med Res. 34:565–571. 2003. View Article : Google Scholar : PubMed/NCBI

9 

Freitag J, Bates D, Wickham J, Shah K, Huguenin L, Tenen A, Paterson K and Boyd R: Adipose-derived mesenchymal stem cell therapy in the treatment of knee osteoarthritis: A randomized controlled trial. Regen Med. 14:213–230. 2019. View Article : Google Scholar : PubMed/NCBI

10 

Baron R and Rawadi G: Targeting the Wnt/beta-catenin pathway to regulate bone formation in the adult skeleton. Endocrinology. 148:2635–2643. 2007. View Article : Google Scholar : PubMed/NCBI

11 

Tencerova M, Rendina-Ruedy E, Neess D, Faergeman N, Figeac F, Ali D, Danielsen M, Haakonsson A, Rosen CJ and Kassem M: Metabolic programming determines the lineage-differentiation fate of murine bone marrow stromal progenitor cells. Bone Res. 7:352019. View Article : Google Scholar : PubMed/NCBI

12 

Corre J, Mahtouk K, Attal M, Gadelorge M, Huynh A, Fleury-Cappellesso S, Danho C, Laharrague P, Klein B, Rème T and Bourin P: Bone marrow mesenchymal stem cells are abnormal in multiple myeloma. Leukemia. 21:1079–1088. 2007. View Article : Google Scholar : PubMed/NCBI

13 

Fairfield H, Costa S, Falank C, Farrell M, Murphy CS, D'Amico A, Driscoll H and Reagan MR: Multiple myeloma cells alter adipogenesis, increase senescence-related and inflammatory gene transcript expression, and alter metabolism in preadipocytes. Front Oncol. 10:5846832020. View Article : Google Scholar : PubMed/NCBI

14 

Battula VL, Le PM, Sun JC, Nguyen K, Yuan B, Zhou X, Sonnylal S, McQueen T, Ruvolo V, Michel KA, et al: AML-induced osteogenic differentiation in mesenchymal stromal cells supports leukemia growth. JCI Insight. 2:e900362017. View Article : Google Scholar : PubMed/NCBI

15 

Martinaud C, Desterke C, Konopacki J, Pieri L, Torossian F, Golub R, Schmutz S, Anginot A, Guerton B, Rochet N, et al: Osteogenic potential of mesenchymal stromal cells contributes to primary myelofibrosis. Cancer Res. 75:4753–4765. 2015. View Article : Google Scholar : PubMed/NCBI

16 

Zenner HP, Lehner W and Herrmann IF: Establishment of carcinoma cell lines from larynx and submandibular gland. Arch Otorhinolaryngol. 225:269–277. 1979. View Article : Google Scholar : PubMed/NCBI

17 

Gioanni J, Fischel JL, Lambert JC, Demard F, Mazeau C, Zanghellini E, Ettore F, Formento P, Chauvel P and Lalanne CM: Two new human tumor cell lines derived from squamous cell carcinomas of the tongue: Establishment, characterization and response to cytotoxic treatment. Eur J Cancer Clin Oncol. 24:1445–1455. 1988. View Article : Google Scholar : PubMed/NCBI

18 

Lee RH, Kim B, Choi I, Kim H, Choi HS, Suh K, Bae YC and Jung JS: Characterization and expression analysis of mesenchymal stem cells from human bone marrow and adipose tissue. Cell Physiol Biochem. 14:311–324. 2004. View Article : Google Scholar : PubMed/NCBI

19 

Scherzed A, Hackenberg S, Froelich K, Kessler M, Koehler C, Hagen R, Radeloff A, Friehs G and Kleinsasser N: BMSC enhance the survival of paclitaxel treated squamous cell carcinoma cells in vitro. Cancer Biol Ther. 11:349–357. 2011. View Article : Google Scholar : PubMed/NCBI

20 

Horwitz EM, Le Blanc K, Dominici M, Mueller I, Slaper-Cortenbach I, Marini FC, Deans RJ, Krause DS and Keating A; International Society for Cellular Therapy, : Clarification of the nomenclature for MSC: The international society for cellular therapy position statement. Cytotherapy. 7:393–295. 2005. View Article : Google Scholar : PubMed/NCBI

21 

Dominici M, Le Blanc K, Mueller I, Slaper-Cortenbach I, Marini F, Krause D, Deans R, Keating A, Prockop D and Horwitz E: Minimal criteria for defining multipotent mesenchymal stromal cells. The international society for cellular therapy position statement. Cytotherapy. 8:315–317. 2006. View Article : Google Scholar : PubMed/NCBI

22 

Livak KJ and Schmittgen TD: Analysis of relative gene expression data using real-time quantitative PCR and the 2(−Delta Delta C(T)) method. Methods. 25:402–408. 2001. View Article : Google Scholar : PubMed/NCBI

23 

Poggi A and Giuliani M: Mesenchymal stromal cells can regulate the immune response in the tumor microenvironment. Vaccines (Basel). 4:412016. View Article : Google Scholar : PubMed/NCBI

24 

Scherzad A, Taeger J, Gehrke TE, Hagen R, Kleinsasser N and Hackenberg S: Mesenchymal stem cells: Cancer promoting effects or tumor suppression-A current overview. Laryngorhinootologie. 97:678–687. 2018.PubMed/NCBI

25 

Xia X, Chen W, Ma T, Xu G, Liu H, Liang C, Bai X, Zhang Y, He Y and Liang T: Mesenchymal stem cells administered after liver transplantation prevent acute graft-versus-host disease in rats. Liver Transpl. 18:696–706. 2012. View Article : Google Scholar : PubMed/NCBI

26 

Prockop DJ, Gregory CA and Spees JL: One strategy for cell and gene therapy: Harnessing the power of adult stem cells to repair tissues. Proc Natl Acad Sci USA. 100 (Suppl 1):S11917–S11923. 2003. View Article : Google Scholar

27 

Cuiffo BG and Karnoub AE: Mesenchymal stem cells in tumor development: Emerging roles and concepts. Cell Adh Migr. 6:220–230. 2012. View Article : Google Scholar : PubMed/NCBI

28 

Zhang Q, Chai S, Wang W, Wan C, Zhang F, Li Y and Wang F: Macrophages activate mesenchymal stem cells to acquire cancer-associated fibroblast-like features resulting in gastric epithelial cell lesions and malignant transformation in vitro. Oncol Lett. 17:747–756. 2019.PubMed/NCBI

29 

Spaeth EL, Dembinski JL, Sasser AK, Watson K, Klopp A, Hall B, Andreeff M and Marini F: Mesenchymal stem cell transition to tumor-associated fibroblasts contributes to fibrovascular network expansion and tumor progression. PLoS One. 4:e49922009. View Article : Google Scholar : PubMed/NCBI

30 

Mishra PJ, Mishra PJ, Humeniuk R, Medina DJ, Alexe G, Mesirov JP, Ganesan S, Glod JW and Banerjee D: Carcinoma-associated fibroblast-like differentiation of human mesenchymal stem cells. Cancer Res. 68:4331–4339. 2008. View Article : Google Scholar : PubMed/NCBI

31 

Li Z, Liu C, Xie Z, Song P, Zhao RC, Guo L, Liu Z and Wu Y: Epigenetic dysregulation in mesenchymal stem cell aging and spontaneous differentiation. PLoS One. 6:e205262011. View Article : Google Scholar : PubMed/NCBI

32 

Tu B, Peng ZX, Fan QM, Du L, Yan W and Tang TT: Osteosarcoma cells promote the production of pro-tumor cytokines in mesenchymal stem cells by inhibiting their osteogenic differentiation through the TGF-β/Smad2/3 pathway. Exp Cell Res. 320:164–173. 2014. View Article : Google Scholar : PubMed/NCBI

33 

Paino F, La Noce M, Di Nucci D, Nicoletti GF, Salzillo R, De Rosa A, Ferraro GA, Papaccio G, Desiderio V and Tirino V: Human adipose stem cell differentiation is highly affected by cancer cells both in vitro and in vivo: Implication for autologous fat grafting. Cell Death Dis. 8:e25682017. View Article : Google Scholar : PubMed/NCBI

34 

Wolfson B, Eades G and Zhou Q: Adipocyte activation of cancer stem cell signaling in breast cancer. World J Biol Chem. 6:39–47. 2015. View Article : Google Scholar : PubMed/NCBI

35 

Banerjee K and Resat H: Constitutive activation of STAT3 in breast cancer cells: A review. Int J Cancer. 138:2570–2578. 2016. View Article : Google Scholar : PubMed/NCBI

36 

Heinrich PC, Behrmann I, Haan S, Hermanns HM, Muller-Newen G and Schaper F: Principles of interleukin (IL)-6-type cytokine signalling and its regulation. Biochem J. 374:1–20. 2003. View Article : Google Scholar : PubMed/NCBI

37 

Galic S, Oakhill JS and Steinberg GR: Adipose tissue as an endocrine organ. Mol Cell Endocrinol. 316:129–139. 2010. View Article : Google Scholar : PubMed/NCBI

38 

Pacini S: Deterministic and stochastic approaches in the clinical application of mesenchymal stromal cells (MSCs). Front Cell Dev Biol. 2:502014. View Article : Google Scholar : PubMed/NCBI

39 

Pevsner-Fischer M, Levin S and Zipori D: The origins of mesenchymal stromal cell heterogeneity. Stem Cell Rev. 7:560–568. 2011. View Article : Google Scholar : PubMed/NCBI

Related Articles

  • Abstract
  • View
  • Download
  • Twitter
Copy and paste a formatted citation
Spandidos Publications style
Meyer TJ, Hackenberg S, Herrmann M, Gehrke T, Steber M, Hagen R, Kleinsasser N and Scherzad A: Head and neck squamous cancer cells enhance the differentiation of human mesenchymal stem cells to adipogenic and osteogenic linages <em>in vitro</em>. Oncol Lett 24: 450, 2022.
APA
Meyer, T.J., Hackenberg, S., Herrmann, M., Gehrke, T., Steber, M., Hagen, R. ... Scherzad, A. (2022). Head and neck squamous cancer cells enhance the differentiation of human mesenchymal stem cells to adipogenic and osteogenic linages <em>in vitro</em>. Oncology Letters, 24, 450. https://doi.org/10.3892/ol.2022.13570
MLA
Meyer, T. J., Hackenberg, S., Herrmann, M., Gehrke, T., Steber, M., Hagen, R., Kleinsasser, N., Scherzad, A."Head and neck squamous cancer cells enhance the differentiation of human mesenchymal stem cells to adipogenic and osteogenic linages <em>in vitro</em>". Oncology Letters 24.6 (2022): 450.
Chicago
Meyer, T. J., Hackenberg, S., Herrmann, M., Gehrke, T., Steber, M., Hagen, R., Kleinsasser, N., Scherzad, A."Head and neck squamous cancer cells enhance the differentiation of human mesenchymal stem cells to adipogenic and osteogenic linages <em>in vitro</em>". Oncology Letters 24, no. 6 (2022): 450. https://doi.org/10.3892/ol.2022.13570
Copy and paste a formatted citation
x
Spandidos Publications style
Meyer TJ, Hackenberg S, Herrmann M, Gehrke T, Steber M, Hagen R, Kleinsasser N and Scherzad A: Head and neck squamous cancer cells enhance the differentiation of human mesenchymal stem cells to adipogenic and osteogenic linages <em>in vitro</em>. Oncol Lett 24: 450, 2022.
APA
Meyer, T.J., Hackenberg, S., Herrmann, M., Gehrke, T., Steber, M., Hagen, R. ... Scherzad, A. (2022). Head and neck squamous cancer cells enhance the differentiation of human mesenchymal stem cells to adipogenic and osteogenic linages <em>in vitro</em>. Oncology Letters, 24, 450. https://doi.org/10.3892/ol.2022.13570
MLA
Meyer, T. J., Hackenberg, S., Herrmann, M., Gehrke, T., Steber, M., Hagen, R., Kleinsasser, N., Scherzad, A."Head and neck squamous cancer cells enhance the differentiation of human mesenchymal stem cells to adipogenic and osteogenic linages <em>in vitro</em>". Oncology Letters 24.6 (2022): 450.
Chicago
Meyer, T. J., Hackenberg, S., Herrmann, M., Gehrke, T., Steber, M., Hagen, R., Kleinsasser, N., Scherzad, A."Head and neck squamous cancer cells enhance the differentiation of human mesenchymal stem cells to adipogenic and osteogenic linages <em>in vitro</em>". Oncology Letters 24, no. 6 (2022): 450. https://doi.org/10.3892/ol.2022.13570
Follow us
  • Twitter
  • LinkedIn
  • Facebook
About
  • Spandidos Publications
  • Careers
  • Cookie Policy
  • Privacy Policy
How can we help?
  • Help
  • Live Chat
  • Contact
  • Email to our Support Team