Spandidos Publications Logo
  • About
    • About Spandidos
    • Aims and Scopes
    • Abstracting and Indexing
    • Editorial Policies
    • Reprints and Permissions
    • Job Opportunities
    • Terms and Conditions
    • Contact
  • Journals
    • All Journals
    • Oncology Letters
      • Oncology Letters
      • Information for Authors
      • Editorial Policies
      • Editorial Board
      • Aims and Scope
      • Abstracting and Indexing
      • Bibliographic Information
      • Archive
    • International Journal of Oncology
      • International Journal of Oncology
      • Information for Authors
      • Editorial Policies
      • Editorial Board
      • Aims and Scope
      • Abstracting and Indexing
      • Bibliographic Information
      • Archive
    • Molecular and Clinical Oncology
      • Molecular and Clinical Oncology
      • Information for Authors
      • Editorial Policies
      • Editorial Board
      • Aims and Scope
      • Abstracting and Indexing
      • Bibliographic Information
      • Archive
    • Experimental and Therapeutic Medicine
      • Experimental and Therapeutic Medicine
      • Information for Authors
      • Editorial Policies
      • Editorial Board
      • Aims and Scope
      • Abstracting and Indexing
      • Bibliographic Information
      • Archive
    • International Journal of Molecular Medicine
      • International Journal of Molecular Medicine
      • Information for Authors
      • Editorial Policies
      • Editorial Board
      • Aims and Scope
      • Abstracting and Indexing
      • Bibliographic Information
      • Archive
    • Biomedical Reports
      • Biomedical Reports
      • Information for Authors
      • Editorial Policies
      • Editorial Board
      • Aims and Scope
      • Abstracting and Indexing
      • Bibliographic Information
      • Archive
    • Oncology Reports
      • Oncology Reports
      • Information for Authors
      • Editorial Policies
      • Editorial Board
      • Aims and Scope
      • Abstracting and Indexing
      • Bibliographic Information
      • Archive
    • Molecular Medicine Reports
      • Molecular Medicine Reports
      • Information for Authors
      • Editorial Policies
      • Editorial Board
      • Aims and Scope
      • Abstracting and Indexing
      • Bibliographic Information
      • Archive
    • World Academy of Sciences Journal
      • World Academy of Sciences Journal
      • Information for Authors
      • Editorial Policies
      • Editorial Board
      • Aims and Scope
      • Abstracting and Indexing
      • Bibliographic Information
      • Archive
    • International Journal of Functional Nutrition
      • International Journal of Functional Nutrition
      • Information for Authors
      • Editorial Policies
      • Editorial Board
      • Aims and Scope
      • Abstracting and Indexing
      • Bibliographic Information
      • Archive
    • International Journal of Epigenetics
      • International Journal of Epigenetics
      • Information for Authors
      • Editorial Policies
      • Editorial Board
      • Aims and Scope
      • Abstracting and Indexing
      • Bibliographic Information
      • Archive
    • Medicine International
      • Medicine International
      • Information for Authors
      • Editorial Policies
      • Editorial Board
      • Aims and Scope
      • Abstracting and Indexing
      • Bibliographic Information
      • Archive
  • Articles
  • Information
    • Information for Authors
    • Information for Reviewers
    • Information for Librarians
    • Information for Advertisers
    • Conferences
  • Language Editing
Spandidos Publications Logo
  • About
    • About Spandidos
    • Aims and Scopes
    • Abstracting and Indexing
    • Editorial Policies
    • Reprints and Permissions
    • Job Opportunities
    • Terms and Conditions
    • Contact
  • Journals
    • All Journals
    • Biomedical Reports
      • Information for Authors
      • Editorial Policies
      • Editorial Board
      • Aims and Scope
      • Abstracting and Indexing
      • Bibliographic Information
      • Archive
    • Experimental and Therapeutic Medicine
      • Information for Authors
      • Editorial Policies
      • Editorial Board
      • Aims and Scope
      • Abstracting and Indexing
      • Bibliographic Information
      • Archive
    • International Journal of Epigenetics
      • Information for Authors
      • Editorial Policies
      • Editorial Board
      • Aims and Scope
      • Abstracting and Indexing
      • Bibliographic Information
      • Archive
    • International Journal of Functional Nutrition
      • Information for Authors
      • Editorial Policies
      • Editorial Board
      • Aims and Scope
      • Abstracting and Indexing
      • Bibliographic Information
      • Archive
    • International Journal of Molecular Medicine
      • Information for Authors
      • Editorial Policies
      • Editorial Board
      • Aims and Scope
      • Abstracting and Indexing
      • Bibliographic Information
      • Archive
    • International Journal of Oncology
      • Information for Authors
      • Editorial Policies
      • Editorial Board
      • Aims and Scope
      • Abstracting and Indexing
      • Bibliographic Information
      • Archive
    • Medicine International
      • Information for Authors
      • Editorial Policies
      • Editorial Board
      • Aims and Scope
      • Abstracting and Indexing
      • Bibliographic Information
      • Archive
    • Molecular and Clinical Oncology
      • Information for Authors
      • Editorial Policies
      • Editorial Board
      • Aims and Scope
      • Abstracting and Indexing
      • Bibliographic Information
      • Archive
    • Molecular Medicine Reports
      • Information for Authors
      • Editorial Policies
      • Editorial Board
      • Aims and Scope
      • Abstracting and Indexing
      • Bibliographic Information
      • Archive
    • Oncology Letters
      • Information for Authors
      • Editorial Policies
      • Editorial Board
      • Aims and Scope
      • Abstracting and Indexing
      • Bibliographic Information
      • Archive
    • Oncology Reports
      • Information for Authors
      • Editorial Policies
      • Editorial Board
      • Aims and Scope
      • Abstracting and Indexing
      • Bibliographic Information
      • Archive
    • World Academy of Sciences Journal
      • Information for Authors
      • Editorial Policies
      • Editorial Board
      • Aims and Scope
      • Abstracting and Indexing
      • Bibliographic Information
      • Archive
  • Articles
  • Information
    • For Authors
    • For Reviewers
    • For Librarians
    • For Advertisers
    • Conferences
  • Language Editing
Login Register Submit
  • This site uses cookies
  • You can change your cookie settings at any time by following the instructions in our Cookie Policy. To find out more, you may read our Privacy Policy.

    I agree
Search articles by DOI, keyword, author or affiliation
Search
Advanced Search
presentation
Oncology Letters
Join Editorial Board Propose a Special Issue
Print ISSN: 1792-1074 Online ISSN: 1792-1082
Journal Cover
February-2023 Volume 25 Issue 2

Full Size Image

Sign up for eToc alerts
Recommend to Library

Journals

International Journal of Molecular Medicine

International Journal of Molecular Medicine

International Journal of Molecular Medicine is an international journal devoted to molecular mechanisms of human disease.

International Journal of Oncology

International Journal of Oncology

International Journal of Oncology is an international journal devoted to oncology research and cancer treatment.

Molecular Medicine Reports

Molecular Medicine Reports

Covers molecular medicine topics such as pharmacology, pathology, genetics, neuroscience, infectious diseases, molecular cardiology, and molecular surgery.

Oncology Reports

Oncology Reports

Oncology Reports is an international journal devoted to fundamental and applied research in Oncology.

Experimental and Therapeutic Medicine

Experimental and Therapeutic Medicine

Experimental and Therapeutic Medicine is an international journal devoted to laboratory and clinical medicine.

Oncology Letters

Oncology Letters

Oncology Letters is an international journal devoted to Experimental and Clinical Oncology.

Biomedical Reports

Biomedical Reports

Explores a wide range of biological and medical fields, including pharmacology, genetics, microbiology, neuroscience, and molecular cardiology.

Molecular and Clinical Oncology

Molecular and Clinical Oncology

International journal addressing all aspects of oncology research, from tumorigenesis and oncogenes to chemotherapy and metastasis.

World Academy of Sciences Journal

World Academy of Sciences Journal

Multidisciplinary open-access journal spanning biochemistry, genetics, neuroscience, environmental health, and synthetic biology.

International Journal of Functional Nutrition

International Journal of Functional Nutrition

Open-access journal combining biochemistry, pharmacology, immunology, and genetics to advance health through functional nutrition.

International Journal of Epigenetics

International Journal of Epigenetics

Publishes open-access research on using epigenetics to advance understanding and treatment of human disease.

Medicine International

Medicine International

An International Open Access Journal Devoted to General Medicine.

Journal Cover
February-2023 Volume 25 Issue 2

Full Size Image

Sign up for eToc alerts
Recommend to Library

  • Article
  • Citations
    • Cite This Article
    • Download Citation
    • Create Citation Alert
    • Remove Citation Alert
    • Cited By
  • Similar Articles
    • Related Articles (in Spandidos Publications)
    • Similar Articles (Google Scholar)
    • Similar Articles (PubMed)
  • Download PDF
  • Download XML
  • View XML
Article Open Access

Long non‑coding RNA PVT1 promotes the proliferation, migration and EMT process of ovarian cancer cells by regulating CTGF

  • Authors:
    • Lingling Dong
    • Huan Wang
    • Yun Gao
    • Shuai Wang
    • Weibo Wang
  • View Affiliations / Copyright

    Affiliations: Department of Oncology, Shandong Provincial Hospital, Shandong University, Jinan, Shandong 250021, P.R. China, College of Life Science and Technology, Weifang Medical University, Weifang, Shandong 261000, P.R. China, College of Public Health and Management, Weifang Medical University, Weifang, Shandong 261000, P.R. China, Department of Radiotherapy, Affiliated Hospital of Weifang Medical University, Weifang, Shandong 261000, P.R. China
    Copyright: © Dong et al. This is an open access article distributed under the terms of Creative Commons Attribution License.
  • Article Number: 71
    |
    Published online on: December 30, 2022
       https://doi.org/10.3892/ol.2022.13657
  • Expand metrics +
Metrics: Total Views: 0 (Spandidos Publications: | PMC Statistics: )
Metrics: Total PDF Downloads: 0 (Spandidos Publications: | PMC Statistics: )
Cited By (CrossRef): 0 citations Loading Articles...

This article is mentioned in:



Abstract

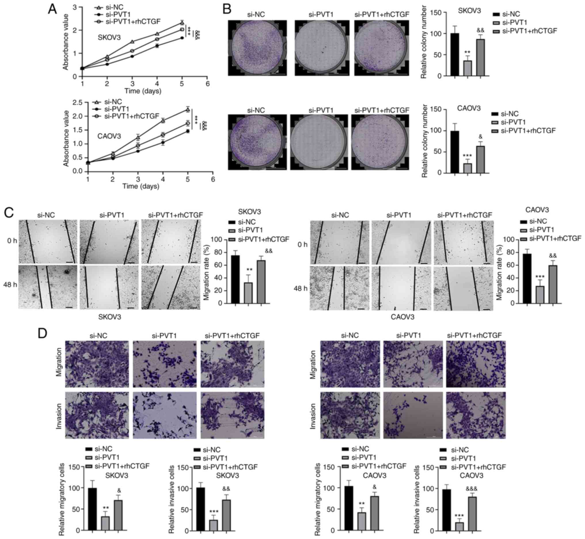
Ovarian cancer remains one of the most common gynecological malignancies with a poor prognosis. The present study investigated the roles of long non‑coding RNA plasmacytoma variant translocation 1 (lncRNA PVT1) in the regulation of the malignant phenotype of ovarian cancer cells, including cell proliferation, migration, invasion and epithelial‑mesenchymal transition (EMT). SKOV3 and CAOV3 cells were transfected with small interfering RNA (siRNA) targeting lncRNA PVT1 (si‑PVT1) or control siRNA and the si‑PCT1 transfected cells were co‑cultured with recombinant human connective tissue growth factor (rhCTGF). The proliferation, migration and invasion abilities of the cells were examined via Cell Counting Kit‑8, colony formation, wound‑healing and Transwell assays. The relative expression levels of lncRNA PVT1, CTGF, E‑cadherin and vimentin were analyzed using reverse transfection‑quantitative polymerase chain reaction, and western blotting was employed to detect the protein levels of CTGF, E‑cadherin and vimentin. The expression of lncRNA PVT1 was significantly reduced in SKOV3 and CAOV3 cells following transfection with si‑PVT1. In addition, the proliferation, migration and invasion abilities of SKOV3 and CAOV3 cells were repressed following lncRNA PVT1 knockdown. The knockdown of lncRNA PVT1 also reduced the expression of CTGF and vimentin, and increased the expression of E‑cadherin. The changes in the proliferation, migration and invasion of the cells induced by transfection with si‑PVT1 were partially attenuated in the presence of rhCTGF. Furthermore, co‑culture with rhCTGF reversed the si‑PVT1‑induced changes in the expression of EMT‑associated proteins. In conclusion, lncRNA PVT1 promotes the proliferation, migration, invasiveness and EMT process of ovarian cancer cells, and CTGF contributes to the effect of lncRNA PVT1.
View Figures

Figure 1

Figure 2

Figure 3

Figure 4

View References

1 

Shetty M: Imaging and differential diagnosis of ovarian cancer. Semin Ultrasound CT MR. 40:302–318. 2019. View Article : Google Scholar : PubMed/NCBI

2 

Eisenhauer EA: Real-world evidence in the treatment of ovarian cancer. Ann Oncol. 28 (Suppl_8):viii61–viii65. 2017. View Article : Google Scholar : PubMed/NCBI

3 

Wang JY, Lu AQ and Chen LJ: LncRNAs in ovarian cancer. Clin Chim Acta. 490:17–27. 2019. View Article : Google Scholar : PubMed/NCBI

4 

Ogunwobi OO and Segura MF: Editorial: PVT1 in Cancer. Front Oncol. 10:5887862020. View Article : Google Scholar : PubMed/NCBI

5 

Guan Y, Kuo WL, Stilwell JL, Takano H, Lapuk AV, Fridlyand J, Mao JH, Yu M, Miller MA, Santos JL, et al: Amplification of PVT1 contributes to the pathophysiology of ovarian and breast cancer. Clin Cancer Res. 13:5745–5755. 2007. View Article : Google Scholar : PubMed/NCBI

6 

Zhang Y, Tan Y, Wang H, Xu M and Xu L: Long Non-Coding RNA plasmacytoma variant translocation 1 (PVT1) enhances proliferation, migration, and epithelial-mesenchymal transition (EMT) of pituitary adenoma cells by activating β-Catenin, c-Myc, and Cyclin D1 expression. Med Sci Monit. 25:7652–7659. 2019. View Article : Google Scholar : PubMed/NCBI

7 

Yang Q, Yu Y, Sun Z and Pan Y: Long non-coding RNA PVT1 promotes cell proliferation and invasion through regulating miR-133a in ovarian cancer. Biomed Pharmacother. 106:61–67. 2018. View Article : Google Scholar : PubMed/NCBI

8 

Kubota S and Takigawa M: Cellular and molecular actions of CCN2/CTGF and its role under physiological and pathological conditions. Clin Sci (Lond). 128:181–196. 2015. View Article : Google Scholar : PubMed/NCBI

9 

Arnott JA, Lambi AG, Mundy C, Hendesi H, Pixley RA, Owen TA, Safadi FF and Popoff SN: The role of connective tissue growth factor (CTGF/CCN2) in skeletogenesis. Crit Rev Eukaryot Gene Expr. 21:43–69. 2011. View Article : Google Scholar : PubMed/NCBI

10 

Klaassen I, van Geest RJ, Kuiper EJ, van Noorden CJ and Schlingemann RO: The role of CTGF in diabetic retinopathy. Exp Eye Res. 133:37–48. 2015. View Article : Google Scholar : PubMed/NCBI

11 

Shen YW, Zhou YD, Chen HZ, Luan X and Zhang WD: Targeting CTGF in Cancer: An emerging therapeutic opportunity. Trends Cancer. 7:511–524. 2021. View Article : Google Scholar : PubMed/NCBI

12 

Livak KJ and Schmittgen TD: Analysis of relative gene expression data using real-time quantitative PCR and the 2(−Delta Delta C(T)) method. Methods. 25:402–408. 2001. View Article : Google Scholar : PubMed/NCBI

13 

Cho SW, Xu J, Sun R, Mumbach MR, Carter AC, Chen YG, Yost KE, Kim J, He J, Nevins SA, et al: Promoter of lncRNA Gene PVT1 is a tumor-suppressor DNA boundary element. Cell. 173:1398–1412.e22. 2018. View Article : Google Scholar : PubMed/NCBI

14 

Liu C, Jin J, Liang D, Gao Z, Zhang Y, Guo T and He Y: Long Noncoding RNA PVT1 as a novel predictor of metastasis, clinicopathological characteristics and prognosis in human cancers: A meta-analysis. Pathol Oncol Res. 25:837–847. 2019. View Article : Google Scholar : PubMed/NCBI

15 

Wu BQ, Jiang Y, Zhu F, Sun DL and He XZ: Long noncoding RNA PVT1 promotes EMT and cell proliferation and migration through downregulating p21 in pancreatic cancer cells. Technol Cancer Res Treat. 16:819–827. 2017. View Article : Google Scholar : PubMed/NCBI

16 

Chang Z, Cui J and Song Y: Long noncoding RNA PVT1 promotes EMT via mediating microRNA-186 targeting of Twist1 in prostate cancer. Gene. 654:36–42. 2018. View Article : Google Scholar : PubMed/NCBI

17 

Chen Y, Du H, Bao L and Liu W: LncRNA PVT1 promotes ovarian cancer progression by silencing miR-214. Cancer Biol Med. 15:238–250. 2018. View Article : Google Scholar : PubMed/NCBI

18 

Zheng J, Hu L, Cheng J, Xu J, Zhong Z, Yang Y and Yuan Z: lncRNA PVT1 promotes the angiogenesis of vascular endothelial cell by targeting miR-26b to activate CTGF/ANGPT2. Int J Mol Med. 42:489–496. 2018.PubMed/NCBI

19 

Ding LB, Li Y, Liu GY, Li TH, Li F, Guan J and Wang HJ: Long non-coding RNA PVT1, a molecular sponge of miR-26b, is involved in the progression of hyperglycemia-induced collagen degradation in human chondrocytes by targeting CTGF/TGF-β signal ways. Innate Immun. 26:204–214. 2020. View Article : Google Scholar : PubMed/NCBI

20 

Jiang CG, Lv L, Liu FR, Wang ZN, Na D, Li F, Li JB, Sun Z and Xu HM: Connective tissue growth factor is a positive regulator of epithelial-mesenchymal transition and promotes the adhesion with gastric cancer cells in human peritoneal mesothelial cells. Cytokine. 61:173–180. 2013. View Article : Google Scholar : PubMed/NCBI

21 

Yang L, Hou J, Cui XH, Suo LN and Lv YW: MiR-133b regulates the expression of CTGF in epithelial-mesenchymal transition of ovarian cancer. Eur Rev Med Pharmacol Sci. 21:5602–5609. 2017.PubMed/NCBI

22 

Prieto-García E, Díaz-García CV, García-Ruiz I and Agulló-Ortuño MT: Epithelial-to-mesenchymal transition in tumor progression. Med Oncol. 34:1222017. View Article : Google Scholar : PubMed/NCBI

23 

Thiery JP, Acloque H, Huang RY and Nieto MA: Epithelial-mesenchymal transitions in development and disease. Cell. 139:871–890. 2009. View Article : Google Scholar : PubMed/NCBI

24 

Ding Y, Fang Q, Li Y and Wang Y: Amplification of lncRNA PVT1 promotes ovarian cancer proliferation by binding to miR-140. Mamm Genome. 30:217–225. 2019. View Article : Google Scholar : PubMed/NCBI

25 

Qu C, Dai C, Guo Y, Qin R and Liu J: Long non-coding RNA PVT1-mediated miR-543/SERPINI1 axis plays a key role in the regulatory mechanism of ovarian cancer. Biosci Rep. 40:BSR202008002020. View Article : Google Scholar : PubMed/NCBI

26 

Yi K, Hou M, Yuan J, Yang L, Zeng X, Xi M and Chen J: LncRNA PVT1 epigenetically stabilizes and post-transcriptionally regulates FOXM1 by acting as a microRNA sponge and thus promotes malignant behaviors of ovarian cancer cells. Am J Transl Res. 12:2860–2874. 2020.PubMed/NCBI

Related Articles

  • Abstract
  • View
  • Download
  • Twitter
Copy and paste a formatted citation
Spandidos Publications style
Dong L, Wang H, Gao Y, Wang S and Wang W: Long non‑coding RNA PVT1 promotes the proliferation, migration and EMT process of ovarian cancer cells by regulating CTGF. Oncol Lett 25: 71, 2023.
APA
Dong, L., Wang, H., Gao, Y., Wang, S., & Wang, W. (2023). Long non‑coding RNA PVT1 promotes the proliferation, migration and EMT process of ovarian cancer cells by regulating CTGF. Oncology Letters, 25, 71. https://doi.org/10.3892/ol.2022.13657
MLA
Dong, L., Wang, H., Gao, Y., Wang, S., Wang, W."Long non‑coding RNA PVT1 promotes the proliferation, migration and EMT process of ovarian cancer cells by regulating CTGF". Oncology Letters 25.2 (2023): 71.
Chicago
Dong, L., Wang, H., Gao, Y., Wang, S., Wang, W."Long non‑coding RNA PVT1 promotes the proliferation, migration and EMT process of ovarian cancer cells by regulating CTGF". Oncology Letters 25, no. 2 (2023): 71. https://doi.org/10.3892/ol.2022.13657
Copy and paste a formatted citation
x
Spandidos Publications style
Dong L, Wang H, Gao Y, Wang S and Wang W: Long non‑coding RNA PVT1 promotes the proliferation, migration and EMT process of ovarian cancer cells by regulating CTGF. Oncol Lett 25: 71, 2023.
APA
Dong, L., Wang, H., Gao, Y., Wang, S., & Wang, W. (2023). Long non‑coding RNA PVT1 promotes the proliferation, migration and EMT process of ovarian cancer cells by regulating CTGF. Oncology Letters, 25, 71. https://doi.org/10.3892/ol.2022.13657
MLA
Dong, L., Wang, H., Gao, Y., Wang, S., Wang, W."Long non‑coding RNA PVT1 promotes the proliferation, migration and EMT process of ovarian cancer cells by regulating CTGF". Oncology Letters 25.2 (2023): 71.
Chicago
Dong, L., Wang, H., Gao, Y., Wang, S., Wang, W."Long non‑coding RNA PVT1 promotes the proliferation, migration and EMT process of ovarian cancer cells by regulating CTGF". Oncology Letters 25, no. 2 (2023): 71. https://doi.org/10.3892/ol.2022.13657
Follow us
  • Twitter
  • LinkedIn
  • Facebook
About
  • Spandidos Publications
  • Careers
  • Cookie Policy
  • Privacy Policy
How can we help?
  • Help
  • Live Chat
  • Contact
  • Email to our Support Team