International Journal of Molecular Medicine is an international journal devoted to molecular mechanisms of human disease.
International Journal of Oncology is an international journal devoted to oncology research and cancer treatment.
Covers molecular medicine topics such as pharmacology, pathology, genetics, neuroscience, infectious diseases, molecular cardiology, and molecular surgery.
Oncology Reports is an international journal devoted to fundamental and applied research in Oncology.
Experimental and Therapeutic Medicine is an international journal devoted to laboratory and clinical medicine.
Oncology Letters is an international journal devoted to Experimental and Clinical Oncology.
Explores a wide range of biological and medical fields, including pharmacology, genetics, microbiology, neuroscience, and molecular cardiology.
International journal addressing all aspects of oncology research, from tumorigenesis and oncogenes to chemotherapy and metastasis.
Multidisciplinary open-access journal spanning biochemistry, genetics, neuroscience, environmental health, and synthetic biology.
Open-access journal combining biochemistry, pharmacology, immunology, and genetics to advance health through functional nutrition.
Publishes open-access research on using epigenetics to advance understanding and treatment of human disease.
An International Open Access Journal Devoted to General Medicine.
Colon adenocarcinoma (COAD) is the third leading cause of cancer-related mortality worldwide and the fatality rate is as high as 50.2%, according to statistics for 2020 (1). COAD accounts for 80–90% of colon cancer on the basis of pathological classification. At present, the 5-year survival rate of patients with COAD without distant metastasis has an improved prognosis, but the survival rate of patients with distant metastases is <30% (2). Target therapies and immune checkpoint blockade therapies have shown desirable results in both early-stage and advanced-stage colon cancer, but resistance is a major unsolved problem (3,4). Therefore, a comprehensive understanding of the genetic variation and Tumor microenvironment (TME) of colon cancer is the best choice for treatment and prognostic assessment.
In the 1960s, the era of cancer treatment using copper was beginning (5). A previous study confirmed higher levels of copper in the serum and tumor tissue compared with that in healthy subjects (6). Copper participates in the proliferation, angiogenesis and metastasis of tumors (7). Therefore, abnormal copper levels may be a new target for cancer therapy (8). Unbalanced copper homeostasis may cause irreversible damage to cells. The cell death mechanism caused by copper is distinct from all the other known programmed cell death mechanisms, such as apoptosis, pyroptosis, ferroptosis and necroptosis, and this non-specific mechanism is termed ‘cuproptosis’ (9). Cuproptosis, as a new form of programmed cell death, sheds light on tumor treatments. According to a recent study, cuproptosis is mediated by an ancient mechanism: Mitochondrial respiration. Mitochondria are essential regulators of cell proliferation and the dysregulation of mitochondrial function are closely associated with colon cancer (10). A close correlation between blood copper levels and colorectal cancer has been discovered (11). However, the relationship between COAD and cuproptosis-associated genes remains to be elucidated. The following genes, FDX1, LIPT1, LIAS, DLD, DLAT, PDHA1 and PDHB can rescue cells from cuproptosis, while the three other genes (MTF1, GLS and CDKN2A) are the sensitizers of cuproptosis through whole genome CRISPR-Cas9 knockout screening (9). Copper ionophores, including the importer SLC31A1 (12) and copper chelators, including the exporters ATP7B (13–15) were used to maintain the copper homeostasis. The overexpression of SCL31A1 and deletion of ATP7B could increase sensitivity to cuproptosis. These 12 genes have been confirmed to be closely associated with cuproptosis (9). The correlation of cuproptosis with prognosis of COAD remains to be elucidated. Therefore, the role of cuproptosis in tumorigenesis and the relationship between cuproptosis-associated genes and COAD are waiting for exploration.
The present study explored the potential relationship between 12 cuproptosis-associated genes and COAD. Patients with COAD were divided into two cuproptosis-related molecular subtypes according to the expression levels of 12 cuproptosis-associated genes in each sample. The patients were then classified into three gene subtypes according to differentially expressed genes (DEGs) of prognostic value based on the two cuproptosis-related subtypes. Finally, a risk score and a nomogram predicting pattern were established to predict survival probability and immune characteristics of COAD, which may predict patient prognosis and immunotherapeutic sensitivity.
The RNA transcriptome dataset [Fragments Per Kilobase Million (FPKM)], tumor somatic mutation data and clinical data of COAD including survival time, survival status, age, sex, stage and tumor node metastasis TMN classification, which were downloaded from the Cancer Genome Atlas (TCGA; http://portal.gdc.cancer.gov/) database on April 22, 2022. GSE17536 was obtained from the Gene Expression Omnibus (GEO; http://www.ncbi.nlm.nih.gov/geo/). All mRNA expression data were collected from human tumor or para-carcinoma tissues. FPKM format was transformed into the Transcripts Per Kilobase Million (TPM) form (16,17). The batch effect of the merged datasets and other unrelated variables were removed by the package SVA of R software 4.1.1 (https://www.r-project.org/) (18). Patients without clinical information were excluded, a total of 623 patients were included in the subsequent analyses.
The consensus unsupervised clustering analysis was used to stratify patients into distinct molecular subtypes according to the expression levels of 12 cuproptosis-associated genes in each patient. The differences in prognosis and survival rate of subtypes were assessed using the univariate Cox regression and the Kaplan-Meier survival analysis generated by the ‘survival’ and ‘survminer’ R packages (19). Gene set variation analysis (GSVA) was applied to ascertain the different enrichment of molecular subtypes in biological processes with the Kyoto Encyclopedia of Genes and Genomes (KEGG) and Hallmark gene set (http://www.gsea-msigdb.org/gsea/downloads c2.cp.kegg.v7.5.1.symbols.gmt and h.all.v7.5.1.symbols.gmt were downloaded on June 25, 2022.).
The risk score associated with cuproptosis prognosis was calculated to quantify the individual colon tumors. First, the differentially expressed genes (DEGs) between the cuproptosis subtypes were identified and the prognostic DEGs were screened out by the univariate Cox regression analysis with P<0.001, to classify the patients into three subtypes (cuproptosis gene subtype A, B and C) using a consensus unsupervised clustering method. Second, based on the prognostic DEGs, the least absolute shrinkage and selection operator (LASSO) Cox regression algorithm was applied to minimize the risk of over-fitting by the ‘glmnet’ R package (19). Last, the key genes and their correlative coefficients were obtained using multivariate Cox analysis to establish risk score. The risk score of each patient was calculated as follows:
Expi and Coefi represented each gene's expression and correlative coefficient, respectively. The patients were divided into the low-risk group (<median value) or the high-risk group (≥median value) (19). The median is a measure of the central tendency of the data and represents the general level of the data, which means that a lot of the data in a dataset are not affected by the data that is too large or too small. The ‘survival’ R package was used to determine the survival rate of two risk groups. Finally, in order to verify the reliability of the risk score, all patients with COAD were randomly categorized into the internal group (training group, n=312) and the external validation groups (testing group, n=311) with the R package ‘caret’ (19).
To assess whether the risk score was independent of other clinicopathological features, forest maps for univariate and multivariate independent prognostic analyses were performed. A time-dependent receiver operating characteristic (ROC) curve was used to evaluate the reliability of prognosis for 1-, 3-, 5-years. In addition, the present study investigated whether the risk score maintained its superior performance to the traditional clinicopathological features (age, sex, stage, T, M, N) by the ROC curve.
Total RNA was extracted from HCT-116 colon cancer cell lines and HT-29 colorectal cancer cell lines (1×105/ml; American Type Culture Collection) using TRIzol reagent (Invitrogen; Thermo Fisher Scientific, Inc.) and TB Green Premix Ex Taq™ II (Takara Bio, Inc.). Complementary DNA (cDNA) was synthesized using the total RNA and a PrimeScript RT reagent kit (Takara Bio, Inc.). SYBR Green assays were used to perform the RT-qPCR on CFX 96 Thermocycler (Bio-Rad Laboratories, Inc.). RNA extraction, cDNA synthesis, and qPCR were performed according to the manufacturer's protocols. Amplification conditions were 5 min at 95°C and then 40 cycles each consisting of 10 sec at 95°C, 1 min at 60°C and 10 sec at 72°C. The data were calculated through the 2−ΔΔCq (19), normalizing with GAPDH. The primer sequences used for RT-qPCR in this study are listed in Table SI. Experiments were repeated three times.
TIMER, CIBERSORT, CIBERSORT-ABS, quanTIseq, MCP-counter, xCell and EPIC algorithms (20) were used to assess the expression level of immune cells by correlation analysis of risk score. The present study also validated differential expression of immune cell subpopulations-related function, immune checkpoints and MSI between low- and high-risk groups. Next, the datasets of 448 COAD-related mutations from the TCGA database were downloaded to compare the score of TMB by Spearman correlation analysis. To explore the difference of drug susceptibility between the two risk groups, the ‘pRRophetic’ algorithm and ‘ggpubr’ packages (19) were used to calculate the semi-inhibitory concentration (IC50) values of commonly used immunotherapeutic drugs in cancer treatment.
Nomogram scoring pattern was constructed by the ‘Regplot’ package based on the results of independent prognostic analyses according to different clinical characteristics and risk score (21). In the nomogram scoring pattern, each variable was matched with a score. The scores of all variables in each patient were added to get the total scores (22), which would indicate the survival probability of each patient <1-, 3-, 5-years, respectively.
All statistical analyses were performed by R version 4.1.1 and P<0.05 was considered to indicate a statistically significant difference. Significantly differences of model genes between the normal group and HCT-116 or HT-29 cells in the RT-qPCR analysis were measured by two ways of analysis of variance with Bonferroni's post-test.
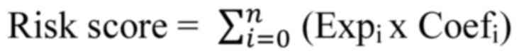
The analysis flow chart is Fig. S1. First, copy number variation (CNV) of 12 cuproptosis-associated genes were explored and it was found that PDHB had the highest CNV deletion followed by FDX1, CDKN2A, DLAT, LIAS, DLD, whereas ATP7B, MTF1, GLS and LIPT1 had CNV amplification (Fig. 1A). The circle graph shows the location of CNV alteration on respective chromosomes (Fig. 1B). Furthermore, the expression level of cuproptosis-associated genes between normal tissues and COAD was compared. It was discovered that PDHA1, ATP7B, CDKN2A, GLS and LIPT1 were significantly increased in tumor tissues, but MTF1, DLD and FDX1 were increased in normal tissues. The expression levels of most genes were positively correlated with the change in CNV. Compared with normal tissues, CNV loss such as FDX1 and DLD was expressed at lower levels in tumors, while CNV gain such as ATP7B, GLS and LIPT1 were significantly increased in tumors, suggesting that CNV regulates mRNA expression of genes (Fig. 1C). However, CNV deletion of CDKN2A showed higher expression in tumors, while CNV amplification of MTF1 downregulated mRNA expression in tumors. It might be that CNV is not the only factor that regulates mRNA expression (23). Other factors, such as transcription factors or DNA methylation, can also regulate mRNA expression (24,25). It was observed that 11 out of 12 genes were positively regulated by polygenic correlation analysis, but CDKN2A was an exception (Fig. 1D). Last, the prognosis of 12 cuproptosis-associated genes was performed and CDKN2A was identified as the best independent predictive factor (P=0.034; HR: 1.20985; 95% CI: 1.06503-1.37437). The results indicated that the genetic variation and expression of 12 cuproptosis-associated genes are different between normal tissues and COAD, indicating that they have a potential role in tumorigenesis.
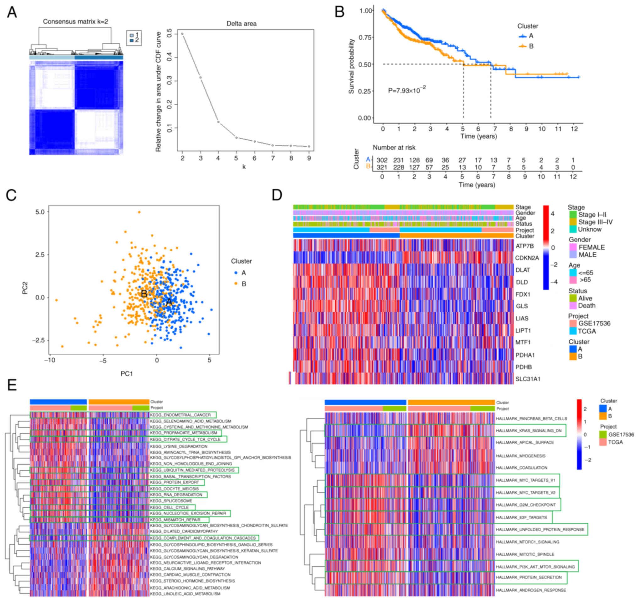
The present study categorized 623 patients into two subtypes, including 302 cases in subtype A and 321 cases in subtype B, based on the optimal selection k=2. The cumulative distribution function (CDF) curve increased gradually and smoothly (Fig. 2A). These were termed cluster A and B, respectively. The survival analysis showed cluster A had an improved survival rate than cluster B within seven years (Fig. 2B). The differences between the two subtypes were revealed by principal component analysis (PCA) analysis (Fig. 2C). Furthermore, a heat map of the clinical characteristics of two clusters showed that most cuproptosis-associated genes were highly expressed in cluster A, while the minority was expressed in cluster B (Fig. 2D). But CDKN2A was highly expressed in cluster B. It was hypothesized that CDKN2A was associated with tumorigenesis and had an impact on survival. CDKN2A can be regarded as a promising biomarker of colon cancer (26). CDKN2A, as an important marker of epithelial-mesenchymal transition, tends to be upregulated in colon cancer (27). Cluster B had more mortality and advanced stage (stage III–IV) compared with cluster A. Finally, gene set variation analysis (GSVA) analysis in KEGG showed that cancer or immune-related pathways, molecular processes, including endometrial cancer, cell cycle, ubiquitin-mediated proteolysis and TCA cycle pathway were enriched in cluster A (Fig. 2E). Additionally, the GSVA in Hallmark found the diverse pathways were highly enriched in cluster A, such as MYC targets, G2M checkpoint, E2F targets, unfolded protein response and PI3K/AKT/mTOR signaling. According to the above analyses, it was hypothesized that cuproptosis-associated genes might regulate immune-related and cell death-related molecular processes and pathways to inhibit the progression of tumors (28).
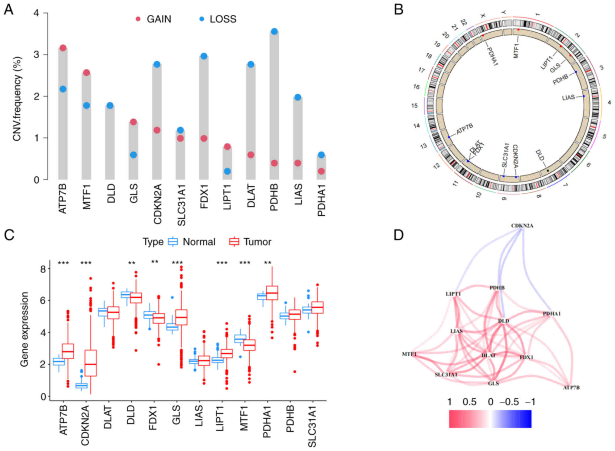
The two subtypes were compared to find 5,366 DEGs from the intersection. The prognostic values of 29 genes were subsequently screened by univariate Cox regression analysis. Corresponding to cuproptosis-related subtypes, the consensus clustering algorithm was also used to stratify patients into three genomic subtypes based on 29 prognostic genes termed gene subtypes A, B and C. The survival curves showed that gene cluster A had the best survival advantages over the other two clusters (Fig. 3A). In addition, there were significant differences in the expression level of cuproptosis-associated genes among the three gene subtypes and most them were highly expressed in subtype A (Fig. 3B). As expected, CDKN2A was highly expressed in cluster C with the poorest survival rate. To further understand the characteristics of cuproptosis in each patient, the risk score was established, the key 7 model genes and their correlative coefficients were obtained by LASSO and multivariate Cox regression analysis (Table SII), including three high-risk genes (KDM3A, HSPB1 and UPK3B) and four low-risk genes (PMM2, ACOX1, PPARGC1A and EPHB2). The risk score of each patient was constructed as follows:
Risk score=(−0.34559 × expressionPMM2) + (−0.44662 × expressionACOX1) + (0.79297 × expressionKDM3A) + (0.14968 × expressionHSPB1) + (−0.20650 × expressionPPARGC1A) + (0.19863 × expressionUPK3B) + (−0.14950 × expressionEPHB2).
The patients with risk score lower than the median value of 0.9555921 were categorized into the low-risk group (n=312), while those with risk score higher than the median value were placed in the high-risk group (n=311). The discernible separation between high- and low-risk groups was conducted by PCA analysis (Fig. 3C). As the risk score increased, patient mortality increased (Fig. 3D). It was discovered that the risk score showed different distribution in cuproptosis clusters and gene clusters. The risk score of gene cluster C was the highest, while cuproptosis-related cluster B was markedly correlated with a higher risk score (Fig. 3E and F). The Sankey diagram showed the changes in attributions of individual patients and the majority of patients from the low-risk group survived (Fig. 3G). The above results indicated the risk score was negatively correlated with the patient's survival, while survival rates decreased with increased risk scores.
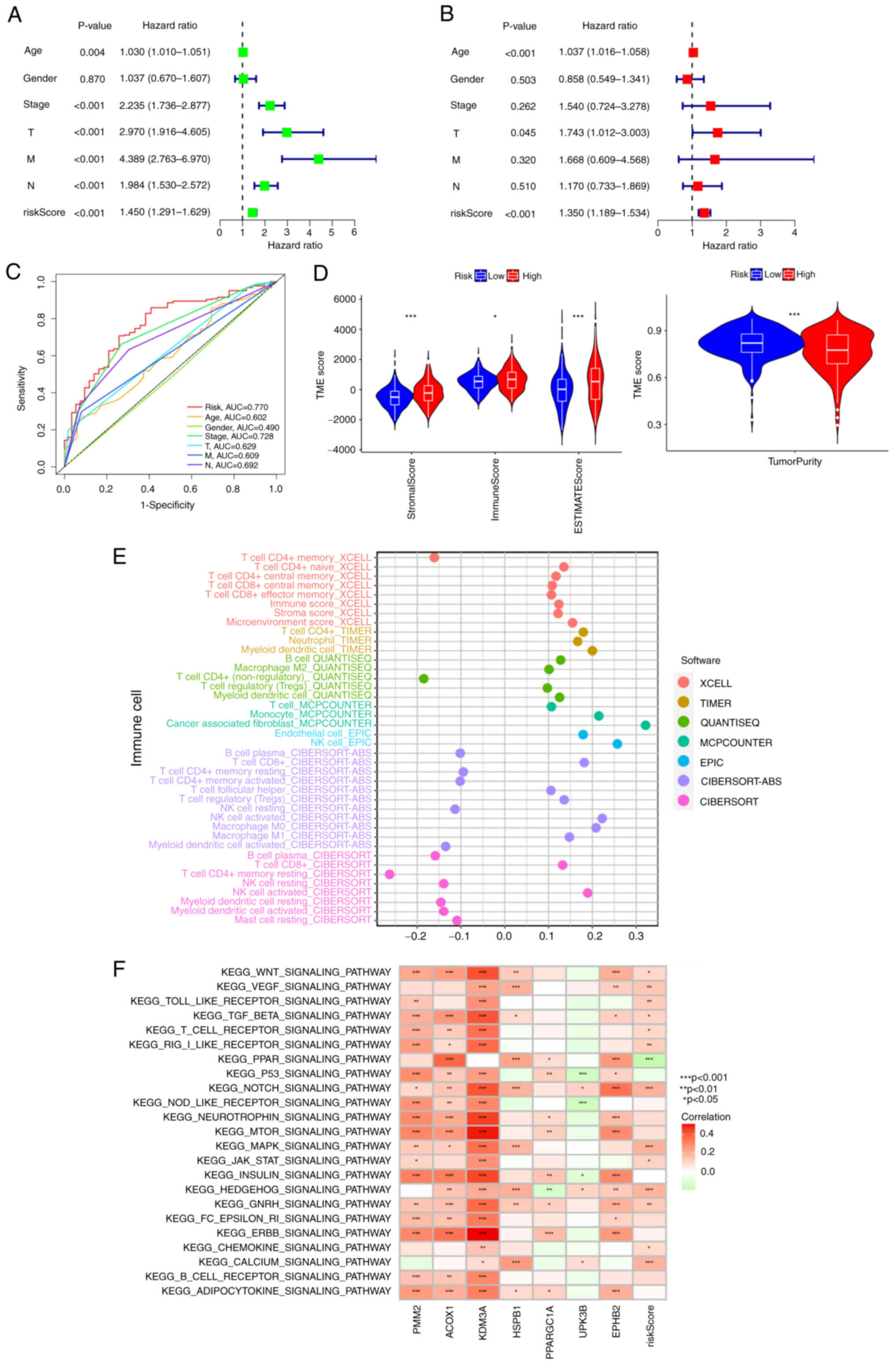
To validate the prognostic reliability of risk score, all patients were randomly stratified into the training group (n=312) and the testing group (n=311). The patients were also classified into low- or high-risk groups according to the above risk score formula and the median value. The three high-risk genes (KDM3A, HSPB1 and UPK3B) were highly expressed in the high-risk group according to the heat map and the survival status distribution plot revealed that as the risk score increased, the mortality also increased (Fig. 4A). Survival analysis revealed a significantly improved prognosis in the low-risk group than in the high-risk group (P<0.001; Fig. 4B). Furthermore, the area under the curve (AUC) values of the patients' 1-, 3-, 5-year survival rates were predicted as 0.681, 0.684 and 0.770 in the entire group, respectively. The AUC value of training and testing groups were all >0.6 (Fig. 4C). The patient survival status distribution plot, survival analysis and ROC showing the same tendencies of the two risk groups in the entire, training and testing groups. All of these indicated that the risk score had a stable performance to predict the prognosis of patients with COAD.
To further confirm that the risk score was superior to the other clinical characteristics, univariate and multivariate independent prognostic analyses were performed. The risk score was confirmed as an independent prognostic factor (P<0.001; HR: 1.350; 95% CI: 1.189-1.534; Fig. 5A and B). ROC curves were used to determine whether the risk score could be used as an early prediction for COAD. It was found the area under the risk score curve of 5-year AUC was the largest, implying that the sensitivity and specificity of this prognostic pattern are more feasible than the other clinical factors (Fig. 5C). The high-risk group was closely associated with higher stromal scores and immune scores by difference analysis in the TME (Fig. 5D), suggesting the higher estimate scores and the lower tumor purity in the high-risk group. Analysis of gliomas showed that tumors with lower purity had higher malignancy and worse prognosis (29). Low tumor purity was an independent predictor of poor prognosis in colon cancer with a higher TMB and stronger immunophenotype (30). As shown in Fig. 5E, the abscissa is the correlation coefficient of the risk score. If the correlation coefficient was >0, the expression level of immune cells was positively correlated with the risk score; otherwise, it was negatively correlated. The expression levels of most immune cells was positively correlated with the risk score and it demonstrated that most immune cells tended to be higher enriched in the high-risk group. In addition, the association between individual immune cells and risk score was confirmed by correlation analysis. The risk score was negatively correlated with plasma B cells, resting NK cells and activated memory CD4+ T cells (Fig. S2A-C; R<0; P<0.05). By contrast, the risk score was positively correlated with endothelial cells, M0 macrophages, M1 macrophages, M2 Macrophages, CD8+ T cells and T cell regulatory cells (Tregs; Fig. S2D-I; R≥0; P<0.05). As shown in Fig. 5F, VEGF/toll-like receptor/TGFβ/T cell receptor/Rig I-like receptor/NOTCH/MAPK/chemokine signaling pathways were positively correlated with the risk score, demonstrating that these immune-related pathways were enriched in the high-risk group.
To investigate the differences in clinical characteristics in high- and low-risk groups, the percent weight of age, sex, stage, T, M, N was explored in two risk groups. The results showed that patients of age >65, male, advanced-stage tumor stage, T and M occupied the higher proportion in the high-risk group (Fig. S3A-F).
The expression levels of seven model genes in HCT-116 and HT-29 cells were investigated by RT-qPCR and the expression of HSPB1 was the highest in tumor cells compared with normal tissue cells. As a low-risk gene, PPARGC1 is highly expressed in normal tissues. The expression levels of PMM2, ACOX1 and UPK3B were upregulated in HCT-116 and HT-29 cells and KDM3A, EPHB2 only in HCT-116 colon cancer cells compared to the expressed levels in the normal tissue cells (Fig. 6A-G). By RT-qPCR analysis, the expression trend of most model genes between normal and tumor tissues was basically consistent with the results based on TCGA data analysis (Fig. 6H-N).
The immune cell subpopulations related functions between two risk groups were evaluated by ssGESA analysis and the following T cell functions: APC co-inhibition, checkpoint, HLA, para inflammation, T cell co-inhibition and type I/II IFN response were highly enriched in the high-risk group (Fig. 7A). A previous study has elucidated the critical role of checkpoint inhibitor utilized in immunotherapies (31). Therefore, the differences in the expression levels of 23 immune checkpoints between the two risk groups was investigated and the expression levels of CD274 (PD-L1), PDCD-1 (PD-1) and CTLA 4, etc. in the high-risk group were significantly higher than those in the low-risk group (Fig. 7B). The above results demonstrated that the high-risk group had a great deal of immune cell infiltration, the enrichment of immune-related pathways and a higher expression level of immune checkpoints. It might be more sensitive to immunotherapies.
Based on the risk score, the differences in TMB, MSI and drug sensitivity between the two risk groups was assessed. Some evidence suggests that patients with high TMB may benefit from immunotherapy (5). Fig. 7C showed that the high-risk group had a higher TMB compared with the low-risk group, indicating that an apparent positive correlation could be displayed between risk score and TMB. Spearman correlation analysis confirmed the above results (rs=0.15; P=0.0023; Fig. 7D). According to the TMB optimal cut-off value, patients were divided into the high- and the low-mutation group. The prognosis of low-TMB was improved compared with that of high-TMB through survival analysis (Fig. 7E). MSI-H increased with the increases of risk score (Fig. 7F) and the patients with high-frequency MSI-H are more sensitive to and benefit greatly from immunotherapies (11). Finally, commonly used immunotherapeutic drugs and the copper ion carrier Elesclomol were searched to evaluate the sensitivities of patients in two risk groups. Most patients in the high-risk group had lower IC50 values, such as Elesclomol, Indoximod, nivolumab and Pazopanib (Fig. 7H-M), while Cytarabine was lower in the low-risk group. Together, these results confirmed that the patients in the high-risk group were more sensitive to immunotherapy.
Considering the practicability of the risk score in predicting the survival status of patients with COAD, a nomogram scoring pattern combining risk score and clinicopathological characteristics was established to predict survival probability in 1-, 3- and 5-years. As shown in Fig. 8A, the score of age was 48, the score of risk score was 22 in the low-risk group and the total score was 466, predicting the survival probability of less than 1-year was 18.9%, <3-year was 41.7% and <5-year was 61.2%. A subsequent calibration plot proved the prediction accuracy of the nomogram pattern. The closer of predicting cures are to the gray diagonal (actual curves), the more accurate the nomogram pattern will be (Fig. 8B). The results of nomogram analysis demonstrated that the survival probability increased while the patient lived longer.
The present study first evaluated the variation of cuproptosis-associated genes and found that CNV might affect the expression levels of cuproptosis-associated genes between normal tissues and COAD, indicating their potential role in tumorigenesis. Next, all patients were divided into two subtypes according to the following three criteria: Firstly, the area under the CDF curve is not increased obviously. When CDF reaches the approximate maximum value, the analysis result is reliable. Secondly, the inter-subtype correlation decreased, while the intra-subtype correlation increased after clustering. Lastly, enough samples in the subtype were available. Compared to subtype B, subtype A had improved survival and subtype B had more advanced-stage clinicopathological features. KEGG and Hallmark enrichment analyses were applied and determined that subtype A was mainly enriched in molecular processes or tumor immune-related signaling pathways. In addition, three gene subtypes were identified on the base of prognosis-related DEGs. The subtype with higher expression of cuproptosis-associated genes showed an overall survival advantage over those with lower gene expression, indicating that these upregulated cuproptosis-associated genes may inhibit COAD by mediating pathways associated with cell death and immune responses.
Considering the heterogeneity of patients, the risk score was constructed based on seven key genes. As predicted, patients with the low-risk score had more prolonged overall survival compared with those with the high-risk score. However, patients with high-risk score displayed significant immune infiltration, immune function, immune checkpoints, TMB, MSI and drug susceptibility. The tumor cells surrounding TME include tumor immune infiltrating cells, fibroblasts, lymphocytes and inflammatory cells derived from bone marrow (32). The number of tumor-infiltrating T cells in colorectal cancer tissues were higher compared with that in normal tissues and the higher infiltration indicated an improved prognosis (33–35).
Activated CD4+ and CD8+ T cells play an important role in the immune defense of colorectal cancer (33,36). By contrast, Tregs suppress abnormal immune responses to self-antigens as well as anticancer immune responses, which was associated with poor prognosis (37) and some studies have shown that immunosuppressive and tumor-associated macrophage M2 (38,39) or Tregs are associated with poor prognosis. As shown in Fig. S2, the high-risk group had higher fractions of macrophage M2 and Tregs. MSI-H is generally considered to predict a good prognosis of tumors, but there are exceptions. The high-risk group in the present study had a poor prognosis due to low tumor purity and the presence of immunosuppressive cells, such as M2 Macrophages and Tregs. Moreover, the high-risk group correlated with impaired antitumor immunity, including the immune function of T cell co inhibition and type I/II IFN response (Fig. 7A). Therefore, the weakened antitumor immunity in patients (40) in the high-risk group may be the reason for their poor prognosis (29,30). Research has shown the abundance of B cell enrichment involved in immune responses, which was identified as the most powerful prognostic factor for prolonged survival (41,42). In addition, tumor-infiltrating B cells are associated with an improved prognosis and a lower risk of recurrence in colorectal cancer (43,44). In the present study, the enrichment of plasma B cells in low-risk group was higher and this might be the reason the low-risk group had improved survival than the high-risk group.
The different distributions of 7 model genes in epithelial cells of normal tissue, HCT-116 and HT-29 cells were analyzed by RT-qPCR. Most genes were expressed in colon tumor cells, indicating that these genes were involved in the colon tumor progression. HSPB1 expression was the highest in HCT-116 and HT-29 cells, and it is mainly released by endothelial cells and plays a key role in regulating the balance of angiogenesis (45). It is closely associated with the depth of primary colorectal tumors (46). PMM2 and EPHB2 were observed at higher levels in COAD tissues (47,48). KDM3A is overexpressed in various types of cancer and this gene appears to be an ideal target for cancer therapy (49).
Based on the immune system of the patient, tumor immunotherapy can enhance the immune response against tumor escape and reduce the off-target effect. The immunotherapy includes immune checkpoint inhibitors (ICIs), thymosin and biological cells (such as dendritic cells and chimeric antigen receptor T cells). CTLA 4, PD-1 and PD-L1 have been widely used in clinical research and studies have proved their safety and effectiveness (50,51). ICIs have been used to treat colorectal cancer (52). The present study observed higher expression levels of checkpoints in the high-risk group indicating that the high-risk group would have improved drug susceptibility. Immunotherapy with the anti-PD-1 nivolumab displays favorable outcomes compared with conventional therapies (53). Elesclomol plays a potential role in the treatment of colorectal cancer (54). The patients with high-risk scores might be more sensitive to ICIs responses and Elesclomol, Indoximod, nivolumab and Pazopanib had a treatment advantage in the high-risk group. ICIs can effectively treat advanced MSI-H tumors and MSI-H can be used as a biomarker for treatment (55). The present study hypothesized that the proportion of patients with MSI-H was higher in the high-risk group. Consistent with the results, the expression levels of PD-1, PD-L1 and CTLA4 were significantly upregulated in MSI-H patients (56).
Finally, a quantitative nomogram predicting pattern was established by integrating risk score and clinical characteristics of COAD to further improve the prognosis and health assessment of the patient and improve the feasibility of the risk score. To provide suggestions for clinical treatment, this nomogram prediction pattern can be used to predict the survival probability of each patient at a specific time.
Not applicable.
The present study was supported by an academic research project of Jianghan University (grant nos. 1010/08190006 and 1010/08190001).
All data generated or analyzed during this study are included in this published article and its supplementary material.
GY and BS conceived and designed the study, and GY conducted the data analysis and wrote the manuscript. HW carried out experimental verification. All the authors read and approved the final manuscript. GY and BS confirm the authenticity of all the raw data.
Not applicable.
Not applicable.
The authors declare that they have no competing interests.
|
Sung H, Ferlay J, Siegel RL, Laversanne M, Soerjomataram I, Jemal A and Bray F: Global cancer statistics 2020: GLOBOCAN estimates of incidence and mortality worldwide for 36 cancers in 185 countries. CA Cancer J Clin. 71:209–249. 2021. View Article : Google Scholar : PubMed/NCBI | |
|
Almatroudi A: The incidence rate of colorectal cancer in Saudi Arabia: An observational descriptive epidemiological analysis. Int J Gen Med. 13:977–990. 2020. View Article : Google Scholar : PubMed/NCBI | |
|
Kanani A, Veen T and Søreide K: Neoadjuvant immunotherapy in primary and metastatic colorectal cancer. Br J Surg. 108:1417–1425. 2021. View Article : Google Scholar : PubMed/NCBI | |
|
Goc J, Lv M, Bessman NJ, Flamar AL, Sahota S, Suzuki H, Teng F, Putzel GG; JRI Live Cell Bank; Eberl G, ; et al: Dysregulation of ILC3s unleashes progression and immunotherapy resistance in colon cancer. Cell. 184:5015–5030.e16. 2021. View Article : Google Scholar : PubMed/NCBI | |
|
Jiang Y, Huo Z, Qi X, Zuo T and Wu Z: Copper-induced tumor cell death mechanisms and antitumor theragnostic applications of copper complexes. Nanomedicine (Lond). 17:303–324. 2022. View Article : Google Scholar : PubMed/NCBI | |
|
Lelièvre P, Sancey L, Coll JL, Deniaud A and Busser B: The multifaceted roles of copper in cancer: A trace metal element with dysregulated metabolism, but also a target or a bullet for therapy. Cancers (Basel). 12:35942020. View Article : Google Scholar : PubMed/NCBI | |
|
da Silva DA, De Luca A, Squitti R, Rongioletti M, Rossi L, Machado CML and Cerchiaro G: Copper in tumors and the use of copper-based compounds in cancer treatment. J Inorg Biochem. 226:1116342022. View Article : Google Scholar : PubMed/NCBI | |
|
De Luca A, Barile A, Arciello M and Rossi L: Copper homeostasis as target of both consolidated and innovative strategies of anti-tumor therapy. J Trace Elem Med Biol. 55:204–213. 2019. View Article : Google Scholar : PubMed/NCBI | |
|
Tsvetkov P, Coy S, Petrova B, Dreishpoon M, Verma A, Abdusamad M, Rossen J, Joesch-Cohen L, Humeidi R, Spangler RD, et al: Copper induces cell death by targeting lipoylated TCA cycle proteins. Science. 375:1254–1261. 2022. View Article : Google Scholar : PubMed/NCBI | |
|
Yang S, He X, Zhao J, Wang D, Guo S, Gao T, Wang G, Jin C, Yan Z, Wang N, et al: Mitochondrial transcription factor A plays opposite roles in the initiation and progression of colitis-associated cancer. Cancer Commun (Lond). 41:695–714. 2021. View Article : Google Scholar : PubMed/NCBI | |
|
Baszuk P, Marciniak W, Derkacz R, Jakubowska A, Cybulski C, Gronwald J, Dębniak T, Huzarski T, Białkowska K, Pietrzak S, et al: Blood copper levels and the occurrence of colorectal cancer in Poland. Biomedicines. 9:16282021. View Article : Google Scholar : PubMed/NCBI | |
|
Lutsenko S: Dynamic and cell-specific transport networks for intracellular copper ions. J Cell Sci. 134:jcs2405232021. View Article : Google Scholar : PubMed/NCBI | |
|
Baldari S, Di Rocco G, Heffern MC, Su TA, Chang CJ and Toietta G: Effects of copper chelation on BRAFV600E positive colon carcinoma cells. Cancers (Basel). 11:6592019. View Article : Google Scholar : PubMed/NCBI | |
|
Cui L, Gouw AM, LaGory EL, Guo S, Attarwala N, Tang Y, Qi J, Chen YS, Gao Z, Casey KM, et al: Mitochondrial copper depletion suppresses triple-negative breast cancer in mice. Nat Biotechnol. 39:357–367. 2021. View Article : Google Scholar : PubMed/NCBI | |
|
Davis CI, Gu X, Kiefer RM, Ralle M, Gade TP and Brady DC: Altered copper homeostasis underlies sensitivity of hepatocellular carcinoma to copper chelation. Metallomics. 12:1995–2008. 2020. View Article : Google Scholar : PubMed/NCBI | |
|
Zhao S, Ye Z and Stanton R: Misuse of RPKM or TPM normalization when comparing across samples and sequencing protocols. RNA. 26:903–909. 2020. View Article : Google Scholar : PubMed/NCBI | |
|
Conesa A, Madrigal P, Tarazona S, Gomez-Cabrero D, Cervera A, McPherson A, Szcześniak MW, Gaffney DJ, Elo LL, Zhang X and Mortazavi A: A survey of best practices for RNA-seq data analysis. Genome Biol. 17:132016. View Article : Google Scholar : PubMed/NCBI | |
|
Gautier L, Cope L, Bolstad BM and Irizarry RA: affy-analysis of Affymetrix GeneChip data at the probe level. Bioinformatics. 20:307–315. 2004. View Article : Google Scholar : PubMed/NCBI | |
|
Song W, Ren J, Xiang R, Kong C and Fu T: Identification of pyroptosis-related subtypes, the development of a prognosis model, and characterization of tumor microenvironment infiltration in colorectal cancer. Oncoimmunology. 10:19876362021. View Article : Google Scholar : PubMed/NCBI | |
|
Sturm G, Finotello F, Petitprez F, Zhang JD, Baumbach J, Fridman WH, List M and Aneichyk T: Comprehensive evaluation of transcriptome-based cell-type quantification methods for immuno-oncology. Bioinformatics. 35:i436–i445. 2019. View Article : Google Scholar : PubMed/NCBI | |
|
Sui Z, Wu X, Du L, Wang H, Yuan L, Zhang JV and Yu Z: Characterization of the immune cell infiltration landscape in esophageal squamous cell carcinoma. Front Oncol. 12:8793262022. View Article : Google Scholar : PubMed/NCBI | |
|
Iasonos A, Schrag D, Raj GV and Panageas KS: How to build and interpret a nomogram for cancer prognosis. J Clin Oncol. 26:1364–1370. 2008. View Article : Google Scholar : PubMed/NCBI | |
|
Sebestyén E, Singh B, Miñana B, Pagès A, Mateo F, Pujana MA, Valcárcel J and Eyras E: Large-scale analysis of genome and transcriptome alterations in multiple tumors unveils novel cancer-relevant splicing networks. Genome Res. 26:732–744. 2016. View Article : Google Scholar : PubMed/NCBI | |
|
Koch A, Joosten SC, Feng Z, de Ruijter TC, Draht MX, Melotte V, Smits KM, Veeck J, Herman JG, Van Neste L, et al: Analysis of DNA methylation in cancer: Location revisited. Nat Rev Clin Oncol. 15:459–466. 2018. View Article : Google Scholar : PubMed/NCBI | |
|
Lambert SA, Jolma A, Campitelli LF, Das PK, Yin Y, Albu M, Chen X, Taipale J, Hughes TR and Weirauch MT: The human transcription factors. Cell. 172:650–665. 2018. View Article : Google Scholar : PubMed/NCBI | |
|
Xu J, Dai S, Yuan Y, Xiao Q and Ding K: A prognostic model for colon cancer patients based on eight signature autophagy genes. Front Cell Dev Biol. 8:6021742020. View Article : Google Scholar : PubMed/NCBI | |
|
Kang N, Xie X, Zhou X, Wang Y, Chen S, Qi R, Liu T and Jiang H: Identification and validation of EMT-immune-related prognostic biomarkers CDKN2A, CMTM8 and ILK in colon cancer. BMC Gastroenterol. 22:1902022. View Article : Google Scholar : PubMed/NCBI | |
|
Lv H, Liu X, Zeng X, Liu Y, Zhang C, Zhang Q and Xu J: Comprehensive analysis of cuproptosis-related genes in immune infiltration and prognosis in Melanoma. Front Pharmacol. 13:9300412022. View Article : Google Scholar : PubMed/NCBI | |
|
Zhang C, Cheng W, Ren X, Wang Z, Liu X, Li G, Han S, Jiang T and Wu A: Tumor purity as an underlying key factor in glioma. Clin Cancer Res. 23:6279–6291. 2017. View Article : Google Scholar : PubMed/NCBI | |
|
Mao Y, Feng Q, Zheng P, Yang L, Liu T, Xu Y, Zhu D, Chang W, Ji M, Ren L, et al: Low tumor purity is associated with poor prognosis, heavy mutation burden, and intense immune phenotype in colon cancer. Cancer Manag Res. 10:3569–3577. 2018. View Article : Google Scholar : PubMed/NCBI | |
|
Havel JJ, Chowell D and Chan TA: The evolving landscape of biomarkers for checkpoint inhibitor immunotherapy. Nat Rev Cancer. 19:133–150. 2019. View Article : Google Scholar : PubMed/NCBI | |
|
Turley SJ, Cremasco V and Astarita JL: Immunological hallmarks of stromal cells in the tumour microenvironment. Nat Rev Immunol. 15:669–682. 2015. View Article : Google Scholar : PubMed/NCBI | |
|
Ma R, Yuan D, Guo Y, Yan R and Li K: Immune effects of γδ T cells in colorectal cancer: A review. Front Immunol. 11:16002020. View Article : Google Scholar : PubMed/NCBI | |
|
Kuwahara T, Hazama S, Suzuki N, Yoshida S, Tomochika S, Nakagami Y, Matsui H, Shindo Y, Kanekiyo S, Tokumitsu Y, et al: Intratumoural-infiltrating CD4 + and FOXP3 + T cells as strong positive predictive markers for the prognosis of resectable colorectal cancer. Br J Cancer. 121:659–665. 2019. View Article : Google Scholar : PubMed/NCBI | |
|
Governa V, Trella E, Mele V, Tornillo L, Amicarella F, Cremonesi E, Muraro MG, Xu H, Droeser R, Däster SR, et al: The Interplay Between neutrophils and CD8+ T cells improves survival in human colorectal cancer. Clin Cancer Res. 23:3847–3858. 2017. View Article : Google Scholar : PubMed/NCBI | |
|
Zhang L, Yu X, Zheng L, Zhang Y, Li Y, Fang Q, Gao R, Kang B, Zhang Q, Huang JY, et al: Lineage tracking reveals dynamic relationships of T cells in colorectal cancer. Nature. 564:268–272. 2018. View Article : Google Scholar : PubMed/NCBI | |
|
Tanaka A and Sakaguchi S: Regulatory T cells in cancer immunotherapy. Cell Res. 27:109–118. 2017. View Article : Google Scholar : PubMed/NCBI | |
|
Pan Y, Yu Y, Wang X and Zhang T: Tumor-associated macrophages in tumor immunity. Front Immunol. 11:5830842020. View Article : Google Scholar : PubMed/NCBI | |
|
Sousa S, Brion R, Lintunen M, Kronqvist P, Sandholm J, Mönkkönen J, Kellokumpu-Lehtinen PL, Lauttia S, Tynninen O, Joensuu H, et al: Human breast cancer cells educate macrophages toward the M2 activation status. Breast Cancer Res. 17:1012015. View Article : Google Scholar : PubMed/NCBI | |
|
Liang JY, Wang DS, Lin HC, Chen XX, Yang H, Zheng Y and Li YH: A novel ferroptosis-related gene signature for overall survival prediction in patients with hepatocellular carcinoma. Int J Biol Sci. 16:2430–2441. 2020. View Article : Google Scholar : PubMed/NCBI | |
|
Helmink BA, Reddy SM, Gao J, Zhang S, Basar R, Thakur R, Yizhak K, Sade-Feldman M, Blando J, Han G, et al: B cells and tertiary lymphoid structures promote immunotherapy response. Nature. 577:549–555. 2020. View Article : Google Scholar : PubMed/NCBI | |
|
Petitprez F, de Reyniès A, Keung EZ, Chen TW, Sun CM, Calderaro J, Jeng YM, Hsiao LP, Lacroix L, Bougoüin A, et al: B cells are associated with survival and immunotherapy response in sarcoma. Nature. 577:556–560. 2020. View Article : Google Scholar : PubMed/NCBI | |
|
Berntsson J, Nodin B, Eberhard J, Micke P and Jirström K: Prognostic impact of tumour-infiltrating B cells and plasma cells in colorectal cancer. Int J Cancer. 139:1129–1139. 2016. View Article : Google Scholar : PubMed/NCBI | |
|
Meshcheryakova A, Tamandl D, Bajna E, Stift J, Mittlboeck M, Svoboda M, Heiden D, Stremitzer S, Jensen-Jarolim E, Grünberger T, et al: B cells and ectopic follicular structures: Novel players in anti-tumor programming with prognostic power for patients with metastatic colorectal cancer. PLoS One. 9:e990082014. View Article : Google Scholar : PubMed/NCBI | |
|
Lee YJ, Lee HJ, Choi SH, Jin YB, An HJ, Kang JH, Yoon SS and Lee YS: Soluble HSPB1 regulates VEGF-mediated angiogenesis through their direct interaction. Angiogenesis. 15:229–242. 2012. View Article : Google Scholar : PubMed/NCBI | |
|
Hung CS, Huang CY, Hsu YW, Makondi PT, Chang WC, Chang YJ, Wang JY and Wei PL: HSPB1 rs2070804 polymorphism is associated with the depth of primary tumor. J Cell Biochem. 121:63–69. 2020. View Article : Google Scholar : PubMed/NCBI | |
|
Cui Z, Sun G, Bhandari R, Lu J, Zhang M, Bhandari R, Sun F, Liu Z and Zhao S: Comprehensive analysis of glycolysis-related genes for prognosis, immune features, and candidate drug development in colon cancer. Front Cell Dev Biol. 9:6843222021. View Article : Google Scholar : PubMed/NCBI | |
|
Herath NI, Spanevello MD, Doecke JD, Smith FM, Pouponnot C and Boyd AW: Complex expression patterns of Eph receptor tyrosine kinases and their ephrin ligands in colorectal carcinogenesis. Eur J Cancer. 48:753–762. 2012. View Article : Google Scholar : PubMed/NCBI | |
|
Cho HS, Toyokawa G, Daigo Y, Hayami S, Masuda K, Ikawa N, Yamane Y, Maejima K, Tsunoda T, Field HI, et al: The JmjC domain-containing histone demethylase KDM3A is a positive regulator of the G1/S transition in cancer cells via transcriptional regulation of the HOXA1 gene. Int J Cancer. 131:E179–E189. 2012. View Article : Google Scholar : PubMed/NCBI | |
|
Wang Y, Zhang H, Liu C, Wang Z, Wu W, Zhang N, Zhang L, Hu J, Luo P, Zhang J, et al: Immune checkpoint modulators in cancer immunotherapy: Recent advances and emerging concepts. J Hematol Oncol. 15:1112022. View Article : Google Scholar : PubMed/NCBI | |
|
Bagchi S, Yuan R and Engleman EG: Immune checkpoint inhibitors for the treatment of cancer: Clinical impact and mechanisms of response and resistance. Annu Rev Pathol. 16:223–249. 2021. View Article : Google Scholar : PubMed/NCBI | |
|
Marin-Acevedo JA, Dholaria B, Soyano AE, Knutson KL, Chumsri S and Lou Y: Next generation of immune checkpoint therapy in cancer: New developments and challenges. J Hematol Oncol. 11:392018. View Article : Google Scholar : PubMed/NCBI | |
|
Roudko V, Cimen Bozkus C, Greenbaum B, Lucas A, Samstein R and Bhardwaj N: Lynch syndrome and MSI-H cancers: From mechanisms to ‘off-the-shelf’ cancer vaccines. Front Immunol. 12:7578042021. View Article : Google Scholar : PubMed/NCBI | |
|
Llosa NJ, Cruise M, Tam A, Wicks EC, Hechenbleikner EM, Taube JM, Blosser RL, Fan H, Wang H, Luber BS, et al: The vigorous immune microenvironment of microsatellite instable colon cancer is balanced by multiple counter-inhibitory checkpoints. Cancer Discov. 5:43–51. 2015. View Article : Google Scholar : PubMed/NCBI | |
|
Ieranò C, Righelli D, D'Alterio C, Napolitano M, Portella L, Rea G, Auletta F, Santagata S, Trotta AM, Guardascione G, et al: In PD-1+ human colon cancer cells NIVOLUMAB promotes survival and could protect tumor cells from conventional therapies. J Immunother Cancer. 10:e0040322022. View Article : Google Scholar : PubMed/NCBI | |
|
Gao W, Huang Z, Duan J, Nice EC, Lin J and Huang C: Elesclomol induces copper-dependent ferroptosis in colorectal cancer cells via degradation of ATP7A. Mol Oncol. 15:3527–3544. 2021. View Article : Google Scholar : PubMed/NCBI |