Spandidos Publications Logo
  • About
    • About Spandidos
    • Aims and Scopes
    • Abstracting and Indexing
    • Editorial Policies
    • Reprints and Permissions
    • Job Opportunities
    • Terms and Conditions
    • Contact
  • Journals
    • All Journals
    • Oncology Letters
      • Oncology Letters
      • Information for Authors
      • Editorial Policies
      • Editorial Board
      • Aims and Scope
      • Abstracting and Indexing
      • Bibliographic Information
      • Archive
    • International Journal of Oncology
      • International Journal of Oncology
      • Information for Authors
      • Editorial Policies
      • Editorial Board
      • Aims and Scope
      • Abstracting and Indexing
      • Bibliographic Information
      • Archive
    • Molecular and Clinical Oncology
      • Molecular and Clinical Oncology
      • Information for Authors
      • Editorial Policies
      • Editorial Board
      • Aims and Scope
      • Abstracting and Indexing
      • Bibliographic Information
      • Archive
    • Experimental and Therapeutic Medicine
      • Experimental and Therapeutic Medicine
      • Information for Authors
      • Editorial Policies
      • Editorial Board
      • Aims and Scope
      • Abstracting and Indexing
      • Bibliographic Information
      • Archive
    • International Journal of Molecular Medicine
      • International Journal of Molecular Medicine
      • Information for Authors
      • Editorial Policies
      • Editorial Board
      • Aims and Scope
      • Abstracting and Indexing
      • Bibliographic Information
      • Archive
    • Biomedical Reports
      • Biomedical Reports
      • Information for Authors
      • Editorial Policies
      • Editorial Board
      • Aims and Scope
      • Abstracting and Indexing
      • Bibliographic Information
      • Archive
    • Oncology Reports
      • Oncology Reports
      • Information for Authors
      • Editorial Policies
      • Editorial Board
      • Aims and Scope
      • Abstracting and Indexing
      • Bibliographic Information
      • Archive
    • Molecular Medicine Reports
      • Molecular Medicine Reports
      • Information for Authors
      • Editorial Policies
      • Editorial Board
      • Aims and Scope
      • Abstracting and Indexing
      • Bibliographic Information
      • Archive
    • World Academy of Sciences Journal
      • World Academy of Sciences Journal
      • Information for Authors
      • Editorial Policies
      • Editorial Board
      • Aims and Scope
      • Abstracting and Indexing
      • Bibliographic Information
      • Archive
    • International Journal of Functional Nutrition
      • International Journal of Functional Nutrition
      • Information for Authors
      • Editorial Policies
      • Editorial Board
      • Aims and Scope
      • Abstracting and Indexing
      • Bibliographic Information
      • Archive
    • International Journal of Epigenetics
      • International Journal of Epigenetics
      • Information for Authors
      • Editorial Policies
      • Editorial Board
      • Aims and Scope
      • Abstracting and Indexing
      • Bibliographic Information
      • Archive
    • Medicine International
      • Medicine International
      • Information for Authors
      • Editorial Policies
      • Editorial Board
      • Aims and Scope
      • Abstracting and Indexing
      • Bibliographic Information
      • Archive
  • Articles
  • Information
    • Information for Authors
    • Information for Reviewers
    • Information for Librarians
    • Information for Advertisers
    • Conferences
  • Language Editing
Spandidos Publications Logo
  • About
    • About Spandidos
    • Aims and Scopes
    • Abstracting and Indexing
    • Editorial Policies
    • Reprints and Permissions
    • Job Opportunities
    • Terms and Conditions
    • Contact
  • Journals
    • All Journals
    • Biomedical Reports
      • Information for Authors
      • Editorial Policies
      • Editorial Board
      • Aims and Scope
      • Abstracting and Indexing
      • Bibliographic Information
      • Archive
    • Experimental and Therapeutic Medicine
      • Information for Authors
      • Editorial Policies
      • Editorial Board
      • Aims and Scope
      • Abstracting and Indexing
      • Bibliographic Information
      • Archive
    • International Journal of Epigenetics
      • Information for Authors
      • Editorial Policies
      • Editorial Board
      • Aims and Scope
      • Abstracting and Indexing
      • Bibliographic Information
      • Archive
    • International Journal of Functional Nutrition
      • Information for Authors
      • Editorial Policies
      • Editorial Board
      • Aims and Scope
      • Abstracting and Indexing
      • Bibliographic Information
      • Archive
    • International Journal of Molecular Medicine
      • Information for Authors
      • Editorial Policies
      • Editorial Board
      • Aims and Scope
      • Abstracting and Indexing
      • Bibliographic Information
      • Archive
    • International Journal of Oncology
      • Information for Authors
      • Editorial Policies
      • Editorial Board
      • Aims and Scope
      • Abstracting and Indexing
      • Bibliographic Information
      • Archive
    • Medicine International
      • Information for Authors
      • Editorial Policies
      • Editorial Board
      • Aims and Scope
      • Abstracting and Indexing
      • Bibliographic Information
      • Archive
    • Molecular and Clinical Oncology
      • Information for Authors
      • Editorial Policies
      • Editorial Board
      • Aims and Scope
      • Abstracting and Indexing
      • Bibliographic Information
      • Archive
    • Molecular Medicine Reports
      • Information for Authors
      • Editorial Policies
      • Editorial Board
      • Aims and Scope
      • Abstracting and Indexing
      • Bibliographic Information
      • Archive
    • Oncology Letters
      • Information for Authors
      • Editorial Policies
      • Editorial Board
      • Aims and Scope
      • Abstracting and Indexing
      • Bibliographic Information
      • Archive
    • Oncology Reports
      • Information for Authors
      • Editorial Policies
      • Editorial Board
      • Aims and Scope
      • Abstracting and Indexing
      • Bibliographic Information
      • Archive
    • World Academy of Sciences Journal
      • Information for Authors
      • Editorial Policies
      • Editorial Board
      • Aims and Scope
      • Abstracting and Indexing
      • Bibliographic Information
      • Archive
  • Articles
  • Information
    • For Authors
    • For Reviewers
    • For Librarians
    • For Advertisers
    • Conferences
  • Language Editing
Login Register Submit
  • This site uses cookies
  • You can change your cookie settings at any time by following the instructions in our Cookie Policy. To find out more, you may read our Privacy Policy.

    I agree
Search articles by DOI, keyword, author or affiliation
Search
Advanced Search
presentation
Oncology Letters
Join Editorial Board Propose a Special Issue
Print ISSN: 1792-1074 Online ISSN: 1792-1082
Journal Cover
March-2023 Volume 25 Issue 3

Full Size Image

Sign up for eToc alerts
Recommend to Library

Journals

International Journal of Molecular Medicine

International Journal of Molecular Medicine

International Journal of Molecular Medicine is an international journal devoted to molecular mechanisms of human disease.

International Journal of Oncology

International Journal of Oncology

International Journal of Oncology is an international journal devoted to oncology research and cancer treatment.

Molecular Medicine Reports

Molecular Medicine Reports

Covers molecular medicine topics such as pharmacology, pathology, genetics, neuroscience, infectious diseases, molecular cardiology, and molecular surgery.

Oncology Reports

Oncology Reports

Oncology Reports is an international journal devoted to fundamental and applied research in Oncology.

Experimental and Therapeutic Medicine

Experimental and Therapeutic Medicine

Experimental and Therapeutic Medicine is an international journal devoted to laboratory and clinical medicine.

Oncology Letters

Oncology Letters

Oncology Letters is an international journal devoted to Experimental and Clinical Oncology.

Biomedical Reports

Biomedical Reports

Explores a wide range of biological and medical fields, including pharmacology, genetics, microbiology, neuroscience, and molecular cardiology.

Molecular and Clinical Oncology

Molecular and Clinical Oncology

International journal addressing all aspects of oncology research, from tumorigenesis and oncogenes to chemotherapy and metastasis.

World Academy of Sciences Journal

World Academy of Sciences Journal

Multidisciplinary open-access journal spanning biochemistry, genetics, neuroscience, environmental health, and synthetic biology.

International Journal of Functional Nutrition

International Journal of Functional Nutrition

Open-access journal combining biochemistry, pharmacology, immunology, and genetics to advance health through functional nutrition.

International Journal of Epigenetics

International Journal of Epigenetics

Publishes open-access research on using epigenetics to advance understanding and treatment of human disease.

Medicine International

Medicine International

An International Open Access Journal Devoted to General Medicine.

Journal Cover
March-2023 Volume 25 Issue 3

Full Size Image

Sign up for eToc alerts
Recommend to Library

  • Article
  • Citations
    • Cite This Article
    • Download Citation
    • Create Citation Alert
    • Remove Citation Alert
    • Cited By
  • Similar Articles
    • Related Articles (in Spandidos Publications)
    • Similar Articles (Google Scholar)
    • Similar Articles (PubMed)
  • Download PDF
  • Download XML
  • View XML
Article Open Access

Macamide B suppresses lung cancer progression potentially via the ATM signaling pathway

  • Authors:
    • Haiyan Tao
    • Hubo Shi
    • Min Wang
    • Yihui Xu
  • View Affiliations / Copyright

    Affiliations: Department of Acupuncture and Massage, Central Hospital Affiliated to Shandong First Medical University, Jinan, Shandong 250013, P.R. China, Department of Thoracic Surgery, Shandong Public Health Clinical Center, Jinan, Shandong 250102, P.R. China, Medical Research and Laboratory Diagnostic Center, Central Hospital Affiliated to Shandong First Medical University, Jinan, Shandong 250013, P.R. China
    Copyright: © Tao et al. This is an open access article distributed under the terms of Creative Commons Attribution License.
  • Article Number: 115
    |
    Published online on: February 6, 2023
       https://doi.org/10.3892/ol.2023.13701
  • Expand metrics +
Metrics: Total Views: 0 (Spandidos Publications: | PMC Statistics: )
Metrics: Total PDF Downloads: 0 (Spandidos Publications: | PMC Statistics: )
Cited By (CrossRef): 0 citations Loading Articles...

This article is mentioned in:



Abstract

Macamides are a class of bioactive natural products obtained from Lepidium meyenii (maca), which have been reported to exert inhibitory activity in cancer. However, their role in lung cancer is currently unknown. In the present study, macamide B was shown to inhibit the proliferation and invasion of lung cancer cells, as determined by Cell Counting Kit‑8 and Transwell assays, respectively. By contrast, macamide B induced cell apoptosis, as determined by Annexin V‑FITC assay. Moreover, combined treatment with macamide B and olaparib, an inhibitor of poly (ADP‑ribose) polymerase, further suppressed the proliferation of lung cancer cells. At the molecular level, the expression of ataxia‑telangiectasia mutated (ATM), RAD51, p53 and cleaved caspase‑3 were significantly increased by macamide B, as determined by western blotting, whereas the expression levels of Bcl‑2 were decreased. By contrast, when ATM expression was knocked down by small interfering RNA technology in A549 cells treated with macamide B, the expression levels of ATM, RAD51, p53 and cleaved caspase‑3 were reduced, whereas those of Bcl‑2 were increased. Consistently, cell proliferation and invasive ability were partially rescued by ATM knockdown. In conclusion, macamide B inhibits lung cancer progression by inhibiting cell proliferation and invasion, and inducing apoptosis. Furthermore, macamide B may participate in regulating the ATM signaling pathway. The present study provides a potential new natural drug for treating patients with lung cancer.

Introduction

Macamides are a distinct class of bioactive amide alkaloids isolated from the plant Lepidium meyenii, also known as maca, which has been extensively used as food or as a folk medicine in Peru (1). In addition to being safe for human consumption, macamides have been shown to possess multiple biological activities in previous years (1,2). For example, macamides have been shown to relieve exercise-induced fatigue and regulate lipid metabolism by inhibiting the activity of fatty acid amide hydrolase (3–5). Macamides also display anti-inflammatory effects by reducing the expression of proinflammatory factors and alleviating inflammatory-induced pain, such as in colitis (6,7). In addition, macamides can exert neuroprotective activity and attenuate hypoxic-ischemic brain damage through the regulation of apoptosis or autophagy (8,9). Fu et al (10) demonstrated that macamides possess antitumor activity in multiple cancer cell lines, such as A549, SW480 and SMMC-7721. However, to the best of our knowledge, there have been no systematic experiments that reveal the role of macamide B in specific types of cancer, especially in lung cancer, which has a large number of patients worldwide.

Lung cancer is a serious malignancy with a very high incidence and death rate worldwide (11). According to the latest statistical report by the American Cancer Society, the estimated number of newly diagnosed patients with lung cancer in the USA in 2021 will be 119,100,whereas the number of deaths will be 131,880 (11). The situation is more serious in China. Nearly 733,000 individuals suffer from lung cancer each year and ~610,000 patients die from it (12,13). However, the main therapies for lung cancer still consist of surgical removal of tumor tissues followed by chemo/radiotherapy (13,14). In addition to great pain and low quality of life, these therapies provide little benefit for patients with metastases and those with recurrence. As a result, prognosis for this disease remains poor. The 5-year survival rate for patients with lung cancer with distant metastasis is only 6% and >55% of patients are diagnosed at a late stage (11). Therefore, the development of new strategies to treat this disease is urgent.

In the present study, the activities of macamide B on the proliferation, invasion and apoptosis of lung cancer cells were evaluated. The mechanism of macamide B was also explored. In addition, the combined effect of macamide B with olaparib, a poly (ADP-ribose) polymerase (PARP) inhibitor, was determined. To the best of our knowledge, for the first time, the present study provides new evidence regarding the use of macamides in lung cancer therapy.

Materials and methods

Cell culture and reagents

Human lung cancer cell lines,H460, H1299 and A549, were purchased from Beyotime Institute of Biotechnology and were cultured in DMEM (Gibco; Thermo Fisher Scientific, Inc.) containing 10% fetal bovine serum (Gibco; Thermo Fisher Scientific, Inc.) and 1% penicillin-streptomycin solution (Shanghai Yeasen Biotechnology Co., Ltd.) under an atmosphere of 5% CO2 at 37°C. H460 and A549 cell lines contain the p53 gene, whereas the H1299 cell line lacks the p53 gene. The two types of cell lines therefore may better reflect the role of macamide B in lung cancer. Macamide B (Chemical Abstracts Service no., 74058-71-2) was obtained from Shanghai Yuanye Biotechnology Co., Ltd. and dissolved in DMSO (Gibco; Thermo Fisher Scientific, Inc.). Small interfering RNA (siRNA) oligonucleotides targeting the ataxia-telangiectasia mutated (ATM) gene (siATM) were designed and chemically synthesized by General Biosystems (Anhui) Co., Ltd. The siATM sequence was as follows: 5'-AGGTGCTTATGAATCAACAAAAT-3'. The siRNA negative control (siNC) sequence was as follows: 5'-AACACCGAACGAGACACGATT-3'.

Transfection of siRNA

siATM and siNC were transfected into lung cancer cells. Briefly, 50 pmol siATM or siNC was mixed with 1 µl liposomal transfection reagent (Shanghai Yeasen Biotechnology Co., Ltd.) for 20 min at room temperature. The mixture was added to lung cancer cells (A549, H1299 and H460) that had been cultured for 12 h in 24-well plates at 50,000 cells/well, and the cells were then cultured for 6 h at 37°C. Subsequently, fresh medium was added to each well and the cells were cultured for another 48 h before subsequent experiments were performed.

Cell proliferation and viability assays

Cancer cells, including A549, H1299 and H460 cells, were cultured in 96-well plates at 4×103 cells/well and were treated with macamide B at concentrations of 1, 2, 4, 8, 16 and 32 µmol/l for 48 h at 37°C, or with macamide B at 3 µmol/l (H1299 and H460 cells) and 4 µmol/l (A549 cells) for 24, 48 or 72 h at 37°C. In the control group, PBS (Gibco; Thermo Fisher Scientific, Inc.) was added. Subsequently, MTT reagent (5 mg/ml; Shanghai Yeasen Biotechnology Co., Ltd.) was added to each well at 10% volume of the culture medium and cultured for another 4 h. After incubation, the supernatants were gently removed, and formazan was dissolved with 150 µl DMSO, followed by detection at 490 nm. The cell inhibition rate was calculated compared with the PBS group, as follows: (OD value of macamide B group-e OD value of PBS group)/OD value of PBS group.

To detect the IC50 value of olaparib (Beyotime Institute of Biotechnology) in lung cancer cells, 5×103 cells/well were seeded in 96-well plates and were treated with olaparib (5, 10, 20, 40, 80 and 160 nmol/l) for 48 h. Subsequently, MTT reagent was added and OD490 was detected as aforementioned. In addition, to assess the effects of a combination of olaparib and macamide B on lung cancer cells, 20 nmol/l olaparib was used alone or combined with macamide B to treat cancer cells for 24, 48 and 72 h at 37°C. OD490 was detected as aforementioned.

Cell invasion assay

Transwell inserts (pore size, 8 µm) were pretreated with Matrigel (Corning, Inc.) at 37°C for 30 min before being placed into 24-well plates. Cancer cells were then added into the insert at 1×104 cells/well with 200 µl serum-free DMEM and were treated with macamide B at 3 or 4 µmol/l, according to its IC50 value for that cell line. DMEM containing 10% FBS was added into the lower chamber. After culturing for 48 h, the cells on the inner surface of the inserts were removed gently and cells on the outer surface were fixed with 4% paraformaldehyde at room temperature for 15 min followed by staining with 0.1% crystal violet for 10 min at room temperature. Images of the positively stained cells were captured and counted using a light microscope (Olympus Corporation).

Cell apoptosis detection

Cancer cells were cultured in 6-well plates at 4×104 cells/well and treated with macamide B at 3 or 4 µmol/l for 48 h at 37°C. Cancer cells were then collected, washed with PBS, stained with a dye solution containing 5 µl Annexin V/FITC-A (Beyotime Institute of Biotechnology) for 15 min in the dark at room temperature and analyzed with a FACSCelesta™ flow cytometer (BD Biosciences, USA). The data were analyzed with FlowJo software (FlowJo V10; FlowJo LLC).

Reverse transcription quantitative PCR (RT-qPCR)

Total RNA was extracted from cells using the RNAeasy Kit (Beyotime Institute of Biotechnology) according to the manufacturer's instructions and was quantified on a OneDrop1000 UV spectrophotometer (Nanjing Zihanmu Scientific Instrument Co., Ltd.). The first strand of cDNA was synthesized according to the BeyoRT II cDNA kit (Beyotime Institute of Biotechnology) with 0.5-1.0 ng total RNA as the template. Subsequently, 1 µl cDNA underwent qPCR to detect target genes using the BeyoFast SYBR Green qPCR Mix (Beyotime Institute of Biotechnology) on the LineGene9600 (Hangzhou Bioer Co., Ltd.). The protocol for qPCR was as follows: 95°C for 5 min, followed by 95°C for 15 sec and 60°C for 20 sec for 40 cycles. GAPDH was used as the internal control. The relative expression of target genes was calculated by the 2−ΔΔCq method (15). The primers used were as follows: ATM, forward5′-TGGAAGCTGCTTGGGAGAAG-3′, reverse 5′-AGGCCAGCATTGGATCTGTT-3′; GAPDH, forward5′-GCACCGTCAAGGCTGAGAA-3′, reverse 5′-TAAGCAGTTGGTGGTGCAGG-3′.

Western blotting

Cancer cells were collected after treatment with macamide B, PBS or siATM and total proteins were extracted using the Protein Easy Extracting Kit (Beyotime Institute of Biotechnology) followed by quantification using a OneDrop spectrophotometer (OneDrop). A total of 10 µg protein was separated by SDS-PAGE on a 12% gel, transferred onto PVDF membranes (MilliporeSigma), blocked with 5% nonfat milk at room temperature for 1 h, and incubated with antibodies against each target protein for 12 h at 4°C. Subsequently, the membranes were washed with TBS-Tween 20 (0.5%) (Tansoole) before being incubated with HRP-conjugated secondary antibodies for 1 h at room temperature. The membranes were then washed with TBS-Tween 20 buffer three times and analyzed using an Enhanced ECL Chemiluminescent Substrate Kit (Shanghai Yeasen Biotechnology Co., Ltd.) and Tanon 4600 Multi detection equipment (Tanon Science and Technology Co., Ltd., Shanghai, China). GAPDH was used as the internal control. The densitometry of each protein band was analyzed by ImageJ software (Ver1.51j8; National Institutes of Health). The following antibodies were used: ATM (cat. no. AF1399; dilution 1:5,000), RAD51 (cat. no. AF7860; dilution 1:500), Bcl-2 (cat. no. AF0060; dilution 1:1,000), p53 (cat. no. AF1162; dilution 1:5,000), cleaved caspase-3 (cat. no. AC033; dilution 1:1,000) and HRP-conjugated goat anti-rabbit IgG (cat. no. A0208; dilution 1:1,000) (all purchased from Beyotime Institute of Biotechnology). Anti-GAPDH (cat. no. ab181602; dilution 1:5,000) was purchased from Abcam.

Statistical analysis

The data in the present study were obtained from at least three replicates, are displayed as the mean ± standard deviation, and were analyzed using SPSS11.0 software (SPSS, Inc.). Unpaired Student's t-test was employed to evaluate the difference between two groups and one-way ANOVA followed by Tukey's post hoc test was used for three groups or more. P<0.05 was considered to indicate a statistically significant difference among groups.

Results

Macamide B inhibits the proliferation of lung cancer cells

As shown in Fig. 1A, macamide B exhibited potent dose-dependent inhibitory effects on the proliferation of lung cancer cell lines. The IC50 value of macamide B was ~2.5, 3.7 and 2.8 µmol/l respectively in H1299, A549 and H460 cells. The inhibitory effect of macamide B was also time dependent. As shown in Fig. 1B-D, after 72 h of macamide B treatment, the difference in the proliferation of H1299, A549 and H460 cells was much lower than at 48 h compared with the PBS control. These findings indicated that macamide B inhibited the proliferation of lung cancer cell lines in a dose- and time-dependent manner.

Figure 1.

Macamide B inhibits cell proliferation. (A) Inhibitory effects of macamide B on lung cancer cell lines were dose-dependent. Inhibitory effects of macamide B on (B) H1299, (C) A549 and (D) H460 cells were time-dependent. #P<0.05 vs. macamide B.

Macamide B inhibits the invasive ability of lung cancer cells

As shown in Fig. 2A and B, cell invasive abilities were markedly suppressed by macamide B compared with the PBS control in H1299, A549 and H460 cells. The relative cell invasion rates of H1299, A549 and H460 cells were 24.1, 33.7 and 67.7% of that in the PBS group, respectively (Fig. 2B). The differences between the macamide B and PBS groups were significant.

Figure 2.

Macamide B inhibits cell invasion. (A) Invasion of H1299, A549 and H460 cells was suppressed by macamide B, as determined by Transwell assays. Magnification, ×40. (B) Statistical analysis of data shown in (A). #P<0.05 vs. PBS.

Macamide B induces the apoptosis of lung cancer cells

As shown in Fig. 3A and B, macamide B exerted a potent apoptosis-promoting role in lung cancer cell lines. The relative apoptotic rates in H1299, A549 and H460 cells were 31.7, 20.2 and 23.1% in the macamide B group, respectively. The differences between the macamide B and PBS groups were significant.

Figure 3.

Macamide B induces cell apoptosis. (A) Apoptosis of H1299, A549 and H460 cells was induced by macamide B. (B) Statistical analysis of data shown in (A). #P<0.05 vs. PBS.

Effects of a PARP inhibitor on lung cancer cells are enhanced by macamide B

Fig. 4A shows that olaparib, an inhibitor targeting PARP, displayed a proliferation-suppressing role in lung cancer cells. The IC50 values of olaparib in H1299, A549 and H460 cells were 18.5, 15.6 and 19.1 nmol/l, respectively. It was also found that the inhibitory effects of olaparib increased when combined with macamide B. As shown in Fig. 4B-D, combined treatment with macamide B and olaparib exerted a much greater inhibitory effect at both 48 and 72 h on H1299, A549 and H460 cells than olaparib alone. In H460 cells, the combined group also showed a significant inhibitory effect at 24 h compared with olaparib alone. This suggested that macamide B may increase the sensitivity of cancer cells to olaparib.

Figure 4.

Macamide B increases the inhibitory role of olaparib in lung cancer. (A) Olaparib inhibited the proliferation of H1299, A549 and H460 cells. A combination of macamide B and olaparib further inhibited in the proliferation of (B) H1299, (C) A549 and (D) H460 cells. #P<0.05 vs. PBS.

ATM signaling pathway is affected by macamide B

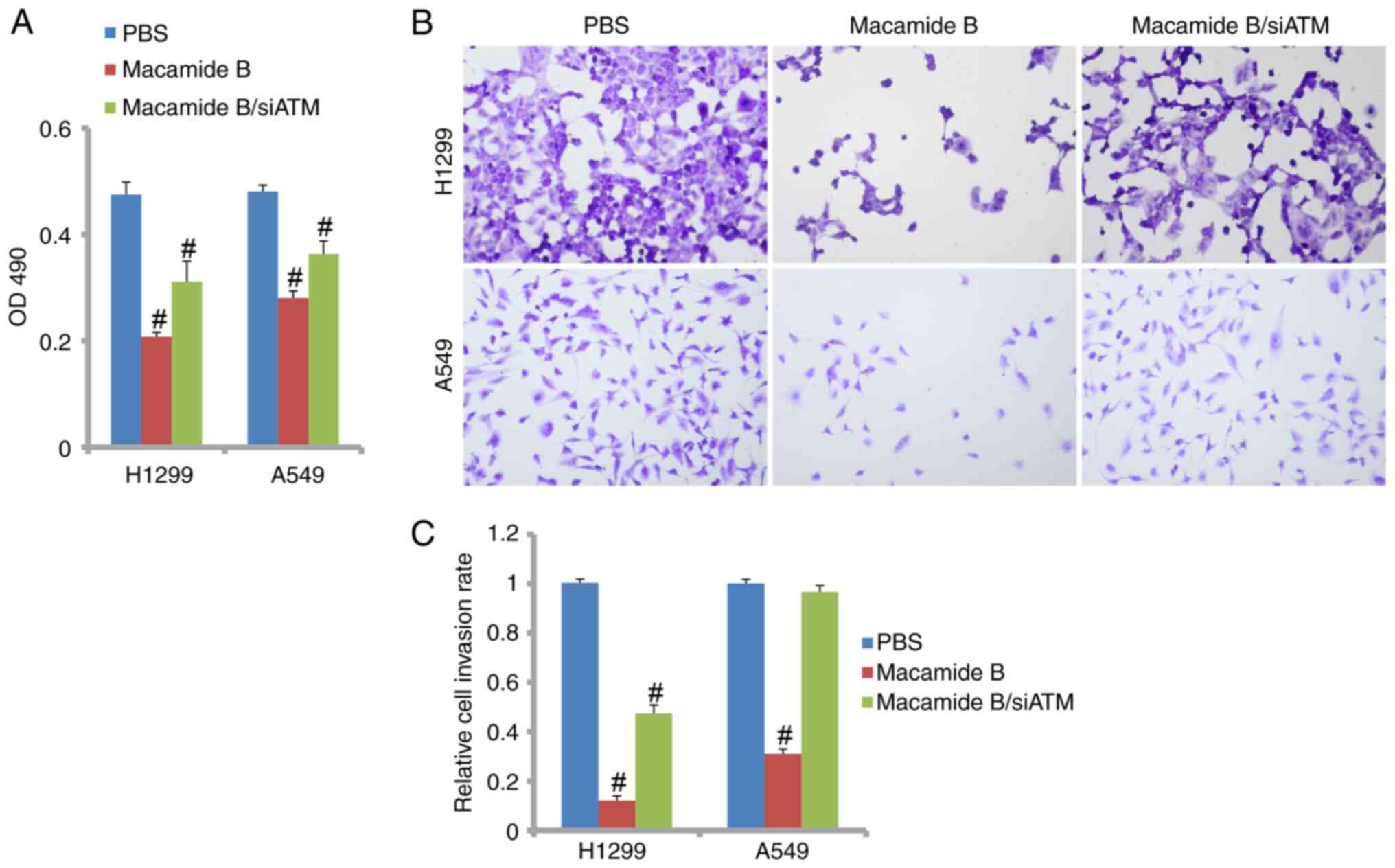
Generally, the molecular signaling pathway is explored in one cell line. In the present study, the A549 cell line was used for this aim. As shown in Fig. 5A and B, using western blotting, it was revealed that the ATM signaling pathway was activated by macamide B. The expression levels of ATM were increased by ~2.5-fold compared with that in the PBS control group. Consistently, the expression levels of downstream proteins, including RAD51, p53 and cleaved caspase-3, were also significantly increased by macamide B. However, Bcl-2 expression was reduced by macamide B. Furthermore, when ATM expression was knocked down by siRNA targeting ATM (Fig. 5C), the expression patterns were reversed (Fig. 5A and B). At the cell level, the viability and invasiveness of H1299 and A549 cells was affected when ATM was knocked down. H1299 cells lacks the p53 gene, whereas both A549 and H460 cells harbor the wildtype p53 gene; therefore, H1299 and A549 cells were used for further study. As shown in Fig. 6A, cell viability was suppressed by macamide B but ATM knockdown relieved this inhibitory effect. As shown in Fig. 6B and C, ATM knockdown also significantly recovered the invasive ability of lung cancer cells when macamide B was administered. Therefore, ATM may be a critical mediator of macamide B in lung cancer.

Figure 5.

ATM signaling is regulated by macamide B. (A) Western blotting detected the expression levels of proteins after administration of macamide B, macamide B/siATM or PBS in A549 cells. (B) Statistical analysis of data shown in (A). (C) ATM was successfully knocked down by siRNA. #P<0.05 vs. PBS. ATM, ataxia-telangiectasia mutated; NC, negative control; si, small interfering.

Figure 6.

ATM knockdown rescues the inhibitory role of macamide B. (A) Cell viability and (B) invasion were partially rescued by siATM. Magnification, ×40. (C) Statistical analysis of data shown in (B). #P<0.05 vs. PBS. ATM, ataxia-telangiectasia mutated; si, small interfering.

Discussion

Lung cancer is a great threat to human life and causes thousands of deaths yearly (11). However, due to the limited information regarding this malignant disease, the main treatment of surgery assisted by chemo/radiotherapy does not provide many benefits to patient survival rate (11–14). New therapeutics, such as targeted drugs and immunotherapy, may slightly improve clinical outcomes (13–16). Therefore, it is necessary to improve knowledge of this disease in order to develop new drugs or therapies for treatment.

Traditional medicine is a large resource consisting of thousands of active natural products. These products possess multiple activities, such as anti-fatigue, anti-inflammation and antitumor activities. Macamides are a class of active ingredients that have been extracted from maca in recent years (1). Macamides were originally shown to have neuroprotective effects on the nervous system and have anti-fatigue activity (8,9). Multiple reports also indicated that macamides exhibited anti-inflammatory effects (6,7). A large number of experiments have demonstrated that inflammatory responses often precede cancer transformation (17); therefore, it is reasonable to consider that macamides may have antitumor activity. Notably, macamides were recently reported to inhibit cell proliferation in more than one cancer cell type, includingtheA549 lung cancer cell line (10). Consistently, the present study also revealed that macamide B inhibited the proliferation of H1299, A549 and H460 lung cancer cells. This inhibition was dose and time-dependent. Furthermore, macamide B was also shown in the present study to suppress the invasive ability of lung cancer cell lines. Uncontrolled expansion and aggressive invasion are typical hallmarks in nearly all types of cancer (18). Therefore, macamide B may be considered a potential candidate for lung cancer therapy. In addition, it was suggested that this inhibition was independent of p53, as macamide B also exerted inhibitory effects on H1299 cells lacking p53.

Programmed cell death is a strict process that maintains homeostasis and occurs throughout the entire lifespan of cells (19). In the present study, macamide B was shown to induce the apoptosis of H1299, A549 and H460 cells. To the best of our knowledge, this is the first report exploring the role of macamides in cell apoptosis in cancer and the first demonstration of the pro-apoptotic role of macamides. At the molecular level, the data further support this suggestion. The expression levels of Bcl-2 were greatly reduced by macamide B in lung cancer cell lines. Bcl-2 is a typical anti-apoptotic protein that negatively regulates apoptosis (19). p53 is a well-known tumor suppressor and p53 mutations can inhibit cell apoptosis signaling, which is frequently detected in the tumor genome (20). In the present study, macamide B increased p53 expression in lung cancer cell lines, which further confirmed the apoptosis-promoting role of macamide B. Consistently, an increase in caspase-3 expression by macamide B was observed. Caspase-3 is a critical effector in the caspase cascade response and is cleaved when apoptosis is activated (19). In addition, in the present study, it was found that ATM and RAD51 levels were significantly increased by macamide B. ATM and RAD51 are important members of the ATM/ATR signaling pathway, which is responsible for DNA damage repair (21). Macamide B may therefore participate in DNA damage repair in lung cancer.

Olaparib is a specific inhibitor against PARP, which has been applied in the clinic to treat ovarian and prostate cancer (22). In lung cancer, olaparib has been reported to increase the efficacy of temozolomide in relapsed lung cancer cases (23). Temozolomide is a DNA-target drug that causes cell apoptosis after DNA damage (23). In the present study, it was revealed that a combination of macamide B and olaparib further inhibited cell proliferation, suggesting that the sensitivity of lung cancer cells to olaparib was increased by macamide B. In addition, olaparib has shown a potent inhibitory role in cancer bearing BRCA1/2 mutations (24). BRCA1/2 play important roles in the DNA damage repair system (25). Cancer cases with BRCA1/2 mutations are more sensitive to PARP inhibitors, which is due to disruption of the ATM-mediated DNA damage repair system (25). Based on the increased expression levels of ATM and RAD51 observed in the present study, macamide B may also participate in the DNA damage repair process in lung cancer. When ATM was knocked down by siRNA oligonucleotides, the expression patterns of RAD51, Bcl-2, p53 and cleaved caspase-3 after macamide B treatment were reversed. Cell proliferation and cell invasion abilities were also partially recovered by siATM. These data suggested that macamide B may cause DNA damage in lung cancer and that the ATM signaling pathway might be involved in this process. However, additional experiments are warranted to support this conclusion. For example, the role of macamide B in an in vivo model will be a focus of future studies. In addition, DNA damage assays, such as the comet assay, may further confirm the conclusions of the present study. Our future aims are to assess the mechanism in more cell lines.

In summary, in the present study, macamide B was shown to inhibit the proliferation and invasion, and induce the apoptosis of lung cancer cells. Macamide B also participated in regulating the ATM signaling pathway. In addition, macamide B increased the inhibitory effect of olaparib on lung cancer cells. The present study therefore provides novel information regarding the treatment of patients with lung cancer.

Acknowledgements

Not applicable.

Funding

This work was supported by the Shandong Medical and Health Science and Technology Development Fund (grant no. 202102080591).

Availability of data and materials

The datasets used and/or analyzed during the current study are available from the corresponding author on reasonable request.

Authors' contributions

YX designed the whole study and reviewed the manuscript. HT acquired the experimental data and wrote the manuscript. HS and MW completed the data analysis and reviewed the manuscript. HT and YX confirm the authenticity of all the raw data. All authors read and approved the final manuscript.

Ethics approval and consent to participate

Not applicable.

Patient consent for publication

Not applicable.

Competing interests

The authors declare that they have no competing interests.

References

1 

Zhu H, Hu B, Hua H, Liu C, Cheng Y, Guo YH, Yao W and Qian H: Macamides: A review of structures, isolation, therapeutics and prospects. Food Res Int. 138:1098192020. View Article : Google Scholar : PubMed/NCBI

2 

Gonzales-Arimborgo C, Yupanqui I, Montero E, Alarcón-Yaquetto DE, Zevallos-Concha A, Caballero L, Gasco M, Zhao J, Khan IA and Gonzales GF: Acceptability, safety, and efficacy of oral administration of extracts of black or red maca (Lepidium meyenii) in adult human subjects: A randomized, double-blind, placebo-controlled study. Pharmaceuticals (Basel). 9:492016. View Article : Google Scholar : PubMed/NCBI

3 

Yang Q, Jin W, Lv X, Dai P, Ao Y, Wu M, Deng W and Yu L: Effects of macamides on endurance capacity and anti-fatigue property in prolonged swimming mice. Pharm Biol. 54:827–834. 2016. View Article : Google Scholar : PubMed/NCBI

4 

Alasmari M, Bӧhlke M, Kelley C, Maher T and Pino-Figueroa A: Inhibition of fatty acid amide hydrolase (FAAH) by macamides. Mol Neurobiol. 56:1770–1781. 2019. View Article : Google Scholar : PubMed/NCBI

5 

Zhu H, Wang R, Hua H, Cheng Y, Guo Y, Qian H and Du P: The macamide relieves fatigue by acting as inhibitor of inflammatory response in exercising mice: From central to peripheral. Eur J Pharmacol. 917:1747582022. View Article : Google Scholar : PubMed/NCBI

6 

Apaza Ticona L, Peña-Rojas G, Andía-Ayme V, Durán García B and Rumbero Sánchez A: Anti-glycative and anti-inflammatory effects of macamides isolated from Tropaeolum tuberosum in skin cells. Nat Prod Res. 36:5803–5807. 2022. View Article : Google Scholar : PubMed/NCBI

7 

Zha R, Ge EH, Guo LR, Gao Q, Lin Q, Zhou W, Jin X, Xie W, Yin H and Liu T: A newly identified polyunsaturated macamide alleviates dextran sulfate sodium-induced colitis in mice. Fitoterapia. 152:1049162021. View Article : Google Scholar : PubMed/NCBI

8 

Yang X, Wang M, Zhou Q, Bai Y, Liu J, Yang J, I L, Li G and Luo L: Macamide B pretreatment attenuates neonatal hypoxic-ischemic brain damage of mice induced apoptosis and regulates autophagy via the PI3K/AKT signaling pathway. Mol Neurobiol. 59:2776–2798. 2022. View Article : Google Scholar : PubMed/NCBI

9 

Yu Z, Li D, Zhai S, Xu H, Liu H, Ao M, Zhao C, Jin W and Yu L: Neuroprotective effects of macamide from maca (Lepidium meyenii Walp.) on corticosterone-induced hippocampal impairments through its anti-inflammatory, neurotrophic, and synaptic protection properties. Food Funct. 12:9211–9228. 2021. View Article : Google Scholar : PubMed/NCBI

10 

Fu L, Wei J, Gao Y and Chen R: Antioxidant and antitumoral activities of isolated macamide and macaene fractions from Lepidium meyenii (maca). Talanta. 221:1216352021. View Article : Google Scholar : PubMed/NCBI

11 

Siegel RL, Miller KD, Fuchs HE and Jemal A: Cancer statistics, 2022. CA Cancer J Clin. 72:7–33. 2022. View Article : Google Scholar : PubMed/NCBI

12 

Chen W, Zheng R, Baade PD, Zhang S, Zeng H, Bray F, Jemal A, Yu XQ and He J: Cancer statistics in China, 2015. CA Cancer J Clin. 66:115–132. 2016. View Article : Google Scholar : PubMed/NCBI

13 

Wu F, Wang L and Zhou C: Lung cancer in China: Current and prospect. Curr Opin Oncol. 33:40–46. 2021. View Article : Google Scholar : PubMed/NCBI

14 

Hirsch ER, Scagliotti GV, Mulshine JL, Kwon R, Curran WJ Jr, Wu YL and Paz-Ares L: Lung cancer: Current therapies and new targeted treatments. Lancet. 389:299–311. 2017. View Article : Google Scholar : PubMed/NCBI

15 

Livak KJ and Schmittgen TD: Analysis of relative gene expression data using real-time quantitative PCR and the 2(−Delta Delta C(T)) method. Methods. 25:402–408. 2001. View Article : Google Scholar : PubMed/NCBI

16 

Ruiz-Cordero R and Devine WP: Targeted therapy and checkpoint immunotherapy in lung cancer. Surg Pathol Clin. 13:17–33. 2020. View Article : Google Scholar : PubMed/NCBI

17 

Khandia R and Munjal A: Interplay between inflammation and cancer. Adv Protein Chem Struct Biol. 119:199–245. 2020. View Article : Google Scholar : PubMed/NCBI

18 

Hausman DM: What is cancer? Perspect Biol Med. 62:778–784. 2019. View Article : Google Scholar : PubMed/NCBI

19 

Obeng E: Apoptosis (programmed cell death) and its signals-a review. Braz J Biol. 81:1133–1143. 2021. View Article : Google Scholar : PubMed/NCBI

20 

Hu J, Cao J, Topatana W, Juengpanich S, Li S, Zhang B, Shen J, Cai L, Cai X and Chen M: Targeting mutant p53 for cancer therapy: Direct and indirect strategies. J Hematol Oncol. 14:1572021. View Article : Google Scholar : PubMed/NCBI

21 

Fedak EA, Adler FR, Abegglen LM and Schiffman JD: ATM and ATR activation through crosstalk between DNA damage response pathways. Bull Math Biol. 83:382021. View Article : Google Scholar : PubMed/NCBI

22 

Bochum S, Berger S and Martens UM: Olaparib. Recent Results Cancer Res. 211:217–233. 2018. View Article : Google Scholar : PubMed/NCBI

23 

Farago AF, Yeap BY, Stanzione M, Huang YP, Heist RS, Marcoux JP, Zhong J, Rangachari D, Barbie DA, Phat S, et al: Combination olaparib and temozolomide in relapsed small-cell lung cancer. Cancer Discov. 9:1372–1387. 2019. View Article : Google Scholar : PubMed/NCBI

24 

Moore K, Colombo N, Scambia G, Kim BG, Oaknin A, Friedlander M, Lisyanskaya A, Floquet A, Leary A, Sonke GS, et al: Maintenance olaparib in patients with newly diagnosed advanced ovarian cancer. N Engl J Med. 379:2495–2505. 2018. View Article : Google Scholar : PubMed/NCBI

25 

Turan V and Okatay K: BRCA-related ATM-mediated DNA double-strand break repair and ovarian aging. Hum Reprod Update. 26:43–57. 2020. View Article : Google Scholar : PubMed/NCBI

Related Articles

  • Abstract
  • View
  • Download
  • Twitter
Copy and paste a formatted citation
Spandidos Publications style
Tao H, Shi H, Wang M and Xu Y: Macamide B suppresses lung cancer progression potentially via the ATM signaling pathway. Oncol Lett 25: 115, 2023.
APA
Tao, H., Shi, H., Wang, M., & Xu, Y. (2023). Macamide B suppresses lung cancer progression potentially via the ATM signaling pathway. Oncology Letters, 25, 115. https://doi.org/10.3892/ol.2023.13701
MLA
Tao, H., Shi, H., Wang, M., Xu, Y."Macamide B suppresses lung cancer progression potentially via the ATM signaling pathway". Oncology Letters 25.3 (2023): 115.
Chicago
Tao, H., Shi, H., Wang, M., Xu, Y."Macamide B suppresses lung cancer progression potentially via the ATM signaling pathway". Oncology Letters 25, no. 3 (2023): 115. https://doi.org/10.3892/ol.2023.13701
Copy and paste a formatted citation
x
Spandidos Publications style
Tao H, Shi H, Wang M and Xu Y: Macamide B suppresses lung cancer progression potentially via the ATM signaling pathway. Oncol Lett 25: 115, 2023.
APA
Tao, H., Shi, H., Wang, M., & Xu, Y. (2023). Macamide B suppresses lung cancer progression potentially via the ATM signaling pathway. Oncology Letters, 25, 115. https://doi.org/10.3892/ol.2023.13701
MLA
Tao, H., Shi, H., Wang, M., Xu, Y."Macamide B suppresses lung cancer progression potentially via the ATM signaling pathway". Oncology Letters 25.3 (2023): 115.
Chicago
Tao, H., Shi, H., Wang, M., Xu, Y."Macamide B suppresses lung cancer progression potentially via the ATM signaling pathway". Oncology Letters 25, no. 3 (2023): 115. https://doi.org/10.3892/ol.2023.13701
Follow us
  • Twitter
  • LinkedIn
  • Facebook
About
  • Spandidos Publications
  • Careers
  • Cookie Policy
  • Privacy Policy
How can we help?
  • Help
  • Live Chat
  • Contact
  • Email to our Support Team