Spandidos Publications Logo
  • About
    • About Spandidos
    • Aims and Scopes
    • Abstracting and Indexing
    • Editorial Policies
    • Reprints and Permissions
    • Job Opportunities
    • Terms and Conditions
    • Contact
  • Journals
    • All Journals
    • Oncology Letters
      • Oncology Letters
      • Information for Authors
      • Editorial Policies
      • Editorial Board
      • Aims and Scope
      • Abstracting and Indexing
      • Bibliographic Information
      • Archive
    • International Journal of Oncology
      • International Journal of Oncology
      • Information for Authors
      • Editorial Policies
      • Editorial Board
      • Aims and Scope
      • Abstracting and Indexing
      • Bibliographic Information
      • Archive
    • Molecular and Clinical Oncology
      • Molecular and Clinical Oncology
      • Information for Authors
      • Editorial Policies
      • Editorial Board
      • Aims and Scope
      • Abstracting and Indexing
      • Bibliographic Information
      • Archive
    • Experimental and Therapeutic Medicine
      • Experimental and Therapeutic Medicine
      • Information for Authors
      • Editorial Policies
      • Editorial Board
      • Aims and Scope
      • Abstracting and Indexing
      • Bibliographic Information
      • Archive
    • International Journal of Molecular Medicine
      • International Journal of Molecular Medicine
      • Information for Authors
      • Editorial Policies
      • Editorial Board
      • Aims and Scope
      • Abstracting and Indexing
      • Bibliographic Information
      • Archive
    • Biomedical Reports
      • Biomedical Reports
      • Information for Authors
      • Editorial Policies
      • Editorial Board
      • Aims and Scope
      • Abstracting and Indexing
      • Bibliographic Information
      • Archive
    • Oncology Reports
      • Oncology Reports
      • Information for Authors
      • Editorial Policies
      • Editorial Board
      • Aims and Scope
      • Abstracting and Indexing
      • Bibliographic Information
      • Archive
    • Molecular Medicine Reports
      • Molecular Medicine Reports
      • Information for Authors
      • Editorial Policies
      • Editorial Board
      • Aims and Scope
      • Abstracting and Indexing
      • Bibliographic Information
      • Archive
    • World Academy of Sciences Journal
      • World Academy of Sciences Journal
      • Information for Authors
      • Editorial Policies
      • Editorial Board
      • Aims and Scope
      • Abstracting and Indexing
      • Bibliographic Information
      • Archive
    • International Journal of Functional Nutrition
      • International Journal of Functional Nutrition
      • Information for Authors
      • Editorial Policies
      • Editorial Board
      • Aims and Scope
      • Abstracting and Indexing
      • Bibliographic Information
      • Archive
    • International Journal of Epigenetics
      • International Journal of Epigenetics
      • Information for Authors
      • Editorial Policies
      • Editorial Board
      • Aims and Scope
      • Abstracting and Indexing
      • Bibliographic Information
      • Archive
    • Medicine International
      • Medicine International
      • Information for Authors
      • Editorial Policies
      • Editorial Board
      • Aims and Scope
      • Abstracting and Indexing
      • Bibliographic Information
      • Archive
  • Articles
  • Information
    • Information for Authors
    • Information for Reviewers
    • Information for Librarians
    • Information for Advertisers
    • Conferences
  • Language Editing
Spandidos Publications Logo
  • About
    • About Spandidos
    • Aims and Scopes
    • Abstracting and Indexing
    • Editorial Policies
    • Reprints and Permissions
    • Job Opportunities
    • Terms and Conditions
    • Contact
  • Journals
    • All Journals
    • Biomedical Reports
      • Information for Authors
      • Editorial Policies
      • Editorial Board
      • Aims and Scope
      • Abstracting and Indexing
      • Bibliographic Information
      • Archive
    • Experimental and Therapeutic Medicine
      • Information for Authors
      • Editorial Policies
      • Editorial Board
      • Aims and Scope
      • Abstracting and Indexing
      • Bibliographic Information
      • Archive
    • International Journal of Epigenetics
      • Information for Authors
      • Editorial Policies
      • Editorial Board
      • Aims and Scope
      • Abstracting and Indexing
      • Bibliographic Information
      • Archive
    • International Journal of Functional Nutrition
      • Information for Authors
      • Editorial Policies
      • Editorial Board
      • Aims and Scope
      • Abstracting and Indexing
      • Bibliographic Information
      • Archive
    • International Journal of Molecular Medicine
      • Information for Authors
      • Editorial Policies
      • Editorial Board
      • Aims and Scope
      • Abstracting and Indexing
      • Bibliographic Information
      • Archive
    • International Journal of Oncology
      • Information for Authors
      • Editorial Policies
      • Editorial Board
      • Aims and Scope
      • Abstracting and Indexing
      • Bibliographic Information
      • Archive
    • Medicine International
      • Information for Authors
      • Editorial Policies
      • Editorial Board
      • Aims and Scope
      • Abstracting and Indexing
      • Bibliographic Information
      • Archive
    • Molecular and Clinical Oncology
      • Information for Authors
      • Editorial Policies
      • Editorial Board
      • Aims and Scope
      • Abstracting and Indexing
      • Bibliographic Information
      • Archive
    • Molecular Medicine Reports
      • Information for Authors
      • Editorial Policies
      • Editorial Board
      • Aims and Scope
      • Abstracting and Indexing
      • Bibliographic Information
      • Archive
    • Oncology Letters
      • Information for Authors
      • Editorial Policies
      • Editorial Board
      • Aims and Scope
      • Abstracting and Indexing
      • Bibliographic Information
      • Archive
    • Oncology Reports
      • Information for Authors
      • Editorial Policies
      • Editorial Board
      • Aims and Scope
      • Abstracting and Indexing
      • Bibliographic Information
      • Archive
    • World Academy of Sciences Journal
      • Information for Authors
      • Editorial Policies
      • Editorial Board
      • Aims and Scope
      • Abstracting and Indexing
      • Bibliographic Information
      • Archive
  • Articles
  • Information
    • For Authors
    • For Reviewers
    • For Librarians
    • For Advertisers
    • Conferences
  • Language Editing
Login Register Submit
  • This site uses cookies
  • You can change your cookie settings at any time by following the instructions in our Cookie Policy. To find out more, you may read our Privacy Policy.

    I agree
Search articles by DOI, keyword, author or affiliation
Search
Advanced Search
presentation
Oncology Letters
Join Editorial Board Propose a Special Issue
Print ISSN: 1792-1074 Online ISSN: 1792-1082
Journal Cover
April-2023 Volume 25 Issue 4

Full Size Image

Sign up for eToc alerts
Recommend to Library

Journals

International Journal of Molecular Medicine

International Journal of Molecular Medicine

International Journal of Molecular Medicine is an international journal devoted to molecular mechanisms of human disease.

International Journal of Oncology

International Journal of Oncology

International Journal of Oncology is an international journal devoted to oncology research and cancer treatment.

Molecular Medicine Reports

Molecular Medicine Reports

Covers molecular medicine topics such as pharmacology, pathology, genetics, neuroscience, infectious diseases, molecular cardiology, and molecular surgery.

Oncology Reports

Oncology Reports

Oncology Reports is an international journal devoted to fundamental and applied research in Oncology.

Experimental and Therapeutic Medicine

Experimental and Therapeutic Medicine

Experimental and Therapeutic Medicine is an international journal devoted to laboratory and clinical medicine.

Oncology Letters

Oncology Letters

Oncology Letters is an international journal devoted to Experimental and Clinical Oncology.

Biomedical Reports

Biomedical Reports

Explores a wide range of biological and medical fields, including pharmacology, genetics, microbiology, neuroscience, and molecular cardiology.

Molecular and Clinical Oncology

Molecular and Clinical Oncology

International journal addressing all aspects of oncology research, from tumorigenesis and oncogenes to chemotherapy and metastasis.

World Academy of Sciences Journal

World Academy of Sciences Journal

Multidisciplinary open-access journal spanning biochemistry, genetics, neuroscience, environmental health, and synthetic biology.

International Journal of Functional Nutrition

International Journal of Functional Nutrition

Open-access journal combining biochemistry, pharmacology, immunology, and genetics to advance health through functional nutrition.

International Journal of Epigenetics

International Journal of Epigenetics

Publishes open-access research on using epigenetics to advance understanding and treatment of human disease.

Medicine International

Medicine International

An International Open Access Journal Devoted to General Medicine.

Journal Cover
April-2023 Volume 25 Issue 4

Full Size Image

Sign up for eToc alerts
Recommend to Library

  • Article
  • Citations
    • Cite This Article
    • Download Citation
    • Create Citation Alert
    • Remove Citation Alert
    • Cited By
  • Similar Articles
    • Related Articles (in Spandidos Publications)
    • Similar Articles (Google Scholar)
    • Similar Articles (PubMed)
  • Download PDF
  • Download XML
  • View XML
Article Open Access

Effects of Helicobacter pylori on the expression of the FTO gene and its biological role in gastric cancer

  • Authors:
    • Shuqin Gui
    • Qinrong Wang
    • Liya Bao
    • Xiaofeng He
    • Zhengrong Wang
    • Linlin Liu
    • Lixia Wu
    • Yan Zhao
    • Jianjiang Zhou
    • Yuan Xie
  • View Affiliations / Copyright

    Affiliations: Key Laboratory of Endemic and Ethnic Minority Diseases, Ministry of Education and Key Laboratory of Molecular Biology, Guizhou Medical University, Guiyang, Guizhou 550004, P.R. China, Hepatitis Laboratory, Department of Infectious Diseases, Affiliated Hospital of Guizhou Medical University, Guiyang, Guizhou 550004, P.R. China, School of Clinical Laboratory Science, Guizhou Medical University, Guiyang, Guizhou 550004, P.R. China
    Copyright: © Gui et al. This is an open access article distributed under the terms of Creative Commons Attribution License.
  • Article Number: 143
    |
    Published online on: February 28, 2023
       https://doi.org/10.3892/ol.2023.13729
  • Expand metrics +
Metrics: Total Views: 0 (Spandidos Publications: | PMC Statistics: )
Metrics: Total PDF Downloads: 0 (Spandidos Publications: | PMC Statistics: )
Cited By (CrossRef): 0 citations Loading Articles...

This article is mentioned in:


Abstract

Helicobacter pylori (Hp) is a primary risk factor for gastric cancer. The fat mass and obesity‑associated (FTO) gene is associated with the development and progression of various cancer types such as glioma, leukemia, breast cancer and colorectal cancer. The aim of the present study was to investigate the effect of Hp infection on the expression of FTO and its roles in gastric cancer. It was found that the expression levels of both FTO mRNA and protein were significantly increased in Hp‑infected human gastric mucosal epithelial cells and Mongolian gerbil gastric tissues. The expression of FTO in gastric cancer tissues was higher than that in para‑cancer tissues. Data from The Cancer Genome Atlas demonstrated that FTO expression in gastric cancer tissues was significantly higher than that in normal tissues. Patient survival rate was significantly decreased in patients with high expression levels of FTO. It was also demonstrated that FTO expression was associated with several pathological parameters, such as tumor stage, metastasis stage and the American Joint Committee on Cancer stage. The FTO gene was positively correlated with 16,601 genes in gastric cancer and negatively correlated with 3,623 genes. Gene Ontology enrichment analysis demonstrated that FTO was significantly enriched in the regulation of gene expression and oxidative RNA demethylase activity, and it was associated with components such as the RNA N6‑methyladenosine methyltransferase complex and nuclear speckle. In addition, knockdown of the FTO gene inhibited the migration and invasion of Hp‑infected cells. In conclusion, the data suggests that Hp infection leads to upregulation of the FTO gene, which may be related to patient survival rate, tumor staging and other pathological parameters of patients with gastric cancer. It also suggests that FTO promotes proliferation and migration of gastric cancer cells, which may be involved in the pathogenesis of Hp‑induced gastric cancer.

Introduction

Gastric cancer is one of the most common malignancies worldwide and the fourth leading cause of cancer-related death worldwide (1). In China, gastric cancer is the fourth and third most common cancer in terms of incidence and mortality, respectively (2). Although the morbidity and mortality rates resulting from gastric cancer are exhibiting a significant downward trend, the 5-year overall survival rate of patients with advanced distant metastasis is still <5% (3). Therefore, it is urgent to elucidate the molecular mechanism underlying the occurrence of gastric cancer and reduce its incidence (4). Gastric cancer development results from a combination of factors, of which Helicobacter pylori (Hp) infection is the most important risk factor (5). Our research group previously found that Hp infection causes upregulation of the fat mass and obesity-associated (FTO) gene. The FTO gene, also known as ALKBH9, is located on chromosome 16q12.2 and was the first N6-methyladenosine (m6A) demethylase to be identified (6). Recent research suggests that variants of the FTO gene are not only associated with obesity and metabolic disorders in humans, but also with cancer (7). Abnormal expression of FTO promotes tumorigenesis, progression and chemotherapy resistance in several cancer types, including breast (8), ovarian (9) and colorectal cancer (10). Previous research also suggests that FTO may be a potential marker of gastric cancer (11–13). The increased expression of FTO in gastric cancer promotes cell proliferation, migration and invasion (14) and is associated with tumor stage and poor prognosis (15).

To the best of our knowledge, there are currently no published data determining whether Hp infection affects FTO expression in gastric cancer. Therefore, the present study aimed to investigate this question by using Hp-infected cells and a gerbil animal model to analyze FTO expression in gastric cancer and adjacent tissues, and to examine the effect of FTO gene knockdown on cell migration and invasion in the context of Hp infection.

Materials and methods

Human cell lines and cell culture

Human gastric mucosal epithelial cell line GES-1 and gastric adenocarcinoma cell line MKN45 were obtained from the Cell Bank of Type Culture Collection of The Chinese Academy of Sciences. The human gastric epithelial adenocarcinoma cell line AGS and the human kidney 293T cell line were purchased from The American Type Culture Collection. All cell lines were cultured in RPM1640 medium with 10% fetal bovine serum (both Gibco; Thermo Fisher Scientific) and 100 U/ml penicillin and streptomycin (Gibco; Thermo Fisher Scientific) at 37°C, and in a humidified incubator at 10% CO2.

Hp culture and infection

The Hp GZ7 strain (GenBank accession ID, KR154737.1) was determined to be a typical East Asian strain (CagA+) by sequencing in our previous study (16), where it was isolated from clinical gastric cancer tissues with informed consent from the patients and the approval of The Ethics Committee of Guizhou Medical University [Guiyang, China; approval no. 2017(43)]. Hp GZ7 was cultured for 48–72 h at 37°C in a microaerophilic atmosphere on a Columbia agar plate (Thermo Fisher Scientific) containing 10% sheep's blood. Gastric mucosal GES-1, AGS and MKN45 cells were cultured for 24 h in 6-well plates containing antibiotic-free medium and subsequently infected with Hp at a multiplicity of infection (MOI) of 40. The cells were infected for 24 h before they were harvested for western blotting and reverse transcription-quantitative PCR (RT-qPCR). The uninfected cells served as a negative control. All cells were incubated at 37°C and in a humidified incubator at 10% CO2.

Plasmid construction and lentiviral coating

The sequence of short hairpin FTO (shFTO) was 5′-CACCAAGGAGACTGCTATTTA-3′ and that of nonsense shRNA (sh-NC) was 5′-GCUUCGCGCCGUAGUCUUA-3′. In the design of shFTO and sh-NC, restriction sites (BamHI and EcoRI) and a loop at both the 5′ and 3′ ends and in the middle of the sequence were added. For plasmid construction, the shRNA was added to a 0.2 ml centrifuge tube, placed in a PCR machine at 95°C for 5 min, and then allowed to stand at room temperature for 20 min to form a double-stranded oligo fragment. The psi-LVRU6GP vector (Guangzhou Fulengen Co., Ltd.) was digested with BamHI and EcoRI at 37°C for 1 h, fragments were separated by 0.8% agarose gel electrophoresis, and were then purified using a gel recovery kit (Tiangen Biotech Co.). The double-stranded oligo fragment was mixed with the digested vector, and the ligase reaction was carried out at 16°C overnight with T4 DNA ligase. The ligated product was transformed into competent Escherichia coli DH5α cells and positive clones were selected for using ampicillin. Plasmid DNA was extracted by DNA plasmid extraction kit (Tiangen Biotech Co.) for sequencing and identification. 293T cells were cultured until 80% confluency and then transfected with 2 µg shFTO plasmid or empty vector plasmid and lentivirus package plasmids psPASX2 (1.5 µg) and PMD2G (0.5 µg) at the ratio of 4:3:1 in the presence of 5 µl H4000 (Engreen Biosystem Ltd.). After 48 h of transfection, the virus supernatant was extracted and used to infect AGS and MKN45 cells at an MOI of 40. When the AGS and MKN45 cells reached 90% confluency, puromycin (final concentration, 1 µg/ml) was added and stable cell lines with knocked down FTO expression were isolated after 1 week.

Stomach tissue sections of Mongolian gerbils infected with Hp

In our previous study (17), Hp NCTC 11637 (ATCC 43504, CagA-positive) was used to intragastrically infect Mongolian gerbils for 24 months to establish Hp-related gastric disease models successfully. In these gerbils, chronic superficial gastritis, erosive gastritis, atrophic gastritis, intestinal metaplasia and well-differentiated gastric cancer were pathologically observed at 3, 6, 12 and 24 months after Hp infection. At different time points, the gerbils (3 gerbils per time point) were sacrificed after anesthesia, and their stomach tissues were removed, fixed and embedded in paraffin (17). In the present study, the paraffin-embedded gerbil stomach tissues of 3 months after Hp infection were cut into 5-µm sections for IHC staining. The animal study was approved by the Animal Care Welfare Committee of Guizhou Medical University (Guiyang, China; approval no. 1900801).

Human gastric tissue

A total of 20 cases of surgically resected gastric cancer and corresponding para-cancerous tissue specimens were collected from patients with gastric adenocarcinoma (13 male and 7 female patients; age, 51.2±9.6 years; range, 40–73 years), who were admitted to the Affiliated Hospital of Guizhou Medical University from March, 2021, to December, 2021. Informed and signed consent was obtained before surgery, and the research protocol was approved by The Ethics Committee of Guizhou Medical University [Guiyang, China; approval no: 2019(19)].

Immunohistochemistry

Paraffin-embedded tissue sections were deparaffinized in xylene for three 10 min intervals, incubated in 100% ethanol for three 10 min intervals, and then in a series of graded ethanol solutions (90, 70, 50 and 30% ethanol) for 3 min each. The tissue sections were placed in a boiling pressure cooker for 2.5 min for antigenic repair. After cooling for 10 min in 3% H2O2, sections were washed in PBS for 10 min and then incubated with the FTO antibody (1:3,000; cat. no. 27226-1-AP; Proteintech Group, Inc.; Wuhan Sanying) for 2 h at room temperature. Sections were then washed three times with PBS for 10 min intervals and incubated with the goat anti-rabbit IgG antibody labeled with peroxidase HRP (1:10,000; cat. no. SA00001-2; Proteintech Group, Inc.; Wuhan Sanying) at room temperature for 2 h. Sections were then washed three times with PBS for 10 min intervals. A total of 1 ml reagent A and 50 µl reagent B from the DAB Detection Kit (cat. no. ZLI-9018; OriGene Technologies, Inc.) was mixed, two drops were added to the tissue sections for 1–3 min, and then sections were incubated in PBS to stop the reaction. Slides were stained in hematoxylin for 3 min at room temperature, washed in distilled water, stained in ammonia reverse blue solution for 1–2 min, washed in distilled water, dehydrated in a graded ethanol series (50, 70, 90% and absolute ethanol), incubated three times in xylene solution for 10 min intervals, and then mounted. The FTO expression level of each sample was judged according to the number of stained cells and the depth of staining using an optical microscope. Image-Pro Plus 6.0 software (Media Cybernetics, Inc.) was used to calculate the mean integrated optical density of active areas in each group, and the average optical density was taken for analysis.

RT-qPCR

The total RNA of GES-1 and AGS cells was isolated using TRIzol reagent (Invitrogen; Thermo Fisher Scientific). A Transcriptor First Strand cDNA Synthesis Kit (Roche Diagnostics, Ltd.) was used for the reverse transcription of RNA according to the manufacturer's instructions. qPCR was next performed using a 2X SYBR Green Master Mix (Roche Diagnostics, Ltd.) in an Illumina Eco™ Real-Time PCR system (Gene Company, Ltd.). The amplification program was as follows: 95°C for 10 min then 38 cycles of 95°C for 12 sec, 60°C for 18 sec and 72°C for 30 sec. GAPDH served as a normalization control, and the 2−ΔΔCq approach (18) was employed to calculate relative gene expression. Primer 5.0 (PREMIER Biosoft) was used to design primers for qPCR analysis. The FTO primer sequence was 5′-AACACCAGGCTCTTTACGGTC-3′, which was synthesized by Sangon Biotech Co., Ltd.

Western blotting

Total protein of GES-1 and AGS cells was extracted according to the instructions of the high potency RIPA lysate (tissue/cell) research reagent kit (Beijing Solarbio Science & Technology Co., Ltd.). Protein was quantified using a BCA protein quantification kit (Beijing Solarbio Science & Technology Co., Ltd.). For denaturation, 5X loading buffer was added to the protein sample at a 4:1 ratio and boiled for 10 min. A total of 20 µg protein was run on a 10% gel using SDS-PAGE at 80 V for 2 h, proteins were transferred to a polyvinylidene fluoride membrane for another 2 h and the membrane was then blocked with a solution of 20 ml PBS containing 0.05% Tween20 (1X PBST) with 1 g non-fat milk powder at room temperature for 2 h. Incubation with the FTO primary antibody (1:3,000; cat. no. 27226-1-AP; Proteintech Group, Inc.; Wuhan Sanying) was conducted at 4°C overnight. The membrane was washed three times with 1X TBST solution and incubated with the goat anti-rabbit IgG antibody labeled with peroxidase HRP (1:10,000; cat. no. SA00001-2: Proteintech Group, Inc.; Wuhan Sanying) at room temperature for 2 h. Signals were visualized using chemiluminescence ECL (Thermo Fisher Scientific) and imaged using a chemiluminescence imager (Amersham; Cytivia). ImageJ software (version 1.41; National Institutes of Health) was used to quantify the gray value of the image, and the relative protein expression using the ratio of the FTO to HRP-conjugated mouse anti-ACTB monoclonal antibody (1:10,000; cat. no. HRP-60008: Proteintech Group, Inc.; Wuhan Sanying) or HRP-conjugated mouse anti-GAPDH monoclonal antibody (1:10,000; cat. no. HRP-60004: Proteintech Group, Inc.; Wuhan Sanying) was calculated.

Immunofluorescence

The cell culture medium in the confocal dish was discarded and the GES-1 and AGS cells were washed with PBS three times for 5 min intervals. To fix the cells, 1 ml 4% paraformaldehyde was added and incubated for 30 min at room temperature, before washing with PBS three times for 5 min intervals. Cells were permeated with 0.3% Triton X-100 for 50 min at room temperature, before washing with PBS three times for 5 min intervals. The cells were blocked with 5% Bovine Serum Albumin BSA-V (cat. no. A8020; Beijing Solarbio Science & Technology Co., Ltd.) for 1 h at room temperature. The cells were incubated with FTO primary antibody (1:50; cat. no. 27226-1-AP; Proteintech Group, Inc.; Wuhan Sanying) overnight at 4°C and then washed with PBS three times for 5 min intervals. CoraLite594-conjugated goat anti-rabbit IgG(H+L) (1:200; cat. no. SA00013-4; Proteintech Group, Inc.; Wuhan Sanying) was added to the cells and incubated for 1 h at room temperature. Then, 100 µl of Antifade Mounting Medium with DAPI (cat. no. P0131-25 ml; Beyotime Institute of Biotechnology) was added to each well in turn. The cells were carefully covered with a slide and imaged by a laser confocal microscope. Image fluorescence intensity was quantified using ImageJ software (version 1.41; National Institutes of Health).

Bioinformatics analysis-acquisition and preprocessing of gastric cancer data in the Cancer Genome Atlas (TCGA) database

FTO RNA-seq V2 mRNA expression data from specimens in the gastric cancer dataset (including 408 gastric cancer specimens and adjacent tissues) were downloaded from the TCGA database (https://tcga-data.nci.nih.gov/tcga/) and preprocessed. From these, 211 specimens were screened for sex, age, tumor size (T1, T2, T3 and T4), lymph node metastasis (N0, N1 and Nx), distant metastasis (M0, M1 and Mx) and American Joint Committee on Cancer (AJCC) pathological feature stage (AJCC stage I + II, III + IV) (19). A total of 378 cases from TCGA database were selected as the gastric cancer group. In addition, according to the level of FTO mRNA expression, cases in the gastric cancer group were divided into the high expression group and the low expression group according to the median value, with 180 cases in each group.

Bioinformatics analysis-FTO-related gene screening and gene function enrichment analysis

To analyze the genes that were positively and negatively correlated with FTO expression the LinkedOmics database (http://linkedomics.org/login.php) was used. The CANCER COHORT was selected as ‘TCGA_STAD’, the SEARCH DATASET as ‘HiSeq RNA’, the SEARCH DATASET ATTRIBUTE as ‘FTO’, the TARGET DATASET as ‘HiSeq RNA’ and the STATISTICAL METHOD as ‘Pearson Correlation test’. Gene function enrichment analysis was performed using the STRING website (https://cn.string-db.org/). The website operation steps were followed to carry out Gene Ontology (GO) Enrichment analysis for ‘Molecular Function’, ‘Biological Process’ and ‘Cell Component’.

Wound healing assay

A total of 1×106 AGS and MKN45 cells were cultured in a 6-well plate overnight. When the degree of confluence reached ~90%, a horizontal cell scraping strip of equal width (~500 µm) was drawn through the center of the well, and the wounded cells were washed with PBS and incubated for a further 48 h in the medium with 4% FBS. Imaging was conducted using an optical microscope at 0 and 48 h to measure the cell damage. The migration ability of cells was evaluated by comparing the relative wound width at 48 h with the wound width at 0 h. The relative scratch healing rate was calculated as follows: Percentage relative scratch healing rate=[gap distance (T0-T48)/gap distance at T0] ×100%, with T0 and T48 corresponding to the width of the wound at 0 and 48 h, respectively.

Invasion assay

Invasion assays were performed in Transwell plates (Costar; Corning, Inc.) precoated with Matrigel (BD Bio sciences). The chamber coating was performed at 37°C for 1 h. A total of 2×104 of each cell line (AGS and MKN45) diluted in serum-free DMEM medium was added to the upper chamber and 500 µl DMEM containing 10% FBS was added to the lower chamber as a nutritional attractant. After incubating for 48 h at 37°C, the cells inside the upper chamber were removed and the cells invading through the membrane were fixed with 4% paraformaldehyde for 30 min at room temperature. The fixed cells were then stained with 0.1% crystal violet for 30 min at room temperature and counted under an optical microscope.

Statistical analysis

The SPSS 18.0 software (SPSS, Inc.) was used for data analysis. Unpaired t-test was used to compare the two independent Hp infected and uninfected groups. To analyze the differences in FTO expression between gastric cancer tissues and paired adjacent tissue, paired t-test was used. One-way ANOVA followed by Dunnett's post hoc tests was used when multiple groups were compared respectively with control groups. One-way ANOVA followed by Tukey's post hoc test was used to compare all pairs of columns containing multiple groups. The following settings for GEPIA were used as: ‘Expression on Box Plots’, ‘Gene as FTO’, ‘|log2FC| Cutoff as 1’, ‘P-value Cutoff as 0.01’, ‘Datasets as STAD’, ‘Log Scale as log2(TPM + 1)’, ‘Jitter Size as 0.4’ and ‘Matched normal date’ as ‘TCGA normal and GTEx data’. Survival curve analysis was performed using the Kaplan-Meier method and the log-rank test using GEPIA data. To analyze the relationship between FTO expression and clinicopathological parameters, χ2 test was used. Spearman's correlation test was used for analysis of FTO-related gene screening and Fisher's exact test was used for gene function enrichment analysis. P<0.05 was considered to indicate a statistically significant difference.

Results

Hp infection upregulates FTO expression

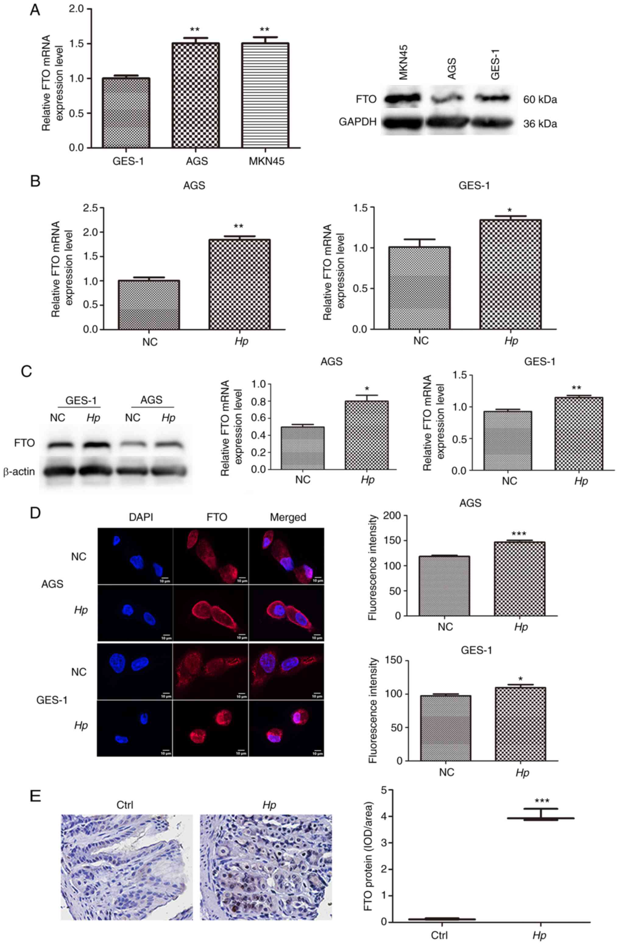
Of the cell lines used, the cell lines with lowest FTO expression were the AGS and GES-1 cell lines. Therefore, these two cell lines were selected for follow-up experiments (Fig. 1A). Following GES-1 and AGS infection with the Hp GZ7 strain at MOI 40:1 for 24 h, FTO mRNA and protein levels were detected by RT-qPCR and western blotting, respectively, and both the mRNA and protein levels in infected cells were significantly higher than those in uninfected cells (Fig. 1B and C). Immunofluorescence demonstrated that FTO was mainly expressed in the cytoplasm of gastric epithelial cells, and the total fluorescence intensity of FTO in Hp infected cells increased (Fig. 1D). The expression level of FTO protein in the gastric tissues of Mongolian gerbils infected with Hp was also significantly higher than that of the control group (Fig. 1E).

Figure 1.

Effects of Hp infection on the expression of the FTO gene. (A) FTO mRNA and protein in GES-1 cells and various gastric cancer cell lines. Data were analyzed using one-way ANOVA followed by Dunnett's post hoc tests (**P<0.01 vs. GES-1). (B) FTO mRNA levels in AGS and GES-1 cells infected with Hp (*P<0.05 and **P<0.01 vs. NC). (C) FTO protein expression levels after Hp infection of AGS and GES-1 cells Hp (*P<0.05 and **P<0.01 vs. NC). (D) FTO expression and localization in Hp infected AGS and GES-1 cells Hp (*P<0.05 and ***P<0.001 vs. NC). (E) FTO protein expression in the gastric tissues of Mongolian gerbils 3 months after Hp administration (***P<0.001 vs. Ctrl). Data are presented as mean ± SD. Error bars represent SD. Ctrl, control; FTO, fat mass and obesity-associated; Hp, Helicobacter pylori; NC, negative control.

FTO expression in gastric cancer is associated with patient prognosis

A total of 20 gastric cancer specimens and 20 corresponding adjacent tissue sections were examined by immunohistochemistry to determine the differences in FTO expression levels. Positive staining of FTO protein was visualized as brown-yellow granules, mostly located in the cytoplasm and nucleus (Fig. 2A). The protein level of FTO in gastric cancer tissues was also significantly higher than that in the adjacent tissues (Fig. 2A). FTO mRNA expression data based on a total of 408 gastric cancer cases and 211 normal tissues were available from the TCGA database. Bioinformatics analysis indicated that the mRNA expression of FTO in gastric cancer was significantly higher than that in normal tissues (Fig. 2B). Kaplan-Meier survival curves were used to explore the prognostic value of FTO expression on the overall survival rate of patients with gastric cancer. The overall survival rate of patients with high FTO expression was significantly lower than that of patients with low FTO expression (Fig. 2C).

Figure 2.

The expression of FTO in GC tissues and its correlation with the prognosis of patients with GC. (A) FTO protein expression levels in 20 human GC tissues and their corresponding adjacent tissues (×400 magnification) (***P<0.001 vs. para-cancer). (B) A boxplot showing FTO RNA expression in 408 GC tissues and 211 normal gastric tissues [data from The Cancer Genome Atlas and GTEx]. (C) Kaplan-Meier analysis of relationship between FTO expression and prognosis of gastric cancer. *P<0.05. GC, gastric cancer; FTO, fat mass and obesity-associated; STAD, stomach adenocarcinoma; TPM, transcripts per million.

FTO expression is associated with some clinicopathological parameters in patients with gastric cancer

The gastric cancer group included 242 males and 136 females; 118 cases aged ≤60 years and 260 aged >60 years; 102 cases of T1+T2 stage and 276 of T3+T4 stage; 121 cases of N0 stage, 99 of N1 stage, 81 of N2 stage, 72 of N3 stage and 5 of Nx stage; 334 cases in M0 stage, 26 in M1 stage and 18 in Mx stage; 182 cases in Stage I+II and 196 in Stage III+IV. The χ2 test was used to examine the relationship between FTO mRNA expression and the clinicopathological characteristics of patients with gastric cancer in the TCGA database. The results demonstrated a positive association between the level of FTO mRNA expression and clinicopathological parameters in patients with gastric cancer, such as T stage, M stage and AJCC stage, and a high expression level of FTO mRNA was associated with higher T stage, M stage and AJCC stage. There was no association between FTO mRNA expression level and sex, age or N stage of patients (Table I).

Table I.

Relationship between the expression level of FTO mRNA and the clinicopathological parameters of patients with gastric cancer.

Table I.

Relationship between the expression level of FTO mRNA and the clinicopathological parameters of patients with gastric cancer.

FTO mRNA
Clinicopathological feature
LowHighχ2P-value
Sex, n 0.460.83
  Male122120
  Female6769
Age, n 3.1540.076
  >60 years138122
  ≤60 years5167
T stage, n 6.4990.011
  T1+T26240
  T3+T4127149
N stage, n 5.4170.2471
  N06754
  N15247
  N24041
  N32844
  NX23
M stage, n 6.7580.0341
  MO174160
  M11115
  MX414
AJCC stage, n 5.1290.024
  I+II10280
  III+IV87109

[i] AJCC, American Joint Committee on Cancer; FTO, fat mass and obesity-associated (mRNA); M, metastasis (stage); N, node (stage); T, tumor (stage).

FTO gene in gastric cancer is related to genes associated with RNA stability and RNA metabolism

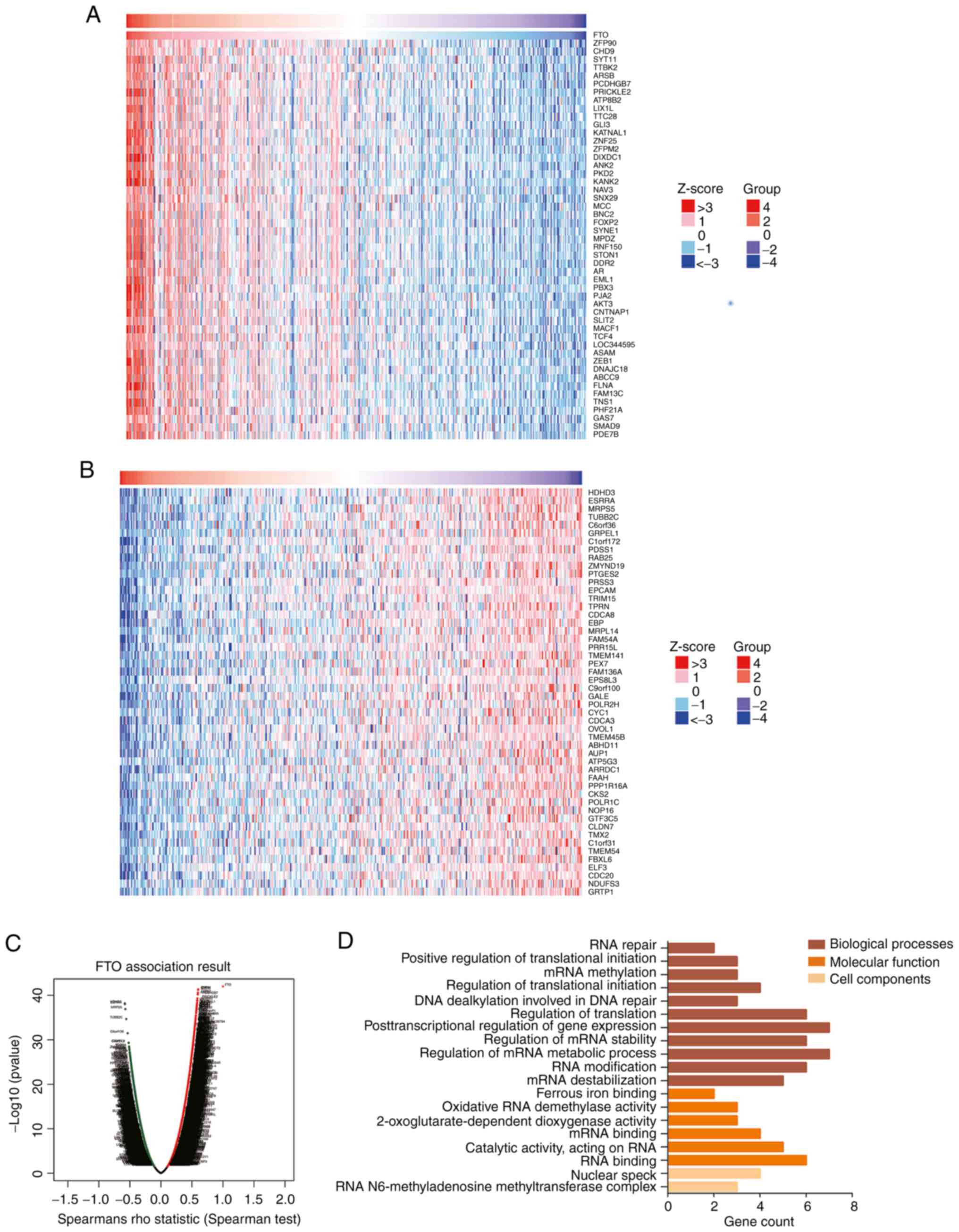
The LinkedOmics database was used to analyze genes related to FTO in patients with gastric cancer, based on Spearman's correlation test. The FTO gene in gastric cancer was positively correlated with 16,601 genes, including ZFP90, chromodomain helicase DNA binding protein 9 (CHD9) and protocadherin γ subfamily B7 (PCDHGB7) (Fig. 3A), and was negatively correlated with 3,623 genes, including halo acid dehalogenase like hydrolase domain containing 3 (HDHD3) and estrogen related receptor α (ESRRA) (Fig. 3B). GO enrichment demonstrated that RNA stability and RNA metabolism were the biological processes in which FTO related genes were most significantly enriched during gene expression regulation (Fig. 3D). The molecular functions of FTO-related genes that were most significantly enriched were oxidative RNA demethylase activity and mRNA binding. The cellular components most significantly enriched were the RNA m6a methyltransferase complex and nuclear speckles. The enrichment results of FTO-related genes suggest a possible function for FTO in cell proliferation and metabolism and a role in the tumorigenesis and progression of gastric cancer.

Figure 3.

FTO-related genes and functional enrichment analysis in gastric cancer. (A) Genes positively correlated with FTO. (B) Genes negatively correlated with FTO. (C) FTO-related gene analysis in gastric cancer. (D) Gene Ontology enrichment analysis. FTO, fat mass and obesity-associated.

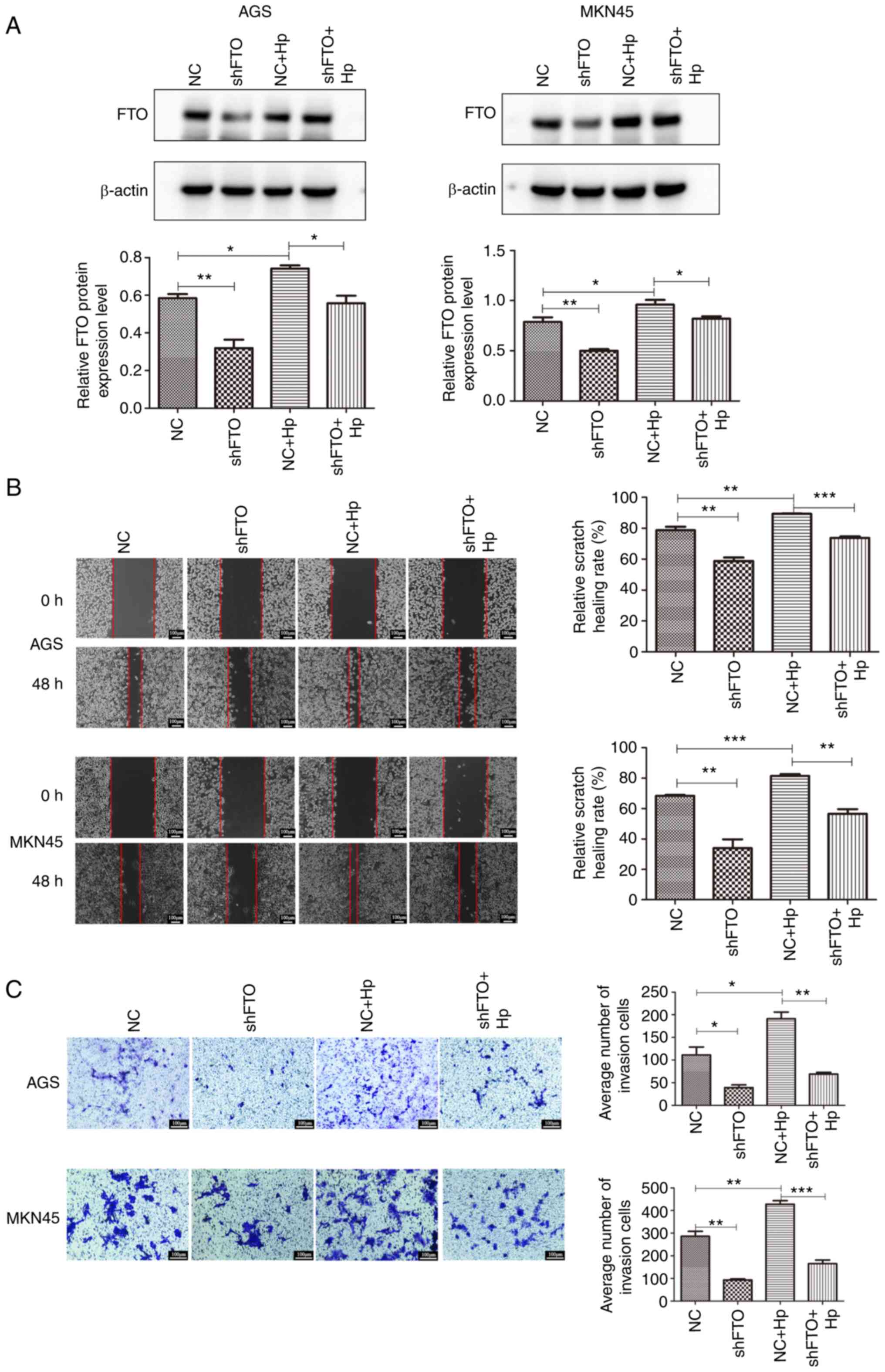
FTO gene knockdown decreases Hp-induced migration and invasion of gastric cancer cells

Lentiviral expression vectors were used to establish stable AGS and MKN45 cell lines containing a knocked down FTO gene. Western blot analysis demonstrated that FTO was successfully knocked down in AGS and MKN45 cells, which was rescued by Hp infection (Fig. 4A). Hp infection of cell lines with or without a knocked down FTO gene were used to investigate the role of FTO on Hp-induced cell migration and invasion abilities by wound healing and Transwell assays. The results demonstrated that Hp enhanced cell migration and invasion abilities in AGS and MKN45 cells (Fig. 4B and C). However, the migration and invasion abilities of cells were reduced in cell lines where the FTO gene had been knocked down. Altogether, these findings suggested that knocking down the FTO gene may inhibit the promoting effect of Hp on the migration and invasion ability of gastric cancer cells.

Figure 4.

Effects of knocking down FTO expression on the migration and invasion abilities of Hp-infected AGS and MKN45 cells. (A) Western blot detection of FTO protein expression in AGS and MKN45 cells. (B) The cell migration ability of Hp-infected AGS and MKN-45 cells after knockdown of the FTO gene. (C) The invasion ability of Hp-infected AGS and MKN-45 cells after knockdown of the FTO gene. Data were analyzed using one-way ANOVA followed by Tukey's post hoc test. Data are presented as mean ± SD. Error bars represent the SD. *P<0.05, **P<0.01, ***P<0.001. FTO, fat mass and obesity-associated; Hp, Helicobacter pylori; NC, negative control; sh, short hairpin.

Discussion

The occurrence and development of gastric cancer is a complex process, involving a variety of factors and molecular pathways (20,21), most of which remain to be elucidated (22). Hp is a gram-negative bacterium that can selectively colonize the gastric mucosa. A study showed that Hp infection is one of the most important risk factors for gastric cancer (23). In total, ~90% of non-cardia cancers are associated with Hp infection (24). Hp infection can lead to chronic immune pathological damage to the gastric mucosa, and to the secretion of a variety of cytokines and chemokines, such as interleukin (IL)-8 (25) and IL-6 (26), which cause chronic inflammation (27). There is a stepwise process from early phenotype to the development of gastric cancer: Normal gastric mucosa to chronic atrophic gastritis to intestinal metaplasia to gastric mucosal epithelium atypical hyperplasia to gastric cancer (28,29). Although Hp has been listed as a class I carcinogen since 1994 (30), the specific mechanisms underlying carcinogenesis remain unclear.

Due to the lack of effective biomarkers, the prognosis of patients with early gastric cancer is still poor (31). In the absence of effective therapies, the search for new biomarkers is critical for the optimization of targeted therapies. The FTO gene encodes an α-ketoglutarate-dependent hydroxylase-related non-heme iron nucleoprotein, originally identified as a regulator of body weight and obesity (32). Studies have shown that FTO can act as a demethylase of m6A to participate in the development and progression of various cancer types such as breast cancer (8,33,34). FTO can demethylate m6A to increase the mRNA stability in tumor pathways and promote tumor progression (35). Zhang et al (36) demonstrated that FTO removes the m6A modification from homeobox B13 (HOXB13) mRNA, abolishes YTH domain-containing family protein 2-mediated HOXB13 degradation, promotes HOXB13 protein expression, activates the WNT signaling pathway and promotes endometrial cancer invasion and metastasis. FTO has also been demonstrated to promote breast cancer cell invasion and migration through the FTO/micro-RNA −181b-3p/ADP ribosylation factor-like GTPase 5B signaling pathway (8). The pro-apoptotic gene, BCL2 interacting protein 3 (BNIP3), is a downstream target of the FTO-mediated m6A modification (15). FTO can demethylate BNIP3 m6A mRNA and induce its degradation, thereby promoting proliferation of breast cancer cells and inhibiting apoptosis. Tang et al (37) demonstrated that knockdown of FTO reduces the proliferation of pancreatic cancer cells, and identified c-Myc as the main target of FTO, suggesting that FTO may be necessary for pancreatic cancer progression. Although it is widely appreciated that FTO is involved in multiple pathways involved in the development and progression of various cancer types, the exact physiological function of this gene remains unclear.

In previous research by our group, Hp-CagA transfected gastric cancer cells were used for transcriptome sequencing and it was found that the expression of FTO mRNA was increased (38). It was speculated that Hp may play a role in the development and progression of gastric cancer by increasing FTO expression. In the present study, gastric epithelial cells were infected with Hp and an increase in FTO mRNA and protein levels were observed, compared with uninfected cells. Using immunofluorescence, it was also observed that Hp infection increased the level of FTO protein. These findings were further confirmed using a gerbil model. These results add to the hypothesis that FTO may play an important role in Hp-related gastric cancer.

In the present study, using immunohistochemistry on 20 gastric cancer and adjacent tissue sections, it was observed that the expression level of FTO in human gastric cancer tissue was higher than that in adjacent normal tissues. The analysis using the TCGA database also demonstrated that patients with gastric cancer had a higher expression level of FTO than the controls. Survival curve analysis showed an association between a high expression level of FTO and poor survival rate of patients with gastric cancer. Altogether, these data suggest a role of FTO in the occurrence of gastric cancer. A comparison of clinicopathological parameters in patients with gastric cancer with high and low FTO expression levels indicated a statistically significant association between FTO expression and T stage, M stage and AJCC stage, but no association with age, sex or N stage. These results were consistent with the research of Xu et al (14).

Using the LinkedOmics database, genes closely related to FTO were examined and it was determined that the FTO gene in gastric cancer was positively correlated with 16,601 genes, including ZFP90, CHD9 and PCDHGB7. A study demonstrated that PCDHGB7 induces apoptosis of breast cancer cells and is involved in cancer development and progression (39). However, it was also found that FTO was negatively correlated with 3,623 genes, including HDHD3 and ESRRA. Chen et al (40) demonstrated that ESRRA enhanced the metabolism and proliferation abilities of cancer cells. Wang et al (41) also demonstrated that ESRRA may be mainly involved in cellular metabolism processes, and demonstrated a role for ESRRA in the tumorigenesis and progression of uteri corpus endometrial carcinoma. In the present study, the GO enrichment results demonstrated that the biological processes of FTO-related genes were associated with gene expression regulation, RNA stability and RNA metabolism, and the molecular functions of FTO-related genes were associated with oxidative RNA demethylase activity and mRNA binding. Regarding the cellular components, enrichment to the RNA m6a methyltransferase complex and nuclear speckles was observed. These results suggest that FTO may have a role in cell proliferation and metabolism and possibly in the tumorigenesis and progression of gastric cancer. The in vitro experiments confirmed that FTO knockdown reduced the invasion and migration abilities of AGS and MKMN45 cells induced by Hp infection. Hp may affect the stability of downstream gene transcription levels by upregulating the expression of the FTO gene (from the transcription and translation level), causing changes in the m6A level of downstream target genes and therefore a biological behavioral change of gastric cancer cells. Therefore, high FTO expression induced by Hp infection may be related to the progression of gastric cancer tumors, suggesting that FTO may be an important biomarker in the occurrence, development and prognosis of gastric cancer.

In conclusion, the present study demonstrated that Hp infection can lead to an increase in the expression level of FTO in gastric cancer cells, with a high expression of FTO being associated with poor prognosis of patients with gastric cancer. High FTO expression levels induced by Hp might play an important role in regulating the proliferation and migration of gastric cancer cells. These results suggest a novel molecular mechanism underlying gastric cancer induced by Hp infection that may be of therapeutic interest.

Acknowledgements

Not applicable.

Funding

This work was supported by The National Natural Science Foundation of China (grant nos. 31960028 and 32160166), The Key Project of Science and Technology of Guizhou Province [grant no. (2020)1Z010] and The Science and Technology of Guizhou Province [grant no. (2020)1Y333].

Availability of data and materials

The datasets used and/or analyzed during the current study are available from the corresponding author on reasonable request.

Authors' contributions

YX and JZ conceived and designed the experiments. SG, QW and LB conducted most of the experiments and analyses. XH, ZW, LL, LW and YZ confirm the authenticity of all the raw data. YX and SG drafted the manuscript. XH, ZW, LL, LW and YZ were responsible for overseeing the manuscript. YX, SG, QW, LB, XH, ZW, LL, LW, YZ and JZ were responsible for writing and revising the manuscript, and contributed significantly to the study design, data collection, data analysis and interpretation of data. All authors read and approved the final version of the manuscript.

Ethics approval and consent to participate

All experimental processes with human specimens were checked and authorized by The Ethics Committee of Guizhou Medical University [Guiyang, China; approval no, 2019(19)]. All subjects gave their informed consent for inclusion before participating in the study. The study was conducted following the Declaration of Helsinki. The animal study was approved by the Animal Care Welfare Committee of Guizhou Medical University (Guiyang, China; approval no. 1900801).

Patient consent for publication

Not applicable.

Competing interests

The authors declare that they have no competing interests.

References

1 

Sung H, Ferlay J, Siegel RL, Laversanne M, Soerjomataram I, Jemal A and Bray F: Global cancer statistics 2020: GLOBOCAN estimates of incidence and mortality worldwide for 36 cancers in 185 countries. CA Cancer J Clin. 71:209–249. 2021. View Article : Google Scholar : PubMed/NCBI

2 

Wu C, Li M, Meng H, Liu Y, Niu W, Zhou Y, Zhao R, Duan Y, Zeng Z, Li X, et al: Analysis of status and countermeasures of cancer incidence and mortality in China. Sci China Life Sci. 62:640–647. 2019. View Article : Google Scholar : PubMed/NCBI

3 

Li Y, Feng A, Zheng S, Chen C and Lyu J: Recent estimates and predictions of 5-year survival in patients with gastric cancer: A model-based period analysis. Cancer Control. 29:107327482210992272022. View Article : Google Scholar : PubMed/NCBI

4 

GBD 2017 Stomach Cancer Collaborators, . The global, regional, and national burden of stomach cancer in 195 countries, 1990–2017: A systematic analysis for the global burden of disease study 2017. Lancet Gastroenterol Hepatol. 5:42–54. 2020. View Article : Google Scholar : PubMed/NCBI

5 

Tsukamoto T, Nakagawa M, Kiriyama Y, Toyoda T and Cao X: Prevention of gastric cancer: Eradication of Helicobacter pylori and beyond. Int J Mol Sci. 18:16992017. View Article : Google Scholar : PubMed/NCBI

6 

Jia G, Fu Y, Zhao X, Dai Q, Zheng G, Yang Y, Yi C, Lindahl T, Pan T, Yang YG and He C: N6-methyladenosine in nuclear RNA is a major substrate of the obesity-associated FTO. Nat Chem Biol. 7:885–887. 2011. View Article : Google Scholar : PubMed/NCBI

7 

Huang Y, Su R, Sheng Y, Dong L, Dong Z, Xu H, Ni T, Zhang ZS, Zhang T, Li C, et al: Small-molecule targeting of oncogenic FTO demethylase in acute myeloid leukemia. Cancer Cell. 35:677–691.e10. 2019. View Article : Google Scholar : PubMed/NCBI

8 

Xu Y, Ye S, Zhang N, Zheng S, Liu H, Zhou K, Wang L, Cao Y, Sun P and Wang T: The FTO/miR-181b-3p/ARL5B signaling pathway regulates cell migration and invasion in breast cancer. Cancer Commun (Lond). 40:484–500. 2020. View Article : Google Scholar : PubMed/NCBI

9 

Huang H, Wang Y, Kandpal M, Zhao G, Cardenas H, Ji Y, Chaparala A, Tanner EJ, Chen J, Davuluri RV and Matei D: FTO-Dependent N (6)-Methyladenosine modifications inhibit ovarian cancer stem cell self-renewal by blocking cAMP signaling. Cancer Res. 80:3200–3214. 2020. View Article : Google Scholar : PubMed/NCBI

10 

Yue C, Chen J, Li Z, Li L, Chen J and Guo Y: MicroRNA-96 promotes occurrence and progression of colorectal cancer via regulation of the AMPKα2-FTO-m6A/MYC axis. J Exp Clin Cancer Res. 39:2402020. View Article : Google Scholar : PubMed/NCBI

11 

Su Y, Huang J and Hu J: M6A RNA methylation regulators contribute to malignant progression and have clinical prognostic impact in gastric cancer. Front Oncol. 9:10382019. View Article : Google Scholar : PubMed/NCBI

12 

Shimura T, Kandimalla R, Okugawa Y, Ohi M, Toiyama Y, He C and Goel A: Novel evidence for m(6)A methylation regulators as prognostic biomarkers and FTO as a potential therapeutic target in gastric cancer. Br J Cancer. 126:228–237. 2022. View Article : Google Scholar : PubMed/NCBI

13 

Zhao Y, Yan X, Wang Y, Zhou J and Yu Y: Denocarcinoma. Front Oncol. 11:7260182022. View Article : Google Scholar : PubMed/NCBI

14 

Xu D, Shao W, Jiang Y, Wang X, Liu Y and Liu X: FTO expression is associated with the occurrence of gastric cancer and prognosis. Oncol Rep. 38:2285–2292. 2017. View Article : Google Scholar : PubMed/NCBI

15 

Niu Y, Lin Z, Wan A, Chen H, Liang H, Sun L, Wang Y, Li X, Xiong XF, Wei B, et al: RNA N6-methyladenosine demethylase FTO promotes breast tumor progression through inhibiting BNIP3. Mol Cancer. 18:462019. View Article : Google Scholar : PubMed/NCBI

16 

Long NY, Xiong L, Zhao Y, Yuan H, Li YJ, Chen XS, Zhang XY, Xie Y and Zhou JJ: Sequences difference of CagA between East Asian strain and Western strain of Helicobacter pylori and its impact on the proliferation and apoptosis. Microbiology. 45:848–855. 2018.(In Chinese).

17 

Zhao Y, Xie Y, Chen X, Xu W, Wang Y and Zhou J: Establishment of Mongolian gerbil model of gastric cancer induced by Helicobacter pylori infection and its proteomics analysis. Zhonghua Bing Li Xue Za Zhi. 43:820–826. 2014.(In Chinese). PubMed/NCBI

18 

Livak KJ and Schmittgen TD: Analysis of relative gene expression data using real-time quantitative PCR and the 2(−Delta Delta C(T)) method. Methods. 25:402–408. 2001. View Article : Google Scholar : PubMed/NCBI

19 

Amin MB, Edge SB, Greene FL, Byrd DR, Brookland RK, Washington MK, Gershenwald JE, Compton CC, Hess KR, Sullivan DC, et al: AJCC Cancer Staging Manual. 8th edition. Springer International Publishing; New York, NY: 2017, View Article : Google Scholar

20 

Amieva M and Peek RM JR: Pathobiology of Helicobacter pylori-induced gastric cancer. Gastroenterology. 150:64–78. 2016. View Article : Google Scholar : PubMed/NCBI

21 

Correa P: Human gastric carcinogenesis: A multistep and multifactorial process-first american cancer society award lecture on cancer epidemiology and prevention. Cancer Res. 52:6735–6740. 1992.PubMed/NCBI

22 

Yang L, Ying X, Liu S, Lyu G, Xu Z, Zhang X, Li H, Li Q, Wang N and Ji J: Gastric cancer: Epidemiology, risk factors and prevention strategies. Chin J Cancer Res. 32:695–704. 2020. View Article : Google Scholar : PubMed/NCBI

23 

Loor A and Dumitraşcu DL: Helicobacter pylori infection, gastric cancer and gastropanel. Rom J Intern Med. 54:151–156. 2016.PubMed/NCBI

24 

Plummer M, Franceschi S, Vignat J, Forman D and de Martel C: Global burden of gastric cancer attributable to Helicobacter pylori. Int J Cancer. 136:487–490. 2015. View Article : Google Scholar : PubMed/NCBI

25 

Outlioua A, Badre W, Desterke C, Echarki Z, El Hammani N, Rabhi M, Riyad M, Karkouri M, Arnoult D, Khalil A and Akarid K: Gastric IL-1β, IL-8, and IL-17A expression in Moroccan patients infected with Helicobacter pylori may be a predictive signature of severe pathological stages. Cytokine. 126:1548932020. View Article : Google Scholar : PubMed/NCBI

26 

Rasool KH, Alubadi AE and Al-Bayati IFI: The role of serum interleukin-4 and interleukin-6 in Helicobacter pylori-infected patients. Microb Pathog. 162:1053622022. View Article : Google Scholar : PubMed/NCBI

27 

Gonciarz W, Krupa A, Hinc K, Obuchowski M, Moran AP, Gajewski A and Chmiela M: The effect of Helicobacter pylori infection and different H. pylori components on the proliferation and apoptosis of gastric epithelial cells and fibroblasts. PLoS One. 14:e02206362019. View Article : Google Scholar : PubMed/NCBI

28 

Mera RM, Bravo LE, Camargo MC, Bravo JC, Delgado AG, Romero-Gallo J, Yepez MC, Realpe JL, Schneider BG, Morgan DR, et al: Dynamics of Helicobacter pylori infection as a determinant of progression of gastric precancerous lesions: 16-year follow-up of an eradication trial. Gut. 67:1239–1246. 2018. View Article : Google Scholar : PubMed/NCBI

29 

Ernst PB, Peura DA and Crowe SE: The translation of Helicobacter pylori basic research to patient care. Gastroenterology. 130:188–206. 2006. View Article : Google Scholar : PubMed/NCBI

30 

Infection with Helicobacter pylori. IARC Monogr Eval Carcinog Risks Hum. 61:177–240. 1994.PubMed/NCBI

31 

Battaglin F, Naseem M, Puccini A and Lenz HJ: Molecular biomarkers in gastro-esophageal cancer: Recent developments, current trends and future directions. Cancer Cell Int. 18:992018. View Article : Google Scholar : PubMed/NCBI

32 

Dina C, Meyre D, Gallina S, Durand E, Körner A, Jacobson P, Carlsson LMS, Kiess W, Vatin V, Lecoeur C, et al: Variation in FTO contributes to childhood obesity and severe adult obesity. Nat Genet. 39:724–726. 2007. View Article : Google Scholar : PubMed/NCBI

33 

Chen J and Du B: Novel positioning from obesity to cancer: FTO, an m(6)A RNA demethylase, regulates tumour progression. J Cancer Res Clin Oncol. 145:19–29. 2019. View Article : Google Scholar : PubMed/NCBI

34 

Zou D, Dong L, Li C, Yin Z, Rao S and Zhou Q: The m(6)A eraser FTO facilitates proliferation and migration of human cervical cancer cells. Cancer Cell Int. 19:3212019. View Article : Google Scholar : PubMed/NCBI

35 

Deng X, Su R, Stanford S and Chen J: Critical enzymatic functions of FTO in obesity and cancer. Front Endocrinol (Lausanne). 9:3962018. View Article : Google Scholar : PubMed/NCBI

36 

Zhang L, Wan Y, Zhang Z, Jiang Y, Lang J, Cheng W and Zhu L: FTO demethylates m6A modifications in HOXB13 mRNA and promotes endometrial cancer metastasis by activating the WNT signalling pathway. RNA Biol. 18:1265–1278. 2021. View Article : Google Scholar : PubMed/NCBI

37 

Tang X, Liu S, Chen D, Zhao Z and Zhou J: The role of the fat mass and obesity-associated protein in the proliferation of pancreatic cancer cells. Oncol Lett. 17:2473–2478. 2019.PubMed/NCBI

38 

Chen D, Li C, Zhao Y, Zhou J, Wang Q and Xie Y: 2021. Bioinformatics analysis for the identification of differentially expressed genes and related signaling pathways in H. pylori-CagA transfected gastric cancer cells. PeerJ. 9:e112032021. View Article : Google Scholar : PubMed/NCBI

39 

Hou S, Shan M, Gao C, Feng X, Yang Y, Zhang R, He Y, Zhang G and Zhang L: PCDHGB7 increases chemosensitivity to carboplatin by inhibiting HSPA9 via inducing apoptosis in breast cancer. Dis Markers. 2019:61315482019. View Article : Google Scholar : PubMed/NCBI

40 

Chen Y, Zhou Y, Han F, Zhao Y, Tu M, Wang Y, Huang C, Fan S, Chen P, Yao X, et al: A novel miR-1291-ERRα-CPT1C axis modulates tumor cell proliferation, metabolism and tumorigenesis. Theranostics. 10:7193–7210. 2020. View Article : Google Scholar : PubMed/NCBI

41 

Wang S and Huo X: Comprehensive analysis of ESRRA in endometrial cancer. Technol Cancer Res Treat. 20:15330338219920832021.PubMed/NCBI

Related Articles

  • Abstract
  • View
  • Download
  • Twitter
Copy and paste a formatted citation
Spandidos Publications style
Gui S, Wang Q, Bao L, He X, Wang Z, Liu L, Wu L, Zhao Y, Zhou J, Xie Y, Xie Y, et al: Effects of Helicobacter pylori on the expression of the FTO gene and its biological role in gastric cancer. Oncol Lett 25: 143, 2023.
APA
Gui, S., Wang, Q., Bao, L., He, X., Wang, Z., Liu, L. ... Xie, Y. (2023). Effects of Helicobacter pylori on the expression of the FTO gene and its biological role in gastric cancer. Oncology Letters, 25, 143. https://doi.org/10.3892/ol.2023.13729
MLA
Gui, S., Wang, Q., Bao, L., He, X., Wang, Z., Liu, L., Wu, L., Zhao, Y., Zhou, J., Xie, Y."Effects of Helicobacter pylori on the expression of the FTO gene and its biological role in gastric cancer". Oncology Letters 25.4 (2023): 143.
Chicago
Gui, S., Wang, Q., Bao, L., He, X., Wang, Z., Liu, L., Wu, L., Zhao, Y., Zhou, J., Xie, Y."Effects of Helicobacter pylori on the expression of the FTO gene and its biological role in gastric cancer". Oncology Letters 25, no. 4 (2023): 143. https://doi.org/10.3892/ol.2023.13729
Copy and paste a formatted citation
x
Spandidos Publications style
Gui S, Wang Q, Bao L, He X, Wang Z, Liu L, Wu L, Zhao Y, Zhou J, Xie Y, Xie Y, et al: Effects of Helicobacter pylori on the expression of the FTO gene and its biological role in gastric cancer. Oncol Lett 25: 143, 2023.
APA
Gui, S., Wang, Q., Bao, L., He, X., Wang, Z., Liu, L. ... Xie, Y. (2023). Effects of Helicobacter pylori on the expression of the FTO gene and its biological role in gastric cancer. Oncology Letters, 25, 143. https://doi.org/10.3892/ol.2023.13729
MLA
Gui, S., Wang, Q., Bao, L., He, X., Wang, Z., Liu, L., Wu, L., Zhao, Y., Zhou, J., Xie, Y."Effects of Helicobacter pylori on the expression of the FTO gene and its biological role in gastric cancer". Oncology Letters 25.4 (2023): 143.
Chicago
Gui, S., Wang, Q., Bao, L., He, X., Wang, Z., Liu, L., Wu, L., Zhao, Y., Zhou, J., Xie, Y."Effects of Helicobacter pylori on the expression of the FTO gene and its biological role in gastric cancer". Oncology Letters 25, no. 4 (2023): 143. https://doi.org/10.3892/ol.2023.13729
Follow us
  • Twitter
  • LinkedIn
  • Facebook
About
  • Spandidos Publications
  • Careers
  • Cookie Policy
  • Privacy Policy
How can we help?
  • Help
  • Live Chat
  • Contact
  • Email to our Support Team