Spandidos Publications Logo
  • About
    • About Spandidos
    • Aims and Scopes
    • Abstracting and Indexing
    • Editorial Policies
    • Reprints and Permissions
    • Job Opportunities
    • Terms and Conditions
    • Contact
  • Journals
    • All Journals
    • Oncology Letters
      • Oncology Letters
      • Information for Authors
      • Editorial Policies
      • Editorial Board
      • Aims and Scope
      • Abstracting and Indexing
      • Bibliographic Information
      • Archive
    • International Journal of Oncology
      • International Journal of Oncology
      • Information for Authors
      • Editorial Policies
      • Editorial Board
      • Aims and Scope
      • Abstracting and Indexing
      • Bibliographic Information
      • Archive
    • Molecular and Clinical Oncology
      • Molecular and Clinical Oncology
      • Information for Authors
      • Editorial Policies
      • Editorial Board
      • Aims and Scope
      • Abstracting and Indexing
      • Bibliographic Information
      • Archive
    • Experimental and Therapeutic Medicine
      • Experimental and Therapeutic Medicine
      • Information for Authors
      • Editorial Policies
      • Editorial Board
      • Aims and Scope
      • Abstracting and Indexing
      • Bibliographic Information
      • Archive
    • International Journal of Molecular Medicine
      • International Journal of Molecular Medicine
      • Information for Authors
      • Editorial Policies
      • Editorial Board
      • Aims and Scope
      • Abstracting and Indexing
      • Bibliographic Information
      • Archive
    • Biomedical Reports
      • Biomedical Reports
      • Information for Authors
      • Editorial Policies
      • Editorial Board
      • Aims and Scope
      • Abstracting and Indexing
      • Bibliographic Information
      • Archive
    • Oncology Reports
      • Oncology Reports
      • Information for Authors
      • Editorial Policies
      • Editorial Board
      • Aims and Scope
      • Abstracting and Indexing
      • Bibliographic Information
      • Archive
    • Molecular Medicine Reports
      • Molecular Medicine Reports
      • Information for Authors
      • Editorial Policies
      • Editorial Board
      • Aims and Scope
      • Abstracting and Indexing
      • Bibliographic Information
      • Archive
    • World Academy of Sciences Journal
      • World Academy of Sciences Journal
      • Information for Authors
      • Editorial Policies
      • Editorial Board
      • Aims and Scope
      • Abstracting and Indexing
      • Bibliographic Information
      • Archive
    • International Journal of Functional Nutrition
      • International Journal of Functional Nutrition
      • Information for Authors
      • Editorial Policies
      • Editorial Board
      • Aims and Scope
      • Abstracting and Indexing
      • Bibliographic Information
      • Archive
    • International Journal of Epigenetics
      • International Journal of Epigenetics
      • Information for Authors
      • Editorial Policies
      • Editorial Board
      • Aims and Scope
      • Abstracting and Indexing
      • Bibliographic Information
      • Archive
    • Medicine International
      • Medicine International
      • Information for Authors
      • Editorial Policies
      • Editorial Board
      • Aims and Scope
      • Abstracting and Indexing
      • Bibliographic Information
      • Archive
  • Articles
  • Information
    • Information for Authors
    • Information for Reviewers
    • Information for Librarians
    • Information for Advertisers
    • Conferences
  • Language Editing
Spandidos Publications Logo
  • About
    • About Spandidos
    • Aims and Scopes
    • Abstracting and Indexing
    • Editorial Policies
    • Reprints and Permissions
    • Job Opportunities
    • Terms and Conditions
    • Contact
  • Journals
    • All Journals
    • Biomedical Reports
      • Information for Authors
      • Editorial Policies
      • Editorial Board
      • Aims and Scope
      • Abstracting and Indexing
      • Bibliographic Information
      • Archive
    • Experimental and Therapeutic Medicine
      • Information for Authors
      • Editorial Policies
      • Editorial Board
      • Aims and Scope
      • Abstracting and Indexing
      • Bibliographic Information
      • Archive
    • International Journal of Epigenetics
      • Information for Authors
      • Editorial Policies
      • Editorial Board
      • Aims and Scope
      • Abstracting and Indexing
      • Bibliographic Information
      • Archive
    • International Journal of Functional Nutrition
      • Information for Authors
      • Editorial Policies
      • Editorial Board
      • Aims and Scope
      • Abstracting and Indexing
      • Bibliographic Information
      • Archive
    • International Journal of Molecular Medicine
      • Information for Authors
      • Editorial Policies
      • Editorial Board
      • Aims and Scope
      • Abstracting and Indexing
      • Bibliographic Information
      • Archive
    • International Journal of Oncology
      • Information for Authors
      • Editorial Policies
      • Editorial Board
      • Aims and Scope
      • Abstracting and Indexing
      • Bibliographic Information
      • Archive
    • Medicine International
      • Information for Authors
      • Editorial Policies
      • Editorial Board
      • Aims and Scope
      • Abstracting and Indexing
      • Bibliographic Information
      • Archive
    • Molecular and Clinical Oncology
      • Information for Authors
      • Editorial Policies
      • Editorial Board
      • Aims and Scope
      • Abstracting and Indexing
      • Bibliographic Information
      • Archive
    • Molecular Medicine Reports
      • Information for Authors
      • Editorial Policies
      • Editorial Board
      • Aims and Scope
      • Abstracting and Indexing
      • Bibliographic Information
      • Archive
    • Oncology Letters
      • Information for Authors
      • Editorial Policies
      • Editorial Board
      • Aims and Scope
      • Abstracting and Indexing
      • Bibliographic Information
      • Archive
    • Oncology Reports
      • Information for Authors
      • Editorial Policies
      • Editorial Board
      • Aims and Scope
      • Abstracting and Indexing
      • Bibliographic Information
      • Archive
    • World Academy of Sciences Journal
      • Information for Authors
      • Editorial Policies
      • Editorial Board
      • Aims and Scope
      • Abstracting and Indexing
      • Bibliographic Information
      • Archive
  • Articles
  • Information
    • For Authors
    • For Reviewers
    • For Librarians
    • For Advertisers
    • Conferences
  • Language Editing
Login Register Submit
  • This site uses cookies
  • You can change your cookie settings at any time by following the instructions in our Cookie Policy. To find out more, you may read our Privacy Policy.

    I agree
Search articles by DOI, keyword, author or affiliation
Search
Advanced Search
presentation
Oncology Letters
Join Editorial Board Propose a Special Issue
Print ISSN: 1792-1074 Online ISSN: 1792-1082
Journal Cover
May-2023 Volume 25 Issue 5

Full Size Image

Sign up for eToc alerts
Recommend to Library

Journals

International Journal of Molecular Medicine

International Journal of Molecular Medicine

International Journal of Molecular Medicine is an international journal devoted to molecular mechanisms of human disease.

International Journal of Oncology

International Journal of Oncology

International Journal of Oncology is an international journal devoted to oncology research and cancer treatment.

Molecular Medicine Reports

Molecular Medicine Reports

Covers molecular medicine topics such as pharmacology, pathology, genetics, neuroscience, infectious diseases, molecular cardiology, and molecular surgery.

Oncology Reports

Oncology Reports

Oncology Reports is an international journal devoted to fundamental and applied research in Oncology.

Experimental and Therapeutic Medicine

Experimental and Therapeutic Medicine

Experimental and Therapeutic Medicine is an international journal devoted to laboratory and clinical medicine.

Oncology Letters

Oncology Letters

Oncology Letters is an international journal devoted to Experimental and Clinical Oncology.

Biomedical Reports

Biomedical Reports

Explores a wide range of biological and medical fields, including pharmacology, genetics, microbiology, neuroscience, and molecular cardiology.

Molecular and Clinical Oncology

Molecular and Clinical Oncology

International journal addressing all aspects of oncology research, from tumorigenesis and oncogenes to chemotherapy and metastasis.

World Academy of Sciences Journal

World Academy of Sciences Journal

Multidisciplinary open-access journal spanning biochemistry, genetics, neuroscience, environmental health, and synthetic biology.

International Journal of Functional Nutrition

International Journal of Functional Nutrition

Open-access journal combining biochemistry, pharmacology, immunology, and genetics to advance health through functional nutrition.

International Journal of Epigenetics

International Journal of Epigenetics

Publishes open-access research on using epigenetics to advance understanding and treatment of human disease.

Medicine International

Medicine International

An International Open Access Journal Devoted to General Medicine.

Journal Cover
May-2023 Volume 25 Issue 5

Full Size Image

Sign up for eToc alerts
Recommend to Library

  • Article
  • Citations
    • Cite This Article
    • Download Citation
    • Create Citation Alert
    • Remove Citation Alert
    • Cited By
  • Similar Articles
    • Related Articles (in Spandidos Publications)
    • Similar Articles (Google Scholar)
    • Similar Articles (PubMed)
  • Download PDF
  • Download XML
  • View XML

  • Supplementary Files
    • Supplementary_Data1.pdf
    • Supplementary_Data2.xlsx
    • Supplementary_Data3.xlsx
    • Supplementary_Data4.xlsx
    • Supplementary_Data5.xlsx
    • Supplementary_Data6.xlsx
    • Supplementary_Data7.xlsx
Article Open Access

Integrated analysis of multiple transcriptomic data identifies ST8SIA6‑AS1 and LINC01093 as potential biomarkers in HBV‑associated liver cancer

  • Authors:
    • Jianhua Xue
    • Hui Zhao
    • Yifei Fu
    • Xu Liu
    • Xiangxiang Wu
  • View Affiliations / Copyright

    Affiliations: Department of Infectious Diseases, Hospital for Infectious Diseases of Pudong District, Shanghai 201318, P.R. China, Department of Traditional Chinese Medicine, Yueyang Hospital of Integrated Traditional Chinese and Western Medicine, Shanghai University of Traditional Chinese Medicine, Shanghai 200437, P.R. China
    Copyright: © Xue et al. This is an open access article distributed under the terms of Creative Commons Attribution License.
  • Article Number: 185
    |
    Published online on: March 24, 2023
       https://doi.org/10.3892/ol.2023.13771
  • Expand metrics +
Metrics: Total Views: 0 (Spandidos Publications: | PMC Statistics: )
Metrics: Total PDF Downloads: 0 (Spandidos Publications: | PMC Statistics: )
Cited By (CrossRef): 0 citations Loading Articles...

This article is mentioned in:



Abstract

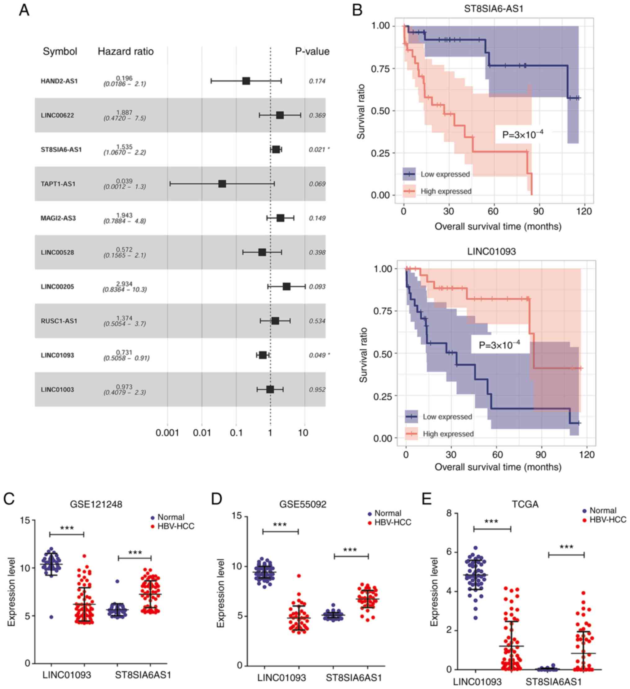
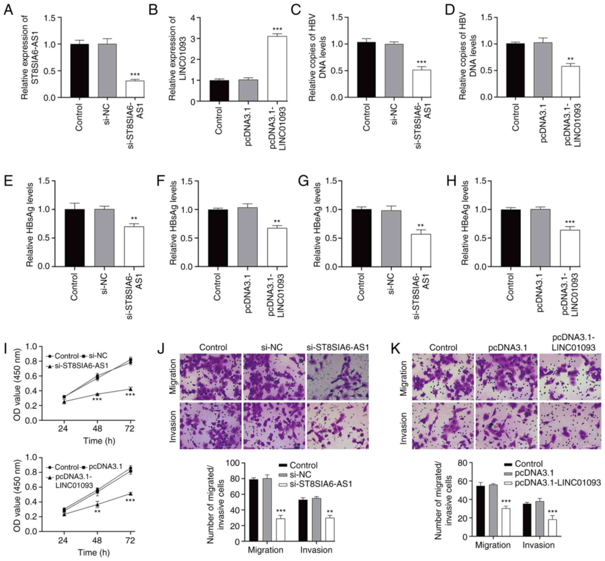
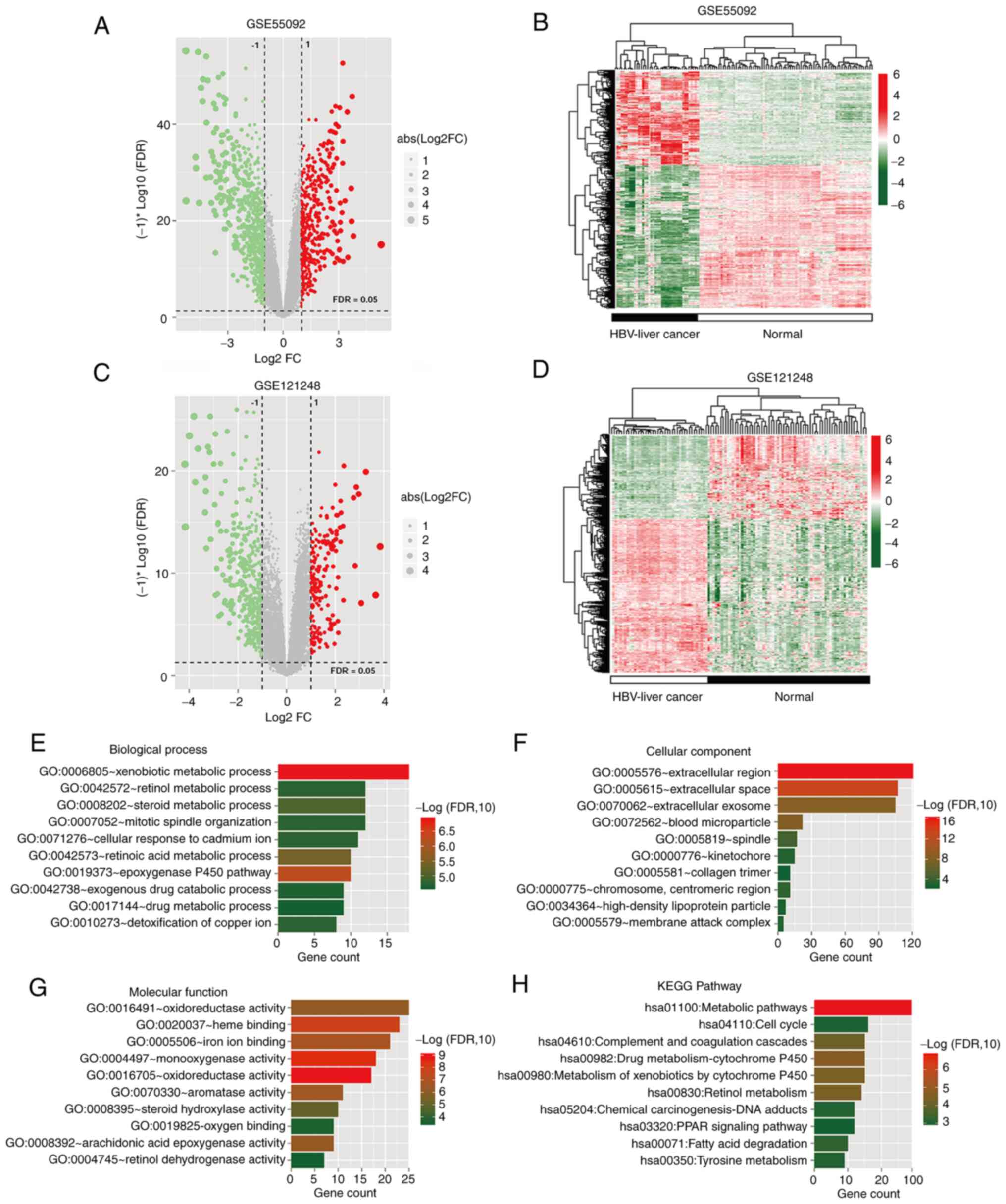
The mechanisms of long‑non‑coding RNAs (lncRNAs) in hepatitis B virus (HBV) infection‑associated liver cancer remain largely unclear. Therefore, the aim of the present study was to investigate the regulatory mechanisms of lncRNAs in this disease. HBV‑liver cancer related transcriptome expression profile data (GSE121248 and GSE55092) from the Gene Expression Omnibus database and survival prognosis information from The Cancer Genome Atlas (TCGA) database were obtained for analysis. The limma package was used to identify the overlapped differentially expressed RNAs (DERs), including DElncRNAs and DEmRNAs, in the GSE121248 and GSE55092 datasets. The screened optimized lncRNA signatures were used to develop a nomogram model based on the GSE121248 dataset, which was validated using the GSE55092 and TCGA datasets. A competitive endogenous RNA (ceRNA) network was constructed based on the screened prognosis‑associated lncRNA signatures from TCGA dataset. In addition, the levels of specific lncRNAs were evaluated in HBV‑infected human liver cancer tissues and cells, and Cell Counting Kit‑8, ELISA and Transwell assays were performed to evaluate the effects of the lncRNAs in HBV‑expressing liver cancer cells. A total of 535 overlapped DERs, including 30 DElncRNAs and 505 DEmRNAs, were identified in the GSE121248 and GSE55092 datasets. An optimized DElncRNA signature comprising 10 lncRNAs was used to establish a nomogram. ST8SIA6‑AS1 and LINC01093 were identified as lncRNAs associated with HBV‑liver cancer prognosis in TCGA dataset, and were applied to construct a ceRNA network. Reverse transcription‑quantitative PCR analysis showed that ST8SIA6‑AS1 was upregulated and LINC01093 was downregulated in HBV‑infected human liver cancer tissues and HBV‑expressing liver cancer cells compared with non‑HBV‑infected controls. ST8SIA6‑AS1 knockdown and LINC01093 overexpression independently reduced the number of copies of HBV DNA, the levels of hepatitis B surface antigen and hepatitis B e antigen, as well as cell proliferation, migration and invasion. In summary, the present study identified ST8SIA6‑AS1 and LINC01093 as two potential biomarkers that may be effective therapeutic targets for HBV‑associated liver cancer.
View Figures

Figure 1

Figure 2

Figure 3

Figure 4

Figure 5

Figure 6

Figure 7

Figure 8

View References

1 

Erratum. Global cancer statistics 2018: GLOBOCAN estimates of incidence and mortality worldwide for 36 cancers in 185 countries. CA Cancer J Clin. 70:3132020. View Article : Google Scholar

2 

Yang F, Ma L, Yang Y, Liu W, Zhao J, Chen X, Wang M, Zhang H, Cheng S, Shen F, et al: Contribution of hepatitis B virus infection to the aggressiveness of primary liver cancer: A clinical epidemiological study in Eastern China. Front Oncol. 9:3702019. View Article : Google Scholar : PubMed/NCBI

3 

Liu YC, Lu LF, Li CJ, Sun NK, Guo JY, Huang YH, Yeh CT and Chao CCK: Hepatitis B virus X protein induces RHAMM-dependent motility in hepatocellular carcinoma cells via PI3K-Akt-Oct-1 signaling. Mol Cancer Res. 18:375–389. 2020. View Article : Google Scholar : PubMed/NCBI

4 

Kang I, Kim JA, Kim J, Lee JH, Kim MJ and Ahn JK: Hepatitis B virus X protein promotes epithelial-mesenchymal transition of hepatocellular carcinoma cells by regulating SOCS1. BMB Rep. 55:220–225. 2022. View Article : Google Scholar : PubMed/NCBI

5 

Lei Y, Xu X, Liu H, Chen L, Zhou H, Jiang J, Yang Y and Wu B: HBx induces hepatocellular carcinogenesis through ARRB1-mediated autophagy to drive the G(1)/S cycle. Autophagy. 17:4423–4441. 2021. View Article : Google Scholar : PubMed/NCBI

6 

European Association for the Study of the Liver. Electronic address, . simpleeasloffice@easloffice.eu; European Association for the Study of the Liver: EASL clinical practice guidelines: Management of hepatocellular carcinoma. J Hepatol. 69:182–236. 2018. View Article : Google Scholar : PubMed/NCBI

7 

Li LM, Chen C, Ran RX, Huang JT, Sun HL, Zeng C, Zhang Z, Zhang W and Liu SM: Loss of TARBP2 drives the progression of hepatocellular carcinoma via miR-145-SERPINE1 axis. Front Oncol. 11:6209122021. View Article : Google Scholar : PubMed/NCBI

8 

Qiu L, Wang T, Xu X, Wu Y, Tang Q and Chen K: Long non-coding RNAs in hepatitis B virus-related hepatocellular carcinoma: Regulation, functions, and underlying mechanisms. Int J Mol Sci. 18:25052017. View Article : Google Scholar : PubMed/NCBI

9 

Fortes P and Morris KV: Long noncoding RNAs in viral infections. Virus Res. 212:1–11. 2016. View Article : Google Scholar : PubMed/NCBI

10 

Stojic L, Lun ATL, Mascalchi P, Ernst C, Redmond AM, Mangei J, Barr AR, Bousgouni V, Bakal C, Marioni JC, et al: A high-content RNAi screen reveals multiple roles for long noncoding RNAs in cell division. Nat Commun. 11:18512020. View Article : Google Scholar : PubMed/NCBI

11 

Hou Z, Xu X, Fu X, Tao S, Zhou J, Liu S and Tan D: HBx-related long non-coding RNA MALAT1 promotes cell metastasis via up-regulating LTBP3 in hepatocellular carcinoma. Am J Cancer Res. 7:845–856. 2017.PubMed/NCBI

12 

Tao L, Li D, Mu S, Tian G and Yan G: LncRNA MAPKAPK5_AS1 facilitates cell proliferation in hepatitis B virus-related hepatocellular carcinoma. Lab Invest. 102:494–504. 2022. View Article : Google Scholar : PubMed/NCBI

13 

Deng Y, Wei Z, Huang M, Xu G, Wei W, Peng B, Nong S and Qin H: Long non-coding RNA F11-AS1 inhibits HBV-related hepatocellular carcinoma progression by regulating NR1I3 via binding to microRNA-211-5p. J Cell Mol Med. 24:1848–1865. 2020. View Article : Google Scholar : PubMed/NCBI

14 

Huang JL, Ren TY, Cao SW, Zheng SH, Hu XM, Hu YW, Lin L, Chen J, Zheng L and Wang Q: HBx-related long non-coding RNA DBH-AS1 promotes cell proliferation and survival by activating MAPK signaling in hepatocellular carcinoma. Oncotarget. 6:33791–33804. 2015. View Article : Google Scholar : PubMed/NCBI

15 

Zhang H, Diab A, Fan H, Mani SKK, Hullinger R, Merle P and Andrisani O: PLK1 and HOTAIR accelerate proteasomal degradation of SUZ12 and ZNF198 during hepatitis B virus-induced liver carcinogenesis. Cancer Res. 75:2363–2374. 2015. View Article : Google Scholar : PubMed/NCBI

16 

Wang J, Yin G, Bian H, Yang J, Zhou P, Yan K, Liu C, Chen P, Zhu J, Li Z and Xue T: LncRNA XIST upregulates TRIM25 via negatively regulating miR-192 in hepatitis B virus-related hepatocellular carcinoma. Mol Med. 27:412021. View Article : Google Scholar : PubMed/NCBI

17 

Liu H, Zhao P, Jin X, Zhao Y, Chen Y, Yan T, Wang J, Wu L and Sun Y: A 9lncRNA risk score system for predicting the prognosis of patients with hepatitis B viruspositive hepatocellular carcinoma. Mol Med Rep. 20:573–583. 2019.PubMed/NCBI

18 

Wang SM, Ooi LL and Hui KM: Identification and validation of a novel gene signature associated with the recurrence of human hepatocellular carcinoma. Clin Cancer Res. 13:6275–6283. 2007. View Article : Google Scholar : PubMed/NCBI

19 

Melis M, Diaz G, Kleiner DE, Zamboni F, Kabat J, Lai J, Mogavero G, Tice A, Engle RE, Becker S, et al: Viral expression and molecular profiling in liver tissue versus microdissected hepatocytes in hepatitis B virus-associated hepatocellular carcinoma. J Transl Med. 12:2302014. View Article : Google Scholar : PubMed/NCBI

20 

Ritchie ME, Phipson B, Wu D, Hu Y, Law CW, Shi W and Smyth GK: limma powers differential expression analyses for RNA-sequencing and microarray studies. Nucleic Acids Res. 43:e472015. View Article : Google Scholar : PubMed/NCBI

21 

Huang DW, Sherman BT and Lempicki RA: Systematic and integrative analysis of large gene lists using DAVID bioinformatics resources. Nat Protocols. 4:44–57. 2009. View Article : Google Scholar : PubMed/NCBI

22 

Huang DW, Sherman BT and Lempicki RA: Bioinformatics enrichment tools: Paths toward the comprehensive functional analysis of large gene lists. Nucleic Acids Res. 37:1–13. 2009. View Article : Google Scholar : PubMed/NCBI

23 

Deist TM, Dankers F, Valdes G, Wijsman R, Hsu IC, Oberije C, Lustberg T, van Soest J, Hoebers F, Jochems A, et al: Machine learning algorithms for outcome prediction in (chemo) radiotherapy: An empirical comparison of classifiers. Med Phys. 45:3449–3459. 2018. View Article : Google Scholar : PubMed/NCBI

24 

Goeman JJ: L1 penalized estimation in the Cox proportional hazards model. Biom J. 52:70–84. 2010.PubMed/NCBI

25 

Tolosi L and Lengauer T: Classification with correlated features: Unreliability of feature ranking and solutions. Bioinformatics. 27:1986–1994. 2011. View Article : Google Scholar : PubMed/NCBI

26 

Wu J, Zhang H, Li L, Hu M, Chen L, Xu B and Song Q: A nomogram for predicting overall survival in patients with low-grade endometrial stromal sarcoma: A population-based analysis. Cancer Commun (Lond). 40:301–312. 2020. View Article : Google Scholar : PubMed/NCBI

27 

Jiang Q, Wang Y, Hao Y, Juan L, Teng M, Zhang X, Li M, Wang G and Liu Y: miR2Disease: A manually curated database for microRNA deregulation in human disease. Nucleic Acids Res. 37:D98–D104. 2009. View Article : Google Scholar : PubMed/NCBI

28 

Paraskevopoulou MD, Vlachos IS, Karagkouni D, Georgakilas G, Kanellos I, Vergoulis T, Zagganas K, Tsanakas P, Floros E, Dalamagas T and Hatzigeorgiou AG: DIANA-LncBase v2: Indexing microRNA targets on non-coding transcripts. Nucleic Acids Res. 44:D231–D238. 2016. View Article : Google Scholar : PubMed/NCBI

29 

Li JH, Liu S, Zhou H, Qu LH and Yang JH: starBase v2.0: Decoding miRNA-ceRNA, miRNA-ncRNA and protein-RNA interaction networks from large-scale CLIP-Seq data. Nucleic Acids Res. 42:D92–D97. 2014. View Article : Google Scholar : PubMed/NCBI

30 

Shannon P, Markiel A, Ozier O, Baliga NS, Wang JT, Ramage D, Amin N, Schwikowski B and Ideker T: Cytoscape: A software environment for integrated models of biomolecular interaction networks. Genome Res. 13:2498–2504. 2003. View Article : Google Scholar : PubMed/NCBI

31 

Livak KJ and Schmittgen TD: Analysis of relative gene expression data using real-time quantitative PCR and the 2(−Delta Delta C(T)) method. Methods. 25:402–408. 2001. View Article : Google Scholar : PubMed/NCBI

32 

Ridruejo E: Does hepatitis B virus therapy reduce the risk of hepatocellular carcinoma? Expert Opin Drug Saf. 14:439–451. 2015. View Article : Google Scholar : PubMed/NCBI

33 

Bisceglie AMD: Hepatitis B and hepatocellular carcinoma. Hepatology. 49:S56–S60. 2009. View Article : Google Scholar : PubMed/NCBI

34 

Chauhan R and Lahiri N: Tissue- and serum-associated biomarkers of hepatocellular carcinoma. Biomarkers Cancer. 8:37–55. 2016.PubMed/NCBI

35 

Pettinelli P, Arendt BM, Teterina A, McGilvray I, Comelli EM, Fung SK, Fischer SE and Allard JP: Altered hepatic genes related to retinol metabolism and plasma retinol in patients with non-alcoholic fatty liver disease. PLoS One. 13:e02057472018. View Article : Google Scholar : PubMed/NCBI

36 

Liping X, Jia L, Qi C, Liang Y, Dongen L and Jianshuai J: Cell Cycle Genes are potential diagnostic and prognostic biomarkers in hepatocellular carcinoma. Biomed Res Int. 2020:62061572020. View Article : Google Scholar : PubMed/NCBI

37 

Lee CH, Olson P and Evans RM: Minireview: Lipid metabolism, metabolic diseases, and peroxisome proliferator-activated receptors. Endocrinology. 144:2201–2207. 2003. View Article : Google Scholar : PubMed/NCBI

38 

Oyefiade A, Erdman L, Goldenberg A, Malkin D, Bouffet E, Taylor MD, Ramaswamy V, Scantlebury N and Law N: PPAR and GST polymorphisms may predict changes in intellectual functioning in medulloblastoma survivors. J Neurooncol. 142:39–48. 2019. View Article : Google Scholar : PubMed/NCBI

39 

Chen SZ, Ling Y, Yu LX, Song YT, Chen XF, Cao QQ, Yu H, Chen C, Tang JJ, Fan ZC, et al: 4-phenylbutyric acid promotes hepatocellular carcinoma via initiating cancer stem cells through activation of PPAR-α. Clin Transl Med. 11:e3792021. View Article : Google Scholar : PubMed/NCBI

40 

Wang Y, Zhu P, Luo J, Wang J, Liu Z, Wu W, Du Y, Ye B, Wang D, He L, et al: LncRNA HAND2-AS1 promotes liver cancer stem cell self-renewal via BMP signaling. EMBO J. 38:e1011102019. View Article : Google Scholar : PubMed/NCBI

41 

Jing GY, Zheng XZ and Ji XX: lncRNA HAND2-AS1 overexpression inhibits cancer cell proliferation in hepatocellular carcinoma by downregulating RUNX2 expression. J Clin Lab Anal. 35:e237172021. View Article : Google Scholar : PubMed/NCBI

42 

Fei Q, Song F, Jiang X, Hong H, Xu X, Jin Z, Zhu X, Dai B, Yang J, Sui C and Xu M: LncRNA ST8SIA6-AS1 promotes hepatocellular carcinoma cell proliferation and resistance to apoptosis by targeting miR-4656/HDAC11 axis. Cancer Cell Int. 20:2322020. View Article : Google Scholar : PubMed/NCBI

43 

Zhang X, Xu S, Hu C, Fang K, Zhou J, Guo Z, Zhu G and Li L: LncRNA ST8SIA6-AS1 promotes hepatocellular carcinoma progression by regulating MAGEA3 and DCAF4L2 expression. Biochem Biophys Res Commun. 533:1039–1047. 2020. View Article : Google Scholar : PubMed/NCBI

44 

Yin Z, Ma T, Yan J, Shi N, Zhang C, Lu X, Hou B and Jian Z: LncRNA MAGI2-AS3 inhibits hepatocellular carcinoma cell proliferation and migration by targeting the miR-374b-5p/SMG1 signaling pathway. J Cell Physiol. 234:18825–18836. 2019. View Article : Google Scholar : PubMed/NCBI

45 

Fang G, Wang J, Sun X, Xu R, Zhao X, Shao L, Sun C and Wang Y: LncRNA MAGI2-AS3 is downregulated in the distant recurrence of hepatocellular carcinoma after surgical resection and affects migration and invasion via ROCK2. Ann Hepatol. 19:535–540. 2020. View Article : Google Scholar : PubMed/NCBI

46 

Wei H, Tang Q, Wang A, Zhang Y, Qin Z, Li W, Xu Z, Wang J and Pu J: lncRNA MAGI2-AS3 exerts antioncogenic roles in hepatocellular carcinoma via regulating the miR-519c-3p/TXNIP Axis. J Oncol. 2021:55473452021. View Article : Google Scholar : PubMed/NCBI

47 

Zhang L, Wang Y, Sun J, Ma H and Guo C: LINC00205 promotes proliferation, migration and invasion of HCC cells by targeting miR-122-5p. Pathol Res Pract. 215:1525152019. View Article : Google Scholar : PubMed/NCBI

48 

Cheng T, Yao Y, Zhang S, Zhang XN, Zhang AH, Yang W and Hou CZ: LINC00205, a YY1-modulated lncRNA, serves as a sponge for miR-26a-5p facilitating the proliferation of hepatocellular carcinoma cells by elevating CDK6. Eur Rev Med Pharmacol Sci. 25:6208–6219. 2021.PubMed/NCBI

49 

Liu C, Tang L, Xu M, Lin Y, Shen J, Zhou L, Ho L, Lu J and Ai X: LncRNA RUSC1-AS1 contributes to the progression of hepatocellular carcinoma cells by modulating miR-340-5p/CREB1 axis. Am J Transl Res. 13:1022–1036. 2021.PubMed/NCBI

50 

He J, Zuo Q, Hu B, Jin H, Wang C, Cheng Z, Deng X, Yang C, Ruan H, Yu C, et al: A novel, liver-specific long noncoding RNA LINC01093 suppresses HCC progression by interaction with IGF2BP1 to facilitate decay of GLI1 mRNA. Cancer Lett. 450:98–109. 2019. View Article : Google Scholar : PubMed/NCBI

51 

Qin SJ, Zhou HZ, Xu NS, Yang HC and Chen PX: The diagnostic value of serum ST8SIA6-AS1 as biomarker in hepatocellular carcinoma. Clin Lab. 66:doi: 10.7754/Clin.Lab.2020.200231. 2020. View Article : Google Scholar

52 

Kuai J, Zheng L, Yi X, Liu Z, Qiu B, Lu Z and Jiang Y: ST8SIA6-AS1 promotes the development of hepatocellular carcinoma cells through miR-338-3p/NONO axis. Digestive Liver Dis. 53:1192–1200. 2021. View Article : Google Scholar : PubMed/NCBI

53 

Zhang B, Liu Z, Liu J, Cao K, Shan W, Wen Q and Wang R: Long non-coding RNA ST8SIA6-AS1 promotes the migration and invasion of hypoxia-treated hepatocellular carcinoma cells through the miR-338/MEPCE axis. Oncol Rep. 45:73–82. 2021. View Article : Google Scholar : PubMed/NCBI

54 

Mou Y, Wang D, Xing R, Nie H, Mou Y, Zhang Y and Zhou X: Identification of long noncoding RNAs biomarkers in patients with hepatitis B virus-associated hepatocellular carcinoma. Cancer Biomark. 23:95–106. 2018. View Article : Google Scholar : PubMed/NCBI

Related Articles

  • Abstract
  • View
  • Download
  • Twitter
Copy and paste a formatted citation
Spandidos Publications style
Xue J, Zhao H, Fu Y, Liu X and Wu X: Integrated analysis of multiple transcriptomic data identifies ST8SIA6‑AS1 and LINC01093 as potential biomarkers in HBV‑associated liver cancer. Oncol Lett 25: 185, 2023.
APA
Xue, J., Zhao, H., Fu, Y., Liu, X., & Wu, X. (2023). Integrated analysis of multiple transcriptomic data identifies ST8SIA6‑AS1 and LINC01093 as potential biomarkers in HBV‑associated liver cancer. Oncology Letters, 25, 185. https://doi.org/10.3892/ol.2023.13771
MLA
Xue, J., Zhao, H., Fu, Y., Liu, X., Wu, X."Integrated analysis of multiple transcriptomic data identifies ST8SIA6‑AS1 and LINC01093 as potential biomarkers in HBV‑associated liver cancer". Oncology Letters 25.5 (2023): 185.
Chicago
Xue, J., Zhao, H., Fu, Y., Liu, X., Wu, X."Integrated analysis of multiple transcriptomic data identifies ST8SIA6‑AS1 and LINC01093 as potential biomarkers in HBV‑associated liver cancer". Oncology Letters 25, no. 5 (2023): 185. https://doi.org/10.3892/ol.2023.13771
Copy and paste a formatted citation
x
Spandidos Publications style
Xue J, Zhao H, Fu Y, Liu X and Wu X: Integrated analysis of multiple transcriptomic data identifies ST8SIA6‑AS1 and LINC01093 as potential biomarkers in HBV‑associated liver cancer. Oncol Lett 25: 185, 2023.
APA
Xue, J., Zhao, H., Fu, Y., Liu, X., & Wu, X. (2023). Integrated analysis of multiple transcriptomic data identifies ST8SIA6‑AS1 and LINC01093 as potential biomarkers in HBV‑associated liver cancer. Oncology Letters, 25, 185. https://doi.org/10.3892/ol.2023.13771
MLA
Xue, J., Zhao, H., Fu, Y., Liu, X., Wu, X."Integrated analysis of multiple transcriptomic data identifies ST8SIA6‑AS1 and LINC01093 as potential biomarkers in HBV‑associated liver cancer". Oncology Letters 25.5 (2023): 185.
Chicago
Xue, J., Zhao, H., Fu, Y., Liu, X., Wu, X."Integrated analysis of multiple transcriptomic data identifies ST8SIA6‑AS1 and LINC01093 as potential biomarkers in HBV‑associated liver cancer". Oncology Letters 25, no. 5 (2023): 185. https://doi.org/10.3892/ol.2023.13771
Follow us
  • Twitter
  • LinkedIn
  • Facebook
About
  • Spandidos Publications
  • Careers
  • Cookie Policy
  • Privacy Policy
How can we help?
  • Help
  • Live Chat
  • Contact
  • Email to our Support Team