Spandidos Publications Logo
  • About
    • About Spandidos
    • Aims and Scopes
    • Abstracting and Indexing
    • Editorial Policies
    • Reprints and Permissions
    • Job Opportunities
    • Terms and Conditions
    • Contact
  • Journals
    • All Journals
    • Oncology Letters
      • Oncology Letters
      • Information for Authors
      • Editorial Policies
      • Editorial Board
      • Aims and Scope
      • Abstracting and Indexing
      • Bibliographic Information
      • Archive
    • International Journal of Oncology
      • International Journal of Oncology
      • Information for Authors
      • Editorial Policies
      • Editorial Board
      • Aims and Scope
      • Abstracting and Indexing
      • Bibliographic Information
      • Archive
    • Molecular and Clinical Oncology
      • Molecular and Clinical Oncology
      • Information for Authors
      • Editorial Policies
      • Editorial Board
      • Aims and Scope
      • Abstracting and Indexing
      • Bibliographic Information
      • Archive
    • Experimental and Therapeutic Medicine
      • Experimental and Therapeutic Medicine
      • Information for Authors
      • Editorial Policies
      • Editorial Board
      • Aims and Scope
      • Abstracting and Indexing
      • Bibliographic Information
      • Archive
    • International Journal of Molecular Medicine
      • International Journal of Molecular Medicine
      • Information for Authors
      • Editorial Policies
      • Editorial Board
      • Aims and Scope
      • Abstracting and Indexing
      • Bibliographic Information
      • Archive
    • Biomedical Reports
      • Biomedical Reports
      • Information for Authors
      • Editorial Policies
      • Editorial Board
      • Aims and Scope
      • Abstracting and Indexing
      • Bibliographic Information
      • Archive
    • Oncology Reports
      • Oncology Reports
      • Information for Authors
      • Editorial Policies
      • Editorial Board
      • Aims and Scope
      • Abstracting and Indexing
      • Bibliographic Information
      • Archive
    • Molecular Medicine Reports
      • Molecular Medicine Reports
      • Information for Authors
      • Editorial Policies
      • Editorial Board
      • Aims and Scope
      • Abstracting and Indexing
      • Bibliographic Information
      • Archive
    • World Academy of Sciences Journal
      • World Academy of Sciences Journal
      • Information for Authors
      • Editorial Policies
      • Editorial Board
      • Aims and Scope
      • Abstracting and Indexing
      • Bibliographic Information
      • Archive
    • International Journal of Functional Nutrition
      • International Journal of Functional Nutrition
      • Information for Authors
      • Editorial Policies
      • Editorial Board
      • Aims and Scope
      • Abstracting and Indexing
      • Bibliographic Information
      • Archive
    • International Journal of Epigenetics
      • International Journal of Epigenetics
      • Information for Authors
      • Editorial Policies
      • Editorial Board
      • Aims and Scope
      • Abstracting and Indexing
      • Bibliographic Information
      • Archive
    • Medicine International
      • Medicine International
      • Information for Authors
      • Editorial Policies
      • Editorial Board
      • Aims and Scope
      • Abstracting and Indexing
      • Bibliographic Information
      • Archive
  • Articles
  • Information
    • Information for Authors
    • Information for Reviewers
    • Information for Librarians
    • Information for Advertisers
    • Conferences
  • Language Editing
Spandidos Publications Logo
  • About
    • About Spandidos
    • Aims and Scopes
    • Abstracting and Indexing
    • Editorial Policies
    • Reprints and Permissions
    • Job Opportunities
    • Terms and Conditions
    • Contact
  • Journals
    • All Journals
    • Biomedical Reports
      • Information for Authors
      • Editorial Policies
      • Editorial Board
      • Aims and Scope
      • Abstracting and Indexing
      • Bibliographic Information
      • Archive
    • Experimental and Therapeutic Medicine
      • Information for Authors
      • Editorial Policies
      • Editorial Board
      • Aims and Scope
      • Abstracting and Indexing
      • Bibliographic Information
      • Archive
    • International Journal of Epigenetics
      • Information for Authors
      • Editorial Policies
      • Editorial Board
      • Aims and Scope
      • Abstracting and Indexing
      • Bibliographic Information
      • Archive
    • International Journal of Functional Nutrition
      • Information for Authors
      • Editorial Policies
      • Editorial Board
      • Aims and Scope
      • Abstracting and Indexing
      • Bibliographic Information
      • Archive
    • International Journal of Molecular Medicine
      • Information for Authors
      • Editorial Policies
      • Editorial Board
      • Aims and Scope
      • Abstracting and Indexing
      • Bibliographic Information
      • Archive
    • International Journal of Oncology
      • Information for Authors
      • Editorial Policies
      • Editorial Board
      • Aims and Scope
      • Abstracting and Indexing
      • Bibliographic Information
      • Archive
    • Medicine International
      • Information for Authors
      • Editorial Policies
      • Editorial Board
      • Aims and Scope
      • Abstracting and Indexing
      • Bibliographic Information
      • Archive
    • Molecular and Clinical Oncology
      • Information for Authors
      • Editorial Policies
      • Editorial Board
      • Aims and Scope
      • Abstracting and Indexing
      • Bibliographic Information
      • Archive
    • Molecular Medicine Reports
      • Information for Authors
      • Editorial Policies
      • Editorial Board
      • Aims and Scope
      • Abstracting and Indexing
      • Bibliographic Information
      • Archive
    • Oncology Letters
      • Information for Authors
      • Editorial Policies
      • Editorial Board
      • Aims and Scope
      • Abstracting and Indexing
      • Bibliographic Information
      • Archive
    • Oncology Reports
      • Information for Authors
      • Editorial Policies
      • Editorial Board
      • Aims and Scope
      • Abstracting and Indexing
      • Bibliographic Information
      • Archive
    • World Academy of Sciences Journal
      • Information for Authors
      • Editorial Policies
      • Editorial Board
      • Aims and Scope
      • Abstracting and Indexing
      • Bibliographic Information
      • Archive
  • Articles
  • Information
    • For Authors
    • For Reviewers
    • For Librarians
    • For Advertisers
    • Conferences
  • Language Editing
Login Register Submit
  • This site uses cookies
  • You can change your cookie settings at any time by following the instructions in our Cookie Policy. To find out more, you may read our Privacy Policy.

    I agree
Search articles by DOI, keyword, author or affiliation
Search
Advanced Search
presentation
Oncology Letters
Join Editorial Board Propose a Special Issue
Print ISSN: 1792-1074 Online ISSN: 1792-1082
Journal Cover
May-2023 Volume 25 Issue 5

Full Size Image

Sign up for eToc alerts
Recommend to Library

Journals

International Journal of Molecular Medicine

International Journal of Molecular Medicine

International Journal of Molecular Medicine is an international journal devoted to molecular mechanisms of human disease.

International Journal of Oncology

International Journal of Oncology

International Journal of Oncology is an international journal devoted to oncology research and cancer treatment.

Molecular Medicine Reports

Molecular Medicine Reports

Covers molecular medicine topics such as pharmacology, pathology, genetics, neuroscience, infectious diseases, molecular cardiology, and molecular surgery.

Oncology Reports

Oncology Reports

Oncology Reports is an international journal devoted to fundamental and applied research in Oncology.

Experimental and Therapeutic Medicine

Experimental and Therapeutic Medicine

Experimental and Therapeutic Medicine is an international journal devoted to laboratory and clinical medicine.

Oncology Letters

Oncology Letters

Oncology Letters is an international journal devoted to Experimental and Clinical Oncology.

Biomedical Reports

Biomedical Reports

Explores a wide range of biological and medical fields, including pharmacology, genetics, microbiology, neuroscience, and molecular cardiology.

Molecular and Clinical Oncology

Molecular and Clinical Oncology

International journal addressing all aspects of oncology research, from tumorigenesis and oncogenes to chemotherapy and metastasis.

World Academy of Sciences Journal

World Academy of Sciences Journal

Multidisciplinary open-access journal spanning biochemistry, genetics, neuroscience, environmental health, and synthetic biology.

International Journal of Functional Nutrition

International Journal of Functional Nutrition

Open-access journal combining biochemistry, pharmacology, immunology, and genetics to advance health through functional nutrition.

International Journal of Epigenetics

International Journal of Epigenetics

Publishes open-access research on using epigenetics to advance understanding and treatment of human disease.

Medicine International

Medicine International

An International Open Access Journal Devoted to General Medicine.

Journal Cover
May-2023 Volume 25 Issue 5

Full Size Image

Sign up for eToc alerts
Recommend to Library

  • Article
  • Citations
    • Cite This Article
    • Download Citation
    • Create Citation Alert
    • Remove Citation Alert
    • Cited By
  • Similar Articles
    • Related Articles (in Spandidos Publications)
    • Similar Articles (Google Scholar)
    • Similar Articles (PubMed)
  • Download PDF
  • Download XML
  • View XML
Article Open Access

CCT6A is associated with CDC20, Enneking stage and prognosis in osteosarcoma, and its knockdown suppresses osteosarcoma cell viability and invasion

  • Authors:
    • Ning Wang
    • Yong Chen
    • Jie Wu
  • View Affiliations / Copyright

    Affiliations: Department of Orthopedics, Center Hospital Affiliated to Shenyang Medical College, Shenyang, Liaoning 110024, P.R. China, Department of Hand Surgery, Center Hospital Affiliated to Shenyang Medical College, Shenyang, Liaoning 110024, P.R. China
    Copyright: © Wang et al. This is an open access article distributed under the terms of Creative Commons Attribution License.
  • Article Number: 201
    |
    Published online on: April 4, 2023
       https://doi.org/10.3892/ol.2023.13787
  • Expand metrics +
Metrics: Total Views: 0 (Spandidos Publications: | PMC Statistics: )
Metrics: Total PDF Downloads: 0 (Spandidos Publications: | PMC Statistics: )
Cited By (CrossRef): 0 citations Loading Articles...

This article is mentioned in:



Abstract

Chaperonin‑containing tailless complex polypeptide 1 subunit 6A (CCT6A) regulates the proliferation, invasiveness and stemness of numerous types of cancer, and may interact with cell division cycle 20 (CDC20); however, its implication in osteosarcoma remains unclear. The present study aimed to investigate the relationship between CCT6A and CDC20, and their association with clinical features and prognosis. Subsequently, the present study explored the effects of their knockdown on osteosarcoma cell malignant behaviors. A total of 52 patients with osteosarcoma underwent tumor resection were retrospectively analyzed. CCT6A and CDC20 expression levels in tumor and nontumor tissues were detected by reverse transcription‑quantitative PCR and immunohistochemistry. In addition, CCT6A and CDC20 small interfering RNA molecules were transfected into osteosarcoma cell lines. The results revealed that the mRNA (P<0.001) and protein (P<0.001) expression levels of CCT6A were elevated in tumor tissues compared with those in nontumor tissues. Tumor CCT6A mRNA expression was correlated with elevated CDC20 mRNA expression (P<0.001), higher Enneking stage (P=0.039), abnormal lactate dehydrogenase (LDH) level (>300 U/l) (P=0.048), lower pathological response (P=0.024) and worse disease‑free survival (DFS) (P=0.015). Tumor CCT6A protein expression was also associated with increased CDC20 protein (P<0.001), elevated Enneking stage (P=0.005), abnormal LDH (P=0.019), decreased pathological response (P=0.014), shorter DFS (P=0.030) and overall survival (OS) (P=0.027). After adjustment by multivariate Cox analyses, tumor CCT6A mRNA expression was shown to independently predict lower pathological response (P=0.033) and poor DFS (P=0.028), but not OS. Regarding CDC20, it was associated with a higher Enneking stage and lower pathological response (both P<0.05), whereas it failed to estimate DFS or OS. In vitro experiments demonstrated that CCT6A and CDC20 knockdown inhibited proliferation and invasion, and enhanced apoptosis in U‑2 OS and Saos‑2 cells (all P<0.05). In conclusion, CCT6A is associated with CDC20, Enneking stage and prognosis of osteosarcoma, and its knockdown decreases the viability and invasion of osteosarcoma cells.

Introduction

Osteosarcoma is a rare cancer that annually affects 3–5 men per million and 2–4 women per million worldwide (1,2). Due to its complex and unclear pathogenesis, as well as uncertain molecular biology, the etiology of osteosarcoma is still largely unknown (3,4); however, it is currently considered that age, sex and race are related to the occurrence of osteosarcoma (5). Benefiting from the advancement and broad application of neoadjuvant and adjuvant chemotherapy, more patients with osteosarcoma undergo limb-sparing radical surgery (6); however, a proportion of patients still fail to respond well or may experience early relapse, resulting in an unsatisfactory prognosis, with a 5-year event-free survival of 59% and overall survival (OS) of 71% in patients with osteosarcoma in Europe and America (7). Thus, identifying markers that could forecast disease progression, relapse and/or death is beneficial for osteosarcoma management via improved stratification of patients and optimization of treatments (8,9).

Chaperonin-containing tailless complex polypeptide 1 subunit 6A (CCT6A) is a recently discovered oncogene, which promotes cancer progression by facilitating the proliferation, invasiveness and stemness and of tumor cells (10–13). In addition, it exhibits potency as a prognostic marker in numerous types of cancer, such as lung cancer, gastric cancer and papillary thyroid carcinoma (14–16). Notably, CCT6A interacts with cell division cycle 20 (CDC20), as shown by the STRING database (https://cn.string-db.org/) and further validated by a previous study in papillary thyroid carcinoma cancer tissue (16). CDC20 is a well-known oncogene that facilitates the initiation and progression of several types of cancer, including osteosarcoma (17–21). Therefore, it was hypothesized that CCT6A may be involved in the pathogenesis and prognosis of osteosarcoma. Furthermore, previous studies have reported that CCT6A regulates osteosarcoma cell proliferation via Akt activation (22) and that CCT6A is associated with CDC20 in patients with papillary thyroid carcinoma (16). However, these studies did not explore the association between CCT6A and clinical/pathological features, neoadjuvant chemotherapy response and prognosis in patients with osteosarcoma, nor did the assess the relationship between CCT6A and CDC20 in patients with osteosarcoma. Therefore, these are new explorational directions that the present study aimed to evaluate.

The present study aimed to investigate the relationship between CCT6A and CDC20, as well as their association with clinical features, neoadjuvant chemotherapy response and survival in patients with osteosarcoma. In addition, the study aimed to further explore the effects of CCT6A and CDC20 knockdown on the malignant behaviors of osteosarcoma cells.

Materials and methods

Patients

A total of 52 patients with osteosarcoma who were treated with surgical resection at the Center Hospital Affiliated to Shenyang Medical College (Shenyang, China) between July 2016 and June 2020 were retrospectively screened in the present study. The screening criteria were as follows: i) Primary osteosarcoma newly diagnosed by pathology; ii) Enneking stage II (23); iii) lesion at the extremities; iv) complete data on the tumor cell necrosis rate (TCNR) assessed after neoadjuvant therapy; v) at least one follow-up record; and vi) available tumor specimens frozen in liquid nitrogen. The exclusion criteria were as follows: i) Secondary osteosarcoma; ii) distant metastasis at initial diagnosis; and iii) a prior history of other primary cancers or malignant diseases. The present study was approved by the Ethics Committee of the Center Hospital Affiliated to Shenyang Medical College (approval no. 2020-09-03). The patients or their statutory guardians provided written informed consent.

Treatment

Patients with osteosarcoma received neoadjuvant chemotherapy according to the Instituto Orthopedic Rizzoli-Section of Osteosarcoma/Neoadjuvant chemotherapy-5 (IOR-OS/N-5) regimen (24). Every 6 weeks was considered a therapy cycle (3 weeks for treatment, 3 weeks for interval before another cycle began). After two cycles (12 weeks) of neoadjuvant chemotherapy, patients received surgical resection. After surgery, patients were treated with the IOR-OS/N-5 regimen or the intensive IOR-OS/N-5 regimen (increased dose) as adjuvant therapy; the regimen was selected based on the TCNR assessed after neoadjuvant chemotherapy (24). Adjuvant therapy lasted for three or four cycles.

Sample processing

A total of 52 tumor specimens and 38 paired nontumor samples (2 cm away from the tumor) were used. The different number of samples was due to not all the nontumor tissues being routinely stored. All samples were frozen in liquid nitrogen, and were accessible and available for detecting the mRNA expression levels of CCT6A and CDC20 by reverse transcription-quantitative PCR (RT-qPCR) assay. The kits used were as follows: RNeasy Protect Mini Kit (Qiagen GmbH) for RNA (tissues and cells) extraction; iScript™ cDNA Synthesis Kit (Bio-Rad Laboratories, Inc.) for RT, used according to the manufacturer's protocol; and KOD SYBR® qPCR Mix (Toyobo Life Science) for qPCR. The thermocycling conditions included 1 cycle of 98°C for 2 min, followed by 40 cycles of 98°C for 10 sec and 61°C for 30 sec. The mRNA expression levels of CCT6A and CDC20 were evaluated using the 2−ΔΔCq method (25), and GAPDH was used as an internal reference gene. The primers used were designed according to previous studies (15,26) and are listed as follows: CCT6A forward, 5′-TGACGACCTAAGTCCTGACTG-3′ and reverse, 5′-ACAGAACGAGGGTTGTTACATTT-3′; CDC20 forward, 5′-GCAGACATTCACCCAGCATCA-3′ and reverse, 5′-CATCCACGGCACTCAGACAG-3′; and GAPDH forward, 5′-GAGTCCACTGGCGTCTTCAC-3′ and reverse, 5′-TGCTGATGATCTTGAGGCTGTT-3′.

Additionally, the tissue samples were fixed with 10% formalin for 24 h at room temperature and embedded by paraffin, then cut into 4-µm sections for the detection of CCT6A and CDC20 protein expression via immunohistochemistry (IHC). The IHC assay was performed as described in a previous study (27). The following antibodies were used: Rabbit anti-CCT6A antibody (cat. no. ab110905; 1:100; Abcam) and rabbit anti-CDC20 antibody (cat. no. ab155921; 1:1,000; Abcam) primary antibodies; and goat anti-rabbit HRP-conjugated secondary antibody (cat. no. ab205718; 1:20,000; Abcam). The stained sections were assessed using a light microscope. The staining intensity (0–3 score) and the staining density (0–4 score) were used as parameters to semi-quantify protein expression (0–12 score), which was calculated by multiplying the two aforementioned scores; high protein expression (>3) and low protein expression (≤3) were graded (27).

Data collection and follow-up data

The demographics and disease characteristics of the patients with osteosarcoma were collected from the medical records. Biochemical indexes such as lactate dehydrogenase (LDH; normal level, ≤300 U/l) and alkaline phosphatase (ALP; normal level >500 U/l for patients <16 years old and >150 U/l for patients ≥16 years old) were detected as routine hospital analyses. In addition, Huvos grade (28) was evaluated based on the efficacy of neoadjuvant chemotherapy (assessed by TCNR). Disease-free survival (DFS) and OS time were calculated from the follow-up data, with a final date of February 28, 2022. DFS was calculated from surgery to disease recurrence, new primary osteosarcoma occurrence or death. OS was calculated from neoadjuvant chemotherapy to death.

Transfection

Saos-2 and U-2 OS osteosarcoma cells (both from American Type Culture Collection) were cultured at 37°C with 5% CO2 in McCoy's 5a Modified Medium containing 10% fetal bovine serum (FBS; both from Gibco; Thermo Fisher Scientific, Inc.). CCT6A, CDC20 and negative control (NC) small interfering RNA (siRNA) molecules (si-CCT6A, si-CDC20 and si-NC, respectively; 50 nM) were transfected into 5×105 Saos-2 and U-2 OS cells using Lipofectamine® 2000 (Invitrogen; Thermo Fisher Scientific, Inc.) for 8 h at 37°C. The siRNA sequences were as follows: si-CCT6A, sense 5′-CCCTCGTTCTGTCACATTATT-3′, antisense 5′-TAATGTGACAGAACGAGGGTT-3′; si-CDC20, sense 5′-CGGCTTCGAAATATGACCATT-3′, antisense 5′-TGGTCATATTTCGAAGCCGTT-3′; si-NC, sense 5′-TTCTCCGAACGTGTCACGTTT-3′, antisense 5′-ACGTGACACGTTCGGAGAATT-3′. Cells cultured normally were used as normal controls. A total of 48 h post-transfection, the mRNA expression levels of CCT6A and CDC20 were evaluated by RT-qPCR as aforementioned.

Western blotting

The cells were lysed in RIPA buffer (Beyotime Institute of Biotechnology) 48 h post-transfection. The concentration of total protein was measured by BCA kit (Beyotime Institute of Biotechnology). The thermally denatured proteins (20 µg) were then separated by SDS-PAGE on a 4–20% precast gel (Beyotime Institute of Biotechnology). Subsequently, the proteins were transferred to a nitrocellulose membrane (Pall Corporation), which was incubated with CCT6A (cat. no. 19793-1-AP; 1:1,000; Wuhan Sanying Biotechnology), CDC20 (cat. no. 10252-1-AP; 1:10,000; Wuhan Sanying Biotechnology) and GAPDH (cat. no. AF7021; 1:2,000, Affinity Biosciences) antibodies at 4°C overnight after being blocked using 5% skimmed milk (Beyotime Institute of Biotechnology) at 37°C for 1.5 h. The membrane was successively incubated with a HRP-linked goat anti-rabbit secondary antibody (cat. no. S0001; 1:5,000; Affinity Biosciences) at 37°C for 1.5 h. An ECL kit (Beyotime Institute of Biotechnology) was adopted to visualize the protein bands. Finally, ImageJ (version 1.8; National Institutes of Health) was used to semi-quantify protein expression.

Cell proliferation and apoptosis

To evaluate cell proliferation, 10 µl Cell Counting Kit-8 reagent (Sangon Biotech Co., Ltd.) was added to the 3×103 cells at 0, 24, 48 and 72 h post-transfection. The cells were then cultured at 37°C for 2 h, and the optical density value at 450 nm was measured. Cell apoptosis was evaluated using a TUNEL kit (Beyotime Institute of Biotechnology) at 48 h post-transfection. The 6×104 cells were cultured with TUNEL working solution at 37°C in the dark for 1 h after being fixed in 4% paraformaldehyde (Sangon Biotech Co., Ltd.) at room temperature for 0.5 h and permeabilized with 0.3% Triton X-100 (Sangon Biotech Co., Ltd.) for 5 min at room temperature. The cells were stained with DAPI solution (Beyotime Institute of Biotechnology) for 5 min at 37°C and antifade Mounting Medium (Beyotime Institute of Biotechnology) before being sealed. The images of 5 fields of view were captured by an inverted fluorescence microscope (Motic Incorporation, Ltd.).

Transwell assay

Cell invasion was assessed by Transwell assay 48 h post-transfection. The 8-µm 24-well Transwell insert (Corning, Inc.) was precoated with Matrigel Matrix (Corning, Inc.) at 37°C for 1 h. A total of 6×104 cells in McCoy's 5a Modified Medium containing 1% FBS were seeded into the Transwell insert. The lower chamber was filled with McCoy's 5a Modified Medium containing 10% FBS. The cells were then incubated at 37°C for 24 h and the invasive cells were fixed with 4% paraformaldehyde for 20 min at room temperature and stained with 0.1% crystal violet (Sangon Biotech Co., Ltd.) for 10 min at room temperature. The images were captured with an inverted fluorescence microscope.

Statistical analysis

Data are presented as the mean ± standard deviation, median [interquartile range (IQR)] or count (%). SPSS v22.0 (IBM Corp.) was used for statistical analysis and GraphPad Prism v9.0 (GraphPad Software; Dotmatics) was used to generate graphs. Comparisons of parameters between tumor and adjacent tissues were made using the Wilcoxon rank sum test. The correlation between CCT6A and CDC20 expression was detected by Spearman's rank correlation test. The expression levels of CCT6A and CDC20 in patients with different characteristics were compared using the Wilcoxon rank sum test or Kruskal-Wallis H rank sum test, as appropriate. A receiver operating characteristic (ROC) curve was constructed to display the ability of CCT6A and CDC20 expression to identify patients with different Huvos grades (III–IV vs. I–II). The association of CCT6A and CDC20 expression with DFS and OS was evaluated by Kaplan-Meier curve analysis and log-rank test. Independent factors related to pathological response, DFS and OS were screened by multivariate logistic regression or Cox proportional hazard regression models with a forward stepwise method. The differences among groups in the cell experiments (in triplicates) were analyzed by one-way ANOVA followed by Dunnett's multiple comparisons test. P<0.05 was considered to indicate a statistically significant difference.

Results

Characteristics of patients with osteosarcoma

The patients with osteosarcoma included in the present study had a mean age of 20.2±8.0 years (range, 7–41 years), and there were 21 (40.4%) female patients and 31 (59.6%) male patients. Furthermore, there were 16 (30.8%) and 36 (69.2%) patients at Enneking stages IIA and IIB, respectively. A total of 44 (84.6%) patients had no pathological fracture, whereas 8 (15.4%) patients had a pathological fracture. Notably, all patients received neoadjuvant chemotherapy according to the IOR-OS/N-5 protocol. Regarding Huvos grade, 9 (17.3%) patients had grade I, 21 (40.4%) patients had grade II, 21 (40.4%) patients had grade III and 1 (1.9%) patient had grade IV osteosarcoma. Other specific clinical information is listed in Table I.

Table I.

Clinical characteristics of patients with osteosarcoma (n=52).

Table I.

Clinical characteristics of patients with osteosarcoma (n=52).

CharacteristicValue
Mean age ± SD, years20.2±8.0
Sex, n (%)
    Female21 (40.4)
    Male31 (59.6)
Location, n (%)
    Femur29 (55.8)
    Tibia18 (34.6)
    Others5 (9.6)
Enneking stage, n (%)
    IIA16 (30.8)
    IIB36 (69.2)
Pathological fracture, n (%)
    No44 (84.6)
    Yes8 (15.4)
Median serum ALP at baseline (IQR), U/l157.8 (91.5-233.9)
Median serum LDH at baseline (IQR), U/l232.5 (198.1-312.1)
Neoadjuvant regimen, n (%)
    IOR-OS/N-552 (100.0)
Median TCNR (IQR), %81.0 (54.3-93.0)
Huvos grade, n (%)
    I9 (17.3)
    II21 (40.4)
    III21 (40.4)
    IV1 (1.9)
Surgery type, n (%)
    Limb salvage45 (86.5)
    Amputation7 (13.5)

[i] ALP, alkaline phosphatase; IQR, interquartile range; LDH, lactate dehydrogenase; IOR-OS/N-5, Instituto Orthopedic Rizzoli-Section of Osteosarcoma/Neoadjuvant chemotherapy-5; TCNR, tumor cell necrosis rate.

CCT6A and CDC20 expression and their intercorrelation

The mRNA expression levels of CCT6A were increased in tumor tissues [median (IQR): 2.940 (1.903-4.928)] compared with those in nontumor tissues [median (IQR): 0.990 (0.648-1.828)] (P<0.001; Fig. 1A). Meanwhile, CDC20 mRNA expression was also elevated in tumor tissues (P<0.001; Fig. 1B). In addition, CCT6A mRNA expression was positively correlated with CDC20 mRNA expression in tumor tissues (r=0.436; P<0.001; Fig. 1C). However, no correlation was discovered between CCT6A and CDC20 mRNA expression in nontumor tissues from patients with osteosarcoma (r=0.232; P=0.160; Fig. 1D).

Figure 1.

Comparison of CCT6A and CDC20 between tumor and nontumor tissues, and their intercorrelation. (A) CCT6A and (B) CDC20 mRNA expression levels were increased in tumor tissues compared with those in nontumor tissues from patients with osteosarcoma. CCT6A and CDC20 mRNA expression levels were intercorrelated in (C) tumor tissues but not in (D) nontumor tissues. (E) IHC images of CCT6A and CDC20 in tumor and nontumor tissues. (F) CCT6A and (G) CDC20 protein expression levels were elevated in tumor tissues compared with those in nontumor tissues. CCT6A and CDC20 protein expression levels were intercorrelated in (H) tumor tissues but not in (I) nontumor tissues. CCT6A, chaperonin-containing tailless complex polypeptide 1 subunit 6; CDC20, cell division cycle 20; IHC, immunohistochemistry; RT-qPCR, reverse transcription-quantitative PCR.

Representative images of IHC staining of CCT6A and CDC20 in tumor tissues and nontumor tissues are shown in Fig. 1E. The protein expression levels of CCT6A were elevated in tumor tissues (IHC score: 5.4±3.2) compared with those in nontumor tissues (IHC score: 3.0±1.7) (P<0.001; Fig. 1F). Furthermore, CDC20 protein expression was also increased in tumor tissues (P<0.001; Fig. 1G). In addition, CCT6A protein expression was positively correlated with CDC20 protein expression in tumor tissues (r=0.467; P<0.001; Fig. 1H), but CCT6A protein expression was not correlated with CDC20 protein expression in nontumor tissues (r=0.280; P=0.089; Fig. 1I).

Association of tumor CCT6A and CDC20 with clinical features

Increased tumor CCT6A mRNA expression was associated with a higher Enneking stage (IIB vs. IIA) (P=0.039) and abnormal (>300 U/l) (vs. normal, ≤300 U/l) serum LDH at baseline (P=0.048) in patients with osteosarcoma (Table II). Notably, elevated tumor CDC20 mRNA expression was only related to higher Enneking stage (IIB vs. IIA) (P=0.044) in patients with osteosarcoma (Table II). Tumor CCT6A and CDC20 mRNA expression was not associated with other clinical features in patients with osteosarcoma (all P>0.05; Table II).

Table II.

Association of tumor CCT6A and CDC20 expression with clinical characteristics.

Table II.

Association of tumor CCT6A and CDC20 expression with clinical characteristics.

RT-qPCR for mRNA expression evaluationIHC for protein expression evaluation


CharacteristicTumor CCT6A mRNA expression, median (IQR)P-valueTumor CDC20 mRNA expression, median (IQR)P-valueTumor CCT6A protein expression, median (IQR)P-valueTumor CDC20 protein expression, median (IQR)P-value
Age 0.111 0.399 0.406 0.677
    ≤20 years2.670 (1.760–4.430) 2.505 (1.845–3.060) 4.0 (3.0–8.0) 4.0 (3.0–8.0)
    >20 years3.815 (2.250–6.420) 2.735 (1.523–4.625) 4.0 (3.0–8.3) 4.0 (3.0–8.0)
Sex 0.634 0.589 0.704 0.834
    Female3.070 (1.975–5.315) 3.040 (1.605–4.590) 4.0 (3.0–8.0) 4.0 (2.5–8.0)
    Male2.630 (1.820–4.920) 2.570 (1.600–3.260) 4.0 (3.0–8.0) 4.0 (3.0–8.0)
Location 0.681 0.166 0.602 0.155
    Femur3.080 (1.985–5.545) 3.040 (2.160–4.160) 4.0 (3.0–8.0) 6.0 (3.0–8.0)
    Tibia2.770 (2.038–4.350) 2.330 (1.585–2.723) 4.0 (3.0–8.0) 4.0 (2.8–4.0)
    Others2.320 (1.405–5.590) 2.140 (1.035–4.720) 3.0 (2.5–6.5) 4.0 (2.5–8.0)
Enneking stage 0.039 0.044 0.004 0.047
    IIA2.325 (1.348–4.078) 2.180 (1.290–2.730) 3.0 (2.3–3.8) 4.0 (2.0–4.0)
    IIB3.250 (2.230–5.598) 2.700 (2.113–4.195) 6.0 (3.3–8.0) 4.0 (3.0–8.0)
Pathological fracture 0.447 0.723 0.948 0.623
    No2.940 (2.183–5.290) 2.530 (1.635–3.365) 4.0 (3.0–8.0) 4.0 (3.0–8.0)
    Yes3.105 (1.368–4.550) 2.665 (1.728–5.068) 6.0 (2.0–8.0) 4.0 (3.0–11.3)
Serum ALP at baselinea 0.335 0.369 0.559 0.277
    Normal2.670 (2.083–4.515) 2.435 (1.485–3.315) 4.0 (3.0–8.0) 4.0 (2.8–8.0)
    Abnormal3.815 (1.760–6.938) 2.700 (1.810–3.885) 5.0 (3.0–8.3) 4.0 (3.0–8.3)
Serum LDH at baselineb 0.048 0.187 0.016 0.203
    Normal2.500 (1.800–4.330) 2.440 (1.600–3.120) 4.0 (3.0–8.0) 4.0 (3.0–8.0)
    Abnormal4.570 (2.740–6.840) 3.290 (1.740–4.850) 8.0 (4.0–9.0) 4.0 (3.0–10.5)

{ label (or @symbol) needed for fn[@id='tfn2-ol-25-5-13787'] } CCT6A, chaperonin-containing tailless complex polypeptide 1 subunit 6A; CDC20, cell division cycle protein 20; IQR, interquartile range; SD, standard deviation; ALP, alkaline phosphatase; LDH, lactate dehydrogenase.

a ALP >500 U/l for patients <16 years old or ALP >150 U/l for patients ≥16 years old was considered abnormal;

b LDH >300 U/l was considered abnormal.

In terms of protein expression, tumor CCT6A protein expression was associated with increased Enneking Stage (IIB vs. IIA; P=0.004) and abnormal (vs. normal) serum LDH at baseline (P=0.016) (Table II). Furthermore, tumor CDC20 protein expression was only related to elevated Enneking stage (IIB vs. IIA; P=0.047; Table II). Tumor CCT6A and CDC20 protein expression was not associated with other clinical characteristics in patients with (all P>0.05; Table II).

Association of tumor CCT6A and CDC20 with pathological response

Tumor CCT6A mRNA expression was increased in patients with Huvos grade I–II osteosarcoma compared with in those with Huvos grade III–IV osteosarcoma [median (IQR): 4.235 (2.283-6.420) vs. 2.325 (1.698-3.483); P=0.024; Fig. 2A]. Notably, tumor CCT6A mRNA expression possessed an acceptable capacity for discriminating patients with Huvos grade I–II from those with Huvos grade III–IV [area under the curve (AUC): 0.685; 95% confidence interval (CI): 0.541-0.829; Fig. 2B]. In addition, higher tumor CDC20 mRNA expression was related to a lower Huvos grade (P=0.025; Fig. 2C),and CDC20 mRNA expression also showed an acceptable capacity for discriminating patients with Huvos grade I–II from those with Huvos grade III–IV (AUC: 0.683; 95% CI: 0.531-0.835; Fig. 2D).

Figure 2.

Association of tumor CCT6A and CDC20 with Huvos grade. (A) Tumor CCT6A mRNA expression was increased in patients with Huvos grade I–II osteosarcoma compared with in patients with Huvos grade III–IV osteosarcoma; (B) corresponding ROC curve analysis. (C) Tumor CDC20 mRNA expression was elevated in patients with Huvos grade I–II osteosarcoma compared with in patients with Huvos grade III–IV osteosarcoma; (D) corresponding ROC curve analysis. (E) Tumor CCT6A protein expression was increased in patients with Huvos grade I–II osteosarcoma compared with in patients with Huvos grade III–IV osteosarcoma; (F) corresponding ROC curve analyses. (G) Tumor CDC20 protein expression did not differ between patients with Huvos grade III–IV and those with Huvos grade I–II; (H) corresponding ROC curve analyses. AUC, area under the curve; CCT6A, chaperonin-containing tailless complex polypeptide 1 subunit 6; CDC20, cell division cycle 20; CI, confidence interval; IHC, immunohistochemistry; ROC, receiver operating characteristic; RT-qPCR, reverse transcription-quantitative PCR.

Regarding protein expression, tumor CCT6A protein expression was elevated in patients with Huvos grade I–II osteosarcoma compared with those with Huvos grade III–IV osteosarcoma (IHC score: 6.3±3.4 vs. 4.2±2.3; P=0.014; Fig. 2E). Furthermore, tumor CCT6A protein expression had a good capacity to discriminate patients with Huvos grade I–II from those with Huvos grade III–IV (AUC: 0.676; 95% CI: 0.531-0.821; Fig. 2F). By contrast, tumor CDC20 protein expression was not related to Huvos grade (P=0.149; Fig. 2G), and could not discriminate patients with Huvos grade I–II from those with Huvos grade III–IV (AUC: 0.626; 95% CI: 0.470-0.781; Fig. 2H).

Independent factors related to pathological response

Univariate analysis revealed that higher tumor CCT6A mRNA expression (cut off by median value) [odds ratio (OR)=0.674; P=0.018], higher tumor CCT6A protein expression (IHC=3 as cut off) (OR=0.786; P=0.027) and abnormal serum ALP (>500 U/l for patients <16 years old and >150 U/l for patients ≥16 years old) at baseline (OR=0.225; P=0.018) were related to the reduced possibility of realizing a good pathological response (Huvos grade III–IV) (Table III). Further multivariate logistic regression analysis revealed that higher tumor CCT6A mRNA expression (OR=0.677; P=0.033) and abnormal serum ALP at baseline (OR=0.248; P=0.037) were independently related to a lower probability of achieving a good pathological response (Huvos grade III–IV) (Table III).

Table III.

Logistic regression analysis for Huvos grade III–IV.

Table III.

Logistic regression analysis for Huvos grade III–IV.

A, Univariate logistic regression analysis

95% CI

ItemsP-valueORLowerUpper
Higher tumor CCT6A mRNA expression0.0180.6740.4860.935
Higher tumor CDC20 mRNA expression0.0850.7070.4771.049
Higher tumor CCT6A protein expression0.0270.7860.6350.973
Higher tumor CDC20 protein expression0.1510.8640.7071.055
Age (>20 years vs. ≤20 years)0.3381.7270.5655.283
Sex (male vs. female)0.5240.6950.2272.130
Location
    FemurReference
    Tibia0.4171.6360.4985.379
    Others0.9301.0910.1577.592
Enneking Stage (IIB vs. IIA)0.0540.3000.0881.023
Pathological fracture (yes vs. no)0.2930.4000.0732.204
Serum ALP at baselinea (abnormal vs. normal)0.0180.2250.0660.770
Serum LDH at baselineb (abnormal vs. normal)0.1150.3160.0751.326

B, Multivariate logistic regression analysis

95% CI

ItemsP-valueORLowerUpper

Higher tumor mRNA CCT6A expression0.0330.6770.4730.969
Serum ALP at baselinea (abnormal vs. normal)0.0370.2480.0670.918

{ label (or @symbol) needed for fn[@id='tfn5-ol-25-5-13787'] } OR, odds ratio; CI, confidence interval; CCT6A, chaperonin-containing tailless complex polypeptide 1 subunit 6A; CDC20, cell division cycle protein 20; ALP, alkaline phosphatase; LDH, lactate dehydrogenase

a ALP >500 U/l for patients <16 years old or ALP >150 U/l for patients ≥16 years old was considered abnormal;

b LDH >300 U/l was considered abnormal. Independent factors related to pathological response were screened by multivariate logistic regression model with forward stepwise method.

Association of tumor CCT6A and CDC20 expression with DFS and OS

High tumor CCT6A high mRNA expression (cut off by median value) was associated with poor DFS in patients with osteosarcoma (P=0.015; Fig. 3A), but it was not associated with OS (P=0.063; Fig. 3B). Furthermore, tumor CDC20 mRNA expression was not associated with DFS (P=0.069; Fig. 3C) or OS (P=0.264; Fig. 3D) in patients with osteosarcoma.

Figure 3.

Association of tumor CCT6A and CDC20 with survival. A total of 20 (38.5%) patients relapsed and 9 (17.3%) patients died during the follow up. (A) High tumor CCT6A mRNA expression was linked with shorter DFS; (B) tumor CCT6A mRNA was not related to OS; tumor CDC20 mRNA was not associated with (C) DFS or (D) OS. High tumor CCT6A protein expression was related to unsatisfactory (E) DFS and (F) OS; (G) high tumor CDC20 protein expression was associated with poor DFS; (H) tumor CDC20 protein was not related to OS in patients with osteosarcoma. CCT6A, chaperonin-containing tailless complex polypeptide 1 subunit 6; CDC20, cell division cycle 20; DFS, disease-free survival; IHC, immunohistochemistry; OS, overall survival; RT-qPCR, reverse transcription-quantitative PCR.

High tumor CCT6A protein expression was associated to worse DFS (P=0.030; Fig. 3E) and OS (P=0.027; Fig. 3F) in patients with osteosarcoma. Moreover, high tumor CDC20 protein was only associated with poor DFS (P=0.023; Fig. 3G), but not OS (P=0.112; Fig. 3H) in patients with osteosarcoma.

Independent factors predicting DFS and OS

Univariate analysis revealed that high tumor CCT6A mRNA expression (vs. low) [hazard ratio (HR)=3.096; P=0.021], high tumor CCT6A protein expression (vs. low) (HR=2.974; P=0.038), high tumor CDC20 protein expression (vs. low) (HR=3.768; P=0.035), higher Enneking stage (IIB vs. IIA) (HR=4.052; P=0.027), and abnormal serum LDH at baseline (vs. normal) (HR=2.983; P=0.018) were related to worse DFS, whereas tibia lesion (vs. femur) (HR=0.244; P=0.027) and good pathological response (Huvos grade III–IV vs. I–II) (HR=0.237; P=0.013) were linked to better DFS in patients with osteosarcoma (Table IV). Further multivariate analysis suggested that high tumor CCT6A mRNA expression (vs. low) (HR: 2.960; P=0.028) was independently associated with shorter DFS, whereas a good pathological response (Huvos grade III–IV vs. I–II) (HR=0.241; P=0.016) was independently related to prolonged DFS (Table IV).

Table IV.

Cox's proportional hazard regression analysis for DFS.

Table IV.

Cox's proportional hazard regression analysis for DFS.

A, Univariate Cox's proportional hazard regression analysis

95% CI

ItemsP-valueHRLowerUpper
Tumor CCT6A mRNA expression (high vs. low)0.0213.0961.1858.087
Tumor CDC20 mRNA expression (high vs. low)0.0772.2980.9155.772
Tumor CCT6A protein expression (high vs. low)0.0382.9741.0638.319
Tumor CDC20 protein expression (high vs. low)0.0353.7681.10112.898
Age (>20 vs. ≤20 years)0.5590.7640.3101.882
Sex (male vs. female)0.2891.6560.6524.206
Location
    FemurReference
    Tibia0.0270.2440.0700.850
    Others0.5030.6030.1372.649
Enneking stage (IIB vs. IIA)0.0274.0521.17513.978
Pathological fracture (yes vs. no)0.1782.1650.7046.656
Serum ALP at baselinea (abnormal vs. normal)0.1861.8300.7484.477
Serum LDH at baselineb (abnormal vs. normal)0.0182.9831.2117.350
Huvos grade (III–IV vs. I–II)0.0130.2370.0760.733
Surgery type (amputation vs. limb salvage)0.7250.7680.1773.340

B, Multivariate Cox's proportional hazard regression analysis

95% CI

ItemsP-valueHRLowerUpper

Tumor CCT6A mRNA expression (high vs. low)0.0282.9601.1267.786
Huvos grade (III–IV vs. I–II)0.0160.2410.0760.769

{ label (or @symbol) needed for fn[@id='tfn8-ol-25-5-13787'] } DFS, disease-free survival; HR, hazard ratio; CI, confidence interval; CCT6A, chaperonin-containing tailless complex polypeptide 1 subunit 6A; CDC20, cell division cycle protein 20; ALP, alkaline phosphatase; LDH, lactate dehydrogenase.

a ALP >500 U/l for patients <16 years old or ALP >150 U/l for patients ≥16 years old was considered abnormal;

b LDH >300 U/l was considered abnormal. Independent factors related to DFS were screened by multivariate Cox proportional hazard regression model with forward stepwise method, among it all the parameters were employed.

In addition, univariate analysis revealed that only abnormal serum LDH at baseline (vs. normal) (HR=4.100; P=0.036) was associated with poor OS, whereas good pathological response (Huvos grade III–IV vs. I–II) (HR=0.077; P=0.022) was associated with a satisfactory OS in patients with osteosarcoma (Table V). Further multivariate analysis revealed that only good pathological response (Huvos grade III–IV vs. I–II) was independently associated with a better OS in patients with osteosarcoma (HR=0.077; P=0.022; Table V).

Table V.

Cox's proportional hazard regression analysis for OS.

Table V.

Cox's proportional hazard regression analysis for OS.

A, Univariate Cox's proportional hazard regression analysis

95% CI

ItemsP-valueHRLowerUpper
Tumor CCT6A mRNA expression (high vs. low)0.0853.9840.82619.227
Tumor CDC20 mRNA expression (high vs. low)0.2762.1630.5408.659
Tumor CCT6A protein expression (high vs. low)0.0597.4550.92759.973
Tumor CDC20 protein expression (high vs. low)0.1474.7050.58038.195
Age (>20 vs. ≤20 years)0.4430.5810.1452.326
Sex (male vs. female)0.4281.7530.4377.036
Location
    FemurReference
    Tibia0.6720.7290.1693.151
    Others0.8731.1930.13810.348
Enneking stage (IIB vs. IIA)0.2952.3240.48011.262
Pathological fracture (yes vs. no)0.1373.3980.67717.048
Serum ALP at baselinea (abnormal vs. normal)0.2122.3360.6168.855
Serum LDH at baselineb (abnormal vs. normal)0.0364.1001.09915.288
Huvos grade (III–IV vs. I–II)0.0220.0770.0090.693
Surgery type (amputation vs. limb salvage)0.9300.9110.1147.308

B, Multivariate Cox's proportional hazard regression analysis

95% CI

ItemsP-valueHRLowerUpper

Huvos grade (III–IV vs. I–II)0.0220.0770.0090.693

{ label (or @symbol) needed for fn[@id='tfn11-ol-25-5-13787'] } OS, overall survival; HR, hazard ratio; CI, confidence interval; CCT6A, chaperonin-containing tailless complex polypeptide 1 subunit 6A; CDC20, cell division cycle protein 20; ALP, alkaline phosphatase; LDH, lactate dehydrogenase.

a ALP >500 U/l for patients <16 years old or ALP >150 U/l for patients ≥16 years old was considered abnormal;

b LDH >300 U/l was considered abnormal. Independent factors related to OS were screened by multivariate Cox proportional hazard regression model with forward stepwise method, among it all the parameters were employed.

CCT6A and CDC20 in osteosarcoma cell lines

U-2 OS and Saos-2 cells were transfected with si-CCT6A, si-CDC20 or si-NC. Firstly, it was revealed that the mRNA (Fig. 4A) and protein expression levels (Fig. 4B and C) of CCT6A were significantly reduced in the cells transfected with si-CCT6A siRNA compared with in those transfected with si-NC (all P<0.01). Furthermore, the mRNA (Fig. 4A) and protein expression levels (Fig. 4B and C) of CDC20 were reduced in U-2 OS and Saos-2 cells transfected with si-CDC20 siRNA compared with in those transfected with si-NC (all P<0.01). These findings indicated that transfection was successful.

Figure 4.

CCT6A and CDC20 expression levels are decreased in osteosarcoma cell lines after siRNA transfection. (A) CCT6A and CDC20 mRNA expression levels in U-2 OS and Saos-2 cells. (B) Representative western blot image of CCT6A and CDC20 protein expression in U-2 OS and Saos-2 cells. (C) CCT6A and CDC20 protein expression levels in U-2 OS and Saos-2 cells. Cell experiments were performed in triplicate (n=3 in each group). NS, not significant; *P<0.05, **P<0.01, ***P<0.001. CCT6A, chaperonin-containing tailless complex polypeptide 1 subunit 6; CDC20, cell division cycle 20; NC, negative control; Si/siRNA, small interfering RNA.

Effect of CCT6A and CDC20 knockdown on cell proliferation, apoptosis and invasion in osteosarcoma cell lines

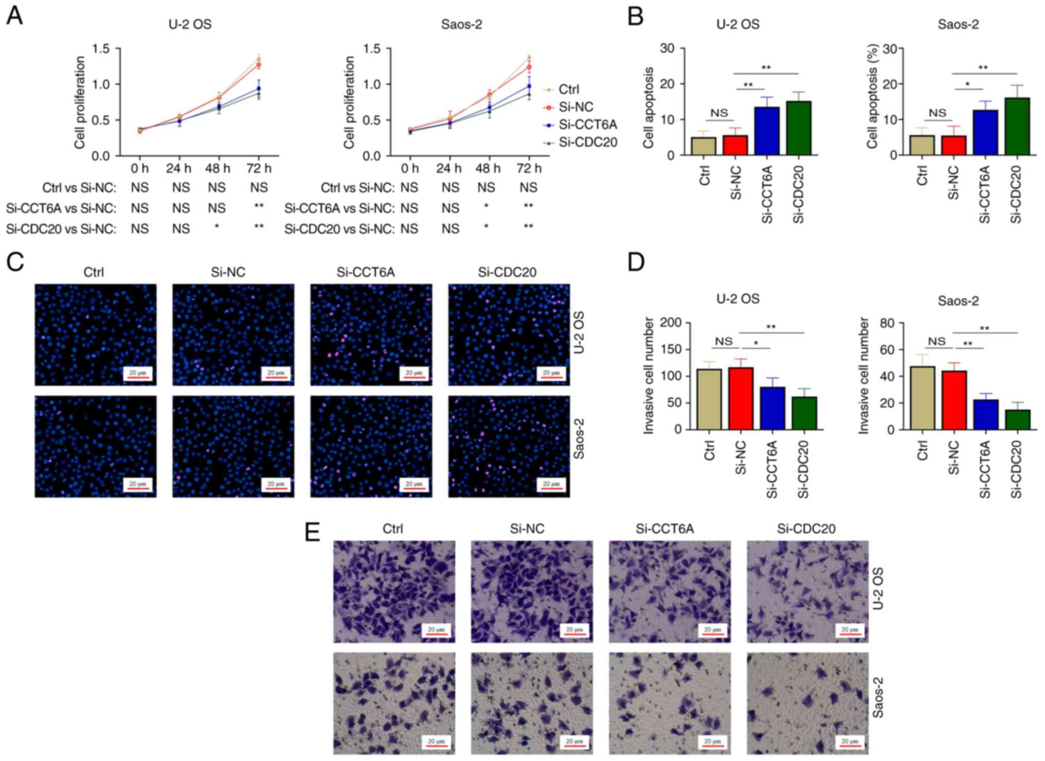
The cell proliferation assay illustrated that CCT6A knockdown reduced cell proliferation at 72 h in U-2 OS cells (P<0.01), and at 48 and 72 h in Saos-2 cells (both P<0.05), whereas CDC20 knockdown decreased cell proliferation at 48 and 72 h in both U-2 OS and Saos-2 cells (all P<0.05) (Fig. 5A). Furthermore, the cell apoptosis assay showed that CCT6A and CDC20 knockdown increased the apoptotic rate in U-2 OS and Saos-2 cells (all P<0.05; Fig. 5B and C). Moreover, the Transwell assay revealed that the number of invasive cells was reduced by CCT6A and CDC20 knockdown in U-2 OS and Saos-2 cells (all P<0.05; Fig. 5D and E).

Figure 5.

CCT6A and CDC20 knockdown inhibits proliferation and invasion, but enhances apoptosis in osteosarcoma cell lines. (A) Comparison of cell proliferation among U-2 OS and Saos-2 cell groups. (B) Comparison of apoptotic rate among U-2 OS and Saos-2 cell groups. (C) Representative image of U-2 OS and Saos-2 cell apoptosis assay. (D) Comparison of invasive cell count among U-2 OS and Saos-2 cell groups. (E) Representative image of Transwell invasion assay in U-2 OS and Saos-2 cells. Cell experiments were performed in triplicates (n=3 in each group). NS, not significant; *P<0.05, **P<0.01. CCT6A, chaperonin-containing tailless complex polypeptide 1 subunit 6; CDC20, cell division cycle 20; NC, negative control; Si/siRNA, small interfering RNA.

Discussion

CCT6A and CDC20 are overexpressed in various types of cancer (16,27,29–32), and a previous study reported that CCT6A is positively associated with CDC20 in patients with papillary thyroid carcinoma (16). However, the dysregulation and intercorrelation of CCT6A and CDC20 in patients with osteosarcoma still needs to be explored. The present study discovered that the expression levels of CCT6A and CDC20 were increased in tumor tissues compared with those in nontumor tissues in patients with osteosarcoma. The potential reason could be that increased CCT6A and CDC20 may inhibit cell cycle arrest, thereby facilitating malignant cell changes (10,21), thus CCT6A and CDC20 are highly expressed in tumor tissues compared with nontumor tissues.

The present study also revealed that increased tumor CCT6A expression was associated with higher Enneking stage (IIB vs. IIA) and abnormal serum LDH (vs. normal), whereas elevated tumor CDC20 expression was associated with higher Enneking stage in patients with osteosarcoma. The probable reasons for this may be: i) Increased tumor CCT6A and CDC20 expression could facilitate the extra-periosteal invasion of tumor cells; therefore, increased tumor CCT6A and CDC20 are linked with increased Enneking stage in patients with osteosarcoma (11,33); and ii) elevated tumor CCT6A could promote tumor cell migration (11); thus, an increase in tumor CCT6A is associated with abnormal serum LDH in osteosarcoma patients. Therefore, increased tumor CCT6A and CDC20 expression may be associated with a worse tumor burden in patients with osteosarcoma.

Notably, tumor CCT6A and CDC20 expression was increased in patients with osteosarcoma with poor pathological response compared with in those with good pathological response (reflected by Huvos grade). The possible reason would be that increased tumor CCT6A and CDC20 expression could enhance drug resistance, thereby decreasing the efficacy of neoadjuvant chemotherapy (13,21). Therefore, tumor CCT6A and CDC20 expression could reflect the outcome of neoadjuvant chemotherapy. Further multivariate regression analysis confirmed that higher tumor CCT6A was independently linked with a lower possibility of achieving a good pathological response (Huvos grade III–IV vs. I–II).

Furthermore, the present study revealed that elevated tumor CCT6A expression was associated with poor DFS and OS in patients with osteosarcoma. The potential reason would be that as aforementioned, increased tumor CCT6A represented higher Enneking stage and abnormal serum LDH, as well as poor neoadjuvant chemotherapy response. Therefore, tumor CCT6A is negatively associated with DFS and OS in patients with osteosarcoma. Notably, multivariate Cox proportional hazard regression analysis revealed that high tumor CCT6A expression was independently associated with poor DFS, which further confirmed the prognostic value of tumor CCT6A in patients osteosarcoma. However, high tumor CCT6A expression could not independently predict OS; the potential reasons are as follows: i) The incidence of OS events was relatively lower than that of DFS events, and the sample size was insufficient, which led to low statistical power; and ii) OS may be affected by other factors, such as treatment after tumor recurrence (34); therefore, the prognostic values of tumor CCT6A in patients with osteosarcoma would be less.

The present study also conducted in vitro experiments, and observed that CCT6A and CDC20 knockdown inhibited cell proliferation and invasion in two osteosarcoma cell lines. These data further explain the relationship between CCT6A and CDC20 and tumor stages or markers in patients with osteosarcoma. Meanwhile, it was observed that CCT6A knockdown also reduced CDC20 expression, indicating that CCT6A might regulate CDC20 secretion, although further validation is needed.

A previous study reported on the co-expression relationship between CCT6A and CDC20 proteins in patients with papillary thyroid carcinoma (16). The present study also observed the co-expression relationship between CCT6A and CDC20 protein/mRNA in patients with osteosarcoma, which was in line with previous study in patients with papillary thyroid carcinoma (16).

Despite the interesting findings of the present study, some limitations should be noted. First, the sample size was not large enough to provide a sound conclusion, which could be validated in further studies; however, osteosarcoma is a rare form of cancer. Second, the IOR-OS/N-5 regimen was recommended as neoadjuvant chemotherapy for osteosarcoma at our institution; the present study assessed the relationship between CCT6A and CDC20 and the response and survival benefit of the neoadjuvant IOR-OS/N-5 regimen followed by surgery, whereas other neoadjuvant regimens should be further explored. Third, only patients with newly diagnosed osteosarcoma were analyzed in the present study; therefore, further investigations should be carried out in patients with recurrent osteosarcoma. Finally, the follow-up duration of the current study was not long enough to make a long-term prognostic evaluation of CCT6A and CDC20 for osteosarcoma.

In conclusion, CCT6A is associated with CDC20, Enneking stage and prognosis, and its knockdown inhibits osteosarcoma cell proliferation and invasion. These data indicated the close relationship between CCT6A and the pathogenesis and prognosis of osteosarcoma; however, further validation is needed.

Acknowledgements

Not applicable.

Funding

This study was supported by osteosarcoma the Education Science Foundation of Liaoning Province (grant no. SYYX202015).

Availability of data and materials

The datasets used and/or analyzed during the current study are available from the corresponding author on reasonable request.

Authors' contributions

NW contributed to the study conception and design. Material preparation, data collection and analysis were performed by YC and JW. The first draft of the manuscript was written by JW and all authors commented on previous versions of the manuscript. NW and YC confirm the authenticity of all the raw data. All authors read and approved the final manuscript.

Ethics approval and consent to participate

This study was approved by the Ethics Committee of Center Hospital Affiliated to Shenyang Medical College. The patients or their statutory guardians provided written informed consent.

Patient consent for publication

Not applicable.

Competing interests

The authors declare that they have no competing interests.

References

1 

Prater S and McKeon B: Osteosarcoma. StatPearls. StatPearls Publishing; Treasure Island, FL: 2022

2 

Sadykova LR, Ntekim AI, Muyangwa-Semenova M, Rutland CS, Jeyapalan JN, Blatt N and Rizvanov AA: Epidemiology and risk factors of osteosarcoma. Cancer Invest. 38:259–269. 2020. View Article : Google Scholar : PubMed/NCBI

3 

de Azevedo JWV, de Medeiros Fernandes TAA, Fernandes JV Jr, de Azevedo JCV, Lanza DCF, Bezerra CM, Andrade VS, de Araújo JMG and Fernandes JV: Biology and pathogenesis of human osteosarcoma. Oncol Lett. 19:1099–1116. 2020.PubMed/NCBI

4 

Czarnecka AM, Synoradzki K, Firlej W, Bartnik E, Sobczuk P, Fiedorowicz M, Grieb P and Rutkowski P: Molecular biology of osteosarcoma. Cancers (Basel). 12:21302020. View Article : Google Scholar : PubMed/NCBI

5 

Chen B, Zeng Y, Liu B, Lu G, Xiang Z, Chen J, Yu Y, Zuo Z, Lin Y and Ma J: Risk factors, prognostic factors, and nomograms for distant metastasis in patients with newly diagnosed osteosarcoma: A population-based study. Front Endocrinol (Lausanne). 12:6720242021. View Article : Google Scholar : PubMed/NCBI

6 

Jafari F, Javdansirat S, Sanaie S, Naseri A, Shamekh A, Rostamzadeh D and Dolati S: Osteosarcoma: A comprehensive review of management and treatment strategies. Ann Diagn Pathol. 49:1516542020. View Article : Google Scholar : PubMed/NCBI

7 

Smeland S, Bielack SS, Whelan J, Bernstein M, Hogendoorn P, Krailo MD, Gorlick R, Janeway KA, Ingleby FC, Anninga J, et al: Survival and prognosis with osteosarcoma: Outcomes in more than 2000 patients in the EURAMOS-1 (European and American Osteosarcoma Study) cohort. Eur J Cancer. 109:36–50. 2019. View Article : Google Scholar : PubMed/NCBI

8 

Xiao B, Liu L, Li A, Xiang C, Wang P, Li H and Xiao T: Identification and verification of immune-related gene prognostic signature based on ssGSEA for osteosarcoma. Front Oncol. 10:6076222020. View Article : Google Scholar : PubMed/NCBI

9 

Smrke A, Anderson PM, Gulia A, Gennatas S, Huang PH and Jones RL: Future directions in the treatment of osteosarcoma. Cells. 10:1722021. View Article : Google Scholar : PubMed/NCBI

10 

Zeng G, Wang J and Huang Y, Lian Y, Chen D, Wei H, Lin C and Huang Y: Overexpressing CCT6A contributes to cancer cell growth by affecting the G1-To-S phase transition and predicts A negative prognosis in hepatocellular carcinoma. Onco Targets Ther. 12:10427–10439. 2019. View Article : Google Scholar : PubMed/NCBI

11 

Yang X, Tong Y, Ye W and Chen L: HOXB2 increases the proliferation and invasiveness of colon cancer cells through the upregulation of CCT6A. Mol Med Rep. 25:1742022. View Article : Google Scholar : PubMed/NCBI

12 

Li B, Lu X, Ma C, Sun S, Shu X, Wang Z and Sun W: Long non-coding RNA NEAT1 promotes human glioma tumor progression via miR-152-3p/CCT6A pathway. Neurosci Lett. 732:1350862020. View Article : Google Scholar : PubMed/NCBI

13 

Peng X, Chen G, Lv B and Lv J: MicroRNA-148a/152 cluster restrains tumor stem cell phenotype of colon cancer via modulating CCT6A. Anticancer Drugs. 33:e610–e621. 2022. View Article : Google Scholar : PubMed/NCBI

14 

Wang H, Wang X, Xu L, Lin Y and Zhang J: CCT6A and CHCHD2 are coamplified with EGFR and associated with the unfavorable clinical outcomes of lung adenocarcinoma. Dis Markers. 2022:15601992022.PubMed/NCBI

15 

He T, Yu D, Wang Z, Guo C, Chang Y and Wang D: Chaperonin-containing tailless complex polypeptide 1 subunit 6A links with aggravating tumor features and disease-free survival in surgical gastric cancer patients: A long-term follow-up study. Clin Res Hepatol Gastroenterol. 46:1019132022. View Article : Google Scholar : PubMed/NCBI

16 

Peng W, Li W, Zhang X, Cen W and Liu Y: The intercorrelation among CCT6A, CDC20, CCNB1, and PLK1 expressions and their clinical value in papillary thyroid carcinoma prognostication. J Clin Lab Anal. 36:e246092022. View Article : Google Scholar : PubMed/NCBI

17 

Volonte D, Sedorovitz M and Galbiati F: Impaired Cdc20 signaling promotes senescence in normal cells and apoptosis in non-small cell lung cancer cells. J Biol Chem. 298:1024052022. View Article : Google Scholar : PubMed/NCBI

18 

Greil C, Engelhardt M and Wäsch R: The role of the APC/C and its coactivators Cdh1 and Cdc20 in cancer development and therapy. Front Genet. 13:9415652022. View Article : Google Scholar : PubMed/NCBI

19 

Ni K and Hong L: Current progress and perspectives of CDC20 in female reproductive cancers. Curr Mol Med. 23:193–199. 2023. View Article : Google Scholar : PubMed/NCBI

20 

Wang H, Liu Z, Wu P, Wang H and Ren W: NUSAP1 Accelerates osteosarcoma cell proliferation and cell cycle progression via upregulating CDC20 and cyclin A2. Onco Targets Ther. 14:3443–3454. 2021. View Article : Google Scholar : PubMed/NCBI

21 

Gao Y, Guo C, Fu S, Cheng Y and Song C: Downregulation of CDC20 suppressed cell proliferation, induced apoptosis, triggered cell cycle arrest in osteosarcoma cells, and enhanced chemosensitivity to cisplatin. Neoplasma. 68:382–390. 2021. View Article : Google Scholar : PubMed/NCBI

22 

Zeng W, Wu M, Cheng Y, Liu L, Han Y, Xie Q, Li J, Wei L, Fang Y, Chen Y, et al: CCT6A knockdown suppresses osteosarcoma cell growth and Akt pathway activation in vitro. PLoS One. 17:e02798512022. View Article : Google Scholar : PubMed/NCBI

23 

Enneking WF, Spanier SS and Goodman MA: A system for the surgical staging of musculoskeletal sarcoma. Clin Orthop Relat Res. 106–120. 1980.PubMed/NCBI

24 

Qiao S, Qi K, Liu C, Xu C, Ma J, Xu X, Li C and Wang Z: Long intergenic non-coding RNA 511 correlates with improved prognosis, and hinders osteosarcoma progression both in vitro and in vivo. J Clin Lab Anal. 34:e231642020. View Article : Google Scholar : PubMed/NCBI

25 

Livak KJ and Schmittgen TD: Analysis of relative gene expression data using real-time quantitative PCR and the 2(−Delta Delta C(T)) method. Methods. 25:402–408. 2001. View Article : Google Scholar : PubMed/NCBI

26 

Wu MS, Ma QY, Liu DD, Li XJ, Deng LJ, Li N, Shen J, Zhao Z and Chen JX: CDC20 and its downstream genes: Potential prognosis factors of osteosarcoma. Int J Clin Oncol. 24:1479–1489. 2019. View Article : Google Scholar : PubMed/NCBI

27 

Ma J, Yang L, Feng H, Zheng L, Meng H and Li X: CCT6A may act as a potential biomarker reflecting tumor size, lymphatic metastasis, FIGO stage, and prognosis in cervical cancer patients. J Clin Lab Anal. 35:e237932021. View Article : Google Scholar : PubMed/NCBI

28 

Huvos AG and Higinbotham NL: Primary fibrosarcoma of bone. A clinicopathologic study of 130 patients. Cancer. 35:837–847. 1975. View Article : Google Scholar : PubMed/NCBI

29 

Cai Y, Wu D and Zhan L: CCT6A expression in hepatocellular carcinoma and its correlation with clinical characteristics, liver function indexes, tumor markers and prognosis. Clin Res Hepatol Gastroenterol. 46:1017962022. View Article : Google Scholar : PubMed/NCBI

30 

Jiang J, Liu C, Xu G, Liang T, Yu C, Liao S, Zhang Z, Lu Z, Wang Z, Chen J, et al: CCT6A, a novel prognostic biomarker for Ewing sarcoma. Medicine (Baltimore). 100:e244842021. View Article : Google Scholar : PubMed/NCBI

31 

Zhang X, Zhang X, Li X, Bao H, Li G, Li N, Li H and Dou J: Connection between CDC20 expression and hepatocellular carcinoma prognosis. Med Sci Monit. 27:e9267602021.PubMed/NCBI

32 

Gayyed MF, El-Maqsoud NM, Tawfiek ER, El Gelany SA and Rahman MF: A comprehensive analysis of CDC20 overexpression in common malignant tumors from multiple organs: Its correlation with tumor grade and stage. Tumour Biol. 37:749–762. 2016. View Article : Google Scholar : PubMed/NCBI

33 

Gao Y, Zhang B, Wang Y and Shang G: Cdc20 inhibitor apcin inhibits the growth and invasion of osteosarcoma cells. Oncol Rep. 40:841–848. 2018.PubMed/NCBI

34 

Evenhuis RE, Acem I, Rueten-Budde AJ, Karis DSA, Fiocco M, Dorleijn DMJ, Speetjens FM, Anninga J, Gelderblom H and van de Sande MAJ: Survival analysis of 3 different age groups and prognostic factors among 402 patients with skeletal high-grade osteosarcoma. Real world data from a single tertiary sarcoma center. Cancers (Basel). 13:4862021. View Article : Google Scholar : PubMed/NCBI

Related Articles

  • Abstract
  • View
  • Download
  • Twitter
Copy and paste a formatted citation
Spandidos Publications style
Wang N, Chen Y and Wu J: CCT6A is associated with CDC20, Enneking stage and prognosis in osteosarcoma, and its knockdown suppresses osteosarcoma cell viability and invasion. Oncol Lett 25: 201, 2023.
APA
Wang, N., Chen, Y., & Wu, J. (2023). CCT6A is associated with CDC20, Enneking stage and prognosis in osteosarcoma, and its knockdown suppresses osteosarcoma cell viability and invasion. Oncology Letters, 25, 201. https://doi.org/10.3892/ol.2023.13787
MLA
Wang, N., Chen, Y., Wu, J."CCT6A is associated with CDC20, Enneking stage and prognosis in osteosarcoma, and its knockdown suppresses osteosarcoma cell viability and invasion". Oncology Letters 25.5 (2023): 201.
Chicago
Wang, N., Chen, Y., Wu, J."CCT6A is associated with CDC20, Enneking stage and prognosis in osteosarcoma, and its knockdown suppresses osteosarcoma cell viability and invasion". Oncology Letters 25, no. 5 (2023): 201. https://doi.org/10.3892/ol.2023.13787
Copy and paste a formatted citation
x
Spandidos Publications style
Wang N, Chen Y and Wu J: CCT6A is associated with CDC20, Enneking stage and prognosis in osteosarcoma, and its knockdown suppresses osteosarcoma cell viability and invasion. Oncol Lett 25: 201, 2023.
APA
Wang, N., Chen, Y., & Wu, J. (2023). CCT6A is associated with CDC20, Enneking stage and prognosis in osteosarcoma, and its knockdown suppresses osteosarcoma cell viability and invasion. Oncology Letters, 25, 201. https://doi.org/10.3892/ol.2023.13787
MLA
Wang, N., Chen, Y., Wu, J."CCT6A is associated with CDC20, Enneking stage and prognosis in osteosarcoma, and its knockdown suppresses osteosarcoma cell viability and invasion". Oncology Letters 25.5 (2023): 201.
Chicago
Wang, N., Chen, Y., Wu, J."CCT6A is associated with CDC20, Enneking stage and prognosis in osteosarcoma, and its knockdown suppresses osteosarcoma cell viability and invasion". Oncology Letters 25, no. 5 (2023): 201. https://doi.org/10.3892/ol.2023.13787
Follow us
  • Twitter
  • LinkedIn
  • Facebook
About
  • Spandidos Publications
  • Careers
  • Cookie Policy
  • Privacy Policy
How can we help?
  • Help
  • Live Chat
  • Contact
  • Email to our Support Team