Spandidos Publications Logo
  • About
    • About Spandidos
    • Aims and Scopes
    • Abstracting and Indexing
    • Editorial Policies
    • Reprints and Permissions
    • Job Opportunities
    • Terms and Conditions
    • Contact
  • Journals
    • All Journals
    • Oncology Letters
      • Oncology Letters
      • Information for Authors
      • Editorial Policies
      • Editorial Board
      • Aims and Scope
      • Abstracting and Indexing
      • Bibliographic Information
      • Archive
    • International Journal of Oncology
      • International Journal of Oncology
      • Information for Authors
      • Editorial Policies
      • Editorial Board
      • Aims and Scope
      • Abstracting and Indexing
      • Bibliographic Information
      • Archive
    • Molecular and Clinical Oncology
      • Molecular and Clinical Oncology
      • Information for Authors
      • Editorial Policies
      • Editorial Board
      • Aims and Scope
      • Abstracting and Indexing
      • Bibliographic Information
      • Archive
    • Experimental and Therapeutic Medicine
      • Experimental and Therapeutic Medicine
      • Information for Authors
      • Editorial Policies
      • Editorial Board
      • Aims and Scope
      • Abstracting and Indexing
      • Bibliographic Information
      • Archive
    • International Journal of Molecular Medicine
      • International Journal of Molecular Medicine
      • Information for Authors
      • Editorial Policies
      • Editorial Board
      • Aims and Scope
      • Abstracting and Indexing
      • Bibliographic Information
      • Archive
    • Biomedical Reports
      • Biomedical Reports
      • Information for Authors
      • Editorial Policies
      • Editorial Board
      • Aims and Scope
      • Abstracting and Indexing
      • Bibliographic Information
      • Archive
    • Oncology Reports
      • Oncology Reports
      • Information for Authors
      • Editorial Policies
      • Editorial Board
      • Aims and Scope
      • Abstracting and Indexing
      • Bibliographic Information
      • Archive
    • Molecular Medicine Reports
      • Molecular Medicine Reports
      • Information for Authors
      • Editorial Policies
      • Editorial Board
      • Aims and Scope
      • Abstracting and Indexing
      • Bibliographic Information
      • Archive
    • World Academy of Sciences Journal
      • World Academy of Sciences Journal
      • Information for Authors
      • Editorial Policies
      • Editorial Board
      • Aims and Scope
      • Abstracting and Indexing
      • Bibliographic Information
      • Archive
    • International Journal of Functional Nutrition
      • International Journal of Functional Nutrition
      • Information for Authors
      • Editorial Policies
      • Editorial Board
      • Aims and Scope
      • Abstracting and Indexing
      • Bibliographic Information
      • Archive
    • International Journal of Epigenetics
      • International Journal of Epigenetics
      • Information for Authors
      • Editorial Policies
      • Editorial Board
      • Aims and Scope
      • Abstracting and Indexing
      • Bibliographic Information
      • Archive
    • Medicine International
      • Medicine International
      • Information for Authors
      • Editorial Policies
      • Editorial Board
      • Aims and Scope
      • Abstracting and Indexing
      • Bibliographic Information
      • Archive
  • Articles
  • Information
    • Information for Authors
    • Information for Reviewers
    • Information for Librarians
    • Information for Advertisers
    • Conferences
  • Language Editing
Spandidos Publications Logo
  • About
    • About Spandidos
    • Aims and Scopes
    • Abstracting and Indexing
    • Editorial Policies
    • Reprints and Permissions
    • Job Opportunities
    • Terms and Conditions
    • Contact
  • Journals
    • All Journals
    • Biomedical Reports
      • Information for Authors
      • Editorial Policies
      • Editorial Board
      • Aims and Scope
      • Abstracting and Indexing
      • Bibliographic Information
      • Archive
    • Experimental and Therapeutic Medicine
      • Information for Authors
      • Editorial Policies
      • Editorial Board
      • Aims and Scope
      • Abstracting and Indexing
      • Bibliographic Information
      • Archive
    • International Journal of Epigenetics
      • Information for Authors
      • Editorial Policies
      • Editorial Board
      • Aims and Scope
      • Abstracting and Indexing
      • Bibliographic Information
      • Archive
    • International Journal of Functional Nutrition
      • Information for Authors
      • Editorial Policies
      • Editorial Board
      • Aims and Scope
      • Abstracting and Indexing
      • Bibliographic Information
      • Archive
    • International Journal of Molecular Medicine
      • Information for Authors
      • Editorial Policies
      • Editorial Board
      • Aims and Scope
      • Abstracting and Indexing
      • Bibliographic Information
      • Archive
    • International Journal of Oncology
      • Information for Authors
      • Editorial Policies
      • Editorial Board
      • Aims and Scope
      • Abstracting and Indexing
      • Bibliographic Information
      • Archive
    • Medicine International
      • Information for Authors
      • Editorial Policies
      • Editorial Board
      • Aims and Scope
      • Abstracting and Indexing
      • Bibliographic Information
      • Archive
    • Molecular and Clinical Oncology
      • Information for Authors
      • Editorial Policies
      • Editorial Board
      • Aims and Scope
      • Abstracting and Indexing
      • Bibliographic Information
      • Archive
    • Molecular Medicine Reports
      • Information for Authors
      • Editorial Policies
      • Editorial Board
      • Aims and Scope
      • Abstracting and Indexing
      • Bibliographic Information
      • Archive
    • Oncology Letters
      • Information for Authors
      • Editorial Policies
      • Editorial Board
      • Aims and Scope
      • Abstracting and Indexing
      • Bibliographic Information
      • Archive
    • Oncology Reports
      • Information for Authors
      • Editorial Policies
      • Editorial Board
      • Aims and Scope
      • Abstracting and Indexing
      • Bibliographic Information
      • Archive
    • World Academy of Sciences Journal
      • Information for Authors
      • Editorial Policies
      • Editorial Board
      • Aims and Scope
      • Abstracting and Indexing
      • Bibliographic Information
      • Archive
  • Articles
  • Information
    • For Authors
    • For Reviewers
    • For Librarians
    • For Advertisers
    • Conferences
  • Language Editing
Login Register Submit
  • This site uses cookies
  • You can change your cookie settings at any time by following the instructions in our Cookie Policy. To find out more, you may read our Privacy Policy.

    I agree
Search articles by DOI, keyword, author or affiliation
Search
Advanced Search
presentation
Oncology Letters
Join Editorial Board Propose a Special Issue
Print ISSN: 1792-1074 Online ISSN: 1792-1082
Journal Cover
June-2023 Volume 25 Issue 6

Full Size Image

Sign up for eToc alerts
Recommend to Library

Journals

International Journal of Molecular Medicine

International Journal of Molecular Medicine

International Journal of Molecular Medicine is an international journal devoted to molecular mechanisms of human disease.

International Journal of Oncology

International Journal of Oncology

International Journal of Oncology is an international journal devoted to oncology research and cancer treatment.

Molecular Medicine Reports

Molecular Medicine Reports

Covers molecular medicine topics such as pharmacology, pathology, genetics, neuroscience, infectious diseases, molecular cardiology, and molecular surgery.

Oncology Reports

Oncology Reports

Oncology Reports is an international journal devoted to fundamental and applied research in Oncology.

Experimental and Therapeutic Medicine

Experimental and Therapeutic Medicine

Experimental and Therapeutic Medicine is an international journal devoted to laboratory and clinical medicine.

Oncology Letters

Oncology Letters

Oncology Letters is an international journal devoted to Experimental and Clinical Oncology.

Biomedical Reports

Biomedical Reports

Explores a wide range of biological and medical fields, including pharmacology, genetics, microbiology, neuroscience, and molecular cardiology.

Molecular and Clinical Oncology

Molecular and Clinical Oncology

International journal addressing all aspects of oncology research, from tumorigenesis and oncogenes to chemotherapy and metastasis.

World Academy of Sciences Journal

World Academy of Sciences Journal

Multidisciplinary open-access journal spanning biochemistry, genetics, neuroscience, environmental health, and synthetic biology.

International Journal of Functional Nutrition

International Journal of Functional Nutrition

Open-access journal combining biochemistry, pharmacology, immunology, and genetics to advance health through functional nutrition.

International Journal of Epigenetics

International Journal of Epigenetics

Publishes open-access research on using epigenetics to advance understanding and treatment of human disease.

Medicine International

Medicine International

An International Open Access Journal Devoted to General Medicine.

Journal Cover
June-2023 Volume 25 Issue 6

Full Size Image

Sign up for eToc alerts
Recommend to Library

  • Article
  • Citations
    • Cite This Article
    • Download Citation
    • Create Citation Alert
    • Remove Citation Alert
    • Cited By
  • Similar Articles
    • Related Articles (in Spandidos Publications)
    • Similar Articles (Google Scholar)
    • Similar Articles (PubMed)
  • Download PDF
  • Download XML
  • View XML
Article Open Access

1,4,5,6,7,8‑Hexahydropyrido[4,3‑d]pyrimidine inhibits HepG2 cell proliferation, migration and invasion, and induces apoptosis through the upregulation of miR‑26b‑5p by targeting CDK8

  • Authors:
    • Hanlin Luo
    • Yang Yang
    • Yanqiu Zhou
    • Xianyong Bai
    • Yun Hou
  • View Affiliations / Copyright

    Affiliations: Department of Histology and Embryology, College of Basic Medicine, Binzhou Medical University, Yantai, Shandong 264003, P.R. China
    Copyright: © Luo et al. This is an open access article distributed under the terms of Creative Commons Attribution License.
  • Article Number: 260
    |
    Published online on: May 2, 2023
       https://doi.org/10.3892/ol.2023.13846
  • Expand metrics +
Metrics: Total Views: 0 (Spandidos Publications: | PMC Statistics: )
Metrics: Total PDF Downloads: 0 (Spandidos Publications: | PMC Statistics: )
Cited By (CrossRef): 0 citations Loading Articles...

This article is mentioned in:



Abstract

1,4,5,6,7,8‑Hexahydropyrido[4,3‑d]pyrimidine (PPM) promotes apoptosis of HepG2 cells and serves a role in tumor suppression. However, the role of microRNA (miRNA) regulation in initiating apoptosis remains unclear. Therefore, the present study performed reverse transcription‑quantitative PCR to investigate the association between PPM and miRNA, which demonstrated that PPM upregulated the expression of miR‑26b‑5p. Wound healing and Transwell assays showed that PPM inhibited the migration and invasion of HepG2 cells, and EdU staining experiments showed that PPM inhibited the proliferation of HepG2 cells. Transfection with miR‑26b‑5p inhibitor reversed the effects of PPM on HepG2 cells. Flow cytometry results showed that PPM promoted apoptosis of HepG2 cells by upregulating miRNA (miR)‑26b‑5p, and Western blotting results showed that PPM promoted the expression of apoptosis‑associated protein Bax and inhibited the expression of Bcl‑2 by upregulating miR‑26b‑5p. Using a proteomic approach combined with bioinformatics analysis, CDK8 was identified as a potential target of miR‑26b‑5p and was downregulated by miR‑26b‑5p overexpression. However, PPM induced HepG2 cell cycle arrest without the involvement of miR‑26b‑5p. Western blotting results showed that PPM upregulation of miR‑26b‑5p suppresses NF‑κB/p65 signaling pathway in HepG2 cells by targeting of CDK8. The present results suggested that miR‑26b‑5p may function as a target gene of PPM and may serve a role in hepatocellular carcinoma treatment.

Introduction

Hepatocellular carcinoma (HCC) is the most common form of liver cancer, which accounts for ~80% of liver cancer cases; the number of cases in China exceeds 400,000 per year (1). Liver cancer is difficult to diagnose in its early stages and, thus, has a poor prognosis in the later stages; patients with liver cancer have a poor prognosis and a low five-year survival rate (1,2). Therefore, it is important to identify effective therapeutic drugs (2). Curcumin is extracted from the rhizome of turmeric, zedoary and other ginger plants; it has a variety of pharmacological activities, including anti-inflammatory, antioxidant, lipid-lowering and anti-tumor effects (3). However, its low stability and poor bioavailability limit its clinical application (3). To improve its anti-tumor effects and bioavailability, structural modification and optimization of curcumin are performed. For example, transformation of a central double α,β-unsaturated ketone into a piperidone-related α,β-unsaturated ketone to yield (3E,5E)-3,5-bis(arylidene)-4-piperidone (BAP) derivatives (4,5). Symmetrical and unsymmetrical BAPs with a variety of substituents on both sides, such as pyridine-, methoxy-, halogen- and nitro-, have been proven to have both antitumor and anti-inflammatory activity by inhibiting the activation of NF-κB and MAPK signal pathways (6). However, BAPs still have the disadvantages of having low water solubility and high toxicity (6). For optimization of physicochemical properties of BAPs, novel 1,4,5,6,7,8-hexahydropyrido[4,3-d]pyrimidine (PPM) derivatives based on scaffold hopping have been generated through Michael condensation reaction between BAPs and guanidine hydrochloride; PPMs are obtained from the structural optimization of curcumin and BAPs (7,8). Recently, certain fluoro- or trifluoromethyl-substituted PPMs have been reported to exhibit increased water solubility and decreased toxicity of human wild-type (wt) hepatocytes, but increased cytotoxicity to the liver cancer cells compared with curcumin and BAPs (7,8). More importantly, PPM serves a potential anti-hepatoma role by increasing Bax and Caspase-3 expression and decreasing Bcl-2 expression, as well as inducing HepG2 cell apoptosis by inhibiting the activation of NF-κB signaling (8). The present study aimed to investigate the underlying mechanisms to understand the role of PPM in preventing HCC.

MicroRNAs (miRNAs) regulate biological functions, serve as a diagnostic tool for cancer and are involved in tumorigenesis and cancer progression by pairing with the 3′-untranslated region (UTR) of mRNA to increase or decrease mRNA translation (9–11). miRNA (miR)-26-5p increased the sensitivity of breast cancer cells toward chemotherapeutic drugs and inhibited the migration and invasion of tumor cells (12). In bladder cancer cells, miR-26a/b-5p regulates migration and invasion (13). miR-26b-5p inhibits HCC cells migration and invasion (14). Both miR-26b-5p and heat shock 70 kDa protein 8 are molecular targets for selectively eliminating epithelial cancer stem cells in human HCC (14,15). miR-26b-5p is involved in the induction of apoptosis in ovarian granulosa cells of rats, whereas downregulation of miR-26b-5p inhibits Bax and promotes the expression of Bcl-2, thereby inhibiting apoptosis (16). In A549 lung adenocarcinoma cells, miR-26b-5p mimics inhibit expression of Bcl-2 and induce apoptosis (17). miR-26b-5p can promote the apoptosis of SKOV3 ovarian cancer cells by regulating the expression of Bax and Bcl-2 (18). miR-26b can promote the expression of Bax and Caspase 3, and increase apoptosis of liver cancer cells (19). In addition, miR-26b-5p may regulate NF-κB activation; miR-26b inhibits the expression of IκB and phosphorylated (p-)p65 by targeting the proteins TGF-β-activated kinase 1 and TGF-β-activated kinase 1/MAP3K7 binding protein 3, thus inhibiting NF-κB signaling and increasing sensitivity of liver cancer cells to apoptosis (20). miR-26b was also reported to inhibit PI3K/AKT/NF-κB signaling (19).

The present study aimed to investigate the biological roles of PPM in HepG2 cells, its effects on miR-26b-5p expression and whether PPM has an anti-liver cancer role by regulating miR-26b-5p. Proliferation, invasion and apoptosis assays, as well as western blotting and reverse transcription-quantitative PCR (RT-qPCR), were performed. Results from the present study identified some potential treatment methods and elucidated the mechanism by which PPM induces apoptosis in HCC cells. In addition, these results identified potential effective treatment mechanisms for HCC through miRNA-targeting treatments.

Materials and methods

Cell culture

The human hepatoma cancer cell line HepG2 was purchased from Nanjing KeyGen Biotech Co., Ltd. (cat. no. KG020). Short tandem repeat analysis showed that there was no cross contamination of human cells was found in the cell line. DNA typing of this cell line had 100% match with HepG2 cells obtained from American Type Culture Collection cell bank. Cells were cultured in HyClone DMEM with high glucose medium (Cytiva) containing 1% penicillin/streptomycin and 10% FBS (Newzerum, Ltd.) in humidified conditions with 5% CO2 at 37°C.

Cell transfection and PPM treatment

miR-26b-5p inhibitor, inhibitor negative control (NC), miR-26b-5p mimics and NC mimics were purchased from Shanghai GenePharma Co., Ltd. To investigate the effect of PPM on the expression of miR-26b-5p in HepG2 cells, cells were seeded (1.5×105 cells/well) and cultured at 37°C for 24 h. Then, 2 µM PPM was added and the cells were incubated at 37°C for an additional 24 h. miR-26b-5p inhibitor concentrations of 20, 50 and 80 nM were used to screen for the miR inhibitor concentration with the highest transfection efficiency; miR-26b-5p mimics and NC mimics were used at 50 nM. In the Inhibitor NC + PPM and Inhibitor + PPM group, HepG2 (1.5×105 cells/well) cells were seeded in 6-well plates, and transfection reagent Lipofectamine™ 2000 (Invitrogen; Thermo Fisher Scientific, Inc.) was added when cell density reached 30%, according to the manufacturer's instructions. Cells were transfected in serum-free HyClone DMEM with high glucose medium at 37°C for 6 h. Following transfection, the medium was replaced with complete medium containing 10% FBS (Newzerum, Ltd.) and the cells were incubated for a further 24 h. A total of 2 µM PPM was added and the cells were incubated at 37°C for 24 h. The sequences were as follows: miR-26b-5p inhibitor, 5′-ACCUAUCCUGAAUUACUUGAA-3′; miR-26b-5p mimics forward, 5′-UUCAAGUAAUUCAGGAUAGGU-3′ and reverse, 5′-CUAUCCUGAAUUACUUGAAUU-3′; miR inhibitor NC 5′-CAGUACUUUUGUGUAGUACAA-3′; and miR mimics NC forward, 5′-UUCUCCGAACGUGUCACGUTT-3′ and reverse, 5′-ACGUGACACGUUCGGAGAATT-3′. Transfection efficiency was determined using RT-qPCR.

RNA extraction and RT-qPCR analysis

To detect the effect of PPM on miR-26b-5p expression, the experiment was divided into two groups: Untreated Control and PPM treatment. To screen the concentration of inhibitors, the experiment was divided into five groups: Control, Inhibitor NC, Inhibitor (20 nM), Inhibitor (50 nM), Inhibitor (80 nM). To detect the effect of inhibitors on miR-26b-5p expression after PPM addition, the experiment was divided into two groups: Inhibitor NC + PPM and Inhibitor + PPM. RNA was isolated from the different groups using TRIzol® reagent (Invitrogen; Thermo Fisher Scientific, Inc.), according to the manufacturer's instructions. RT-qPCR was used to measure the expression of miR-26b-5p. Total RNA was extracted from HepG2 cells using TRIzol reagent (Invitrogen; Thermo Fisher Scientific, Inc.). The RNA was reverse-transcribed into cDNA using the SPARKscript II RT Plus kit with gDNA Eraser (cat. no. AG0304; Shandong Sparkjade Scientific Instruments Co., Ltd.), according to the manufacturer's protocol, and amplification was performed using a 2X SYBR Green qPCR Mix (with ROX) kit (cat. no. AH0104; Shandong Sparkjade Scientific Instruments Co., Ltd.). Using 0.2 µl cDNA as the template, thermocycling was performed as follows: 94°C for 3 min; followed by 40 cycles of 94°C for 15 sec, 60°C for 15 sec and 72°C for 25 sec. β-actin was used as a housekeeping gene. β-actin and miR-26b-5p primers were designed and synthesized by Shanghai Shenggong Biology Engineering Technology Service, Ltd. Changes in miR-26b-5p expression levels were calculated using the 2−ΔΔCq method (18). The primer sequences were as follows: miR-26b-5p forward, 5′-CCGGGACCCAGTTCAAGTAA-3′ and reverse, 5′-CCCCGAGCCAAGTAATGGAG-3′ and β-actin forward, 5′-TGGCACCCAGCACAATGAA-3′ and reverse, 5′-CTAAGTCATAGTCCGCCTAGAAGCA-3′.

Wound healing assay

HepG2 cells were transfected with miR-26b-5p or inhibitor NC for 24 h at 37°C when the cell density reached 30%, followed by treatment with PPM for 24 h at 37°C. When the cells reached 90% confluence, a scratch was made with a 200 µl pipette tip and debris was washed with PBS; the cells were then cultured in serum-free medium at 37°C. At 0 and 48 h, the wound was observed with an inverted light microscope (Olympus Corporation) at ×100 magnification, and images were captured for analysis.

Transwell migration and invasion assay

The migratory and invasive abilities of HepG2 cells were examined using Transwell chambers with 8 µm pore membranes (Guangzhou Jet Bio-Filtration Co., Ltd.). Following miR-26b-5p inhibitor transfection and PPM treatment, HepG2 cells were seeded (2.5×104 cells/well) into the upper chamber containing HyClone DMEM with high glucose medium (Cytiva). The lower chamber was filled with complete medium containing 10% FBS (Newzerum, Ltd.), After 24 h of incubation at 37°C, cells in the upper chamber were removed and those migrating into the lower chamber were fixed with 4% paraformaldehyde for 15 min and stained with 0.1% crystal violet (Beyotime Institute of Biotechnology) for 10 min, both at room temperature. A total of five randomly selected fields of view were captured under a light microscope (Zeiss AG) at ×200 magnification. ImageJ v1.53a (National Institutes of Health,) was used to count the migrated cells.

For the cell invasion assay, the upper chamber was precoated with Matrigel (dilution, 1:9; Corning Inc.) at 4°C for 12 h. HepG2 cells were seeded (2.5×104 cells/well) in tissue culture plate inserts coated with Matrigel (Corning Inc.) at 37°C for 6 h. The subsequent procedures were the same as for the cell migration assay.

EdU proliferation assay

For the cell proliferation assay, HepG2 cells were seeded (2.5×104 cells/well) into 24-well plates at 37°C for 24 h. Subsequently, cells were transfected with miR-26b-5p inhibitor for 24 h, then treated with 2 µM PPM for 37°C for 24 h. Cell proliferation was detected using BeyoClick™ EdU-488 Cell Proliferation Assay kit (Beyotime Institute of Biotechnology) according to the manufacturer's protocol. Briefly, the cells were incubated with EdU solution for 2 h at 37°C, fixed with 4% paraformaldehyde for 15 min and then washed with PBS three times, both at room temperature. To perforate the cells, PBS containing 0.3% Triton X-100 was added for 10 min at 37°C, and the Click Additive solution (provided in the kit) was added and the cells were incubated at room temperature for 30 min in the dark. Nuclei were stained with 100 µl Hoechst (1,000X diluted to 1:1,000) in dark for 10 min at 37°C. After washing with PBS, cells were observed under a fluorescence microscope (Echo) at ×100 magnification, and images were analyzed using ImageJ v1.53a (National Institutes of Health).

Western blotting

HepG2 cells were lysed using RIPA lysis buffer (Beyotime Institute of Biotechnology) and collected by centrifugation (16,904 × g for 15 min at 4°C) to extract the total protein. BCA protein concentration kit (Beyotime Institute of Biotechnology) was used to quantify protein concentration. A total of 20 µg protein/lane was separated by 10% SDS-PAGE and transferred onto PVDF membranes for 1.5 h at 200 mA. Following blocking with 5% skimmed milk for 1 h at room temperature, the membranes were incubated overnight at 4°C with the following rabbit primary antibodies: Rabbit polyclonal anti-Bax (1:2,000; cat. no. 50599-2-Ig) and anti-GAPDH (1:10,000; cat. no. 10494-1-AP) from Proteintech Group, Inc.; monoclonal anti-Bcl-2 (1:2,000; cat. no. A19693) from ABclonal Technology; anti-p65 (cat. no. 4767) and anti-p-p65 (both 1:2,000; cat. no. 3033S) from Cell Signaling Technology, Inc.; and anti-CDK8 (1:2,000; cat. no. AF2467) from Beyotime Institute of Biotechnology. The PVDF membranes were then incubated with an HRP-conjugated goat anti-rabbit IgG H&L antibody (1:5,000; cat. no. SA00001-2; Proteintech Group, Inc.) for 1 h at room temperature. The membranes were washed with TBST containing 1% Tween 20 (BioFroxx; NeoFroxx GmbH) and Super Excellent Chemiluminescent Substrate (ECL) Detection kit reagent (cat. no. E-IR-R308; Elabscience, Co., Ltd.) was added dropwise onto the PVDF membrane. The immunoreactive bands were detected using a Tanon 4600SF chemiluminescence imaging system (Tanon Science and Technology Co., Ltd.), and the relative levels of each protein were semi-quantified using ImageJ v1.53a (National Institutes of Health).

Apoptosis assay

The Annexin V-FITC Cell Apoptosis kit (cat. no. G003-1; Nanjing Jiancheng Bioengineering Institute) was used to determine apoptotic rates according to the manufacturer's instructions. HepG2 cells were seeded (1.5×105 cells/well) in 6-well plates and transfected with inhibitor NC, miR-26b-5p inhibitor, inhibitor NC + PPM or inhibitor + PPM for 24 h, then 2 µM PPM was added and the cells were incubated at 37°C for 24 h. Cells were washed with cold PBS and pelleted by centrifugation at 1,000 × g for 5 min at room temperature. Then, the cells were resuspended in 1X Annexin-binding buffer (500 µl) and 5 µl each Annexin V-FITC and PI was added to the binding solution and mixed according to the manufacturer's instructions. After 10 min at room temperature, cell apoptosis was analyzed using FACSCanto™ II flow cytometer (BD Biosciences). Total apoptosis included early and late apoptotic cells, and the results were analyzed using FACSDiva Version 6.1.3 (BD Biosciences).

Cell cycle assay

For the cell cycle assay, a PI Cell Cycle and Apoptosis kit (cat. no. abs50005; Absin Bioscience, Inc.) was used. HepG2 cells were seeded (1.5×105 cells/well) in 6-well plates at 37°C for 24 h. When the cells reached 30% confluence, they were transfected with miR-26b inhibitor or inhibitor NC for 24 h, with or without subsequent treatment with 2 µM PPM for 37°C for 24 h. Cells were collected by centrifugation at 1,000 × g for 5 min at room temperature. A total of 1 ml 70% ethanol was added to each well and incubated at 4°C for 18 h for fixation. Cells were then washed with PBS and centrifuged at 1,000 × g for 5 min at room temperature. The cell pellets were resuspended in 100 µl propidium iodide staining buffer and stained with PI working solution for 30 min at room temperature in the dark. The cells were analyzed by FACSCanto™ II flow cytometry (BD Biosciences), and ModFit LT V4.1.7 software (Verity Software House) was used to analyze the DNA content.

Bioinformatics

TargetScan (www.targetscan.org/vert_72), miRDB (www.mirdb.org) and Starbase (https://starbase.sysu.edu.cn/starbase2) were used to predict downstream targets of miR-26b-5p, as well as the binding site between miR-26b-5p and the target mRNAs.

NCBI (http://www.ncbi.nlm.nih.gov) was used to find the 3′-UTR of the target mRNA as well as to design the plasmid vector according to the binding site between miR-26b-5p and the target mRNA, which was experimentally validated by dual-luciferase reporter gene assay.

Dual-luciferase reporter gene assay

miR-26b-5p mimics, NC mimics and the Dual Luciferase Reporter Assay kit were purchased from Shanghai GenePharma Co., Ltd. wt and mutant (mut) plasmids of CDK8 (pmirGLO-CDK8-wt and pmirGLO-CDK8-mut) were designed by Shandong Scientific Cloud Biotechnology Co., Ltd. Both wt and mut 3′-UTRs of CDK8 mRNAs were cloned and inserted downstream of firefly luciferase in the pmiRGLO vector. HepG2 cells were seeded (1.5×105 cells/well) in 6-well plates. When the cell density reached 30%, they were co-transfected, using 8 µl Lipofectamine 2000, with either 1 µg wt or mut plasmid and 50 nM of either miR-26b-5p mimics or mimics NC, transfected; after 6 h, the cells were incubated in complete medium containing 10% FBS (Newzerum, Ltd.) for 24 h at 37°C. Cells were collected and luciferase activities were detected using the Dual Luciferase Reporter Assay, according to the manufacturer's instructions. Firefly luciferase activity was normalized to Renilla luciferase activity.

Construction of CDK8 overexpression vector

The human CDK8 coding sequences (NM_001346501) were obtained from NCBI (http://www.ncbi.nlm.nih.gov). CDK8 overexpression plasmid of HepG2 cells were purchased from KeyBio Scientific, Inc. The HepG2 cells were seeded, at a density of 1.5×105 cells/well in six-well plates and incubated for at 37°C 24 h. HepG2 cells grown to 30% confluence were transfected with 8 µl Lipofectamine 2000 and 1 µg plasmid, Cells were incubated at 37°C for 2 days, followed by extraction of cellular proteins.

Statistical analysis

Data are expressed as the mean ± SD; experiments were repeated in triplicate. Comparisons between groups were performed using one-way analysis of variance using GraphPad Prism v8.0.1 (Dotmatics) followed by Bonferroni's correction. P<0.05 was considered to indicate a statistically significant difference.

Results

PPM upregulates expression of miR-26b-5p in HepG2 cells

RT-qPCR was performed to determine the effects of PPM treatment on the expression of miR-26b-5p. PPM significantly increased the expression of miR-26b-5p compared with the Control group (untreated cells) (Fig. 1A). To investigate the effects of miR-26b-5p inhibition, cells were transfected with varying concentrations of miR-26b-5p. miR-26b-5p inhibitor transfection at 50 nM induced the greatest inhibition of miR-26b-5p expression compared with the Control group. The knockdown efficiency of the inhibitor at 80 nM was lower compared with that of 50 nM, likely because high concentration of Inhibitor may lead to the increased of off-target effects and cytotoxicity to cells, thereby reducing the transfection efficiency. Therefore, 50 nM was selected for subsequent experiments (Fig. 1B). RT-qPCR was used to determine the relative expression levels of miR-26b-5p in liver cancer cells. The results demonstrated that miR-26b-5p expression levels were downregulated in Inhibitor + PPM group compared with Inhibitor NC + PPM group (Fig. 1C).

Figure 1.

PPM upregulates expression of miR-26b-5p. Reverse transcription-quantitative PCR analysis of miR-26b-5p expression in HepG2 cells following treatment with (A) PPM and (B) miR-26b-5p inhibitor at various concentrations. (C) The effect of miR-26b-5p inhibitor and PPM on miR-26b-5p expression. Data are presented as the mean ± SD. *P<0.05, **P<0.01, ***P<0.001 and *****P<0.0001 vs. Control. miR, microRNA; NC, negative control; PPM, 1,4,5,6,7,8-hexa-hydropyrido[4,3-d]pyrimidine.

PPM inhibits migration of HepG2 cells by upregulating miR-26b-5p

Wound healing and Transwell assays were performed to examine cell migration. Wound closure increased in the Inhibitor group and decreased in the PPM group compared with the untreated Control group (Fig. 2A and B). Cells transfected with miR-26b-5p inhibitor alleviated the PPM-induced inhibition of HepG2 cell migration. The number of migrating cells increased in the miR-26b-5p Inhibitor group, but decreased in the PPM-treated group compared with Inhibitor + PPM group (Fig. 2C and D). These results suggested that PPM may inhibit HepG2 cell migration by upregulating miR-26b-5p.

Figure 2.

PPM inhibits migration and invasion of HepG2 cells through upregulation of miR-26b-5p. (A) Wound healing assay was used to detect the effect of PPM upregulation of miR-26b-5p on migration of HepG2 cells. Scale bar, 100 µm. (B) Quantitated wound healing area from part (A). (C) Transwell assays were used to detect the effect of PPM on cell migration. Scale bar, 200 µm. (D) Average number of migrated cells from part (C). (E) Transwell Matrigel assays were used to detect the effect of PPM on cell invasion. Scale bar, 50 µm. (F) Average number of invaded cells from part (E). *P<0.05, ****P<0.0001 vs. Control; &P<0.05 vs. Control + PPM; $$P<0.01, $$$P<0.001, $$$$P<0.0001 vs. Inhibitor. miR, microRNA; NC, negative control; PPM, 1,4,5,6,7,8-hexahydropyrido[4,3-d]pyrimidine.

PPM inhibits the invasion of HepG2 cells by upregulating miR-26b-5p

Transwell invasion assay results showed that PPM significantly decreased the cell invasion rate, whereas miR-26b-5p inhibitor transfection significantly increased cell invasion, as compared with the Control group (Fig. 2E and F). PPM significantly inhibited the invasion of HepG2 cells, as compared with Inhibitor + PPM group. These results indicated that PPM inhibited the invasion of HepG2 cells by upregulating miR-26b-5p.

PPM inhibits HepG2 cell proliferation by upregulating miR-26b-5p

EdU staining was performed to determine whether PPM inhibited the proliferation of HepG2 cells through miR-26b-5p. PPM treatment significantly decreased the number of EdU-positive cells compared with the Control group (Fig. 3), whereas miR-26b-5p inhibitor alone significantly increased the EdU-positive cells. PPM significantly decreased proliferation of HepG2 cells compared with Inhibitor + PPM group. These results suggested that PPM may inhibit the proliferation of HepG2 cells by upregulating miR-26b-5p.

Figure 3.

PPM inhibits proliferation of HepG2 cells through upregulation of miR-26b-5p. (A) EdU staining was used to detect proliferating HepG2 cells. Scale bar, 130 µm. (B) Percentage of EdU-positive cells. **P<0.01 vs. Control; &P<0.05 vs. Control + PPM; $$P<0.01 vs. Inhibitor. NC, negative control; PPM, 1,4,5,6,7,8-hexahydropyrido[4,3-d]pyrimidine.

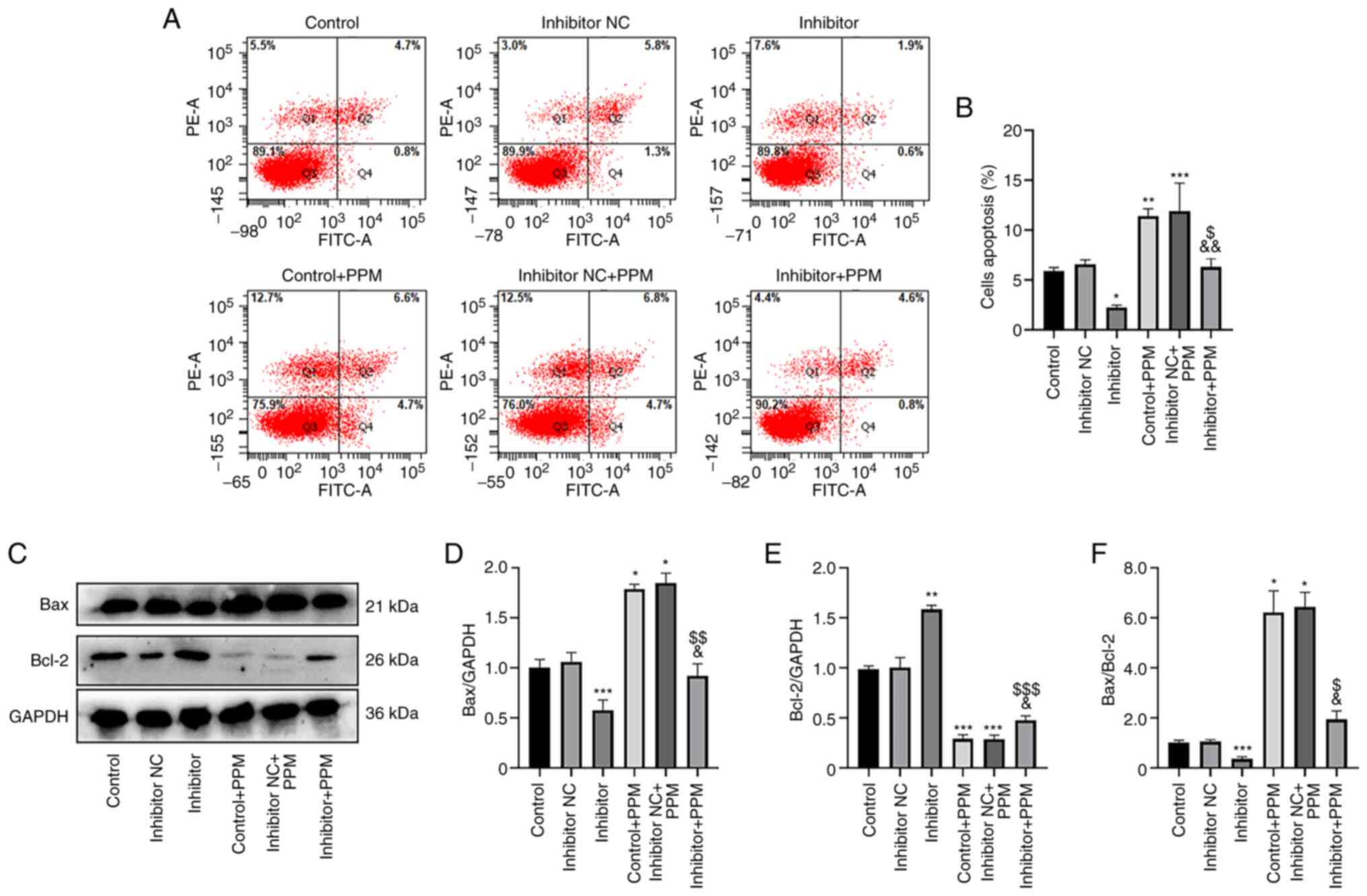
PPM promotes HepG2 cell apoptosis by upregulating miR-26b-5p

An Annexin V-FITC/PI staining kit was used to investigate the effects of PPM treatment on apoptosis by upregulating miR-26b-5p. In the Control, Inhibitor NC and Inhibitor group, the mean apoptotic rate of HepG2 cells was 5.5, 7.1 and 2.5%, respectively, demonstrating that miR-26b-5p inhibition decreased apoptosis compared with the Control group (Fig. 4A and B). When treated with PPM, the mean apoptotic rates in these groups increased to 11.3, 11.5 and 5.4%, respectively, indicating that PPM significantly increased apoptosis, and that miR-26b-5p Inhibitor group significantly decreased the apoptosis compared with Inhibitor + PPM group. These results suggested that PPM may promote apoptosis by upregulating miR-26b-5p.

Figure 4.

PPM promotes apoptosis and Bax/Bcl2 ratio through upregulation of miR-26b-5p in HepG2 cells. (A) Flow cytometry was used to analyze apoptosis in HepG2 cells. (B) Histograms presenting the percentage of apoptotic cells in the various groups. (C) The protein expression levels of Bax and Bcl-2 in HepG2 cells were detected by western blotting. Relative protein expression levels of (D) Bax and (E) Bcl-2; GAPDH was used as the internal control. (F) The Bax/Bcl-2 ratio in the different groups. *P<0.05, **P<0.01, ***P<0.001 vs. Control; &P<0.05, &&P<0.01 vs. Control + PPM; $P<0.05, $$P<0.01, $$$P<0.001 vs. Inhibitor. miR, microRNA; NC, negative control; PPM, 1,4,5,6,7,8-hexahydropyrido[4,3-d]pyrimidine.

Results from western blotting demonstrated that PPM treatment significantly increased Bax and decreased Bcl-2 compared with the Control group. The miR-26b-5p Inhibitor significantly decreased Bax but increased Bcl-2 compared with the Control group. However, PPM co-treatment significantly inhibited the miR-26b-5p inhibitor-induced increased expression of Bax and decreased expression of Bcl-2 (Fig. 4C-E). miR-26b-5p inhibitor significantly reduced the expression ratio of Bax/Bcl-2 compared with the Control, whereas PPM significantly increased expression ratio of Bax/Bcl-2, PPM co-treatment significantly reduced the expression ratio of Bax/Bcl-2 compared with the PPM group (Fig. 4F). These results suggested that PPM may promote the expression of Bax and reduced the expression of Bcl-2 by upregulating miR-26b-5p in HepG2 cells.

PPM arrests HepG2 cells in the G0/G1 phase without the involvement of miR-26b-5p

The percentage of cells in the G0/G1, S and G2/M phases was analyzed using flow cytometry. The percentage of G0/G1 cells in the Control, miR-26b-5p Inhibitor NC and miR-26b-5p Inhibitor group was 22.44, 21.10 and 22.48%, respectively (Fig. 5A and B), indicating that miR-26b-5p inhibitor did not regulate the cell cycle in HepG2 cells. When treated with PPM, the percentage of G0/G1 cells was 40.92, 37.56 and 37.54%, in the Control, miR-26b-5p Inhibitor NC and miR-26b-5p Inhibitor groups, respectively (Fig. 5A and B), indicating that PPM significantly increased cell count in the G0/G1 phase. Collectively, these data indicated that PPM arrested HepG2 cell cycle in G0/G1 phase independently of miR-26b-5p.

Figure 5.

PPM regulates HepG2 cell cycle progression independently of miR-26b-5p. (A) Cell cycle phase distribution was assessed in HepG2 cells, including G0/G1, S and G2/M. (B) Quantitative data of HepG2 cells cycle phase distribution. *P<0.05 vs. Control; $P<0.05 vs. Inhibitor. miR, microRNA; NC, negative control; PPM, 1,4,5,6,7,8-hexahydropyrido[4,3-d]pyrimidine.

CDK8 is a target gene of miR-26b-5p

To study the mechanism by which miR-26b-5p controls HepG2 proliferation, invasion and apoptosis, the target genes of miR-26b-5p were predicted using TargetScan, miRDB and Starbase, which identified 1,045, 1,134 and 2,018 miR-26b-5p target genes, respectively, with 494 overlapping genes (Fig. 6A). CDK8 was predicted to be the target gene of miR-26b-5p; a recent study reported the involvement of CDK8 in the progression of HepG2, and binding sites between miR-26b-5p and CDK8 were identified (14). The 3′-UTR of CDK8 mRNA has three predicted miR-26b-5p target sites; in the present study, the first target site was mutated (192–198 sequence) as inserted into a dual-luciferase reporter assay plasmid containing a part of the CDK8 3′-UTR was used (Fig. 6B). miR-26b-5p mimics transfection upregulated the expression of miR-26b-5p (Fig. 6C). The results of the dual-luciferase reporter assay demonstrated that miR-26b-5p significantly suppressed the relative luciferase activity of the pmirGLO-CDK8-wt compared with pmirGLO-CDK8-mut (Fig. 6D); however, no suppression in luciferase activity was observed with the mut 3′-UTR of CDK8. These results indicated the presence of binding sites between CDK8 and miR-26b-5p.

Figure 6.

CDK8 is a potential target of miR-26b-5p. (A) Venn diagram of the overlapping predicted target genes of miR-26b-5p from TargetScan, miRDB and Starbase. (B) Three predicted target sites of miR-26b-5p in CDK8 were identified from TargetScan, miRDB and Starbase. (C) Reverse transcription-quantitative PCR showed that miR-26b-5p was upregulated in HepG2 cells after adding miR-26b-5p mimics. **P<0.01 vs. NC mimics. (D) Dual-luciferase reporter assay results demonstrated an interaction between miR-26b-5p and CDK8. %P<0.05 vs. NC. (E) The protein expression levels of CDK8 in the HepG2 cells were detected by western blot. (F) Semi-quantification of the western blot data in (E), from there independent experiments. (G) Western blot analysis was performed to detect the protein expression levels of p65 and p-p65 in HepG2 cells. (H) p-p65 to total p65 ratio of each group. *P<0.05, **P<0.01 vs. Control; &&&P<0.001 vs. Control + PPM; $$P<0.01 vs. Inhibitor. (I) Representative western blots and (J) semi-quantitative expression of CDK8 protein expression levels following transfection of the CDK8-OE vector. **P<0.01 vs. CDK8-NC. (K) Representative western blots and (L) semi-quantitative expression of p65 and p-p65 following CDK8-OE vector transfection and treated with PPM. GAPDH expression was used as a loading control. *P<0.05, ****P<0.0001 vs. Control; &P<0.05 vs. Control + PPM; $P<0.05, vs. Inhibitor. CDS, coding sequence; hsa, Homo sapiens; miR, microRNA; mut, mutant; NC, negative control; OE, overexpression; p-, phosphorylated; PGK, phosphoglycerate kinase; PPM, 1,4,5,6,7,8-hexahydropyrido[4,3-d]pyrimidine; UTR, untranslated region; wt, wild-type.

Western blot assay results demonstrated that miR-26b-5p negatively regulated CDK8 levels in HepG2 cells; that is, miR-26b-5p inhibitor transfection significantly increased the expression of CDK8 compared with the Control, whereas PPM significantly decreased CDK8 expression. PPM co-treatment significantly decreased the miR-26b-5p inhibitor-induced expression of CDK8 of HepG2 cells (Fig. 6E and F). Taken together, these results indicated that CDK8 is a target of miR-26b-5p.

PPM upregulation of miR-26b-5p suppresses NF-κB/p65 signaling pathway in HepG2 cells by targeting of CDK8

NF-κB activation is associated with apoptosis and tumorigenesis (12). PPM treatment inhibited phosphorylation of NF-κB/p65 compared with the Control group (Fig. 6G and H). PPM co-treatment significantly inhibited NF-κB/p65 activation induced by miR-26b-5p inhibitor (Fig. 6G and H). CDK8-OE vector transfection significantly increased the CDK8 expression compared with the CDK8-NC group (Fig. 6I and J). CDK8-OE promoted activation of NF-κB/p65, whereas PPM significantly inhibited NF-κB/p65 activation induced by CDK8-OE group (Fig. 6K and L). These results suggested that PPM upregulation of miR-26b-5p suppresses NF-κB/p65 signaling pathway in HepG2 cells by targeting of CDK8.

Discussion

PPM induces HepG2 cell apoptosis by inhibiting NF-κB/p65 activation (8); however, it is still unknown whether microRNAs are involved in this process. The present study demonstrated that PPM treatment increased expression of miR-26b-5p and inhibited cell migration, proliferation and NF-κB/p65 activation. PPM also promoted cell apoptosis by upregulating miR-26b-5p.

miR-26b-5p serves an important role in many diseases, such as promoting angiogenesis and endothelial cell proliferation after acute ischemia (21). In addition, it disrupts cancer progression and EMT, and promotes apoptosis of tumor cells. For example, miR-26b-5p was reported to inhibit non-small cell lung cancer progression, promote apoptosis and enhance radiosensitivity in lung adenocarcinoma cells (22,23). miRNA-26b-5p also targets transcriptional repressor GATA binding 1 mRNA to promote apoptosis of breast cancer cells and inhibit their proliferation (24). In addition, miR-26b-5p inhibits EMT, migration and invasion of HCC cells. It also promotes expression of apoptotic proteins Bax and Caspase 3, and increases the sensitivity of liver cancer cells to apoptosis (19,20). NF-κB activation is associated with apoptosis and tumorigenesis (12); miR-26b inhibits NF-κB signaling to promote apoptosis of liver cancer cells (19,20). In the present study, miR-26b-5p inhibitor transfection increased p-p65 expression, whereas PPM decreased this induced expression of p-p65, demonstrating that PPM may upregulate miR-26b-5p to promote cell apoptosis, which is associated with activation of NF-κB/p65 (20).

Dual-luciferase reporter assay, western blotting and bioinformatics were used to verified that miR-26b-5p targeted and downregulated the expression of CDK8. Bcl-2 is an oncogene responsible for promoting liver cancer occurrence and metastasis (24); it also inhibits stemness-related protein c-Myc (25) and reduces breast cancer cell proliferation (26). The present study results indicated that PPM upregulation of miR-26b-5p suppresses NF-κB/p65 signaling pathway in HepG2 cells by targeting of CDK8. The present study verified the association between CDK8 and NF-κB/p65 by OE experiments and western blotting. CDK8-OE transfection upregulated the expression of NF-κB/p65. Therefore PPM was hypothesized to induce HepG2 cell apoptosis through upregulation of miR-26b-5p and subsequent targeting of CDK8, which leads to the inhibition of NF-κB activation.

Furthermore, PPM induced HepG2 cell arrest in the G0/G1 phase without the involvement of miR-26b-5p. Previous studies have demonstrated that miR-26b-5p mimics affect the cell cycle; for example, CAL27 tongue squamous cell carcinoma cells are arrested at the S/G2 transition (27) and EC9706 human esophageal cancer cells are arrested in G1 phase (28). However, miR-26b-5p mimics transfection does not induce apoptosis or cell cycle arrest in mouse spermatocyte-derived GC-2 cells (29). Taken together, the aforementioned results suggested that regulation of the cell cycle by miR-26b-5p may be dependent on cell type; further studies are required to verify this.

In the present study, PPM promoted HepG2 cell apoptosis, decreased cell migration and proliferation and inhibited NF-κB/p65 activation by upregulating miR-26b-5p expression. CDK8 was identified as a target gene of miR-26b-5p. The present study provided novel insights into the anti-tumor effects of PPM. However, the lack of miRNA knockout experiments and PPM + miR mimics transfection experiments are limitation of the present study. In vivo studies are required to validate the potential use of miR-26b-5p as a therapeutic target for liver cancer and may further prove that PPM is an effective drug in the treatment of liver cancer. The present study data may provide a basis for further investigation of PPM as a promising drug for the treatment of liver cancer.

Acknowledgements

Not applicable

Funding

The present study was supported by Technology Project of Yantai (grant no. 2022XDRH003).

Availability of data and materials

All data generated or analyzed during this study are included in this published article.

Authors' contributions

HL and YH confirm the authenticity of all the raw data. HL performed the experiments and statistical analysis and wrote the manuscript. YY performed western blotting. YZ performed the cell culture. XB designed the experiments. YH designed the experiments. All authors have read and approved the final manuscript.

Ethics approval and consent to participate

Not applicable.

Patient consent for publication

Not applicable.

Competing interests

The authors declare that they have no competing interests.

References

1 

Yang X, Qu S, Wang L, Zhang H, Yang Z, Wang J, Dai B, Tao K, Shang R, Liu Z, et al: PTBP3 splicing factor promotes hepatocellular carcinoma by destroying the splicing balance of NEAT1 and pre-miR-612. Oncogene. 37:6399–6413. 2018. View Article : Google Scholar : PubMed/NCBI

2 

Wang Y, Yang L, Chen T, Liu X, Guo Y, Zhu Q, Tong X, Yang W, Xu Q, Huang D and Tu K: A novel lncRNA MCM3AP-AS1 promotes the growth of hepatocellular carcinoma by targeting miR-194-5p/FOXA1 axis. Mol Cancer. 18:282019. View Article : Google Scholar : PubMed/NCBI

3 

Nelson KM, Dahlin JL, Bisson J, Graham J, Pauli GF and Walters MA: The essential medicinal chemistry of curcumin. J Med Chem. 60:1620–1637. 2017. View Article : Google Scholar : PubMed/NCBI

4 

Yin DL, Liang YJ, Zheng TS, Song RP, Wang JB, Sun BS, Pan SH, Qu LD, Liu JR, Jiang HC and Liu LX: EF24 inhibits tumor growth and metastasis via suppressing NF-kappaB dependent pathways in human cholangiocarcinoma. Sci Rep. 6:321672016. View Article : Google Scholar : PubMed/NCBI

5 

Li N, Xin WY, Yao BR, Cong W, Wang CH and Hou GG: N-phenylsulfonyl-3,5-bis(arylidene)-4-piperidone derivatives as activation NF-κB inhibitors in hepatic carcinoma cell lines. Eur J Med Chem. 155:531–544. 2018. View Article : Google Scholar : PubMed/NCBI

6 

Yao BR, Sun Y, Chen SL, Suo HD, Zhang YL, Wei H, Wang CH, Zhao F, Cong W, Xin WY and Hou GG: Dissymmetric pyridyl-substituted 3,5-bis(arylidene)-4-piperidones as anti-hepatoma agents by inhibiting NF-κB pathway activation. Eur J Med Chem. 167:187–199. 2019. View Article : Google Scholar : PubMed/NCBI

7 

Sun Y, Gao ZF, Yan WB, Yao BR, Xin WY, Wang CH, Meng QG and Hou GG: Discovery of novel NF-кB inhibitor based on scaffold hopping: 1,4,5,6,7,8-hexahydropyrido[4,3-d]pyrimidine. Eur J Med Chem. 198:1123662020. View Article : Google Scholar : PubMed/NCBI

8 

Zhou YQ, Sun Y, Luo HL, Gao ZF, Zhang HQ, Meng QG, Bai XY, Hou GG and Hou Y: Discovery of anti-hepatoma agents from 1,4,5,6,7,8-hexahydropyrido[4,3-d]pyrimidine by inhibiting PI3K/AKT/NF-κB pathway activation. Eur J Med Chem. 225:1137962021. View Article : Google Scholar : PubMed/NCBI

9 

Iacona JR and Lutz CS: miR-146a-5p: Expression, regulation, and functions in cancer. Wiley Interdiscip Rev RNA. 10:e15332019. View Article : Google Scholar : PubMed/NCBI

10 

Gao X, Han D and Fan W: Down-regulation of RBP-J mediated by microRNA-133a suppresses dendritic cells and functions as a potential tumor suppressor in osteosarcoma. Exp Cell Res. 349:264–272. 2016. View Article : Google Scholar : PubMed/NCBI

11 

Nussbacher JK and Yeo GW: Systematic discovery of RNA binding proteins that regulate MicroRNA levels. Mol Cell. 69:1005–1016.e7. 2018. View Article : Google Scholar : PubMed/NCBI

12 

Du Q, Yuan Z, Huang X, Huang Y, Zhang J and Li R: miR-26b-5p suppresses chemoresistance in breast cancer by targeting serglycin. Anticancer Drugs. 33:308–319. 2022. View Article : Google Scholar : PubMed/NCBI

13 

Miyamoto K, Seki N, Matsushita R, Yonemori M, Yoshino H, Nakagawa M and Enokida H: Tumour-suppressive miRNA-26a-5p and miR-26b-5p inhibit cell aggressiveness by regulating PLOD2 in bladder cancer. Br J Cancer. 115:354–363. 2016. View Article : Google Scholar : PubMed/NCBI

14 

Lin Y, Jian Z, Jin H, Wei X, Zou X, Guan R and Huang J: Long non-coding RNA DLGAP1-AS1 facilitates tumorigenesis and epithelial-mesenchymal transition in hepatocellular carcinoma via the feedback loop of miR-26a/b-5p/IL-6/JAK2/STAT3 and Wnt/β-catenin pathway. Cell Death Dis. 11:342020. View Article : Google Scholar : PubMed/NCBI

15 

Khosla R, Hemati H, Rastogi A, Ramakrishna G, Sarin SK and Trehanpati N: miR-26b-5p helps in EpCAM+cancer stem cells maintenance via HSC71/HSPA8 and augments malignant features in HCC. Liver Int. 39:1692–1703. 2019. View Article : Google Scholar : PubMed/NCBI

16 

Liu S, Li L, Li M and Zhang J: Effect of miR-26b-5p on cis-diamine dichloroplatinum-induced ovarian granulosa cell injury by targeting MAP3K9. In Vitro Cell Dev Biol Anim. 56:213–221. 2020. View Article : Google Scholar : PubMed/NCBI

17 

Wu T, Chen W, Liu S, Lu H, Wang H, Kong D, Huang X, Kong Q, Ning Y and Lu Z: Huaier suppresses proliferation and induces apoptosis in human pulmonary cancer cells via upregulation of miR-26b-5p. FEBS Lett. 588:2107–2114. 2014. View Article : Google Scholar : PubMed/NCBI

18 

Zhu L and Mei M: Interference of long non-coding RNA HAGLROS inhibits the proliferation and promotes the apoptosis of ovarian cancer cells by targeting miR-26b-5p. Exp Ther Med. 22:8792021. View Article : Google Scholar : PubMed/NCBI

19 

Feng Y, Zu LL and Zhang L: MicroRNA-26b inhibits the tumor growth of human liver cancer through the PI3K/Akt and NF-κB/MMP-9/VEGF pathways. Oncol Rep. 39:2288–2296. 2018.PubMed/NCBI

20 

Zhao N, Wang R, Zhou L, Zhu Y, Gong J and Zhuang SM: MicroRNA-26b suppresses the NF-κB signaling and enhances the chemosensitivity of hepatocellular carcinoma cells by targeting TAK1 and TAB3. Mol Cancer. 13:352014. View Article : Google Scholar : PubMed/NCBI

21 

Chen Y, Li S, Zhang Y, Wang M, Li X, Liu S, Xu D, Bao Y, Jia P, Wu N, et al: The lncRNA Malat1 regulates microvascular function after myocardial infarction in mice via miR-26b-5p/Mfn1 axis-mediated mitochondrial dynamics. Redox Biol. 41:1019102021. View Article : Google Scholar : PubMed/NCBI

22 

Zhang R, Niu Z, Pei H and Peng Z: Long noncoding RNA LINC00657 induced by SP1 contributes to the non-small cell lung cancer progression through targeting miR-26b-5p/COMMD8 axis. J Cell Physiol. 235:3340–3349. 2020. View Article : Google Scholar : PubMed/NCBI

23 

Han F, Huang D, Huang X, Wang W, Yang S and Chen S: Exosomal microRNA-26b-5p down-regulates ATF2 to enhance radiosensitivity of lung adenocarcinoma cells. J Cell Mol Med. 24:7730–7742. 2020. View Article : Google Scholar : PubMed/NCBI

24 

Wilke CM, Hess J, Klymenko SV, Chumak VV, Zakhartseva LM, Bakhanova EV, Feuchtinger A, Walch AK, Selmansberger M, Braselmann H, et al: Expression of miRNA-26b-5p and its target TRPS1 is associated with radiation exposure in post-Chernobyl breast cancer. Int J Cancer. 142:573–583. 2018. View Article : Google Scholar : PubMed/NCBI

25 

Zhang X, Zhang X, Wang T, Wang L, Tan Z, Wei W, Yan B, Zhao J, Wu K, Yang A, et al: MicroRNA-26a is a key regulon that inhibits progression and metastasis of c-Myc/EZH2 double high advanced hepatocellular carcinoma. Cancer Lett. 426:98–108. 2018. View Article : Google Scholar : PubMed/NCBI

26 

Li J, Li X, Kong X, Luo Q, Zhang J and Fang L: MiRNA-26b inhibits cellular proliferation by targeting CDK8 in breast cancer. Int J Clin Exp Med. 7:558–565. 2014.PubMed/NCBI

27 

Yi L, Liu Y, Xu A, Li S, Zhang H, Peng M, Li Z, Ren H, Dai J, Luo C, et al: MicroRNA-26b-5p suppresses the proliferation of tongue squamous cell carcinoma via targeting proline rich 11 (PRR11). Bioengineered. 12:5830–5838. 2021. View Article : Google Scholar : PubMed/NCBI

28 

Zhang K, Zhang B, Bai Y and Dai L: E2F1 promotes cancer cell sensitivity to cisplatin by regulating the cellular DNA damage response through miR-26b in esophageal squamous cell carcinoma. J Cancer. 11:301–310. 2020. View Article : Google Scholar : PubMed/NCBI

29 

Liu Y, Liu WB, Liu KJ, Ao L, Cao J, Zhong JL and Liu JY: Overexpression of miR-26b-5p regulates the cell cycle by targeting CCND2 in GC-2 cells under exposure to extremely low frequency electromagnetic fields. Cell Cycle. 15:357–367. 2016. View Article : Google Scholar : PubMed/NCBI

Related Articles

  • Abstract
  • View
  • Download
  • Twitter
Copy and paste a formatted citation
Spandidos Publications style
Luo H, Yang Y, Zhou Y, Bai X and Hou Y: 1,4,5,6,7,8‑Hexahydropyrido[4,3‑d]pyrimidine inhibits HepG2 cell proliferation, migration and invasion, and induces apoptosis through the upregulation of miR‑26b‑5p by targeting CDK8. Oncol Lett 25: 260, 2023.
APA
Luo, H., Yang, Y., Zhou, Y., Bai, X., & Hou, Y. (2023). 1,4,5,6,7,8‑Hexahydropyrido[4,3‑d]pyrimidine inhibits HepG2 cell proliferation, migration and invasion, and induces apoptosis through the upregulation of miR‑26b‑5p by targeting CDK8. Oncology Letters, 25, 260. https://doi.org/10.3892/ol.2023.13846
MLA
Luo, H., Yang, Y., Zhou, Y., Bai, X., Hou, Y."1,4,5,6,7,8‑Hexahydropyrido[4,3‑d]pyrimidine inhibits HepG2 cell proliferation, migration and invasion, and induces apoptosis through the upregulation of miR‑26b‑5p by targeting CDK8". Oncology Letters 25.6 (2023): 260.
Chicago
Luo, H., Yang, Y., Zhou, Y., Bai, X., Hou, Y."1,4,5,6,7,8‑Hexahydropyrido[4,3‑d]pyrimidine inhibits HepG2 cell proliferation, migration and invasion, and induces apoptosis through the upregulation of miR‑26b‑5p by targeting CDK8". Oncology Letters 25, no. 6 (2023): 260. https://doi.org/10.3892/ol.2023.13846
Copy and paste a formatted citation
x
Spandidos Publications style
Luo H, Yang Y, Zhou Y, Bai X and Hou Y: 1,4,5,6,7,8‑Hexahydropyrido[4,3‑d]pyrimidine inhibits HepG2 cell proliferation, migration and invasion, and induces apoptosis through the upregulation of miR‑26b‑5p by targeting CDK8. Oncol Lett 25: 260, 2023.
APA
Luo, H., Yang, Y., Zhou, Y., Bai, X., & Hou, Y. (2023). 1,4,5,6,7,8‑Hexahydropyrido[4,3‑d]pyrimidine inhibits HepG2 cell proliferation, migration and invasion, and induces apoptosis through the upregulation of miR‑26b‑5p by targeting CDK8. Oncology Letters, 25, 260. https://doi.org/10.3892/ol.2023.13846
MLA
Luo, H., Yang, Y., Zhou, Y., Bai, X., Hou, Y."1,4,5,6,7,8‑Hexahydropyrido[4,3‑d]pyrimidine inhibits HepG2 cell proliferation, migration and invasion, and induces apoptosis through the upregulation of miR‑26b‑5p by targeting CDK8". Oncology Letters 25.6 (2023): 260.
Chicago
Luo, H., Yang, Y., Zhou, Y., Bai, X., Hou, Y."1,4,5,6,7,8‑Hexahydropyrido[4,3‑d]pyrimidine inhibits HepG2 cell proliferation, migration and invasion, and induces apoptosis through the upregulation of miR‑26b‑5p by targeting CDK8". Oncology Letters 25, no. 6 (2023): 260. https://doi.org/10.3892/ol.2023.13846
Follow us
  • Twitter
  • LinkedIn
  • Facebook
About
  • Spandidos Publications
  • Careers
  • Cookie Policy
  • Privacy Policy
How can we help?
  • Help
  • Live Chat
  • Contact
  • Email to our Support Team