Spandidos Publications Logo
  • About
    • About Spandidos
    • Aims and Scopes
    • Abstracting and Indexing
    • Editorial Policies
    • Reprints and Permissions
    • Job Opportunities
    • Terms and Conditions
    • Contact
  • Journals
    • All Journals
    • Oncology Letters
      • Oncology Letters
      • Information for Authors
      • Editorial Policies
      • Editorial Board
      • Aims and Scope
      • Abstracting and Indexing
      • Bibliographic Information
      • Archive
    • International Journal of Oncology
      • International Journal of Oncology
      • Information for Authors
      • Editorial Policies
      • Editorial Board
      • Aims and Scope
      • Abstracting and Indexing
      • Bibliographic Information
      • Archive
    • Molecular and Clinical Oncology
      • Molecular and Clinical Oncology
      • Information for Authors
      • Editorial Policies
      • Editorial Board
      • Aims and Scope
      • Abstracting and Indexing
      • Bibliographic Information
      • Archive
    • Experimental and Therapeutic Medicine
      • Experimental and Therapeutic Medicine
      • Information for Authors
      • Editorial Policies
      • Editorial Board
      • Aims and Scope
      • Abstracting and Indexing
      • Bibliographic Information
      • Archive
    • International Journal of Molecular Medicine
      • International Journal of Molecular Medicine
      • Information for Authors
      • Editorial Policies
      • Editorial Board
      • Aims and Scope
      • Abstracting and Indexing
      • Bibliographic Information
      • Archive
    • Biomedical Reports
      • Biomedical Reports
      • Information for Authors
      • Editorial Policies
      • Editorial Board
      • Aims and Scope
      • Abstracting and Indexing
      • Bibliographic Information
      • Archive
    • Oncology Reports
      • Oncology Reports
      • Information for Authors
      • Editorial Policies
      • Editorial Board
      • Aims and Scope
      • Abstracting and Indexing
      • Bibliographic Information
      • Archive
    • Molecular Medicine Reports
      • Molecular Medicine Reports
      • Information for Authors
      • Editorial Policies
      • Editorial Board
      • Aims and Scope
      • Abstracting and Indexing
      • Bibliographic Information
      • Archive
    • World Academy of Sciences Journal
      • World Academy of Sciences Journal
      • Information for Authors
      • Editorial Policies
      • Editorial Board
      • Aims and Scope
      • Abstracting and Indexing
      • Bibliographic Information
      • Archive
    • International Journal of Functional Nutrition
      • International Journal of Functional Nutrition
      • Information for Authors
      • Editorial Policies
      • Editorial Board
      • Aims and Scope
      • Abstracting and Indexing
      • Bibliographic Information
      • Archive
    • International Journal of Epigenetics
      • International Journal of Epigenetics
      • Information for Authors
      • Editorial Policies
      • Editorial Board
      • Aims and Scope
      • Abstracting and Indexing
      • Bibliographic Information
      • Archive
    • Medicine International
      • Medicine International
      • Information for Authors
      • Editorial Policies
      • Editorial Board
      • Aims and Scope
      • Abstracting and Indexing
      • Bibliographic Information
      • Archive
  • Articles
  • Information
    • Information for Authors
    • Information for Reviewers
    • Information for Librarians
    • Information for Advertisers
    • Conferences
  • Language Editing
Spandidos Publications Logo
  • About
    • About Spandidos
    • Aims and Scopes
    • Abstracting and Indexing
    • Editorial Policies
    • Reprints and Permissions
    • Job Opportunities
    • Terms and Conditions
    • Contact
  • Journals
    • All Journals
    • Biomedical Reports
      • Information for Authors
      • Editorial Policies
      • Editorial Board
      • Aims and Scope
      • Abstracting and Indexing
      • Bibliographic Information
      • Archive
    • Experimental and Therapeutic Medicine
      • Information for Authors
      • Editorial Policies
      • Editorial Board
      • Aims and Scope
      • Abstracting and Indexing
      • Bibliographic Information
      • Archive
    • International Journal of Epigenetics
      • Information for Authors
      • Editorial Policies
      • Editorial Board
      • Aims and Scope
      • Abstracting and Indexing
      • Bibliographic Information
      • Archive
    • International Journal of Functional Nutrition
      • Information for Authors
      • Editorial Policies
      • Editorial Board
      • Aims and Scope
      • Abstracting and Indexing
      • Bibliographic Information
      • Archive
    • International Journal of Molecular Medicine
      • Information for Authors
      • Editorial Policies
      • Editorial Board
      • Aims and Scope
      • Abstracting and Indexing
      • Bibliographic Information
      • Archive
    • International Journal of Oncology
      • Information for Authors
      • Editorial Policies
      • Editorial Board
      • Aims and Scope
      • Abstracting and Indexing
      • Bibliographic Information
      • Archive
    • Medicine International
      • Information for Authors
      • Editorial Policies
      • Editorial Board
      • Aims and Scope
      • Abstracting and Indexing
      • Bibliographic Information
      • Archive
    • Molecular and Clinical Oncology
      • Information for Authors
      • Editorial Policies
      • Editorial Board
      • Aims and Scope
      • Abstracting and Indexing
      • Bibliographic Information
      • Archive
    • Molecular Medicine Reports
      • Information for Authors
      • Editorial Policies
      • Editorial Board
      • Aims and Scope
      • Abstracting and Indexing
      • Bibliographic Information
      • Archive
    • Oncology Letters
      • Information for Authors
      • Editorial Policies
      • Editorial Board
      • Aims and Scope
      • Abstracting and Indexing
      • Bibliographic Information
      • Archive
    • Oncology Reports
      • Information for Authors
      • Editorial Policies
      • Editorial Board
      • Aims and Scope
      • Abstracting and Indexing
      • Bibliographic Information
      • Archive
    • World Academy of Sciences Journal
      • Information for Authors
      • Editorial Policies
      • Editorial Board
      • Aims and Scope
      • Abstracting and Indexing
      • Bibliographic Information
      • Archive
  • Articles
  • Information
    • For Authors
    • For Reviewers
    • For Librarians
    • For Advertisers
    • Conferences
  • Language Editing
Login Register Submit
  • This site uses cookies
  • You can change your cookie settings at any time by following the instructions in our Cookie Policy. To find out more, you may read our Privacy Policy.

    I agree
Search articles by DOI, keyword, author or affiliation
Search
Advanced Search
presentation
Oncology Letters
Join Editorial Board Propose a Special Issue
Print ISSN: 1792-1074 Online ISSN: 1792-1082
Journal Cover
July-2023 Volume 26 Issue 1

Full Size Image

Sign up for eToc alerts
Recommend to Library

Journals

International Journal of Molecular Medicine

International Journal of Molecular Medicine

International Journal of Molecular Medicine is an international journal devoted to molecular mechanisms of human disease.

International Journal of Oncology

International Journal of Oncology

International Journal of Oncology is an international journal devoted to oncology research and cancer treatment.

Molecular Medicine Reports

Molecular Medicine Reports

Covers molecular medicine topics such as pharmacology, pathology, genetics, neuroscience, infectious diseases, molecular cardiology, and molecular surgery.

Oncology Reports

Oncology Reports

Oncology Reports is an international journal devoted to fundamental and applied research in Oncology.

Experimental and Therapeutic Medicine

Experimental and Therapeutic Medicine

Experimental and Therapeutic Medicine is an international journal devoted to laboratory and clinical medicine.

Oncology Letters

Oncology Letters

Oncology Letters is an international journal devoted to Experimental and Clinical Oncology.

Biomedical Reports

Biomedical Reports

Explores a wide range of biological and medical fields, including pharmacology, genetics, microbiology, neuroscience, and molecular cardiology.

Molecular and Clinical Oncology

Molecular and Clinical Oncology

International journal addressing all aspects of oncology research, from tumorigenesis and oncogenes to chemotherapy and metastasis.

World Academy of Sciences Journal

World Academy of Sciences Journal

Multidisciplinary open-access journal spanning biochemistry, genetics, neuroscience, environmental health, and synthetic biology.

International Journal of Functional Nutrition

International Journal of Functional Nutrition

Open-access journal combining biochemistry, pharmacology, immunology, and genetics to advance health through functional nutrition.

International Journal of Epigenetics

International Journal of Epigenetics

Publishes open-access research on using epigenetics to advance understanding and treatment of human disease.

Medicine International

Medicine International

An International Open Access Journal Devoted to General Medicine.

Journal Cover
July-2023 Volume 26 Issue 1

Full Size Image

Sign up for eToc alerts
Recommend to Library

  • Article
  • Citations
    • Cite This Article
    • Download Citation
    • Create Citation Alert
    • Remove Citation Alert
    • Cited By
  • Similar Articles
    • Related Articles (in Spandidos Publications)
    • Similar Articles (Google Scholar)
    • Similar Articles (PubMed)
  • Download PDF
  • Download XML
  • View XML
Article Open Access

Lanosterol synthase loss of function decreases the malignant phenotypes of HepG2 cells by deactivating the Src/MAPK signaling pathway

  • Authors:
    • Xiaomei Sun
    • Jun Zhang
    • Hui Liu
    • Mingcong Li
    • Li Liu
    • Zhen Yang
    • Weikang Hu
    • Hongmei Bai
    • Jiansheng Xu
    • Jun Xing
    • Zhijun Xu
    • Aizhu Mo
    • Ziyi Guo
    • Yajie  Bai
    • Qing Zhou
    • Yuan Wang
    • Shengquan Zhang
    • Sumei Zhang
  • View Affiliations / Copyright

    Affiliations: Department of Biochemistry and Molecular Biology, School of Basic Medical Sciences, Anhui Medical University, Hefei, Anhui 230032, P.R. China, Department of Hyperbaric Oxygen, The Second People's Hospital of Hefei, Hefei Hospital Affiliated to Anhui Medical University, Hefei, Anhui 230011, P.R. China, Department of Biochemistry and Molecular Biology, School of Basic Medical Sciences, Anhui Medical University, Hefei, Anhui 230032, P.R. China, Center for Scientific Research, Anhui Medical University, Hefei, Anhui 230032, P.R. China
    Copyright: © Sun et al. This is an open access article distributed under the terms of Creative Commons Attribution License.
  • Article Number: 295
    |
    Published online on: May 23, 2023
       https://doi.org/10.3892/ol.2023.13881
  • Expand metrics +
Metrics: Total Views: 0 (Spandidos Publications: | PMC Statistics: )
Metrics: Total PDF Downloads: 0 (Spandidos Publications: | PMC Statistics: )
Cited By (CrossRef): 0 citations Loading Articles...

This article is mentioned in:



Abstract

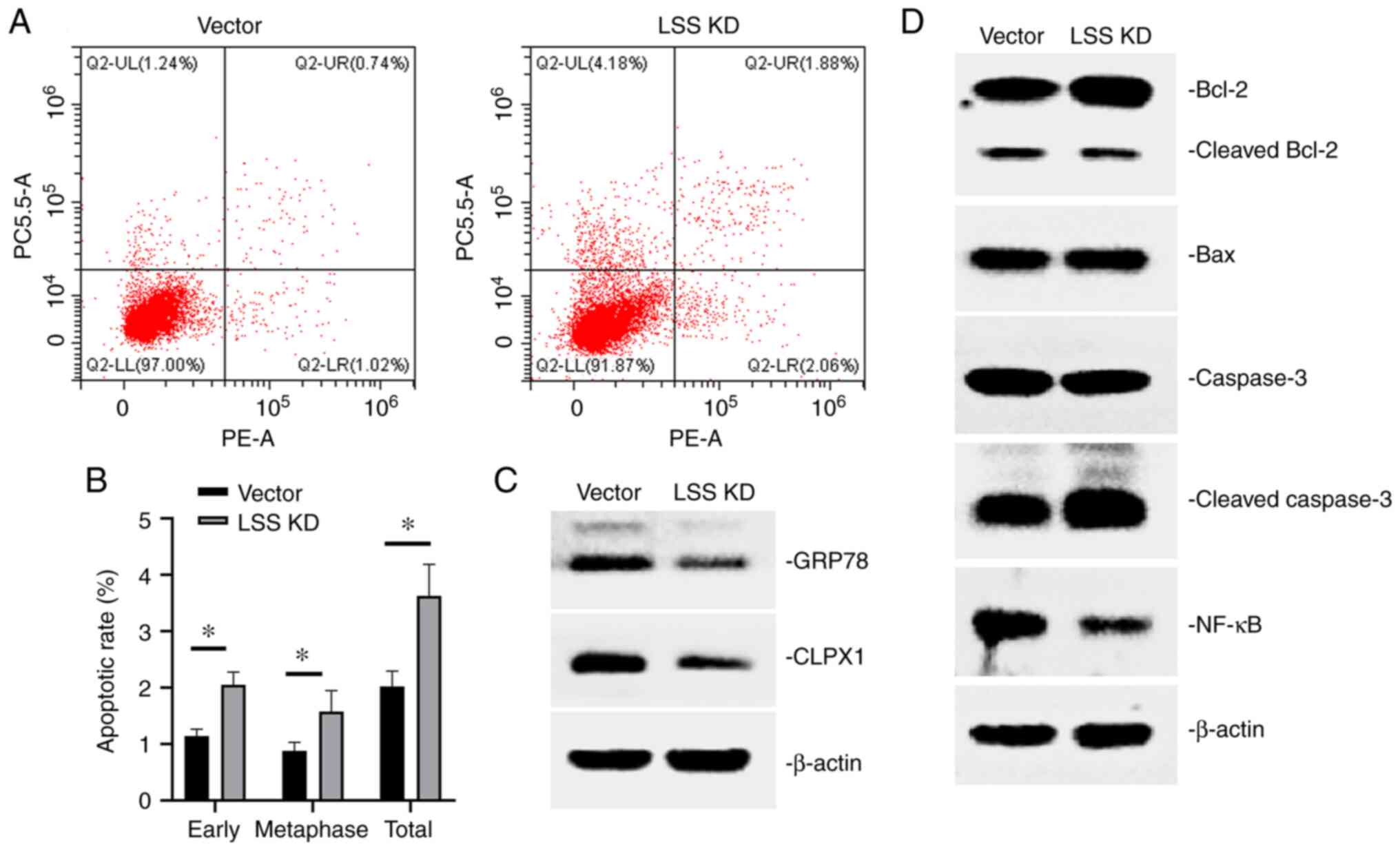
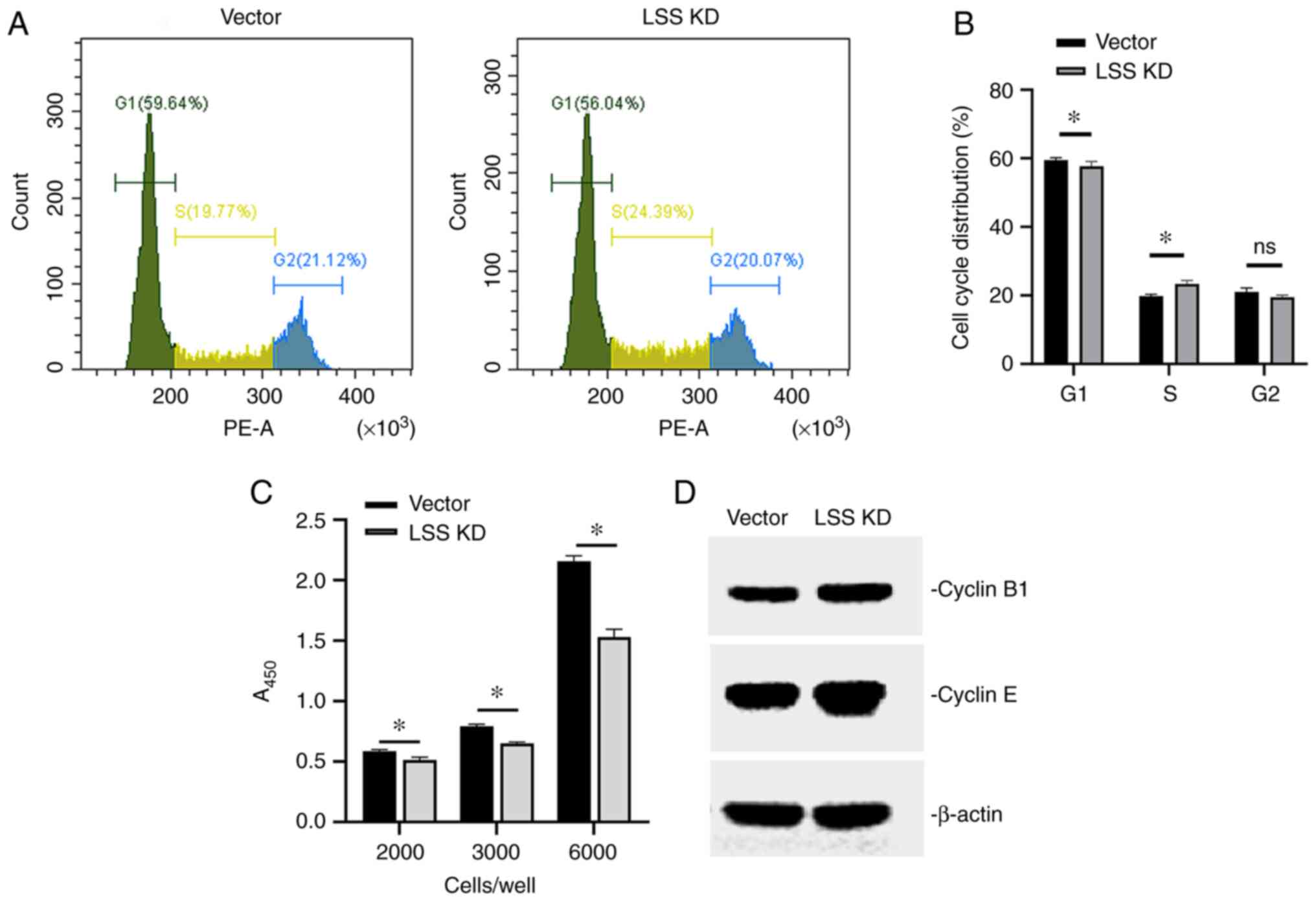
Cholesterol is critical for tumor cells to maintain their membrane components, cell morphology and activity functions. The inhibition of the cholesterol pathway may be an efficient strategy with which to limit tumor growth and the metastatic process. In the present study, lanosterol synthase (LSS) was knocked down by transfecting LSS short hairpin RNA into HepG2 cells, and cell growth, apoptosis and migratory potential were then detected by Cell Counting Kit‑8 cell proliferation assay, flow cytometric analysis and wound healing assay, respectively. In addition, proteins associated with the regulation of the aforementioned cell biological behaviors were analyzed by western blot analysis. The activity of the Src/MAPK signaling pathway was measured by western blotting to elucidate the possible signal transduction mechanisms. LSS knockdown in the HepG2 liver cancer cell line inhibited cell proliferation, with cell cycle arrest at the S phase; it also decreased cell migratory ability and increased apoptosis. The expression proteins involved in the regulation of cell cycle, cell apoptosis and migration was altered by LSS knockdown in HepG2 cells. Furthermore, a decreased Src/MAPK activity was observed in the HepG2 cells subjected to LSS knockdown. LSS loss of function decreased the malignant phenotypes of HepG2 cells by deactivating the Src/MAPK signaling pathway and regulating expression of genes involved in cell cycle regulation, cell apoptosis and migration.
View Figures

Figure 1

Figure 2

Figure 3

Figure 4

Figure 5

View References

1 

Martinez-Outschoorn UE, Sotgia F and Lisanti MP: Caveolae and signalling in cancer. Nat Rev Cancer. 15:225–237. 2015. View Article : Google Scholar : PubMed/NCBI

2 

Huang B, Song BL and Xu C: Cholesterol metabolism in cancer: Mechanisms and therapeutic opportunities. Nat Metabol. 2:132–141. 2020. View Article : Google Scholar

3 

Chimento A, Casaburi I, Avena P, Trotta F, De Luca A, Rago V, Pezzi V and Sirianni R: Cholesterol and its metabolites in tumor growth: Therapeutic potential of statins in cancer treatment. Front Endocrinol (Lausanne). 9:8072019. View Article : Google Scholar : PubMed/NCBI

4 

Chang TY, Chang CC, Ohgami N and Yamauchi Y: Cholesterol sensing, trafficking, and esterification. Annu Rev Cell Dev Biol. 22:129–157. 2006. View Article : Google Scholar : PubMed/NCBI

5 

Kuzu OF, Noory MA and Robertson GP: The role of cholesterol in Cancer. Cancer Res. 76:2063–2070. 2016. View Article : Google Scholar : PubMed/NCBI

6 

Stäubert C, Krakowsky R, Bhuiyan H, Witek B, Lindahl A, Broom O and Nordström A: Increased lanosterol turnover: A metabolic burden for daunorubicin-resistant leukemia cells. Med Oncol. 33:62016. View Article : Google Scholar : PubMed/NCBI

7 

Repa JJ and Mangelsdorf DJ: The liver X receptor gene team: Potential new players in atherosclerosis. Nat Med. 8:1243–1248. 2002. View Article : Google Scholar : PubMed/NCBI

8 

Ding Z, Gu Y, Huang D, Zhou H, Zhu T, Luo X, Zhang S, Zhang S and Qian Y: Cholesterol biosynthesis inhibitor RO 48-8071 inhibits pancreatic ductal adenocarcinoma cell viability by deactivating the JNK and ERK/MAPK signaling pathway. Mol Med Rep. 24:8282021. View Article : Google Scholar : PubMed/NCBI

9 

Liang Y, Mafuvadze B, Aebi JD and Hyder SM: Cholesterol biosynthesis inhibitor RO 48-8071 suppresses growth of hormone-dependent and castration-resistant prostate cancer cells. Onco Targets Ther. 9:3223–3232. 2016.PubMed/NCBI

10 

Zhou XN, Li GM, Xu YC, Zhao TJ and Wu JX: Knockdown of decoy Receptor 3 impairs growth and invasiveness of hepatocellular carcinoma cell line of hepG2. Chin Med J (Engl). 129:2623–2629. 2016. View Article : Google Scholar : PubMed/NCBI

11 

Cruz PM, Mo H, McConathy WJ, Sabnis N and Lacko AG: The role of cholesterol metabolism and cholesterol transport in carcinogenesis: A review of scientific findings, relevant to future cancer therapeutics. Front Pharmacol. 4:1192013. View Article : Google Scholar : PubMed/NCBI

12 

Phillips RE, Yang Y, Smith RC, Thompson BM, Yamasaki T, Soto-Feliciano YM, Funato K, Liang Y, Garcia-Bermudez J, Wang X, et al: Target identification reveals lanosterolsynthase as a vulnerability in glioma. Proc Natl Acad Sci USA. 116:7957–7962. 2019. View Article : Google Scholar : PubMed/NCBI

13 

Rowe AH, Argmann CA, Edwards JY, Sawyez CG, Morand OH, Hegele RA and Huff MW: Enhanced synthesis of the oxysterol 24(S), 25-epoxycholesterol in macrophages by inhibitors of 2,3-oxidosqualene: Lanosterol cyclase: A novel mechanism for the attenuation of foam cell formation. Circ Res. 93:717–725. 2003. View Article : Google Scholar : PubMed/NCBI

14 

de Freitas FA, Levy D, Zarrouk A, Lizard G and Bydlowski SP: Impact of oxysterols on cell death, proliferation, and differentiation induction: Current status. Cells. 10:23012021. View Article : Google Scholar : PubMed/NCBI

15 

Eisele B, Budzinsky R, Muller P, Maier R and Mark M: Effects of a novel 2,3-oxidosqualene cyclase inhibitor on cholesterol biosynthesis and lipid metabolism in vivo. J Lipid Res. 38:564–575. 1997. View Article : Google Scholar : PubMed/NCBI

16 

Staedler D, Chapuis-Bernasconi C, Dehmlow H, Fischer H, Juillerat-Jeanneret L and Aebi JD: Cytotoxic effects of combination of oxidosqualene cyclase inhibitors with atorvastatin in human cancer cells. J Med Chem. 55:4990–5002. 2012. View Article : Google Scholar : PubMed/NCBI

17 

Maione F, Oliaro-Bosso S, Meda C, Di Nicolantonio F, Bussolino F, Balliano G, Viola F and Giraudo E: The cholesterol biosynthesis enzyme oxidosqualene cyclase is a new target to impair tumour angiogenesis and metastasis dissemination. Sci Rep. 5:90542015. View Article : Google Scholar : PubMed/NCBI

18 

Mafuvadze B, Liang Y and Hyder SM: Cholesterol synthesis inhibitor RO 48-8071 suppresses transcriptional activity of human estrogen and androgen receptor. Oncol Rep. 32:1727–1733. 2014. View Article : Google Scholar : PubMed/NCBI

19 

Liang Y, Besch-Williford C, Aebi JD, Mafuvadze B, Cook MT, Zou X and Hyder SM: Cholesterol biosynthesis inhibitors as potent novel anti-cancer agents: Suppression of hormone-dependent breast cancer by the oxidosqualene cyclase inhibitor RO 48-8071. Breast Cancer Res Treat. 146:51–62. 2014. View Article : Google Scholar : PubMed/NCBI

20 

Sherr CJ: G1 phase progression: Cycling on cue. Cell. 79:551–555. 1994. View Article : Google Scholar : PubMed/NCBI

21 

Massagué J: G1 cell-cycle control and cancer. Nature. 432:298–306. 2004. View Article : Google Scholar : PubMed/NCBI

22 

Blagosklonny MV and Pardee AB: The restriction point of the cell cycle. Cell Cycle. 1:103–110. 2002. View Article : Google Scholar : PubMed/NCBI

23 

Garcia-Ruiz C, Conde de la Rosa L, Ribas V and Fernandez-Checa JC: Mitochondrial cholesterol and cancer. Semin Cancer Biol. 73:76–85. 2021. View Article : Google Scholar : PubMed/NCBI

24 

Siddiqui WA, Ahad A and Ahsan H: The mystery of BCL2 family: Bcl-2 proteins and apoptosis: An update. Arch Toxicol. 89:289–317. 2015. View Article : Google Scholar : PubMed/NCBI

25 

Desagher S and Martinou JC: Mitochondria as the central control point of apoptosis. Trends Cell Biol. 10:369–377. 2000. View Article : Google Scholar : PubMed/NCBI

26 

Kirsch DG, Doseff A, Chau BN, Lim DS, de Souza-Pinto NC, Hansford R, Kastan MB, Lazebnik YA and Hardwick JM: Caspase-3-dependent cleavage of Bcl-2 promotes release of cytochrome C. J Biol Chem. 274:21155–21161. 1999. View Article : Google Scholar : PubMed/NCBI

27 

Wan FY and Lenardo MJ: The nuclear signaling of NF-kappaB: Current knowledge, new insights, and future perspectives. Cell Res. 20:24–33. 2010. View Article : Google Scholar : PubMed/NCBI

28 

Samanta S, Yang S, Debnath B, Xue D, Kuang Y, Ramkumar K, Lee AS, Ljungman M and Neamati N: The Hydroxyquinoline analogue YUM70 Inhibits GRP78 to induce ER stress-mediated apoptosis in pancreatic cancer. Cancer Res. 81:1883–1895. 2021. View Article : Google Scholar : PubMed/NCBI

29 

Zhang Y, Zhou L, Safran H, Borsuk R, Lulla R, Tapinos N, Seyhan AA and El-Deiry WS: EZH2i EPZ-6438 and HDACi vorinostat synergize with ONC201/TIC10 to activate integrated stress response, DR5, reduce H3K27 methylation, ClpX and promote apoptosis of multiple tumor types including DIPG. Neoplasia. 23:792–810. 2021. View Article : Google Scholar : PubMed/NCBI

30 

Sumei Z, Shaolong C, Xiang W, Yinliang Q, Qing Z and Yuan W: Endocan reduces the malign grade of gastric cancer cells by regulating associated proteins expression. Tumour Biol. 37:14915–14921. 2016. View Article : Google Scholar : PubMed/NCBI

31 

Xu Z, Zhang S, Zhou Q, Wang Y and Xia R: Endocan, a potential prognostic and diagnostic biomarker of acute leukemia. Mol Cell Biochem. 395:117–123. 2014. View Article : Google Scholar : PubMed/NCBI

32 

Youssef AA, Issa HA, Omar MZ, Behiry EG, Elfallah AA, Hasaneen A, Darwish M and Ibrahim DB: Serum human endothelial cell-specific molecule-1 (endocan) and vascular endothelial growth factor in cirrhotic HCV patients with liver cancer as predictors of mortality. Clin Exp Gastroenterol. 11:431–438. 2018. View Article : Google Scholar : PubMed/NCBI

33 

Béchard D, Gentina T, Delehedde M, Scherpereel A, Lyon M, Aumercier M, Vazeux R, Richet C, Degand P, Jude B, et al: Endocan is a novel chondroitin sulfate/dermatan sulfate proteoglycan that promotes hepatocyte growth factor/scatter factor mitogenic activity. J Biol Chem. 276:48341–48349. 2001. View Article : Google Scholar : PubMed/NCBI

34 

Depontieu F, Grigoriu BD, Scherpereel A, Adam E, Delehedde M, Gosset P and Lassalle P: Loss of Endocan tumorigenic properties after alternative splicing of exon 2. BMC Cancer. 8:142008. View Article : Google Scholar : PubMed/NCBI

35 

Yang YC, Pan KF, Lee WJ, Chang JH, Tan P, Gu CC, Chang WM, Yang SF, Hsiao M, Hua KT and Chien MH: Circulating proteoglycan endocan mediates EGFR-driven progression of non-small cell lung cancer. Cancer Res. 80:3292–3304. 2020. View Article : Google Scholar : PubMed/NCBI

36 

Shin JW, Huggenberger R and Detmar M: Transcriptional profiling of VEGF-A and VEGF-C target genes in lymphatic endothelium reveals endothelial-specific molecule-1 as a novel mediator of lymphangiogenesis. Blood. 112:2318–2326. 2008. View Article : Google Scholar : PubMed/NCBI

37 

Ricoult SJ, Yecies JL, Ben-Sahra I and Manning BD: Oncogenic PI3K and K-Ras stimulate de novo lipid synthesis through mTORC1 and SREBP. Oncogene. 35:1250–1260. 2016. View Article : Google Scholar : PubMed/NCBI

38 

Parra-Mercado GK, Fuentes-Gonzalez AM, Hernandez-Aranda J, Diaz-Coranguez M, Dautzenberg FM, Catt KJ, Hauger RL and Olivares-Reyes JA: CRF1 receptor signaling via the ERK1/2-MAP and Akt kinase cascades: Roles of Src, EGF receptor, and PI3-kinase mechanisms. Front Endocrinol (Lausanne). 10:8692019. View Article : Google Scholar : PubMed/NCBI

Related Articles

  • Abstract
  • View
  • Download
  • Twitter
Copy and paste a formatted citation
Spandidos Publications style
Sun X, Zhang J, Liu H, Li M, Liu L, Yang Z, Hu W, Bai H, Xu J, Xing J, Xing J, et al: Lanosterol synthase loss of function decreases the malignant phenotypes of HepG2 cells by deactivating the Src/MAPK signaling pathway. Oncol Lett 26: 295, 2023.
APA
Sun, X., Zhang, J., Liu, H., Li, M., Liu, L., Yang, Z. ... Zhang, S. (2023). Lanosterol synthase loss of function decreases the malignant phenotypes of HepG2 cells by deactivating the Src/MAPK signaling pathway. Oncology Letters, 26, 295. https://doi.org/10.3892/ol.2023.13881
MLA
Sun, X., Zhang, J., Liu, H., Li, M., Liu, L., Yang, Z., Hu, W., Bai, H., Xu, J., Xing, J., Xu, Z., Mo, A., Guo, Z., Bai, Y., Zhou, Q., Wang, Y., Zhang, S., Zhang, S."Lanosterol synthase loss of function decreases the malignant phenotypes of HepG2 cells by deactivating the Src/MAPK signaling pathway". Oncology Letters 26.1 (2023): 295.
Chicago
Sun, X., Zhang, J., Liu, H., Li, M., Liu, L., Yang, Z., Hu, W., Bai, H., Xu, J., Xing, J., Xu, Z., Mo, A., Guo, Z., Bai, Y., Zhou, Q., Wang, Y., Zhang, S., Zhang, S."Lanosterol synthase loss of function decreases the malignant phenotypes of HepG2 cells by deactivating the Src/MAPK signaling pathway". Oncology Letters 26, no. 1 (2023): 295. https://doi.org/10.3892/ol.2023.13881
Copy and paste a formatted citation
x
Spandidos Publications style
Sun X, Zhang J, Liu H, Li M, Liu L, Yang Z, Hu W, Bai H, Xu J, Xing J, Xing J, et al: Lanosterol synthase loss of function decreases the malignant phenotypes of HepG2 cells by deactivating the Src/MAPK signaling pathway. Oncol Lett 26: 295, 2023.
APA
Sun, X., Zhang, J., Liu, H., Li, M., Liu, L., Yang, Z. ... Zhang, S. (2023). Lanosterol synthase loss of function decreases the malignant phenotypes of HepG2 cells by deactivating the Src/MAPK signaling pathway. Oncology Letters, 26, 295. https://doi.org/10.3892/ol.2023.13881
MLA
Sun, X., Zhang, J., Liu, H., Li, M., Liu, L., Yang, Z., Hu, W., Bai, H., Xu, J., Xing, J., Xu, Z., Mo, A., Guo, Z., Bai, Y., Zhou, Q., Wang, Y., Zhang, S., Zhang, S."Lanosterol synthase loss of function decreases the malignant phenotypes of HepG2 cells by deactivating the Src/MAPK signaling pathway". Oncology Letters 26.1 (2023): 295.
Chicago
Sun, X., Zhang, J., Liu, H., Li, M., Liu, L., Yang, Z., Hu, W., Bai, H., Xu, J., Xing, J., Xu, Z., Mo, A., Guo, Z., Bai, Y., Zhou, Q., Wang, Y., Zhang, S., Zhang, S."Lanosterol synthase loss of function decreases the malignant phenotypes of HepG2 cells by deactivating the Src/MAPK signaling pathway". Oncology Letters 26, no. 1 (2023): 295. https://doi.org/10.3892/ol.2023.13881
Follow us
  • Twitter
  • LinkedIn
  • Facebook
About
  • Spandidos Publications
  • Careers
  • Cookie Policy
  • Privacy Policy
How can we help?
  • Help
  • Live Chat
  • Contact
  • Email to our Support Team