Spandidos Publications Logo
  • About
    • About Spandidos
    • Aims and Scopes
    • Abstracting and Indexing
    • Editorial Policies
    • Reprints and Permissions
    • Job Opportunities
    • Terms and Conditions
    • Contact
  • Journals
    • All Journals
    • Oncology Letters
      • Oncology Letters
      • Information for Authors
      • Editorial Policies
      • Editorial Board
      • Aims and Scope
      • Abstracting and Indexing
      • Bibliographic Information
      • Archive
    • International Journal of Oncology
      • International Journal of Oncology
      • Information for Authors
      • Editorial Policies
      • Editorial Board
      • Aims and Scope
      • Abstracting and Indexing
      • Bibliographic Information
      • Archive
    • Molecular and Clinical Oncology
      • Molecular and Clinical Oncology
      • Information for Authors
      • Editorial Policies
      • Editorial Board
      • Aims and Scope
      • Abstracting and Indexing
      • Bibliographic Information
      • Archive
    • Experimental and Therapeutic Medicine
      • Experimental and Therapeutic Medicine
      • Information for Authors
      • Editorial Policies
      • Editorial Board
      • Aims and Scope
      • Abstracting and Indexing
      • Bibliographic Information
      • Archive
    • International Journal of Molecular Medicine
      • International Journal of Molecular Medicine
      • Information for Authors
      • Editorial Policies
      • Editorial Board
      • Aims and Scope
      • Abstracting and Indexing
      • Bibliographic Information
      • Archive
    • Biomedical Reports
      • Biomedical Reports
      • Information for Authors
      • Editorial Policies
      • Editorial Board
      • Aims and Scope
      • Abstracting and Indexing
      • Bibliographic Information
      • Archive
    • Oncology Reports
      • Oncology Reports
      • Information for Authors
      • Editorial Policies
      • Editorial Board
      • Aims and Scope
      • Abstracting and Indexing
      • Bibliographic Information
      • Archive
    • Molecular Medicine Reports
      • Molecular Medicine Reports
      • Information for Authors
      • Editorial Policies
      • Editorial Board
      • Aims and Scope
      • Abstracting and Indexing
      • Bibliographic Information
      • Archive
    • World Academy of Sciences Journal
      • World Academy of Sciences Journal
      • Information for Authors
      • Editorial Policies
      • Editorial Board
      • Aims and Scope
      • Abstracting and Indexing
      • Bibliographic Information
      • Archive
    • International Journal of Functional Nutrition
      • International Journal of Functional Nutrition
      • Information for Authors
      • Editorial Policies
      • Editorial Board
      • Aims and Scope
      • Abstracting and Indexing
      • Bibliographic Information
      • Archive
    • International Journal of Epigenetics
      • International Journal of Epigenetics
      • Information for Authors
      • Editorial Policies
      • Editorial Board
      • Aims and Scope
      • Abstracting and Indexing
      • Bibliographic Information
      • Archive
    • Medicine International
      • Medicine International
      • Information for Authors
      • Editorial Policies
      • Editorial Board
      • Aims and Scope
      • Abstracting and Indexing
      • Bibliographic Information
      • Archive
  • Articles
  • Information
    • Information for Authors
    • Information for Reviewers
    • Information for Librarians
    • Information for Advertisers
    • Conferences
  • Language Editing
Spandidos Publications Logo
  • About
    • About Spandidos
    • Aims and Scopes
    • Abstracting and Indexing
    • Editorial Policies
    • Reprints and Permissions
    • Job Opportunities
    • Terms and Conditions
    • Contact
  • Journals
    • All Journals
    • Biomedical Reports
      • Information for Authors
      • Editorial Policies
      • Editorial Board
      • Aims and Scope
      • Abstracting and Indexing
      • Bibliographic Information
      • Archive
    • Experimental and Therapeutic Medicine
      • Information for Authors
      • Editorial Policies
      • Editorial Board
      • Aims and Scope
      • Abstracting and Indexing
      • Bibliographic Information
      • Archive
    • International Journal of Epigenetics
      • Information for Authors
      • Editorial Policies
      • Editorial Board
      • Aims and Scope
      • Abstracting and Indexing
      • Bibliographic Information
      • Archive
    • International Journal of Functional Nutrition
      • Information for Authors
      • Editorial Policies
      • Editorial Board
      • Aims and Scope
      • Abstracting and Indexing
      • Bibliographic Information
      • Archive
    • International Journal of Molecular Medicine
      • Information for Authors
      • Editorial Policies
      • Editorial Board
      • Aims and Scope
      • Abstracting and Indexing
      • Bibliographic Information
      • Archive
    • International Journal of Oncology
      • Information for Authors
      • Editorial Policies
      • Editorial Board
      • Aims and Scope
      • Abstracting and Indexing
      • Bibliographic Information
      • Archive
    • Medicine International
      • Information for Authors
      • Editorial Policies
      • Editorial Board
      • Aims and Scope
      • Abstracting and Indexing
      • Bibliographic Information
      • Archive
    • Molecular and Clinical Oncology
      • Information for Authors
      • Editorial Policies
      • Editorial Board
      • Aims and Scope
      • Abstracting and Indexing
      • Bibliographic Information
      • Archive
    • Molecular Medicine Reports
      • Information for Authors
      • Editorial Policies
      • Editorial Board
      • Aims and Scope
      • Abstracting and Indexing
      • Bibliographic Information
      • Archive
    • Oncology Letters
      • Information for Authors
      • Editorial Policies
      • Editorial Board
      • Aims and Scope
      • Abstracting and Indexing
      • Bibliographic Information
      • Archive
    • Oncology Reports
      • Information for Authors
      • Editorial Policies
      • Editorial Board
      • Aims and Scope
      • Abstracting and Indexing
      • Bibliographic Information
      • Archive
    • World Academy of Sciences Journal
      • Information for Authors
      • Editorial Policies
      • Editorial Board
      • Aims and Scope
      • Abstracting and Indexing
      • Bibliographic Information
      • Archive
  • Articles
  • Information
    • For Authors
    • For Reviewers
    • For Librarians
    • For Advertisers
    • Conferences
  • Language Editing
Login Register Submit
  • This site uses cookies
  • You can change your cookie settings at any time by following the instructions in our Cookie Policy. To find out more, you may read our Privacy Policy.

    I agree
Search articles by DOI, keyword, author or affiliation
Search
Advanced Search
presentation
Oncology Letters
Join Editorial Board Propose a Special Issue
Print ISSN: 1792-1074 Online ISSN: 1792-1082
Journal Cover
July-2023 Volume 26 Issue 1

Full Size Image

Sign up for eToc alerts
Recommend to Library

Journals

International Journal of Molecular Medicine

International Journal of Molecular Medicine

International Journal of Molecular Medicine is an international journal devoted to molecular mechanisms of human disease.

International Journal of Oncology

International Journal of Oncology

International Journal of Oncology is an international journal devoted to oncology research and cancer treatment.

Molecular Medicine Reports

Molecular Medicine Reports

Covers molecular medicine topics such as pharmacology, pathology, genetics, neuroscience, infectious diseases, molecular cardiology, and molecular surgery.

Oncology Reports

Oncology Reports

Oncology Reports is an international journal devoted to fundamental and applied research in Oncology.

Experimental and Therapeutic Medicine

Experimental and Therapeutic Medicine

Experimental and Therapeutic Medicine is an international journal devoted to laboratory and clinical medicine.

Oncology Letters

Oncology Letters

Oncology Letters is an international journal devoted to Experimental and Clinical Oncology.

Biomedical Reports

Biomedical Reports

Explores a wide range of biological and medical fields, including pharmacology, genetics, microbiology, neuroscience, and molecular cardiology.

Molecular and Clinical Oncology

Molecular and Clinical Oncology

International journal addressing all aspects of oncology research, from tumorigenesis and oncogenes to chemotherapy and metastasis.

World Academy of Sciences Journal

World Academy of Sciences Journal

Multidisciplinary open-access journal spanning biochemistry, genetics, neuroscience, environmental health, and synthetic biology.

International Journal of Functional Nutrition

International Journal of Functional Nutrition

Open-access journal combining biochemistry, pharmacology, immunology, and genetics to advance health through functional nutrition.

International Journal of Epigenetics

International Journal of Epigenetics

Publishes open-access research on using epigenetics to advance understanding and treatment of human disease.

Medicine International

Medicine International

An International Open Access Journal Devoted to General Medicine.

Journal Cover
July-2023 Volume 26 Issue 1

Full Size Image

Sign up for eToc alerts
Recommend to Library

  • Article
  • Citations
    • Cite This Article
    • Download Citation
    • Create Citation Alert
    • Remove Citation Alert
    • Cited By
  • Similar Articles
    • Related Articles (in Spandidos Publications)
    • Similar Articles (Google Scholar)
    • Similar Articles (PubMed)
  • Download PDF
  • Download XML
  • View XML

  • Supplementary Files
    • Supplementary_Data.pdf
Article Open Access

Curcumin inhibits proliferation of hepatocellular carcinoma cells by blocking PTPN1 and PTPN11 expression

  • Authors:
    • Jingru Zhang
    • Yang Liu
    • Xiaojie Wang
    • Zhiyi Wang
    • Enjia Xing
    • Jingmin Li
    • Dong Wang
  • View Affiliations / Copyright

    Affiliations: Department of Histology and Embryology, Binzhou Medical University, Yantai, Shandong 264003, P.R. China, Quality Department, Shandong Runzhong Pharmaceutical Co., Ltd., Yantai, Shandong 264003, P.R. China, Department of Human Anatomy, Binzhou Medical University, Yantai, Shandong 264003, P.R. China
    Copyright: © Zhang et al. This is an open access article distributed under the terms of Creative Commons Attribution License.
  • Article Number: 307
    |
    Published online on: June 1, 2023
       https://doi.org/10.3892/ol.2023.13893
  • Expand metrics +
Metrics: Total Views: 0 (Spandidos Publications: | PMC Statistics: )
Metrics: Total PDF Downloads: 0 (Spandidos Publications: | PMC Statistics: )
Cited By (CrossRef): 0 citations Loading Articles...

This article is mentioned in:



Abstract

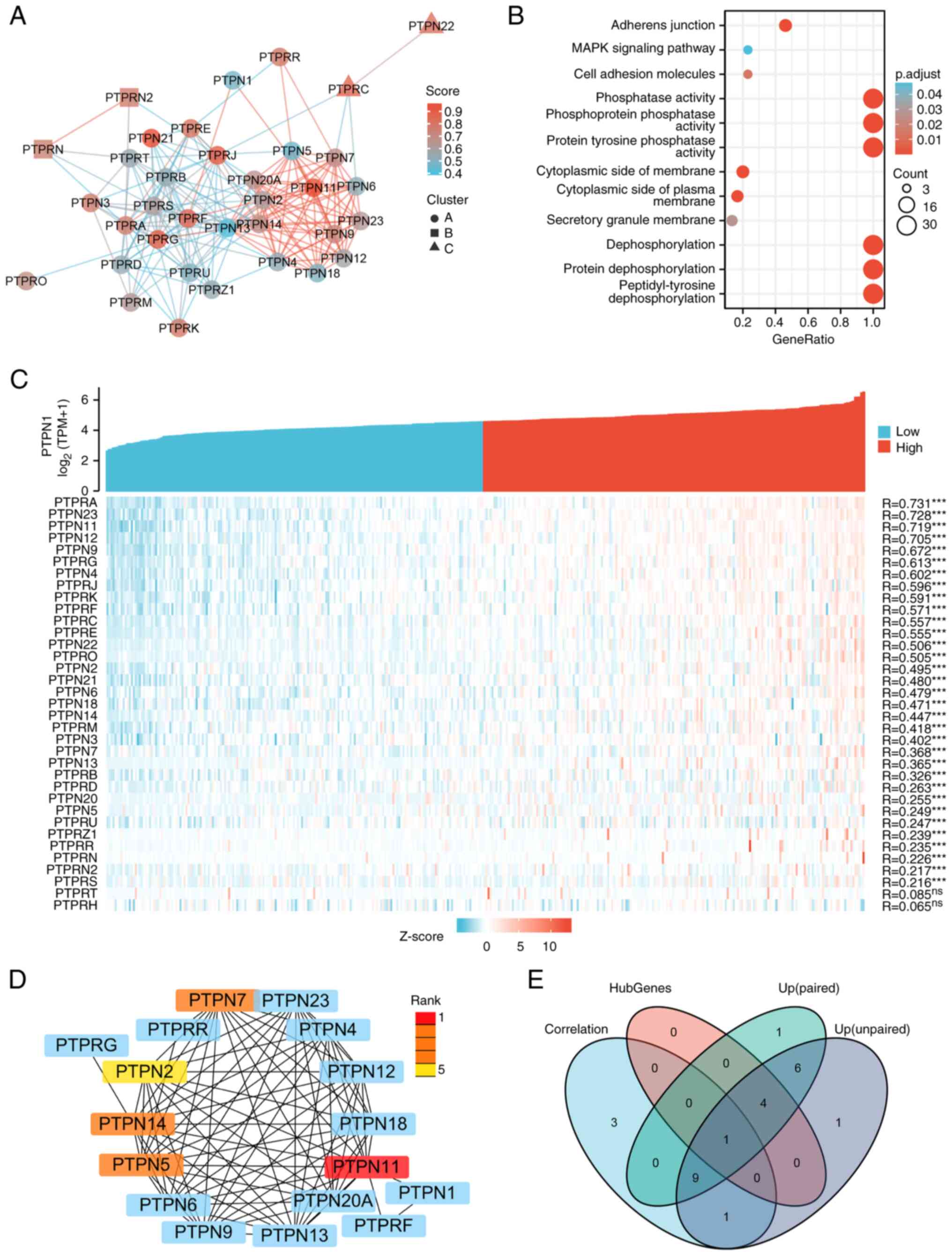
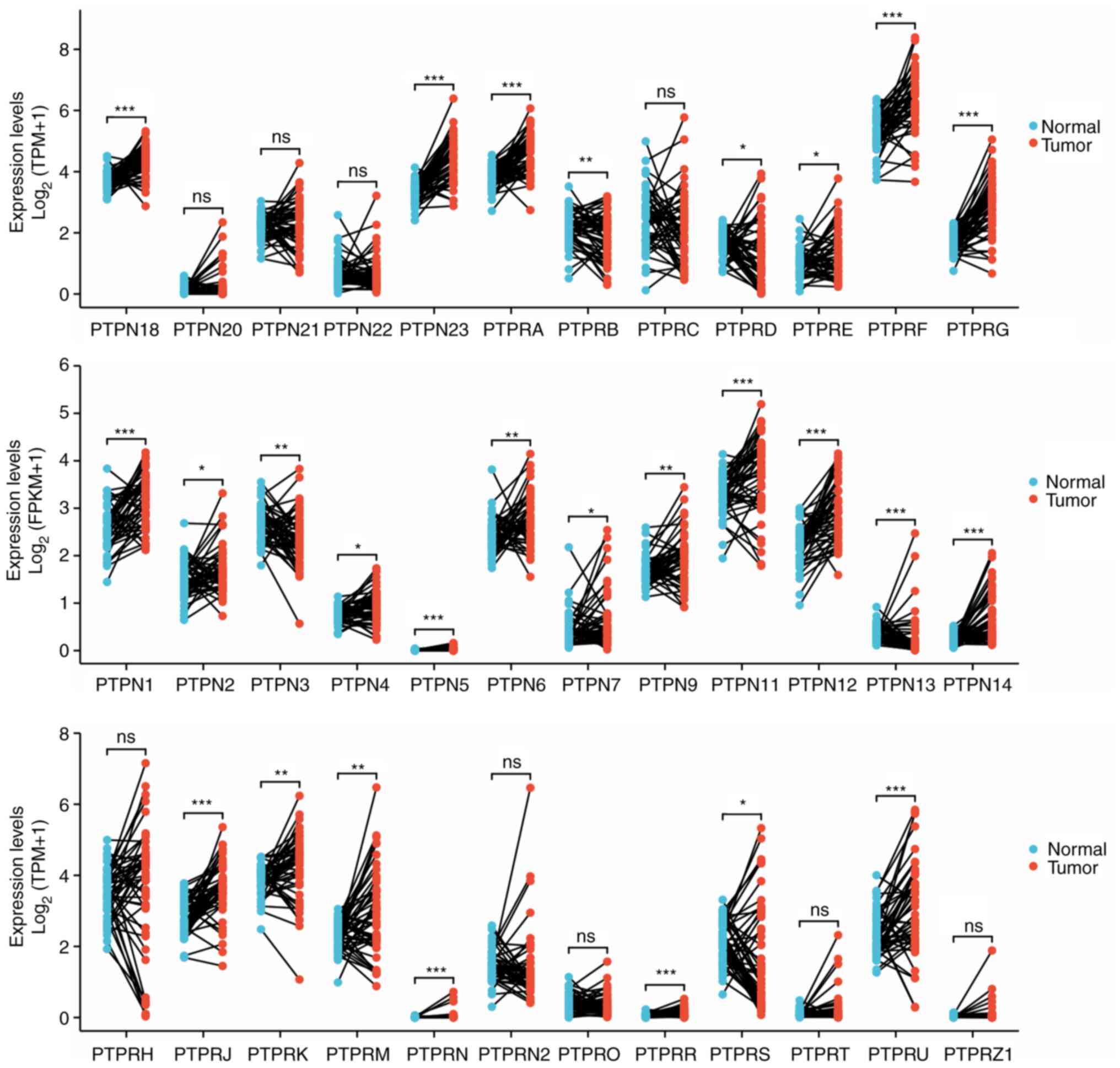
The antitumor mechanism of curcumin is unclear, especially in hepatocellular carcinoma (HCC) cells. To clarify the mechanism of action of curcumin in the effective treatment of HCC, the targets of curcumin were screened and validated. Candidate genes of curcumin for HCC were screened using the traditional Chinese medicine systems pharmacology (TCMSP) database and validated using The Cancer Genome Atlas (TCGA) database. The correlation of mRNA expression levels between key candidate genes was identified in the TCGA liver hepatocellular carcinoma (LIHC) dataset. The effects on prognosis were analyzed to identify the target gene of curcumin, which inhibits HCC cell proliferation. Based on the subcutaneous xenograft model of human HCC in nude mice, the expression levels of target proteins were observed using immunohistochemistry. The analysis results of the present study identified the target genes of curcumin, which were obtained by screening the TCSMP database. The protein tyrosine phosphatase non‑receptor type 1 (PTPN1) was obtained from TCGA database analysis of the targeted genes. The expression levels of PTPN1 and its homologous sequence genes in TCGA LIHC project was analyzed to identify the potential target gene of curcumin, for use in HCC treatment. Next, xenograft experiments were performed to investigate the therapeutic effects of curcumin in an animal model. Curcumin was demonstrated to inhibit the growth of HCC xenograft tumors in mice. Immunohistochemistry results demonstrated that the protein expression levels of PTPN1 and PTPN11 in the curcumin group were significantly lower compared with those in the control group. In conclusion, these results demonstrated that curcumin inhibits the proliferation of HCC cells by inhibiting the expression of PTPN1 and PTPN11.
View Figures

Figure 1

Figure 2

Figure 3

Figure 4

Figure 5

View References

1 

Siegel RL, Miller KD, Fuchs HE and Jemal A: Cancer statistics, 2021. CA Cancer J Clin. 71:7–33. 2021. View Article : Google Scholar : PubMed/NCBI

2 

Forner A, Reig M and Bruix J: Hepatocellular carcinoma. Lancet. 391:1301–1314. 2018. View Article : Google Scholar : PubMed/NCBI

3 

Luo XY, Wu KM and He XX: Advances in drug development for hepatocellular carcinoma: Clinical trials and potential therapeutic targets. J Exp Clin Cancer Res. 40:1722021. View Article : Google Scholar : PubMed/NCBI

4 

Zhang HH, Zhang Y, Cheng YN, Gong FL, Cao ZQ, Yu LG and Guo XL: Metformin incombination with curcumin inhibits the growth, metastasis, and angiogenesis of hepatocellular carcinoma in vitro and in vivo. Mol Carcinog. 57:44–56. 2018. View Article : Google Scholar : PubMed/NCBI

5 

Baby J, Devan AR, Kumar AR, Gorantla JN, Nair B, Aishwarya TS and Nath LR: Cogent role of flavonoids as key orchestrators of chemoprevention of hepatocellular carcinoma: A review. J Food Biochem. 45:e137612021. View Article : Google Scholar : PubMed/NCBI

6 

Ghobadi N and Asoodeh A: Co-administration of curcumin with other phytochemicals improves anticancer activity by regulating multiple molecular targets. Phytother Res. 37:1688–1702. 2023. View Article : Google Scholar : PubMed/NCBI

7 

Khan H, Ni Z, Feng H, Xing Y, Wu X, Huang D, Chen L, Niu Y and Shi G: Combination of curcumin with N-n-butyl haloperidol iodide inhibits hepatocellular carcinoma malignant proliferation by downregulating enhancer of zeste homolog 2 (EZH2)-lncRNA H19 to silence Wnt/β-catenin signaling. Phytomedicine. 91:1537062021. View Article : Google Scholar : PubMed/NCBI

8 

Bai C, Zhao J, Su J, Chen J, Cui X, Sun M and Zhang X: Curcumin induces mitochondrial apoptosis in human hepatoma cells through BCLAF1-mediated modulation of PI3K/AKT/GSK-3β signaling. Life Sci. 306:1208042022. View Article : Google Scholar : PubMed/NCBI

9 

Khan H, Ullah H and Nabavi SM: Mechanistic insights of hepatoprotective effects of curcumin: Therapeutic updates and future prospects. Food Chem Toxicol. 124:182–191. 2019. View Article : Google Scholar : PubMed/NCBI

10 

Xu J, Lin H, Wu G, Zhu M and Li M: IL-6/STAT3 is a promising therapeutic target for hepatocellular carcinoma. Front Oncol. 11:7609712021. View Article : Google Scholar : PubMed/NCBI

11 

Shao S, Duan W, Xu Q, Li X, Han L, Li W, Zhang D, Wang Z and Lei J: Curcumin suppresses hepatic stellate cell-induced hepatocarcinoma angiogenesis and invasion through downregulating CTGF. Oxid Med Cell Longev. 2019:81485102019. View Article : Google Scholar : PubMed/NCBI

12 

Liu J, Lichtenberg T, Hoadley KA, Poisson LM, Lazar AJ, Cherniack AD, Kovatich AJ, Benz CC, Levine DA, Lee AV, et al: An integrated TCGA pan-cancer clinical data resource to drive high-quality survival outcome analytics. Cell. 173:400–416.e11. 2018. View Article : Google Scholar : PubMed/NCBI

13 

Yu G, Wang LG, Han Y and He QY: clusterProfiler: An R package for comparing biological themes among gene clusters. OMICS. 16:284–287. 2012. View Article : Google Scholar : PubMed/NCBI

14 

Sreepriya M and Bali G: Chemopreventive effects of embelin and curcumin against N-nitrosodiethylamine/phenobarbital-induced hepatocarcinogenesis in Wistar rats. Fitoterapia. 76:549–555. 2005. View Article : Google Scholar : PubMed/NCBI

15 

Karaboga Arslan A, Uzunhisarcıklı E, Yerer M and Bishayee A: The golden spice curcumin in cancer: A perspective on finalized clinical trials during the last 10 years. J Cancer Res Ther. 18:19–26. 2022. View Article : Google Scholar : PubMed/NCBI

16 

Wang L, Zhu Z, Han L, Zhao L, Weng J, Yang H, Wu S, Chen K, Wu L and Chen T: A curcumin derivative, WZ35, suppresses hepatocellular cancer cell growth via downregulating YAP-mediated autophagy. Food Funct. 10:3748–3757. 2019. View Article : Google Scholar : PubMed/NCBI

17 

Giordano A and Tommonaro G: Curcumin and cancer. Nutrients. 11:23762019. View Article : Google Scholar : PubMed/NCBI

18 

Elkhamesy A, Refaat M, Gouida MSO, Alrdahe SS and Youssef MM: Diminished CCl4-induced hepatocellular carcinoma, oxidative stress, and apoptosis by co-administration of curcumin or selenium in mice. J Food Biochem. 46:e138452022. View Article : Google Scholar : PubMed/NCBI

19 

Salehi B, Stojanović-Radić Z, Matejić J, Sharifi-Rad M, Anil Kumar NV, Martins N and Sharifi-Rad J: The therapeutic potential of curcumin: A review of clinical trials. Eur J Med Chem. 163:527–545. 2019. View Article : Google Scholar : PubMed/NCBI

20 

Tonks NK, Diltz CD and Fischer EH: Purification of the major protein-tyrosine-phosphatases of human placenta. J Biol Chem. 263:6722–6730. 1988. View Article : Google Scholar : PubMed/NCBI

21 

Chen PJ and Zhang YT: Protein tyrosine phosphatase 1B (PTP1B): Insights into its new implications in tumorigenesis. Curr Cancer Drug Targets. 22:181–194. 2022. View Article : Google Scholar : PubMed/NCBI

22 

Sivaganesh V, Sivaganesh V, Scanlon C, Iskander A, Maher S, Lê T and Peethambaran B: Protein tyrosine phosphatases: Mechanisms in cancer. Int J Mol Sci. 22:128652021. View Article : Google Scholar : PubMed/NCBI

23 

Teimouri M, Hosseini H, ArabSadeghabadi Z, Babaei-Khorzoughi R, Gorgani-Firuzjaee S and Meshkani R: The role of protein tyrosine phosphatase 1B (PTP1B) in the pathogenesis of type 2 diabetes mellitus and its complications. J Physiol Biochem. 78:307–322. 2022. View Article : Google Scholar : PubMed/NCBI

24 

Maheshwari N, Karthikeyan C, Trivedi P and Moorthy NSHN: Recent advances in protein tyrosine phosphatase 1B targeted drug discovery for type II diabetes and obesity. Curr Drug Targets. 19:551–575. 2018. View Article : Google Scholar : PubMed/NCBI

25 

Kostrzewa T, Przychodzen P, Gorska-Ponikowska M and Kuban-Jankowska A: Curcumin and Cinnamaldehyde as PTP1B inhibitors with antidiabetic and anticancer potential. Anticancer Res. 39:745–749. 2019. View Article : Google Scholar : PubMed/NCBI

26 

Kostrzewa T, Wołosewicz K, Jamrozik M, Drzeżdżon J, Siemińska J, Jacewicz D, Górska-Ponikowska M, Kołaczkowski M, Łaźny R and Kuban-Jankowska A: Curcumin and its new derivatives: Correlation between cytotoxicity against breast cancer cell lines, degradation of PTP1B phosphatase and ROS generation. Int J Mol Sci. 22:103682021. View Article : Google Scholar : PubMed/NCBI

27 

Radhakrishnan VM, Kojs P, Young G, Ramalingam R, Jagadish B, Mash EA, Martinez JD, Ghishan FK and Kiela PR: pTyr421 cortactin is overexpressed in colon cancer and is dephosphorylated by curcumin: Involvement of non-receptor type 1 protein tyrosine phosphatase (PTPN1). PLoS One. 9:e857962014. View Article : Google Scholar : PubMed/NCBI

28 

Chen C, Cao M, Zhu S, Wang C, Liang F, Yan L and Luo D: Discovery of a novel inhibitor of the protein tyrosine phosphatase Shp2. Sci Rep. 5:176262015. View Article : Google Scholar : PubMed/NCBI

29 

Asmamaw MD, Shi XJ, Zhang LR and Liu HM: A comprehensive review of SHP2 and its role in cancer. Cell Oncol (Dordr). 45:729–753. 2022. View Article : Google Scholar : PubMed/NCBI

30 

Liu JJ, Li Y, Chen WS, Liang Y, Wang G, Zong M, Kaneko K, Xu R, Karin M and Feng GS: Shp2 deletion in hepatocytes suppresses hepatocarcinogenesis driven by oncogenic β-catenin, PIK3CA and MET. J Hepatol. 69:79–88. 2018. View Article : Google Scholar : PubMed/NCBI

31 

Han T, Xiang DM, Sun W, Liu N, Sun HL, Wen W, Shen WF, Wang RY, Chen C, Wang X, et al: PTPN11/Shp2 overexpression enhances liver cancer progression and predicts poor prognosis of patients. J Hepatol. 63:651–660. 2015. View Article : Google Scholar : PubMed/NCBI

32 

Yue X, Han T, Hao W, Wang M and Fu Y: SHP2 knockdown ameliorates liver insulin resistance by activating IRS-2 phosphorylation through the AKT and ERK1/2 signaling pathways. FEBS Open Bio. 10:2578–2587. 2020. View Article : Google Scholar : PubMed/NCBI

33 

Xiang D, Cheng Z, Liu H, Wang X, Han T, Sun W, Li X, Yang W, Chen C, Xia M, et al: Shp2 promotes liver cancer stem cell expansion by augmenting β-catenin signaling and predicts chemotherapeutic response of patients. Hepatology. 65:1566–1580. 2017. View Article : Google Scholar : PubMed/NCBI

Related Articles

  • Abstract
  • View
  • Download
  • Twitter
Copy and paste a formatted citation
Spandidos Publications style
Zhang J, Liu Y, Wang X, Wang Z, Xing E, Li J and Wang D: Curcumin inhibits proliferation of hepatocellular carcinoma cells by blocking PTPN1 and PTPN11 expression. Oncol Lett 26: 307, 2023.
APA
Zhang, J., Liu, Y., Wang, X., Wang, Z., Xing, E., Li, J., & Wang, D. (2023). Curcumin inhibits proliferation of hepatocellular carcinoma cells by blocking PTPN1 and PTPN11 expression. Oncology Letters, 26, 307. https://doi.org/10.3892/ol.2023.13893
MLA
Zhang, J., Liu, Y., Wang, X., Wang, Z., Xing, E., Li, J., Wang, D."Curcumin inhibits proliferation of hepatocellular carcinoma cells by blocking PTPN1 and PTPN11 expression". Oncology Letters 26.1 (2023): 307.
Chicago
Zhang, J., Liu, Y., Wang, X., Wang, Z., Xing, E., Li, J., Wang, D."Curcumin inhibits proliferation of hepatocellular carcinoma cells by blocking PTPN1 and PTPN11 expression". Oncology Letters 26, no. 1 (2023): 307. https://doi.org/10.3892/ol.2023.13893
Copy and paste a formatted citation
x
Spandidos Publications style
Zhang J, Liu Y, Wang X, Wang Z, Xing E, Li J and Wang D: Curcumin inhibits proliferation of hepatocellular carcinoma cells by blocking PTPN1 and PTPN11 expression. Oncol Lett 26: 307, 2023.
APA
Zhang, J., Liu, Y., Wang, X., Wang, Z., Xing, E., Li, J., & Wang, D. (2023). Curcumin inhibits proliferation of hepatocellular carcinoma cells by blocking PTPN1 and PTPN11 expression. Oncology Letters, 26, 307. https://doi.org/10.3892/ol.2023.13893
MLA
Zhang, J., Liu, Y., Wang, X., Wang, Z., Xing, E., Li, J., Wang, D."Curcumin inhibits proliferation of hepatocellular carcinoma cells by blocking PTPN1 and PTPN11 expression". Oncology Letters 26.1 (2023): 307.
Chicago
Zhang, J., Liu, Y., Wang, X., Wang, Z., Xing, E., Li, J., Wang, D."Curcumin inhibits proliferation of hepatocellular carcinoma cells by blocking PTPN1 and PTPN11 expression". Oncology Letters 26, no. 1 (2023): 307. https://doi.org/10.3892/ol.2023.13893
Follow us
  • Twitter
  • LinkedIn
  • Facebook
About
  • Spandidos Publications
  • Careers
  • Cookie Policy
  • Privacy Policy
How can we help?
  • Help
  • Live Chat
  • Contact
  • Email to our Support Team