Spandidos Publications Logo
  • About
    • About Spandidos
    • Aims and Scopes
    • Abstracting and Indexing
    • Editorial Policies
    • Reprints and Permissions
    • Job Opportunities
    • Terms and Conditions
    • Contact
  • Journals
    • All Journals
    • Oncology Letters
      • Oncology Letters
      • Information for Authors
      • Editorial Policies
      • Editorial Board
      • Aims and Scope
      • Abstracting and Indexing
      • Bibliographic Information
      • Archive
    • International Journal of Oncology
      • International Journal of Oncology
      • Information for Authors
      • Editorial Policies
      • Editorial Board
      • Aims and Scope
      • Abstracting and Indexing
      • Bibliographic Information
      • Archive
    • Molecular and Clinical Oncology
      • Molecular and Clinical Oncology
      • Information for Authors
      • Editorial Policies
      • Editorial Board
      • Aims and Scope
      • Abstracting and Indexing
      • Bibliographic Information
      • Archive
    • Experimental and Therapeutic Medicine
      • Experimental and Therapeutic Medicine
      • Information for Authors
      • Editorial Policies
      • Editorial Board
      • Aims and Scope
      • Abstracting and Indexing
      • Bibliographic Information
      • Archive
    • International Journal of Molecular Medicine
      • International Journal of Molecular Medicine
      • Information for Authors
      • Editorial Policies
      • Editorial Board
      • Aims and Scope
      • Abstracting and Indexing
      • Bibliographic Information
      • Archive
    • Biomedical Reports
      • Biomedical Reports
      • Information for Authors
      • Editorial Policies
      • Editorial Board
      • Aims and Scope
      • Abstracting and Indexing
      • Bibliographic Information
      • Archive
    • Oncology Reports
      • Oncology Reports
      • Information for Authors
      • Editorial Policies
      • Editorial Board
      • Aims and Scope
      • Abstracting and Indexing
      • Bibliographic Information
      • Archive
    • Molecular Medicine Reports
      • Molecular Medicine Reports
      • Information for Authors
      • Editorial Policies
      • Editorial Board
      • Aims and Scope
      • Abstracting and Indexing
      • Bibliographic Information
      • Archive
    • World Academy of Sciences Journal
      • World Academy of Sciences Journal
      • Information for Authors
      • Editorial Policies
      • Editorial Board
      • Aims and Scope
      • Abstracting and Indexing
      • Bibliographic Information
      • Archive
    • International Journal of Functional Nutrition
      • International Journal of Functional Nutrition
      • Information for Authors
      • Editorial Policies
      • Editorial Board
      • Aims and Scope
      • Abstracting and Indexing
      • Bibliographic Information
      • Archive
    • International Journal of Epigenetics
      • International Journal of Epigenetics
      • Information for Authors
      • Editorial Policies
      • Editorial Board
      • Aims and Scope
      • Abstracting and Indexing
      • Bibliographic Information
      • Archive
    • Medicine International
      • Medicine International
      • Information for Authors
      • Editorial Policies
      • Editorial Board
      • Aims and Scope
      • Abstracting and Indexing
      • Bibliographic Information
      • Archive
  • Articles
  • Information
    • Information for Authors
    • Information for Reviewers
    • Information for Librarians
    • Information for Advertisers
    • Conferences
  • Language Editing
Spandidos Publications Logo
  • About
    • About Spandidos
    • Aims and Scopes
    • Abstracting and Indexing
    • Editorial Policies
    • Reprints and Permissions
    • Job Opportunities
    • Terms and Conditions
    • Contact
  • Journals
    • All Journals
    • Biomedical Reports
      • Information for Authors
      • Editorial Policies
      • Editorial Board
      • Aims and Scope
      • Abstracting and Indexing
      • Bibliographic Information
      • Archive
    • Experimental and Therapeutic Medicine
      • Information for Authors
      • Editorial Policies
      • Editorial Board
      • Aims and Scope
      • Abstracting and Indexing
      • Bibliographic Information
      • Archive
    • International Journal of Epigenetics
      • Information for Authors
      • Editorial Policies
      • Editorial Board
      • Aims and Scope
      • Abstracting and Indexing
      • Bibliographic Information
      • Archive
    • International Journal of Functional Nutrition
      • Information for Authors
      • Editorial Policies
      • Editorial Board
      • Aims and Scope
      • Abstracting and Indexing
      • Bibliographic Information
      • Archive
    • International Journal of Molecular Medicine
      • Information for Authors
      • Editorial Policies
      • Editorial Board
      • Aims and Scope
      • Abstracting and Indexing
      • Bibliographic Information
      • Archive
    • International Journal of Oncology
      • Information for Authors
      • Editorial Policies
      • Editorial Board
      • Aims and Scope
      • Abstracting and Indexing
      • Bibliographic Information
      • Archive
    • Medicine International
      • Information for Authors
      • Editorial Policies
      • Editorial Board
      • Aims and Scope
      • Abstracting and Indexing
      • Bibliographic Information
      • Archive
    • Molecular and Clinical Oncology
      • Information for Authors
      • Editorial Policies
      • Editorial Board
      • Aims and Scope
      • Abstracting and Indexing
      • Bibliographic Information
      • Archive
    • Molecular Medicine Reports
      • Information for Authors
      • Editorial Policies
      • Editorial Board
      • Aims and Scope
      • Abstracting and Indexing
      • Bibliographic Information
      • Archive
    • Oncology Letters
      • Information for Authors
      • Editorial Policies
      • Editorial Board
      • Aims and Scope
      • Abstracting and Indexing
      • Bibliographic Information
      • Archive
    • Oncology Reports
      • Information for Authors
      • Editorial Policies
      • Editorial Board
      • Aims and Scope
      • Abstracting and Indexing
      • Bibliographic Information
      • Archive
    • World Academy of Sciences Journal
      • Information for Authors
      • Editorial Policies
      • Editorial Board
      • Aims and Scope
      • Abstracting and Indexing
      • Bibliographic Information
      • Archive
  • Articles
  • Information
    • For Authors
    • For Reviewers
    • For Librarians
    • For Advertisers
    • Conferences
  • Language Editing
Login Register Submit
  • This site uses cookies
  • You can change your cookie settings at any time by following the instructions in our Cookie Policy. To find out more, you may read our Privacy Policy.

    I agree
Search articles by DOI, keyword, author or affiliation
Search
Advanced Search
presentation
Oncology Letters
Join Editorial Board Propose a Special Issue
Print ISSN: 1792-1074 Online ISSN: 1792-1082
Journal Cover
August-2023 Volume 26 Issue 2

Full Size Image

Sign up for eToc alerts
Recommend to Library

Journals

International Journal of Molecular Medicine

International Journal of Molecular Medicine

International Journal of Molecular Medicine is an international journal devoted to molecular mechanisms of human disease.

International Journal of Oncology

International Journal of Oncology

International Journal of Oncology is an international journal devoted to oncology research and cancer treatment.

Molecular Medicine Reports

Molecular Medicine Reports

Covers molecular medicine topics such as pharmacology, pathology, genetics, neuroscience, infectious diseases, molecular cardiology, and molecular surgery.

Oncology Reports

Oncology Reports

Oncology Reports is an international journal devoted to fundamental and applied research in Oncology.

Experimental and Therapeutic Medicine

Experimental and Therapeutic Medicine

Experimental and Therapeutic Medicine is an international journal devoted to laboratory and clinical medicine.

Oncology Letters

Oncology Letters

Oncology Letters is an international journal devoted to Experimental and Clinical Oncology.

Biomedical Reports

Biomedical Reports

Explores a wide range of biological and medical fields, including pharmacology, genetics, microbiology, neuroscience, and molecular cardiology.

Molecular and Clinical Oncology

Molecular and Clinical Oncology

International journal addressing all aspects of oncology research, from tumorigenesis and oncogenes to chemotherapy and metastasis.

World Academy of Sciences Journal

World Academy of Sciences Journal

Multidisciplinary open-access journal spanning biochemistry, genetics, neuroscience, environmental health, and synthetic biology.

International Journal of Functional Nutrition

International Journal of Functional Nutrition

Open-access journal combining biochemistry, pharmacology, immunology, and genetics to advance health through functional nutrition.

International Journal of Epigenetics

International Journal of Epigenetics

Publishes open-access research on using epigenetics to advance understanding and treatment of human disease.

Medicine International

Medicine International

An International Open Access Journal Devoted to General Medicine.

Journal Cover
August-2023 Volume 26 Issue 2

Full Size Image

Sign up for eToc alerts
Recommend to Library

  • Article
  • Citations
    • Cite This Article
    • Download Citation
    • Create Citation Alert
    • Remove Citation Alert
    • Cited By
  • Similar Articles
    • Related Articles (in Spandidos Publications)
    • Similar Articles (Google Scholar)
    • Similar Articles (PubMed)
  • Download PDF
  • Download XML
  • View XML
Article Open Access

Downregulation of VEGFR2 signaling by cedrol abrogates VEGF‑driven angiogenesis and proliferation of glioblastoma cells through AKT/P70S6K and MAPK/ERK1/2 pathways

  • Authors:
    • Kai-Fu Chang
    • Che-Yu Liu
    • Ya-Chih Huang
    • Chih-Yen Hsiao
    • Nu-Man Tsai
  • View Affiliations / Copyright

    Affiliations: Department of Medical Laboratory and Biotechnology, Chung Shan Medical University, Taichung 40201, Taiwan, R.O.C., Division of Endocrinology and Metabolism, Department of Internal Medicine, Ditmanson Medical Foundation Chia-Yi Christian Hospital, Chia-Yi 60002, Taiwan, R.O.C., Division of Nephrology, Department of Internal Medicine, Ditmanson Medical Foundation Chia-Yi Christian Hospital, Chia-Yi 60002, Taiwan, R.O.C.
    Copyright: © Chang et al. This is an open access article distributed under the terms of Creative Commons Attribution License.
  • Article Number: 342
    |
    Published online on: June 22, 2023
       https://doi.org/10.3892/ol.2023.13928
  • Expand metrics +
Metrics: Total Views: 0 (Spandidos Publications: | PMC Statistics: )
Metrics: Total PDF Downloads: 0 (Spandidos Publications: | PMC Statistics: )
Cited By (CrossRef): 0 citations Loading Articles...

This article is mentioned in:



Abstract

Cedrol is a sesquiterpene alcohol isolated from Cedrus atlantica, which has been traditionally used in aromatherapy and has anticancer, antibacterial and antihyperalgesic effects. One characteristic of glioblastoma (GB) is the overexpression of vascular endothelial growth factor (VEGF), which induces a high degree of angiogenesis. Although previous studies have reported that cedrol inhibits GB growth by inducing DNA damage, cell cycle arrest and apoptosis, its role in angiogenesis remains unclear. The aim of the present study was to investigate the effects of cedrol on VEGF‑induced angiogenesis of human umbilical vein endothelial cells (HUVECs). HUVECs were treated with 0‑112 µM cedrol and 20 ng/ml VEGF for 0‑24 h, and then anti‑angiogenic activation of cedrol was determined by MTT assay, wound healing assay, Boyden chamber assay, tube formation assay, semi‑quantitative reverse transcription‑PCR and western blotting. These results demonstrated that cedrol treatment inhibited VEGF‑induced cell proliferation, migration and invasion in HUVECs. Furthermore, cedrol prevented VEGF and DBTRG‑05MG GB cells from inducing capillary‑like tube formation in HUVECs and decreased the number of branch points formed. Moreover, cedrol downregulated the phosphorylation of VEGF receptor 2 (VEGFR2) and the expression levels of its downstream mediators AKT, ERK, VCAM‑1, ICAM‑1 and MMP‑9 in HUVECs and DBTRG‑05MG cells. Taken together, these results demonstrated that cedrol exerts anti‑angiogenic effects by blocking VEGFR2 signaling, and thus could be developed into health products or therapeutic agents for the prevention or treatment of cancer and angiogenesis‑related diseases in the future.

Introduction

Angiogenesis, the process of forming new capillaries from existing blood vessels, is a physiological process essential for embryonic development and tissue repair (1). It is also involved in the transition of premalignant lesions to malignant tumors and is regarded as a hallmark of metastasis (2). Highly proliferative cancer cells in solid tumor masses require expansion of vascular networks to transport oxygen and essential nutrients, leading to the production and secretion of angiogenic factors (3). Vascular endothelial growth factor (VEGF), also known as VEGF-A, is considered the major mediator of angiogenesis in certain types of cancer in humans, including glioblastoma (GB), breast, colon and lung cancers (4). In addition, VEGF also serves a key role in the proliferation, migration, invasion and capillary-like tube formation of endothelial cells (5). VEGF binds to and activates the high-affinity transmembrane receptor tyrosine kinases, VEGF receptor (VEGFR)1 (also known as Flt-1) and VEGFR2 (also known as KDR/Flk-1) (6). VEGFR2 has a high affinity for VEGF and is the major effector of VEGF-induced proangiogenic signaling in endothelial cells (6). The binding of VEGF to VEGFR2 triggers receptor dimerization and autophosphorylation of intracellular domains, resulting in the activation of downstream signal transduction mediators, including PI3K/AKT/mTOR and MAPK/ERK (7). Subsequently, certain key intracellular signaling molecules, such as vascular cell adhesion molecule-1 (VCAM-1), intercellular adhesion molecule-1 (ICAM-1) and matrix metalloproteinases (MMPs), that are responsible for endothelial cell proliferation, migration and invasion, are produced and activated (8,9). Therefore, blockade of VEGF/VEGFR2-mediated signal transduction has been reported to be an effective anti-angiogenic strategy against certain cancers (4–6).

According to the Central Brain Tumor Registry of the United States Statistical Report in the United States in 2012-2016, gliomas are the among the most common intracranial neoplastic diseases, accounting for >80% of malignant tumors of the central nervous system (10). GB, categorized as grade IV astrocytoma by the World Health Organization, is the most common and malignant brain tumor and the overall incidence rate in elderly patients (≥65 years) was 13.16 per 100,000 in the United States from 2000 to 2017 (11). Even if the patient receives standard treatment, including surgical resection, chemotherapy and radiotherapy, the median survival is 12–15 months, and the 5-year survival rate is <5% (12). A significant characteristic of GB is a high degree of angiogenesis due to the release of proangiogenic factors that promote tumor vasculature development, including VEGF, transforming growth factor β, nitric oxide, proteolytic enzymes and proangiogenic chemokines (13). Previous studies have correlated VEGF expression with glioma grade and prognosis (14,15). Therefore, angiogenesis induced by VEGF is one of the main targets of GB therapy (13).

Essential oils extracted from Cedrus species have traditionally been used in clinical applications of aromatherapy for musculoskeletal, genitourinary and skin systems (16). Previous studies have demonstrated that extracts from Cedrus atlantica possess anticancer, antibacterial and antihyperalgesic effects (17–20). Cedrol, one of the active ingredients in oils extracted from C. atlantica, is a natural crystalline sesquiterpene alcohol with numerous pharmacological activities, including antioxidant, anti-inflammatory, analgesic, antimicrobial, sedative and anticancer effects (21–23) Although our previous studies demonstrated that cedrol suppressed GB growth by inducing DNA damage, cell cycle arrest and apoptosis in vitro and in vivo (24,25), the anti-angiogenic role of cedrol remains unclear. Thus, in the present study, the mechanisms underlying the anti-angiogenic effects of cedrol on VEGF-induced angiogenesis in human umbilical vein endothelial cells (HUVECs) were analyzed.

Materials and methods

Agents and antibodies

Cedrol was purchased from Tokyo Chemical Industry Co., Ltd., and its chemical structure, with a molecular weight of 222.37 g/mol, is presented in Fig. 1A. Recombinant human VEGF165 was purchased from PeproTech, Inc. Primary antibodies, such as anti-P70S6K (cat. no. SC-8418), anti-p-P70S6K (cat. no. SC-8416), anti-VEGF (cat. no. SC-152), anti-VEGFR2 (cat. no. SC-6251) and MMP-9 (SC-6840) were purchased from Santa Cruz Biotechnology (all 1:250 dilution; Santa Cruz Biotechnology, Inc.). The antibody against p-VEGFR2 was purchased from Biorbyt (1:1,000; cat. no. orb159521; Biorbyt Ltd). Specific antibodies against ERK (cat. no. IR187-705), p-ERK (cat. no. IR188-706), AKT (IR171-666), p-AKT (IR172-668), CD31 (IR218-1), VCAM-1 (IR79-272), ICAM-1 (IR78-268) and β-actin (IR2-7) were obtained from iReal Biotechnology, Inc. (all 1:1,000).

Figure 1.

Cedrol prevents VEGF-induced HUVEC proliferation. (A) Chemical structure of cedrol from the database of Tokyo Chemical Industry. (B) Cells were treated with different concentrations of 0–180 µM cedrol for 24 and 48 h and cell viability was measured by the MTT assay. (C) Cedrol (0–112 µM) and VEGF (20 ng/ml) for 24 and 48 h, and cell viability was measured by the MTT assay. The effect of cedrol on phosphorylation and protein expression levels of ERK, AKT and P70S6K in HUVECs was assessed by (D) western blot analysis and (E) semi-quantified using ImageJ software. The levels of β-actin were used as an internal control. All data are presented as the mean ± standard deviation from three independent experiments. *P<0.05 vs. control. #P<0.05 vs. VEGF group. VEGF, vascular endothelial growth factor; MW, molecular weight.

Cell culture

HUVECs (CRL-1730) and human GB cells (DBTRG-05MG) were purchased from the American Type Culture Collection. HUVECs were cultured in M199 medium supplemented with 10% heat-inactivated fetal bovine serum, endothelial cell growth supplement (30 µg/ml; MilliporeSigma), heparin (20 U/ml; MilliporeSigma), L-glutamine (2 mM), penicillin-streptomycin mixture (100 U/ml penicillin and 100 µg/ml streptomycin), sodium pyruvate (1 mM) and HEPES buffer solution (10 mM). DBTRG-05MG cells were cultured in Roswell Park Memorial Institute (RPMI)-1640 medium supplemented with 10% fetal bovine serum (Gibco; Thermo Fisher Scientific, Inc.), penicillin-streptomycin mixture (100 U/ml penicillin and 100 µg/ml streptomycin), sodium pyruvate (1 mM) and HEPES buffer solution (10 mM). Cells were incubated at 37°C in a humidified atmosphere of 5% CO2. All other reagents were purchased from Gibco (Thermo Fisher Scientific, Inc.), unless otherwise noted.

Cell viability assay

Cell viability was determined using an MTT assay. The 0.2% gelatin solution (MilliporeSigma) in PBS was added in 96-well culture plates and incubated at 37°C overnight. After removing gelatin solution and washing with PBS, 5×103 cells were seeded in gelatin-coated 96-well culture plates and allowed to adhere overnight. When cells attained 50–60% confluence, they were treated with cedrol dissolved in dimethyl sulfoxide (DMSO; final concentration <0.5%) with or without VEGF (20 ng/ml) for 24 and 48 h. After the medium was replaced with the MTT solution (400 µg/ml; Amresco, LLC), the cells were incubated for 4–6 h. The formed formazan crystals was dissolved in DMSO and detected using a Spectra Max Plus 384 Microplate Reader (Molecular Devices, LLC) at a wavelength of 550 nm. Cell viability in the control group was considered to be 100%. Each assay was performed in triplicate.

Western blotting

For whole protein extraction, cells were harvested, washed twice with PBS, and lysed in RIPA buffer (Bio Basic, Inc.) containing protease inhibitors (Amresco, LLC) and phosphatase inhibitors (Bionovas Biotechnology Co., Ltd.) for 30 min on ice. After centrifugation at 14,000 × g for 15 min at 4°C, the proteins in the supernatant were quantified using the BCA Protein Assay Kit (Pierce; Thermo Fisher Scientific, Inc.) and then stored at −20°C. Cell lysates (20 µg/lane) were separated by 8-12.5% SDS-PAGE and transferred to polyvinylidene fluoride (PVDF) membranes (Pall Life Sciences). The blots were blocked with 5% skim milk at 25°C for 1 h and immunolabeled with primary antibodies at 4°C overnight. After three rounds of washing with 0.5% Tween-20 in TBS, membranes were incubated with biotin-conjugated secondary antibody (Santa Cruz Biotechnology, Inc.) at 25°C for 2 h, followed by peroxidase-conjugated streptavidin (Jackson ImmunoResearch Laboratories, Inc.) for 1 h at 25°C. The immunoreactive bands were visualized using an enhanced chemiluminescence reagent (T-Pro Biotechnology), and grayscale analysis was performed using ImageJ software (version 1.8.0; National Institutes of Health). β-actin was used as a loading control.

Scratch wound healing assays

HUVECs were seeded onto gelatin-coated six-well plates, as aforementioned, at a density of 5×105 cells/well in complete medium (10% FBS) and cultured to 90% confluence. After treatment with 5 µg/ml mitomycin C (MedChemExpress) at 37°C for 2 h, the monolayer was wounded using a 200 µl pipette tip to create cross scratches and washed with PBS to remove non-adherent cells. After replacing complete medium with low-serum medium (2% FBS), the cells were treated with cedrol (0–112 µM) and VEGF (20 ng/ml) and incubated at 37°C for up to 12 h. Images of the area of migrated cells in the scratch were captured at time intervals of 0, 6 and 12 h under an inverted microscope and quantified using the ImageJ software (version 1.8.0; National Institutes of Health).

Boyden chamber assay

Cell migration and invasion assays were performed in a 48-well Boyden chamber. Briefly, the upper and lower chambers were separated using nitrocellulose filters (pore size, 8 µm; GVS North America, Inc.) incubated with 0.2% gelatin (MilliporeSigma) dissolved in PBS at 37°C overnight and washed with PBS. The upper surface of filters was coated with or without 20 µl Matrigel (0.5 mg/ml; Corning Corp.) and incubated for 30 min at 37°C for gelling. Next, 5×104 cells in serum-free medium were placed in the upper chambers, and the bottom chamber was filled with M199 complete medium containing 10% FBS, cedrol (0–112 µM) and VEGF (20 ng/ml). After incubation at 37°C for 24 h, the cells on the upper surface were removed by wiping with cotton swabs and the cells on the lower surface of the membrane were fixed and stained with 0.1% crystal violet at 25°C for 10 min. After the membrane was dried, cells were counted in five independent areas per membrane using a bright-field microscope to determine the migration and invasion capacity of cedrol-treated cells.

Capillary-like tube formation assay

To prepare the thin collagen layer, 10 µl of Matrigel was poured into wells of µ-Slide 15 Well 3D (Ibidi GmbH) and incubated at 37°C for 30 min to solidify gels. HUVECs were plated on µ-slides at a density of 6×103 cells/well in M199 serum-free medium containing cedrol (0–90 µM) and VEGF (20 ng/ml). After incubation at 37°C for 3 h, the formation of tubular-like structures were observed and images captured using an inverted microscope and quantified by counting the total number of branch points in five randomly selected fields of view to evaluate the anti-angiogenic capacity of cedrol.

Semi-quantitative reverse transcription-polymerase chain reaction (RT-PCR)

Total RNA from cells subjected to treatment with cedrol (67, 90 and 112 µM) and VEGF (20 ng/ml) at 37°C for 12 and 24 h was extracted using RareRNA reagent (Genepure), and cDNA was converted using a HiSpec Reverse Transcriptase kit (Yeastern Biotech Co., Ltd.), following the manufacturer's instructions. PCR amplification was performed on a Thermo Cycler PX2 PCR instrument (Thermo Fisher Scientific, Inc.) using single-stranded cDNA, specific primers (listed in Table I; Mission Biotech), 5X Taq PCR MasterMix (Biomate) and distilled H2O. The total reaction system volume was 20 µl and the following thermocycling conditions were used for PCR: Initial denaturation at 95°C for 10 min; 30 cycles of 95°C for 30 sec, 55–56°C for 30 sec, 72°C for 30 sec; and a final extension at 72°C for 10 min. PCR products were electrophoresed on 2% agarose gels, stained with ethidium bromide, and imaged using a UV transilluminator (Alpha Innotech). The quantification of each band was performed by ImageJ software (version 1.8.0; National Institutes of Health). GAPDH was used as an internal control.

Table I.

Primers used for semi-quantitative RT-PCR reactions.

Table I.

Primers used for semi-quantitative RT-PCR reactions.

GenePrimer sequence (5′→3′)Annealing temperature
VEGFF: CGCTCGGTGCTGGAATTTGA56°C
R: AGTGGGGAATGGCAAGCAAA
KDRF: GTGATCGGAAATGACACTGGAG56°C
R: CATGTTGGTCACTAACAGAAGCA
PECAM1F: AACAGTGTTGACATGAAGAGCC55°C
R: TGTAAAACAGCACGTCATCCTT
VCAM-1F: TCAGATTGGAGACTCAGTCATGT56°C
R: ACTCCTCACCTTCCCGCTC
ICAM-1F: GGCCGGCCAGCTTATACAC55°C
R: TAGACACTTGAGCTCGGGCA
MMP-9F: TATGACATCCTGCAGTGCCC55°C
R: TTGTATCCGGCAAACTGGCT
GADPHF: GAGTCAACGGATTTGGTCGT56°C
R: GACAAGCTTCCCGTTCTCAG

[i] VEGF, vascular endothelial growth factor; KDR, kinase insert domain receptor; PECAM1, platelet and endothelial cell adhesion molecule 1; VCAM-1, vascular cell adhesion molecule 1; ICAM-1, intracellular adhesion molecule 1; MMP-9, matrix metallopeptidase 9; GADPH, glyceraldehyde 3-phosphate dehydrogenase; F, forward; R, reverse.

Tumor cell-induced angiogenesis assay

DBTRG-05MG cells were plated, cultured to 90% confluence and treated with cedrol (0–90 µM) in serum-free medium at 37°C for 24 h. Conditioned media (CM) from DBTRG-05MG cells in each culture condition was used for the tube formation assays. HUVECs were plated on µ-slides at a density of 6×103 cells/well in CM from DBTRG-05MG cells, incubated at 37°C for 3 h, and observed the formation of tubular-like structures as aforementioned. Following washing with PBS and centrifugation at 300 × g at 4°C for 10 min, pellets of DBTRG-05MG cells were collected and mRNA and protein expression were analyzed by semi-quantitative RT-PCR and western blotting, respectively, according to the aforementioned methods.

Statistical analysis

All values are presented as the mean ± standard deviation of at least three independent experiments and statistically significant differences were determined by one-way ANOVA using SPSS software (version 22.0, IBM Corp.) followed by Tukey post hoc test. P<0.05 was considered to indicate a statistically significant difference.

Results

Cedrol inhibits VEGF-induced proliferation of HUVECs

To determine the appropriate treatment dose of cedrol with no cytotoxic effects for angiogenesis assays, a range of concentrations of cedrol were applied to HUVECs for 24 and 48 h and cell viability was measured by MTT assay. Cedrol reduced the viability of HUVECs with an IC50 value of 178.50±3.76 µM (24 h) and 179.66±8.71 µM (48 h) and demonstrated no significant cytotoxic effect on HUVECs at concentrations up to 135 µM (Fig. 1B). Therefore, the dose of cedrol used in the present study was <135 µM for the in vitro angiogenesis assays. The proliferation of endothelial cells is key in the multi-step process of angiogenesis. The effects of a range of concentrations of cedrol on VEGF-induced proliferation of HUVECs were examined. Treatment of HUVECs with VEGF for 24 and 48 h significantly increased the cell viability to 118.44±1.87 and 112.04±1.12% compared with the control, however treatment of HUVECs with cedrol significantly inhibited VEGF-induced cell proliferation in a concentration-dependent manner (Fig. 1C). The MAPK/ERK and mTOR/PI3K/AKT signaling pathways can be stimulated by VEGF-VEGFR2 attachment and are known regulators of cell survival and proliferation (26). To understand the molecular mechanism of the cedrol-mediated anti-proliferative properties, the protein expression levels of ERK/p-ERK, AKT/p-ATK and P70S6K/p-P70S6K were analyzed using western blotting. Treatment with cedrol significantly downregulated VEGF-induced phosphorylation of ERK, AKT and P70S6K proteins in a dose-dependent manner (Fig. 1D and E), suggesting that the inhibitory effect of cedrol on HUVECs is mediated through the MAPK/ERK and mTOR/PI3K/AKT signaling pathways. Taken together, these results suggest that cedrol may act as a potent inhibitor of VEGF-induced signaling pathways in endothelial cells.

Cedrol suppresses VEGF-induced migration and invasion of HUVECs

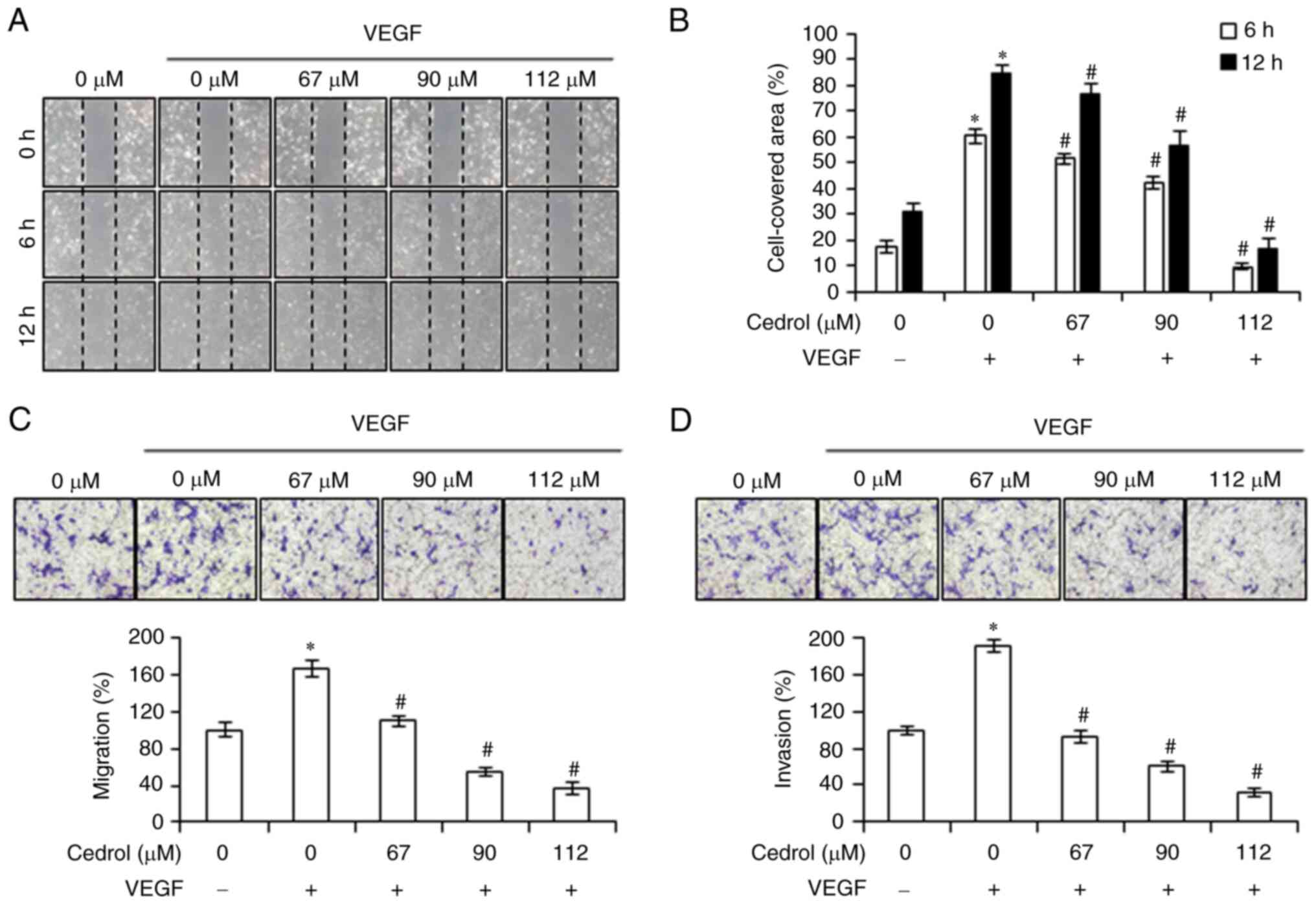
Since cell migration and invasion are critical steps in angiogenesis, the inhibitory activities of cedrol on VEGF-induced migration and invasion of HUVECs were examined using a wound healing assay or Boyden chamber assay. As demonstrated by the wound healing assay, the cell-covered area in the VEGF group was 84.73±2.69% and treatment with 67, 90 and 112 µM cedrol significantly decreased the migration of HUVECs after 12 h to 76.43±3.77, 56.82±5.68 and 16.71±3.67%, respectively, compared with the control (Fig. 2A and B). Similarly, the results of Boyden chamber assay demonstrated that the average percentage of migrated and invasive cells significantly reduced from 167.03±9.21 and 191.60±6.62% for VEGF-stimulated HUVECs to 109.75±5.20, 54.80±4.91 and 36.38±6.02% (Fig. 2C); 92.02±6.28, 60.40±5.84 and 31.91±4.57% (Fig. 2D) for 67, 90 and 112 µM cedrol-treated HUVECs, respectively. Thus, these results demonstrated that VEGF-induced migration and invasion of HUVECs were markedly inhibited by cedrol in a dose-dependent manner.

Figure 2.

Effects of cedrol on VEGF-induced migration and invasion of HUVECs. HUVECs were scratched using a pipette tip and treated with cedrol (0–112 µM) and VEGF (20 ng/ml). (A) After incubation for 6 and 12 h, the migrated cells were imaged (magnification, ×200) and (B) the percentage of cells in the scratch area was analyzed using ImageJ software. After incubation for 24 h, the (C) migrated cells or (D) invasive cells through the nitrocellulose filters were imaged (magnification, ×200), quantified by cell counting, as a percentage relative to control. Data are presented as mean ± standard deviation. Each experiment was performed in triplicate for three independent experiments. *P<0.05 vs. control group. #P<0.05 vs. VEGF group. VEGF, vascular endothelial growth factor.

Cedrol prevents VEGF-induced capillary-like tube formation of HUVECs

Serum-starved HUVECs are able to spontaneously arrange themselves in a capillary-like tube formation stimulated by VEGF when cultured on Matrigel matrix, which is another essential step in angiogenesis (27). Therefore, the effects of cedrol on VEGF-induced tube formation in HUVECs were investigated. HUVECs were plated on the surface of the Matrigel and treated with cedrol (0–90 µM) and VEGF (20 ng/ml) for 3 h. The results demonstrated that elongated and robust tubule-like networks were formed in the VEGF group, whereas disorganized structures were observed in the cedrol exposure groups (Fig. 3A). After statistical analysis, the fold-change of branch points in the VEGF group reached 1.77±0.08 fold, compared with the control. The cedrol group displayed a significant concentration-dependent reduction of branch points at 45, 67 and 90 µM with 1.08±0.08, 0.69±0.09 and 0.32±0.06 fold number of branches, compared with the control, respectively (Fig. 3B). These results demonstrated that cedrol interfered with VEGF-induced capillary-like tube formation in HUVECs.

Figure 3.

Effects of cedrol on VEGF-capillary-like tube formation in HUVECs. HUVECs were incubated with cedrol (0–90 µM) and VEGF (20 ng/ml) in serum-free medium for 3 h. (A) Tube formation was observed under a microscope (magnification, ×100) and (B) branch points were quantitatively analyzed as the fold change relative to the control. Data are represented as the mean ± standard deviation from three independent experiments. *P<0.05 vs. control group. #P<0.05 vs. VEGF group. VEGF, vascular endothelial growth factor.

Cedrol regulates expression of angiogenesis and adhesion molecules

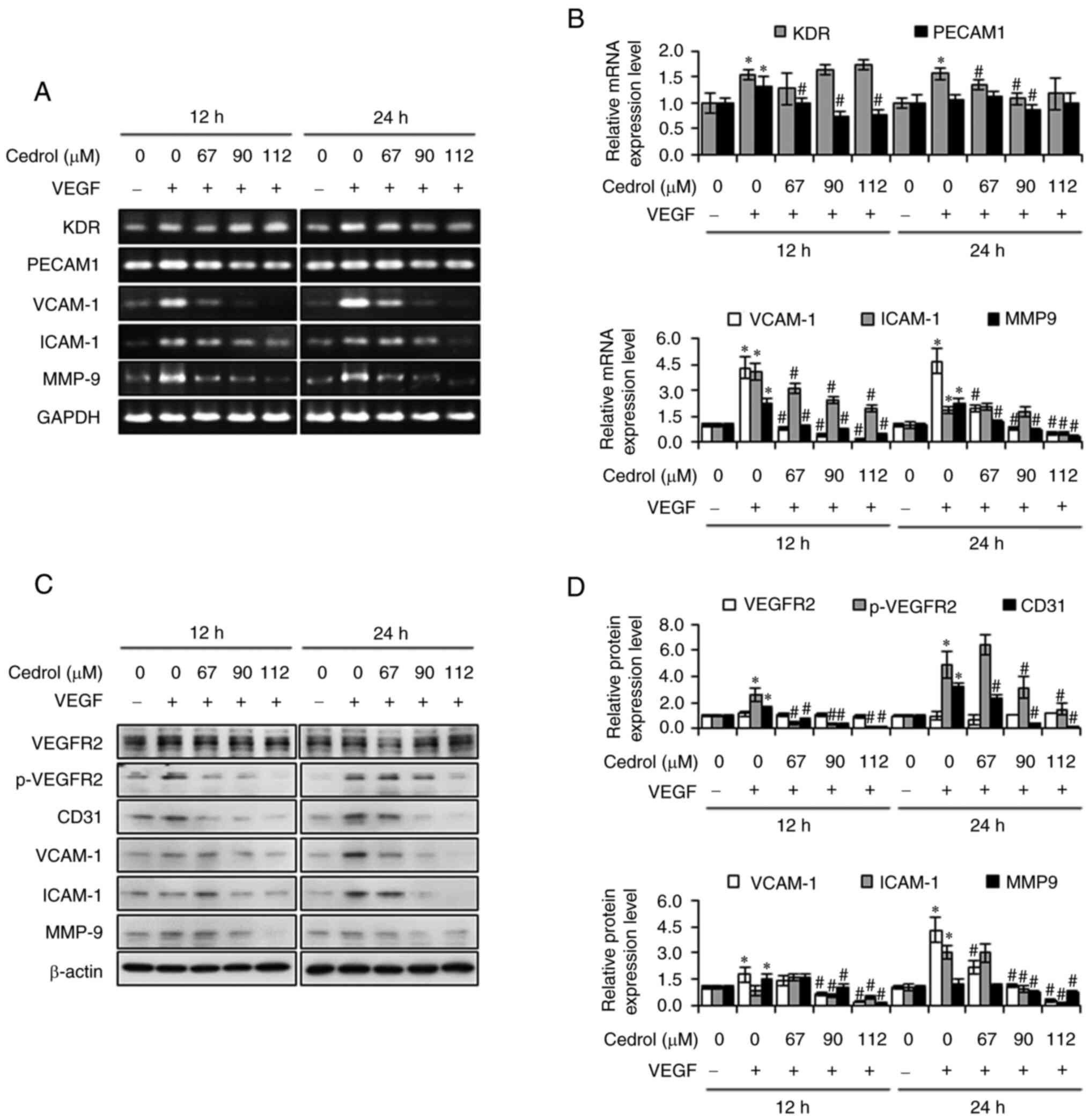
VEGF, one of the most important regulators of angiogenesis, induces autophosphorylation of VEGFR2 in endothelial cells, thereby activating numerous downstream signaling substrates, involved in processes such as cell proliferation, migration and tube formation (7). The effects of cedrol on VEGFR2 signaling pathways in HUVECs were investigated using semi-quantitative RT-PCR and western blotting. VEGF treatment significantly increased the mRNA and protein expression levels of KDR/VEGFR2 and the endothelial marker PECAM1/CD31, as well as phosphorylation of VEGFR2 protein, which was downregulated upon treatment with cedrol (Fig. 4). In addition, as expected, mRNA and protein expression levels of adhesion molecules, ICAM-1 and VCAM-1, were significantly increased by VEGF treatment, which were both significantly reduced by cedrol treatment in a concentration-dependent manner. During angiogenesis, MMPs) are vital for the degradation of the extracellular matrix (28). The present study also assessed the mechanism of the invasive ability by evaluating the mRNA and protein expression levels of MMP-9. Cedrol significantly suppressed the expression of endothelial cell-derived MMP-9 stimulated by VEGF in a dose-dependent manner (Fig. 4). Collectively, these findings demonstrated that cedrol prevented migration, invasion and angiogenesis by blocking VEGFR2-mediated downstream signaling cascades in HUVECs.

Figure 4.

Effects of cedrol on expression of angiogenesis and adhesion molecules in HUVECs. HUVECs were treated with cedrol (0–112 µM) and VEGF (20 ng/ml) for 12 and 24 h and total cell lysates were subjected to (A and B) semi-quantitative RT-PCR and (C and D) western blotting to evaluate expression levels of mRNA and proteins, respectively. The levels of GAPDH or β-actin were used as an internal control. Data are presented as the mean ± standard deviation from three independent experiments. *P<0.05 vs. control group. #P<0.05 vs. VEGF group. VEGF, vascular endothelial growth factor. VEGF, vascular endothelial growth factor; KDR, kinase insert domain receptor; PECAM1, platelet and endothelial cell adhesion molecule 1; VCAM-1, vascular cell adhesion molecule 1; ICAM-1, intracellular adhesion molecule 1; MMP-9, matrix metallopeptidase 9; GADPH, glyceraldehyde 3-phosphate dehydrogenase; p, phosphorylated.

Cedrol suppresses tumor cell-induced angiogenesis

Angiogenesis serves a crucial role in tumor growth and metastasis. First, the effects of cedrol on the viability of human GB DBTRG-05MG cells were determined by MTT assay. Cedrol, in 10% FBS medium or serum-free medium, significantly decreased the viability of DBTRG-05MG cells and demonstrated IC50 values at 24 h of 101.55±3.05 and 93.72±4.78 µM, respectively (Fig. 5A and B). To investigate the effect of cedrol on the angiogenic potential of GB, the CM of DBTRG-05MG cells cultured in serum-free medium with or without cedrol was used in an in vitro angiogenesis assay. Compared with the control (medium cultured without tumor cells), CM significantly activated capillary-like tube formation in HUVECs, whereas DBTRG-05MG cells treated with cedrol demonstrated significantly attenuated tumor cell-stimulated development of tubule-like networks in a dose-dependent manner (Fig. 5C). Diminishing relative branch points from 1.42±0.08 (CM group) to 0.88±0.07, 0.50±0.06 and 0.21±0.05 were produced in 45, 67 and 90 µM cedrol-treated groups, respectively (Fig. 5D). To explore the anti-angiogenesis mechanism of cedrol in tumor cells, the expression of VEGF mRNA and protein was assessed using semi-quantitative RT-PCR and western blot analysis. Serum starvation induced VEGF mRNA and protein expression, which was significantly downregulated upon treatment with cedrol (Fig. 6). In addition, cedrol significantly reduced the expression of p-ERK, p-AKT, VCAM-1, ICAM-1 and MMP-9 in starved cells. These results suggested that cedrol inhibited VEGF expression in tumor cells stimulated by nutrient deficiency, which resulted in the attenuation of the angiogenic ability of HUVECs.

Figure 5.

Effects of cedrol on the tumor cell-induced angiogenesis. DBTRG-05MG cells were treated with a range of concentrations of cedrol (0–112 µM) in (A) 10% FBS medium or (B) serum-free medium for 24 h, and cell viability was measured by the MTT assay. (C,D) The effects of cedrol on DBTRG-05MG CM-induced angiogenesis were assessed by tube formation assay. Images of Matrigel tube formation of HUVECs incubated in CM from DBTRG-05MG treated with cedrol (0–90 µM) for 3 h were captured and the branch points were analyzed (magnification, ×100). Data are presented as the mean ± standard deviation from three independent experiments. *P<0.05 vs. the control group. #P<0.05 vs. the serum-starved cells without cedrol. CM, condition medium.

Figure 6.

Effects of cedrol on mRNA and protein expression levels in serum free-starved DBTRG-05MG cells. DBTRG-05MG cells were treated with cedrol in serum-free medium for 24 h at the indicated concentrations, and the cells were then collected and analyzed for mRNA and protein expression levels by (A and B) semi-quantitative RT-PCR and (C and D) western blotting. The levels of GAPDH or β-actin were used as an internal control. The data are presented as mean ± standard deviation from three independent experiments. *P<0.05 vs. control. #P<0.05 vs. serum-starved cells without cedrol.

Discussion

Angiogenesis has emerged as an attractive therapeutic target because of its critical role in several diseases, such as cancer, neovascular age-related macular degeneration and diabetic retinopathy (29). Anti-angiogenic therapy using angiogenesis inhibitors, including bevacizumab, sunitinib, sorafenib and pazopanib, has previously been reported (30). However, previous clinical studies have reported that these inhibitors have insufficient efficacy in blocking the complex biological processes involved in angiogenesis and tumor development and induce possible accompanying side effects such as bleeding, hypertension, gastrointestinal perforation, hypothyroidism, vomiting, diarrhea and skin toxicity (31). Therefore, there is still a need to develop new anti-angiogenic drugs to improve treatment efficacy of diseases, such as cancer, neovascular age-related macular degeneration and diabetic retinopathy.

In the present study, the potent anti-angiogenic activity of cedrol, a natural sesquiterpene alcohol isolated from C. atlantica, was evaluated. It has previously been reported that cedrol exhibits antioxidant, anti-inflammatory, antimicrobial, analgesic, sedative and anticancer activities (21–25). Cedrol attenuates rheumatoid arthritis symptoms by blocking the phosphorylation of ERK/MAPK and p65/NF-κB signaling pathways in LPS-mediated fibroblast-like synoviocytes and suppresses pro-survival signaling in human cancer cells by inhibiting proteins in the PI3/AKT/mTOR/ERK1/2 and NF-κB signaling pathways (32,33). Moreover, our previous studies demonstrated that cedrol suppressed the growth of GB via downregulation of mTOR/AKT/P70S6K (24,25). Here, expression of VEGF, VEGFR2 and vessel marker CD31 in tumor tissues was decreased after cedrol treatment. In VEGFR2-dependent angiogenesis, PI3K/AKT and ERK signaling pathways serve important roles in the proliferation and survival of endothelial cells (26). These previous results suggested that cedrol may have high anti-angiogenic potential. The results of the present study demonstrated that cedrol significantly inhibited the major angiogenic phenotypes, including proliferation, migration, invasion and tube formation of VEGF-stimulated HUVECs at low or non-toxic concentrations. Furthermore, these results demonstrated that the VEGFR2 signaling pathway in endothelial cells and VEGF levels in GB cells were downregulated by cedrol treatment, which suggested that cedrol suppressed tumor-induced angiogenesis. Taken together, these findings suggested that cedrol could serve as a novel drug for the prevention or therapy of cancer and angiogenesis-related diseases.

Phosphorylation of VEGFR-2 is critical for VEGF-mediated proliferation, migration and microvascular permeability of endothelial cells, and further stimulates several signaling networks to induce angiogenesis, including MAPK/ERK and AKT/mTOR (7,34). MAPK family members, such as ERK, are important signaling components in VEGFR2-regulated cell migration and differentiation of vascular progenitor cells, and in response to external stimuli, may lead to changes in the cytoskeleton (35). Concomitantly, AKT/mTOR signaling activated by VEGFR2 improves survival and migration and induces cytoskeletal rearrangement in HUVECs (7,36). In the present study, it was demonstrated that VEGF-induced phosphorylation of VEGFR2, and the activation of ERK, AKT and P70SK6 were significantly inhibited by cedrol. This suggested that cedrol inhibits the VEGFR2-ERK and AKT/P70S6K pathways and subsequently alters the cytoskeleton, resulting in the reduction of cell migration and tube formation, and exhibits anti-angiogenic effects in HUVECs. In addition, adhesion molecules such as VCAM-1 and ICAM-1 were previously reported to be upregulated in diseased states, including angiogenesis, inflammation and vascular injury, and are required for the attachment of endothelial cells to the extracellular matrix to form new capillaries (8). Activation of VEGFR2 by VEGF also induces the expression of certain cytoplasmic proteins, including FAK and MMP, in tumor-derived HUVECs (37). Degradation of the extracellular matrix by MMPs, primarily MMP-2 and MMP-9, has been associated with angiogenesis-dependent intravasation and metastasis (38). In the present study, it was demonstrated that the mRNA and protein expression levels of VCAM-1, ICAM-1 and MMP-9 were increased by VEGF in the experimental system and were abrogated by cedrol. This suggested that decreased VCAM-1, ICAM-1 and MMP-9 might also be responsible for interfering with the expression of VEGF/VEGFR2 signaling, thus inhibiting the neo-angiogenesis process.

Solid tumors require new blood vessels to obtain oxygen and essential nutrients to support tumor cell survival, invasion and metastasis when they grow beyond a 1–2 mm diameter (2,3). There is increasing evidence that VEGF can provide pro-survival and pro-angiogenesis signals to tumor stimulated HUVECs, which are regulated by VEGF receptors and have been regarded as a direct target against angiogenesis (39). VEGF is one of the most critical mediators involved in angiogenesis in cancers (4) and is correlated with glioma grade and prognosis (14,15). Hence, disruption or blockage of tumor angiogenesis or VEGF/VEGFR2 signaling may be a therapeutic option for the treatment of solid tumors. Serum starvation induces upregulation of VEGF in cancer cells and triggers neovascularization (40). In the present study, a model of tumor cell-induced angiogenesis was established using CM from serum-free starved DBTRG-05MG cells treated with cedrol. The results demonstrated that cedrol not only inhibited the proliferation of DBTRG-05MG cells, but also suppressed CM-induced tube formation in HUVECs. mRNA and protein expression levels of VEGF in DBTRG-05MG cells were reduced by cedrol in a dose-dependent manner, which suggested that cedrol inhibited tumor cell-induced angiogenesis by decreasing VEGF expression. Moreover, cedrol inhibited the expression of growth (p-AKT and p-ERK), adhesion (VCAM-1 and ICAM-1) and invasion (MMP-9) markers. Therefore, these findings indicated that cedrol could be used to treat angiogenesis, growth and metastasis in future cancer treatments.

In conclusion, the present study demonstrated that cedrol suppressed VEGF-induced cell proliferation, migration and invasion in a dose-dependent manner and attenuated tube formation triggered by VEGF or CM from GB cells. This evidence suggested that cedrol may have the potential to be developed as a therapeutic agent for GB treatment and angiogenesis-related diseases.

Acknowledgements

The absorbance values in MTT assay was detected using the Spectra Max Plus 384 Microplate Reader, performed in the Instrument Center of Chung Shan Medical University, which is supported by the National Science Council, Ministry of Education and Chung Shan Medical University.

Funding

The present study was supported by the Ministry of Science and Technology (grant nos. MOST 109-2320-B-040-012, MOST 110-2320-B-040-006 and MOST 111-2320-B-040-022), Taiwan, R.O.C.

Availability of data and materials

The datasets used and/or analyzed in this study are available from the corresponding authors on reasonable request.

Authors' contributions

CYH and NMT conceived the study, obtained funding and edited the manuscript. KFC and CYL performed the experiments, analyzed data and wrote the manuscript. YCH performed statistical analysis. NMT and KFC confirm the authenticity of all the raw data. All authors read and approved the final version of the manuscript.

Ethics approval and consent to participate

Not applicable.

Patient consent for publication

Not applicable.

Competing interests

The authors declare that they have no competing interests.

References

1 

Tahergorabi Z and Khazaei M: A review on angiogenesis and its assays. Iran J Basic Med Sci. 15:1110–1126. 2012.PubMed/NCBI

2 

Welch DR and Hurst DR: Defining the hallmarks of metastasis. Cancer Res. 79:3011–3027. 2019. View Article : Google Scholar : PubMed/NCBI

3 

Kroemer G and Pouyssegur J: Tumor cell metabolism: Cancer's Achilles' heel. Cancer Cell. 13:472–482. 2008. View Article : Google Scholar : PubMed/NCBI

4 

Ghalehbandi S, Yuzugulen J, Pranjol MZI and Pourgholami MH: The role of VEGF in cancer-induced angiogenesis and research progress of drugs targeting VEGF. Eur J Pharmacol. 949:1755862023. View Article : Google Scholar : PubMed/NCBI

5 

Niu G and Chen X: Vascular endothelial growth factor as an anti-angiogenic target for cancer therapy. Curr Drug Targets. 11:1000–1017. 2010. View Article : Google Scholar : PubMed/NCBI

6 

Sharma PS, Sharma R and Tyagi T: VEGF/VEGFR pathway inhibitors as anti-angiogenic agents: Present and future. Curr Cancer Drug Targets. 11:624–653. 2011. View Article : Google Scholar : PubMed/NCBI

7 

Holmes K, Roberts OL, Thomas AM and Cross MJ: Vascular endothelial growth factor receptor-2: Structure, function, intracellular signalling and therapeutic inhibition. Cell Signal. 19:2003–2012. 2007. View Article : Google Scholar : PubMed/NCBI

8 

Kim I, Moon SO, Kim SH, Kim HJ, Koh YS and Koh GY: Vascular endothelial growth factor expression of intercellular adhesion molecule 1 (ICAM-1), vascular cell adhesion molecule 1 (VCAM-1), and E-selectin through nuclear factor-kappa B activation in endothelial cells. J Biol Chem. 276:7614–7620. 2001. View Article : Google Scholar : PubMed/NCBI

9 

Turunen MP and Yla-Herttuala S: Epigenetic regulation of key vascular genes and growth factors. Cardiovasc Res. 90:441–446. 2011. View Article : Google Scholar : PubMed/NCBI

10 

Ostrom QT, Cioffi G, Gittleman H, Patil N, Waite K, Kruchko C and Barnholtz-Sloan JS: CBTRUS statistical report: Primary brain and other central nervous system tumors diagnosed in the United States in 2012-2016. Neurooncology. 21 (Suppl 5):v1–v100. 2019.

11 

Chen B, Chen C, Zhang Y and Xu J: Recent incidence trend of elderly patients with glioblastoma in the United States, 2000-2017. BMC Cancer. 21:542021. View Article : Google Scholar : PubMed/NCBI

12 

Krex D, Klink B, Hartmann C, von Deimling A, Pietsch T, Simon M, Sabel M, Steinbach JP, Heese O, Reifenberger G, et al: Long-term survival with glioblastoma multiforme. Brain. 130:2596–2606. 2007. View Article : Google Scholar : PubMed/NCBI

13 

Groblewska M and Mroczko B: Pro- and antiangiogenic factors in gliomas: Implications for novel therapeutic possibilities. Int J Mol Sci. 22:61262021. View Article : Google Scholar : PubMed/NCBI

14 

Chen W, He D, Li Z, Zhang X, Pan D and Chen G: Overexpression of vascular endothelial growth factor indicates poor outcomes of glioma: A systematic review and meta-analysis. Int J Clin Exp Med. 8:8709–8719. 2015.PubMed/NCBI

15 

Luo Y, Hou WT, Zeng L, Li ZP, Ge W, Yi C, Kang JP, Li WM, Wang F, Wu DB, et al: Progress in the study of markers related to glioma prognosis. Eur Rev Med Pharmacol Sci. 24:7690–7697. 2020.PubMed/NCBI

16 

Mojay G: The aromatic and acupressure treatment of common musculoskeletal disorders: An Oriental medicine approach. Int J Aromatherapy. 14:81–88. 2004. View Article : Google Scholar

17 

Huang CY, Chien JH, Chang KF, Hsiao CY, Huang YC, Chen YT, Hsu MY, Hsieh MC and Tsai NM: Cedrus atlantica extract exerts antiproliferative effect on colorectal cancer through the induction of cell cycle arrest and apoptosis. Food Sci Nutr. 10:1638–1648. 2022. View Article : Google Scholar : PubMed/NCBI

18 

Chang KF, Chang JT, Huang XF, Huang YC, Li CY, Weng JC, Hsiao CY, Hsu HJ and Tsai NM: Cedrus atlantica extract suppress glioblastoma growth through promotion of genotoxicity and apoptosis: In vitro and in vivo studies. Int J Med Sci. 18:2417–2430. 2021. View Article : Google Scholar : PubMed/NCBI

19 

Dakir M, El Hanbali F, Mellouki F, Akssira M, Benharref A, Quilez Del Moral JF and Barrero AF: Antibacterial diterpenoids from Cedrus atlantica. Nat Prod Res. 19:719–722. 2005. View Article : Google Scholar : PubMed/NCBI

20 

Emer AA, Donatello NN, Batisti AP, Oliveira Belmonte LA, Santos ARS and Martins DF: The role of the endocannabinoid system in the antihyperalgesic effect of Cedrus atlantica essential oil inhalation in a mouse model of postoperative pain. J Ethnopharmacol. 210:477–484. 2018. View Article : Google Scholar : PubMed/NCBI

21 

Sakhaee MH, Sayyadi SAH, Sakhaee N, Sadeghnia HR, Hosseinzadeh H, Nourbakhsh F and Forouzanfar F: Cedrol protects against chronic constriction injury-induced neuropathic pain through inhibiting oxidative stress and inflammation. Metab Brain Dis. 35:1119–1126. 2020. View Article : Google Scholar : PubMed/NCBI

22 

Wang JW, Chen SS, Zhang YM, Guan J, Su GY, Ding M, Li W and Zhao YQ: Anti-inflammatory and analgesic activity based on polymorphism of cedrol in mice. Environ Toxicol Pharmacol. 68:13–18. 2019. View Article : Google Scholar : PubMed/NCBI

23 

Oh I, Yang WY, Park J, Lee S, Mar W, Oh KB and Shin J: In vitro Na+/K+-ATPase inhibitory activity and antimicrobial activity of sesquiterpenes isolated from Thujopsis dolabrata. Arch Pharm Res. 34:2141–2147. 2011. View Article : Google Scholar : PubMed/NCBI

24 

Chang KF, Huang XF, Chang JT, Huang YC, Lo WS, Hsiao CY and Tsai NM: Cedrol, a sesquiterpene alcohol, enhances the anticancer efficacy of temozolomide in attenuating drug resistance via regulation of the DNA damage response and MGMT Expression. J Nat Prod. 83:3021–3029. 2020. View Article : Google Scholar : PubMed/NCBI

25 

Chang KF, Huang XF, Chang JT, Huang YC, Weng JC and Tsai NM: Cedrol suppresses glioblastoma progression by triggering DNA damage and blocking nuclear translocation of the androgen receptor. Cancer Lett. 495:180–190. 2020. View Article : Google Scholar : PubMed/NCBI

26 

Claesson-Welsh L and Welsh M: VEGFA and tumour angiogenesis. J Intern Med. 273:114–127. 2013. View Article : Google Scholar : PubMed/NCBI

27 

Guo S, Lok J, Liu Y, Hayakawa K, Leung W, Xing C, Ji X and Lo EH: Assays to examine endothelial cell migration, tube formation, and gene expression profiles. Methods Mol Biol. 1135:393–402. 2014. View Article : Google Scholar : PubMed/NCBI

28 

Quintero-Fabian S, Arreola R, Becerril-Villanueva E, Torres-Romero JC, Arana-Argáez V, Lara-Riegos J, Ramírez-Camacho MA and Alvarez-Sánchez ME: Role of matrix metalloproteinases in angiogenesis and cancer. Front Oncol. 9:13702019. View Article : Google Scholar : PubMed/NCBI

29 

Fallah A, Sadeghinia A, Kahroba H, Samadi A, Heidari HR, Bradaran B, Zeinali S and Molavi O: Therapeutic targeting of angiogenesis molecular pathways in angiogenesis-dependent diseases. Biomed Pharmacother. 110:775–785. 2019. View Article : Google Scholar : PubMed/NCBI

30 

Carmeliet P and Jain RK: Molecular mechanisms and clinical applications of angiogenesis. Nature. 473:298–307. 2011. View Article : Google Scholar : PubMed/NCBI

31 

Verheul HM and Pinedo HM: Possible molecular mechanisms involved in the toxicity of angiogenesis inhibition. Nat Rev Cancer. 7:475–485. 2007. View Article : Google Scholar : PubMed/NCBI

32 

Chen X, Shen J, Zhao JM, Guan J, Li W, Xie QM and Zhao YQ: Cedrol attenuates collagen-induced arthritis in mice and modulates the inflammatory response in LPS-mediated fibroblast-like synoviocytes. Food Funct. 11:4752–4764. 2020. View Article : Google Scholar : PubMed/NCBI

33 

Mishra SK, Bae YS, Lee YM, Kim JS, Oh SH and Kim HM: Sesquiterpene alcohol cedrol chemosensitizes human cancer cells and suppresses cell proliferation by destabilizing plasma membrane lipid rafts. Front Cell Dev Biol. 8:5716762020. View Article : Google Scholar : PubMed/NCBI

34 

Zachary I and Gliki G: Signaling transduction mechanisms mediating biological actions of the vascular endothelial growth factor family. Cardiovasc Res. 49:568–581. 2001. View Article : Google Scholar : PubMed/NCBI

35 

Xu J, Liu X, Jiang Y, Chu L, Hao H, Liua Z, Verfaillie C, Zweier J, Gupta K and Liu Z: MAPK/ERK signalling mediates VEGF-induced bone marrow stem cell differentiation into endothelial cell. J Cell Mol Med. 12:2395–2406. 2008. View Article : Google Scholar : PubMed/NCBI

36 

Zhao M, Bai H, Wang E, Forrester JV and McCaig CD: Electrical stimulation directly induces pre-angiogenic responses in vascular endothelial cells by signaling through VEGF receptors. J Cell Sci. 117:397–405. 2004. View Article : Google Scholar : PubMed/NCBI

37 

Weis SM and Cheresh DA: Tumor angiogenesis: Molecular pathways and therapeutic targets. Nat Med. 17:1359–1370. 2011. View Article : Google Scholar : PubMed/NCBI

38 

Deryugina EI and Quigley JP: Tumor angiogenesis: MMP-mediated induction of intravasation- and metastasis-sustaining neovasculature. Matrix Biol. 44–46. 94–112. 2015.

39 

Saraswati S, Kumar S and Alhaider AA: α-santalol inhibits the angiogenesis and growth of human prostate tumor growth by targeting vascular endothelial growth factor receptor 2-mediated AKT/mTOR/P70S6K signaling pathway. Mol Cancer. 12:1472013. View Article : Google Scholar : PubMed/NCBI

40 

Liu XQ, Kiefl R, Roskopf C, Tian F and Huber RM: Interactions among lung cancer cells, fibroblasts, and macrophages in 3D Co-cultures and the impact on MMP-1 and VEGF expression. PLoS One. 11:e01562682016. View Article : Google Scholar : PubMed/NCBI

Related Articles

  • Abstract
  • View
  • Download
  • Twitter
Copy and paste a formatted citation
Spandidos Publications style
Chang K, Liu C, Huang Y, Hsiao C and Tsai N: Downregulation of VEGFR2 signaling by cedrol abrogates VEGF‑driven angiogenesis and proliferation of glioblastoma cells through AKT/P70S6K and MAPK/ERK1/2 pathways. Oncol Lett 26: 342, 2023.
APA
Chang, K., Liu, C., Huang, Y., Hsiao, C., & Tsai, N. (2023). Downregulation of VEGFR2 signaling by cedrol abrogates VEGF‑driven angiogenesis and proliferation of glioblastoma cells through AKT/P70S6K and MAPK/ERK1/2 pathways. Oncology Letters, 26, 342. https://doi.org/10.3892/ol.2023.13928
MLA
Chang, K., Liu, C., Huang, Y., Hsiao, C., Tsai, N."Downregulation of VEGFR2 signaling by cedrol abrogates VEGF‑driven angiogenesis and proliferation of glioblastoma cells through AKT/P70S6K and MAPK/ERK1/2 pathways". Oncology Letters 26.2 (2023): 342.
Chicago
Chang, K., Liu, C., Huang, Y., Hsiao, C., Tsai, N."Downregulation of VEGFR2 signaling by cedrol abrogates VEGF‑driven angiogenesis and proliferation of glioblastoma cells through AKT/P70S6K and MAPK/ERK1/2 pathways". Oncology Letters 26, no. 2 (2023): 342. https://doi.org/10.3892/ol.2023.13928
Copy and paste a formatted citation
x
Spandidos Publications style
Chang K, Liu C, Huang Y, Hsiao C and Tsai N: Downregulation of VEGFR2 signaling by cedrol abrogates VEGF‑driven angiogenesis and proliferation of glioblastoma cells through AKT/P70S6K and MAPK/ERK1/2 pathways. Oncol Lett 26: 342, 2023.
APA
Chang, K., Liu, C., Huang, Y., Hsiao, C., & Tsai, N. (2023). Downregulation of VEGFR2 signaling by cedrol abrogates VEGF‑driven angiogenesis and proliferation of glioblastoma cells through AKT/P70S6K and MAPK/ERK1/2 pathways. Oncology Letters, 26, 342. https://doi.org/10.3892/ol.2023.13928
MLA
Chang, K., Liu, C., Huang, Y., Hsiao, C., Tsai, N."Downregulation of VEGFR2 signaling by cedrol abrogates VEGF‑driven angiogenesis and proliferation of glioblastoma cells through AKT/P70S6K and MAPK/ERK1/2 pathways". Oncology Letters 26.2 (2023): 342.
Chicago
Chang, K., Liu, C., Huang, Y., Hsiao, C., Tsai, N."Downregulation of VEGFR2 signaling by cedrol abrogates VEGF‑driven angiogenesis and proliferation of glioblastoma cells through AKT/P70S6K and MAPK/ERK1/2 pathways". Oncology Letters 26, no. 2 (2023): 342. https://doi.org/10.3892/ol.2023.13928
Follow us
  • Twitter
  • LinkedIn
  • Facebook
About
  • Spandidos Publications
  • Careers
  • Cookie Policy
  • Privacy Policy
How can we help?
  • Help
  • Live Chat
  • Contact
  • Email to our Support Team