Spandidos Publications Logo
  • About
    • About Spandidos
    • Aims and Scopes
    • Abstracting and Indexing
    • Editorial Policies
    • Reprints and Permissions
    • Job Opportunities
    • Terms and Conditions
    • Contact
  • Journals
    • All Journals
    • Oncology Letters
      • Oncology Letters
      • Information for Authors
      • Editorial Policies
      • Editorial Board
      • Aims and Scope
      • Abstracting and Indexing
      • Bibliographic Information
      • Archive
    • International Journal of Oncology
      • International Journal of Oncology
      • Information for Authors
      • Editorial Policies
      • Editorial Board
      • Aims and Scope
      • Abstracting and Indexing
      • Bibliographic Information
      • Archive
    • Molecular and Clinical Oncology
      • Molecular and Clinical Oncology
      • Information for Authors
      • Editorial Policies
      • Editorial Board
      • Aims and Scope
      • Abstracting and Indexing
      • Bibliographic Information
      • Archive
    • Experimental and Therapeutic Medicine
      • Experimental and Therapeutic Medicine
      • Information for Authors
      • Editorial Policies
      • Editorial Board
      • Aims and Scope
      • Abstracting and Indexing
      • Bibliographic Information
      • Archive
    • International Journal of Molecular Medicine
      • International Journal of Molecular Medicine
      • Information for Authors
      • Editorial Policies
      • Editorial Board
      • Aims and Scope
      • Abstracting and Indexing
      • Bibliographic Information
      • Archive
    • Biomedical Reports
      • Biomedical Reports
      • Information for Authors
      • Editorial Policies
      • Editorial Board
      • Aims and Scope
      • Abstracting and Indexing
      • Bibliographic Information
      • Archive
    • Oncology Reports
      • Oncology Reports
      • Information for Authors
      • Editorial Policies
      • Editorial Board
      • Aims and Scope
      • Abstracting and Indexing
      • Bibliographic Information
      • Archive
    • Molecular Medicine Reports
      • Molecular Medicine Reports
      • Information for Authors
      • Editorial Policies
      • Editorial Board
      • Aims and Scope
      • Abstracting and Indexing
      • Bibliographic Information
      • Archive
    • World Academy of Sciences Journal
      • World Academy of Sciences Journal
      • Information for Authors
      • Editorial Policies
      • Editorial Board
      • Aims and Scope
      • Abstracting and Indexing
      • Bibliographic Information
      • Archive
    • International Journal of Functional Nutrition
      • International Journal of Functional Nutrition
      • Information for Authors
      • Editorial Policies
      • Editorial Board
      • Aims and Scope
      • Abstracting and Indexing
      • Bibliographic Information
      • Archive
    • International Journal of Epigenetics
      • International Journal of Epigenetics
      • Information for Authors
      • Editorial Policies
      • Editorial Board
      • Aims and Scope
      • Abstracting and Indexing
      • Bibliographic Information
      • Archive
    • Medicine International
      • Medicine International
      • Information for Authors
      • Editorial Policies
      • Editorial Board
      • Aims and Scope
      • Abstracting and Indexing
      • Bibliographic Information
      • Archive
  • Articles
  • Information
    • Information for Authors
    • Information for Reviewers
    • Information for Librarians
    • Information for Advertisers
    • Conferences
  • Language Editing
Spandidos Publications Logo
  • About
    • About Spandidos
    • Aims and Scopes
    • Abstracting and Indexing
    • Editorial Policies
    • Reprints and Permissions
    • Job Opportunities
    • Terms and Conditions
    • Contact
  • Journals
    • All Journals
    • Biomedical Reports
      • Information for Authors
      • Editorial Policies
      • Editorial Board
      • Aims and Scope
      • Abstracting and Indexing
      • Bibliographic Information
      • Archive
    • Experimental and Therapeutic Medicine
      • Information for Authors
      • Editorial Policies
      • Editorial Board
      • Aims and Scope
      • Abstracting and Indexing
      • Bibliographic Information
      • Archive
    • International Journal of Epigenetics
      • Information for Authors
      • Editorial Policies
      • Editorial Board
      • Aims and Scope
      • Abstracting and Indexing
      • Bibliographic Information
      • Archive
    • International Journal of Functional Nutrition
      • Information for Authors
      • Editorial Policies
      • Editorial Board
      • Aims and Scope
      • Abstracting and Indexing
      • Bibliographic Information
      • Archive
    • International Journal of Molecular Medicine
      • Information for Authors
      • Editorial Policies
      • Editorial Board
      • Aims and Scope
      • Abstracting and Indexing
      • Bibliographic Information
      • Archive
    • International Journal of Oncology
      • Information for Authors
      • Editorial Policies
      • Editorial Board
      • Aims and Scope
      • Abstracting and Indexing
      • Bibliographic Information
      • Archive
    • Medicine International
      • Information for Authors
      • Editorial Policies
      • Editorial Board
      • Aims and Scope
      • Abstracting and Indexing
      • Bibliographic Information
      • Archive
    • Molecular and Clinical Oncology
      • Information for Authors
      • Editorial Policies
      • Editorial Board
      • Aims and Scope
      • Abstracting and Indexing
      • Bibliographic Information
      • Archive
    • Molecular Medicine Reports
      • Information for Authors
      • Editorial Policies
      • Editorial Board
      • Aims and Scope
      • Abstracting and Indexing
      • Bibliographic Information
      • Archive
    • Oncology Letters
      • Information for Authors
      • Editorial Policies
      • Editorial Board
      • Aims and Scope
      • Abstracting and Indexing
      • Bibliographic Information
      • Archive
    • Oncology Reports
      • Information for Authors
      • Editorial Policies
      • Editorial Board
      • Aims and Scope
      • Abstracting and Indexing
      • Bibliographic Information
      • Archive
    • World Academy of Sciences Journal
      • Information for Authors
      • Editorial Policies
      • Editorial Board
      • Aims and Scope
      • Abstracting and Indexing
      • Bibliographic Information
      • Archive
  • Articles
  • Information
    • For Authors
    • For Reviewers
    • For Librarians
    • For Advertisers
    • Conferences
  • Language Editing
Login Register Submit
  • This site uses cookies
  • You can change your cookie settings at any time by following the instructions in our Cookie Policy. To find out more, you may read our Privacy Policy.

    I agree
Search articles by DOI, keyword, author or affiliation
Search
Advanced Search
presentation
Oncology Letters
Join Editorial Board Propose a Special Issue
Print ISSN: 1792-1074 Online ISSN: 1792-1082
Journal Cover
October-2023 Volume 26 Issue 4

Full Size Image

Sign up for eToc alerts
Recommend to Library

Journals

International Journal of Molecular Medicine

International Journal of Molecular Medicine

International Journal of Molecular Medicine is an international journal devoted to molecular mechanisms of human disease.

International Journal of Oncology

International Journal of Oncology

International Journal of Oncology is an international journal devoted to oncology research and cancer treatment.

Molecular Medicine Reports

Molecular Medicine Reports

Covers molecular medicine topics such as pharmacology, pathology, genetics, neuroscience, infectious diseases, molecular cardiology, and molecular surgery.

Oncology Reports

Oncology Reports

Oncology Reports is an international journal devoted to fundamental and applied research in Oncology.

Experimental and Therapeutic Medicine

Experimental and Therapeutic Medicine

Experimental and Therapeutic Medicine is an international journal devoted to laboratory and clinical medicine.

Oncology Letters

Oncology Letters

Oncology Letters is an international journal devoted to Experimental and Clinical Oncology.

Biomedical Reports

Biomedical Reports

Explores a wide range of biological and medical fields, including pharmacology, genetics, microbiology, neuroscience, and molecular cardiology.

Molecular and Clinical Oncology

Molecular and Clinical Oncology

International journal addressing all aspects of oncology research, from tumorigenesis and oncogenes to chemotherapy and metastasis.

World Academy of Sciences Journal

World Academy of Sciences Journal

Multidisciplinary open-access journal spanning biochemistry, genetics, neuroscience, environmental health, and synthetic biology.

International Journal of Functional Nutrition

International Journal of Functional Nutrition

Open-access journal combining biochemistry, pharmacology, immunology, and genetics to advance health through functional nutrition.

International Journal of Epigenetics

International Journal of Epigenetics

Publishes open-access research on using epigenetics to advance understanding and treatment of human disease.

Medicine International

Medicine International

An International Open Access Journal Devoted to General Medicine.

Journal Cover
October-2023 Volume 26 Issue 4

Full Size Image

Sign up for eToc alerts
Recommend to Library

  • Article
  • Citations
    • Cite This Article
    • Download Citation
    • Create Citation Alert
    • Remove Citation Alert
    • Cited By
  • Similar Articles
    • Related Articles (in Spandidos Publications)
    • Similar Articles (Google Scholar)
    • Similar Articles (PubMed)
  • Download PDF
  • Download XML
  • View XML
Article Open Access

RRM2‑mediated Wnt/β‑catenin signaling pathway activation in lung adenocarcinoma: A potential prognostic biomarker

  • Authors:
    • Yongjie Jiang
    • Xing Hu
    • Min Pang
    • Yuyan Huang
    • Bi Ren
    • Liping He
    • Li Jiang
  • View Affiliations / Copyright

    Affiliations: Department of Respiratory and Critical Care Medicine, The Affiliated Hospital of North Sichuan Medical College, Nanchong, Sichuan 637000, P.R. China
    Copyright: © Jiang et al. This is an open access article distributed under the terms of Creative Commons Attribution License.
  • Article Number: 417
    |
    Published online on: August 10, 2023
       https://doi.org/10.3892/ol.2023.14003
  • Expand metrics +
Metrics: Total Views: 0 (Spandidos Publications: | PMC Statistics: )
Metrics: Total PDF Downloads: 0 (Spandidos Publications: | PMC Statistics: )
Cited By (CrossRef): 0 citations Loading Articles...

This article is mentioned in:



Abstract

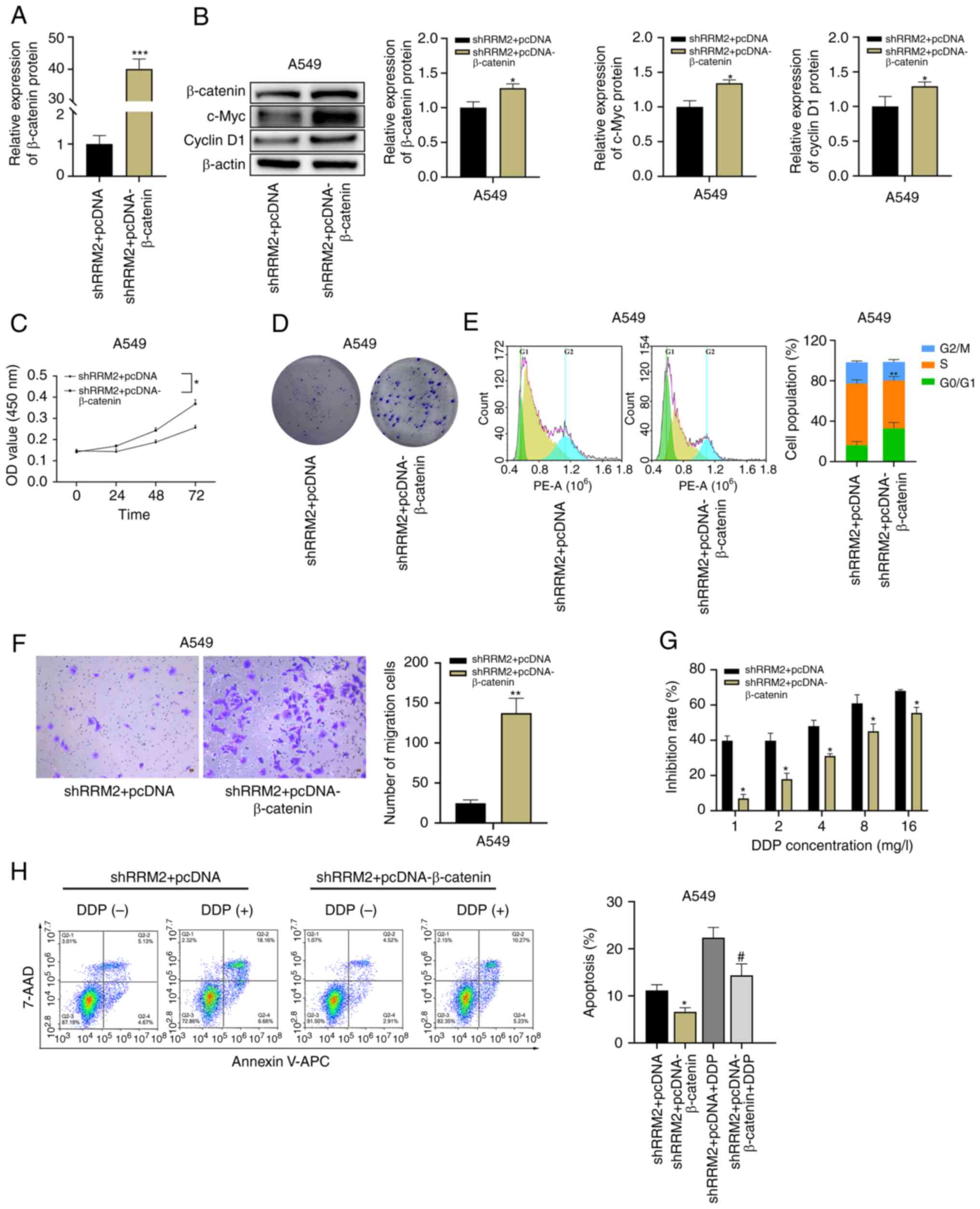
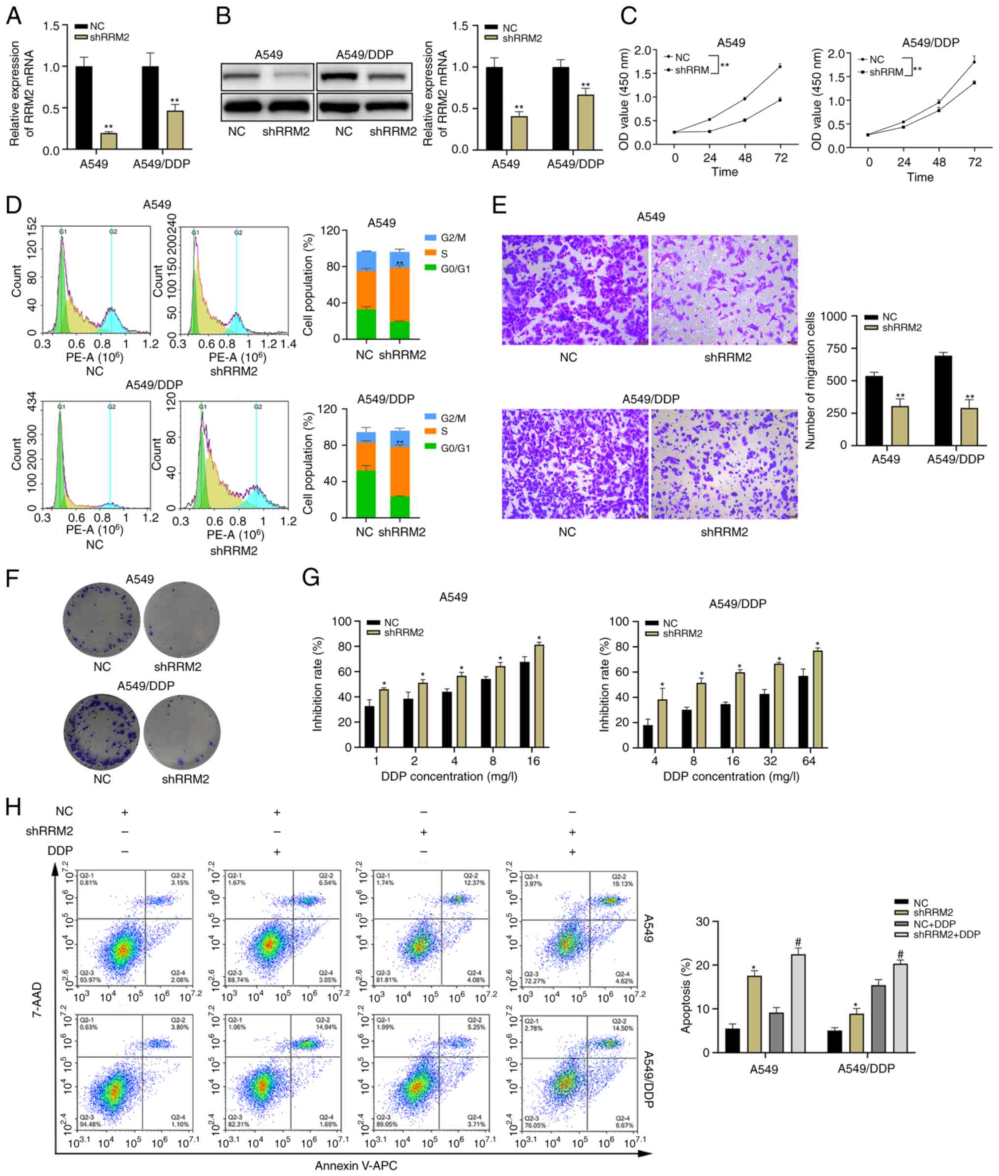
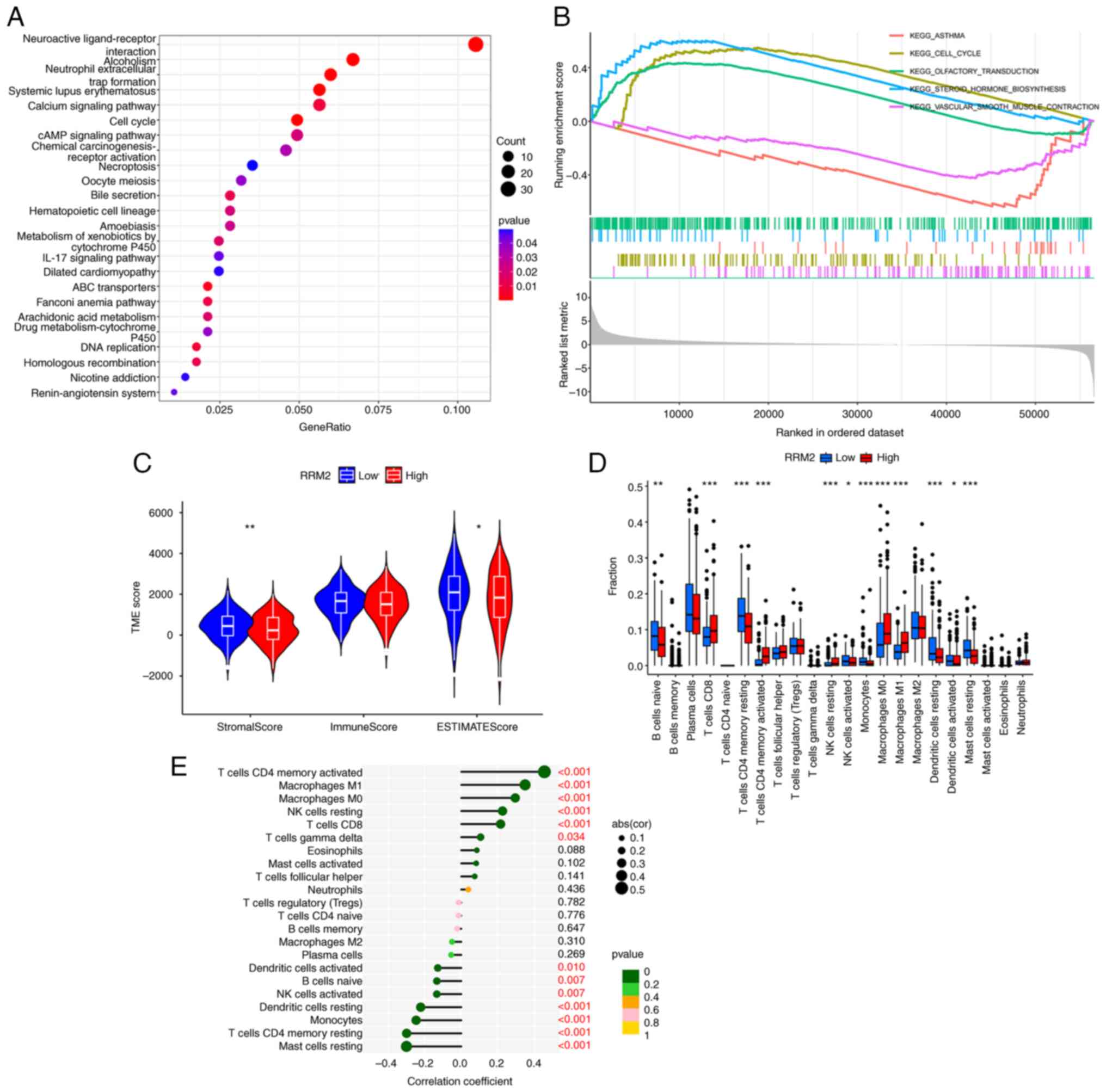
The present study aimed to investigate the role and mechanism of action of ribonucleotide reductase M2 (RRM2) in lung adenocarcinoma and its potential as a therapeutic target. Data of patients with lung adenocarcinoma from The Cancer Genome Atlas database were collected and analyzed to evaluate the potential of RRM2 as a biomarker. The expression of RRM2 was evaluated in the A549 cell line and its cisplatin‑resistant A549/DDP cell line derivative by western blot and reverse transcription‑quantitative PCR. The study also investigated cell proliferation and the mechanism by which RRM2 controls cellular cisplatin resistance using CCK‑8 and colony‑formation assays. In addition, cell migration was assessed using Transwell assays, and the cell cycle and apoptosis were examined using flow cytometry. RRM2 was highly expressed in lung adenocarcinoma and was associated with the clinical TMN stage. Functional enrichment analysis showed that RRM2 was enriched in the cell cycle. Immune cell infiltration analysis identified 12 types of immune cell that exhibited differences between patients expressing different levels of RRM2. Cellular assays revealed higher levels of RRM2 expression in A549/DDP cells than A549 cells, and its expression was induced by cisplatin. RRM2 knockdown decreased cell proliferation and migration, accelerated apoptosis and caused cell cycle arrest in the S‑phase, increasing the sensitivity of A549 and A549/DDP cells to cisplatin through the Wnt/β‑catenin signaling pathway. Overexpression of β‑catenin reduced the effects of RRM2 knockdown on A549 cells. Lung adenocarcinoma growth may be influenced by RRM2 through the Wnt/β‑catenin signaling pathway, suggesting a potential pathway for cancer progression.
View Figures

Figure 1

Figure 2

Figure 3

Figure 4

Figure 5

Figure 6

View References

1 

Sung H, Ferlay J, Siegel RL, Laversanne M, Soerjomataram I, Jemal A and Bray F: Global cancer statistics 2020: GLOBOCAN estimates of incidence and mortality worldwide for 36 cancers in 185 countries. CA Cancer J Clin. 71:209–249. 2021. View Article : Google Scholar : PubMed/NCBI

2 

Liu X, Liu B, Li R, Wang F, Wang N, Zhang M, Bai Y, Wu J, Liu L, Han D, et al: miR-146a-5p plays an oncogenic role in NSCLC via suppression of TRAF6. Front Cell Dev Biol. 8:8472020. View Article : Google Scholar : PubMed/NCBI

3 

Hellmann MD, Li BT, Chaft JE and Kris MG: Chemotherapy remains an essential element of personalized care for persons with lung cancers. Ann Oncol. 27:1829–1835. 2016. View Article : Google Scholar : PubMed/NCBI

4 

Sarin N, Engel F, Kalayda GV, Mannewitz M, Cinatl J Jr, Rothweiler F, Michaelis M, Saafan H, Ritter CA, Jaehde U and Frötschl R: Cisplatin resistance in non-small cell lung cancer cells is associated with an abrogation of cisplatin-induced G2/M cell cycle arrest. PLoS One. 12:e1810812017. View Article : Google Scholar

5 

Mazzu YZ, Armenia J, Chakraborty G, Yoshikawa Y, Coggins SA, Nandakumar S, Gerke TA, Pomerantz MM, Qiu X, Zhao H, et al: A novel mechanism driving poor-prognosis prostate cancer: Overexpression of the DNA repair gene, ribonucleotide reductase small subunit M2 (RRM2). Clin Cancer Res. 25:4480–4492. 2019. View Article : Google Scholar : PubMed/NCBI

6 

Duxbury MS, Ito H, Zinner MJ, Ashley SW and Whang EE: RNA interference targeting the M2 subunit of ribonucleotide reductase enhances pancreatic adenocarcinoma chemosensitivity to gemcitabine. Oncogene. 23:1539–1548. 2004. View Article : Google Scholar : PubMed/NCBI

7 

Peng S, Yi L, Liao L, Bin Y, Qu W and Hu H: Circ_0008285 knockdown represses tumor development by miR-384/RRM2 axis in hepatocellular carcinoma. Ann Hepatol. 27:1007432022. View Article : Google Scholar : PubMed/NCBI

8 

Liu Q, Guo L, Qi H, Lou M, Wang R, Hai B, Xu K, Zhu L, Ding Y, Li C, et al: A MYBL2 complex for RRM2 transactivation and the synthetic effect of MYBL2 knockdown with WEE1 inhibition against colorectal cancer. Cell Death Dis. 12:6832021. View Article : Google Scholar : PubMed/NCBI

9 

Chang CC, Lin CC, Wang CH, Huang CC, Ke TW, Wei PL, Yeh KT, Hsu KC, Hsu NY and Cheng YW: MiR-211 regulates the expression of RRM2 in tumoral metastasis and recurrence in colorectal cancer patients with a k-ras gene mutation. Oncol Lett. 15:8107–8117. 2018.PubMed/NCBI

10 

Liu Q, Song C, Li J, Liu M, Fu L, Jiang J, Zeng Z and Zhu H: E2F2 enhances the chemoresistance of pancreatic cancer to gemcitabine by regulating the cell cycle and upregulating the expression of RRM2. Med Oncol. 39:1242022. View Article : Google Scholar : PubMed/NCBI

11 

Lu H, Lu S, Yang D, Zhang L, Ye J, Li M and Hu W: MiR-20a-5p regulates gemcitabine chemosensitivity by targeting RRM2 in pancreatic cancer cells and serves as a predictor for gemcitabine-based chemotherapy. Biosci Rep. 39:BSR201813742019. View Article : Google Scholar : PubMed/NCBI

12 

Chen P, Wu JN, Shu Y, Jiang HG, Zhao XH, Qian H, Chen K, Lan T, Chen CG and Li J: Gemcitabine resistance mediated by ribonucleotide reductase M2 in lung squamous cell carcinoma is reversed by GW8510 through autophagy induction. Clin Sci (Lond). 132:1417–1433. 2018. View Article : Google Scholar : PubMed/NCBI

13 

Chen CW, Li Y, Hu S, Zhou W, Meng Y, Li Z, Zhang Y, Sun J, Bo Z, DePamphilis ML, et al: DHS (trans-4,4′-dihydroxystilbene) suppresses DNA replication and tumor growth by inhibiting RRM2 (ribonucleotide reductase regulatory subunit M2). Oncogene. 38:2364–2379. 2019. View Article : Google Scholar : PubMed/NCBI

14 

Xue T, Wang L, Li Y, Song H, Chu H, Yang H, Guo A and Jiao J: SiRNA-mediated RRM2 gene silencing combined with cisplatin in the treatment of epithelial ovarian cancer in vivo: An experimental study of nude mice. Int J Med Sci. 16:1510–1516. 2019. View Article : Google Scholar : PubMed/NCBI

15 

Zhang M, Wang J, Yao R and Wang L: Small interfering RNA (siRNA)-mediated silencing of the M2 subunit of ribonucleotide reductase: A novel therapeutic strategy in ovarian cancer. Int J Gynecol Cancer. 23:659–666. 2013. View Article : Google Scholar : PubMed/NCBI

16 

Wang L, Meng L, Wang XW, Ma GY and Chen JH: Expression of RRM1 and RRM2 as a novel prognostic marker in advanced non-small cell lung cancer receiving chemotherapy. Tumour Biol. 35:1899–1906. 2014. View Article : Google Scholar : PubMed/NCBI

17 

Deng Y, Chen X, Huang C, Song J, Feng S, Chen X and Zhou R: Screening and validation of significant genes with poor prognosis in pathologic stage-I lung adenocarcinoma. J Oncol. 2022:37940212022. View Article : Google Scholar : PubMed/NCBI

18 

Grossi F, Dal Bello MG, Salvi S, Puzone R, Pfeffer U, Fontana V, Alama A, Rijavec E, Barletta G, Genova C, et al: Expression of ribonucleotide reductase subunit-2 and thymidylate synthase correlates with poor prognosis in patients with resected stages I–III non-small cell lung cancer. Dis Markers. 2015:3026492015. View Article : Google Scholar : PubMed/NCBI

19 

DasGupta R, Kaykas A, Moon RT and Perrimon N: Functional genomic analysis of the Wnt-wingless signaling pathway. Science. 308:826–833. 2005. View Article : Google Scholar : PubMed/NCBI

20 

Brown AM: Canonical Wnt signaling: High-throughput RNAi widens the path. Genome Biol. 6:2312005. View Article : Google Scholar : PubMed/NCBI

21 

Xu H and Li B: MicroRNA-582-3p targeting ribonucleotide reductase regulatory subunit M2 inhibits the tumorigenesis of hepatocellular carcinoma by regulating the Wnt/β-catenin signaling pathway. Bioengineered. 13:12876–12887. 2022. View Article : Google Scholar : PubMed/NCBI

22 

Liu X, Peng J, Zhou Y, Xie B and Wang J: Silencing RRM2 inhibits multiple myeloma by targeting the Wnt/beta-catenin signaling pathway. Mol Med Rep. 20:2159–2166. 2019.PubMed/NCBI

23 

Livak KJ and Schmittgen TD: Analysis of relative gene expression data using real-time quantitative PCR and the 2(−Delta Delta C(T)) method. Methods. 25:402–408. 2001. View Article : Google Scholar : PubMed/NCBI

24 

Zhang YW, Jones TL, Martin SE, Caplen NJ and Pommier Y: Implication of checkpoint kinase-dependent up-regulation of ribonucleotide reductase R2 in DNA damage response. J Biol Chem. 284:18085–18095. 2009. View Article : Google Scholar : PubMed/NCBI

25 

Cabral-Pacheco GA, Garza-Veloz I, Castruita-De LRC, Ramirez-Acuna JM, Perez-Romero BA, Guerrero-Rodriguez JF, Martinez-Avila N and Martinez-Fierro ML: The roles of matrix metalloproteinases and their inhibitors in human diseases. Int J Mol Sci. 21:97392020. View Article : Google Scholar : PubMed/NCBI

26 

Sisto M, Ribatti D and Lisi S: Cadherin signaling in cancer and autoimmune diseases. Int J Mol Sci. 22:133582021. View Article : Google Scholar : PubMed/NCBI

27 

Dasari S and Tchounwou PB: Cisplatin in cancer therapy: Molecular mechanisms of action. Eur J Pharmacol. 740:364–378. 2014. View Article : Google Scholar : PubMed/NCBI

28 

Kryczka J, Kryczka J, Czarnecka-Chrebelska KH and Brzezianska-Lasota E: Molecular mechanisms of chemoresistance induced by cisplatin in NSCLC cancer therapy. Int J Mol Sci. 22:88852021. View Article : Google Scholar : PubMed/NCBI

29 

Li S, Mai H, Zhu Y, Li G, Sun J, Li G, Liang B and Chen S: MicroRNA-4500 inhibits migration, invasion, and angiogenesis of breast cancer cells via RRM2-dependent MAPK signaling pathway. Mol Ther Nucleic Acids. 21:278–289. 2020. View Article : Google Scholar : PubMed/NCBI

30 

Khan P, Siddiqui JA, Kshirsagar PG, Venkata RC, Maurya SK, Mirzapoiazova T, Perumal N, Chaudhary S, Kanchan RK, Fatima M, et al: MicroRNA-1 attenuates the growth and metastasis of small cell lung cancer through CXCR4/FOXM1/RRM2 axis. Mol Cancer. 22:12023. View Article : Google Scholar : PubMed/NCBI

31 

Zou Y, Zhou J, Xu B, Li W and Wang Z: Ribonucleotide reductase subunit M2 as a novel target for clear-cell renal cell carcinoma. Onco Targets Ther. 12:3267–3275. 2019. View Article : Google Scholar : PubMed/NCBI

32 

Shan J, Wang Z, Mo Q, Long J, Fan Y, Cheng L, Zhang T, Liu X and Wang X: Ribonucleotide reductase M2 subunit silencing suppresses tumorigenesis in pancreatic cancer via inactivation of PI3K/AKT/mTOR pathway. Pancreatology. 22:401–413. 2022. View Article : Google Scholar : PubMed/NCBI

33 

Liu Y, Zhang Y, Li Q, Xu R and Huang N: MiR-200c-3p and miR-485-5p overexpression elevates cisplatin sensitivity and suppresses the malignant phenotypes of non-small cell lung cancer cells through targeting RRM2. Thorac Cancer. 13:1974–1985. 2022. View Article : Google Scholar : PubMed/NCBI

34 

Ma X, Fu T, Ke ZY, Du SL, Wang XC, Zhou N, Zhong MY, Liu YJ and Liang AL: MiR-17- 5p/RRM2 regulated gemcitabine resistance in lung cancer A549 cells. Cell Cycle. 22:1367–1379. 2023. View Article : Google Scholar : PubMed/NCBI

35 

Jiang X, Li Y, Zhang N, Gao Y, Han L, Li S, Li J, Liu X, Gong Y and Xie C: RRM2 silencing suppresses malignant phenotype and enhances radiosensitivity via activating cGAS/STING signaling pathway in lung adenocarcinoma. Cell Biosci. 11:742021. View Article : Google Scholar : PubMed/NCBI

36 

Cao X, Xue F, Chen H, Shen L, Yuan X, Yu Y, Zong Y, Zhong L and Huang F: MiR-202-3p inhibits the proliferation and metastasis of lung adenocarcinoma cells by targeting RRM2. Ann Transl Med. 10:13742022. View Article : Google Scholar : PubMed/NCBI

Related Articles

  • Abstract
  • View
  • Download
  • Twitter
Copy and paste a formatted citation
Spandidos Publications style
Jiang Y, Hu X, Pang M, Huang Y, Ren B, He L and Jiang L: RRM2‑mediated Wnt/β‑catenin signaling pathway activation in lung adenocarcinoma: A potential prognostic biomarker. Oncol Lett 26: 417, 2023.
APA
Jiang, Y., Hu, X., Pang, M., Huang, Y., Ren, B., He, L., & Jiang, L. (2023). RRM2‑mediated Wnt/β‑catenin signaling pathway activation in lung adenocarcinoma: A potential prognostic biomarker. Oncology Letters, 26, 417. https://doi.org/10.3892/ol.2023.14003
MLA
Jiang, Y., Hu, X., Pang, M., Huang, Y., Ren, B., He, L., Jiang, L."RRM2‑mediated Wnt/β‑catenin signaling pathway activation in lung adenocarcinoma: A potential prognostic biomarker". Oncology Letters 26.4 (2023): 417.
Chicago
Jiang, Y., Hu, X., Pang, M., Huang, Y., Ren, B., He, L., Jiang, L."RRM2‑mediated Wnt/β‑catenin signaling pathway activation in lung adenocarcinoma: A potential prognostic biomarker". Oncology Letters 26, no. 4 (2023): 417. https://doi.org/10.3892/ol.2023.14003
Copy and paste a formatted citation
x
Spandidos Publications style
Jiang Y, Hu X, Pang M, Huang Y, Ren B, He L and Jiang L: RRM2‑mediated Wnt/β‑catenin signaling pathway activation in lung adenocarcinoma: A potential prognostic biomarker. Oncol Lett 26: 417, 2023.
APA
Jiang, Y., Hu, X., Pang, M., Huang, Y., Ren, B., He, L., & Jiang, L. (2023). RRM2‑mediated Wnt/β‑catenin signaling pathway activation in lung adenocarcinoma: A potential prognostic biomarker. Oncology Letters, 26, 417. https://doi.org/10.3892/ol.2023.14003
MLA
Jiang, Y., Hu, X., Pang, M., Huang, Y., Ren, B., He, L., Jiang, L."RRM2‑mediated Wnt/β‑catenin signaling pathway activation in lung adenocarcinoma: A potential prognostic biomarker". Oncology Letters 26.4 (2023): 417.
Chicago
Jiang, Y., Hu, X., Pang, M., Huang, Y., Ren, B., He, L., Jiang, L."RRM2‑mediated Wnt/β‑catenin signaling pathway activation in lung adenocarcinoma: A potential prognostic biomarker". Oncology Letters 26, no. 4 (2023): 417. https://doi.org/10.3892/ol.2023.14003
Follow us
  • Twitter
  • LinkedIn
  • Facebook
About
  • Spandidos Publications
  • Careers
  • Cookie Policy
  • Privacy Policy
How can we help?
  • Help
  • Live Chat
  • Contact
  • Email to our Support Team