Spandidos Publications Logo
  • About
    • About Spandidos
    • Aims and Scopes
    • Abstracting and Indexing
    • Editorial Policies
    • Reprints and Permissions
    • Job Opportunities
    • Terms and Conditions
    • Contact
  • Journals
    • All Journals
    • Oncology Letters
      • Oncology Letters
      • Information for Authors
      • Editorial Policies
      • Editorial Board
      • Aims and Scope
      • Abstracting and Indexing
      • Bibliographic Information
      • Archive
    • International Journal of Oncology
      • International Journal of Oncology
      • Information for Authors
      • Editorial Policies
      • Editorial Board
      • Aims and Scope
      • Abstracting and Indexing
      • Bibliographic Information
      • Archive
    • Molecular and Clinical Oncology
      • Molecular and Clinical Oncology
      • Information for Authors
      • Editorial Policies
      • Editorial Board
      • Aims and Scope
      • Abstracting and Indexing
      • Bibliographic Information
      • Archive
    • Experimental and Therapeutic Medicine
      • Experimental and Therapeutic Medicine
      • Information for Authors
      • Editorial Policies
      • Editorial Board
      • Aims and Scope
      • Abstracting and Indexing
      • Bibliographic Information
      • Archive
    • International Journal of Molecular Medicine
      • International Journal of Molecular Medicine
      • Information for Authors
      • Editorial Policies
      • Editorial Board
      • Aims and Scope
      • Abstracting and Indexing
      • Bibliographic Information
      • Archive
    • Biomedical Reports
      • Biomedical Reports
      • Information for Authors
      • Editorial Policies
      • Editorial Board
      • Aims and Scope
      • Abstracting and Indexing
      • Bibliographic Information
      • Archive
    • Oncology Reports
      • Oncology Reports
      • Information for Authors
      • Editorial Policies
      • Editorial Board
      • Aims and Scope
      • Abstracting and Indexing
      • Bibliographic Information
      • Archive
    • Molecular Medicine Reports
      • Molecular Medicine Reports
      • Information for Authors
      • Editorial Policies
      • Editorial Board
      • Aims and Scope
      • Abstracting and Indexing
      • Bibliographic Information
      • Archive
    • World Academy of Sciences Journal
      • World Academy of Sciences Journal
      • Information for Authors
      • Editorial Policies
      • Editorial Board
      • Aims and Scope
      • Abstracting and Indexing
      • Bibliographic Information
      • Archive
    • International Journal of Functional Nutrition
      • International Journal of Functional Nutrition
      • Information for Authors
      • Editorial Policies
      • Editorial Board
      • Aims and Scope
      • Abstracting and Indexing
      • Bibliographic Information
      • Archive
    • International Journal of Epigenetics
      • International Journal of Epigenetics
      • Information for Authors
      • Editorial Policies
      • Editorial Board
      • Aims and Scope
      • Abstracting and Indexing
      • Bibliographic Information
      • Archive
    • Medicine International
      • Medicine International
      • Information for Authors
      • Editorial Policies
      • Editorial Board
      • Aims and Scope
      • Abstracting and Indexing
      • Bibliographic Information
      • Archive
  • Articles
  • Information
    • Information for Authors
    • Information for Reviewers
    • Information for Librarians
    • Information for Advertisers
    • Conferences
  • Language Editing
Spandidos Publications Logo
  • About
    • About Spandidos
    • Aims and Scopes
    • Abstracting and Indexing
    • Editorial Policies
    • Reprints and Permissions
    • Job Opportunities
    • Terms and Conditions
    • Contact
  • Journals
    • All Journals
    • Biomedical Reports
      • Information for Authors
      • Editorial Policies
      • Editorial Board
      • Aims and Scope
      • Abstracting and Indexing
      • Bibliographic Information
      • Archive
    • Experimental and Therapeutic Medicine
      • Information for Authors
      • Editorial Policies
      • Editorial Board
      • Aims and Scope
      • Abstracting and Indexing
      • Bibliographic Information
      • Archive
    • International Journal of Epigenetics
      • Information for Authors
      • Editorial Policies
      • Editorial Board
      • Aims and Scope
      • Abstracting and Indexing
      • Bibliographic Information
      • Archive
    • International Journal of Functional Nutrition
      • Information for Authors
      • Editorial Policies
      • Editorial Board
      • Aims and Scope
      • Abstracting and Indexing
      • Bibliographic Information
      • Archive
    • International Journal of Molecular Medicine
      • Information for Authors
      • Editorial Policies
      • Editorial Board
      • Aims and Scope
      • Abstracting and Indexing
      • Bibliographic Information
      • Archive
    • International Journal of Oncology
      • Information for Authors
      • Editorial Policies
      • Editorial Board
      • Aims and Scope
      • Abstracting and Indexing
      • Bibliographic Information
      • Archive
    • Medicine International
      • Information for Authors
      • Editorial Policies
      • Editorial Board
      • Aims and Scope
      • Abstracting and Indexing
      • Bibliographic Information
      • Archive
    • Molecular and Clinical Oncology
      • Information for Authors
      • Editorial Policies
      • Editorial Board
      • Aims and Scope
      • Abstracting and Indexing
      • Bibliographic Information
      • Archive
    • Molecular Medicine Reports
      • Information for Authors
      • Editorial Policies
      • Editorial Board
      • Aims and Scope
      • Abstracting and Indexing
      • Bibliographic Information
      • Archive
    • Oncology Letters
      • Information for Authors
      • Editorial Policies
      • Editorial Board
      • Aims and Scope
      • Abstracting and Indexing
      • Bibliographic Information
      • Archive
    • Oncology Reports
      • Information for Authors
      • Editorial Policies
      • Editorial Board
      • Aims and Scope
      • Abstracting and Indexing
      • Bibliographic Information
      • Archive
    • World Academy of Sciences Journal
      • Information for Authors
      • Editorial Policies
      • Editorial Board
      • Aims and Scope
      • Abstracting and Indexing
      • Bibliographic Information
      • Archive
  • Articles
  • Information
    • For Authors
    • For Reviewers
    • For Librarians
    • For Advertisers
    • Conferences
  • Language Editing
Login Register Submit
  • This site uses cookies
  • You can change your cookie settings at any time by following the instructions in our Cookie Policy. To find out more, you may read our Privacy Policy.

    I agree
Search articles by DOI, keyword, author or affiliation
Search
Advanced Search
presentation
Oncology Letters
Join Editorial Board Propose a Special Issue
Print ISSN: 1792-1074 Online ISSN: 1792-1082
Journal Cover
October-2023 Volume 26 Issue 4

Full Size Image

Sign up for eToc alerts
Recommend to Library

Journals

International Journal of Molecular Medicine

International Journal of Molecular Medicine

International Journal of Molecular Medicine is an international journal devoted to molecular mechanisms of human disease.

International Journal of Oncology

International Journal of Oncology

International Journal of Oncology is an international journal devoted to oncology research and cancer treatment.

Molecular Medicine Reports

Molecular Medicine Reports

Covers molecular medicine topics such as pharmacology, pathology, genetics, neuroscience, infectious diseases, molecular cardiology, and molecular surgery.

Oncology Reports

Oncology Reports

Oncology Reports is an international journal devoted to fundamental and applied research in Oncology.

Experimental and Therapeutic Medicine

Experimental and Therapeutic Medicine

Experimental and Therapeutic Medicine is an international journal devoted to laboratory and clinical medicine.

Oncology Letters

Oncology Letters

Oncology Letters is an international journal devoted to Experimental and Clinical Oncology.

Biomedical Reports

Biomedical Reports

Explores a wide range of biological and medical fields, including pharmacology, genetics, microbiology, neuroscience, and molecular cardiology.

Molecular and Clinical Oncology

Molecular and Clinical Oncology

International journal addressing all aspects of oncology research, from tumorigenesis and oncogenes to chemotherapy and metastasis.

World Academy of Sciences Journal

World Academy of Sciences Journal

Multidisciplinary open-access journal spanning biochemistry, genetics, neuroscience, environmental health, and synthetic biology.

International Journal of Functional Nutrition

International Journal of Functional Nutrition

Open-access journal combining biochemistry, pharmacology, immunology, and genetics to advance health through functional nutrition.

International Journal of Epigenetics

International Journal of Epigenetics

Publishes open-access research on using epigenetics to advance understanding and treatment of human disease.

Medicine International

Medicine International

An International Open Access Journal Devoted to General Medicine.

Journal Cover
October-2023 Volume 26 Issue 4

Full Size Image

Sign up for eToc alerts
Recommend to Library

  • Article
  • Citations
    • Cite This Article
    • Download Citation
    • Create Citation Alert
    • Remove Citation Alert
    • Cited By
  • Similar Articles
    • Related Articles (in Spandidos Publications)
    • Similar Articles (Google Scholar)
    • Similar Articles (PubMed)
  • Download PDF
  • Download XML
  • View XML

  • Supplementary Files
    • Supplementary_Data1.pdf
    • Supplementary_Data2.pdf
Article Open Access

Malignant ascites supernatant enhances the proliferation of gastric cancer cells partially via the upregulation of asparagine synthetase

  • Authors:
    • Yuan Jiao
    • Xiaobo Peng
    • Yujie Wang
    • Zhibin Hao
    • Ling Chen
    • Meihong Wu
    • Yingyi Zhang
    • Jie Li
    • Wenlin Li
    • Xianbao Zhan
  • View Affiliations / Copyright

    Affiliations: Department of Oncology, Changhai Hospital, Naval Medical University, Shanghai 200433, P.R. China, Department of Cell Biology, Naval Medical University, Shanghai 200433, P.R. China, Department of Oncology, Changhai Hospital, Naval Medical University, Shanghai 200433, P.R. China
    Copyright: © Jiao et al. This is an open access article distributed under the terms of Creative Commons Attribution License.
  • Article Number: 418
    |
    Published online on: August 10, 2023
       https://doi.org/10.3892/ol.2023.14005
  • Expand metrics +
Metrics: Total Views: 0 (Spandidos Publications: | PMC Statistics: )
Metrics: Total PDF Downloads: 0 (Spandidos Publications: | PMC Statistics: )
Cited By (CrossRef): 0 citations Loading Articles...

This article is mentioned in:



Abstract

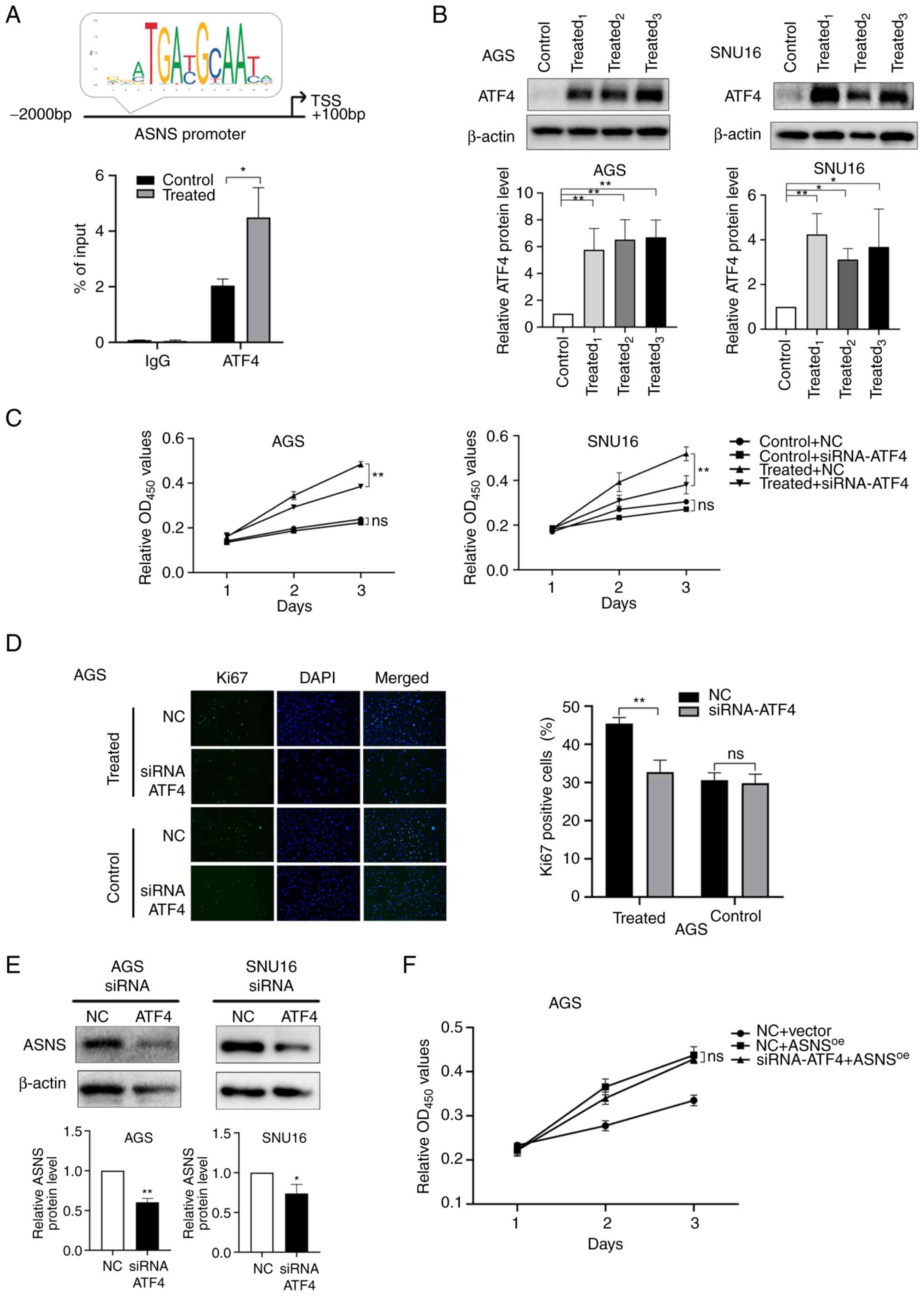
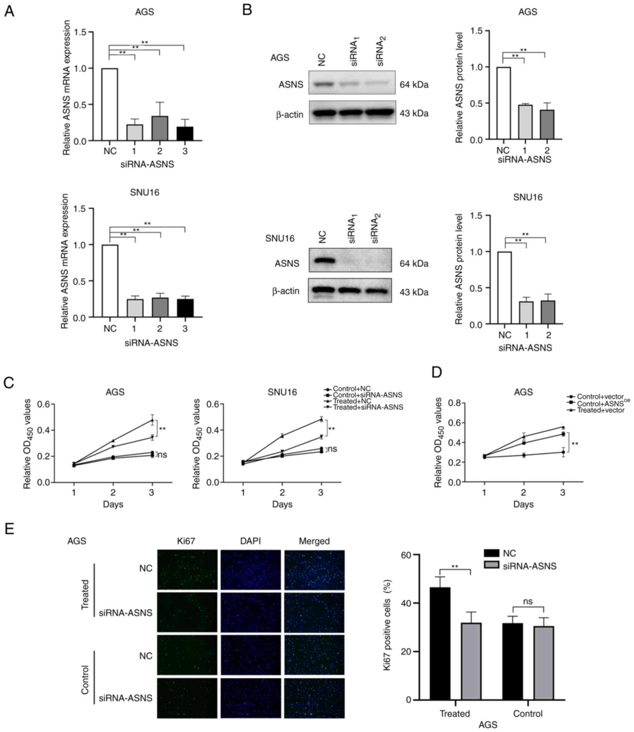
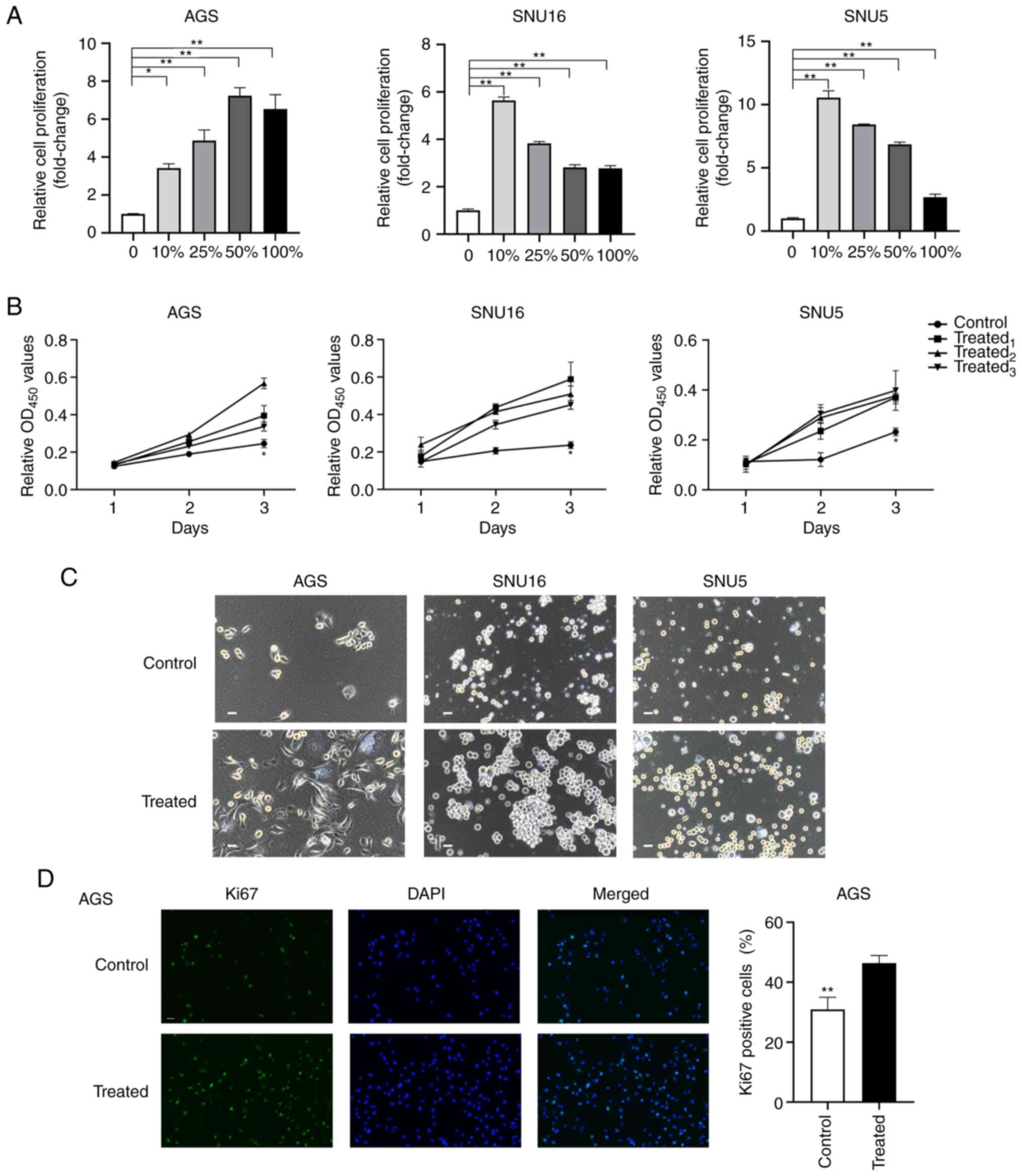
Malignant ascites (MA) is a common manifestation of advanced gastric cancer (GC) with peritoneal metastasis (PM), which usually indicates a poor prognosis. The present study aimed to explore the effects of MA, a unique microenvironment of PM, on the proliferation of cancer cells and investigate the underlying mechanisms. Ex vivo experiments demonstrated that GC cells treated with MA exhibited enhanced proliferation. RNA sequencing indicated that asparagine synthetase (ASNS) was one of the differentially expressed genes in GC cells following incubation with MAs. Furthermore, the present study suggested that MA induced an upregulation of ASNS expression and the stimulatory effect of MA on cancer cell proliferation was alleviated upon ASNS downregulation. Activating transcription factor 4 (ATF4), a pivotal transcription factor regulating ASNS, was upregulated when cells were treated with MA supernatant. After ATF4 knockdown, the proliferation of MA‑treated GC cells and the expression of ASNS decreased. In addition, the decline in the proliferation of the ATF4‑downregulated AGS GC cell line was rescued by ASNS upregulation. The findings indicated that MA could promote the proliferation of GC cells via activation of the ATF4‑ASNS axis. Hence, it may be a potential target for treating GC with PM and MA.
View Figures

Figure 1

Figure 2

Figure 3

Figure 4

View References

1 

Sung H, Ferlay J, Siegel RL, Laversanne M, Soerjomataram I, Jemal A and Bray F: Global Cancer Statistics 2020: GLOBOCAN estimates of incidence and mortality worldwide for 36 cancers in 185 countries. CA Cancer J Clin. 71:209–249. 2021. View Article : Google Scholar : PubMed/NCBI

2 

Wei J, Wu ND and Liu BR: Regional but fatal: Intraperitoneal metastasis in gastric cancer. World J Gastroenterol. 22:7478–7485. 2016. View Article : Google Scholar : PubMed/NCBI

3 

Thomassen I, van Gestel YR, van Ramshorst B, Luyer MD, Bosscha K, Nienhuijs SW, Lemmens VE and de Hingh IH: Peritoneal carcinomatosis of gastric origin: a population-based study on incidence, survival and risk factors. Int J Cancer. 134:622–628. 2014. View Article : Google Scholar : PubMed/NCBI

4 

Saladino E, Fleres F, Mazzeo C, Pruiti V, Scollica M, Rossitto M, Cucinotta E and Macri A: The role of prophylactic hyperthermic intraperitoneal chemotherapy in the management of serosal involved gastric cancer. Anticancer Res. 34:2019–2022. 2014.PubMed/NCBI

5 

Chau I, Norman AR, Cunningham D, Waters JS, Oates J and Ross PJ: Multivariate prognostic factor analysis in locally advanced and metastatic esophago-gastric cancer-pooled analysis from three multicenter, randomized, controlled trials using individual patient data. J Clin Oncol. 22:2395–2403. 2004. View Article : Google Scholar : PubMed/NCBI

6 

Maeda H, Kobayashi M and Sakamoto J: Evaluation and treatment of malignant ascites secondary to gastric cancer. World J Gastroenterol. 21:10936–10947. 2015. View Article : Google Scholar : PubMed/NCBI

7 

Ishigami H, Fujiwara Y, Fukushima R, Nashimoto A, Yabusaki H, Imano M, Imamoto H, Kodera Y, Uenosono Y, Amagai K, et al: Phase III trial comparing intraperitoneal and intravenous paclitaxel plus S-1 Versus Cisplatin Plus S-1 in patients with gastric cancer with peritoneal metastasis: PHOENIX-GC trial. J Clin Oncol. 36:1922–1929. 2018. View Article : Google Scholar : PubMed/NCBI

8 

Alshuwaykh O, Cheung A, Goel A, Kwong A, Dhanasekaran R, Ghaziani TT, Ahmed A, Daugherty T, Dronamraju D, Kumari R, et al: Clinical characteristics and outcomes in those with primary extrahepatic malignancy and malignant ascites. BMC Gastroenterol. 22:4102022. View Article : Google Scholar : PubMed/NCBI

9 

Ahmed N and Stenvers KL: Getting to know ovarian cancer ascites: Opportunities for targeted therapy-based translational research. Front Oncol. 3:2562013. View Article : Google Scholar : PubMed/NCBI

10 

Kaufman JL: Care of patients with ascites. N Engl J Med. 330:1827author reply 1828. 1994. View Article : Google Scholar : PubMed/NCBI

11 

Kim S, Kim B and Song YS: Ascites modulates cancer cell behavior, contributing to tumor heterogeneity in ovarian cancer. Cancer Sci. 107:1173–1178. 2016. View Article : Google Scholar : PubMed/NCBI

12 

Ito M, Nakano M, Ariyama H, Yamaguchi K, Tanaka R, Semba Y, Sugio T, Miyawaki K, Kikushige Y, Mizuno S, et al: Macrophages are primed to transdifferentiate into fibroblasts in malignant ascites and pleural effusions. Cancer Lett. 532:2155972022. View Article : Google Scholar : PubMed/NCBI

13 

Vokurka M, Lacina L, Brabek J, Kolar M, Ng YZ and Smetana K Jr: Cancer-associated fibroblasts influence the biological properties of malignant tumours via paracrine secretion and exosome production. Int J Mol Sci. 23:9642022. View Article : Google Scholar : PubMed/NCBI

14 

Hu Y, Qi C, Liu X, Zhang C, Gao J, Wu Y, Yang J, Zhao Q, Li J, Wang X and Shen L: Malignant ascites-derived exosomes promote peritoneal tumor cell dissemination and reveal a distinct miRNA signature in advanced gastric cancer. Cancer Lett. 457:142–150. 2019. View Article : Google Scholar : PubMed/NCBI

15 

Xuan Y, Wang H, Yung MM, Chen F, Chan WS, Chan YS, Tsui SK, Ngan HY, Chan KK and Chan DW: SCD1/FADS2 fatty acid desaturases equipoise lipid metabolic activity and redox-driven ferroptosis in ascites-derived ovarian cancer cells. Theranostics. 12:3534–3552. 2022. View Article : Google Scholar : PubMed/NCBI

16 

Al-Marzouki L, Stavrakos VS, Pal S, Giannias B, Bourdeau F, Rayes R, Bertos N, Najmeh S, Spicer JD, Cools-Lartigue J, et al: Soluble factors in malignant ascites promote the metastatic adhesion of gastric adenocarcinoma cells. Gastric Cancer. 26:55–68. 2023. View Article : Google Scholar : PubMed/NCBI

17 

Milliken D, Scotton C, Raju S, Balkwill F and Wilson J: Analysis of chemokines and chemokine receptor expression in ovarian cancer ascites. Clin Cancer Res. 8:1108–1114. 2002.PubMed/NCBI

18 

Puiffe ML, Le Page C, Filali-Mouhim A, Zietarska M, Ouellet V, Tonin PN, Chevrette M, Provencher DM and Mes-Masson AM: Characterization of ovarian cancer ascites on cell invasion, proliferation, spheroid formation, and gene expression in an in vitro model of epithelial ovarian cancer. Neoplasia. 9:820–829. 2007. View Article : Google Scholar : PubMed/NCBI

19 

Yin T, Wang G, He S, Shen G, Su C, Zhang Y, Wei X, Ye T, Li L, Yang S, et al: Malignant pleural effusion and ascites induce epithelial-mesenchymal transition and cancer stem-like cell properties via the vascular endothelial growth factor (VEGF)/Phosphatidylinositol 3-Kinase (PI3K)/Akt/Mechanistic target of rapamycin (mTOR) pathway. J Biol Chem. 291:26750–26761. 2016. View Article : Google Scholar : PubMed/NCBI

20 

Lomelino CL, Andring JT, Mckenna R and Kilberg MS: Asparagine synthetase: Function, structure, and role in disease. J Biol Chem. 292:19952–19958. 2017. View Article : Google Scholar : PubMed/NCBI

21 

Shen X, Cai Y, Lu L, Huang H, Yan H, Paty PB, Muca E, Ahuja N, Zhang Y, Johnson CH and Khan SA: Asparagine metabolism in tumors is linked to poor survival in females with colorectal cancer: A cohort study. Metabolites. 12:642022. View Article : Google Scholar

22 

Zhang B, Dong LW, Tan YX, Zhang J, Pan YF, Yang C, Li MH, Ding ZW, Liu LJ, Jiang TY, et al: Asparagine synthetase is an independent predictor of surgical survival and a potential therapeutic target in hepatocellular carcinoma. Br J Cancer. 109:14–23. 2013. View Article : Google Scholar : PubMed/NCBI

23 

Panosyan EH, Lasky JL, Lin HJ, Lai A, Hai Y, Guo X, Quinn M, Nelson SF, Cloughesy TF and Nghiemphu PL: Clinical aggressiveness of malignant gliomas is linked to augmented metabolism of amino acids. J Neurooncol. 128:57–66. 2016. View Article : Google Scholar : PubMed/NCBI

24 

Yu Q, Wang X, Wang L, Zheng J, Wang J and Wang B: Knockdown of asparagine synthetase (ASNS) suppresses cell proliferation and inhibits tumor growth in gastric cancer cells. Scand J Gastroenterol. 51:1220–1226. 2016. View Article : Google Scholar : PubMed/NCBI

25 

Toda K, Kawada K, Iwamoto M, Inamoto S, Sasazuki T, Shirasawa S, Hasegawa S and Sakai Y: Metabolic alterations caused by KRAS mutations in colorectal cancer contribute to cell adaptation to glutamine depletion by upregulation of asparagine synthetase. Neoplasia. 18:654–665. 2016. View Article : Google Scholar : PubMed/NCBI

26 

Lin CY, Sheu MJ, Li CF, Lee SW, Lin LC, Wang YF and Chen SH: Deficiency in asparagine synthetase expression in rectal cancers receiving concurrent chemoradiotherapy: Negative prognostic impact and therapeutic relevance. Tumour Biol. 35:6823–6830. 2014. View Article : Google Scholar : PubMed/NCBI

27 

Li J, Xu H, Zhang L, Song L, Feng D, Peng X, Wu M, Zou Y, Wang B, Zhan L, et al: Malignant ascites-derived organoid (MADO) cultures for gastric cancer in vitro modelling and drug screening. J Cancer Res Clin Oncol. 145:2637–2647. 2019. View Article : Google Scholar : PubMed/NCBI

28 

Livak KJ and Schmittgen TD: Analysis of relative gene expression data using real-time quantitative PCR and the 2(−Delta Delta C(T)) Method. Methods. 25:402–408. 2001. View Article : Google Scholar : PubMed/NCBI

29 

R Core Team (2019), . A language and environment for statistical computing. R Foundation for Statistical Computing; Vienna, Austria: Available from:. http://www.R-project.org/

30 

Kanda M and Kodera Y: Molecular mechanisms of peritoneal dissemination in gastric cancer. World J Gastroenterol. 22:6829–6840. 2016. View Article : Google Scholar : PubMed/NCBI

31 

Chiu M, Taurino G, Bianchi MG, Kilberg MS and Bussolati O: Asparagine synthetase in cancer: beyond acute lymphoblastic leukemia. Front Oncol. 9:14802019. View Article : Google Scholar : PubMed/NCBI

32 

Xu Y, Lv F, Zhu X, Wu Y and Shen X: Loss of asparagine synthetase suppresses the growth of human lung cancer cells by arresting cell cycle at G0/G1 phase. Cancer Gene Ther. 23:287–294. 2016. View Article : Google Scholar : PubMed/NCBI

33 

Cai DJ, Zhang ZY, Bu Y, Li L, Deng YZ, Sun LQ, Hu CP and Li M: Asparagine synthetase regulates lung-cancer metastasis by stabilizing the β-catenin complex and modulating mitochondrial response. Cell Death Dis. 13:5662022. View Article : Google Scholar : PubMed/NCBI

34 

Nishikawa G, Kawada K, Hanada K, Maekawa H, Itatani Y, Miyoshi H, Taketo MM and Obama K: Targeting asparagine synthetase in tumorgenicity using patient-derived tumor-initiating cells. Cells. 11:32732022. View Article : Google Scholar : PubMed/NCBI

35 

Gwinn DM, Lee AG, Briones-Martin-Del-Campo M, Conn CS, Simpson DR, Scott AI, Le A, Cowan TM, Ruggero D and Sweet-Cordero EA: Oncogenic KRAS regulates amino acid homeostasis and asparagine biosynthesis via ATF4 and alters sensitivity to L-Asparaginase. Cancer Cell. 33:91–107. e62018. View Article : Google Scholar : PubMed/NCBI

36 

Sandelin A, Alkema W, Engström P, Wasserman WW and Lenhard B: JASPAR: An open-access database for eukaryotic transcription factor binding profiles. Nucleic Acids Res. 32((Database issue)): D91–D94. 2004. View Article : Google Scholar : PubMed/NCBI

37 

Zheng LN, Wen F, Xu P and Zhang S: Prognostic significance of malignant ascites in gastric cancer patients with peritoneal metastasis: A systemic review and meta-analysis. World J Clin Cases. 7:3247–3258. 2019. View Article : Google Scholar : PubMed/NCBI

38 

Wang Z, Chen JQ, Liu JL and Tian L: Issues on peritoneal metastasis of gastric cancer: an update. World J Surg Oncol. 17:2152019. View Article : Google Scholar : PubMed/NCBI

39 

Anderson NM and Simon MC: The tumor microenvironment. Curr Biol. 30:R921–R925. 2020. View Article : Google Scholar : PubMed/NCBI

40 

Xiao Y and Yu D: Tumor microenvironment as a therapeutic target in cancer. Pharmacol Ther. 221:1077532021. View Article : Google Scholar : PubMed/NCBI

41 

Oya Y, Hayakawa Y and Koike K: Tumor microenvironment in gastric cancers. Cancer Sci. 111:2696–2707. 2020. View Article : Google Scholar : PubMed/NCBI

42 

Asciak R, Kanellakis NI, Yao X, Abd Hamid M, Mercer RM, Hassan M, Bedawi EO, Dobson M, Fsadni P, Montefort S, et al: Pleural Fluid Has Pro-Growth biological properties which enable cancer cell proliferation. Front Oncol. 11:6583952021. View Article : Google Scholar : PubMed/NCBI

43 

Cheah HM, Lansley SM, Varano Della Vergiliana JF, Tan AL, Thomas R, Leong SL, Creaney J and Lee YC: Malignant pleural fluid from mesothelioma has potent biological activities. Respirology. 22:192–199. 2017. View Article : Google Scholar : PubMed/NCBI

44 

Krejci O, Starkova J, Otova B, Madzo J, Kalinova M, Hrusak O and Trka J: Upregulation of asparagine synthetase fails to avert cell cycle arrest induced by L-asparaginase in TEL/AML1-positive leukaemic cells. Leukemia. 18:434–441. 2004. View Article : Google Scholar : PubMed/NCBI

45 

Stams WA, den Boer ML, Holleman A, Appel IM, Beverloo HB, van Wering ER, Janka-Schaub GE, Evans WE and Pieters R: Asparagine synthetase expression is linked with L-asparaginase resistance in TEL-AML1-negative but not TEL-AML1-positive pediatric acute lymphoblastic leukemia. Blood. 105:4223–4225. 2005. View Article : Google Scholar : PubMed/NCBI

46 

Zwaan CM, Kaspers GJ, Pieters R, Hählen K, Janka-Schaub GE, van Zantwijk CH, Huismans DR, de Vries E, Rots MG, Peters GJ, et al: Different drug sensitivity profiles of acute myeloid and lymphoblastic leukemia and normal peripheral blood mononuclear cells in children with and without Down syndrome. Blood. 99:245–251. 2002. View Article : Google Scholar : PubMed/NCBI

47 

Aslanian AM, Fletcher BS and Kilberg MS: Asparagine synthetase expression alone is sufficient to induce l-asparaginase resistance in MOLT-4 human leukaemia cells. Biochem J. 357((Pt 1)): 321–328. 2001. View Article : Google Scholar : PubMed/NCBI

48 

Srivastava S, Jiang J, Misra J, Seim G, Staschke KA, Zhong M, Zhou L, Liu Y, Chen C, Davé U, et al: Asparagine bioavailability regulates the translation of MYC oncogene. Oncogene. 41:4855–4865. 2022. View Article : Google Scholar : PubMed/NCBI

49 

Garrison RN, Kaelin LD, Galloway RH and Heuser LS: Malignant ascites. Clinical and experimental observations. Ann Surg. 203:644–651. 1986. View Article : Google Scholar : PubMed/NCBI

Related Articles

  • Abstract
  • View
  • Download
  • Twitter
Copy and paste a formatted citation
Spandidos Publications style
Jiao Y, Peng X, Wang Y, Hao Z, Chen L, Wu M, Zhang Y, Li J, Li W, Zhan X, Zhan X, et al: Malignant ascites supernatant enhances the proliferation of gastric cancer cells partially via the upregulation of asparagine synthetase. Oncol Lett 26: 418, 2023.
APA
Jiao, Y., Peng, X., Wang, Y., Hao, Z., Chen, L., Wu, M. ... Zhan, X. (2023). Malignant ascites supernatant enhances the proliferation of gastric cancer cells partially via the upregulation of asparagine synthetase. Oncology Letters, 26, 418. https://doi.org/10.3892/ol.2023.14005
MLA
Jiao, Y., Peng, X., Wang, Y., Hao, Z., Chen, L., Wu, M., Zhang, Y., Li, J., Li, W., Zhan, X."Malignant ascites supernatant enhances the proliferation of gastric cancer cells partially via the upregulation of asparagine synthetase". Oncology Letters 26.4 (2023): 418.
Chicago
Jiao, Y., Peng, X., Wang, Y., Hao, Z., Chen, L., Wu, M., Zhang, Y., Li, J., Li, W., Zhan, X."Malignant ascites supernatant enhances the proliferation of gastric cancer cells partially via the upregulation of asparagine synthetase". Oncology Letters 26, no. 4 (2023): 418. https://doi.org/10.3892/ol.2023.14005
Copy and paste a formatted citation
x
Spandidos Publications style
Jiao Y, Peng X, Wang Y, Hao Z, Chen L, Wu M, Zhang Y, Li J, Li W, Zhan X, Zhan X, et al: Malignant ascites supernatant enhances the proliferation of gastric cancer cells partially via the upregulation of asparagine synthetase. Oncol Lett 26: 418, 2023.
APA
Jiao, Y., Peng, X., Wang, Y., Hao, Z., Chen, L., Wu, M. ... Zhan, X. (2023). Malignant ascites supernatant enhances the proliferation of gastric cancer cells partially via the upregulation of asparagine synthetase. Oncology Letters, 26, 418. https://doi.org/10.3892/ol.2023.14005
MLA
Jiao, Y., Peng, X., Wang, Y., Hao, Z., Chen, L., Wu, M., Zhang, Y., Li, J., Li, W., Zhan, X."Malignant ascites supernatant enhances the proliferation of gastric cancer cells partially via the upregulation of asparagine synthetase". Oncology Letters 26.4 (2023): 418.
Chicago
Jiao, Y., Peng, X., Wang, Y., Hao, Z., Chen, L., Wu, M., Zhang, Y., Li, J., Li, W., Zhan, X."Malignant ascites supernatant enhances the proliferation of gastric cancer cells partially via the upregulation of asparagine synthetase". Oncology Letters 26, no. 4 (2023): 418. https://doi.org/10.3892/ol.2023.14005
Follow us
  • Twitter
  • LinkedIn
  • Facebook
About
  • Spandidos Publications
  • Careers
  • Cookie Policy
  • Privacy Policy
How can we help?
  • Help
  • Live Chat
  • Contact
  • Email to our Support Team