Spandidos Publications Logo
  • About
    • About Spandidos
    • Aims and Scopes
    • Abstracting and Indexing
    • Editorial Policies
    • Reprints and Permissions
    • Job Opportunities
    • Terms and Conditions
    • Contact
  • Journals
    • All Journals
    • Oncology Letters
      • Oncology Letters
      • Information for Authors
      • Editorial Policies
      • Editorial Board
      • Aims and Scope
      • Abstracting and Indexing
      • Bibliographic Information
      • Archive
    • International Journal of Oncology
      • International Journal of Oncology
      • Information for Authors
      • Editorial Policies
      • Editorial Board
      • Aims and Scope
      • Abstracting and Indexing
      • Bibliographic Information
      • Archive
    • Molecular and Clinical Oncology
      • Molecular and Clinical Oncology
      • Information for Authors
      • Editorial Policies
      • Editorial Board
      • Aims and Scope
      • Abstracting and Indexing
      • Bibliographic Information
      • Archive
    • Experimental and Therapeutic Medicine
      • Experimental and Therapeutic Medicine
      • Information for Authors
      • Editorial Policies
      • Editorial Board
      • Aims and Scope
      • Abstracting and Indexing
      • Bibliographic Information
      • Archive
    • International Journal of Molecular Medicine
      • International Journal of Molecular Medicine
      • Information for Authors
      • Editorial Policies
      • Editorial Board
      • Aims and Scope
      • Abstracting and Indexing
      • Bibliographic Information
      • Archive
    • Biomedical Reports
      • Biomedical Reports
      • Information for Authors
      • Editorial Policies
      • Editorial Board
      • Aims and Scope
      • Abstracting and Indexing
      • Bibliographic Information
      • Archive
    • Oncology Reports
      • Oncology Reports
      • Information for Authors
      • Editorial Policies
      • Editorial Board
      • Aims and Scope
      • Abstracting and Indexing
      • Bibliographic Information
      • Archive
    • Molecular Medicine Reports
      • Molecular Medicine Reports
      • Information for Authors
      • Editorial Policies
      • Editorial Board
      • Aims and Scope
      • Abstracting and Indexing
      • Bibliographic Information
      • Archive
    • World Academy of Sciences Journal
      • World Academy of Sciences Journal
      • Information for Authors
      • Editorial Policies
      • Editorial Board
      • Aims and Scope
      • Abstracting and Indexing
      • Bibliographic Information
      • Archive
    • International Journal of Functional Nutrition
      • International Journal of Functional Nutrition
      • Information for Authors
      • Editorial Policies
      • Editorial Board
      • Aims and Scope
      • Abstracting and Indexing
      • Bibliographic Information
      • Archive
    • International Journal of Epigenetics
      • International Journal of Epigenetics
      • Information for Authors
      • Editorial Policies
      • Editorial Board
      • Aims and Scope
      • Abstracting and Indexing
      • Bibliographic Information
      • Archive
    • Medicine International
      • Medicine International
      • Information for Authors
      • Editorial Policies
      • Editorial Board
      • Aims and Scope
      • Abstracting and Indexing
      • Bibliographic Information
      • Archive
  • Articles
  • Information
    • Information for Authors
    • Information for Reviewers
    • Information for Librarians
    • Information for Advertisers
    • Conferences
  • Language Editing
Spandidos Publications Logo
  • About
    • About Spandidos
    • Aims and Scopes
    • Abstracting and Indexing
    • Editorial Policies
    • Reprints and Permissions
    • Job Opportunities
    • Terms and Conditions
    • Contact
  • Journals
    • All Journals
    • Biomedical Reports
      • Information for Authors
      • Editorial Policies
      • Editorial Board
      • Aims and Scope
      • Abstracting and Indexing
      • Bibliographic Information
      • Archive
    • Experimental and Therapeutic Medicine
      • Information for Authors
      • Editorial Policies
      • Editorial Board
      • Aims and Scope
      • Abstracting and Indexing
      • Bibliographic Information
      • Archive
    • International Journal of Epigenetics
      • Information for Authors
      • Editorial Policies
      • Editorial Board
      • Aims and Scope
      • Abstracting and Indexing
      • Bibliographic Information
      • Archive
    • International Journal of Functional Nutrition
      • Information for Authors
      • Editorial Policies
      • Editorial Board
      • Aims and Scope
      • Abstracting and Indexing
      • Bibliographic Information
      • Archive
    • International Journal of Molecular Medicine
      • Information for Authors
      • Editorial Policies
      • Editorial Board
      • Aims and Scope
      • Abstracting and Indexing
      • Bibliographic Information
      • Archive
    • International Journal of Oncology
      • Information for Authors
      • Editorial Policies
      • Editorial Board
      • Aims and Scope
      • Abstracting and Indexing
      • Bibliographic Information
      • Archive
    • Medicine International
      • Information for Authors
      • Editorial Policies
      • Editorial Board
      • Aims and Scope
      • Abstracting and Indexing
      • Bibliographic Information
      • Archive
    • Molecular and Clinical Oncology
      • Information for Authors
      • Editorial Policies
      • Editorial Board
      • Aims and Scope
      • Abstracting and Indexing
      • Bibliographic Information
      • Archive
    • Molecular Medicine Reports
      • Information for Authors
      • Editorial Policies
      • Editorial Board
      • Aims and Scope
      • Abstracting and Indexing
      • Bibliographic Information
      • Archive
    • Oncology Letters
      • Information for Authors
      • Editorial Policies
      • Editorial Board
      • Aims and Scope
      • Abstracting and Indexing
      • Bibliographic Information
      • Archive
    • Oncology Reports
      • Information for Authors
      • Editorial Policies
      • Editorial Board
      • Aims and Scope
      • Abstracting and Indexing
      • Bibliographic Information
      • Archive
    • World Academy of Sciences Journal
      • Information for Authors
      • Editorial Policies
      • Editorial Board
      • Aims and Scope
      • Abstracting and Indexing
      • Bibliographic Information
      • Archive
  • Articles
  • Information
    • For Authors
    • For Reviewers
    • For Librarians
    • For Advertisers
    • Conferences
  • Language Editing
Login Register Submit
  • This site uses cookies
  • You can change your cookie settings at any time by following the instructions in our Cookie Policy. To find out more, you may read our Privacy Policy.

    I agree
Search articles by DOI, keyword, author or affiliation
Search
Advanced Search
presentation
Oncology Letters
Join Editorial Board Propose a Special Issue
Print ISSN: 1792-1074 Online ISSN: 1792-1082
Journal Cover
October-2023 Volume 26 Issue 4

Full Size Image

Sign up for eToc alerts
Recommend to Library

Journals

International Journal of Molecular Medicine

International Journal of Molecular Medicine

International Journal of Molecular Medicine is an international journal devoted to molecular mechanisms of human disease.

International Journal of Oncology

International Journal of Oncology

International Journal of Oncology is an international journal devoted to oncology research and cancer treatment.

Molecular Medicine Reports

Molecular Medicine Reports

Covers molecular medicine topics such as pharmacology, pathology, genetics, neuroscience, infectious diseases, molecular cardiology, and molecular surgery.

Oncology Reports

Oncology Reports

Oncology Reports is an international journal devoted to fundamental and applied research in Oncology.

Experimental and Therapeutic Medicine

Experimental and Therapeutic Medicine

Experimental and Therapeutic Medicine is an international journal devoted to laboratory and clinical medicine.

Oncology Letters

Oncology Letters

Oncology Letters is an international journal devoted to Experimental and Clinical Oncology.

Biomedical Reports

Biomedical Reports

Explores a wide range of biological and medical fields, including pharmacology, genetics, microbiology, neuroscience, and molecular cardiology.

Molecular and Clinical Oncology

Molecular and Clinical Oncology

International journal addressing all aspects of oncology research, from tumorigenesis and oncogenes to chemotherapy and metastasis.

World Academy of Sciences Journal

World Academy of Sciences Journal

Multidisciplinary open-access journal spanning biochemistry, genetics, neuroscience, environmental health, and synthetic biology.

International Journal of Functional Nutrition

International Journal of Functional Nutrition

Open-access journal combining biochemistry, pharmacology, immunology, and genetics to advance health through functional nutrition.

International Journal of Epigenetics

International Journal of Epigenetics

Publishes open-access research on using epigenetics to advance understanding and treatment of human disease.

Medicine International

Medicine International

An International Open Access Journal Devoted to General Medicine.

Journal Cover
October-2023 Volume 26 Issue 4

Full Size Image

Sign up for eToc alerts
Recommend to Library

  • Article
  • Citations
    • Cite This Article
    • Download Citation
    • Create Citation Alert
    • Remove Citation Alert
    • Cited By
  • Similar Articles
    • Related Articles (in Spandidos Publications)
    • Similar Articles (Google Scholar)
    • Similar Articles (PubMed)
  • Download PDF
  • Download XML
  • View XML

  • Supplementary Files
    • Supplementary_Data.pdf
Article Open Access

Identification and validation of a fatty acid metabolism gene signature for the promotion of metastasis in liver cancer

  • Authors:
    • Zhenshan Zhang
    • Jun Sun
    • Chao Jin
    • Likun Zhang
    • Leilei Wu
    • Gendong Tian
  • View Affiliations / Copyright

    Affiliations: Department of Hepatobiliary Surgery, The Second Hospital, Cheeloo College of Medicine, Shandong University, Jinan, Shandong 250033, P.R. China, Department of Ocean, Shandong University, Weihai, Shandong 264209, P.R. China, Department of Clinical Medicine, Qiqihar Medical University, Qiqihar, Heilongjiang 161003, P.R. China, Department of Radiation Oncology, Shanghai Pulmonary Hospital, Tongji University School of Medicine, Shanghai 200433, P.R. China
    Copyright: © Zhang et al. This is an open access article distributed under the terms of Creative Commons Attribution License.
  • Article Number: 457
    |
    Published online on: September 6, 2023
       https://doi.org/10.3892/ol.2023.14044
  • Expand metrics +
Metrics: Total Views: 0 (Spandidos Publications: | PMC Statistics: )
Metrics: Total PDF Downloads: 0 (Spandidos Publications: | PMC Statistics: )
Cited By (CrossRef): 0 citations Loading Articles...

This article is mentioned in:



Abstract

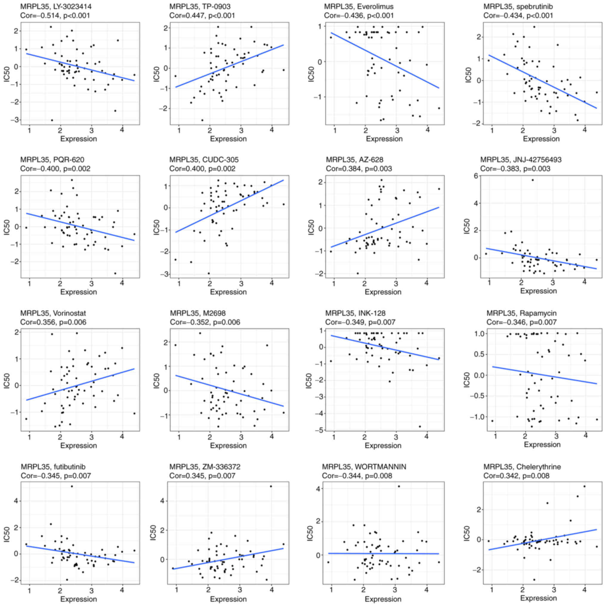
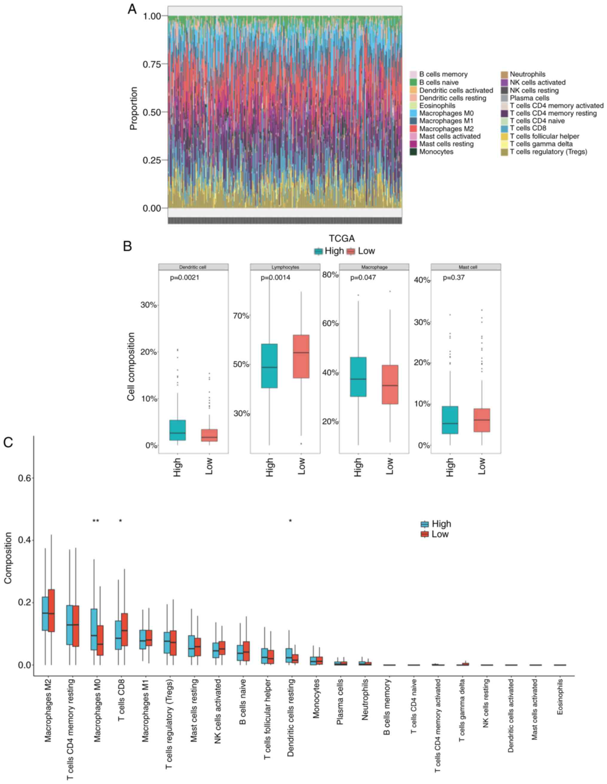
Metastasis is a fatal status for liver cancer, and the identification of an effective prediction model and promising therapeutic target is essential. Given the known relationship between fatty acid (FA) metabolism and the liver, the present study aimed to investigate dysregulation of genes associated with FA metabolism in liver cancer. Bioinformatics analyses were performed on data from patients with hepatocellular carcinoma (HCC) obtained from The Cancer Genome Atlas database using R software packages. Online public tools such as the Human Protein Atlas, Tumor Immune Single‑Cell Hub and the University of Alabama at Birmingham Cancer Data Analysis portal were also utilized. Some essential results were further verified using in vitro experiments using HepG2 liver cancer cells. A signature consisting of three genes associated with the progression and prognosis of HCC and FA metabolism was identified. When samples were scored based on the expression of these genes and divided according to the median value, the higher score group showed a worse outcome and repressive immune microenvironment than the lower score group. Downstream pathways such as hypoxia, IL6/JAK/STAT3 and epithelial‑mesenchymal transition were found to be significantly activated in the higher score group. As the core factor in the signature, mitochondrial ribosomal protein L35 (MRPL35) was found to be upregulated in HCC and to have certain impacts on the dysregulation of effective immunity. Further investigations and in vitro experiments indicated that MRPL35 facilitates the migration and invasion abilities of liver cancer, and the resistance of HCC to treatment. These findings have important implications regarding the characteristics and mechanisms of metastasis in liver cancer, and provide a promising signature based on FA metabolism‑related genes that may be used to predict outcomes and explored as a novel therapeutic target in liver cancer.
View Figures

Figure 1

Figure 2

Figure 3

Figure 4

Figure 5

Figure 6

Figure 7

Figure 8

View References

1 

Siegel RL, Miller KD and Jemal A: Cancer statistics, 2019. CA Cancer J Clin. 69:7–34. 2019. View Article : Google Scholar : PubMed/NCBI

2 

Allemani C, Matsuda T, Di Carlo V, Harewood R, Matz M, Nikšić M, Bonaventure A, Valkov M, Johnson CJ, Estève J, et al: Global surveillance of trends in cancer survival 2000-14 (CONCORD-3): Analysis of individual records for 37 513 025 patients diagnosed with one of 18 cancers from 322 population-based registries in 71 countries. Lancet. 391:1023–1075. 2018. View Article : Google Scholar : PubMed/NCBI

3 

Reig M, Forner A, Rimola J, Ferrer-Fàbrega J, Burrel M, Garcia-Criado Á, Kelley RK, Galle PR, Mazzaferro V, Salem R, et al: BCLC strategy for prognosis prediction and treatment recommendation: The 2022 update. J Hepatol. 76:681–693. 2022. View Article : Google Scholar : PubMed/NCBI

4 

Swinnen JV, Brusselmans K and Verhoeven G: Increased lipogenesis in cancer cells: New players, novel targets. Curr Opin Clin Nutr Metab Care. 9:358–365. 2006. View Article : Google Scholar : PubMed/NCBI

5 

Santos CR and Schulze A: Lipid metabolism in cancer. FEBS J. 279:2610–2623. 2012. View Article : Google Scholar : PubMed/NCBI

6 

Medes G, Thomas A and Weinhouse S: Metabolism of neoplastic tissue. IV. A study of lipid synthesis in neoplastic tissue slices in vitro. Cancer Res. 13:27–29. 1953.PubMed/NCBI

7 

Alannan M, Fayyad-Kazan H, Trézéguet V and Merched A: Targeting lipid metabolism in liver cancer. Biochemistry. 59:3951–3964. 2020. View Article : Google Scholar : PubMed/NCBI

8 

Budhu A, Roessler S, Zhao X, Yu Z, Forgues M, Ji J, Karoly E, Qin LX, Ye QH, Jia HL, et al: Integrated metabolite and gene expression profiles identify lipid biomarkers associated with progression of hepatocellular carcinoma and patient outcomes. Gastroenterology. 144:1066–1075.e1. 2013. View Article : Google Scholar : PubMed/NCBI

9 

Sangineto M, Villani R, Cavallone F, Romano A, Loizzi D and Serviddio G: Lipid metabolism in development and progression of hepatocellular carcinoma. Cancers (Basel). 12:14192020. View Article : Google Scholar : PubMed/NCBI

10 

Kumagai S, Togashi Y, Kamada T, Sugiyama E, Nishinakamura H, Takeuchi Y, Vitaly K, Itahashi K, Maeda Y, Matsui S, et al: The PD-1 expression balance between effector and regulatory T cells predicts the clinical efficacy of PD-1 blockade therapies. Nat Immunol. 21:1346–1358. 2020. View Article : Google Scholar : PubMed/NCBI

11 

Zhou L, Xia S, Liu Y, Ji Q, Li L, Gao X, Guo X, Yi X and Chen F: A lipid metabolism-based prognostic risk model for HBV-related hepatocellular carcinoma. Lipids Health Dis. 22:462023. View Article : Google Scholar : PubMed/NCBI

12 

Feng T, Wu T, Zhang Y, Zhou L, Liu S, Li L, Li M, Hu E, Wang Q, Fu X, et al: Stemness analysis uncovers that the peroxisome proliferator-activated receptor signaling pathway can mediate fatty acid homeostasis in sorafenib-resistant hepatocellular carcinoma cells. Front Oncol. 12:9126942022. View Article : Google Scholar : PubMed/NCBI

13 

Bensaad K, Favaro E, Lewis CA, Peck B, Lord S, Collins JM, Pinnick KE, Wigfield S, Buffa FM, Li JL, et al: Fatty acid uptake and lipid storage induced by HIF-1α contribute to cell growth and survival after hypoxia-reoxygenation. Cell Rep. 9:349–365. 2014. View Article : Google Scholar : PubMed/NCBI

14 

Murai H, Kodama T, Maesaka K, Tange S, Motooka D, Suzuki Y, Shigematsu Y, Inamura K, Mise Y, Saiura A, et al: Multiomics identifies the link between intratumor steatosis and the exhausted tumor immune microenvironment in hepatocellular carcinoma. Hepatology. 77:77–91. 2023. View Article : Google Scholar : PubMed/NCBI

15 

Gualdoni GA, Mayer KA, Göschl L, Boucheron N, Ellmeier W and Zlabinger GJ: The AMP analog AICAR modulates the Treg/Th17 axis through enhancement of fatty acid oxidation. FASEB J. 30:3800–3809. 2016. View Article : Google Scholar : PubMed/NCBI

16 

Chen L, Zhou Q, Liu J and Zhang W: CTNNB1 alternation is a potential biomarker for immunotherapy prognosis in patients with hepatocellular carcinoma. Front Immunol. 12:7595652021. View Article : Google Scholar : PubMed/NCBI

17 

Shen S, Khatiwada S, Behary J, Kim R and Zekry A: Modulation of the gut microbiome to improve clinical outcomes in hepatocellular carcinoma. Cancers (Basel). 14:20992022. View Article : Google Scholar : PubMed/NCBI

18 

Goldman MJ, Craft B, Hastie M, Repečka K, McDade F, Kamath A, Banerjee A, Luo Y, Rogers D, Brooks AN, et al: Visualizing and interpreting cancer genomics data via the Xena platform. Nat Biotechnol. 38:675–678. 2020. View Article : Google Scholar : PubMed/NCBI

19 

Subramanian A, Tamayo P, Mootha VK, Mukherjee S, Ebert BL, Gillette MA, Paulovich A, Pomeroy SL, Golub TR, Lander ES and Mesirov JP: Gene set enrichment analysis: A knowledge-based approach for interpreting genome-wide expression profiles. Proc Natl Acad Sci USA. 102:15545–15550. 2005. View Article : Google Scholar : PubMed/NCBI

20 

Mootha VK, Lindgren CM, Eriksson KF, Subramanian A, Sihag S, Lehar J, Puigserver P, Carlsson E, Ridderstråle M, Laurila E, et al: PGC-1alpha-responsive genes involved in oxidative phosphorylation are coordinately downregulated in human diabetes. Nat Genet. 34:267–273. 2003. View Article : Google Scholar : PubMed/NCBI

21 

Bartha Á and Győrffy B: TNMplot.com: A web tool for the comparison of gene expression in normal, tumor and metastatic tissues. Int J Mol Sci. 22:26222021. View Article : Google Scholar : PubMed/NCBI

22 

Langfelder P and Horvath S: WGCNA: An R package for weighted correlation network analysis. BMC Bioinformatics. 9:5592008. View Article : Google Scholar : PubMed/NCBI

23 

Ranstam J and Cook JA: Statistical nugget LASSO regression. Br J Surg. 105:13482018. View Article : Google Scholar

24 

Vasaikar SV, Straub P, Wang J and Zhang B: LinkedOmics: Analyzing multi-omics data within and across 32 cancer types. Nucleic Acids Res. 46(D1): D956–D963. 2018. View Article : Google Scholar : PubMed/NCBI

25 

Shen W, Song Z, Zhong X, Huang M, Shen D, Gao P, Qian X, Wang M, He X, Wang T, et al: Sangerbox: A comprehensive, interaction-friendly clinical bioinformatics analysis platform. iMeta. 1:e362022. View Article : Google Scholar

26 

Newman AM, Liu CL, Green MR, Gentles AJ, Feng W, Xu Y, Hoang CD, Diehn M and Alizadeh AA: Robust enumeration of cell subsets from tissue expression profiles. Nat Methods. 12:453–457. 2015. View Article : Google Scholar : PubMed/NCBI

27 

Li T, Fu J, Zeng Z, Cohen D, Li J, Chen Q, Li B and Liu XS: TIMER2.0 for analysis of tumor-infiltrating immune cells. Nucleic Acids Res. 48((W1)): W509–W514. 2020. View Article : Google Scholar : PubMed/NCBI

28 

Sun D, Wang J, Han Y, Dong X, Ge J, Zheng R, Shi X, Wang B, Li Z, Ren P, et al: TISCH: A comprehensive web resource enabling interactive single-cell transcriptome visualization of tumor microenvironment. Nucleic Acids Res. 49(D1): D1420–D1430. 2021. View Article : Google Scholar : PubMed/NCBI

29 

Livak KJ and Schmittgen TD: Analysis of relative gene expression data using real-time quantitative PCR and the 2(−Delta Delta C(T)) method. Methods. 25:402–408. 2001. View Article : Google Scholar : PubMed/NCBI

30 

Reinhold WC, Sunshine M, Liu H, Varma S, Kohn KW, Morris J, Doroshow J and Pommier Y: CellMiner: A web-based suite of genomic and pharmacologic tools to explore transcript and drug patterns in the NCI-60 cell line set. Cancer Res. 72:3499–3511. 2012. View Article : Google Scholar : PubMed/NCBI

31 

Jeon YG, Kim YY, Lee G and Kim JB: Physiological and pathological roles of lipogenesis. Nat Metab. 5:735–759. 2023. View Article : Google Scholar : PubMed/NCBI

32 

Lin L, Wen J, Lin B, Chen H, Bhandari A, Qi Y, Zheng D and Wang O: Phospholipase C Delta 3 inhibits apoptosis and promotes proliferation, migration, and invasion of thyroid cancer cells via Hippo pathway. Acta Biochim Biophys Sin (Shanghai). 53:481–491. 2021. View Article : Google Scholar : PubMed/NCBI

33 

Hu H, Yin Y, Jiang B, Feng Z, Cai T and Wu S: Cuproptosis signature and PLCD3 predicts immune infiltration and drug responses in osteosarcoma. Front Oncol. 13:11564552023. View Article : Google Scholar : PubMed/NCBI

34 

Yuan L, Li JX, Yang Y, Chen Y, Ma TT, Liang S, Bu Y, Yu L and Nan Y: Depletion of MRPL35 inhibits gastric carcinoma cell proliferation by regulating downstream signaling proteins. World J Gastroenterol. 27:1785–1804. 2021. View Article : Google Scholar : PubMed/NCBI

35 

Zhang L, Lu P, Yan L, Yang L, Wang Y, Chen J, Dai J, Li Y, Kang Z, Bai T, et al: MRPL35 is up-regulated in colorectal cancer and regulates colorectal cancer cell growth and apoptosis. Am J Pathol. 189:1105–1120. 2019. View Article : Google Scholar : PubMed/NCBI

36 

Aiyappa-Maudsley R, Storr SJ, Rakha EA, Green AR, Ellis IO and Martin SG: CYP2S1 and CYP2W1 expression is associated with patient survival in breast cancer. J Pathol Clin Res. 8:550–566. 2022. View Article : Google Scholar : PubMed/NCBI

37 

Guo H, Zeng B, Wang L, Ge C, Zuo X, Li Y, Ding W, Deng L, Zhang J, Qian X, et al: Knockdown CYP2S1 inhibits lung cancer cells proliferation and migration. Cancer Biomark. 32:531–539. 2021. View Article : Google Scholar : PubMed/NCBI

38 

Zhang C, Yue C, Herrmann A, Song J, Egelston C, Wang T, Zhang Z, Li W, Lee H, Aftabizadeh M, et al: STAT3 activation-induced fatty acid oxidation in CD8+ T effector cells is critical for obesity-promoted breast tumor growth. Cell Metab. 31:148–161.e5. 2020. View Article : Google Scholar : PubMed/NCBI

39 

Datta J, Dai X, Bianchi A, De Castro Silva I, Mehra S, Garrido VT, Lamichhane P, Singh SP, Zhou Z, Dosch AR, et al: Combined MEK and STAT3 inhibition uncovers stromal plasticity by enriching for cancer-associated fibroblasts with mesenchymal stem cell-like features to overcome immunotherapy resistance in pancreatic cancer. Gastroenterology. 163:1593–1612. 2022. View Article : Google Scholar : PubMed/NCBI

40 

Xie F, Zhou X, Su P, Li H, Tu Y, Du J, Pan C, Wei X, Zheng M, Jin K, et al: Breast cancer cell-derived extracellular vesicles promote CD8+ T cell exhaustion via TGF-β type II receptor signaling. Nat Commun. 13:44612022. View Article : Google Scholar : PubMed/NCBI

41 

Bourayou E and Golub R: Signaling pathways tuning innate lymphoid cell response to hepatocellular carcinoma. Front Immunol. 13:8469232022. View Article : Google Scholar : PubMed/NCBI

42 

Johnson DE, O'Keefe RA and Grandis JR: Targeting the IL-6/JAK/STAT3 signalling axis in cancer. Nat Rev Clin Oncol. 15:234–248. 2018. View Article : Google Scholar : PubMed/NCBI

43 

Fang Y, Zhang Q, Lv C, Guo Y, He Y, Guo P, Wei Z, Xia Y and Dai Y: Mitochondrial fusion induced by transforming growth factor-β1 serves as a switch that governs the metabolic reprogramming during differentiation of regulatory T cells. Redox Biol. 62:1027092023. View Article : Google Scholar : PubMed/NCBI

44 

Povero D, Chen Y, Johnson SM, McMahon CE, Pan M, Bao H, Petterson XT, Blake E, Lauer KP, O'Brien DR, et al: HILPDA promotes NASH-driven HCC development by restraining intracellular fatty acid flux in hypoxia. J Hepatol. 79:378–393. 2023. View Article : Google Scholar : PubMed/NCBI

45 

Piao GH, Piao WH, He Y, Zhang HH, Wang GQ and Piao Z: Hyper-methylation of RIZ1 tumor suppressor gene is involved in the early tumorigenesis of hepatocellular carcinoma. Histol Histopathol. 23:1171–1175. 2008.PubMed/NCBI

46 

Chen G, Fan X, Li Y, He L, Wang S, Dai Y, Bin C, Zhou D and Lin H: Promoter aberrant methylation status of ADRA1A is associated with hepatocellular carcinoma. Epigenetics. 15:684–701. 2020. View Article : Google Scholar : PubMed/NCBI

47 

Alshabi AM, Vastrad B, Shaikh IA and Vastrad C: Identification of crucial candidate genes and pathways in glioblastoma multiform by bioinformatics analysis. Biomolecules. 9:2012019. View Article : Google Scholar : PubMed/NCBI

Related Articles

  • Abstract
  • View
  • Download
  • Twitter
Copy and paste a formatted citation
Spandidos Publications style
Zhang Z, Sun J, Jin C, Zhang L, Wu L and Tian G: Identification and validation of a fatty acid metabolism gene signature for the promotion of metastasis in liver cancer. Oncol Lett 26: 457, 2023.
APA
Zhang, Z., Sun, J., Jin, C., Zhang, L., Wu, L., & Tian, G. (2023). Identification and validation of a fatty acid metabolism gene signature for the promotion of metastasis in liver cancer. Oncology Letters, 26, 457. https://doi.org/10.3892/ol.2023.14044
MLA
Zhang, Z., Sun, J., Jin, C., Zhang, L., Wu, L., Tian, G."Identification and validation of a fatty acid metabolism gene signature for the promotion of metastasis in liver cancer". Oncology Letters 26.4 (2023): 457.
Chicago
Zhang, Z., Sun, J., Jin, C., Zhang, L., Wu, L., Tian, G."Identification and validation of a fatty acid metabolism gene signature for the promotion of metastasis in liver cancer". Oncology Letters 26, no. 4 (2023): 457. https://doi.org/10.3892/ol.2023.14044
Copy and paste a formatted citation
x
Spandidos Publications style
Zhang Z, Sun J, Jin C, Zhang L, Wu L and Tian G: Identification and validation of a fatty acid metabolism gene signature for the promotion of metastasis in liver cancer. Oncol Lett 26: 457, 2023.
APA
Zhang, Z., Sun, J., Jin, C., Zhang, L., Wu, L., & Tian, G. (2023). Identification and validation of a fatty acid metabolism gene signature for the promotion of metastasis in liver cancer. Oncology Letters, 26, 457. https://doi.org/10.3892/ol.2023.14044
MLA
Zhang, Z., Sun, J., Jin, C., Zhang, L., Wu, L., Tian, G."Identification and validation of a fatty acid metabolism gene signature for the promotion of metastasis in liver cancer". Oncology Letters 26.4 (2023): 457.
Chicago
Zhang, Z., Sun, J., Jin, C., Zhang, L., Wu, L., Tian, G."Identification and validation of a fatty acid metabolism gene signature for the promotion of metastasis in liver cancer". Oncology Letters 26, no. 4 (2023): 457. https://doi.org/10.3892/ol.2023.14044
Follow us
  • Twitter
  • LinkedIn
  • Facebook
About
  • Spandidos Publications
  • Careers
  • Cookie Policy
  • Privacy Policy
How can we help?
  • Help
  • Live Chat
  • Contact
  • Email to our Support Team