Spandidos Publications Logo
  • About
    • About Spandidos
    • Aims and Scopes
    • Abstracting and Indexing
    • Editorial Policies
    • Reprints and Permissions
    • Job Opportunities
    • Terms and Conditions
    • Contact
  • Journals
    • All Journals
    • Oncology Letters
      • Oncology Letters
      • Information for Authors
      • Editorial Policies
      • Editorial Board
      • Aims and Scope
      • Abstracting and Indexing
      • Bibliographic Information
      • Archive
    • International Journal of Oncology
      • International Journal of Oncology
      • Information for Authors
      • Editorial Policies
      • Editorial Board
      • Aims and Scope
      • Abstracting and Indexing
      • Bibliographic Information
      • Archive
    • Molecular and Clinical Oncology
      • Molecular and Clinical Oncology
      • Information for Authors
      • Editorial Policies
      • Editorial Board
      • Aims and Scope
      • Abstracting and Indexing
      • Bibliographic Information
      • Archive
    • Experimental and Therapeutic Medicine
      • Experimental and Therapeutic Medicine
      • Information for Authors
      • Editorial Policies
      • Editorial Board
      • Aims and Scope
      • Abstracting and Indexing
      • Bibliographic Information
      • Archive
    • International Journal of Molecular Medicine
      • International Journal of Molecular Medicine
      • Information for Authors
      • Editorial Policies
      • Editorial Board
      • Aims and Scope
      • Abstracting and Indexing
      • Bibliographic Information
      • Archive
    • Biomedical Reports
      • Biomedical Reports
      • Information for Authors
      • Editorial Policies
      • Editorial Board
      • Aims and Scope
      • Abstracting and Indexing
      • Bibliographic Information
      • Archive
    • Oncology Reports
      • Oncology Reports
      • Information for Authors
      • Editorial Policies
      • Editorial Board
      • Aims and Scope
      • Abstracting and Indexing
      • Bibliographic Information
      • Archive
    • Molecular Medicine Reports
      • Molecular Medicine Reports
      • Information for Authors
      • Editorial Policies
      • Editorial Board
      • Aims and Scope
      • Abstracting and Indexing
      • Bibliographic Information
      • Archive
    • World Academy of Sciences Journal
      • World Academy of Sciences Journal
      • Information for Authors
      • Editorial Policies
      • Editorial Board
      • Aims and Scope
      • Abstracting and Indexing
      • Bibliographic Information
      • Archive
    • International Journal of Functional Nutrition
      • International Journal of Functional Nutrition
      • Information for Authors
      • Editorial Policies
      • Editorial Board
      • Aims and Scope
      • Abstracting and Indexing
      • Bibliographic Information
      • Archive
    • International Journal of Epigenetics
      • International Journal of Epigenetics
      • Information for Authors
      • Editorial Policies
      • Editorial Board
      • Aims and Scope
      • Abstracting and Indexing
      • Bibliographic Information
      • Archive
    • Medicine International
      • Medicine International
      • Information for Authors
      • Editorial Policies
      • Editorial Board
      • Aims and Scope
      • Abstracting and Indexing
      • Bibliographic Information
      • Archive
  • Articles
  • Information
    • Information for Authors
    • Information for Reviewers
    • Information for Librarians
    • Information for Advertisers
    • Conferences
  • Language Editing
Spandidos Publications Logo
  • About
    • About Spandidos
    • Aims and Scopes
    • Abstracting and Indexing
    • Editorial Policies
    • Reprints and Permissions
    • Job Opportunities
    • Terms and Conditions
    • Contact
  • Journals
    • All Journals
    • Biomedical Reports
      • Information for Authors
      • Editorial Policies
      • Editorial Board
      • Aims and Scope
      • Abstracting and Indexing
      • Bibliographic Information
      • Archive
    • Experimental and Therapeutic Medicine
      • Information for Authors
      • Editorial Policies
      • Editorial Board
      • Aims and Scope
      • Abstracting and Indexing
      • Bibliographic Information
      • Archive
    • International Journal of Epigenetics
      • Information for Authors
      • Editorial Policies
      • Editorial Board
      • Aims and Scope
      • Abstracting and Indexing
      • Bibliographic Information
      • Archive
    • International Journal of Functional Nutrition
      • Information for Authors
      • Editorial Policies
      • Editorial Board
      • Aims and Scope
      • Abstracting and Indexing
      • Bibliographic Information
      • Archive
    • International Journal of Molecular Medicine
      • Information for Authors
      • Editorial Policies
      • Editorial Board
      • Aims and Scope
      • Abstracting and Indexing
      • Bibliographic Information
      • Archive
    • International Journal of Oncology
      • Information for Authors
      • Editorial Policies
      • Editorial Board
      • Aims and Scope
      • Abstracting and Indexing
      • Bibliographic Information
      • Archive
    • Medicine International
      • Information for Authors
      • Editorial Policies
      • Editorial Board
      • Aims and Scope
      • Abstracting and Indexing
      • Bibliographic Information
      • Archive
    • Molecular and Clinical Oncology
      • Information for Authors
      • Editorial Policies
      • Editorial Board
      • Aims and Scope
      • Abstracting and Indexing
      • Bibliographic Information
      • Archive
    • Molecular Medicine Reports
      • Information for Authors
      • Editorial Policies
      • Editorial Board
      • Aims and Scope
      • Abstracting and Indexing
      • Bibliographic Information
      • Archive
    • Oncology Letters
      • Information for Authors
      • Editorial Policies
      • Editorial Board
      • Aims and Scope
      • Abstracting and Indexing
      • Bibliographic Information
      • Archive
    • Oncology Reports
      • Information for Authors
      • Editorial Policies
      • Editorial Board
      • Aims and Scope
      • Abstracting and Indexing
      • Bibliographic Information
      • Archive
    • World Academy of Sciences Journal
      • Information for Authors
      • Editorial Policies
      • Editorial Board
      • Aims and Scope
      • Abstracting and Indexing
      • Bibliographic Information
      • Archive
  • Articles
  • Information
    • For Authors
    • For Reviewers
    • For Librarians
    • For Advertisers
    • Conferences
  • Language Editing
Login Register Submit
  • This site uses cookies
  • You can change your cookie settings at any time by following the instructions in our Cookie Policy. To find out more, you may read our Privacy Policy.

    I agree
Search articles by DOI, keyword, author or affiliation
Search
Advanced Search
presentation
Oncology Letters
Join Editorial Board Propose a Special Issue
Print ISSN: 1792-1074 Online ISSN: 1792-1082
Journal Cover
November-2023 Volume 26 Issue 5

Full Size Image

Sign up for eToc alerts
Recommend to Library

Journals

International Journal of Molecular Medicine

International Journal of Molecular Medicine

International Journal of Molecular Medicine is an international journal devoted to molecular mechanisms of human disease.

International Journal of Oncology

International Journal of Oncology

International Journal of Oncology is an international journal devoted to oncology research and cancer treatment.

Molecular Medicine Reports

Molecular Medicine Reports

Covers molecular medicine topics such as pharmacology, pathology, genetics, neuroscience, infectious diseases, molecular cardiology, and molecular surgery.

Oncology Reports

Oncology Reports

Oncology Reports is an international journal devoted to fundamental and applied research in Oncology.

Experimental and Therapeutic Medicine

Experimental and Therapeutic Medicine

Experimental and Therapeutic Medicine is an international journal devoted to laboratory and clinical medicine.

Oncology Letters

Oncology Letters

Oncology Letters is an international journal devoted to Experimental and Clinical Oncology.

Biomedical Reports

Biomedical Reports

Explores a wide range of biological and medical fields, including pharmacology, genetics, microbiology, neuroscience, and molecular cardiology.

Molecular and Clinical Oncology

Molecular and Clinical Oncology

International journal addressing all aspects of oncology research, from tumorigenesis and oncogenes to chemotherapy and metastasis.

World Academy of Sciences Journal

World Academy of Sciences Journal

Multidisciplinary open-access journal spanning biochemistry, genetics, neuroscience, environmental health, and synthetic biology.

International Journal of Functional Nutrition

International Journal of Functional Nutrition

Open-access journal combining biochemistry, pharmacology, immunology, and genetics to advance health through functional nutrition.

International Journal of Epigenetics

International Journal of Epigenetics

Publishes open-access research on using epigenetics to advance understanding and treatment of human disease.

Medicine International

Medicine International

An International Open Access Journal Devoted to General Medicine.

Journal Cover
November-2023 Volume 26 Issue 5

Full Size Image

Sign up for eToc alerts
Recommend to Library

  • Article
  • Citations
    • Cite This Article
    • Download Citation
    • Create Citation Alert
    • Remove Citation Alert
    • Cited By
  • Similar Articles
    • Related Articles (in Spandidos Publications)
    • Similar Articles (Google Scholar)
    • Similar Articles (PubMed)
  • Download PDF
  • Download XML
  • View XML

  • Supplementary Files
    • Supplementary_Data1.pdf
    • Supplementary_Data2.pdf
Article Open Access

Association between circ_0004365 and cisplatin resistance in esophageal squamous cell carcinoma

  • Authors:
    • Moyuru Yamada
    • Koji Tanaka
    • Kenichi Yamamoto
    • Hisatake Matsumoto
    • Makoto Yamasaki
    • Kotaro Yamashita
    • Tomoki Makino
    • Takuro Saito
    • Kazuyoshi Yamamoto
    • Tsuyoshi Takahashi
    • Yukinori Kurokawa
    • Kiyokazu Nakajima
    • Yukinori Okada
    • Hidetoshi Eguchi
    • Yuichiro Doki
  • View Affiliations / Copyright

    Affiliations: Department of Gastroenterological Surgery, Osaka University Graduate School of Medicine, Suita, Osaka 565‑0871, Japan, Department of Statistical Genetics, Osaka University Graduate School of Medicine, Suita, Osaka 565‑0871, Japan, Department of Traumatology and Acute Critical Medicine, Osaka University Graduate School of Medicine, Suita, Osaka 565‑0871, Japan
    Copyright: © Yamada et al. This is an open access article distributed under the terms of Creative Commons Attribution License.
  • Article Number: 467
    |
    Published online on: September 18, 2023
       https://doi.org/10.3892/ol.2023.14054
  • Expand metrics +
Metrics: Total Views: 0 (Spandidos Publications: | PMC Statistics: )
Metrics: Total PDF Downloads: 0 (Spandidos Publications: | PMC Statistics: )
Cited By (CrossRef): 0 citations Loading Articles...

This article is mentioned in:



Abstract

Cisplatin is one of the most predominant drugs for the chemotherapy of esophageal squamous cell carcinoma (ESCC); however, the underlying resistance mechanisms are still almost unknown. The present study performed RNA sequencing of human circular RNA (circRNA) in TE11 cells and cisplatin‑resistant TE11 cells (TE11R). The expression profiles determined using CIRCexplorer2 revealed that the expression of circ_0004365, mapped on the Semaphorin 3C gene, was significantly greater in TE11R compared with in TE11. In reverse transcription‑quantitative PCR, circ_0004365 expression was observed in human ESCC and non‑tumor tissues and was significantly upregulated in ESCC tumor tissues after chemotherapy. Circ_0004365 expression was significantly upregulated in patients with poor pathological response (P=0.02). Furthermore, patients with advanced pT stage showed an upregulation in circ_0004365 expression after chemotherapy (P=0.02). The MTT assay revealed that knockdown of circ_0003465 in TE11 significantly decreased resistance to cisplatin. In conclusion, the present study suggested that circ_0004365 was associated with cisplatin resistance in ESCC and can be used as both a novel biomarker and a therapeutic target.

Introduction

Esophageal cancer ranks sixth in terms of cancer deaths with an estimated 572,000 new cases and 509,000 deaths yearly worldwide (1). Evidence has shown that preoperative chemotherapy with cisplatin and 5-fluorouracil (CF) followed by surgical resection improves survival of patients with esophageal squamous cell carcinoma (ESCC) (2–4). However, some patients show resistance to chemotherapy, the mechanism of which chemoresistance unclear, thereby hindering successful outcomes.

CircRNAs are a class of endogenous noncoding RNAs composed of single-stranded, covalently closed RNAs lacking 5′ and 3′ tails. It has been over 40 years since the existence of circRNAs in viroid had been initially reported (5). CircRNAs are generated through backsplicing events from linear primary transcripts, are resistant to exonucleases, are typically nonpolyadenylated, and are highly specific to cell type and developmental stage (6). Studies have revealed that circRNAs are abundant, conserved, and stable with a tissue-specific expression pattern (7–11). CircRNAs have been used as potentially ideal biomarkers of disease owing to various characteristics including universality, stability, conservatism, and specificity. With the development of high-throughput nonpolyadenylated and RNaseR-treated RNA sequencing (RNA-seq) (12) and the mapping method using bioinformatic tools to identify arrangements in an unbiased assessment (13–16), it has become possible to establish the profile of circRNAs expression, including novel transcript isoforms.

Memczak demonstrated that circRNAs form a large class of post-transcriptional regulators functioning as endogenous miRNA sponges (6). Several researches have revealed that the interaction between circRNAs and miRNAs are associated with proliferation in cancer (17–19). Furthermore, studies have shown that the interaction between circRNA and miRNA plays an important role in the resistance of gastric cancer to cisplatin (20).

In this study, we focused on the relationship between circRNA and the resistance of ESCC to cisplatin in order to provide new insights into circRNAs as potential biomarkers and therapeutic targets for ESCC. Firstly, we analyzed the expression profile of circRNAs in ESCC cells and cisplatin-resistant ESCC cells using RNA-seq. Next, we examined the characteristic expression of hsa_circ_0004365 in ESCC tissues and investigated its function in vitro.

Materials and methods

Cell culture

Human ESCC cell lines TE8 (RBRC-RCB2098) and TE11 (RBRC-2100) (RIKEN BioResource Center, Ibaraki, Japan) were cultured in RPMI-1640 medium supplemented with 10% fetal calf serum (Thermo Fisher Scientific, Waltham, MA, USA) and 100 U/ml penicillin and 100 µg/ml streptomycin (Nacalai Tesque, Kyoto, Japan) in a humidified atmosphere containing 5% CO2 at 37°C. To generate cisplatin-resistant cell lines, TE8 and TE11 cells were cultured with increasing concentrations of cisplatin for 24 weeks. The established cisplatin-resistant cell lines, TE8R and TE11R, were maintained under a constant cisplatin concentration of 6 µM. TE11 cells were also cultured with increasing concentrations of 5-fluorouracil and docetaxel for 24 weeks. TE11 5-FU was maintained at a 5-fluorouracil concentration of 4.0 µM and TE11 DTX was maintained at a docetaxel concentration of 3.0 ng/ml.

Patients and tissues

In total, 82 samples of ESCC tissues were collected from patients who were histologically diagnosed with primary thoracic ESCC at Osaka University Hospital (Osaka, Japan) between 2017 April and 2020 September. The 47 samples were obtained via biopsy before treatment, and the 35 samples were obtained by surgical resection after neoadjuvant chemotherapy (NAC). All samples were collected after obtaining written informed consent, and this study was approved by the ethics committee of Osaka University (approval no. 16305-4). Clinicopathologic findings were classified according to the UICC-TNM Classification, seventh edition (21). At our institution, patients with ESCC primarily receive a DCF regimen as NAC, which consisted of docetaxel 70 mg/m2 and cisplatin 70 mg/m2 on day 1 and 5-FU 700 mg/m2/day on days 1–5, every 3 weeks (22).

RNA preparation and quantitative real-time polymerase chain reaction (qPCR)

Total RNA was extracted from ESCC cells or tissues using TRIzol Reagent (Invitrogen, CA, USA) according to the manufacturer's instructions. The quantity and quality of RNA samples were measured using NanoDrop ND-1000 (Thermo Scientific, DE, USA). The samples were reverse transcribed into cDNA using a reverse transcription system (Promega, Madison, WI) according to the manufacturer's protocol. Reverse transcription quantitative real-time polymerase chain reaction (RT-qPCR) was performed on a ViiA™ 7 real-time PCR system (Applied Biosystems, Foster City, CA, USA) using SYBR Green (TOYOBO, Osaka, Japan) via the following three-step protocol: 95°C for 2 min, (95°C for 15 sec, 65°C for 15 sec, and 72°C for 45 sec) ×40 cycles, melting curve analysis from 60 to 95°C with reads every 0.5°C. PCR was performed in triplicate, with the expression values normalized to the mRNA expression of β-actin calculated using the 2−ΔΔCt method (23). The genes and primers are specified in Table SI.

Next-generation RNA sequencing and analysis

Total RNAs were treated using the Epicenter Ribo-Minus rRNA Removal Kit (Illumina, CA, USA) and RNAse R (Epicenter, CA, USA) to remove ribosomal and linear RNA (6). Thereafter, RNA-seq libraries were constructed using TruSeq Stranded mRNA Library Prep (Illumina, CA, USA) following the manufacturer's protocol while skipping the process of purifying the polyA-containing mRNA molecules with oligo-dT attached magnetic beads. The BioAnalyzer 2100 system (Agilent Technologies, Santa Clara, CA, USA) was used to confirm the quality and quantity of the libraries. The RNA-seq library was sequenced using an Illumina HiSeq 3000 instrument (Illumina, San Diego, CA), and 150 bp paired-end reads were generated. Sequencing reads were mapped independently using CIRCexplorer2 (13,14), which is one of the circular RNA detection output tools based on Python, a general-purpose programming language. Cirexplorer uses TopHat (15) and TopHat-Fusion (16) to detect backsplicing junction reads. To compare differences in circRNA expression profiles between TE11 and TE11R, we calculated the fold change between the groups for each circRNA. A t-test was used to estimate the statistical significance of the differences. A significant difference in the expression of circRNA was defined by a fold-change >3.0 or <0.5 with a P-value of <0.05.

CircRNA-microRNA-mRNA network analysis

mRNAs involved in the pathways associated with conferring cisplatin resistance to tumor cells were selected for CircRNA-microRNA-mRNA network construction. The binding sites in the 3′-UTR between differentially expressed miRNAs and the selected mRNA were determined using Targetscan (http://www.targetscan.org/) to predict the mRNAs targeted by miRNAs filtered using a cumulative weighted context score of ≤0.8. We used Cytoscape software to visualize the data (24) and the bioinformatic database CircInteractome to predict the sequence of miRNA-binding sites of circ_0004365 (25).

Silencing of circ_0004365

Small interfering RNA (siRNA) of circ_0004365 was synthesized by Sigma-Aldrich (St. Louis, MO) targeting to sequence of the fusion region of circ_0004365. TE11 and TE11R cells were transfected with circ_0004365 siRNAs using the Lipofectamine® RNAiMAX transfection reagent (Thermo Fisher Scientific, Waltham, MA, USA) according to the manufacturer's protocol. Briefly, cells were seeded at 2 ×105 cells/well in 6-well plates added to a final concentration of 50 nM using Lipofectamine® RNAiMAX (Thermo Fisher Scientific, Waltham, MA, USA) and cultured for 24 h at 37°C in 5% CO2. The sequence of circ_0004365 siRNA was sense CUGUUUCUCGGAACAGGACdT dT and antisense GUCCUGUUCCGAGAAACAGdTdT.

In vitro drug sensitivity assay

A total of 4.0×103 cells per well were seeded in 96-well plates. Cell viability was then assessed using the 3-(4,5-dimethylthiazol-2-yl)-2,5-diphenyl-tetrazolium bromide (MTT) assay 48 h after the addition of cisplatin. Absorbance of the converted dye was measured at a wavelength of 550 nm with background subtraction at 665 nm using an iMark™ Microplate Absorbance Reader (BIO-RAD, Tokyo, Japan). The concentration at which the drug produced 50% growth inhibition (IC50) was estimated using the relative survival curve.

Evaluation of histopathological responses to chemotherapy

Histopathological tumor response was evaluated according to the histological criteria of the Japanese Esophageal Society (26) and was classified into five categories according to the proportion of tumor degeneration and necrosis: Grade 3 (markedly effective; no viable cancer cells); grade 2 (moderately effective; viable cancer cells accounting for less than 1/3 of the tumor tissue while other cancer cells showed severe degeneration or necrosis); grade 1 (slightly effective; apparently viable cancer cells accounting for 1/3 or more of the tumor tissue, but some evidence of degenerating cancer tissue or cells was present), and grade 0 (ineffective; denoting no discernible therapeutic effect on cancer tissue or cells). Grade 1 lesions can also be subclassified into grade 1a (viable cancer cells accounting for 2/3 or more of the tumor tissue) and grade 1b (viable cancer cells accounting for 1/3 or more, but less than 2/3, of the tumor tissue).

Statistical analysis

To test for statistically significant differences between the two groups, continuous data were compared using the unpaired Student's t-test. Differences were considered significant at two-sided P-values of <0.05. All analyses were performed using JMP version 14.0 (SAS Institute, Cary, NC).

Results

RNA-seq analysis revealed circRNA expression profile in TE11 and cisplatin-resistant TE11

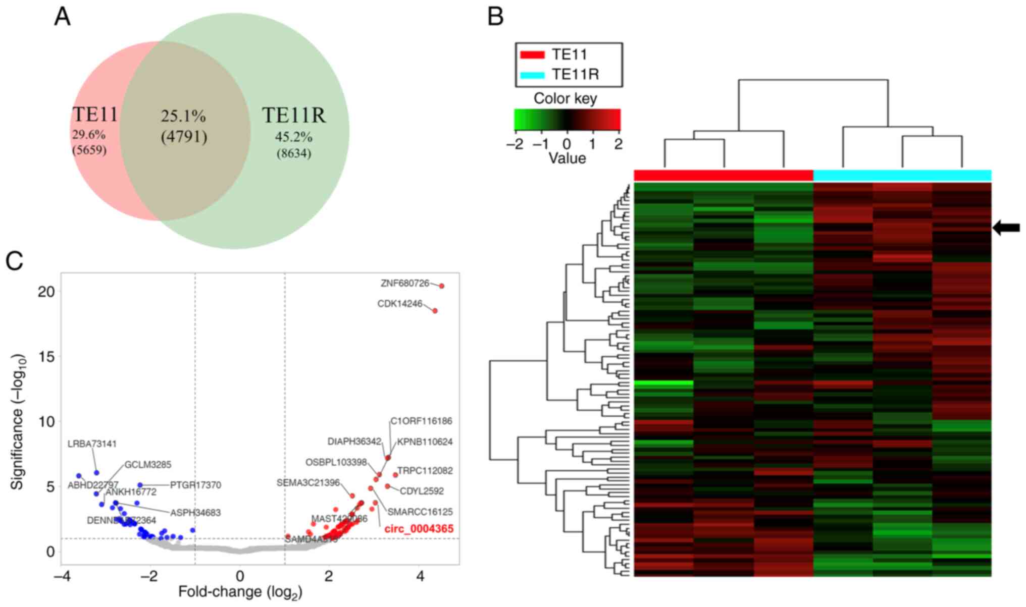
To identify circRNA expression patterns associated with cisplatin resistance in ESCC cells, we performed RNA-seq of three pairs of TE11 and cisplatin-resistant TE11 (TE11R). A total of 10451 circRNAs were consistent with Circexplorer2 (16). Thereafter, we compared circRNAs expression profiles between TE11 and TE11R to extract candidate circRNA. Accordingly, 4791 circRNAs were expressed both in TE11 and TE11R cells (Fig. 1A). Through expression intensity sorting within TE11 and TE11R cells, the mostly greater and lesser circRNAs in TE11R cells compared to those in TE11 cells are shown via hierarchical clustering (Fig. 1B). Variations in circRNA expression are demonstrated in the volcano plot (Fig. 1C). Among them, we selected 10 candidate circRNAs that were significantly upregulated and downregulated in TE11R relative to TE11 (Tables I and II).

Figure 1.

(A) Venn diagram analysis showing the common expression between TE11 and TE11R. (B) Clustered heatmap for upregulated and downregulated circRNAs, with rows representing circRNAs and columns representing cell lines. The arrow indicates circ_0004365. (C) Volcano plot comparing the expression fold changes of circRNAs between TE11 and TE11R. The red/blue dots represent significantly upregulated/downregulated circRNAs. Each circRNA is shown with its gene and length (bp). circRNA, circular RNA.

Table I.

Top 10 upregulated circRNAs in TE11R as compared with TE11.

Table I.

Top 10 upregulated circRNAs in TE11R as compared with TE11.

Gene symbolIDFold-changeP-value
ANKRD17 hsa_circ_00078833.123780.043183
CREBBP hsa_circ_00076374.3123710.045842
FAM185A hsa_circ_00082713.0932740.00134
GRHL2 hsa_circ_00851733.1020870.000498
NFATC3 hsa_circ_00056154.8197710.008801
NPEPPS hsa_circ_00046223.091240.017307
RACGAP1 hsa_circ_00090353.4243820.039387
SEMA3C hsa_circ_00043655.4015360.001506
TNFRSF21 hsa_circ_00016104.0426470.004966
ZRANB1 hsa_circ_00002683.428290.038204

[i] circRNA, circular RNA; miRNA, micro RNA; ANKRD17, ankyrin repeat domain 17; CREBBP, CREB-binding protein; FAM185A, family with sequence similarity 185 member A; GRHL2, grainyhead like transcription factor 2; NFATC3, nuclear factor of activated T cells 3; NPEPPS, aminopeptidase puromycin sensitive; RACGAP1, Rac GTPase-activating protein 1; SEMA3C, semaphorin 3C; TNFRSF21, TNF receptor superfamily member 21; ZRANB1, zinc finger RANBP2-type-containing 1.

Table II.

Top 10 downregulated circRNAs in TE11R as compared with TE11.

Table II.

Top 10 downregulated circRNAs in TE11R as compared with TE11.

Gene symbolIDFold-changeP-value
ASPH hsa_circ_00846150.4420115290.049328
PUM12831 hsa_circ_00000430.4923107130.012358
PTGR1 hsa_circ_00080430.3645847940.039294
PTGR1 hsa_circ_00037310.1925290450.000263
RAPGEF5 hsa_circ_00016810.3214283550.010674
PTGR1 hsa_circ_00880300.2666510310.040861
CELSR1 hsa_circ_00638090.3839645970.030733
VWA8 hsa_circ_00006050.4109257920.00274
IFAM53B hsa_circ_00002670.1758838720.001147
PSD3 hsa_circ_00044580.3139193160.018126

[i] circRNA, circular RNA; ASPH, aspartate beta-hydroxylase; PTGR1, prostaglandin reductase 1; RAPGEF5, rap guanine nucleotide exchange factor 5; CELSR1, cadherin EGF LAG seven-pass G-type receptor 1; VWA8, Von Willebrand factor A domain containing 8; FAM53B, family with sequence similarity 53 member B; PSD3, pleckstrin and Sec7 domain containing 3.

Circ_0004365 is upregulated in cisplatin-resistant TE11 cells

To validate the expression profile established by RNA-seq and CIRCexplorer2 (16), we designed divergent primers of each circRNA candidate to specifically target the circular junction and performed RT-qPCR using ESCC cells and tissues. Consistent with the RNA-seq results, we found that the expression of circ_0004365, mapped on the SEMA3C gene (907 bp) (Fig. 2A, B), was significantly greater in TE11R than in TE11. At the same time, the upregulating expression pattern of circ_0004365 in resistant cells was observed in TE8 and TE8R (Fig. 3A). In the meanwhile, there was no difference in circ_0004365 expression between TE11, TE11 5-FU, and TE11 DTX (Fig. S1). Furthermore, the expression of circ_0004365 was broadly detected in human ESCC and nontumor tissues both before and after NAC (Fig. S2A, B). Interestingly, the relative expression of circ_0004365 was significantly greater in ESCC tumor tissues after NAC than in matched tumor tissues before NAC (Fig. S2C). Thus, the present study focused on the relationship between cisplatin resistance and the expression of circ_0004365 in ESCC.

Figure 2.

(A) A schematic illustration showing that circ_0004365 is derived from exons 6, 7, 8, 9, 10, 11, and 12 of the SEMA3C gene. (B) RT-qPCR products of TE11 with divergent primers showing circularization of circ_0004365. (Ca) RT-qPCR products with divergent primers showing binding sites 1, 3 of circ_0004365. (Cb) RT-qPCR products with divergent primers showing binding sites 2 of circ_0004365. circRNA, circular RNA; SEMA3C, Semaphorin 3C; cDNA, complementary DNA; gDNA, genomic DNA; RT-qPCR, reverse transcription-quantitative PCR.

Figure 3.

(A) RT-qPCR showing that circ_0004365 was greater in cisplatin-resistant TE11 (TE11R) and TE8 (TE8R) compared with in TE11 and TE8, respectively. (B) RT-qPCR results for circ_0004365 in TE11R cells with or without siRNA treatment. (C) RT-qPCR results for linear transcripts of SEMA3C in TE11R cells with or without siRNA treatment. (D) Relative cell viability of TE11 cells of si-NC-transfected and si-circ0004365-transfected cells in the presence of cisplatin at the indicated concentrations for 48 h. IC50 of TE11 SiNC=2.906574; TE11 siRNA=no data. (E) Relative cell viability of TE11R cells of si-NC-transfected and si-circ0004365-transfected cells in the presence of cisplatin at the indicated concentrations for 48 h. IC50 of TE11R siNC=11.07173; TE11R siRNA=5.747184. *P<0.05, **P<0.01, ***P<0.001. NC, negative control; IC50, half maximal inhibitory concentration; RT-qPCR, reverse transcription-quantitative PCR; circRNA, circular RNA; siRNA, short interfering RNA.

Circ_0004365 and cisplatin resistance in vitro

Firstly, we designed siRNA oligonucleotides targeting the specific junction of circ_0004365. RT-qPCR confirmed that they successfully knocked down circ_0004365 expression (Fig. 3B) without affecting the levels of endogenous linear SEMA3C transcript (Fig. 3C). Thereafter, the MTT assay revealed that TE11 with circ_0003465 knockdown had significantly lower resistance to cisplatin compared to control-transfected cells (Fig. 3D).

Similarly, TE11R cells transfected with circ_0003465 siRNA exhibited significantly lower resistance to cisplatin compared to control-transfected cells (Fig. 3E). Consequently, our findings suggested that circ_0004365 regulates the resistance of ESCC cells to cisplatin.

Circ_004365 expression in ESCC tissues

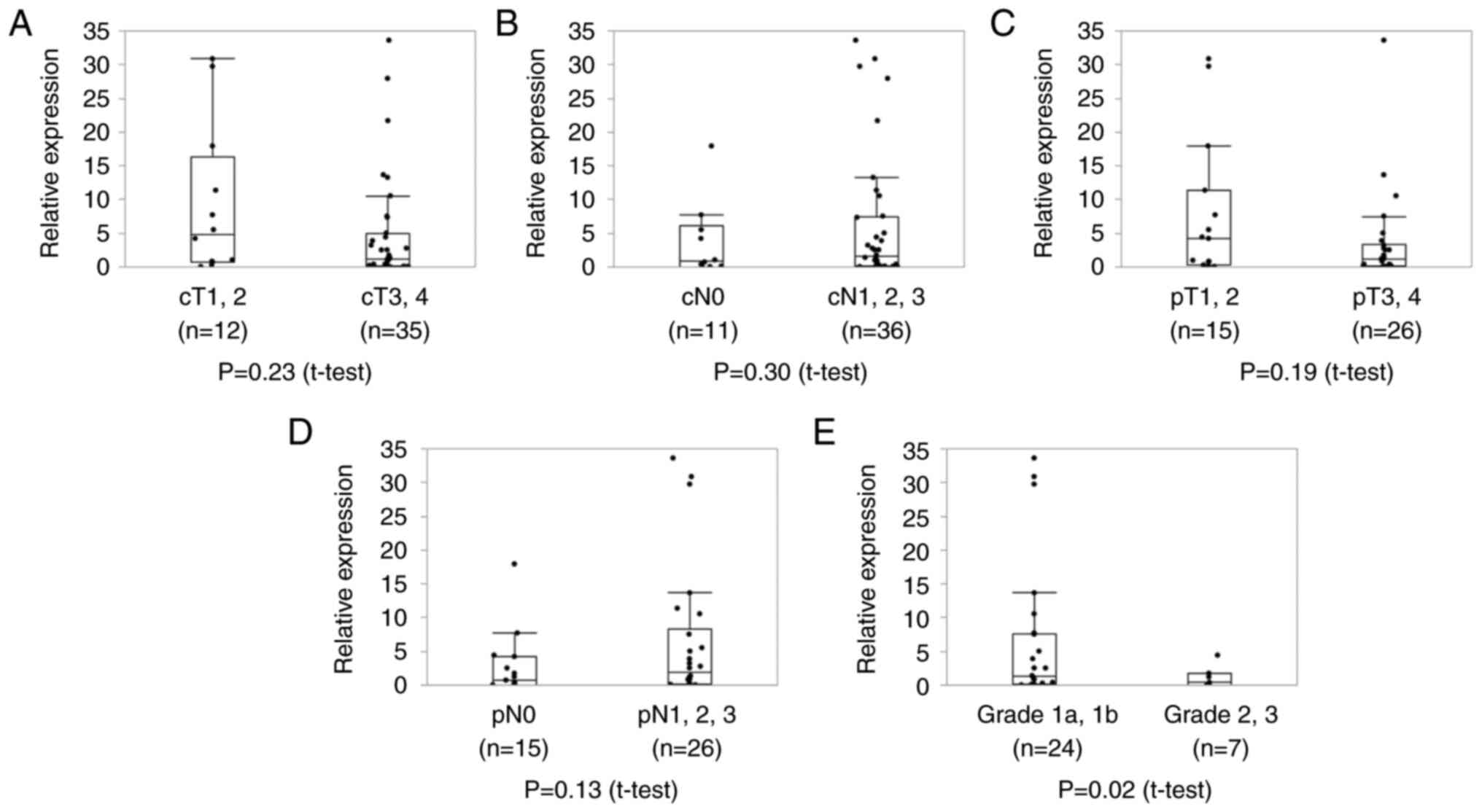
RT-qPCR revealed that circ_0004365 expression was observed in ESCC tissues and nontumor esophageal tissues. Firstly, no significant difference in the expression level of circ_0004365 was noted between ESCC and nontumor esophageal tissues (Fig. S2A, B). However, a comparison of the 15 pairs of ESCC tissues obtained before NAC and after NAC showed that the expression of circ_0004365 was significantly upregulated in tissues after NAC (P=0.03, Fig. S2C). Next, we analyzed whether circ_0004365 expression was correlated with the characteristics of ESCC patients (Table III). Accordingly, no significant correlation was observed between circ_0004365 expression level before NAC and cStage and pStage (Fig. 4A-D). Interestingly, the expression of circ_0004365 before NAC was significantly upregulated in patients with poor pathological response (P=0.02, Fig. 4E). Furthermore, patients with advanced pT Stage showed an upregulation of circ_0004365 expression after NAC (P=0.02, Fig. 5A). No significant difference was noted between the expression level of circ_0004365 after NAC and pN and pathological response (Fig. 5B, C). Together, these data suggested that increased circ_0004365 expression in ESCC patients was correlated with resistance to chemotherapy, including cisplatin.

Figure 4.

Relative expression of circ_0004365 in esophageal squamous cell carcinoma tissues before neoadjuvant chemotherapy and its correlation with clinical characteristics, (A) cT stage, (B) cN stage, (C) pT stage, (D) pN Stage and (E) pathological response. circ, circular RNA.

Figure 5.

Relative expression of circ_0004365 in esophageal squamous cell carcinoma tissues after neoadjuvant chemotherapy and its association with clinical characteristics, (A) pT stage, (B) pN stage and (C) pathological response. circ, circular RNA.

Table III.

The clinical characteristics of patients with esophageal squamous cell carcinoma.

Table III.

The clinical characteristics of patients with esophageal squamous cell carcinoma.

CharacteristicCases, n (%) Tissues before NACTissues after NAC
Sex
  Male38 (81)28 (72)
  Female9 (19)11 (18)
Ethnicity
  Asian4739
  Others00
Tumor location
  Ut5 (11)3 (8)
  Mt21 (45)16 (41)
  Lt21 (45)20 (51)
Histology
  Poor07 (18)
  Well/moderate42 (89)29 (74)
  Not evaluable5 (11)3 (8)
cTa
  14 (9)1 (3)
  28 (17)5 (13)
  328 (60)27 (69)
  47 (15)6 (14)
cNa
  011 (23)7 (18)
  124 (51)18 (46)
  211 (23)14 (36)
  31 (2)0
cMa
  040 (85)31 (79)
  17 (15)8 (21)
cStagea
  I7 (15)4 (10)
  II7 (15)5 (13)
  III26 (55)22 (56)
  IV7 (15)8 (21)
Preoperative chemotherapy
  Present34 (72)39
  Absent13 (28)0
Operation
  Absent5 (11)3 (8)
  Present42 (89)36 (92)

a UICC 7th (21). Ut, upper thoracic esophagus; Mt, middle thoracic esophagus; Lt, lower thoracic esophagus; DCF, docetaxel, cisplatin, and 5-fluorouracil; NAC, neoadjuvant chemotherapy.

Analysis of the regulatory network of circRNAs, miRNAs, and mRNAs

Biological prediction and analysis predicted that circ_0004365 binds 33 miRNAs to regulate the expression of 187 mRNAs (Table SII), and the ceRNA network, circRNAs, miRNAs, and mRNAs network was visualized (Fig. 6). CircInteractome (26) predicted that miR-503 had the most binding sites for circ_0004365 (Fig. S3A). The sequence of 3 miRNA-binding sites of circ_0004365 and miR-503 is shown in Fig. S3B. We designed 2 pairs of divergent primers to specifically target the binding sites (Table SI). The one targets binding site 1 and 3 continuously and the other targets binding site 2. RT-PCR products with divergent primers showed binding 3 sites of circ_0004365 (Fig. 2C a, b). Kyoto Encyclopedia of Genes and Genomes (KEGG) pathway analysis revealed that hsa04390: Hippo signaling pathway, hsa04650: Natural killer cell mediated cytotoxicity, hsa04623: Cytosolic DNA-sensing pathway, and hsa04514: Cell adhesion molecules were enriched (Table SIII).

Figure 6.

circRNAs-miRNAs-mRNA network visualized using Cytoscape. circRNA, circular RNA; miRNA, microRNA.

Discussion

Cisplatin is among the most predominant drugs for chemotherapy (27). Several studies have shown that preoperative chemotherapy including cisplatin followed by surgical resection improves survival from ESCC (4). However, the prognosis of ESCC still remains poor, with it ranking sixth in terms of cancer deaths worldwide (1). As such, elucidating the mechanisms causing resistance to cisplatin in ESCC could improve the prognosis of ESCC patients. The present study initially clarified the role of circ_0004365 in ESCC. In line with this, we performed RNA-seq analysis, with CIRCexproler showing that several circRNAs were significantly upregulated in cisplatin-resistant TE11 cells than in parental TE11. Among those validated by RT-qPCR, circ_0004365 was greater in cisplatin-resistant TE11 cells than in parental TE11 cells. This increased expression pattern in cisplatin-resistant cells was also observed in cisplatin-resistant TE8 cells. Knockdown of circ_0004365 by siRNA enhanced cisplatin sensitivity in TE11 cells and cisplatin-resistant TE11 cells, suggesting that circ_0004365 may play an important role in the development of ESCC resistance to cisplatin.

According to our information, the present report's initial goal was to analyze the association between circ_0004365 and cancer drugs. Exons 6, 7, 8, 9, 10, 11, and 12 of the SEMA3C gene were used to create circ_0004365. SEMA3C is reportedly an oncogene, and it has been shown in certain studies that high levels of SEMA3C expression are associated with cancer development and poor prognosis in several cancers, such as breast, prostate, gastric, liver, pancreatic, and lung cancers (28). It was shown that SEMA3C is overexpressed in 85% of glioblastomas and helps to maintain glioma cancer stem-like cell self-renewal and drive tumor progression by promoting Wnt signaling (29,30). In the present study, the expression of SEMA3C in TE11R was not affected by knocking down circ_0004365 expression. There may be no association between SEMA3C expression and circ_0004365 expression so that we didn't quantify SEMA3C expression in ESCC tissues.

A novel class of noncoding RNAs, circRNAs are expected to be biomarkers of disease owing to their universality, stability, conservatism, and specificity (7–11). Studies have already reported that some circRNAs are potential diagnostic and prognostic markers in patients with ESCC. Xu et al demonstrated that that hsa-circ_0000654 expression in ESCC tissues was significantly higher compared to adjacent nontumor tissues and that high circ_0000654 expression was notably correlated with the higher T stage and local lymph node metastasis (31). Shi Y reported that hsa-circ_0006168 expression level was notably greater in ESCC tissues than in matched normal tissues and that high hsa_circ_0006168 expression was markedly correlated with the TNM stage and lymph node metastasis of ESCC patients (32). Furthermore, more and more in vitro studies have reported that some circRNAs can regulate the proliferation, migration, invasion, apoptosis, cell cycle, and epithelial-mesenchymal transition (EMT) (31–35). Evidence accumulated to date have shown that the expression of some circRNAs in ESCC are certainly associated with the progression of ESCC; however, only a handful reports have clinically demonstrated the value of circRNAs as biomarkers. For instance, Hu et al reported (36) that the plasma levels of circGSK3β were reduced after surgery and that circGSK3β levels were much higher in patients with recurrence/metastasis 10 months after surgery than in those without recurrence/metastasis. This suggests that plasma circGSK3β level may be a valuable clinical predictor of ESCC. The present study also demonstrated the possible utility of circRNA as a clinical predictor of cisplatin sensitivity in ESCC. Evidence has shown that circ_0004365 expression before NAC was significantly upregulated in patients with poor pathological response. This suggests that the upregulation of circ_0004365 may predict the sensitivity to cisplatin in ESCC. Furthermore, a significantly upregulation of circ_0004365 expression after NAC was observed in patients with advanced pT Stage. This suggests that cisplatin-resistant patients might still have numerous tumor cells remaining given that the expression of circ_0004365 was still upregulated after NAC. Taken together, these results suggest that increased circ_0004365 expression in ESCC patients may be correlated with resistance to cisplatin and that circ_0004365 could potentially be used as a clinical biomarker or a therapeutic target.

Over the past 50 years, cisplatin has become a common chemotherapeutic drug for numerous tumors, including ESCC and testicular, lung, bladder, ovarian, and liver cancers, among others (31,37). However, resistance to cisplatin often develops with continuous application. In line with this, the mechanism of cisplatin resistance has been widely studied to improve the prognosis of the patients with various cancers. There also have been several reports indicating the correlation between circRNAs and cisplatin resistance. Zou FW reported that circ_001275 was upregulated in cisplatin-resistant esophageal cancer tissues and cell lines and that circRNA_001275 promoted the proliferation of cisplatin-resistant cells (38). Chang et al found that circ_0007142 was increased in cisplatin-resistant ESCC and that silencing of circ_0007142 enhanced cisplatin sensitivity in ESCC (39).

With the development of high-throughput sequencing technology and broad use of bioinformatics analysis, more and more circular RNAs and their regulatory downstream have been predicted and validated. In the present study, we constructed a circRNA-miR-mRNA network in ESCC using bioinformatics analysis. The bioinformatic database CircInteractome (26) predicted that miR-503 had the most binding sites for circ_0004365, which RT-PCR products with divergent primers showed. Visualization of the circRNA-miR-mRNA network also revealed the interaction between circ_0004365 and miR-503. Interestingly, Qiu T reported that miR-503 regulated the resistance of non-small cell lung cancer cells to cisplatin and cell apoptosis, at least in part, by targeting Bcl-2 (40). Evidence has suggested that circ_0004365 could possibly influence cisplatin resistance through downstream processing as may be corroborated by the aforementioned results, which showed that circ_0004365 has binding sites with miR-503 for sponging that may affect the cisplatin resistance. KEGG analysis demonstrated that BBC3, TEAD3, WNT9A, LLGL1, and BMP8A genes were enriched in the Hippo signaling pathway. It has been reported that Hippo signaling pathway is frequently mutated in ESCC. Song et al previously reported that the Hippo signaling pathway plays an important regulatory role in the development of esophageal cancer (41). Furthermore, Zhou et al demonstrated that Hippo signaling pathway transcription factor YAP as a molecular target for arsenic induced synthetic effects with cisplatin treatment in ESCC (42).

More and more studies have revealed the biological mechanism of circRNAs as competitive endogenous noncoding RNAs, not only for sponging miR but also for regulating parental gene expression, transcriptional translation, and protein modification (7,9,12,14,43–45). Future studies should analyze the mechanisms by which circ_0004365 influences cisplatin resistance. Furthermore, there is a need to evaluate a larger number of samples and long-term prognosis such as survival and recurrence.

In conclusion, we identified a novel circ_0004365 derived from SEMA3C via RNA-seq. Our findings suggested that circ_0004365 may play an important role in the cisplatin resistance of ESCC, which may provide new insights into its use as a potential biomarker and therapeutic target for patients with cisplatin-resistant ESCC.

Supplementary Material

Supporting Data
Supporting Data

Acknowledgements

Not applicable.

Funding

This work was supported by JSPS KAKENHI (grant no. JP18K16310).

Availability of data and materials

The datasets used and/or analyzed during the present study are available from the corresponding author on reasonable request. Nucleotide sequence data reported are available in the DDBJ Sequenced Read Archive under the accession number PRJDB16229.

Authors' contributions

MoY and KT conceived and designed the present study. MoY conducted the majority of the molecular and cellular experiments. MoY, KT, MaY, KoY, TM, TS, KaY, TT, YK, KN, HE and YD contributed to data acquisition and analysis. KeY, HM and YO performed bioinformatics, statistical analysis and interpretation of the data. MoY and KT were major contributors in writing the manuscript and confirm the authenticity of all the raw data. All authors provided supervision of the manuscript, and read and approved the final manuscript.

Ethics approval and consent to participate

The current study was approved by the Human Ethics Review Committee of the Osaka University School of Medicine (approval no. 16305-4) and written informed consent was obtained from all patients.

Patient consent for publication

Not applicable.

Competing interests

The authors declare that they have no competing interests.

References

1 

Bray F, Ferlay J, Soerjomataram I, Siegel RL, Torre LA and Jemal A: Global cancer statistics 2018: GLOBOCAN estimates of incidence and mortality worldwide for 36 cancers in 185 countries. CA Cancer J Clin. 68:394–424. 2018. View Article : Google Scholar : PubMed/NCBI

2 

Medical Research Council Oesophageal Cancer Working Group, : Surgical resection with or without preoperative chemotherapy in oesophageal cancer: A randomised controlled trial. Lancet. 359:1727–1733. 2002. View Article : Google Scholar : PubMed/NCBI

3 

Allum WH, Stenning SP, Bancewicz J, Clark PI and Langley RE: Long-term results of a randomized trial of surgery with or without preoperative chemotherapy in esophageal cancer. J Clin Oncol. 27:5062–5067. 2009. View Article : Google Scholar : PubMed/NCBI

4 

Ando N, Kato H, Igaki H, Shinoda M, Ozawa S, Shimizu H, Nakamura T, Yabusaki H, Aoyama N, Kurita A, et al: A randomized trial comparing postoperative adjuvant chemotherapy with cisplatin and 5-fluorouracil versus preoperative chemotherapy for localized advanced squamous cell carcinoma of the thoracic esophagus (JCOG9907). Ann Surg Oncol. 19:68–74. 2012. View Article : Google Scholar : PubMed/NCBI

5 

Sanger HL, Klotz G, Riesner D, Gross HJ and Kleinschmidt AK: Viroids are single-stranded covalently closed circular RNA molecules existing as highly base-paired rod-like structures. Proc Natl Acad Sci USA. 73:3852–3856. 1976. View Article : Google Scholar : PubMed/NCBI

6 

Memczak S, Jens M, Elefsinioti A, Torti F, Krueger J, Rybak A, Maier L, Mackowiak SD, Gregersen LH, Munschauer M, et al: Circular RNAs are a large class of animal RNAs with regulatory potency. Nature. 495:333–338. 2013. View Article : Google Scholar : PubMed/NCBI

7 

Zhang Y, Zhang XO, Chen T, Xiang JF, Yin QF, Xing YH, Zhu S, Yang L and Chen LL: Circular intronic long noncoding RNAs. Mol Cell. 51:792–806. 2013. View Article : Google Scholar : PubMed/NCBI

8 

Guo JU, Agarwal V, Guo H and Bartel DP: Expanded identification and characterization of mammalian circular RNAs. Genome Biol. 15:4092014. View Article : Google Scholar : PubMed/NCBI

9 

Li Z, Huang C, Bao C, Chen L, Lin M, Wang X, Zhong G, Yu B, Hu W, Dai L, et al: Exon-intron circular RNAs regulate transcription in the nucleus. Nat Struct Mol Biol. 22:256–264. 2015. View Article : Google Scholar : PubMed/NCBI

10 

Salzman J, Chen RE, Olsen MN, Wang PL and Brown PO: Cell-type specific features of circular RNA expression. PLOS Genet. 9:e10037772013. View Article : Google Scholar : PubMed/NCBI

11 

Suzuki H, Zuo Y, Wang J, Zhang MQ, Malhotra A and Mayeda A: Characterization of RNase R-digested cellular RNA source that consists of lariat and circular RNAs from pre-mRNA splicing. Nucleic Acids Res. 34:e632006. View Article : Google Scholar : PubMed/NCBI

12 

Jeck WR, Sorrentino JA, Wang K, Slevin MK, Burd CE, Liu J, Marzluff WF and Sharpless NE: Circular RNAs are abundant, conserved, and associated with ALU repeats. RNA. 19:141–157. 2013. View Article : Google Scholar : PubMed/NCBI

13 

Zhang XO, Wang HB, Zhang Y, Lu X, Chen LL and Yang L: Complementary sequence-mediated exon circularization. Cell. 159:134–147. 2014. View Article : Google Scholar : PubMed/NCBI

14 

Zhang XO, Dong R, Zhang Y, Zhang JL, Luo Z, Zhang J, Chen LL and Yang L: Diverse alternative back-splicing and alternative splicing landscape of circular RNAs. Genome Res. 26:1277–1287. 2016. View Article : Google Scholar : PubMed/NCBI

15 

Trapnell C, Pachter L and Salzberg SL: TopHat: Discovering splice junctions with RNA-Seq. Bioinformatics. 25:1105–1111. 2009. View Article : Google Scholar : PubMed/NCBI

16 

Kim D and Salzberg SL: TopHat-Fusion: An algorithm for discovery of novel fusion transcripts. Genome Biol. 12:R722011. View Article : Google Scholar : PubMed/NCBI

17 

Zhang X, Wang S, Wang H, Cao J, Huang X, Chen Z, Xu P, Sun G, Xu J, Lv J and Xu Z: Circular RNA circNRIP1 acts as a microRNA-149-5p sponge to promote gastric cancer progression via the AKT1/mTOR pathway. Mol Cancer. 18:202019. View Article : Google Scholar : PubMed/NCBI

18 

Yuan W, Zhou R, Wang J, Han J, Yang X, Hao Y, Lu H, Zhang X, Li P, Tao J, et al: Circular RNA Cdr1as sensitizes bladder cancer to cisplatin by upregulating APAF1 expression through miR-1270 inhibition. Oncol. 13:1559–1576. 2019.

19 

Lu J, Wang YH, Yoon C, Huang XY, Xu Y, Xie JW, Wang JB, Lin JX, Chen QY, Cao LL, et al: Circular RNA circ-RanGAP1 regulates VEGFA expression by targeting miR-877-3p to facilitate gastric cancer invasion and metastasis. Cancer Lett. 471:38–48. 2020. View Article : Google Scholar : PubMed/NCBI

20 

Huang X, Li Z, Zhang Q, Wang W, Li B, Wang L, Xu Z, Zeng A, Zhang X, Zhang X, et al: Circular RNA AKT3 upregulates PIK3R1 to enhance cisplatin resistance in gastric cancer via miR-198 suppression. Mol Cancer. 18:712019. View Article : Google Scholar : PubMed/NCBI

21 

Sobin LH, Gospodarowicz MK and Wittekind C: UICC international union against cancer. TNM classification of malignant tumors. pp. 7Wiley-Blackwell; New York: 2009

22 

Yamasaki M, Yasuda T, Yano M, Hirao M, Kobayashi K, Fujitani K, Tamura S, Kimura Y, Miyata H, Motoori M, et al: Multicenter Randomized phase II Study of cisplatin and fluorouracil plus docetaxel (DCF) Compared with cisplatin and fluorouracil plus Adriamycin (ACF) as preoperative Chemotherapy for Resectable Esophageal squamous cell carcinoma (OGSG1003). Ann Oncol. 28:116–120. 2017. View Article : Google Scholar : PubMed/NCBI

23 

Livak KJ and Schmittgen TD: Analysis of relative gene expression data using real-time quantitative PCR and the 2(−Delta Delta C(T)) method. Methods. 25:402–408. 2001. View Article : Google Scholar : PubMed/NCBI

24 

Shannon P, Markiel A, Ozier O, Baliga NS, Wang JT, Ramage D, Amin N, Schwikowski B and Ideker T: Cytoscape: A software environment for integrated models of biomolecular interaction networks. Genome Res. 13:2498–2504. 2003. View Article : Google Scholar : PubMed/NCBI

25 

Dudekula DB, Panda AC, Grammatikakis I, De S, Abdelmohsen K and Gorospe M: CircInteractome: A web tool for exploring circular RNAs and their interacting proteins and microRNAs. RNA Biol. 13:34–42. 2016. View Article : Google Scholar : PubMed/NCBI

26 

Japan Esophageal Society, . Japanese classification of esophageal cancer, 11th Edition: Part II and III. Esophagus. 14:37–65. 2017. View Article : Google Scholar : PubMed/NCBI

27 

Dasari S and Tchounwou PB: Cisplatin in cancer therapy: Molecular mechanisms of action. Eur J Pharmacol. 740:364–378. 2014. View Article : Google Scholar : PubMed/NCBI

28 

Hao J and Yu JS: Semaphorin 3C and its receptors in cancer and cancer stem-like cells. Biomedicines. 6:422018. View Article : Google Scholar : PubMed/NCBI

29 

Man J, Shoemake J, Zhou W, Fang X, Wu Q, Rizzo A, Prayson R, Bao S, Rich JN and Yu JS: Sema3C promotes the survival and tumorigenicity of glioma stem cells through Rac1 activation. Cell Rep. 9:1812–1826. 2014. View Article : Google Scholar : PubMed/NCBI

30 

Hao J, Han X, Huang H, Yu X, Fang J, Zhao J, Prayson RA, Bao S and Yu JS: Sema3C signaling is an alternative activator of the canonical WNT pathway in glioblastoma. Nat Commun. 14:22622023. View Article : Google Scholar : PubMed/NCBI

31 

Xu Z, Tie X, Li N, Yi Z, Shen F and Zhang Y: Circular RNA hsa_circ_0000654 promotes esophageal squamous cell carcinoma progression by regulating the miR-149-5p/IL-6/STAT3 pathway. IUBMB Life. 72:426–439. 2020. View Article : Google Scholar : PubMed/NCBI

32 

Shi Y, Guo Z, Fang N, Jiang W, Fan Y, He Y, Ma Z and Chen Y: Hsa_circ_0006168 sponges miR-100 and regulates mTOR to promote the proliferation, migration and invasion of esophageal squamous cell carcinoma. Biomed Pharmacother. 117:1091512019. View Article : Google Scholar : PubMed/NCBI

33 

Zhang Z, Lin W, Gao L, Chen K, Yang C, Zhuang L, Peng S, Kang M and Lin J: Hsa_circ_0004370 promotes esophageal cancer progression through miR-1294/LASP pathway. Biosci Rep. 39:BSR201823772019. View Article : Google Scholar : PubMed/NCBI

34 

Lan X, Liu X, Sun J, Yuan Q and Li J: CircRAD23B facilitates proliferation and invasion of esophageal cancer cells by sponging miR-5095. Biochem Biophys Res Commun. 516:357–364. 2019. View Article : Google Scholar : PubMed/NCBI

35 

Xing Y, Zha WJ, Li XM, Li H, Gao F, Ye T, Du WQ and Liu YC: Circular RNA circ-Foxo3 inhibits esophageal squamous cell cancer progression via the miR-23a/PTEN axis. J Cell Biochem. 121:2595–2605. 2020. View Article : Google Scholar : PubMed/NCBI

36 

Hu X, Wu D, He X, Zhao H, He Z, Lin J, Wang K, Wang W, Pan Z, Lin H, et al: CircGSK3β promotes metastasis in esophageal squamous cell carcinoma by augmenting β-catenin signaling. Mol Cancer. 18:1602019. View Article : Google Scholar : PubMed/NCBI

37 

Kartalou M and Essigmann JM: Mechanisms of resistance to cisplatin. Mutat Res. 478:23–43. 2001. View Article : Google Scholar : PubMed/NCBI

38 

Zou FW, Yang SZ, Li WY, Liu CY, Liu XH, Hu CH, Liu ZH and Xu S: circRNA_001275 upregulates Wnt7a expression by competitively sponging miR-370-3p to promote cisplatin resistance in esophageal cancer. Int J Oncol. 57:151–160. 2020. View Article : Google Scholar : PubMed/NCBI

39 

Chang N, Ge N, Zhao Y, Yang L, Qin W and Cui Y: Hsa_circ_0007142 contributes to cisplatin resistance in esophageal squamous cell carcinoma via miR-494-3p/LASP1 Axis. J Clin Lab Anal. 36:e243042022. View Article : Google Scholar : PubMed/NCBI

40 

Qiu T, Zhou L, Wang T, Xu J, Wang J, Chen W, Zhou X, Huang Z, Zhu W, Shu Y and Liu P: miR-503 regulates the resistance of non-small cell lung cancer cells to cisplatin by targeting Bcl-2. Int J Mol Med. 32:593–598. 2013. View Article : Google Scholar : PubMed/NCBI

41 

Song S, Ajani JA, Honjo S, Maru DM, Chen Q, Scott AW, Heallen TR, Xiao L, Hofstetter WL, Weston B, et al: Hippo coactivator YAP1 upregulates SOX9 and endows esophageal cancer cells with stem-like properties. Cancer Res. 74:4170–4182. 2014. View Article : Google Scholar : PubMed/NCBI

42 

Zhou W, Liu M, Li X, Zhang P, Li J, Zhao Y, Sun G and Mao W: Arsenic nano complex induced degradation of YAP sensitized ESCC cancer cells to radiation and chemotherapy. Cell Biosci. 10:1462020. View Article : Google Scholar : PubMed/NCBI

43 

Ashwal-Fluss R, Meyer M, Pamudurti NR, Ivanov A, Bartok O, Hanan M, Evantal N, Memczak S, Rajewsky N and Kadener S: CircRNA biogenesis competes with pre-mRNA splicing. Mol Cell. 56:55–66. 2014. View Article : Google Scholar : PubMed/NCBI

44 

Chen CY and Sarnow P: Initiation of protein synthesis by the eukaryotic translational apparatus on circular RNAs. Science. 268:415–417. 1995. View Article : Google Scholar : PubMed/NCBI

45 

Yang Y, Gao X, Zhang M, Yan S, Sun C, Xiao F, Huang N, Yang X, Zhao K, Zhou H, et al: Novel role of FBXW7 circular RNA in repressing glioma tumorigenesis. J Natl Cancer Inst. 110:304–315. 2018. View Article : Google Scholar : PubMed/NCBI

Related Articles

  • Abstract
  • View
  • Download
  • Twitter
Copy and paste a formatted citation
Spandidos Publications style
Yamada M, Tanaka K, Yamamoto K, Matsumoto H, Yamasaki M, Yamashita K, Makino T, Saito T, Yamamoto K, Takahashi T, Takahashi T, et al: Association between circ_0004365 and cisplatin resistance in esophageal squamous cell carcinoma. Oncol Lett 26: 467, 2023.
APA
Yamada, M., Tanaka, K., Yamamoto, K., Matsumoto, H., Yamasaki, M., Yamashita, K. ... Doki, Y. (2023). Association between circ_0004365 and cisplatin resistance in esophageal squamous cell carcinoma. Oncology Letters, 26, 467. https://doi.org/10.3892/ol.2023.14054
MLA
Yamada, M., Tanaka, K., Yamamoto, K., Matsumoto, H., Yamasaki, M., Yamashita, K., Makino, T., Saito, T., Yamamoto, K., Takahashi, T., Kurokawa, Y., Nakajima, K., Okada, Y., Eguchi, H., Doki, Y."Association between circ_0004365 and cisplatin resistance in esophageal squamous cell carcinoma". Oncology Letters 26.5 (2023): 467.
Chicago
Yamada, M., Tanaka, K., Yamamoto, K., Matsumoto, H., Yamasaki, M., Yamashita, K., Makino, T., Saito, T., Yamamoto, K., Takahashi, T., Kurokawa, Y., Nakajima, K., Okada, Y., Eguchi, H., Doki, Y."Association between circ_0004365 and cisplatin resistance in esophageal squamous cell carcinoma". Oncology Letters 26, no. 5 (2023): 467. https://doi.org/10.3892/ol.2023.14054
Copy and paste a formatted citation
x
Spandidos Publications style
Yamada M, Tanaka K, Yamamoto K, Matsumoto H, Yamasaki M, Yamashita K, Makino T, Saito T, Yamamoto K, Takahashi T, Takahashi T, et al: Association between circ_0004365 and cisplatin resistance in esophageal squamous cell carcinoma. Oncol Lett 26: 467, 2023.
APA
Yamada, M., Tanaka, K., Yamamoto, K., Matsumoto, H., Yamasaki, M., Yamashita, K. ... Doki, Y. (2023). Association between circ_0004365 and cisplatin resistance in esophageal squamous cell carcinoma. Oncology Letters, 26, 467. https://doi.org/10.3892/ol.2023.14054
MLA
Yamada, M., Tanaka, K., Yamamoto, K., Matsumoto, H., Yamasaki, M., Yamashita, K., Makino, T., Saito, T., Yamamoto, K., Takahashi, T., Kurokawa, Y., Nakajima, K., Okada, Y., Eguchi, H., Doki, Y."Association between circ_0004365 and cisplatin resistance in esophageal squamous cell carcinoma". Oncology Letters 26.5 (2023): 467.
Chicago
Yamada, M., Tanaka, K., Yamamoto, K., Matsumoto, H., Yamasaki, M., Yamashita, K., Makino, T., Saito, T., Yamamoto, K., Takahashi, T., Kurokawa, Y., Nakajima, K., Okada, Y., Eguchi, H., Doki, Y."Association between circ_0004365 and cisplatin resistance in esophageal squamous cell carcinoma". Oncology Letters 26, no. 5 (2023): 467. https://doi.org/10.3892/ol.2023.14054
Follow us
  • Twitter
  • LinkedIn
  • Facebook
About
  • Spandidos Publications
  • Careers
  • Cookie Policy
  • Privacy Policy
How can we help?
  • Help
  • Live Chat
  • Contact
  • Email to our Support Team