Spandidos Publications Logo
  • About
    • About Spandidos
    • Aims and Scopes
    • Abstracting and Indexing
    • Editorial Policies
    • Reprints and Permissions
    • Job Opportunities
    • Terms and Conditions
    • Contact
  • Journals
    • All Journals
    • Oncology Letters
      • Oncology Letters
      • Information for Authors
      • Editorial Policies
      • Editorial Board
      • Aims and Scope
      • Abstracting and Indexing
      • Bibliographic Information
      • Archive
    • International Journal of Oncology
      • International Journal of Oncology
      • Information for Authors
      • Editorial Policies
      • Editorial Board
      • Aims and Scope
      • Abstracting and Indexing
      • Bibliographic Information
      • Archive
    • Molecular and Clinical Oncology
      • Molecular and Clinical Oncology
      • Information for Authors
      • Editorial Policies
      • Editorial Board
      • Aims and Scope
      • Abstracting and Indexing
      • Bibliographic Information
      • Archive
    • Experimental and Therapeutic Medicine
      • Experimental and Therapeutic Medicine
      • Information for Authors
      • Editorial Policies
      • Editorial Board
      • Aims and Scope
      • Abstracting and Indexing
      • Bibliographic Information
      • Archive
    • International Journal of Molecular Medicine
      • International Journal of Molecular Medicine
      • Information for Authors
      • Editorial Policies
      • Editorial Board
      • Aims and Scope
      • Abstracting and Indexing
      • Bibliographic Information
      • Archive
    • Biomedical Reports
      • Biomedical Reports
      • Information for Authors
      • Editorial Policies
      • Editorial Board
      • Aims and Scope
      • Abstracting and Indexing
      • Bibliographic Information
      • Archive
    • Oncology Reports
      • Oncology Reports
      • Information for Authors
      • Editorial Policies
      • Editorial Board
      • Aims and Scope
      • Abstracting and Indexing
      • Bibliographic Information
      • Archive
    • Molecular Medicine Reports
      • Molecular Medicine Reports
      • Information for Authors
      • Editorial Policies
      • Editorial Board
      • Aims and Scope
      • Abstracting and Indexing
      • Bibliographic Information
      • Archive
    • World Academy of Sciences Journal
      • World Academy of Sciences Journal
      • Information for Authors
      • Editorial Policies
      • Editorial Board
      • Aims and Scope
      • Abstracting and Indexing
      • Bibliographic Information
      • Archive
    • International Journal of Functional Nutrition
      • International Journal of Functional Nutrition
      • Information for Authors
      • Editorial Policies
      • Editorial Board
      • Aims and Scope
      • Abstracting and Indexing
      • Bibliographic Information
      • Archive
    • International Journal of Epigenetics
      • International Journal of Epigenetics
      • Information for Authors
      • Editorial Policies
      • Editorial Board
      • Aims and Scope
      • Abstracting and Indexing
      • Bibliographic Information
      • Archive
    • Medicine International
      • Medicine International
      • Information for Authors
      • Editorial Policies
      • Editorial Board
      • Aims and Scope
      • Abstracting and Indexing
      • Bibliographic Information
      • Archive
  • Articles
  • Information
    • Information for Authors
    • Information for Reviewers
    • Information for Librarians
    • Information for Advertisers
    • Conferences
  • Language Editing
Spandidos Publications Logo
  • About
    • About Spandidos
    • Aims and Scopes
    • Abstracting and Indexing
    • Editorial Policies
    • Reprints and Permissions
    • Job Opportunities
    • Terms and Conditions
    • Contact
  • Journals
    • All Journals
    • Biomedical Reports
      • Information for Authors
      • Editorial Policies
      • Editorial Board
      • Aims and Scope
      • Abstracting and Indexing
      • Bibliographic Information
      • Archive
    • Experimental and Therapeutic Medicine
      • Information for Authors
      • Editorial Policies
      • Editorial Board
      • Aims and Scope
      • Abstracting and Indexing
      • Bibliographic Information
      • Archive
    • International Journal of Epigenetics
      • Information for Authors
      • Editorial Policies
      • Editorial Board
      • Aims and Scope
      • Abstracting and Indexing
      • Bibliographic Information
      • Archive
    • International Journal of Functional Nutrition
      • Information for Authors
      • Editorial Policies
      • Editorial Board
      • Aims and Scope
      • Abstracting and Indexing
      • Bibliographic Information
      • Archive
    • International Journal of Molecular Medicine
      • Information for Authors
      • Editorial Policies
      • Editorial Board
      • Aims and Scope
      • Abstracting and Indexing
      • Bibliographic Information
      • Archive
    • International Journal of Oncology
      • Information for Authors
      • Editorial Policies
      • Editorial Board
      • Aims and Scope
      • Abstracting and Indexing
      • Bibliographic Information
      • Archive
    • Medicine International
      • Information for Authors
      • Editorial Policies
      • Editorial Board
      • Aims and Scope
      • Abstracting and Indexing
      • Bibliographic Information
      • Archive
    • Molecular and Clinical Oncology
      • Information for Authors
      • Editorial Policies
      • Editorial Board
      • Aims and Scope
      • Abstracting and Indexing
      • Bibliographic Information
      • Archive
    • Molecular Medicine Reports
      • Information for Authors
      • Editorial Policies
      • Editorial Board
      • Aims and Scope
      • Abstracting and Indexing
      • Bibliographic Information
      • Archive
    • Oncology Letters
      • Information for Authors
      • Editorial Policies
      • Editorial Board
      • Aims and Scope
      • Abstracting and Indexing
      • Bibliographic Information
      • Archive
    • Oncology Reports
      • Information for Authors
      • Editorial Policies
      • Editorial Board
      • Aims and Scope
      • Abstracting and Indexing
      • Bibliographic Information
      • Archive
    • World Academy of Sciences Journal
      • Information for Authors
      • Editorial Policies
      • Editorial Board
      • Aims and Scope
      • Abstracting and Indexing
      • Bibliographic Information
      • Archive
  • Articles
  • Information
    • For Authors
    • For Reviewers
    • For Librarians
    • For Advertisers
    • Conferences
  • Language Editing
Login Register Submit
  • This site uses cookies
  • You can change your cookie settings at any time by following the instructions in our Cookie Policy. To find out more, you may read our Privacy Policy.

    I agree
Search articles by DOI, keyword, author or affiliation
Search
Advanced Search
presentation
Oncology Letters
Join Editorial Board Propose a Special Issue
Print ISSN: 1792-1074 Online ISSN: 1792-1082
Journal Cover
December-2023 Volume 26 Issue 6

Full Size Image

Sign up for eToc alerts
Recommend to Library

Journals

International Journal of Molecular Medicine

International Journal of Molecular Medicine

International Journal of Molecular Medicine is an international journal devoted to molecular mechanisms of human disease.

International Journal of Oncology

International Journal of Oncology

International Journal of Oncology is an international journal devoted to oncology research and cancer treatment.

Molecular Medicine Reports

Molecular Medicine Reports

Covers molecular medicine topics such as pharmacology, pathology, genetics, neuroscience, infectious diseases, molecular cardiology, and molecular surgery.

Oncology Reports

Oncology Reports

Oncology Reports is an international journal devoted to fundamental and applied research in Oncology.

Experimental and Therapeutic Medicine

Experimental and Therapeutic Medicine

Experimental and Therapeutic Medicine is an international journal devoted to laboratory and clinical medicine.

Oncology Letters

Oncology Letters

Oncology Letters is an international journal devoted to Experimental and Clinical Oncology.

Biomedical Reports

Biomedical Reports

Explores a wide range of biological and medical fields, including pharmacology, genetics, microbiology, neuroscience, and molecular cardiology.

Molecular and Clinical Oncology

Molecular and Clinical Oncology

International journal addressing all aspects of oncology research, from tumorigenesis and oncogenes to chemotherapy and metastasis.

World Academy of Sciences Journal

World Academy of Sciences Journal

Multidisciplinary open-access journal spanning biochemistry, genetics, neuroscience, environmental health, and synthetic biology.

International Journal of Functional Nutrition

International Journal of Functional Nutrition

Open-access journal combining biochemistry, pharmacology, immunology, and genetics to advance health through functional nutrition.

International Journal of Epigenetics

International Journal of Epigenetics

Publishes open-access research on using epigenetics to advance understanding and treatment of human disease.

Medicine International

Medicine International

An International Open Access Journal Devoted to General Medicine.

Journal Cover
December-2023 Volume 26 Issue 6

Full Size Image

Sign up for eToc alerts
Recommend to Library

  • Article
  • Citations
    • Cite This Article
    • Download Citation
    • Create Citation Alert
    • Remove Citation Alert
    • Cited By
  • Similar Articles
    • Related Articles (in Spandidos Publications)
    • Similar Articles (Google Scholar)
    • Similar Articles (PubMed)
  • Download PDF
  • Download XML
  • View XML
Correction Open Access

[Corrigendum] Cross regulation of signaling pathways in gastrointestinal stromal tumor

  • Authors:
    • Yijun Qi
    • Wendi Zhao
    • Zhengguang Wang
    • Qingsong Xie
    • Jing Cao
    • Xiangling Meng
  • View Affiliations / Copyright

    Affiliations: Department of General Surgery, The First Affiliated Hospital of Anhui Medical University, Hefei, Anhui 230032, P.R. China, Department of Pathology, Anhui Medical University, Hefei, Anhui 230032, P.R. China, Laboratory Medicine, The First Affiliated Hospital of Anhui Medical University, Hefei, Anhui 230032, P.R. China
    Copyright: © Qi et al. This is an open access article distributed under the terms of Creative Commons Attribution License [CC BY 4.0].
  • Article Number: 516
    |
    Published online on: October 16, 2023
       https://doi.org/10.3892/ol.2023.14103
  • Expand metrics +
Metrics: Total Views: 0 (Spandidos Publications: | PMC Statistics: )
Metrics: Total PDF Downloads: 0 (Spandidos Publications: | PMC Statistics: )
Cited By (CrossRef): 0 citations Loading Articles...

This article is mentioned in:



Article

Oncol Lett 16: [Related article:] 6770–6776, 2018; DOI: 10.3892/ol.2018.9494

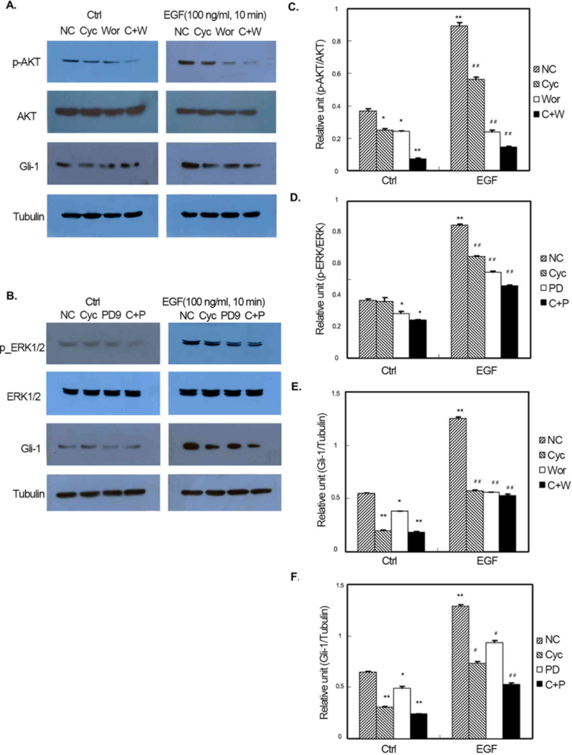
Subsequently to the publication of this paper, the authors contacted the Editorial Office to explain that errors had been made in terms of the assembly of Fig. 1, Fig. 2, Fig. 3; essentially, in Figs. 1 and 2, the Gli-1 data were set out incorrectly in the various figure parts, and in all three figures, owing to errors made during the filing of the data, the incorrect α-tubulin data were shown.

Figure 1.

Effect of N-Shh on GIST-H1 cell signaling pathways. (A and B) Representative gels and quantification of (C) the effect of N-Shh on GIST-H1 cell AKT activation and the comparison of the effect from each treatment factor; (D) the effect of N-Shh on GIST-H1 cell ERK activation and the comparison of the effect from each treatment factor; (E) the effect of N-Shh on GIST-H1 cell Gli-1 expression and the comparison of the effect from each treatment factor; and (F) the effect of N-Shh on GIST-H1 cell Gli-1 expression and the comparison of the effect from each treatment factor (*P<0.05, **P<0.01 vs. ctrl-NC; #P<0.05, ##P<0.05 vs. N-Shh-NC). N-Shh, recombinant Sonic hedgehog; GIST, gastrointestinal stromal tumor; EGF, endothelial growth factor; Gil-1, glioma-associated oncogene-1; NC, normal control; Cyc, cyclopamine; PD, PD98059; C+P, CPN-KAAD+PD98059; Wor, wortmannin; C+W, CPN-KAAD + wortmannin.

Figure 2.

Effect of N-Shh on GIST-H1 cell signaling pathways. (A and B) Representative gels and quantification of (C) the effect of N-Shh on GIST-H1 cell AKT activation and the comparison of the effect from each treatment factor; (D) the effect of N-Shh on GIST-H1 cell ERK activation and the comparison of the effect from each treatment factor; (E) the effect of N-Shh on GIST-H1 cell Gli-1 expression and the comparison of the effect from each treatment factor; and (F) the effect of N-Shh on GIST-H1 cell Gli-1 expression and the comparison of the effect from each treatment factor (*P<0.05, **P<0.01 vs. ctrl-NC; #P<0.05, ##P<0.05 vs. N-Shh-NC). N-Shh, recombinant Sonic hedgehog; GIST, gastrointestinal stromal tumor; EGF, endothelial growth factor; NC, normal control, Cyc, cyclopamine, PD, PD98059, C+P, CPN-KAAD+PD98059, Wor, wortmannin, C+W, CPN- KAAD+wortmannin.

Figure 3.

Effect of inhibiting Shh, PI3K and (or) MAPK signaling pathway on the expression of caspase-3 in GIST cells. (A) The influence on the expression of caspase-3 by inhibiting Shh and (or) PI3K signaling pathway in GIST cells. (B) The caspase-3/Tubulin relative intensity ratios of each treatment factor resulted from EGF-mediated cell apoptosis actions by inhibiting Shh and (or) PI3K signaling pathway. (C) The influence on the expression of caspase-3 by inhibiting Shh and (or) MAPK signaling pathway in GIST cells. (D) The caspase-3/Tubulin relative intensity ratios of each treatment factor resulted from EGF-mediated cell apoptosis actions by inhibiting Shh and (or) MAPK signaling pathway (*P<0.05, **P<0.05 vs. ctrl-NC; #P<0.05, ##P<0.05 vs. EGF-NC). N-Shh, recombinant Sonic hedgehog; GIST, gastrointestinal stromal tumor; EGF, endothelial growth factor; NC, normal control, Sta, starvation, Cyc, cyclopamine, PD, PD98059, Wor-wortmannin.

The revised versions of Figs. 1, 2 and 3, containing the reorganized data for the Gli-1 blots and the correct data for the α-tubulin blots, are shown opposite and on the next page. The authors regret the errors that were made in the compilation of the original figures, and are grateful to the editor of Oncology Letters for allowing them the opportunity to publish a Corrigendum. Furthermore, they apologize to the readership for any inconvenience caused.

Related Articles

  • Abstract
  • View
  • Download
  • Twitter
Copy and paste a formatted citation
Spandidos Publications style
Qi Y, Zhao W, Wang Z, Xie Q, Cao J and Meng X: [Corrigendum] Cross regulation of signaling pathways in gastrointestinal stromal tumor. Oncol Lett 26: 516, 2023.
APA
Qi, Y., Zhao, W., Wang, Z., Xie, Q., Cao, J., & Meng, X. (2023). [Corrigendum] Cross regulation of signaling pathways in gastrointestinal stromal tumor. Oncology Letters, 26, 516. https://doi.org/10.3892/ol.2023.14103
MLA
Qi, Y., Zhao, W., Wang, Z., Xie, Q., Cao, J., Meng, X."[Corrigendum] Cross regulation of signaling pathways in gastrointestinal stromal tumor". Oncology Letters 26.6 (2023): 516.
Chicago
Qi, Y., Zhao, W., Wang, Z., Xie, Q., Cao, J., Meng, X."[Corrigendum] Cross regulation of signaling pathways in gastrointestinal stromal tumor". Oncology Letters 26, no. 6 (2023): 516. https://doi.org/10.3892/ol.2023.14103
Copy and paste a formatted citation
x
Spandidos Publications style
Qi Y, Zhao W, Wang Z, Xie Q, Cao J and Meng X: [Corrigendum] Cross regulation of signaling pathways in gastrointestinal stromal tumor. Oncol Lett 26: 516, 2023.
APA
Qi, Y., Zhao, W., Wang, Z., Xie, Q., Cao, J., & Meng, X. (2023). [Corrigendum] Cross regulation of signaling pathways in gastrointestinal stromal tumor. Oncology Letters, 26, 516. https://doi.org/10.3892/ol.2023.14103
MLA
Qi, Y., Zhao, W., Wang, Z., Xie, Q., Cao, J., Meng, X."[Corrigendum] Cross regulation of signaling pathways in gastrointestinal stromal tumor". Oncology Letters 26.6 (2023): 516.
Chicago
Qi, Y., Zhao, W., Wang, Z., Xie, Q., Cao, J., Meng, X."[Corrigendum] Cross regulation of signaling pathways in gastrointestinal stromal tumor". Oncology Letters 26, no. 6 (2023): 516. https://doi.org/10.3892/ol.2023.14103
Follow us
  • Twitter
  • LinkedIn
  • Facebook
About
  • Spandidos Publications
  • Careers
  • Cookie Policy
  • Privacy Policy
How can we help?
  • Help
  • Live Chat
  • Contact
  • Email to our Support Team