Spandidos Publications Logo
  • About
    • About Spandidos
    • Aims and Scopes
    • Abstracting and Indexing
    • Editorial Policies
    • Reprints and Permissions
    • Job Opportunities
    • Terms and Conditions
    • Contact
  • Journals
    • All Journals
    • Oncology Letters
      • Oncology Letters
      • Information for Authors
      • Editorial Policies
      • Editorial Board
      • Aims and Scope
      • Abstracting and Indexing
      • Bibliographic Information
      • Archive
    • International Journal of Oncology
      • International Journal of Oncology
      • Information for Authors
      • Editorial Policies
      • Editorial Board
      • Aims and Scope
      • Abstracting and Indexing
      • Bibliographic Information
      • Archive
    • Molecular and Clinical Oncology
      • Molecular and Clinical Oncology
      • Information for Authors
      • Editorial Policies
      • Editorial Board
      • Aims and Scope
      • Abstracting and Indexing
      • Bibliographic Information
      • Archive
    • Experimental and Therapeutic Medicine
      • Experimental and Therapeutic Medicine
      • Information for Authors
      • Editorial Policies
      • Editorial Board
      • Aims and Scope
      • Abstracting and Indexing
      • Bibliographic Information
      • Archive
    • International Journal of Molecular Medicine
      • International Journal of Molecular Medicine
      • Information for Authors
      • Editorial Policies
      • Editorial Board
      • Aims and Scope
      • Abstracting and Indexing
      • Bibliographic Information
      • Archive
    • Biomedical Reports
      • Biomedical Reports
      • Information for Authors
      • Editorial Policies
      • Editorial Board
      • Aims and Scope
      • Abstracting and Indexing
      • Bibliographic Information
      • Archive
    • Oncology Reports
      • Oncology Reports
      • Information for Authors
      • Editorial Policies
      • Editorial Board
      • Aims and Scope
      • Abstracting and Indexing
      • Bibliographic Information
      • Archive
    • Molecular Medicine Reports
      • Molecular Medicine Reports
      • Information for Authors
      • Editorial Policies
      • Editorial Board
      • Aims and Scope
      • Abstracting and Indexing
      • Bibliographic Information
      • Archive
    • World Academy of Sciences Journal
      • World Academy of Sciences Journal
      • Information for Authors
      • Editorial Policies
      • Editorial Board
      • Aims and Scope
      • Abstracting and Indexing
      • Bibliographic Information
      • Archive
    • International Journal of Functional Nutrition
      • International Journal of Functional Nutrition
      • Information for Authors
      • Editorial Policies
      • Editorial Board
      • Aims and Scope
      • Abstracting and Indexing
      • Bibliographic Information
      • Archive
    • International Journal of Epigenetics
      • International Journal of Epigenetics
      • Information for Authors
      • Editorial Policies
      • Editorial Board
      • Aims and Scope
      • Abstracting and Indexing
      • Bibliographic Information
      • Archive
    • Medicine International
      • Medicine International
      • Information for Authors
      • Editorial Policies
      • Editorial Board
      • Aims and Scope
      • Abstracting and Indexing
      • Bibliographic Information
      • Archive
  • Articles
  • Information
    • Information for Authors
    • Information for Reviewers
    • Information for Librarians
    • Information for Advertisers
    • Conferences
  • Language Editing
Spandidos Publications Logo
  • About
    • About Spandidos
    • Aims and Scopes
    • Abstracting and Indexing
    • Editorial Policies
    • Reprints and Permissions
    • Job Opportunities
    • Terms and Conditions
    • Contact
  • Journals
    • All Journals
    • Biomedical Reports
      • Information for Authors
      • Editorial Policies
      • Editorial Board
      • Aims and Scope
      • Abstracting and Indexing
      • Bibliographic Information
      • Archive
    • Experimental and Therapeutic Medicine
      • Information for Authors
      • Editorial Policies
      • Editorial Board
      • Aims and Scope
      • Abstracting and Indexing
      • Bibliographic Information
      • Archive
    • International Journal of Epigenetics
      • Information for Authors
      • Editorial Policies
      • Editorial Board
      • Aims and Scope
      • Abstracting and Indexing
      • Bibliographic Information
      • Archive
    • International Journal of Functional Nutrition
      • Information for Authors
      • Editorial Policies
      • Editorial Board
      • Aims and Scope
      • Abstracting and Indexing
      • Bibliographic Information
      • Archive
    • International Journal of Molecular Medicine
      • Information for Authors
      • Editorial Policies
      • Editorial Board
      • Aims and Scope
      • Abstracting and Indexing
      • Bibliographic Information
      • Archive
    • International Journal of Oncology
      • Information for Authors
      • Editorial Policies
      • Editorial Board
      • Aims and Scope
      • Abstracting and Indexing
      • Bibliographic Information
      • Archive
    • Medicine International
      • Information for Authors
      • Editorial Policies
      • Editorial Board
      • Aims and Scope
      • Abstracting and Indexing
      • Bibliographic Information
      • Archive
    • Molecular and Clinical Oncology
      • Information for Authors
      • Editorial Policies
      • Editorial Board
      • Aims and Scope
      • Abstracting and Indexing
      • Bibliographic Information
      • Archive
    • Molecular Medicine Reports
      • Information for Authors
      • Editorial Policies
      • Editorial Board
      • Aims and Scope
      • Abstracting and Indexing
      • Bibliographic Information
      • Archive
    • Oncology Letters
      • Information for Authors
      • Editorial Policies
      • Editorial Board
      • Aims and Scope
      • Abstracting and Indexing
      • Bibliographic Information
      • Archive
    • Oncology Reports
      • Information for Authors
      • Editorial Policies
      • Editorial Board
      • Aims and Scope
      • Abstracting and Indexing
      • Bibliographic Information
      • Archive
    • World Academy of Sciences Journal
      • Information for Authors
      • Editorial Policies
      • Editorial Board
      • Aims and Scope
      • Abstracting and Indexing
      • Bibliographic Information
      • Archive
  • Articles
  • Information
    • For Authors
    • For Reviewers
    • For Librarians
    • For Advertisers
    • Conferences
  • Language Editing
Login Register Submit
  • This site uses cookies
  • You can change your cookie settings at any time by following the instructions in our Cookie Policy. To find out more, you may read our Privacy Policy.

    I agree
Search articles by DOI, keyword, author or affiliation
Search
Advanced Search
presentation
Oncology Letters
Join Editorial Board Propose a Special Issue
Print ISSN: 1792-1074 Online ISSN: 1792-1082
Journal Cover
December-2023 Volume 26 Issue 6

Full Size Image

Sign up for eToc alerts
Recommend to Library

Journals

International Journal of Molecular Medicine

International Journal of Molecular Medicine

International Journal of Molecular Medicine is an international journal devoted to molecular mechanisms of human disease.

International Journal of Oncology

International Journal of Oncology

International Journal of Oncology is an international journal devoted to oncology research and cancer treatment.

Molecular Medicine Reports

Molecular Medicine Reports

Covers molecular medicine topics such as pharmacology, pathology, genetics, neuroscience, infectious diseases, molecular cardiology, and molecular surgery.

Oncology Reports

Oncology Reports

Oncology Reports is an international journal devoted to fundamental and applied research in Oncology.

Experimental and Therapeutic Medicine

Experimental and Therapeutic Medicine

Experimental and Therapeutic Medicine is an international journal devoted to laboratory and clinical medicine.

Oncology Letters

Oncology Letters

Oncology Letters is an international journal devoted to Experimental and Clinical Oncology.

Biomedical Reports

Biomedical Reports

Explores a wide range of biological and medical fields, including pharmacology, genetics, microbiology, neuroscience, and molecular cardiology.

Molecular and Clinical Oncology

Molecular and Clinical Oncology

International journal addressing all aspects of oncology research, from tumorigenesis and oncogenes to chemotherapy and metastasis.

World Academy of Sciences Journal

World Academy of Sciences Journal

Multidisciplinary open-access journal spanning biochemistry, genetics, neuroscience, environmental health, and synthetic biology.

International Journal of Functional Nutrition

International Journal of Functional Nutrition

Open-access journal combining biochemistry, pharmacology, immunology, and genetics to advance health through functional nutrition.

International Journal of Epigenetics

International Journal of Epigenetics

Publishes open-access research on using epigenetics to advance understanding and treatment of human disease.

Medicine International

Medicine International

An International Open Access Journal Devoted to General Medicine.

Journal Cover
December-2023 Volume 26 Issue 6

Full Size Image

Sign up for eToc alerts
Recommend to Library

  • Article
  • Citations
    • Cite This Article
    • Download Citation
    • Create Citation Alert
    • Remove Citation Alert
    • Cited By
  • Similar Articles
    • Related Articles (in Spandidos Publications)
    • Similar Articles (Google Scholar)
    • Similar Articles (PubMed)
  • Download PDF
  • Download XML
  • View XML

  • Supplementary Files
    • Supplementary_Data.pdf
Article Open Access

GALNT12 promotes fibrosarcoma growth by accelerating YAP1 nuclear localization

  • Authors:
    • Site Yu
    • Wenjie Feng
    • Jizhang Zeng
    • Situo Zhou
    • Yinghua Peng
    • Pihong Zhang
  • View Affiliations / Copyright

    Affiliations: Department of Burns and Plastic Surgery, Xiangya Hospital, Central South University, Changsha, Hunan 410008, P.R. China
    Copyright: © Yu et al. This is an open access article distributed under the terms of Creative Commons Attribution License.
  • Article Number: 543
    |
    Published online on: November 3, 2023
       https://doi.org/10.3892/ol.2023.14131
  • Expand metrics +
Metrics: Total Views: 0 (Spandidos Publications: | PMC Statistics: )
Metrics: Total PDF Downloads: 0 (Spandidos Publications: | PMC Statistics: )
Cited By (CrossRef): 0 citations Loading Articles...

This article is mentioned in:



Abstract

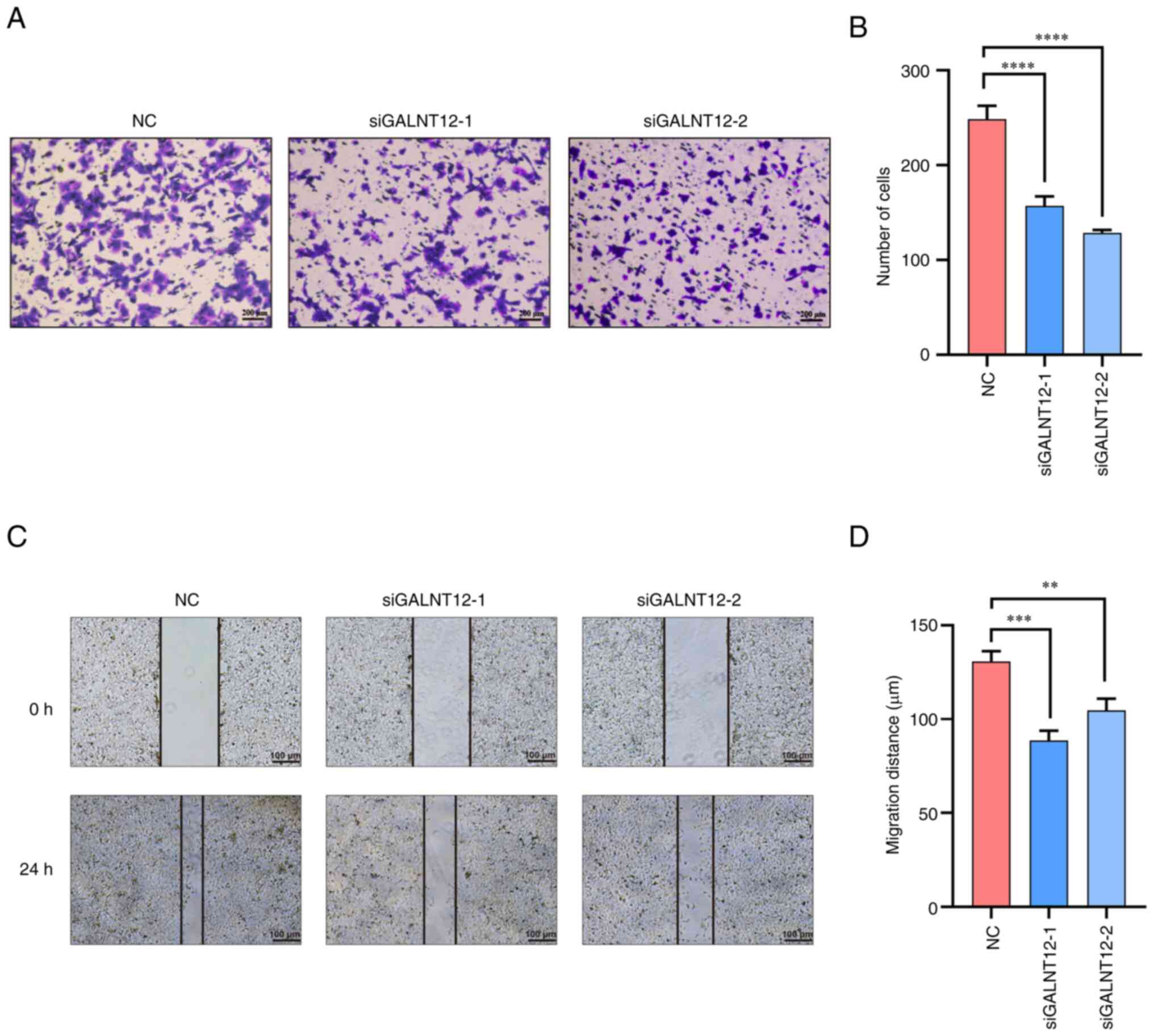
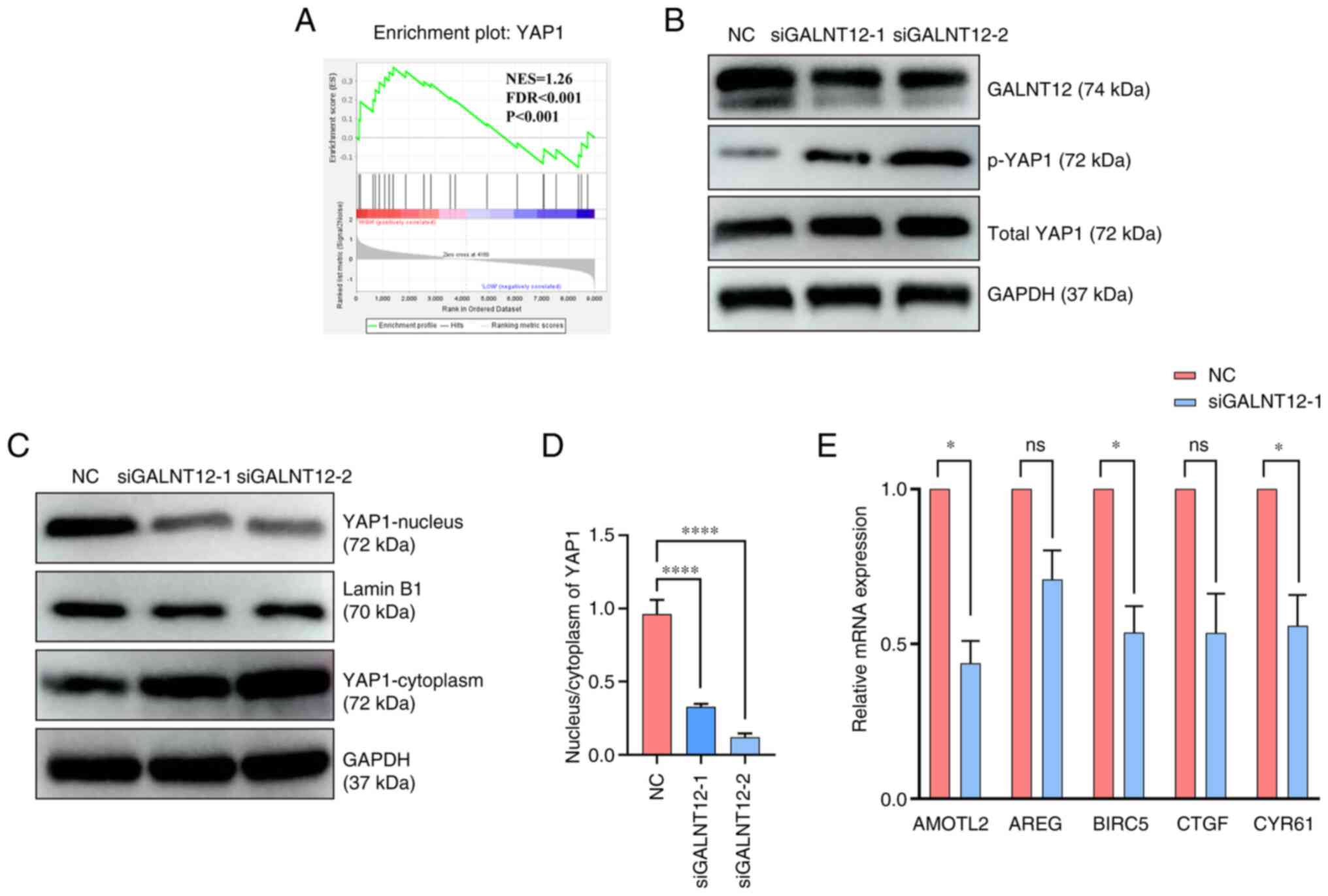
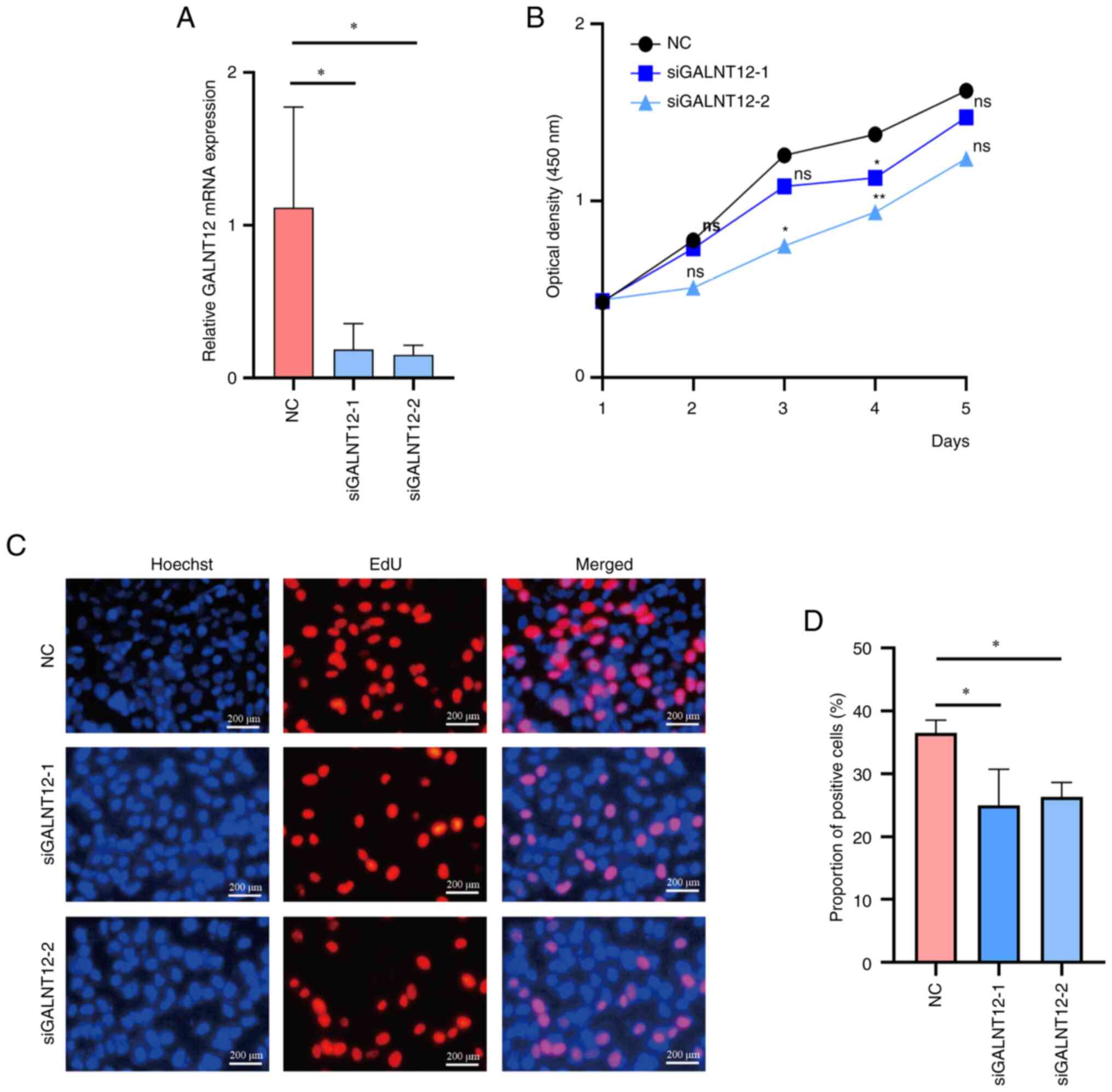
Fibrosarcoma is a highly malignant type of soft tissue sarcoma that currently lacks effective treatment options. Polypeptide N‑acetylgalactosaminyltransferase 12 (GALNT12) belongs to the uridine diphosphate N‑acetylgalactosamine gene family, which is involved in numerous biological processes of diseases, such as tumor progression. Its upregulated expression is closely associated with the development of colorectal cancer. However, research on the role of GALNT12 in fibrosarcoma is currently limited. The present study aimed to assess the expression and biological function of GALNT12 in fibrosarcoma. Patient data and tissue samples were collected and public datasets were obtained from the Gene Expression Omnibus (GSE24369 and GSE21124). Immunofluorescence assays were performed to observe the cellular localization of GALNT12. GALNT12 expression was measured using reverse transcription‑quantitative PCR, western blotting and immunohistochemistry. Small interfering RNAs were constructed to knock down GALNT12 expression in HT‑1080 cells. Cell Counting Kit‑8 and EdU assays were used to assess fibrosarcoma cell proliferation. Wound healing and Transwell assays were used to detect migration. Gene set enrichment analysis was performed to identify key pathways. Paired and unpaired Student's t‑test, Fisher's exact test and one‑way ANOVA (followed by Tukey's Honest Significant Difference test) were used to analyze the data. It was demonstrated that GALNT12 expression was upregulated in both fibrosarcoma cell lines and tissue samples and predicted poor patient prognosis. In vitro experiments demonstrated that high GALNT12 expression levels significantly increased HT‑1080 cell proliferation and migration. Furthermore, it was demonstrated that high GALNT12 expression levels were closely associated with the yes1 associated transcriptional regulator (YAP1) signaling pathway. Knockdown of GALNT12 inhibited YAP1 nuclear translocation, which affected activation of key downstream genes including AMOTL2, BIRC5 and CYR61. Therefore, the present study demonstrated that GALNT12 promoted fibrosarcoma progression. GALNT12 could be a potential biomarker for this disease and may potentially provide new ideas for targeted therapy of fibrosarcoma in the future.
View Figures

Figure 1

Figure 2

Figure 3

Figure 4

Figure 5

Figure 6

Figure 7

View References

1 

Pankova V, Thway K, Jones RL and Huang PH: The extracellular matrix in soft tissue sarcomas: Pathobiology and cellular signalling. Front Cell Dev Biol. 9:7636402021. View Article : Google Scholar : PubMed/NCBI

2 

American Cancer Society, . What is a soft tissue sarcoma? American Cancer Society; Atlanta, GA: 2023, https://cancerstatisticscenter.cancer.org/#!/

3 

Howlader N, Noone AM, Krapcho M, Miller D, Brest A, Yu M, Ruhl J, Tatalovich Z, Mariotto A, Lewis DR, et al: SEER cancer statistics review, 1975–2018. National Cancer Institute; Bethesda, MD: 2020

4 

Fletcher CDM, Bridge JA, Hogendoorn PCW and Mertens F: WHO classification of tumours of soft tissue and bone. WHO Classification of Tumours. 4th edition. Vol. 5. IARC Press; Lyon: 2013

5 

Toro JR, Travis LB, Wu HJ, Zhu K, Fletcher CDM and Devesa SS: Incidence patterns of soft tissue sarcomas, regardless of primary site, in the surveillance, epidemiology and end results program, 1978–2001: An analysis of 26,758 cases. Int J Cancer. 119:2922–2930. 2006. View Article : Google Scholar : PubMed/NCBI

6 

Bahrami A and Folpe AL: Adult-type fibrosarcoma: A reevaluation of 163 putative cases diagnosed at a single institution over a 48-year period. Am J Surg Pathol. 34:1504–1513. 2010. View Article : Google Scholar : PubMed/NCBI

7 

Gamboa AC, Gronchi A and Cardona K: Soft-tissue sarcoma in adults: An update on the current state of histiotype-specific management in an era of personalized medicine. CA Cancer J Clin. 70:200–229. 2020. View Article : Google Scholar : PubMed/NCBI

8 

Francis M, Charman J, Dennis N, Lawrence G and Grimer R: Bone and soft tissue sarcomas. UK Incidence and Survival: 1996 to 2010. Version 2.0. National Cancer Intelligence Network; Bethesda, MD: 2013

9 

Folpe AL: Fibrosarcoma: A review and update. Histopathology. 64:12–25. 2014. View Article : Google Scholar : PubMed/NCBI

10 

Phelan CM, Tsai YY, Goode EL, Vierkant RA, Fridley BL, Beesley J, Chen XQ, Webb PM, Chanock S, Cramer DW, et al: Polymorphism in the GALNT1 gene and epithelial ovarian cancer in non-Hispanic white women: The ovarian cancer association consortium. Cancer Epidemiol Biomarkers Prev. 19:600–604. 2010. View Article : Google Scholar : PubMed/NCBI

11 

Khetarpal SA, Schjoldager KT, Christoffersen C, Raghavan A, Edmondson AC, Reutter HM, Ahmed B, Ouazzani R, Peloso GM, Vitali C, et al: Loss of function of GALNT2 lowers high-density lipoproteins in humans, nonhuman primates, and rodents. Cell Metab. 24:234–245. 2016. View Article : Google Scholar : PubMed/NCBI

12 

Marucci A, di Mauro L, Menzaghi C, Prudente S, Mangiacotti D, Fini G, Lotti G, Trischitta V and Di Paola R: GALNT2 expression is reduced in patients with Type 2 diabetes: Possible role of hyperglycemia. PLoS One. 8:e701592013. View Article : Google Scholar : PubMed/NCBI

13 

Reuter MS, Tawamie H, Buchert R, Hosny Gebril O, Froukh T, Thiel C, Uebe S, Ekici AB, Krumbiegel M, Zweier C, et al: Diagnostic yield and novel candidate genes by exome sequencing in 152 consanguineous families with neurodevelopmental disorders. JAMA Psychiatry. 74:293–299. 2017. View Article : Google Scholar : PubMed/NCBI

14 

Guo JM, Zhang Y, Cheng L, Iwasaki H, Wang H, Kubota T, Tachibana K and Narimatsu H: Molecular cloning and characterization of a novel member of the UDP-GalNAc:polypeptide N-acetylgalactosaminyltransferase family, pp-GalNAc-T12. FEBS Lett. 524:211–218. 2002. View Article : Google Scholar : PubMed/NCBI

15 

Fernandez AJ, Daniel EJP, Mahajan SP, Gray JJ, Gerken TA, Tabak LA and Samara NL: The structure of the colorectal cancer-associated enzyme GalNAc-T12 reveals how nonconserved residues dictate its function. Proc Natl Acad Sci USA. 116:20404–20410. 2015. View Article : Google Scholar

16 

Wang YN, Zhou XJ, Chen P, Yu GZ, Zhang X, Hou P, Liu LJ, Shi SF, Lv JC and Zhang H: Interaction between GALNT12 and C1GALT1 associates with galactose-deficient IgA1 and IgA nephropathy. J Am Soc Nephrol. 32:545–552. 2021. View Article : Google Scholar : PubMed/NCBI

17 

Hayashi S, Matsubara T, Fukuda K, Maeda T, Funahashi K, Hashimoto M, Kamenaga T, Takashima Y and Kuroda R: A genome-wide association study identifying the SNPs predictive of rapid joint destruction in patients with rheumatoid arthritis. Biomed Rep. 14:312021. View Article : Google Scholar : PubMed/NCBI

18 

Zhang J, Wang N and Xu A: miR-10b-3p, miR-8112 and let-7j as potential biomarkers for autoimmune inner ear diseases. Mol Med Rep. 20:171–181. 2019.PubMed/NCBI

19 

Seguí N, Pineda M, Navarro M, Lázaro C, Brunet J, Infante M, Durán M, Soto JL, Blanco I, Capellá G and Valle L: GALNT12 is not a major contributor of familial colorectal cancer type X. Hum Mutat. 35:50–52. 2014. View Article : Google Scholar : PubMed/NCBI

20 

Evans DR, Venkitachalam S, Revoredo L, Dohey AT, Clarke E, Pennell JJ, Powell AE, Quinn E, Ravi L, Gerken TA, et al: Evidence for GALNT12 as a moderate penetrance gene for colorectal cancer. Hum Mutat. 39:1092–1101. 2018. View Article : Google Scholar : PubMed/NCBI

21 

Zheng Y, Liang M, Wang B, Kang L, Yuan Y, Mao Y and Wang S: GALNT12 is associated with the malignancy of glioma and promotes glioblastoma multiforme in vitro by activating Akt signaling. Biochem Biophys Res Commun. 610:99–106. 2020. View Article : Google Scholar : PubMed/NCBI

22 

Wang Y, Yu M, Yang JX, Cao DY, Zhang Y, Zhou HM, Yuan Z and Shen K: Genomic comparison of endometrioid endometrial carcinoma and its precancerous lesions in chinese patients by high-depth next generation sequencing. Front Oncol. 9:1232019. View Article : Google Scholar : PubMed/NCBI

23 

Gibson TM, Wang SS, Cerhan JR, Maurer MJ, Hartge P, Habermann TM, Davis S, Cozen W, Lynch CF, Severson RK, et al: Inherited genetic variation and overall survival following follicular lymphoma. Am J Hematol. 87:724–726. 2012. View Article : Google Scholar : PubMed/NCBI

24 

Cates JMM: The AJCC 8th edition staging system for soft tissue sarcoma of the extremities or trunk: A cohort study of the SEER database. J Natl Compr Canc Netw. 16:144–152. 2018. View Article : Google Scholar : PubMed/NCBI

25 

Yu S, Zhang Y, Li Q, Zhang Z, Zhao G and Xu J: CLDN6 promotes tumor progression through the YAP1-snail1 axis in gastric cancer. Cell Death Dis. 10:9492019. View Article : Google Scholar : PubMed/NCBI

26 

Schindelin J, Arganda-Carreras I, Frise E, Kaynig V, Longair M, Pietzsch T, Preibisch S, Rueden C, Saalfeld S, Schmid B, et al: Fiji: An open-source platform for biological-image analysis. Nat Methods. 9:676–682. 2012. View Article : Google Scholar : PubMed/NCBI

27 

Livak KJ and Schmittgen TD: Analysis of relative gene expression data using real-time quantitative PCR and the 2(−Delta Delta C(T)) method. Methods. 25:402–408. 2001. View Article : Google Scholar : PubMed/NCBI

28 

Wu Q, Liu HO, Liu YD, Liu WS, Pan D, Zhang WJ, Yang L, Fu Q, Xu JJ and Gu JX: Decreased expression of hepatocyte nuclear factor 4α (Hnf4α)/microRNA-122 (miR-122) axis in hepatitis B virus-associated hepatocellular carcinoma enhances potential oncogenic GALNT10 protein activity. J Biol Chem. 290:1170–1185. 2015. View Article : Google Scholar : PubMed/NCBI

29 

Zhang L, Gallup M, Zlock L, Chen YT, Finkbeiner WE and McNamara NA: Pivotal role of MUC1 glycosylation by cigarette smoke in modulating disruption of airway adherens junctions in vitro. J Pathol. 234:60–73. 2014. View Article : Google Scholar : PubMed/NCBI

30 

Gaziel-Sovran A, Segura MF, Di Micco R, Collins MK, Hanniford D, Vega-Saenz de Miera E, Rakus JF, Dankert JF, Shang S, Kerbel RS, et al: miR-30b/30d regulation of GalNAc transferases enhances invasion and immunosuppression during metastasis. Cancer Cell. 20:104–118. 2011. View Article : Google Scholar : PubMed/NCBI

31 

Beaman EM, Carter DRF and Brooks SA: GALNTs: Master regulators of metastasis-associated epithelial-mesenchymal transition (EMT)? Glycobiology. 32:556–579. 2022. View Article : Google Scholar : PubMed/NCBI

32 

Liao YY, Chuang YT, Lin HY, Lin NY, Hsu TW, Hsieh SC, Chen ST, Hung JS, Yang HJ, Liang JT, et al: GALNT2 promotes invasiveness of colorectal cancer cells partly through AXL. Mol Oncol. 17:119–133. 2023. View Article : Google Scholar : PubMed/NCBI

33 

Park MS, Yang AY, Lee JE, Kim SK, Roe JS, Park MS, Oh MJ, An HJ and Kim MY: GALNT3 suppresses lung cancer by inhibiting myeloid-derived suppressor cell infiltration and angiogenesis in a TNFR and c-MET pathway-dependent manner. Cancer Lett. 521:294–307. 2021.(Epub ahead of print). View Article : Google Scholar : PubMed/NCBI

34 

Raghu D, Mobley RJ, Shendy NAM, Perry CH and Abell AN: GALNT3 maintains the epithelial state in trophoblast stem cells. Cell Rep. 26:3684–3697.e7. 2019. View Article : Google Scholar : PubMed/NCBI

35 

Lin WR and Yeh CT: GALNT14: An emerging marker capable of predicting therapeutic outcomes in multiple cancers. Int J Mol Sci. 21:14912020. View Article : Google Scholar : PubMed/NCBI

36 

Scott E, Hodgson K, Calle B, Turner H, Cheung K, Bermudez A, Marques FJG, Pye H, Yo EC, Islam K, et al: Upregulation of GALNT7 in prostate cancer modifies O-glycosylation and promotes tumour growth. Oncogene. 42:926–937. 2023. View Article : Google Scholar : PubMed/NCBI

37 

Detarya M, Sawanyawisuth K, Aphivatanasiri C, Chuangchaiya S, Saranaruk P, Sukprasert L, Silsirivanit A, Araki N, Wongkham S and Wongkham C: The O-GalNAcylating enzyme GALNT5 mediates carcinogenesis and progression of cholangiocarcinoma via activation of AKT/ERK signaling. Glycobiology. 30:312–324. 2020. View Article : Google Scholar : PubMed/NCBI

38 

Dasgeb B, Leila Y, Saeidian AH, Kang J, Shi W, Shoenberg E, Ertel A, Fortina P, Vahidnezhad H and Uitto J: Genetic predisposition to numerous large ulcerating basal cell carcinomas and response to immune therapy. Int J Dermatol Venereol. 4:70–75. 2021. View Article : Google Scholar : PubMed/NCBI

39 

Ou C, Sun Z, He X, Li X, Fan S, Zheng X, Peng Q, Li G, Li X and Ma J: Targeting YAP1/LINC00152/FSCN1 signaling axis prevents the progression of colorectal cancer. Adv Sci (Weinh). 7:19013802019. View Article : Google Scholar : PubMed/NCBI

40 

Yuan Y, Park J, Feng A, Awasthi P, Wang Z, Chen Q and Iglesias-Bartolome R: YAP1/TAZ-TEAD transcriptional networks maintain skin homeostasis by regulating cell proliferation and limiting KLF4 activity. Nat Commun. 11:14722020. View Article : Google Scholar : PubMed/NCBI

41 

Kim M, Ly SH, Xie Y, Duronio GN, Ford-Roshon D, Hwang JH, Sulahian R, Rennhack JP, So J, Gjoerup O, et al: YAP1 and PRDM14 converge to promote cell survival and tumorigenesis. Dev Cell. 57:212–227.e8. 2022. View Article : Google Scholar : PubMed/NCBI

42 

Liu M, Zhang Y, Yang J, Zhan H, Zhou Z, Jiang Y, Shi X, Fan X, Zhang J, Luo W, et al: Zinc-dependent regulation of ZEB1 and YAP1 coactivation promotes epithelial-mesenchymal transition plasticity and metastasis in pancreatic cancer. Gastroenterology. 160:1771–1783.e1. 2021. View Article : Google Scholar : PubMed/NCBI

43 

Ajani JA, Xu Y, Huo L, Wang R, Li Y, Wang Y, Pizzi MP, Scott A, Harada K, Ma L, et al: YAP1 mediates gastric adenocarcinoma peritoneal metastases that are attenuated by YAP1 inhibition. Gut. 70:55–66. 2021. View Article : Google Scholar : PubMed/NCBI

Related Articles

  • Abstract
  • View
  • Download
  • Twitter
Copy and paste a formatted citation
Spandidos Publications style
Yu S, Feng W, Zeng J, Zhou S, Peng Y and Zhang P: GALNT12 promotes fibrosarcoma growth by accelerating YAP1 nuclear localization. Oncol Lett 26: 543, 2023.
APA
Yu, S., Feng, W., Zeng, J., Zhou, S., Peng, Y., & Zhang, P. (2023). GALNT12 promotes fibrosarcoma growth by accelerating YAP1 nuclear localization. Oncology Letters, 26, 543. https://doi.org/10.3892/ol.2023.14131
MLA
Yu, S., Feng, W., Zeng, J., Zhou, S., Peng, Y., Zhang, P."GALNT12 promotes fibrosarcoma growth by accelerating YAP1 nuclear localization". Oncology Letters 26.6 (2023): 543.
Chicago
Yu, S., Feng, W., Zeng, J., Zhou, S., Peng, Y., Zhang, P."GALNT12 promotes fibrosarcoma growth by accelerating YAP1 nuclear localization". Oncology Letters 26, no. 6 (2023): 543. https://doi.org/10.3892/ol.2023.14131
Copy and paste a formatted citation
x
Spandidos Publications style
Yu S, Feng W, Zeng J, Zhou S, Peng Y and Zhang P: GALNT12 promotes fibrosarcoma growth by accelerating YAP1 nuclear localization. Oncol Lett 26: 543, 2023.
APA
Yu, S., Feng, W., Zeng, J., Zhou, S., Peng, Y., & Zhang, P. (2023). GALNT12 promotes fibrosarcoma growth by accelerating YAP1 nuclear localization. Oncology Letters, 26, 543. https://doi.org/10.3892/ol.2023.14131
MLA
Yu, S., Feng, W., Zeng, J., Zhou, S., Peng, Y., Zhang, P."GALNT12 promotes fibrosarcoma growth by accelerating YAP1 nuclear localization". Oncology Letters 26.6 (2023): 543.
Chicago
Yu, S., Feng, W., Zeng, J., Zhou, S., Peng, Y., Zhang, P."GALNT12 promotes fibrosarcoma growth by accelerating YAP1 nuclear localization". Oncology Letters 26, no. 6 (2023): 543. https://doi.org/10.3892/ol.2023.14131
Follow us
  • Twitter
  • LinkedIn
  • Facebook
About
  • Spandidos Publications
  • Careers
  • Cookie Policy
  • Privacy Policy
How can we help?
  • Help
  • Live Chat
  • Contact
  • Email to our Support Team