Spandidos Publications Logo
  • About
    • About Spandidos
    • Aims and Scopes
    • Abstracting and Indexing
    • Editorial Policies
    • Reprints and Permissions
    • Job Opportunities
    • Terms and Conditions
    • Contact
  • Journals
    • All Journals
    • Oncology Letters
      • Oncology Letters
      • Information for Authors
      • Editorial Policies
      • Editorial Board
      • Aims and Scope
      • Abstracting and Indexing
      • Bibliographic Information
      • Archive
    • International Journal of Oncology
      • International Journal of Oncology
      • Information for Authors
      • Editorial Policies
      • Editorial Board
      • Aims and Scope
      • Abstracting and Indexing
      • Bibliographic Information
      • Archive
    • Molecular and Clinical Oncology
      • Molecular and Clinical Oncology
      • Information for Authors
      • Editorial Policies
      • Editorial Board
      • Aims and Scope
      • Abstracting and Indexing
      • Bibliographic Information
      • Archive
    • Experimental and Therapeutic Medicine
      • Experimental and Therapeutic Medicine
      • Information for Authors
      • Editorial Policies
      • Editorial Board
      • Aims and Scope
      • Abstracting and Indexing
      • Bibliographic Information
      • Archive
    • International Journal of Molecular Medicine
      • International Journal of Molecular Medicine
      • Information for Authors
      • Editorial Policies
      • Editorial Board
      • Aims and Scope
      • Abstracting and Indexing
      • Bibliographic Information
      • Archive
    • Biomedical Reports
      • Biomedical Reports
      • Information for Authors
      • Editorial Policies
      • Editorial Board
      • Aims and Scope
      • Abstracting and Indexing
      • Bibliographic Information
      • Archive
    • Oncology Reports
      • Oncology Reports
      • Information for Authors
      • Editorial Policies
      • Editorial Board
      • Aims and Scope
      • Abstracting and Indexing
      • Bibliographic Information
      • Archive
    • Molecular Medicine Reports
      • Molecular Medicine Reports
      • Information for Authors
      • Editorial Policies
      • Editorial Board
      • Aims and Scope
      • Abstracting and Indexing
      • Bibliographic Information
      • Archive
    • World Academy of Sciences Journal
      • World Academy of Sciences Journal
      • Information for Authors
      • Editorial Policies
      • Editorial Board
      • Aims and Scope
      • Abstracting and Indexing
      • Bibliographic Information
      • Archive
    • International Journal of Functional Nutrition
      • International Journal of Functional Nutrition
      • Information for Authors
      • Editorial Policies
      • Editorial Board
      • Aims and Scope
      • Abstracting and Indexing
      • Bibliographic Information
      • Archive
    • International Journal of Epigenetics
      • International Journal of Epigenetics
      • Information for Authors
      • Editorial Policies
      • Editorial Board
      • Aims and Scope
      • Abstracting and Indexing
      • Bibliographic Information
      • Archive
    • Medicine International
      • Medicine International
      • Information for Authors
      • Editorial Policies
      • Editorial Board
      • Aims and Scope
      • Abstracting and Indexing
      • Bibliographic Information
      • Archive
  • Articles
  • Information
    • Information for Authors
    • Information for Reviewers
    • Information for Librarians
    • Information for Advertisers
    • Conferences
  • Language Editing
Spandidos Publications Logo
  • About
    • About Spandidos
    • Aims and Scopes
    • Abstracting and Indexing
    • Editorial Policies
    • Reprints and Permissions
    • Job Opportunities
    • Terms and Conditions
    • Contact
  • Journals
    • All Journals
    • Biomedical Reports
      • Information for Authors
      • Editorial Policies
      • Editorial Board
      • Aims and Scope
      • Abstracting and Indexing
      • Bibliographic Information
      • Archive
    • Experimental and Therapeutic Medicine
      • Information for Authors
      • Editorial Policies
      • Editorial Board
      • Aims and Scope
      • Abstracting and Indexing
      • Bibliographic Information
      • Archive
    • International Journal of Epigenetics
      • Information for Authors
      • Editorial Policies
      • Editorial Board
      • Aims and Scope
      • Abstracting and Indexing
      • Bibliographic Information
      • Archive
    • International Journal of Functional Nutrition
      • Information for Authors
      • Editorial Policies
      • Editorial Board
      • Aims and Scope
      • Abstracting and Indexing
      • Bibliographic Information
      • Archive
    • International Journal of Molecular Medicine
      • Information for Authors
      • Editorial Policies
      • Editorial Board
      • Aims and Scope
      • Abstracting and Indexing
      • Bibliographic Information
      • Archive
    • International Journal of Oncology
      • Information for Authors
      • Editorial Policies
      • Editorial Board
      • Aims and Scope
      • Abstracting and Indexing
      • Bibliographic Information
      • Archive
    • Medicine International
      • Information for Authors
      • Editorial Policies
      • Editorial Board
      • Aims and Scope
      • Abstracting and Indexing
      • Bibliographic Information
      • Archive
    • Molecular and Clinical Oncology
      • Information for Authors
      • Editorial Policies
      • Editorial Board
      • Aims and Scope
      • Abstracting and Indexing
      • Bibliographic Information
      • Archive
    • Molecular Medicine Reports
      • Information for Authors
      • Editorial Policies
      • Editorial Board
      • Aims and Scope
      • Abstracting and Indexing
      • Bibliographic Information
      • Archive
    • Oncology Letters
      • Information for Authors
      • Editorial Policies
      • Editorial Board
      • Aims and Scope
      • Abstracting and Indexing
      • Bibliographic Information
      • Archive
    • Oncology Reports
      • Information for Authors
      • Editorial Policies
      • Editorial Board
      • Aims and Scope
      • Abstracting and Indexing
      • Bibliographic Information
      • Archive
    • World Academy of Sciences Journal
      • Information for Authors
      • Editorial Policies
      • Editorial Board
      • Aims and Scope
      • Abstracting and Indexing
      • Bibliographic Information
      • Archive
  • Articles
  • Information
    • For Authors
    • For Reviewers
    • For Librarians
    • For Advertisers
    • Conferences
  • Language Editing
Login Register Submit
  • This site uses cookies
  • You can change your cookie settings at any time by following the instructions in our Cookie Policy. To find out more, you may read our Privacy Policy.

    I agree
Search articles by DOI, keyword, author or affiliation
Search
Advanced Search
presentation
Oncology Letters
Join Editorial Board Propose a Special Issue
Print ISSN: 1792-1074 Online ISSN: 1792-1082
Journal Cover
May-2024 Volume 27 Issue 5

Full Size Image

Sign up for eToc alerts
Recommend to Library

Journals

International Journal of Molecular Medicine

International Journal of Molecular Medicine

International Journal of Molecular Medicine is an international journal devoted to molecular mechanisms of human disease.

International Journal of Oncology

International Journal of Oncology

International Journal of Oncology is an international journal devoted to oncology research and cancer treatment.

Molecular Medicine Reports

Molecular Medicine Reports

Covers molecular medicine topics such as pharmacology, pathology, genetics, neuroscience, infectious diseases, molecular cardiology, and molecular surgery.

Oncology Reports

Oncology Reports

Oncology Reports is an international journal devoted to fundamental and applied research in Oncology.

Experimental and Therapeutic Medicine

Experimental and Therapeutic Medicine

Experimental and Therapeutic Medicine is an international journal devoted to laboratory and clinical medicine.

Oncology Letters

Oncology Letters

Oncology Letters is an international journal devoted to Experimental and Clinical Oncology.

Biomedical Reports

Biomedical Reports

Explores a wide range of biological and medical fields, including pharmacology, genetics, microbiology, neuroscience, and molecular cardiology.

Molecular and Clinical Oncology

Molecular and Clinical Oncology

International journal addressing all aspects of oncology research, from tumorigenesis and oncogenes to chemotherapy and metastasis.

World Academy of Sciences Journal

World Academy of Sciences Journal

Multidisciplinary open-access journal spanning biochemistry, genetics, neuroscience, environmental health, and synthetic biology.

International Journal of Functional Nutrition

International Journal of Functional Nutrition

Open-access journal combining biochemistry, pharmacology, immunology, and genetics to advance health through functional nutrition.

International Journal of Epigenetics

International Journal of Epigenetics

Publishes open-access research on using epigenetics to advance understanding and treatment of human disease.

Medicine International

Medicine International

An International Open Access Journal Devoted to General Medicine.

Journal Cover
May-2024 Volume 27 Issue 5

Full Size Image

Sign up for eToc alerts
Recommend to Library

  • Article
  • Citations
    • Cite This Article
    • Download Citation
    • Create Citation Alert
    • Remove Citation Alert
    • Cited By
  • Similar Articles
    • Related Articles (in Spandidos Publications)
    • Similar Articles (Google Scholar)
    • Similar Articles (PubMed)
  • Download PDF
  • Download XML
  • View XML
Article Open Access

Fusobacteria alterations are associated with colorectal cancer liver metastasis and a poor prognosis

  • Authors:
    • Min Jin
    • Qilin Fan
    • Fumei Shang
    • Tao Zhang
    • Shuji Ogino
    • Hongli Liu
  • View Affiliations / Copyright

    Affiliations: Cancer Center, Union Hospital, Tongji Medical College, Huazhong University of Science and Technology, Wuhan, Hubei 430022, P.R. China, Department of Gastroenterology, General Hospital of Central Theater Command, Wuhan, Hubei 430070, P.R. China, Program in Molecular Pathological Epidemiology, Department of Pathology, Brigham and Women's Hospital and Harvard Medical School, Boston, MA 02212, USA
    Copyright: © Jin et al. This is an open access article distributed under the terms of Creative Commons Attribution License.
  • Article Number: 235
    |
    Published online on: March 26, 2024
       https://doi.org/10.3892/ol.2024.14368
  • Expand metrics +
Metrics: Total Views: 0 (Spandidos Publications: | PMC Statistics: )
Metrics: Total PDF Downloads: 0 (Spandidos Publications: | PMC Statistics: )
Cited By (CrossRef): 0 citations Loading Articles...

This article is mentioned in:



Abstract

Liver metastasis is a major cause of mortality in patients with advanced stages of colorectal cancer (CRC). The gut microbiota has been demonstrated to influence the progression of liver diseases, potentially providing novel perspectives for diagnosis, treatment and research. However, the gut microbial characteristics in CRC with liver metastasis (LM) and with no liver metastasis (NLM) have not yet been fully established. In the present study, high‑throughput 16S RNA sequencing technology was employed, in order to examine the gut microbial richness and composition in patients with CRC with LM or NLM. A discovery cohort (cohort 2; LM=18; NLM=36) and a validation cohort (cohort 3; LM=13; NLM=41) were established using fresh feces. In addition, primary carcinoma tissue samples were also analyzed (LM=8 and NLM=10) as a supplementary discovery cohort (cohort 1). The findings of the present study indicated that the intestinal microbiota richness and diversity were increased in the LM group as compared to the NLM group. A significant difference was observed in species composition between the LM and NLM group. In the two discovery cohorts with two different samples, the dominant phyla were consistent, but varied at lower taxonomic levels. Phylum Fusobacteria presented consistent and significant enrichment in LM group in both discovery cohorts. Furthermore, with the application of a random forest model and receiver operator characteristic curve analysis, Fusobacteria was identified as a potential biomarker for LM. Moreover, Fusobacteria was also a poor prognosis factor for survival. Importantly, the findings were reconfirmed in the validation cohort. On the whole, the findings of the present study demonstrated that CRC with LM and NLM exhibit distinct gut microbiota characteristics. Fusobacteria detection thus has potential for use in predicting LM and a poor prognosis of patients with CRC.

Introduction

Globally, colorectal cancer (CRC) is among the most commonly diagnosed malignancies. Despite improvements in operative techniques and anticancer drugs, CRC ranks as the second highest cause of all cancer-associated mortality worldwide (1). Liver metastasis (LM) is responsible for approximately two-thirds of CRC related deaths (2). In total, ~25–50% of patients with CRC develop LM during the whole course of the disease (3). The 5-year survival rate of patients with CRC liver metastases (CRLM) is markedly shorter in comparison with the survival rate of patients without LM (16.9 vs. 70.4%, respectively) (4). However, the exact mechanisms underlying CRLM remain to be fully elucidated.

Due to advances in DNA sequencing technology, the gut microbiota has become an attractive area of research. It has been estimated that the human gastrointestinal tract may host ~100 trillion microorganisms (5). Functioning as a hidden organ, the gut microbiota influences organ structure and homeostasis. Previous studies have proposed a potential association between the gut microbiome and the occurrence of cancerous growths (6,7). For instance, individuals with CRC present variations in the microbial composition of the gut microenvironment as compared with healthy individuals (8–10). Notably, several specific microorganisms are involved in the course of tumor growth and treatment outcomes. Chen et al (11) demonstrated that Fusobacterium nucleatum (F. nucleatum) facilitated the spread of cancer by triggering autophagy signaling through the upregulation of card-3 level in mice models. However, Sheng et al (10) demonstrated that the intestinal microbiota could be used to distinguish different stages of CRC. For instance, there was suppression of Alistipes bacteria in stage IV in comparison with stage III CRC. Yu et al (9) reported that the abundance of Solobacterium moorei (S. moorei) was increased in advanced-compared with early-stage CRC. These results highlight critical biological evolutionary shifts of the gut microbiota during tumor progression and metastasis. Nevertheless, limited knowledge is available about the multi-directional alteration of the gut microbiota in patients with CRC with LM or with no liver metastasis (NLM).

In the present study, it was hypothesized that there may be differences in the composition and characteristics of the microbiome between patients with CRC with or without LM. In particular, 16S rRNA gene sequencing was utilized to compare the microbiota communities between LM and NLM. Fresh fecal samples, as well as tumor tissue samples from different populations were simultaneously tested and compared. Dissecting the differences, if any, could highlight potential and novel microbiological markers that could predict LM. More importantly, a validation cohort was also used to further reconfirm the findings of the discovery cohort.

Materials and methods

Study participants and sample collection

Patients of Chinese descent were enrolled from the Wuhan Union Hospital of Tongji Medical College, Huazhong University of Science and Technology, Wuhan, China. The present study was approved by the Ethics Committee of Tongji Medical College of Huazhong University of Science and Technology (Approval no. 2014-041). All subjects provided written informed consent prior to their participation in the study. Samples and data of the participants were collected from hospital electronic medical records.

In the present study, 126 patients aged between 20 and 80 years (median age, 60.5 years) diagnosed histologically with primary colorectal cancer and possessing available clinical data, were enrolled. A total of 77 cases (61.11%) were female and 49 cases (38.89%) were male. The sample collection period spanned from June 2016 to December 2017. The patients with LM were assessed using liver magnetic resonance imaging and with no previous system treatment history, including chemoradiotherapy or targeted immunotherapy. Patients with a previous history of familial adenomatous polyposis, hereditary non-polyposis CRC, inflammatory bowel disease, metabolic diseases, infectious diseases, or immunodeficiency diseases, and also patients that had been administered antibiotics, corticosteroids or probiotics within 3 months prior to specimen collection were also excluded from the study.

A discovery cohort (cohort 2) and a validation cohort (cohort 3) were established. Colorectal cancer tissue samples were also concurrently tested and compared (cohort 1). The discovery cohort consisted of 18 LM and 36 NLM cases, and the validation cohort comprised 13 LM and 41 NLM cases. Samples from both cohorts were fresh feces.

To collect stool samples, ~40 g of feces were collected using a stool collection kit comprising a specimen receptacle, disposable sterile spoon, sterile conical tubes and disposable exam gloves. Participants promptly stored their stool samples at 4°C for a ≤3 h. Trained study staff aliquoted the stool samples and preserved them at −80°C for subsequent gut microbiome analyses. The fecal specimens were obtained during the initial hospitalization prior to anti-tumor treatment, including surgical intervention. Additionally, for the collection of tissue samples, a total of 18 primary carcinoma tissue samples (8 LM and 10 NLM; cohort 1) were collected. The tissue samples were fixed in formalin and embedded in paraffin (FFPE). Subsequently, five serial cuts (5 µm) per sample were placed in sterile microtubes and stored at room temperature until use in subsequent 16S rRNA MiSeq sequencing (Illumina, San Diego, U.S.A.). The samples were then frozen at −80°C for subsequent analyses.

DNA extraction and PCR amplification

DNA was extracted from the collected samples using the Omega Mag-Bind Soil DNA kit (Omega Bio-Tek, Inc.), following the manufacturer's instructions. The extracted DNA was quantified using a Nanodrop (Thermo Fisher Scientific, Inc.). Illumina sequencing was used to amplify the V3-V4 variable region of 16S rRNA of bacterial genome using reverse transcription-quantitative PCR (RT-qPCR). The sense and anti-sense primer sequences were 5′-ACTCCTACGGGAGGCAGCA-3′ and 5′-GGACTACHVGGGTWCTAAT-3′ respectively. The RT-qPCR amplification details have been indicated in a previous study by the authors (12).

Sequencing data processing

The processing of raw sequencing data involved filtering, quality assessment, and the removal of query sequences. Initial filtering of Illumina MiSeq platform-generated data in FASTQ format utilized a sliding window method, employing a 10 bp window size and 1 bp step size. This process ensured an average sequencing accuracy of ≥99, a truncated sequence length of ≥150 bp, and the exclusion of ambiguous bases (N). Paired-end sequences from each library were overlapped using FLASH (version 1.2.7; ccb.jhu.edu/software/FLASH/), with criteria stipulating an overlapping base length of ≥10 bp and a mismatch base number less than 10% of the overlapping base length. Identification of mistaken sequences was conducted using QIIME software (version 1.8.0, http://qiime.org/), incorporating specifications such as a sequence length ≥160 bp, the absence of ambiguous bases (N), and constraints on 5′ primer mismatch base numbers and consecutive identical base numbers. Detection and removal of chimeric sequences were carried out through the combined use of USEARCH (version 5.2.236; drive5.com/usearch/) and QIIME software (version 1.9.1, http://qiime.org/).

Random forest classification model

Random forest algorithm was used to identify bacterial species that could distinguish the LM status. The top distinguishing phyla were included for further analysis. The ranking according to mean decrease in accuracy were obtained using default parameters in R (version 3.4.0, R core team, 2017) environment ‘Random Forest’. To further validate the predictive flora for LM, receiver operator characteristic (ROC) and area under curve (AUC) analysis were performed using MedCalc 16.1 (MedCalc Software bvba).

Bioinformatics analysis

Quantitative Insights into Microbial Ecology 2.0 (QIIME2, version 1.9.1, http://qiime.org/) was used to analyze the obtained sequences and construct the taxa (13). Microbial alpha-diversity was analyzed using sampling-based operational taxonomic units OTUs and presented by Chao1, Faith's_pd and Observed_species indices. According to the total number of amplicon sequence variants (ASVs)/OTUs, R software was employed to generate rarefaction curve. Beta-diversity was assessed according to the microbial community structures using non-metric multidimensional scaling analysis 2 and principal coordinate analysis (PCoA) analysis. Linear discriminant analysis (LDA) effect size (LEfSe) was applied to analyze significant microbial characteristics. Additionally, the progression-free survival (PFS) and overall survival (OS) of the patients with CRC with high and low levels of Bacteroidetes and Proteobacteria in the primary cancerous tissues were compared.

Statistical analysis

Categorical data were analyzed using the Chi-squared test or Fisher's exact test, whereas the two independent samples t-test was used for continuous variables. Analysis was conducted using SPSS software (version 19.0, IBM SPSS). Kaplan-Meier survival analysis was employed, and the log-rank test was utilized to assess and compare the PFS and OS. P<0.05 was considered to indicate a statistically significant difference.

Results

Study design and participant information

A flow chart of the experimental design is presented in Fig. 1. A total of 126 samples were analyzed in the present study. In particular, 54 fecal samples from the discovery cohort (cohort 2; LM=18 and NLM=36), 54 fecal samples from the validation cohort (cohort 3; LM=13 and NLM=41) and 18 primary tumor tissues from FFPE cohort as a supplementary discovery cohort (cohort 1; LM=8 and NLM=10) were included. The clinicopathological characteristics of the patients with LM and NLM from the three cohorts were analyzed (Table I). In the discovery cohort 1, there was no statistically significant differences between LM and NLM regarding sex, tumor location, and differentiation. Within discovery cohort 2, there were slight differences in sex and differentiation between LM and NLM. In validation cohort 3, there were slight differences in sex between LM and NLM. Our analysis of gut microbiota features influencing liver metastasis revealed that, given LM experienced liver metastasis while NLM did not, the clinical stages of most LM at the time of initial diagnosis consistently lagged behind (stage IV) in comparison with NLM (stage III) across all three cohorts.

Figure 1.

Flow chart of the experimental design of the present study. FFPE, formalin-fixed and paraffin-embedded; LM, liver metastasis; NLM, no liver metastasis.

Table I.

Demographic sample characteristics of the patients with CRC.

Table I.

Demographic sample characteristics of the patients with CRC.

Cohort 1 (FFPE samples) Cohort 2 (fecal samples) Cohort 3 (fecal samples)



CharacteristicLM (n=8)NLM (n=10)P-valueLM (n=18)NLM (n=36)P-valueLM (n=13)NLM (n=41)P-value
Age, years (range)58 (32–77)59 (26–80) 62 (49–75)61 (39–78) 61 (39–78)62 (49–75)
Sex, n (%) 0.321 0.018 0.033
  Female4 (50.00%)2 (20.00%) 3 (16.67%)18 (50.00%) 2 (15.38%)20 (48.78%)
  Male4 (50.00%)8 (80.00%) 15 (83.33%)18 (50.00%) 11 (84.62%)21 (51.22%)
Tumor location 0.145 0.519 0.937
  Left CRC5 (62.50%)2 (20.00%) 12 (66.67%)27 (75.00%) 10 (76.92%)29 (70.73%)
  Right CRC3 (37.50%)8 (80.00%) 6 (33.33%)9 (25.00%) 3 (23.08%)12 (29.27%)
Differentiation 0.241 0.029 0.818
  Well/moderate2 (25.00%)3 (30.00%) 5 (27.78%)7 (19.44%) 3 (23.08%)7 (17.07%)
  Poor6 (75.00%)4 (40.00%) 7 (38.89%)26 (72.22%) 7 (53.85%)26 (63.41%)
  Unknown0 (0.00%)3 (30.00%) 6 (33.33%)3 (8.33%) 3 (23.08%)8 (19.51%)
AJCC stage, n (%) <0.001 <0.001 <0.001
  Unknown0 (0.00%)0 (0.00%) 0 (0.00%)0 (0.00%) 0 (0.00%)0 (0.00%)
  I0 (0.00%)0 (0.00%) 0 (0.00%)0 (0.00%) 0 (0.00%)0 (0.00%)
  II0 (0.00%)0 (0.00%) 0 (0.00%)0 (0.00%) 0 (0.00%)0 (0.00%)
  III0 (0.00%)10 1 (5.56%)36 0 (0.00%)41
(100.00%) (100.00%) (100.00%)
  IV80 (0.00%) 170 (0.00%) 130 (0.00%)
(100.00%) (94.44%) (100.00%)

[i] χ2 test was chosen for cases where the total sample size exceeded 40 or the subgroup sample size was at least 5, while Fisher's exact test was preferred for scenarios with an overall sample size below 40 or a subgroup size less than 5. Continuous variables were analyzed using the two independent-samples t-test. Values in bold font indicate statistically significant differences (P<0.05). FFPE, formalin-fixed and paraffin-embedded; LM, live metastasis; NLM, no liver metastasis; CRC, colorectal cancer; AJCC, American Joint Committee on Cancer.

Estimation of sequencing depth

DNA was extracted from the primary tumor tissues and fecal samples. Taxonomic profiling via 16S rRNA gene sequencing was performed. According to the correspondence between sequence similarity and bacterial taxonomic status, 97% similarity is generally considered for species division. The rarefaction curves displaying the sequencing depth reached a plateau, indicating a sufficient sequencing depth (Fig. 2A). The Venn diagrams demonstrated the number of shared and unique OTUs in each group. In total: i) 2,960 shared OTUs were observed among 42,613 OTUs in the LM and NLM groups of the discovery cohort; ii) 3,208 shared OUTs in a total number of 45,106 OTUs in the validation cohort and iii) 456 shared OUTs in a total number of 2,664 OTUs in the LM group and NLM group of the FFPE sample cohort (Fig. 2B). According to the Venn diagram, reduced numbers of total OTUs were detected in primary tumor tissues in comparison with the fecal samples.

Figure 2.

Estimation of sample depth, Venn diagram, alpha- and beta-diversity. (A) The dilution curve and (B) Venn diagram for the LM and NLM grousp in the three cohorts. (C) Microbial alpha-diversity estimated from Chao1, Faith_pd and Observed_species between the LM and NLM group in cohort 1, cohort 2 and cohort 3. LM, live metastasis; NLM, no liver metastasis.

Microbiota alpha-diversity and beta-diversity

Microbiota richness and diversity in the gut and primary tumors were subsequently compared between the LM and NLM groups. In the primary cancerous tissues of cohort 1, a discrepancy of alpha-diversity was observed between two groups, but only Chao1 index and Faith's_pd were not significant (P>0.05; Fig. 2C). In the fecal discovery (cohort 2) and the validation cohorts (cohort 3), the trend was consistent with four alpha-diversity index values (Chao1 index, Faith's_pd, Shannon and Observed_species between LM and NLM; Fig. 2C). Following beta-diversity analysis using PCoA, a clear separation of the community between the LM and NLM group in the discovery cohort (cohort 2) was observed (Fig. 3B). In the validation cohort (cohort 3), beta-diversity analysis also exhibited consistent results (Fig. 3C). These results suggested a higher microbiota richness and diversity in LM than in NLM group.

Figure 3.

Beta-diversity and microbiota composition. Microbial beta-diversity estimated by PCoA analysis for LM and NLM in cohort (A) 1. (B) Microbial beta-diversity estimated by PCoA analysis for LM and NLM in cohort 2. (C) Microbial beta-diversity estimated by PCoA analysis for LM and NLM in cohort 33. (D) Top eight abundant phyla in cohort 1. (E) Top eight abundant phyla in cohort 2. (F) Top eight abundant phyla in cohort 3.PCoA, principal coordinate analysis; LM, live metastasis; NLM, no liver metastasis.

Microbiota composition

Subsequently, it was investigated whether there were differences in microbiota composition between the LM and NLM group. Therefore, the general landscape of microbiome was first assessed. For the top 10 microbiota at phylum level, nine species exhibited consistent preponderant enrichment in both the discovery and validation cohorts with fecal samples, including Firmicutes, Bacteroidetes, Proteobacteria, Actinobacteria, Verrucomicrobia, Synergistetes, Fusobacterium, Cyanobacteria, Saccharibacteria and Chloroflexi (Fig. 3E and F). Firmicutes, Bacteroidetes, Proteobacteria, Actinobacteria, Verrucomicrobia, Cyanobacteria and Chloroflexi were also largely enriched in microbial populations in primary tumor tissues (Fig. 3D). In the validation cohort, the main microbiota composition analysis at phylum level were consistent with those of the discovery cohort (Fig. 3D-F).

To further investigate these findings, LEfSe analysis was conducted, in order to detect markedly changed species with LDA score=4.0. The results indicated that the LM group with fecal samples was significantly enriched in Veillonellaceae at the phylum level, whereas the NLM group was significantly enriched with Porphyromonas at the phylum level (Fig. 4D and F). Additionally, the LM group of the tumor tissues were rich in Burkholderiales and Betaproteobacteria at the phylum level (Fig. 4B).

Figure 4.

Microbiota composition. (A) Taxonomic tree displaying differentially abundant taxa in the cladogram in cohort 1. (B) The histogram displaying differentially abundant taxa in the cladogram in cohort 1. (C) The taxonomic tree displaying differentially abundant taxa in the cladogram in cohort 2. (D) The histogram displaying differentially abundant taxa in the cladogram in cohort 2. (E) The taxonomic tree displaying differentially abundant taxa in the cladogram in cohort 3. (F) Differentially abundant taxa in the cladogram in cohort 3.

A species composition heatmap was then used to discover the changed phyla between LM group and NLM. The results indicated that Bacteroidetes, Planctomycetes, Fusobacterium, Firmicutes and Bacteroidetes presented consistent ascending enrichment in LM group compared with the NLM in the two specimen methods (Fig. 5C-E). Proteobacteria presented consistent descending enrichment in LM than NLM group in both tissues and fecal specimen cohorts. Additionally, OD1 presented reversed trend in LM group in two specimens (Fig. 5C-E).

Figure 5.

Survival analysis and heatmap illustrating species composition PFS of patients with CRC with or without LM and the PFS of patients with NLM with Fusobacteriumhigh and Fusobacteriumlow richness in cohort 2 (A) and cohort 3 (B). The abundance level of the phyla was categorized into high and low using the median value. (C) Heatmap illustrating species composition at phylum level in cohort 1. Heatmap illustrating species composition at phylum level in cohort (D) 2. (E) Heatmap illustrating species composition at phylum level in cohort 3. PFS, progression-free survival; CRC, colorectal cancer; LM, live metastasis; NLM, no liver metastasis.

Association of Fusobacteria with survival outcomes

Prognostic analysis was performed in cohort 2 and 3 between the LM and NLM groups and the results did not reveal statistically significant differences (Fig. 5). For the detection of microbiota for prognosis, the patients with NLM we stratified into the high vs. low categories based on the median relative abundance of the phylum. Fusobacteriumhigh was negatively associated with a shorter PFS in cohort 2 [hazard ratio (HR, 4.000; 95% confidence interval (CI), 1.1210-203.4000] and cohort 3 (HR, 2.933, 95% CI, 0.6008-15.6400; Fig. 6). The findings further indicated that the tumor microbiota could serve as a predictor of survival outcomes, suggesting the potential relevance of the microbiome in mediating CRC progression.

Figure 6.

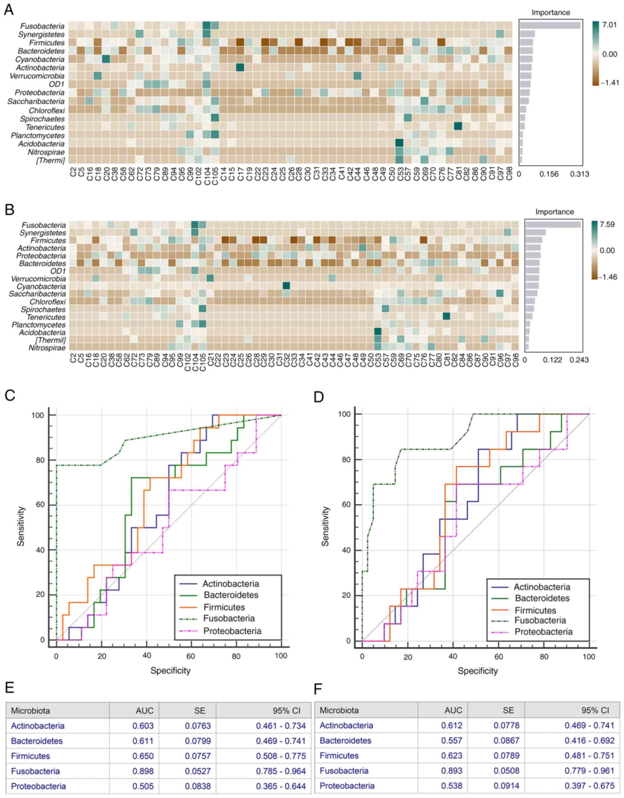
Random forest classification model and ROC curve. (A) The Random forest classification model of cohort 2. (B) The ROC curve of cohort 2. (C) The Random forest classification model and of cohort 3. (D) The ROC curve of cohort 3. (E) The AUC value of cohort 2. (F) The AUC value of cohort 3. ROC, receiver operator characteristic. SE, standard error; CI, confidence interval.

Random forest classification model

Subsequently, it was investigated whether microbiome communities could be used as a predictive biomarker for LM based on OTU abundance at the phylum level. Using the stochastic forest RF classification model, it was demonstrated that the Actinobacteria, Bacteroidetes, Firmicutes, Fusobacterium and Proteobacteria were highly discriminative phyla with the highest mean decreased score in cohort 2 and cohort 3 (Fig. 6). Thereafter, to define reliable biomarkers of the gut microbial response to LM, the top altered bacterial cluster was used to perform AUC-ROC analysis. In the discovery cohort of fecal samples, a relative high accuracy of Actinobacteria (AUC=0.603), Bacteroidetes (AUC=0.611), Firmicutes (AUC=0.650), Fusobacterium (AUC=0.898) and Proteobacteria (AUC=0.505) in predicting LM was demonstrated (Fig. 6C and E). Similarly, in the validation cohort of fecal samples, a relative high accuracy of Actinobacteria (AUC=0.612), Bacteroidetes (AUC=0.557), Firmicutes (AUC=0.623), Fusobacterium (AUC=0.893) and Proteobacteria (AUC=0.538) in predicting LM was demonstrated (Fig. 6D and F). Notably, Fusobacteria phylum in both fecal sample cohorts displayed a relatively high predictive value.

Discussion

In the present study, the differences in diversity and composition of the gut microbiota between patients with CRC with or without LM were evaluated using 16S rRNA community profiling. The primary tumor tissues and fecal samples from two CRC cohorts were used. In order to enhance the validity of the findings of the present study in the discovery cohort, the validation cohort was further used to validate the results obtained. The ‘discovery cohort’ operates similarly to an experimental group, representing the set on which the data model is trained. Conversely, the ‘validation cohort’ is designed to validate the model (conclusions) derived from the discovery cohort. When the sample size of the discovery cohort is relatively small, the validation cohort becomes crucial for demonstrating the reproducibility of conclusions across diverse datasets, thereby enhancing the persuasiveness of research findings (14). Furthermore, the majority of the currently reported studies on the gut microbiota have primarily utilized a single type of specimen (15–18). Only a limited number of studies have simultaneously compared analysis data from fecal or tissue specimens, particularly as regards CRC (19). Through the comparative analysis of tissue and fecal specimens in the present study, a reduced number of total OTUs was found in the FFPE samples of primary tumors compared with fecal samples. Dominating species in primary tumor FFPE and fecal specimen were nearly consistent at the phylum level. Additionally, alpha-diversity, beta-diversity, community composition and metabolic pathways differed to some extent between the LM group and NLM group. In the two different specimen analysis, nine phyla including Fusobacterium, Bacteroidetes, TM7 and Firmicutes presented consistent and higher enrichment in LM group than NLM group, while eight phyla including Proteobacteria, Cyanobacteria and Thermi presented consistent and reduced enrichment in LM than NLM group. Similar results were obtained from the analysis of the validation cohort. Of note, the random forest classification model indicated that Fusobacterium has potential predictive value for LM. Furthermore, the Fusobacteria phylum was negatively associated with survival. These data, evaluated for the first time, to the best of our knowledge, the difference of the tumor-associated microbiome in CRC with and without LM.

Gut microbes aid towards the maintenance of intestinal homeostasis, prevent pathogen colonization and release key nutrients and energy from the diet. Apart from the benefits, it has been demonstrated in previous studies that gut microbes may play a role similar to tumor suppressor or oncogenes (20,21). The microbiome communicates with host via direct and indirect factors, such as metabolites, proteins and toxins. These carcinogenic species or substances enter systemic circulation and affect distant organs (21–23). Similarly, signals released from tumors could also modulate the microbiome, which possibly induce or contribute to microbiota dysbiosis or dysfunction (23).

A previous study demonstrated that Fusobacterium may be a pro-tumorigenic factor in colorectal carcinogenesis (24–26). Particularly, Fusobacterium potentiated the biological behavior (proliferation, adhesion and invasion) of CRC cells by activating relevant cancer-signaling pathways (27–29). Notably, Bullman et al (23) discovered that Fusobacterium, Bacteroides, Selenomonas and Prevotella were maintained in liver metastases as compared with primary tumors, thus demonstrating microbiome stability between paired primary tumor and metastatic tumors.

In the present study, the microbiota distinction was examined between patients with LM and NLM. A panel of microorganisms differentially occurring in CRLM was detected, including Fusobacteria, Firmicutes, Bacteroidetes, Proteobacteria, Actinobacteria and Verrucomicrobia. Only 6.7% of the FFPE samples were Fusobacteria-positive, which was consistent with the findings of previous reports showing that Fusobacterium was detected in 4.4–13% of the FFPE specimens of patients with primary CRC (30–32). A higher abundance of Fusobacterium was also observed in patients with LM than NLM in both cohorts. The use of LefSe analysis with 4-fold LDA threshold revealed that the change of Fusobacterium in LM was not prominent, probably due to a limited sample size and lower expression rate.

Accumulating evidence indicates that Fusobacterium abundance is associated with CRC metastasis (27,33,34). However, the association between Fusobacterium infection and the host immune system in CRC metastasis has not yet been determined. In line with the findings of the present study, Yin et al (35) revealed that Fusobacterium administration promoted CRLM and was associated with the activation of the hepatic immune microenvironment, revealing the potential role of Fusobacterium in CRLM. Recently, Sakamoto et al (30) revealed that Fusobacterium was associated with a lower density of CD8+ T-cells and a higher density of myeloid-derived suppressor cells in LM. Consistent with these results, Yin et al (35) demonstrated that Fusobacterium reshaped the immune microenvironment in metastatic livers by using in vivo murine models of CRC. Xu et al (36) revealed that tumor-derived C-C motif chemokine ligand 20 (CCL20) activated by Fusobacterium not only increased CRC metastasis, but also participated in the reprograming of the tumor microenvironment. They also reported that Fusobacterium promoted macrophage infiltration through CCL20 activation and simultaneously induced M2 macrophage polarization, enhancing the metastasis of CRC (36). A recent study (37) revealed that Fusobacterium promoted CRC cell metastasis to the liver. Lu et al (37) revealed that Fusobacterium upregulated the expression of the lncRNA, long intergenic non-protein coding RNA 1610, which increased the metastatic ability of CRC cells in vivo and in vitro. More importantly, a previous study by the authors demonstrated that Fusobacterium enrichment was associated with the poor prognosis of patients with proximal colon cancer (12).

In the microbiological research of CRC, feces and tissues are the most frequently used samples. However, the selection between these two types of models remains debatable (38). Whereas several researchers believe that bacterial populations in feces and mucous membranes are completely different with different compositions and diversity (39), others claim similar variations between the two samples (19). Zeller et al (19) demonstrated that there was similar abundance of bacterial species between feces and tissue samples from patients with CRC, regardless of different patient nationality, sample source, assay techniques and analysis methods. FFPE specimens as a special preservation of biopsy or surgical sample are valuable for cancer research (24). Quality of DNA and RNA isolated from FFPE biological specimens is reduced, in comparison with fresh tissue specimens, resulting in certain differences in studies involving microorganisms (40,41). Compared with fecal samples, a reduced number of OTUs was detected in the microbiota in the FFPE tissues of patients with primary CRC. However, it was revealed that the primary tumor FFPE samples and fecal samples displayed comparable dominant microbes and similar diversity in LM populations at the phylum level, albeit with significant inconsistency at lower taxonomic levels, including the genus level. The findings of the present study were in accordance with those of the study by Riquelme et al (42), which revealed similar taxonomic composition between FFPE and frozen samples of pancreatic adenocarcinoma using 16S rRNA gene sequencing analysis. Regardless of FFPE storage, insufficient DNA extraction and potential DNA contamination, the data of the present study in combination with those of other previously published studies (42–44) underline the feasibility of using FFPE CRC tissues in characterizing NGS-based phylum microbiota.

The present study meticulously selected a population excluding the microbiota associated with chronic gastrointestinal diseases and interventions prior to specimen acquisition that may affect gut microbiota. The cross-sectional comparison of primary tumor and gut fecal samples from two cohorts was performed to detect microbiological differences between LM and NLM. However, future studies are required to also consider possible confounders, including comorbid symptoms, body mass index and dietary habits. Secondly, since the two specimen methods exhibited relative consistency at the phylum level, the majority the analyses in the present study were based on phylum. The distinctions between the FFPE samples of primary tumors and fecal microbiota at lower taxonomic levels, such as the genus level, imply the potential necessity for employing metagenomic approaches in future studies to conduct more nuanced analyses. Thirdly, functional analysis was performed based on bacterial abundance and sequencing with a limited sample size.

In conclusion, the analysis presented in the present study uncovered gut microbiota alterations in patients with CRC with or without LM and identified the potential keystone taxa. The differences in the microbiota of patients with LM contributes to the already known tumor-host heterogeneity. There is a necessity for future studies, in order to design an appropriate diet for the modulation of the gut microbiota in at-risk subjects for the prevention and treatment of CRC liver metastasis.

Acknowledgements

Not applicable.

Funding

The present study was funded by the Scientific research project of Hubei Provincial Health Commission (grant no. WJ2023M92), the Clinical Research Special Fund of Wu Jieping Medical Foundation (grant no. 320.6750.2023-19-7) and the National Natural Science Foundation of China (grant nos. 81472707 and 81602255). The present study was also supported by the USA National Institutes of Health (NIH) grant (grant no. R35 CA197735) and Nodal Award (grant no. 2016-02) from the Dana-Farber Harvard Cancer Center.

Availability of data and materials

The datasets used and/or analyzed during the current study are available from the corresponding author on reasonable request. All raw data acquired using the MiSeq RNA sequencing described in this article were uploaded to the SRA database (Accession no. PRJNA909044).

Authors' contributions

HL conceived and designed the present study. HL, TZ and SO provided administrative support. HL, MJ, QF and FS provided the study materials or patient follow-up information. FS, SO and TZ conceived the study and acquisition of data. MJ and QF performed the collection and assembly of the data and samples, data analysis and data interpretation. All authors participated in writing and correcting the manuscript. All authors have read and approved the final manuscript. MJ and QF confirm the authenticity of all the raw data.

Ethics approval and consent to participate

The present study was approved by the Ethics Committee of Tongji Medical College of Huazhong University of Science and Technology (approval no. 2014-041). All subjects provided written informed consent prior to their participation in the study.

Patient consent for publication

Not applicable.

Competing interests

The authors declare that they have no competing interests.

References

1 

Sung H, Ferlay J, Siegel RL, Laversanne M, Soerjomataram I, Jemal A and Bray F: Global cancer statistics 2020: GLOBOCAN estimates of incidence and mortality worldwide for 36 cancers in 185 countries. CA Cancer J Clin. 71:209–249. 2021. View Article : Google Scholar : PubMed/NCBI

2 

Abdalla EK, Adam R, Bilchik AJ, Jaeck D, Vauthey JN and Mahvi D: Improving resectability of hepatic colorectal metastases: Expert consensus statement. Ann Surg Oncol. 13:1271–1280. 2006. View Article : Google Scholar : PubMed/NCBI

3 

Martin J, Petrillo A, Smyth EC, Shaida N, Khwaja S, Cheow HK, Duckworth A, Heister P, Praseedom R, Jah A, et al: Colorectal liver metastases: Current management and future perspectives. World J Clin Oncol. 11:761–808. 2020. View Article : Google Scholar : PubMed/NCBI

4 

Engstrand J, Nilsson H, Stromberg C, Jonas E and Freedman J: Colorectal cancer liver metastases-a population-based study on incidence, management and survival. BMC Cancer. 18:782018. View Article : Google Scholar : PubMed/NCBI

5 

Ursell LK, Metcalf JL, Parfrey LW and Knight R: Defining the human microbiome. Nutr Rev. 70 (Suppl 1):S38–S44. 2012. View Article : Google Scholar : PubMed/NCBI

6 

Fan X, Jin Y, Chen G, Ma X and Zhang L: Gut microbiota dysbiosis drives the development of colorectal cancer. Digestion. 102:508–515. 2021. View Article : Google Scholar : PubMed/NCBI

7 

Jobin C: Colorectal cancer: Looking for answers in the microbiota. Cancer Discov. 3:384–387. 2013. View Article : Google Scholar : PubMed/NCBI

8 

Uchino Y, Goto Y, Konishi Y, Tanabe K, Toda H, Wada M, Kita Y, Beppu M, Mori S, Hijioka H, et al: Colorectal cancer patients have four specific bacterial species in oral and gut microbiota in common-a metagenomic comparison with healthy subjects. Cancers (Basel). 13:33322021. View Article : Google Scholar : PubMed/NCBI

9 

Yu J, Feng Q, Wong SH, Zhang D, Liang QY, Qin Y, Tang L, Zhao H, Stenvang J, Li Y, et al: Metagenomic analysis of faecal microbiome as a tool towards targeted non-invasive biomarkers for colorectal cancer. Gut. 66:70–78. 2017. View Article : Google Scholar : PubMed/NCBI

10 

Sheng Q, Du H, Cheng X, Cheng X, Tang Y, Pan L, Wang Q and Lin J: Characteristics of fecal gut microbiota in patients with colorectal cancer at different stages and different sites. Oncol Lett. 18:4834–4844. 2019.PubMed/NCBI

11 

Chen Y, Chen Y, Zhang J, Cao P, Su W, Deng Y, Zhan N, Fu X, Huang Y and Dong W: Fusobacterium nucleatum promotes metastasis in colorectal cancer by activating autophagy signaling via the upregulation of CARD3 expression. Theranostics. 10:323–339. 2020. View Article : Google Scholar : PubMed/NCBI

12 

Jin M, Shang F, Wu J, Fan Q, Chen C, Fan J, Liu L, Nie X, Zhang T, Cai K, et al: Tumor-associated microbiota in proximal and distal colorectal cancer and their relationships with clinical outcomes. Front Microbiol. 12:7279372021. View Article : Google Scholar : PubMed/NCBI

13 

Caporaso JG, Kuczynski J, Stombaugh J, Bittinger K, Bushman FD, Costello EK, Fierer N, Peña AG, Goodrich JK, Gordon JI, et al: QIIME allows analysis of high-throughput community sequencing data. Nat Methods. 7:335–336. 2010. View Article : Google Scholar : PubMed/NCBI

14 

Torres Moral T, Sanchez-Niubo A, Monistrol-Mula A, Gerardi C, Banzi R, Garcia P, Demotes-Mainard J and Haro JM; The Permit Group, : Methods for stratification and validation cohorts: A scoping review. J Pers Med. 12:6882022. View Article : Google Scholar : PubMed/NCBI

15 

Himbert C, Stephens WZ, Gigic B, Hardikar S, Holowatyj AN, Lin T, Ose J, Swanson E, Ashworth A, Warby CA, et al: Differences in the gut microbiome by physical activity and BMI among colorectal cancer patients. Am J Cancer Res. 12:4789–4801. 2022.PubMed/NCBI

16 

Han S, Zhuang J, Pan Y, Wu W and Ding K: Different characteristics in gut microbiome between advanced adenoma patients and colorectal cancer patients by metagenomic analysis. Microbiol Spectr. 10:e01593222022. View Article : Google Scholar : PubMed/NCBI

17 

Marchesi JR, Dutilh BE, Hall N, Peters WH, Roelofs R, Boleij A and Tjalsma H: Towards the human colorectal cancer microbiome. PLoS One. 6:e204472011. View Article : Google Scholar : PubMed/NCBI

18 

Chen W, Liu F, Ling Z, Tong X and Xiang C: Human intestinal lumen and mucosa-associated microbiota in patients with colorectal cancer. PLoS One. 7:e397432012. View Article : Google Scholar : PubMed/NCBI

19 

Zeller G, Tap J, Voigt AY, Sunagawa S, Kultima JR, Costea PI, Amiot A, Böhm J, Brunetti F, Habermann N, et al: Potential of fecal microbiota for early-stage detection of colorectal cancer. Mol Syst Biol. 10:7662014. View Article : Google Scholar : PubMed/NCBI

20 

Kalasabail S, Engelman J, Zhang LY, El-Omar E and Yim HCH: A perspective on the role of microbiome for colorectal cancer treatment. Cancers (Basel). 13:46232021. View Article : Google Scholar : PubMed/NCBI

21 

Rossi T, Vergara D, Fanini F, Maffia M, Bravaccini S and Pirini F: Microbiota-derived metabolites in tumor progression and metastasis. Int J Mol Sci. 21:57862020. View Article : Google Scholar : PubMed/NCBI

22 

Yoshimoto S, Loo TM, Atarashi K, Kanda H, Sato S, Oyadomari S, Iwakura Y, Oshima K, Morita H, Hattori M, et al: Obesity-induced gut microbial metabolite promotes liver cancer through senescence secretome. Nature. 499:97–101. 2013. View Article : Google Scholar : PubMed/NCBI

23 

Bullman S, Pedamallu CS, Sicinska E, Clancy TE, Zhang X, Cai D, Neuberg D, Huang K, Guevara F, Nelson T, et al: Analysis of Fusobacterium persistence and antibiotic response in colorectal cancer. Science. 358:1443–1448. 2017. View Article : Google Scholar : PubMed/NCBI

24 

Debesa-Tur G, Pérez-Brocal V, Ruiz-Ruiz S, Castillejo A, Latorre A, Soto JL and Moya A: Metagenomic analysis of formalin-fixed paraffin-embedded tumor and normal mucosa reveals differences in the microbiome of colorectal cancer patients. Sci Rep. 11:3912021. View Article : Google Scholar : PubMed/NCBI

25 

Kostic AD, Gevers D, Pedamallu CS, Michaud M, Duke F, Earl AM, Ojesina AI, Jung J, Bass AJ, Tabernero J, et al: Genomic analysis identifies association of Fusobacterium with colorectal carcinoma. Genome Res. 22:292–298. 2012. View Article : Google Scholar : PubMed/NCBI

26 

Castellarin M, Warren RL, Freeman JD, Dreolini L, Krzywinski M, Strauss J, Barnes R, Watson P, Allen-Vercoe E, Moore RA and Holt RA: Fusobacterium nucleatum infection is prevalent in human colorectal carcinoma. Genome Res. 22:299–306. 2012. View Article : Google Scholar : PubMed/NCBI

27 

Yang Y, Weng W, Peng J, Hong L, Yang L, Toiyama Y, Gao R, Liu M, Yin M, Pan C, et al: Fusobacterium nucleatum increases proliferation of colorectal cancer cells and tumor development in mice by activating Toll-like receptor 4 signaling to nuclear factor-κB, and up-regulating expression of MicroRNA-21. Gastroenterology. 152:851–866.e24. 2017. View Article : Google Scholar : PubMed/NCBI

28 

Rubinstein MR, Wang X, Liu W, Hao Y, Cai G and Han YW: Fusobacterium nucleatum promotes colorectal carcinogenesis by modulating E-cadherin/β-catenin signaling via its FadA adhesin. Cell Host Microbe. 14:195–206. 2013. View Article : Google Scholar : PubMed/NCBI

29 

Abed J, Emgård JE, Zamir G, Faroja M, Almogy G, Grenov A, Sol A, Naor R, Pikarsky E, Atlan KA, et al: Fap2 Mediates Fusobacterium nucleatum colorectal adenocarcinoma enrichment by binding to tumor-expressed Gal-GalNAc. Cell Host Microbe. 20:215–225. 2016. View Article : Google Scholar : PubMed/NCBI

30 

Sakamoto Y, Mima K, Ishimoto T, Ogata Y, Imai K, Miyamoto Y, Akiyama T, Daitoku N, Hiyoshi Y, Iwatsuki M, et al: Relationship between Fusobacterium nucleatum and antitumor immunity in colorectal cancer liver metastasis. Cancer Sci. 112:4470–4477. 2021. View Article : Google Scholar : PubMed/NCBI

31 

Nosho K, Sukawa Y, Adachi Y, Ito M, Mitsuhashi K, Kurihara H, Kanno S, Yamamoto I, Ishigami K, Igarashi H, et al: Association of Fusobacterium nucleatum with immunity and molecular alterations in colorectal cancer. World J Gastroenterol. 22:557–566. 2016. View Article : Google Scholar : PubMed/NCBI

32 

Mima K, Sukawa Y, Nishihara R, Qian ZR, Yamauchi M, Inamura K, Kim SA, Masuda A, Nowak JA, Nosho K, et al: Fusobacterium nucleatum and T cells in colorectal carcinoma. JAMA Oncol. 1:653–661. 2015. View Article : Google Scholar : PubMed/NCBI

33 

Chen S, Su T, Zhang Y, Lee A, He J, Ge Q and Wang L, Si J, Zhuo W and Wang L: Fusobacterium nucleatum promotes colorectal cancer metastasis by modulating KRT7-AS/KRT7. Gut Microbes. 11:511–525. 2020. View Article : Google Scholar : PubMed/NCBI

34 

Mima K, Nishihara R, Qian ZR, Cao Y, Sukawa Y, Nowak JA, Yang J, Dou R, Masugi Y, Song M, et al: Fusobacterium nucleatum in colorectal carcinoma tis sue and patient prognosis. Gut. 65:1973–1980. 2016. View Article : Google Scholar : PubMed/NCBI

35 

Yin H, Miao Z, Wang L, Su B, Liu C, Jin Y, Wu B, Han H and Yuan X: Fusobacterium nucleatum promotes liver metastasis in colorectal cancer by regulating the hepatic immune niche and altering gut microbiota. Aging (Albany NY). 14:1941–1958. 2022. View Article : Google Scholar : PubMed/NCBI

36 

Xu C, Fan L, Lin Y, Shen W, Qi Y, Zhang Y, Chen Z, Wang L, Long Y, Hou T, et al: Fusobacterium nucleatum promotes colorectal cancer metastasis through miR-1322/CCL20 axis and M2 polarization. Gut Microbes. 13:19803472021. View Article : Google Scholar : PubMed/NCBI

37 

Lu X, Xu Q, Tong Y, Zhang Z, Dun G, Feng Y, Tang J, Han D, Mao Y, Deng L, et al: Long non-coding RNA EVADR induced by Fusobacterium nucleatum infection promotes colorectal cancer metastasis. Cell Rep. 40:1111272022. View Article : Google Scholar : PubMed/NCBI

38 

Rezasoltani S, Dabiri H, Asadzadeh-Aghdaei H, Sepahi AA, Modarressi MH and Nazemalhosseini-Mojarad E: The gut microflora assay in patients with colorectal cancer: In feces or tissue samples? Iran J Microbiol. 11:1–6. 2019.PubMed/NCBI

39 

Ringel Y, Maharshak N, Ringel-Kulka T, Wolber EA, Sartor RB and Carroll IM: High throughput sequencing reveals distinct microbial populations within the mucosal and luminal niches in healthy individuals. Gut Microbes. 6:173–181. 2015. View Article : Google Scholar : PubMed/NCBI

40 

Imrit K, Goldfischer M, Wang J, Green J, Levine J, Lombardo J and Hong T: Identification of bacteria in formalin-fixed, paraffin-embedded heart valve tissue via 16S rRNA gene nucleotide sequencing. J Clin Microbiol. 44:2609–2611. 2006. View Article : Google Scholar : PubMed/NCBI

41 

Kim S, Park C, Ji Y, Kim DG, Bae H, van Vrancken M, Kim DH and Kim KM: Deamination effects in formalin-fixed, paraffin-embedded tissue samples in the era of precision medicine. J Mol Diagn. 19:137–146. 2017. View Article : Google Scholar : PubMed/NCBI

42 

Riquelme E, Zhang Y, Zhang L, Montiel M, Zoltan M, Dong W, Quesada P, Sahin I, Chandra V, San Lucas A, et al: Tumor microbiome diversity and composition influence pancreatic cancer outcomes. Cell. 178:795–806.e12. 2019. View Article : Google Scholar : PubMed/NCBI

43 

Carrick DM, Mehaffey MG, Sachs MC, Altekruse S, Camalier C, Chuaqui R, Cozen W, Das B, Hernandez BY, Lih CJ, et al: Robustness of next generation sequencing on older formalin-fixed paraffin-embedded tissue. PLoS One. 10:e01273532015. View Article : Google Scholar : PubMed/NCBI

44 

Oh E, Choi YL, Kwon MJ, Kim RN, Kim YJ, Song JY, Jung KS and Shin YK: Comparison of accuracy of whole-exome sequencing with formalin-fixed paraffin-embedded and fresh frozen tissue samples. PLoS One. 10:e01441622015. View Article : Google Scholar : PubMed/NCBI

Related Articles

  • Abstract
  • View
  • Download
  • Twitter
Copy and paste a formatted citation
Spandidos Publications style
Jin M, Fan Q, Shang F, Zhang T, Ogino S and Liu H: Fusobacteria alterations are associated with colorectal cancer liver metastasis and a poor prognosis. Oncol Lett 27: 235, 2024.
APA
Jin, M., Fan, Q., Shang, F., Zhang, T., Ogino, S., & Liu, H. (2024). Fusobacteria alterations are associated with colorectal cancer liver metastasis and a poor prognosis. Oncology Letters, 27, 235. https://doi.org/10.3892/ol.2024.14368
MLA
Jin, M., Fan, Q., Shang, F., Zhang, T., Ogino, S., Liu, H."Fusobacteria alterations are associated with colorectal cancer liver metastasis and a poor prognosis". Oncology Letters 27.5 (2024): 235.
Chicago
Jin, M., Fan, Q., Shang, F., Zhang, T., Ogino, S., Liu, H."Fusobacteria alterations are associated with colorectal cancer liver metastasis and a poor prognosis". Oncology Letters 27, no. 5 (2024): 235. https://doi.org/10.3892/ol.2024.14368
Copy and paste a formatted citation
x
Spandidos Publications style
Jin M, Fan Q, Shang F, Zhang T, Ogino S and Liu H: Fusobacteria alterations are associated with colorectal cancer liver metastasis and a poor prognosis. Oncol Lett 27: 235, 2024.
APA
Jin, M., Fan, Q., Shang, F., Zhang, T., Ogino, S., & Liu, H. (2024). Fusobacteria alterations are associated with colorectal cancer liver metastasis and a poor prognosis. Oncology Letters, 27, 235. https://doi.org/10.3892/ol.2024.14368
MLA
Jin, M., Fan, Q., Shang, F., Zhang, T., Ogino, S., Liu, H."Fusobacteria alterations are associated with colorectal cancer liver metastasis and a poor prognosis". Oncology Letters 27.5 (2024): 235.
Chicago
Jin, M., Fan, Q., Shang, F., Zhang, T., Ogino, S., Liu, H."Fusobacteria alterations are associated with colorectal cancer liver metastasis and a poor prognosis". Oncology Letters 27, no. 5 (2024): 235. https://doi.org/10.3892/ol.2024.14368
Follow us
  • Twitter
  • LinkedIn
  • Facebook
About
  • Spandidos Publications
  • Careers
  • Cookie Policy
  • Privacy Policy
How can we help?
  • Help
  • Live Chat
  • Contact
  • Email to our Support Team