Spandidos Publications Logo
  • About
    • About Spandidos
    • Aims and Scopes
    • Abstracting and Indexing
    • Editorial Policies
    • Reprints and Permissions
    • Job Opportunities
    • Terms and Conditions
    • Contact
  • Journals
    • All Journals
    • Oncology Letters
      • Oncology Letters
      • Information for Authors
      • Editorial Policies
      • Editorial Board
      • Aims and Scope
      • Abstracting and Indexing
      • Bibliographic Information
      • Archive
    • International Journal of Oncology
      • International Journal of Oncology
      • Information for Authors
      • Editorial Policies
      • Editorial Board
      • Aims and Scope
      • Abstracting and Indexing
      • Bibliographic Information
      • Archive
    • Molecular and Clinical Oncology
      • Molecular and Clinical Oncology
      • Information for Authors
      • Editorial Policies
      • Editorial Board
      • Aims and Scope
      • Abstracting and Indexing
      • Bibliographic Information
      • Archive
    • Experimental and Therapeutic Medicine
      • Experimental and Therapeutic Medicine
      • Information for Authors
      • Editorial Policies
      • Editorial Board
      • Aims and Scope
      • Abstracting and Indexing
      • Bibliographic Information
      • Archive
    • International Journal of Molecular Medicine
      • International Journal of Molecular Medicine
      • Information for Authors
      • Editorial Policies
      • Editorial Board
      • Aims and Scope
      • Abstracting and Indexing
      • Bibliographic Information
      • Archive
    • Biomedical Reports
      • Biomedical Reports
      • Information for Authors
      • Editorial Policies
      • Editorial Board
      • Aims and Scope
      • Abstracting and Indexing
      • Bibliographic Information
      • Archive
    • Oncology Reports
      • Oncology Reports
      • Information for Authors
      • Editorial Policies
      • Editorial Board
      • Aims and Scope
      • Abstracting and Indexing
      • Bibliographic Information
      • Archive
    • Molecular Medicine Reports
      • Molecular Medicine Reports
      • Information for Authors
      • Editorial Policies
      • Editorial Board
      • Aims and Scope
      • Abstracting and Indexing
      • Bibliographic Information
      • Archive
    • World Academy of Sciences Journal
      • World Academy of Sciences Journal
      • Information for Authors
      • Editorial Policies
      • Editorial Board
      • Aims and Scope
      • Abstracting and Indexing
      • Bibliographic Information
      • Archive
    • International Journal of Functional Nutrition
      • International Journal of Functional Nutrition
      • Information for Authors
      • Editorial Policies
      • Editorial Board
      • Aims and Scope
      • Abstracting and Indexing
      • Bibliographic Information
      • Archive
    • International Journal of Epigenetics
      • International Journal of Epigenetics
      • Information for Authors
      • Editorial Policies
      • Editorial Board
      • Aims and Scope
      • Abstracting and Indexing
      • Bibliographic Information
      • Archive
    • Medicine International
      • Medicine International
      • Information for Authors
      • Editorial Policies
      • Editorial Board
      • Aims and Scope
      • Abstracting and Indexing
      • Bibliographic Information
      • Archive
  • Articles
  • Information
    • Information for Authors
    • Information for Reviewers
    • Information for Librarians
    • Information for Advertisers
    • Conferences
  • Language Editing
Spandidos Publications Logo
  • About
    • About Spandidos
    • Aims and Scopes
    • Abstracting and Indexing
    • Editorial Policies
    • Reprints and Permissions
    • Job Opportunities
    • Terms and Conditions
    • Contact
  • Journals
    • All Journals
    • Biomedical Reports
      • Information for Authors
      • Editorial Policies
      • Editorial Board
      • Aims and Scope
      • Abstracting and Indexing
      • Bibliographic Information
      • Archive
    • Experimental and Therapeutic Medicine
      • Information for Authors
      • Editorial Policies
      • Editorial Board
      • Aims and Scope
      • Abstracting and Indexing
      • Bibliographic Information
      • Archive
    • International Journal of Epigenetics
      • Information for Authors
      • Editorial Policies
      • Editorial Board
      • Aims and Scope
      • Abstracting and Indexing
      • Bibliographic Information
      • Archive
    • International Journal of Functional Nutrition
      • Information for Authors
      • Editorial Policies
      • Editorial Board
      • Aims and Scope
      • Abstracting and Indexing
      • Bibliographic Information
      • Archive
    • International Journal of Molecular Medicine
      • Information for Authors
      • Editorial Policies
      • Editorial Board
      • Aims and Scope
      • Abstracting and Indexing
      • Bibliographic Information
      • Archive
    • International Journal of Oncology
      • Information for Authors
      • Editorial Policies
      • Editorial Board
      • Aims and Scope
      • Abstracting and Indexing
      • Bibliographic Information
      • Archive
    • Medicine International
      • Information for Authors
      • Editorial Policies
      • Editorial Board
      • Aims and Scope
      • Abstracting and Indexing
      • Bibliographic Information
      • Archive
    • Molecular and Clinical Oncology
      • Information for Authors
      • Editorial Policies
      • Editorial Board
      • Aims and Scope
      • Abstracting and Indexing
      • Bibliographic Information
      • Archive
    • Molecular Medicine Reports
      • Information for Authors
      • Editorial Policies
      • Editorial Board
      • Aims and Scope
      • Abstracting and Indexing
      • Bibliographic Information
      • Archive
    • Oncology Letters
      • Information for Authors
      • Editorial Policies
      • Editorial Board
      • Aims and Scope
      • Abstracting and Indexing
      • Bibliographic Information
      • Archive
    • Oncology Reports
      • Information for Authors
      • Editorial Policies
      • Editorial Board
      • Aims and Scope
      • Abstracting and Indexing
      • Bibliographic Information
      • Archive
    • World Academy of Sciences Journal
      • Information for Authors
      • Editorial Policies
      • Editorial Board
      • Aims and Scope
      • Abstracting and Indexing
      • Bibliographic Information
      • Archive
  • Articles
  • Information
    • For Authors
    • For Reviewers
    • For Librarians
    • For Advertisers
    • Conferences
  • Language Editing
Login Register Submit
  • This site uses cookies
  • You can change your cookie settings at any time by following the instructions in our Cookie Policy. To find out more, you may read our Privacy Policy.

    I agree
Search articles by DOI, keyword, author or affiliation
Search
Advanced Search
presentation
Oncology Letters
Join Editorial Board Propose a Special Issue
Print ISSN: 1792-1074 Online ISSN: 1792-1082
Journal Cover
June-2024 Volume 27 Issue 6

Full Size Image

Sign up for eToc alerts
Recommend to Library

Journals

International Journal of Molecular Medicine

International Journal of Molecular Medicine

International Journal of Molecular Medicine is an international journal devoted to molecular mechanisms of human disease.

International Journal of Oncology

International Journal of Oncology

International Journal of Oncology is an international journal devoted to oncology research and cancer treatment.

Molecular Medicine Reports

Molecular Medicine Reports

Covers molecular medicine topics such as pharmacology, pathology, genetics, neuroscience, infectious diseases, molecular cardiology, and molecular surgery.

Oncology Reports

Oncology Reports

Oncology Reports is an international journal devoted to fundamental and applied research in Oncology.

Experimental and Therapeutic Medicine

Experimental and Therapeutic Medicine

Experimental and Therapeutic Medicine is an international journal devoted to laboratory and clinical medicine.

Oncology Letters

Oncology Letters

Oncology Letters is an international journal devoted to Experimental and Clinical Oncology.

Biomedical Reports

Biomedical Reports

Explores a wide range of biological and medical fields, including pharmacology, genetics, microbiology, neuroscience, and molecular cardiology.

Molecular and Clinical Oncology

Molecular and Clinical Oncology

International journal addressing all aspects of oncology research, from tumorigenesis and oncogenes to chemotherapy and metastasis.

World Academy of Sciences Journal

World Academy of Sciences Journal

Multidisciplinary open-access journal spanning biochemistry, genetics, neuroscience, environmental health, and synthetic biology.

International Journal of Functional Nutrition

International Journal of Functional Nutrition

Open-access journal combining biochemistry, pharmacology, immunology, and genetics to advance health through functional nutrition.

International Journal of Epigenetics

International Journal of Epigenetics

Publishes open-access research on using epigenetics to advance understanding and treatment of human disease.

Medicine International

Medicine International

An International Open Access Journal Devoted to General Medicine.

Journal Cover
June-2024 Volume 27 Issue 6

Full Size Image

Sign up for eToc alerts
Recommend to Library

  • Article
  • Citations
    • Cite This Article
    • Download Citation
    • Create Citation Alert
    • Remove Citation Alert
    • Cited By
  • Similar Articles
    • Related Articles (in Spandidos Publications)
    • Similar Articles (Google Scholar)
    • Similar Articles (PubMed)
  • Download PDF
  • Download XML
  • View XML

  • Supplementary Files
    • Supplementary_Data.pdf
Article Open Access

MicroRNA‑1224 inhibits cell proliferation by downregulating CBX3 expression in chordoma

  • Authors:
    • Wei Xia
    • Jihe Huang
    • Chunhua Sun
    • Fei Shen
    • Kejia Yang
  • View Affiliations / Copyright

    Affiliations: Department of Orthopedics, Suzhou Wuzhong People's Hospital, Suzhou, Jiangsu 215128, P.R. China
    Copyright: © Xia et al. This is an open access article distributed under the terms of Creative Commons Attribution License.
  • Article Number: 262
    |
    Published online on: April 10, 2024
       https://doi.org/10.3892/ol.2024.14395
  • Expand metrics +
Metrics: Total Views: 0 (Spandidos Publications: | PMC Statistics: )
Metrics: Total PDF Downloads: 0 (Spandidos Publications: | PMC Statistics: )
Cited By (CrossRef): 0 citations Loading Articles...

This article is mentioned in:



Abstract

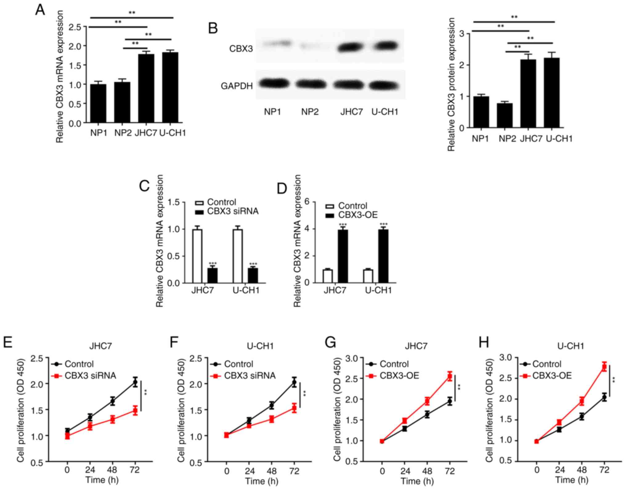
MicroRNAs (miRNAs/miRs) have abnormal expression in numerous tumors and are closely related to tumor development and resistance to radiotherapy and chemotherapy. However, there are few studies assessing the role and mechanism of miRNA in chordoma. The sequencing data of three pairs of chordoma and notochord tissues from the GSE56183 dataset were analyzed in the present study. Cell proliferation was assessed in vitro using Cell Counting Kit‑8. Bioinformatics analysis and the dual luciferase reporter assay were used to evaluate the regulatory relationship between miR‑1224 and chromobox 3 (CBX3) in chordoma. The results demonstrated that miR‑1224 had a significantly lower expression level in chordoma tissues and cell lines. Overexpression of miR‑1224 inhibited proliferation in the chordoma cells, while the knockdown of miR‑1224 promoted proliferation of the chordoma cells. Bioinformatics analysis and the dual luciferase reporter assay confirmed that CBX3 was a direct target gene of miR‑1224 and that miR‑1224 induced the proliferation of chordoma cells through the inhibition of CBX3. In summary, miR‑1224 reduced the proliferation of chordoma cells through inhibition of CBX3, which provides a theoretical basis for selecting a novel therapeutic target for chordoma.
View Figures

Figure 1

Figure 2

Figure 3

Figure 4

Figure 5

View References

1 

Walcott BP, Nahed BV, Mohyeldin A, Coumans JV, Kahle KT and Ferreira MJ: Chordoma: Current concepts, management, and future directions. Lancet Oncol. 13:e69–e76. 2012. View Article : Google Scholar : PubMed/NCBI

2 

Pan Y, Lu L, Chen J, Zhong Y and Dai Z: Analysis of prognostic factors for survival in patients with primary spinal chordoma using the SEER Registry from 1973 to 2014. J Orthop Surg Res. 13:762018. View Article : Google Scholar : PubMed/NCBI

3 

Kayani B, Hanna SA, Sewell MD, Saifuddin A, Molloy S and Briggs TW: A review of the surgical management of sacral chordoma. Eur J Surg Oncol. 40:1412–1420. 2014. View Article : Google Scholar : PubMed/NCBI

4 

Le Cesne A, Chevreau C, Perrin C, Italiano A, Hervieu A, Blay JY, Piperno-Neumann S, Saada-Bouzid E, Bertucci F, Firmin N, et al: Regorafenib in patients with relapsed advanced or metastatic chordoma: Results of a non-comparative, randomised, double-blind, placebo-controlled, multicentre phase II study. ESMO Open. 8:1015692023. View Article : Google Scholar : PubMed/NCBI

5 

Bartel DP: MicroRNAs: Genomics, biogenesis, mechanism, and function. Cell. 116:281–297. 2004. View Article : Google Scholar : PubMed/NCBI

6 

Liu H, Lei C, He Q, Pan Z, Xiao D and Tao Y: Nuclear functions of mammalian MicroRNAs in gene regulation, immunity and cancer. Mol Cancer. 17:642018. View Article : Google Scholar : PubMed/NCBI

7 

Rupaimoole R and Slack FJ: MicroRNA therapeutics: Towards a new era for the management of cancer and other diseases. Nat Rev Drug Discov. 16:203–222. 2017. View Article : Google Scholar : PubMed/NCBI

8 

Breulmann FL, Hatt LP, Schmitz B, Wehrle E, Richards RG, Bella ED and Stoddart MJ: Prognostic and therapeutic potential of microRNAs for fracture healing processes and non-union fractures: A systematic review. Clin Transl Med. 13:e11612023. View Article : Google Scholar : PubMed/NCBI

9 

Shao Y, Song X, Jiang W, Chen Y, Ning Z, Gu W and Jiang J: MicroRNA-621 acts as a tumor radiosensitizer by directly targeting SETDB1 in hepatocellular carcinoma. Mol Ther. 27:355–364. 2019. View Article : Google Scholar : PubMed/NCBI

10 

Shao Y, Zhang D, Li X, Yang J, Chen L, Ning Z, Xu Y, Deng G, Tao M, Zhu Y and Jiang J: MicroRNA-203 increases cell radiosensitivity via directly targeting Bmi-1 in hepatocellular carcinoma. Mol Pharm. 15:3205–3215. 2018. View Article : Google Scholar : PubMed/NCBI

11 

Shi L, Zhu W, Huang Y, Zhuo L, Wang S, Chen S, Zhang B and Ke B: Cancer-associated fibroblast-derived exosomal microRNA-20a suppresses the PTEN/PI3K-AKT pathway to promote the progression and chemoresistance of non-small cell lung cancer. Clin Transl Med. 12:e9892022. View Article : Google Scholar : PubMed/NCBI

12 

Li H, Zhang N, Jiao X, Wang C, Sun W, He Y, Ren G, Huang S, Li M, Chang Y, et al: Downregulation of microRNA-6125 promotes colorectal cancer growth through YTHDF2-dependent recognition of N6-methyladenosine-modified GSK3β. Clin Transl Med. 11:e6022021. View Article : Google Scholar : PubMed/NCBI

13 

Liu Z, Wu K, Gu S, Wang W, Xie S, Lu T, Li L, Dong C, Wang X and Zhou Y: A methyltransferase-like 14/miR-99a-5p/tribble 2 positive feedback circuit promotes cancer stem cell persistence and radioresistance via histone deacetylase 2-mediated epigenetic modulation in esophageal squamous cell carcinoma. Clin Transl Med. 11:e5452021. View Article : Google Scholar : PubMed/NCBI

14 

Long C, Jiang L, Wei F, Ma C, Zhou H, Yang S, Liu X and Liu Z: Integrated miRNA-mRNA analysis revealing the potential roles of miRNAs in chordomas. PLoS One. 8:e666762013. View Article : Google Scholar : PubMed/NCBI

15 

Livak KJ and Schmittgen TD: Analysis of relative gene expression data using real-time quantitative PCR and the 2(−Delta Delta C(T)) method. Methods. 25:402–408. 2001. View Article : Google Scholar : PubMed/NCBI

16 

Hu L, Xie X, Xue H, Wang T, Panayi AC, Lin Z, Xiong Y, Cao F, Yan C, Chen L, et al: MiR-1224-5p modulates osteogenesis by coordinating osteoblast/osteoclast differentiation via the Rap1 signaling target ADCY2. Exp Mol Med. 54:961–972. 2022. View Article : Google Scholar : PubMed/NCBI

17 

Alam H, Li N, Dhar SS, Wu SJ, Lv J, Chen K, Flores ER, Baseler L and Lee MG: HP1γ promotes lung adenocarcinoma by downregulating the transcription-repressive regulators NCOR2 and ZBTB7A. Cancer Res. 78:3834–3848. 2018. View Article : Google Scholar : PubMed/NCBI

18 

Liu M, Huang F, Zhang D, Ju J, Wu XB, Wang Y, Wang Y, Wu Y, Nie M, Li Z, et al: Heterochromatin protein HP1gamma promotes colorectal cancer progression and is regulated by miR-30a. Cancer Res. 75:4593–4604. 2015. View Article : Google Scholar : PubMed/NCBI

19 

Ma C, Nie XG, Wang YL, Liu XH, Liang X, Zhou QL and Wu DP: CBX3 predicts an unfavorable prognosis and promotes tumorigenesis in osteosarcoma. Mol Med Rep. 19:4205–4212. 2019.PubMed/NCBI

20 

Chang C, Liu J, He W, Qu M, Huang X, Deng Y, Shen L, Zhao X, Guo H, Jiang J, et al: A regulatory circuit HP1γ/miR-451a/c-Myc promotes prostate cancer progression. Oncogene. 37:415–426. 2018. View Article : Google Scholar : PubMed/NCBI

21 

Pamir MN and Ozduman K: Tumor-biology and current treatment of skull-base chordomas. Adv Tech Stand Neurosurg. 33:35–129. 2008. View Article : Google Scholar : PubMed/NCBI

22 

Huo X, Ma S, Wang C, Song L, Yao B, Zhu S, Li P, Wang L, Wu Z and Wang K: Unravelling the role of immune cells and FN1 in the recurrence and therapeutic process of skull base chordoma. Clin Transl Med. 13:e14292023. View Article : Google Scholar : PubMed/NCBI

23 

Hanna SA, Aston WJ, Briggs TW, Cannon SR and Saifuddin A: Sacral chordoma: Can local recurrence after sacrectomy be predicted? Clin Orthop Relat Res. 466:2217–2223. 2008. View Article : Google Scholar : PubMed/NCBI

24 

Volinia S, Calin GA, Liu CG, Ambs S, Cimmino A, Petrocca F, Visone R, Iorio M, Roldo C, Ferracin M, et al: A microRNA expression signature of human solid tumors defines cancer gene targets. Proc Natl Acad Sci USA. 103:2257–2261. 2006. View Article : Google Scholar : PubMed/NCBI

25 

Iorio MV and Croce CM: microRNA involvement in human cancer. Carcinogenesis. 33:1126–1133. 2012. View Article : Google Scholar : PubMed/NCBI

26 

Ma YS, Yu F, Zhong XM, Lu GX, Cong XL, Xue SB, Xie WT, Hou LK, Pang LJ, Wu W, et al: miR-30 family reduction maintains self-renewal and promotes tumorigenesis in NSCLC-initiating cells by targeting oncogene TM4SF1. Mol Ther. 26:2751–2765. 2018. View Article : Google Scholar : PubMed/NCBI

27 

Slater SC, Jover E, Martello A, Mitić T, Rodriguez-Arabaolaza I, Vono R, Alvino VV, Satchell SC, Spinetti G, Caporali A and Madeddu P: MicroRNA-532-5p regulates pericyte function by targeting the transcription regulator BACH1 and angiopoietin-1. Mol Ther. 26:2823–2837. 2018. View Article : Google Scholar : PubMed/NCBI

28 

Bayrak OF, Gulluoglu S, Aydemir E, Ture U, Acar H, Atalay B, Demir Z, Sevli S, Creighton CJ, Ittmann M, et al: MicroRNA expression profiling reveals the potential function of microRNA-31 in chordomas. J Neurooncol. 115:143–151. 2013. View Article : Google Scholar : PubMed/NCBI

29 

Chen K, Chen H, Zhang K, Sun S, Mo J, Lu J, Qian Z and Yang H: MicroRNA profiling and bioinformatics analyses reveal the potential roles of microRNAs in chordoma. Oncol Lett. 14:5533–5539. 2017.PubMed/NCBI

30 

Huo X, Wang K, Yao B, Song L, Li Z, He W, Li Y, Ma J, Wang L and Wu Z: Function and regulation of miR-186-5p, miR-125b-5p and miR-1260a in chordoma. BMC Cancer. 23:11522023. View Article : Google Scholar : PubMed/NCBI

31 

Mosakhani N, Lahti L, Borze I, Karjalainen-Lindsberg ML, Sundström J, Ristamäki R, Osterlund P, Knuutila S and Sarhadi VK: MicroRNA profiling predicts survival in anti-EGFR treated chemorefractory metastatic colorectal cancer patients with wild-type KRAS and BRAF. Cancer Genet. 205:545–551. 2012. View Article : Google Scholar : PubMed/NCBI

32 

Scarpati GD, Falcetta F, Carlomagno C, Ubezio P, Marchini S, De Stefano A, Singh VK, D'Incalci M, De Placido S and Pepe S: A specific miRNA signature correlates with complete pathological response to neoadjuvant chemoradiotherapy in locally advanced rectal cancer. Int J Radiat Oncol Biol Phys. 83:1113–1119. 2012. View Article : Google Scholar : PubMed/NCBI

33 

Qian J, Li R, Wang YY, Shi Y, Luan WK, Tao T, Zhang JX, Xu YC and You YP: MiR-1224-5p acts as a tumor suppressor by targeting CREB1 in malignant gliomas. Mol Cell Biochem. 403:33–41. 2015. View Article : Google Scholar : PubMed/NCBI

34 

Wang J, Wen T, Li Z, Che X, Gong L, Yang X, Zhang J, Tang H, He L, Qu X and Liu Y: MicroRNA-1224 inhibits tumor metastasis in intestinal-type gastric cancer by directly targeting FAK. Front Oncol. 9:2222019. View Article : Google Scholar : PubMed/NCBI

35 

Canzio D, Larson A and Narlikar GJ: Mechanisms of functional promiscuity by HP1 proteins. Trends Cell Biol. 24:377–386. 2014. View Article : Google Scholar : PubMed/NCBI

36 

Mishima Y, Jayasinghe CD, Lu K, Otani J, Shirakawa M, Kawakami T, Kimura H, Hojo H, Carlton P, Tajima S and Suetake I: Nucleosome compaction facilitates HP1γ binding to methylated H3K9. Nucleic Acids Res. 43:10200–10212. 2015.PubMed/NCBI

37 

Bannister AJ, Zegerman P, Partridge JF, Miska EA, Thomas JO, Allshire RC and Kouzarides T: Selective recognition of methylated lysine 9 on histone H3 by the HP1 chromo domain. Nature. 410:120–124. 2001. View Article : Google Scholar : PubMed/NCBI

38 

Cheutin T, McNairn AJ, Jenuwein T, Gilbert DM, Singh PB and Misteli T: Maintenance of stable heterochromatin domains by dynamic HP1 binding. Science. 299:721–725. 2003. View Article : Google Scholar : PubMed/NCBI

Related Articles

  • Abstract
  • View
  • Download
  • Twitter
Copy and paste a formatted citation
Spandidos Publications style
Xia W, Huang J, Sun C, Shen F and Yang K: MicroRNA‑1224 inhibits cell proliferation by downregulating CBX3 expression in chordoma. Oncol Lett 27: 262, 2024.
APA
Xia, W., Huang, J., Sun, C., Shen, F., & Yang, K. (2024). MicroRNA‑1224 inhibits cell proliferation by downregulating CBX3 expression in chordoma. Oncology Letters, 27, 262. https://doi.org/10.3892/ol.2024.14395
MLA
Xia, W., Huang, J., Sun, C., Shen, F., Yang, K."MicroRNA‑1224 inhibits cell proliferation by downregulating CBX3 expression in chordoma". Oncology Letters 27.6 (2024): 262.
Chicago
Xia, W., Huang, J., Sun, C., Shen, F., Yang, K."MicroRNA‑1224 inhibits cell proliferation by downregulating CBX3 expression in chordoma". Oncology Letters 27, no. 6 (2024): 262. https://doi.org/10.3892/ol.2024.14395
Copy and paste a formatted citation
x
Spandidos Publications style
Xia W, Huang J, Sun C, Shen F and Yang K: MicroRNA‑1224 inhibits cell proliferation by downregulating CBX3 expression in chordoma. Oncol Lett 27: 262, 2024.
APA
Xia, W., Huang, J., Sun, C., Shen, F., & Yang, K. (2024). MicroRNA‑1224 inhibits cell proliferation by downregulating CBX3 expression in chordoma. Oncology Letters, 27, 262. https://doi.org/10.3892/ol.2024.14395
MLA
Xia, W., Huang, J., Sun, C., Shen, F., Yang, K."MicroRNA‑1224 inhibits cell proliferation by downregulating CBX3 expression in chordoma". Oncology Letters 27.6 (2024): 262.
Chicago
Xia, W., Huang, J., Sun, C., Shen, F., Yang, K."MicroRNA‑1224 inhibits cell proliferation by downregulating CBX3 expression in chordoma". Oncology Letters 27, no. 6 (2024): 262. https://doi.org/10.3892/ol.2024.14395
Follow us
  • Twitter
  • LinkedIn
  • Facebook
About
  • Spandidos Publications
  • Careers
  • Cookie Policy
  • Privacy Policy
How can we help?
  • Help
  • Live Chat
  • Contact
  • Email to our Support Team