Spandidos Publications Logo
  • About
    • About Spandidos
    • Aims and Scopes
    • Abstracting and Indexing
    • Editorial Policies
    • Reprints and Permissions
    • Job Opportunities
    • Terms and Conditions
    • Contact
  • Journals
    • All Journals
    • Oncology Letters
      • Oncology Letters
      • Information for Authors
      • Editorial Policies
      • Editorial Board
      • Aims and Scope
      • Abstracting and Indexing
      • Bibliographic Information
      • Archive
    • International Journal of Oncology
      • International Journal of Oncology
      • Information for Authors
      • Editorial Policies
      • Editorial Board
      • Aims and Scope
      • Abstracting and Indexing
      • Bibliographic Information
      • Archive
    • Molecular and Clinical Oncology
      • Molecular and Clinical Oncology
      • Information for Authors
      • Editorial Policies
      • Editorial Board
      • Aims and Scope
      • Abstracting and Indexing
      • Bibliographic Information
      • Archive
    • Experimental and Therapeutic Medicine
      • Experimental and Therapeutic Medicine
      • Information for Authors
      • Editorial Policies
      • Editorial Board
      • Aims and Scope
      • Abstracting and Indexing
      • Bibliographic Information
      • Archive
    • International Journal of Molecular Medicine
      • International Journal of Molecular Medicine
      • Information for Authors
      • Editorial Policies
      • Editorial Board
      • Aims and Scope
      • Abstracting and Indexing
      • Bibliographic Information
      • Archive
    • Biomedical Reports
      • Biomedical Reports
      • Information for Authors
      • Editorial Policies
      • Editorial Board
      • Aims and Scope
      • Abstracting and Indexing
      • Bibliographic Information
      • Archive
    • Oncology Reports
      • Oncology Reports
      • Information for Authors
      • Editorial Policies
      • Editorial Board
      • Aims and Scope
      • Abstracting and Indexing
      • Bibliographic Information
      • Archive
    • Molecular Medicine Reports
      • Molecular Medicine Reports
      • Information for Authors
      • Editorial Policies
      • Editorial Board
      • Aims and Scope
      • Abstracting and Indexing
      • Bibliographic Information
      • Archive
    • World Academy of Sciences Journal
      • World Academy of Sciences Journal
      • Information for Authors
      • Editorial Policies
      • Editorial Board
      • Aims and Scope
      • Abstracting and Indexing
      • Bibliographic Information
      • Archive
    • International Journal of Functional Nutrition
      • International Journal of Functional Nutrition
      • Information for Authors
      • Editorial Policies
      • Editorial Board
      • Aims and Scope
      • Abstracting and Indexing
      • Bibliographic Information
      • Archive
    • International Journal of Epigenetics
      • International Journal of Epigenetics
      • Information for Authors
      • Editorial Policies
      • Editorial Board
      • Aims and Scope
      • Abstracting and Indexing
      • Bibliographic Information
      • Archive
    • Medicine International
      • Medicine International
      • Information for Authors
      • Editorial Policies
      • Editorial Board
      • Aims and Scope
      • Abstracting and Indexing
      • Bibliographic Information
      • Archive
  • Articles
  • Information
    • Information for Authors
    • Information for Reviewers
    • Information for Librarians
    • Information for Advertisers
    • Conferences
  • Language Editing
Spandidos Publications Logo
  • About
    • About Spandidos
    • Aims and Scopes
    • Abstracting and Indexing
    • Editorial Policies
    • Reprints and Permissions
    • Job Opportunities
    • Terms and Conditions
    • Contact
  • Journals
    • All Journals
    • Biomedical Reports
      • Information for Authors
      • Editorial Policies
      • Editorial Board
      • Aims and Scope
      • Abstracting and Indexing
      • Bibliographic Information
      • Archive
    • Experimental and Therapeutic Medicine
      • Information for Authors
      • Editorial Policies
      • Editorial Board
      • Aims and Scope
      • Abstracting and Indexing
      • Bibliographic Information
      • Archive
    • International Journal of Epigenetics
      • Information for Authors
      • Editorial Policies
      • Editorial Board
      • Aims and Scope
      • Abstracting and Indexing
      • Bibliographic Information
      • Archive
    • International Journal of Functional Nutrition
      • Information for Authors
      • Editorial Policies
      • Editorial Board
      • Aims and Scope
      • Abstracting and Indexing
      • Bibliographic Information
      • Archive
    • International Journal of Molecular Medicine
      • Information for Authors
      • Editorial Policies
      • Editorial Board
      • Aims and Scope
      • Abstracting and Indexing
      • Bibliographic Information
      • Archive
    • International Journal of Oncology
      • Information for Authors
      • Editorial Policies
      • Editorial Board
      • Aims and Scope
      • Abstracting and Indexing
      • Bibliographic Information
      • Archive
    • Medicine International
      • Information for Authors
      • Editorial Policies
      • Editorial Board
      • Aims and Scope
      • Abstracting and Indexing
      • Bibliographic Information
      • Archive
    • Molecular and Clinical Oncology
      • Information for Authors
      • Editorial Policies
      • Editorial Board
      • Aims and Scope
      • Abstracting and Indexing
      • Bibliographic Information
      • Archive
    • Molecular Medicine Reports
      • Information for Authors
      • Editorial Policies
      • Editorial Board
      • Aims and Scope
      • Abstracting and Indexing
      • Bibliographic Information
      • Archive
    • Oncology Letters
      • Information for Authors
      • Editorial Policies
      • Editorial Board
      • Aims and Scope
      • Abstracting and Indexing
      • Bibliographic Information
      • Archive
    • Oncology Reports
      • Information for Authors
      • Editorial Policies
      • Editorial Board
      • Aims and Scope
      • Abstracting and Indexing
      • Bibliographic Information
      • Archive
    • World Academy of Sciences Journal
      • Information for Authors
      • Editorial Policies
      • Editorial Board
      • Aims and Scope
      • Abstracting and Indexing
      • Bibliographic Information
      • Archive
  • Articles
  • Information
    • For Authors
    • For Reviewers
    • For Librarians
    • For Advertisers
    • Conferences
  • Language Editing
Login Register Submit
  • This site uses cookies
  • You can change your cookie settings at any time by following the instructions in our Cookie Policy. To find out more, you may read our Privacy Policy.

    I agree
Search articles by DOI, keyword, author or affiliation
Search
Advanced Search
presentation
Oncology Letters
Join Editorial Board Propose a Special Issue
Print ISSN: 1792-1074 Online ISSN: 1792-1082
Journal Cover
August-2024 Volume 28 Issue 2

Full Size Image

Sign up for eToc alerts
Recommend to Library

Journals

International Journal of Molecular Medicine

International Journal of Molecular Medicine

International Journal of Molecular Medicine is an international journal devoted to molecular mechanisms of human disease.

International Journal of Oncology

International Journal of Oncology

International Journal of Oncology is an international journal devoted to oncology research and cancer treatment.

Molecular Medicine Reports

Molecular Medicine Reports

Covers molecular medicine topics such as pharmacology, pathology, genetics, neuroscience, infectious diseases, molecular cardiology, and molecular surgery.

Oncology Reports

Oncology Reports

Oncology Reports is an international journal devoted to fundamental and applied research in Oncology.

Experimental and Therapeutic Medicine

Experimental and Therapeutic Medicine

Experimental and Therapeutic Medicine is an international journal devoted to laboratory and clinical medicine.

Oncology Letters

Oncology Letters

Oncology Letters is an international journal devoted to Experimental and Clinical Oncology.

Biomedical Reports

Biomedical Reports

Explores a wide range of biological and medical fields, including pharmacology, genetics, microbiology, neuroscience, and molecular cardiology.

Molecular and Clinical Oncology

Molecular and Clinical Oncology

International journal addressing all aspects of oncology research, from tumorigenesis and oncogenes to chemotherapy and metastasis.

World Academy of Sciences Journal

World Academy of Sciences Journal

Multidisciplinary open-access journal spanning biochemistry, genetics, neuroscience, environmental health, and synthetic biology.

International Journal of Functional Nutrition

International Journal of Functional Nutrition

Open-access journal combining biochemistry, pharmacology, immunology, and genetics to advance health through functional nutrition.

International Journal of Epigenetics

International Journal of Epigenetics

Publishes open-access research on using epigenetics to advance understanding and treatment of human disease.

Medicine International

Medicine International

An International Open Access Journal Devoted to General Medicine.

Journal Cover
August-2024 Volume 28 Issue 2

Full Size Image

Sign up for eToc alerts
Recommend to Library

  • Article
  • Citations
    • Cite This Article
    • Download Citation
    • Create Citation Alert
    • Remove Citation Alert
    • Cited By
  • Similar Articles
    • Related Articles (in Spandidos Publications)
    • Similar Articles (Google Scholar)
    • Similar Articles (PubMed)
  • Download PDF
  • Download XML
  • View XML
Article Open Access

LncRNA HOXA‑AS2 promotes the progression of epithelial ovarian cancer via the regulation of miR‑372

  • Authors:
    • Yanli Wang
    • Wenjing Shao
  • View Affiliations / Copyright

    Affiliations: Department of Gynecology, The First Hospital of Jilin University, Changchun, Jilin 130021, P.R. China
    Copyright: © Wang et al. This is an open access article distributed under the terms of Creative Commons Attribution License.
  • Article Number: 394
    |
    Published online on: June 25, 2024
       https://doi.org/10.3892/ol.2024.14527
  • Expand metrics +
Metrics: Total Views: 0 (Spandidos Publications: | PMC Statistics: )
Metrics: Total PDF Downloads: 0 (Spandidos Publications: | PMC Statistics: )
Cited By (CrossRef): 0 citations Loading Articles...

This article is mentioned in:



Abstract

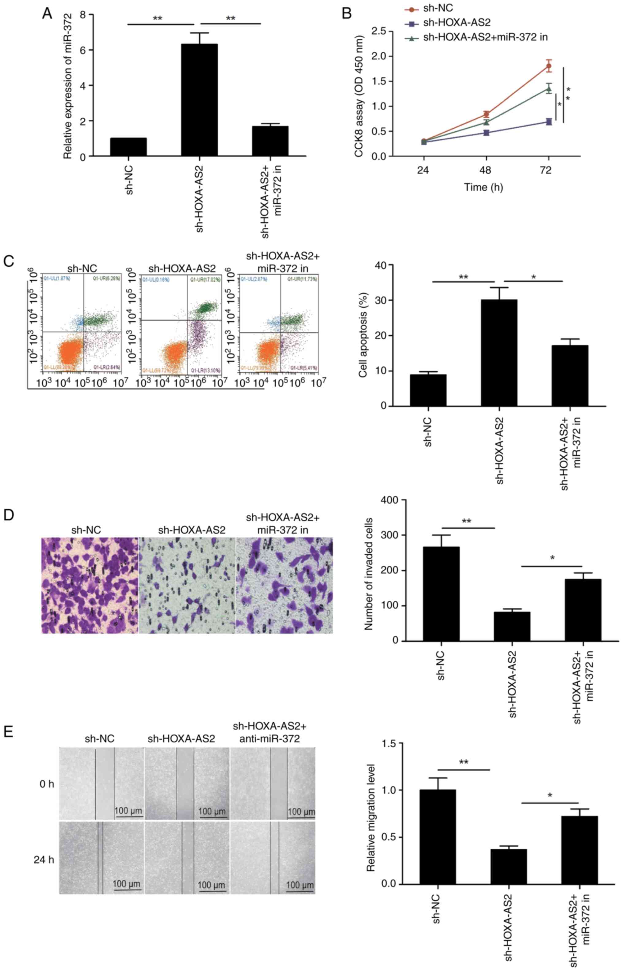
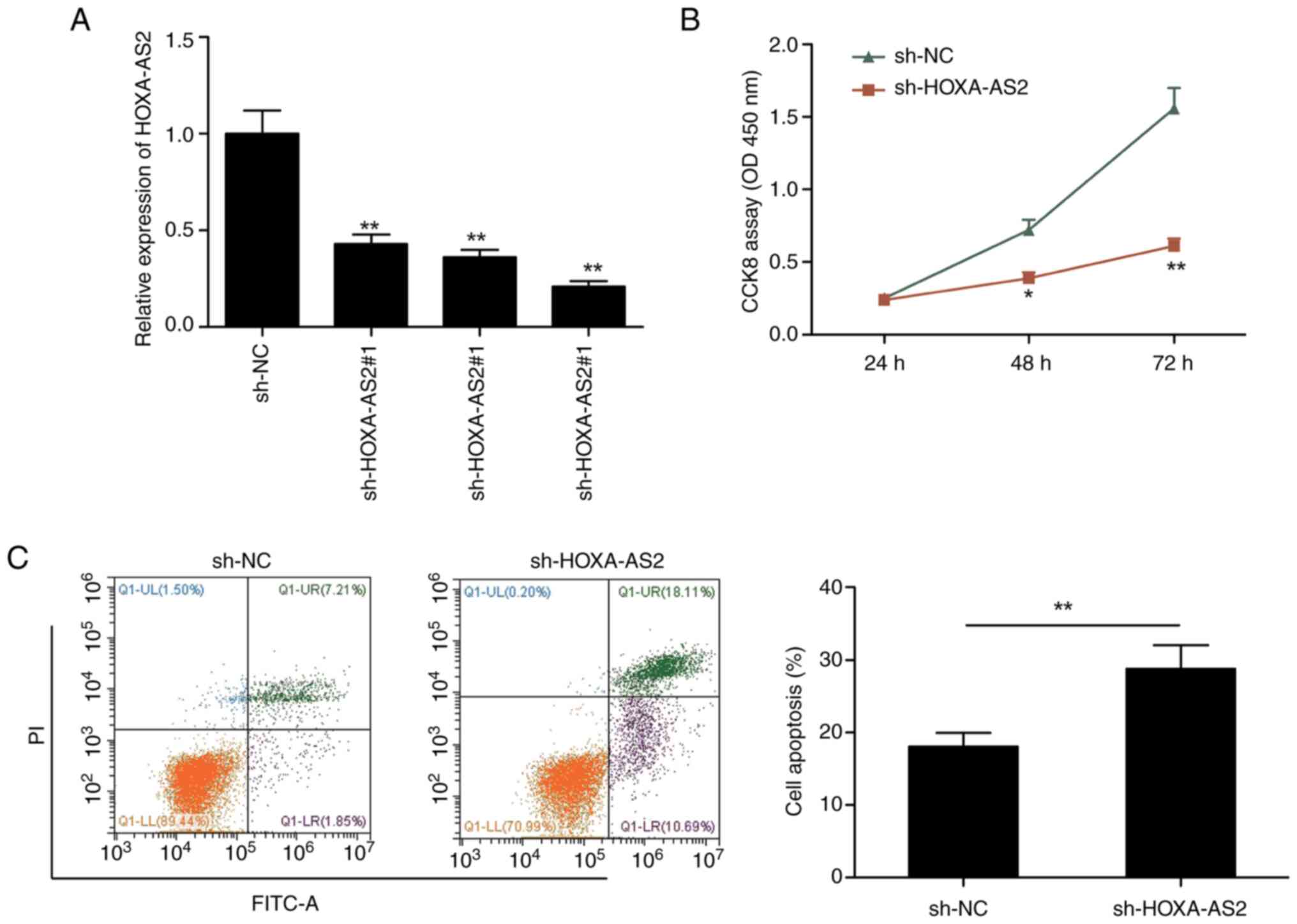
Long non‑coding RNAs, such as homeobox A cluster antisense RNA2 (HOXA‑AS2) are understood to be involved in tumor growth and development of numerous cancers. However, the role of HOXA‑AS2 in the progression of human epithelial ovarian cancer (EOC) remains unclear. In the present study, the expression of HOXA‑AS2 was found to be upregulated in EOC tissues compared with noncancerous tissues, and to be strongly correlated to an advanced Federation International of Gynecology and Obstetrics grade and poor prognosis. Knockdown of HOXA‑AS2 in the EOC cells inhibited cell proliferation, invasion and migration, as well as inducing cell apoptosis. The ENCORI database was used to screen the microRNAs (miRNAs/miRs) that bound to HOXA‑AS2, and one was tested using RNA pull‑down and luciferase reporter assays. It was demonstrated that HOXA‑AS2 functioned through the competing endogenous RNA mechanism to regulate miR‑372. It was also demonstrated that the downregulation of miR‑372 reversed the inhibitory effects of the knockdown of HOXA‑AS2 in EOC cells. These results indicated that HOXA‑AS2 promoted EOC progression by regulating the miR‑372, which suggests that HOXA‑AS2 may be a therapy target for EOC.
View Figures

Figure 1

Figure 2

Figure 3

Figure 4

Figure 5

View References

1 

Sambasivan S: Epithelial ovarian cancer: Review article. Cancer Treat Res Commun. 33:1006292022. View Article : Google Scholar : PubMed/NCBI

2 

Lheureux S, Braunstein M and Oza AM: Epithelial ovarian cancer: Evolution of management in the era of precision medicine. CA Cancer J Clin. 69:280–304. 2019. View Article : Google Scholar : PubMed/NCBI

3 

Nougaret S, McCague C, Tibermacine H, Vargas HA, Rizzo S and Sala E: Radiomics and radiogenomics in ovarian cancer: A literature review. Abdom Radiol (NY). 46:2308–2322. 2021. View Article : Google Scholar : PubMed/NCBI

4 

Wang X, Arai S, Song X, Reichart D, Du K, Pascual G, Tempst P, Rosenfeld MG, Glass CK and Kurokawa R: Induced ncRNAs allosterically modify RNA-binding proteins in cis to inhibit transcription. Nature. 454:126–130. 2008. View Article : Google Scholar : PubMed/NCBI

5 

Cech TR and Steitz JA: The noncoding RNA revolution-trashing old rules to forge new ones. Cell. 157:77–94. 2014. View Article : Google Scholar : PubMed/NCBI

6 

Ponting CP, Oliver PL and Reik W: Evolution and functions of long noncoding RNAs. Cell. 136:629–641. 2009. View Article : Google Scholar : PubMed/NCBI

7 

Sun T: Long noncoding RNAs act as regulators of autophagy in cancer. Pharmacol Res. 129:151–155. 2018. View Article : Google Scholar : PubMed/NCBI

8 

Huarte M: The emerging role of lncRNAs in cancer. Nat Med. 21:1253–1261. 2015. View Article : Google Scholar : PubMed/NCBI

9 

Braga EA, Fridman MV, Moscovtsev AA, Filippova EA, Dmitriev AA and Kushlinskii NE: LncRNAs in ovarian cancer progression, metastasis, and main pathways: ceRNA and alternative mechanisms. Int J Mol Sci. 21:88552020. View Article : Google Scholar : PubMed/NCBI

10 

Wang JY, Lu AQ and Chen LJ: LncRNAs in ovarian cancer. Clin Chim Acta. 490:17–27. 2019. View Article : Google Scholar : PubMed/NCBI

11 

Yang Z, Zhang F, Cai K and Xu J: LncRNA HOXA-AS2 facilitates prostate cancer progression by inhibiting miR-885-5p to upregulate KDM5B. Kidney Blood Press Res. 48:45–55. 2023. View Article : Google Scholar : PubMed/NCBI

12 

Wang F, Wu D, Chen J, Chen S, He F, Fu H, Wu Q, Liu S, Li X and Wang W: Long non-coding RNA HOXA-AS2 promotes the migration, invasion and stemness of bladder cancer via regulating miR-125b/Smad2 axis. Exp Cell Res. 375:1–10. 2019. View Article : Google Scholar : PubMed/NCBI

13 

Jiang L, Wu Z, Meng X, Chu X, Huang H and Xu C: LncRNA HOXA-AS2 facilitates tumorigenesis and progression of papillary thyroid cancer by modulating the miR-15a-5p/HOXA3 Axis. Hum Gene Ther. 30:618–631. 2019. View Article : Google Scholar : PubMed/NCBI

14 

Ding J, Xie M, Lian Y, Zhu Y, Peng P, Wang J, Wang L and Wang K: Long noncoding RNA HOXA-AS2 represses P21 and KLF2 expression transcription by binding with EZH2, LSD1 in colorectal cancer. Oncogenesis. 6:e2882017. View Article : Google Scholar : PubMed/NCBI

15 

Wu J, Li M and Zhang Y: Long noncoding RNA HOXA-AS2 regulates the expression of SCN3A by sponging miR-106a in breast cancer. J Cell Biochem. 120:14465–14475. 2019. View Article : Google Scholar : PubMed/NCBI

16 

Zhang Y, Xu J, Zhang S, An J, Zhang J, Huang J and Jin Y: HOXA-AS2 promotes proliferation and induces epithelial-mesenchymal transition via the miR-520c-3p/GPC3 Axis in Hepatocellular Carcinoma. Cell Physiol Biochem. 50:2124–2138. 2018. View Article : Google Scholar : PubMed/NCBI

17 

Lian Y, Li Z, Fan Y, Huang Q, Chen J, Liu W, Xiao C and Xu H: The lncRNA-HOXA-AS2/EZH2/LSD1 oncogene complex promotes cell proliferation in pancreatic cancer. Am J Transl Res. 9:5496–5506. 2017.PubMed/NCBI

18 

Guan X, Zong ZH, Chen S, Sang XB, Wu DD, Wang LL, Liu Y and Zhao Y: The role of miR-372 in ovarian carcinoma cell proliferation. Gene. 624:14–20. 2017. View Article : Google Scholar : PubMed/NCBI

19 

Livak KJ and Schmittgen TD: Analysis of relative gene expression data using real-time quantitative PCR and the 2(−Delta DeltaC(T)) Method. Methods. 25:402–408. 2001. View Article : Google Scholar : PubMed/NCBI

20 

Grada A, Otero-Vinas M, Prieto-Castrillo F, Obagi Z and Falanga V: Research techniques made simple: Analysis of collective cell migration using the wound healing assay. J Invest Dermatol. 137:e11–e16. 2017. View Article : Google Scholar : PubMed/NCBI

21 

Huang X, Huang M, Kong L and Li Y: miR-372 suppresses tumour proliferation and invasion by targeting IGF2BP1 in renal cell carcinoma. Cell Prolif. 48:593–599. 2015. View Article : Google Scholar : PubMed/NCBI

22 

Li Y, Li F, Feng C, Wu T, Chen Y, Shah JA, Wang F, Cai Y, Wang J and Jin J: MiR-372-3p functions as a tumor suppressor in colon cancer by targeting MAP3K2. Front Genet. 13:8362562022. View Article : Google Scholar : PubMed/NCBI

23 

Chan JJ and Tay Y: Noncoding RNA:RNA regulatory networks in cancer. Int J Mol Sci. 19:13102018. View Article : Google Scholar : PubMed/NCBI

24 

Salmena L, Poliseno L, Tay Y, Kats L and Pandolfi PP: A ceRNA hypothesis: The Rosetta Stone of a hidden RNA language? Cell. 146:353–358. 2011. View Article : Google Scholar : PubMed/NCBI

25 

Wang X, Yang B, She Y and Ye Y: The lncRNA TP73-AS1 promotes ovarian cancer cell proliferation and metastasis via modulation of MMP2 and MMP9. J Cell Biochem. 119:7790–7799. 2018. View Article : Google Scholar : PubMed/NCBI

26 

Fang W and Xia Y: LncRNA HLA-F-AS1 attenuates the ovarian cancer development by targeting miR-21-3p/PEG3 axis. Anticancer Drugs. 33:671–681. 2022. View Article : Google Scholar : PubMed/NCBI

27 

Zheng ZJ, Liu Y, Wang HJ, Pang WW and Wang Y: LncRNA SNHG17 promotes proliferation and invasion of ovarian cancer cells through up-regulating FOXA1. Eur Rev Med Pharmacol Sci. 24:9282–9289. 2020.PubMed/NCBI

28 

Croce CM and Calin GA: miRNAs, cancer, and stem cell division. Cell. 122:6–7. 2005. View Article : Google Scholar : PubMed/NCBI

29 

Kasinski AL and Slack FJ: Epigenetics and genetics MicroRNAs en route to the clinic: Progress in validating and targeting microRNAs for cancer therapy. Nat Rev Cancer. 11:849–864. 2011. View Article : Google Scholar : PubMed/NCBI

30 

Di Leva G and Croce CM: The role of microRNAs in the tumori-genesis of ovarian cancer. Front Oncol. 3:1532013. View Article : Google Scholar : PubMed/NCBI

31 

Dahiya N, Sherman-Baust CA, Wang TL, Davidson B, Shih IeM, Zhang Y, Wood W III, Becker KG and Morin PJ: MicroRNA expression and identification of putative miRNA targets in ovarian cancer. PLoS One. 3:e24362008. View Article : Google Scholar : PubMed/NCBI

32 

Chen R and He P: Long noncoding RNA HOXA-AS2 accelerates cervical cancer by the miR-509-3p/BTN3A1 axis. J Pharm Pharmacol. 73:1387–1396. 2021. View Article : Google Scholar : PubMed/NCBI

Related Articles

  • Abstract
  • View
  • Download
  • Twitter
Copy and paste a formatted citation
Spandidos Publications style
Wang Y and Shao W: LncRNA HOXA‑AS2 promotes the progression of epithelial ovarian cancer via the regulation of miR‑372. Oncol Lett 28: 394, 2024.
APA
Wang, Y., & Shao, W. (2024). LncRNA HOXA‑AS2 promotes the progression of epithelial ovarian cancer via the regulation of miR‑372. Oncology Letters, 28, 394. https://doi.org/10.3892/ol.2024.14527
MLA
Wang, Y., Shao, W."LncRNA HOXA‑AS2 promotes the progression of epithelial ovarian cancer via the regulation of miR‑372". Oncology Letters 28.2 (2024): 394.
Chicago
Wang, Y., Shao, W."LncRNA HOXA‑AS2 promotes the progression of epithelial ovarian cancer via the regulation of miR‑372". Oncology Letters 28, no. 2 (2024): 394. https://doi.org/10.3892/ol.2024.14527
Copy and paste a formatted citation
x
Spandidos Publications style
Wang Y and Shao W: LncRNA HOXA‑AS2 promotes the progression of epithelial ovarian cancer via the regulation of miR‑372. Oncol Lett 28: 394, 2024.
APA
Wang, Y., & Shao, W. (2024). LncRNA HOXA‑AS2 promotes the progression of epithelial ovarian cancer via the regulation of miR‑372. Oncology Letters, 28, 394. https://doi.org/10.3892/ol.2024.14527
MLA
Wang, Y., Shao, W."LncRNA HOXA‑AS2 promotes the progression of epithelial ovarian cancer via the regulation of miR‑372". Oncology Letters 28.2 (2024): 394.
Chicago
Wang, Y., Shao, W."LncRNA HOXA‑AS2 promotes the progression of epithelial ovarian cancer via the regulation of miR‑372". Oncology Letters 28, no. 2 (2024): 394. https://doi.org/10.3892/ol.2024.14527
Follow us
  • Twitter
  • LinkedIn
  • Facebook
About
  • Spandidos Publications
  • Careers
  • Cookie Policy
  • Privacy Policy
How can we help?
  • Help
  • Live Chat
  • Contact
  • Email to our Support Team