Spandidos Publications Logo
  • About
    • About Spandidos
    • Aims and Scopes
    • Abstracting and Indexing
    • Editorial Policies
    • Reprints and Permissions
    • Job Opportunities
    • Terms and Conditions
    • Contact
  • Journals
    • All Journals
    • Oncology Letters
      • Oncology Letters
      • Information for Authors
      • Editorial Policies
      • Editorial Board
      • Aims and Scope
      • Abstracting and Indexing
      • Bibliographic Information
      • Archive
    • International Journal of Oncology
      • International Journal of Oncology
      • Information for Authors
      • Editorial Policies
      • Editorial Board
      • Aims and Scope
      • Abstracting and Indexing
      • Bibliographic Information
      • Archive
    • Molecular and Clinical Oncology
      • Molecular and Clinical Oncology
      • Information for Authors
      • Editorial Policies
      • Editorial Board
      • Aims and Scope
      • Abstracting and Indexing
      • Bibliographic Information
      • Archive
    • Experimental and Therapeutic Medicine
      • Experimental and Therapeutic Medicine
      • Information for Authors
      • Editorial Policies
      • Editorial Board
      • Aims and Scope
      • Abstracting and Indexing
      • Bibliographic Information
      • Archive
    • International Journal of Molecular Medicine
      • International Journal of Molecular Medicine
      • Information for Authors
      • Editorial Policies
      • Editorial Board
      • Aims and Scope
      • Abstracting and Indexing
      • Bibliographic Information
      • Archive
    • Biomedical Reports
      • Biomedical Reports
      • Information for Authors
      • Editorial Policies
      • Editorial Board
      • Aims and Scope
      • Abstracting and Indexing
      • Bibliographic Information
      • Archive
    • Oncology Reports
      • Oncology Reports
      • Information for Authors
      • Editorial Policies
      • Editorial Board
      • Aims and Scope
      • Abstracting and Indexing
      • Bibliographic Information
      • Archive
    • Molecular Medicine Reports
      • Molecular Medicine Reports
      • Information for Authors
      • Editorial Policies
      • Editorial Board
      • Aims and Scope
      • Abstracting and Indexing
      • Bibliographic Information
      • Archive
    • World Academy of Sciences Journal
      • World Academy of Sciences Journal
      • Information for Authors
      • Editorial Policies
      • Editorial Board
      • Aims and Scope
      • Abstracting and Indexing
      • Bibliographic Information
      • Archive
    • International Journal of Functional Nutrition
      • International Journal of Functional Nutrition
      • Information for Authors
      • Editorial Policies
      • Editorial Board
      • Aims and Scope
      • Abstracting and Indexing
      • Bibliographic Information
      • Archive
    • International Journal of Epigenetics
      • International Journal of Epigenetics
      • Information for Authors
      • Editorial Policies
      • Editorial Board
      • Aims and Scope
      • Abstracting and Indexing
      • Bibliographic Information
      • Archive
    • Medicine International
      • Medicine International
      • Information for Authors
      • Editorial Policies
      • Editorial Board
      • Aims and Scope
      • Abstracting and Indexing
      • Bibliographic Information
      • Archive
  • Articles
  • Information
    • Information for Authors
    • Information for Reviewers
    • Information for Librarians
    • Information for Advertisers
    • Conferences
  • Language Editing
Spandidos Publications Logo
  • About
    • About Spandidos
    • Aims and Scopes
    • Abstracting and Indexing
    • Editorial Policies
    • Reprints and Permissions
    • Job Opportunities
    • Terms and Conditions
    • Contact
  • Journals
    • All Journals
    • Biomedical Reports
      • Information for Authors
      • Editorial Policies
      • Editorial Board
      • Aims and Scope
      • Abstracting and Indexing
      • Bibliographic Information
      • Archive
    • Experimental and Therapeutic Medicine
      • Information for Authors
      • Editorial Policies
      • Editorial Board
      • Aims and Scope
      • Abstracting and Indexing
      • Bibliographic Information
      • Archive
    • International Journal of Epigenetics
      • Information for Authors
      • Editorial Policies
      • Editorial Board
      • Aims and Scope
      • Abstracting and Indexing
      • Bibliographic Information
      • Archive
    • International Journal of Functional Nutrition
      • Information for Authors
      • Editorial Policies
      • Editorial Board
      • Aims and Scope
      • Abstracting and Indexing
      • Bibliographic Information
      • Archive
    • International Journal of Molecular Medicine
      • Information for Authors
      • Editorial Policies
      • Editorial Board
      • Aims and Scope
      • Abstracting and Indexing
      • Bibliographic Information
      • Archive
    • International Journal of Oncology
      • Information for Authors
      • Editorial Policies
      • Editorial Board
      • Aims and Scope
      • Abstracting and Indexing
      • Bibliographic Information
      • Archive
    • Medicine International
      • Information for Authors
      • Editorial Policies
      • Editorial Board
      • Aims and Scope
      • Abstracting and Indexing
      • Bibliographic Information
      • Archive
    • Molecular and Clinical Oncology
      • Information for Authors
      • Editorial Policies
      • Editorial Board
      • Aims and Scope
      • Abstracting and Indexing
      • Bibliographic Information
      • Archive
    • Molecular Medicine Reports
      • Information for Authors
      • Editorial Policies
      • Editorial Board
      • Aims and Scope
      • Abstracting and Indexing
      • Bibliographic Information
      • Archive
    • Oncology Letters
      • Information for Authors
      • Editorial Policies
      • Editorial Board
      • Aims and Scope
      • Abstracting and Indexing
      • Bibliographic Information
      • Archive
    • Oncology Reports
      • Information for Authors
      • Editorial Policies
      • Editorial Board
      • Aims and Scope
      • Abstracting and Indexing
      • Bibliographic Information
      • Archive
    • World Academy of Sciences Journal
      • Information for Authors
      • Editorial Policies
      • Editorial Board
      • Aims and Scope
      • Abstracting and Indexing
      • Bibliographic Information
      • Archive
  • Articles
  • Information
    • For Authors
    • For Reviewers
    • For Librarians
    • For Advertisers
    • Conferences
  • Language Editing
Login Register Submit
  • This site uses cookies
  • You can change your cookie settings at any time by following the instructions in our Cookie Policy. To find out more, you may read our Privacy Policy.

    I agree
Search articles by DOI, keyword, author or affiliation
Search
Advanced Search
presentation
Oncology Letters
Join Editorial Board Propose a Special Issue
Print ISSN: 1792-1074 Online ISSN: 1792-1082
Journal Cover
September-2024 Volume 28 Issue 3

Full Size Image

Sign up for eToc alerts
Recommend to Library

Journals

International Journal of Molecular Medicine

International Journal of Molecular Medicine

International Journal of Molecular Medicine is an international journal devoted to molecular mechanisms of human disease.

International Journal of Oncology

International Journal of Oncology

International Journal of Oncology is an international journal devoted to oncology research and cancer treatment.

Molecular Medicine Reports

Molecular Medicine Reports

Covers molecular medicine topics such as pharmacology, pathology, genetics, neuroscience, infectious diseases, molecular cardiology, and molecular surgery.

Oncology Reports

Oncology Reports

Oncology Reports is an international journal devoted to fundamental and applied research in Oncology.

Experimental and Therapeutic Medicine

Experimental and Therapeutic Medicine

Experimental and Therapeutic Medicine is an international journal devoted to laboratory and clinical medicine.

Oncology Letters

Oncology Letters

Oncology Letters is an international journal devoted to Experimental and Clinical Oncology.

Biomedical Reports

Biomedical Reports

Explores a wide range of biological and medical fields, including pharmacology, genetics, microbiology, neuroscience, and molecular cardiology.

Molecular and Clinical Oncology

Molecular and Clinical Oncology

International journal addressing all aspects of oncology research, from tumorigenesis and oncogenes to chemotherapy and metastasis.

World Academy of Sciences Journal

World Academy of Sciences Journal

Multidisciplinary open-access journal spanning biochemistry, genetics, neuroscience, environmental health, and synthetic biology.

International Journal of Functional Nutrition

International Journal of Functional Nutrition

Open-access journal combining biochemistry, pharmacology, immunology, and genetics to advance health through functional nutrition.

International Journal of Epigenetics

International Journal of Epigenetics

Publishes open-access research on using epigenetics to advance understanding and treatment of human disease.

Medicine International

Medicine International

An International Open Access Journal Devoted to General Medicine.

Journal Cover
September-2024 Volume 28 Issue 3

Full Size Image

Sign up for eToc alerts
Recommend to Library

  • Article
  • Citations
    • Cite This Article
    • Download Citation
    • Create Citation Alert
    • Remove Citation Alert
    • Cited By
  • Similar Articles
    • Related Articles (in Spandidos Publications)
    • Similar Articles (Google Scholar)
    • Similar Articles (PubMed)
  • Download PDF
  • Download XML
  • View XML

  • Supplementary Files
    • Supplementary_Data.xlsx
Article Open Access

Purine metabolite inosine induced by transforming growth factor‑β promotes epithelial‑mesenchymal transition in colorectal cancer

  • Authors:
    • Weimin Hu
    • Ling Cheng
    • Jian Zhao
    • Yonghui Wu
    • Ying Lin
    • Jun Yin
  • View Affiliations / Copyright

    Affiliations: Department of Healthcare, Affiliated Cancer Hospital and Institute of Guangzhou Medical University, Guangzhou, Guangdong 510095, P.R. China, Department of Integrated Traditional Chinese and Western Medicine, Affiliated Cancer Hospital and Institute of Guangzhou Medical University, Guangzhou, Guangdong 510095, P.R. China, Department of Chest Surgery, Affiliated Cancer Hospital and Institute of Guangzhou Medical University, Guangzhou, Guangdong 510095, P.R. China, Department of Pathology, Affiliated Cancer Hospital and Institute of Guangzhou Medical University, Guangzhou, Guangdong 510095, P.R. China
    Copyright: © Hu et al. This is an open access article distributed under the terms of Creative Commons Attribution License.
  • Article Number: 416
    |
    Published online on: July 1, 2024
       https://doi.org/10.3892/ol.2024.14549
  • Expand metrics +
Metrics: Total Views: 0 (Spandidos Publications: | PMC Statistics: )
Metrics: Total PDF Downloads: 0 (Spandidos Publications: | PMC Statistics: )
Cited By (CrossRef): 0 citations Loading Articles...

This article is mentioned in:



Abstract

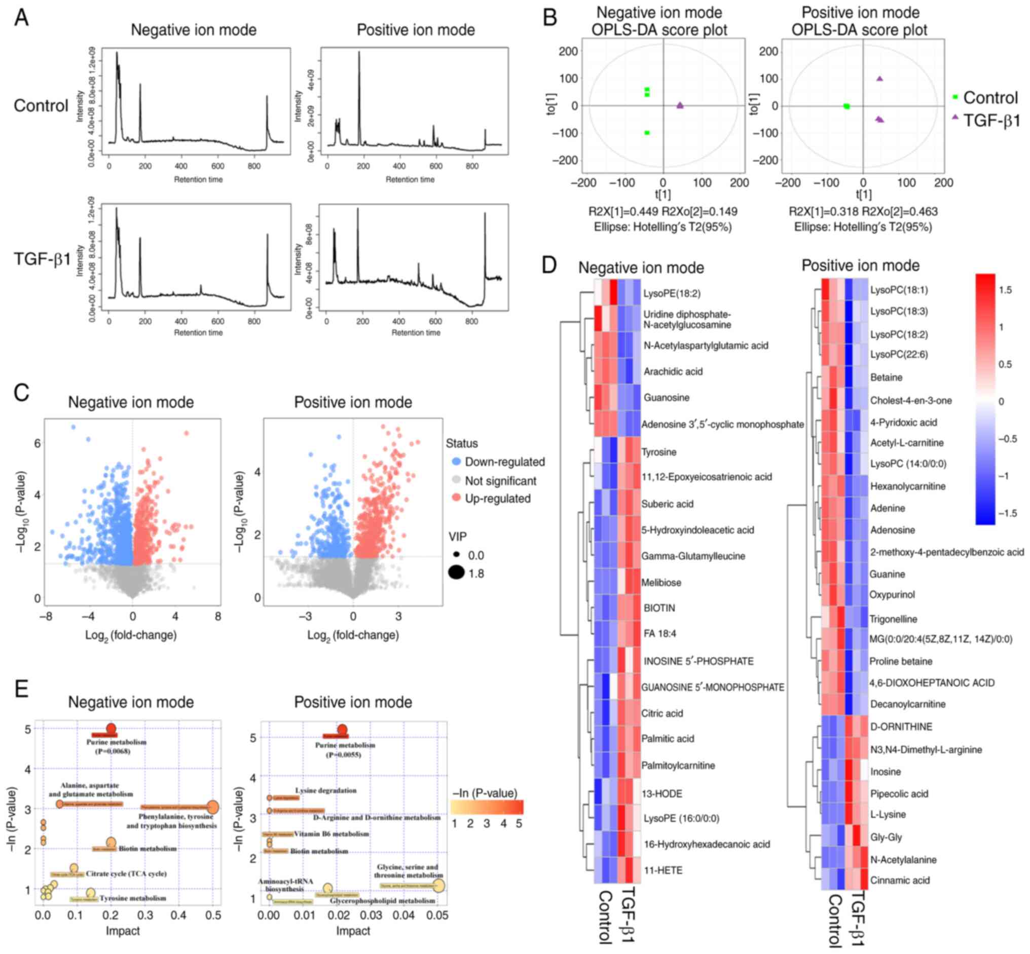
Transforming growth factor‑β (TGF‑β) signaling pathway serves a pivotal role in the pathogenesis of colorectal cancer (CRC). However, the specific molecular mechanisms by which the TGF‑β signaling pathway regulates CRC are still not fully understood. In the present study, metabolomics and transcriptomics were used to screen for key metabolites and regulatory genes most related to the regulation of the TGF‑β signaling pathway in CRC. Additionally, reverse transcription‑quantitative PCR, western blotting and Transwell assays were performed to assess the process of epithelial‑mesenchymal transition (EMT). Metabolomics analysis indicated that TGF‑β1 has an impact on purine metabolism, leading to an increase in the purine metabolite inosine. The increase of inosine is essential for facilitating EMT and cell migration in CRC cells. Furthermore, the integrated analysis of metabolomics and transcriptomics data revealed that TGF‑β1 induces the expression of laccase domain‑containing 1 (LACC1), an enzyme involved in the regulation of inosine. Knockdown of LACC1 resulted in a reduction of TGF‑β1‑induced alterations in inosine levels, EMT and cell migration in CRC cells. The results of the present study suggest that the TGF‑β signaling pathway is involved in the regulation of purine metabolism in CRC through the modulation of LACC1 expression. Furthermore, LACC1 appears to influence EMT and cell migration by elevating the levels of the purine metabolite inosine.
View Figures

Figure 1

Figure 2

Figure 3

Figure 4

Figure 5

Figure 6

View References

1 

Siegel RL, Miller KD, Wagle NS and Jemal A: Cancer statistics, 2023. CA Cancer J Clin. 73:17–48. 2023. View Article : Google Scholar : PubMed/NCBI

2 

Dekker E, Tanis PJ, Vleugels JLA, Kasi PM and Wallace MB: Colorectal cancer. Lancet. 394:1467–1480. 2019. View Article : Google Scholar : PubMed/NCBI

3 

Patel SG, Karlitz JJ, Yen T, Lieu CH and Boland CR: The rising tide of early-onset colorectal cancer: A comprehensive review of epidemiology, clinical features, biology, risk factors, prevention, and early detection. Lancet Gastroenterol Hepatol. 7:262–274. 2022. View Article : Google Scholar : PubMed/NCBI

4 

Harada S and Morlote D: Molecular pathology of colorectal cancer. Adv Anat Pathol. 27:20–26. 2020. View Article : Google Scholar : PubMed/NCBI

5 

Derynck R and Budi EH: Specificity, versatility, and control of TGF-β family signaling. Sci Signal. 12:eaav51832019. View Article : Google Scholar : PubMed/NCBI

6 

Peng D, Fu M, Wang M, Wei Y and Wei X: Targeting TGF-β signal transduction for fibrosis and cancer therapy. Mol Cancer. 21:1042022. View Article : Google Scholar : PubMed/NCBI

7 

Ali S, Rehman MU, Yatoo AM, Arafah A, Khan A, Rashid S, Majid S, Ali A and Ali MN: TGF-β signaling pathway: Therapeutic targeting and potential for anti-cancer immunity. Eur J Pharmacol. 947:1756782023. View Article : Google Scholar : PubMed/NCBI

8 

Colak S and Ten Dijke P: Targeting TGF-β signaling in cancer. Trends Cancer. 3:56–71. 2017. View Article : Google Scholar : PubMed/NCBI

9 

Derynck R, Turley SJ and Akhurst RJ: TGFβ biology in cancer progression and immunotherapy. Nat Rev Clin Oncol. 18:9–34. 2021. View Article : Google Scholar : PubMed/NCBI

10 

Itatani Y, Kawada K and Sakai Y: Transforming growth factor-β signaling pathway in colorectal cancer and its tumor microenvironment. Int J Mol Sci. 20:58222019. View Article : Google Scholar : PubMed/NCBI

11 

Liu A, Yu C, Qiu C, Wu Q, Huang C, Li X, She X, Wan K, Liu L, Li M, et al: PRMT5 methylating SMAD4 activates TGF-β signaling and promotes colorectal cancer metastasis. Oncogene. 42:1572–1584. 2023. View Article : Google Scholar : PubMed/NCBI

12 

Perez LG, Kempski J, McGee HM, Pelzcar P, Agalioti T, Giannou A, Konczalla L, Brockmann L, Wahib R, Xu H, et al: TGF-β signaling in Th17 cells promotes IL-22 production and colitis-associated colon cancer. Nat Commun. 11:26082020. View Article : Google Scholar : PubMed/NCBI

13 

Dongre A and Weinberg RA: New insights into the mechanisms of epithelial-mesenchymal transition and implications for cancer. Nat Rev Mol Cell Biol. 20:69–84. 2019. View Article : Google Scholar : PubMed/NCBI

14 

Yang J, Antin P, Berx G, Blanpain C, Brabletz T, Bronner M, Campbell K, Cano A, Casanova J, Christofori G, et al: Guidelines and definitions for research on epithelial-mesenchymal transition. Nat Rev Mol Cell Biol. 21:341–352. 2020. View Article : Google Scholar : PubMed/NCBI

15 

Lambert AW and Weinberg RA: Linking EMT programmes to normal and neoplastic epithelial stem cells. Nat Rev Cancer. 21:325–338. 2021. View Article : Google Scholar : PubMed/NCBI

16 

Lu J, Kornmann M and Traub B: Role of epithelial to mesenchymal transition in colorectal cancer. Int J Mol Sci. 24:148152023. View Article : Google Scholar : PubMed/NCBI

17 

Stine ZE, Schug ZT, Salvino JM and Dang CV: Targeting cancer metabolism in the era of precision oncology. Nat Rev Drug Discov. 21:141–162. 2022. View Article : Google Scholar : PubMed/NCBI

18 

Gyamfi J, Kim J and Choi J: Cancer as a Metabolic Disorder. Int J Mol Sci. 23:11552022. View Article : Google Scholar : PubMed/NCBI

19 

La Vecchia S and Sebastián C: Metabolic pathways regulating colorectal cancer initiation and progression. Semin Cell Dev Biol. 98:63–70. 2020. View Article : Google Scholar : PubMed/NCBI

20 

Pan C, Li B and Simon MC: Moonlighting functions of metabolic enzymes and metabolites in cancer. Mol Cell. 81:3760–3774. 2021. View Article : Google Scholar : PubMed/NCBI

21 

Martínez-Reyes I and Chandel NS: Cancer metabolism: Looking forward. Nat Rev Cancer. 21:669–680. 2021. View Article : Google Scholar : PubMed/NCBI

22 

Shi X, Yang J, Deng S, Xu H, Wu D, Zeng Q, Wang S, Hu T, Wu F and Zhou H: TGF-β signaling in the tumor metabolic microenvironment and targeted therapies. J Hematol Oncol. 15:1352022. View Article : Google Scholar : PubMed/NCBI

23 

Hua W, Ten Dijke P, Kostidis S, Giera M and Hornsveld M: TGFβ-induced metabolic reprogramming during epithelial-to-mesenchymal transition in cancer. Cell Mol Life Sci. 77:2103–2123. 2020. View Article : Google Scholar : PubMed/NCBI

24 

Nakasuka F, Tabata S, Sakamoto T, Hirayama A, Ebi H, Yamada T, Umetsu K, Ohishi M, Ueno A, Goto H, et al: TGF-β-dependent reprogramming of amino acid metabolism induces epithelial-mesenchymal transition in non-small cell lung cancers. Commun Biol. 4:7822021. View Article : Google Scholar : PubMed/NCBI

25 

Soukupova J, Malfettone A, Bertran E, Hernández-Alvarez MI, Peñuelas-Haro I, Dituri F, Giannelli G, Zorzano A and Fabregat I: Epithelial-Mesenchymal Transition (EMT) Induced by TGF-β in hepatocellular carcinoma cells reprograms lipid metabolism. Int J Mol Sci. 22:55432021. View Article : Google Scholar : PubMed/NCBI

26 

Corbet C, Bastien E, Santiago de Jesus JP, Dierge E, Martherus R, Vander Linden C, Doix B, Degavre C, Guilbaud C, Petit L, et al: TGFβ2-induced formation of lipid droplets supports acidosis-driven EMT and the metastatic spreading of cancer cells. Nat Commun. 11:4542020. View Article : Google Scholar : PubMed/NCBI

27 

Robinson MD, McCarthy DJ and Smyth GK: edgeR: A Bioconductor package for differential expression analysis of digital gene expression data. Bioinformatics. 26:139–140. 2010. View Article : Google Scholar : PubMed/NCBI

28 

Luo W and Brouwer C: Pathview: An R/Bioconductor package for pathway-based data integration and visualization. Bioinformatics. 29:1830–1831. 2013. View Article : Google Scholar : PubMed/NCBI

29 

Livak KJ and Schmittgen TD: Analysis of relative gene expression data using real-time quantitative PCR and the 2(-Delta Delta C(T)) method. Methods. 25:402–408. 2001. View Article : Google Scholar : PubMed/NCBI

30 

Vaghari-Tabari M, Ferns GA, Qujeq D, Andevari AN, Sabahi Z and Moein S: Signaling, metabolism, and cancer: An important relationship for therapeutic intervention. J Cell Physiol. 236:5512–5532. 2021. View Article : Google Scholar : PubMed/NCBI

31 

Cristalli G, Costanzi S, Lambertucci C, Lupidi G, Vittori S, Volpini R and Camaioni E: Adenosine deaminase: Functional implications and different classes of inhibitors. Med Res Rev. 21:105–128. 2001. View Article : Google Scholar : PubMed/NCBI

32 

Tzavlaki K and Moustakas A: TGF-β Signaling. Biomolecules. 10:4872020. View Article : Google Scholar : PubMed/NCBI

33 

Batlle E and Massagué J: Transforming growth factor-β signaling in immunity and cancer. Immunity. 50:924–940. 2019. View Article : Google Scholar : PubMed/NCBI

34 

Jaykumar AB, Plumber S, Barry DM, Binns D, Wichaidit C, Grzemska M, Earnest S, Goldsmith EJ, Cleaver O and Cobb MH: WNK1 collaborates with TGF-β in endothelial cell junction turnover and angiogenesis. Proc Natl Acad Sci USA. 119:e22037431192022. View Article : Google Scholar : PubMed/NCBI

35 

Zaiatz-Bittencourt V, Finlay DK and Gardiner CM: Canonical TGF-β signaling pathway represses human NK cell metabolism. J Immunol. 200:3934–3941. 2018. View Article : Google Scholar : PubMed/NCBI

36 

Guido C, Whitaker-Menezes D, Capparelli C, Balliet R, Lin Z, Pestell RG, Howell A, Aquila S, Andò S, Martinez-Outschoorn U, et al: Metabolic reprogramming of cancer-associated fibroblasts by TGF-β drives tumor growth: Connecting TGF-β signaling with ‘Warburg-like’ cancer metabolism and L-lactate production. Cell Cycle. 11:3019–3035. 2012. View Article : Google Scholar : PubMed/NCBI

37 

Cader MZ, de Almeida Rodrigues RP, West JA, Sewell GW, Md-Ibrahim MN, Reikine S, Sirago G, Unger LW, Iglesias-Romero AB, Ramshorn K, et al: FAMIN is a multifunctional purine enzyme enabling the purine nucleotide cycle. Cell. 180:278–295.e23. 2020. View Article : Google Scholar : PubMed/NCBI

38 

Assadi G, Saleh R, Hadizadeh F, Vesterlund L, Bonfiglio F, Halfvarson J, Törkvist L, Eriksson AS, Harris HE, Sundberg E and D'Amato M: LACC1 polymorphisms in inflammatory bowel disease and juvenile idiopathic arthritis. Genes Immun. 17:261–264. 2016. View Article : Google Scholar : PubMed/NCBI

39 

Wakil SM, Monies DM, Abouelhoda M, Al-Tassan N, Al-Dusery H, Naim EA, Al-Younes B, Shinwari J, Al-Mohanna FA, Meyer BF and Al-Mayouf S: Association of a mutation in LACC1 with a monogenic form of systemic juvenile idiopathic arthritis. Arthritis Rheumatol. 67:288–295. 2015. View Article : Google Scholar : PubMed/NCBI

40 

Kallinich T, Thorwarth A, von Stuckrad SL, Rösen-Wolff A, Luksch H, Hundsdoerfer P, Minden K and Krawitz P: Juvenile arthritis caused by a novel FAMIN (LACC1) mutation in two children with systemic and extended oligoarticular course. Pediatr Rheumatol Online J. 14:632016. View Article : Google Scholar : PubMed/NCBI

41 

Linden J, Koch-Nolte F and Dahl G: Purine release, metabolism, and signaling in the inflammatory response. Annu Rev Immunol. 37:325–347. 2019. View Article : Google Scholar : PubMed/NCBI

42 

Yin J, Ren W, Huang X, Deng J, Li T and Yin Y: Potential mechanisms connecting purine metabolism and cancer therapy. Front Immunol. 9:16972018. View Article : Google Scholar : PubMed/NCBI

43 

Zhang C, Wang K and Wang H: Adenosine in cancer immunotherapy: Taking off on a new plane. Biochim Biophys Acta Rev Cancer. 1878:1890052023. View Article : Google Scholar : PubMed/NCBI

44 

Huo A and Xiong X: PAICS as a potential target for cancer therapy linking purine biosynthesis to cancer progression. Life Sci. 331:1220702023. View Article : Google Scholar : PubMed/NCBI

45 

Kim IS and Jo EK: Inosine: A bioactive metabolite with multimodal actions in human diseases. Front Pharmacol. 13:10439702022. View Article : Google Scholar : PubMed/NCBI

46 

Srinivasan S, Torres AG and Ribas de Pouplana L: Inosine in biology and disease. Genes (Basel). 12:6002021. View Article : Google Scholar : PubMed/NCBI

Related Articles

  • Abstract
  • View
  • Download
  • Twitter
Copy and paste a formatted citation
Spandidos Publications style
Hu W, Cheng L, Zhao J, Wu Y, Lin Y and Yin J: Purine metabolite inosine induced by transforming growth factor‑β promotes epithelial‑mesenchymal transition in colorectal cancer. Oncol Lett 28: 416, 2024.
APA
Hu, W., Cheng, L., Zhao, J., Wu, Y., Lin, Y., & Yin, J. (2024). Purine metabolite inosine induced by transforming growth factor‑β promotes epithelial‑mesenchymal transition in colorectal cancer. Oncology Letters, 28, 416. https://doi.org/10.3892/ol.2024.14549
MLA
Hu, W., Cheng, L., Zhao, J., Wu, Y., Lin, Y., Yin, J."Purine metabolite inosine induced by transforming growth factor‑β promotes epithelial‑mesenchymal transition in colorectal cancer". Oncology Letters 28.3 (2024): 416.
Chicago
Hu, W., Cheng, L., Zhao, J., Wu, Y., Lin, Y., Yin, J."Purine metabolite inosine induced by transforming growth factor‑β promotes epithelial‑mesenchymal transition in colorectal cancer". Oncology Letters 28, no. 3 (2024): 416. https://doi.org/10.3892/ol.2024.14549
Copy and paste a formatted citation
x
Spandidos Publications style
Hu W, Cheng L, Zhao J, Wu Y, Lin Y and Yin J: Purine metabolite inosine induced by transforming growth factor‑β promotes epithelial‑mesenchymal transition in colorectal cancer. Oncol Lett 28: 416, 2024.
APA
Hu, W., Cheng, L., Zhao, J., Wu, Y., Lin, Y., & Yin, J. (2024). Purine metabolite inosine induced by transforming growth factor‑β promotes epithelial‑mesenchymal transition in colorectal cancer. Oncology Letters, 28, 416. https://doi.org/10.3892/ol.2024.14549
MLA
Hu, W., Cheng, L., Zhao, J., Wu, Y., Lin, Y., Yin, J."Purine metabolite inosine induced by transforming growth factor‑β promotes epithelial‑mesenchymal transition in colorectal cancer". Oncology Letters 28.3 (2024): 416.
Chicago
Hu, W., Cheng, L., Zhao, J., Wu, Y., Lin, Y., Yin, J."Purine metabolite inosine induced by transforming growth factor‑β promotes epithelial‑mesenchymal transition in colorectal cancer". Oncology Letters 28, no. 3 (2024): 416. https://doi.org/10.3892/ol.2024.14549
Follow us
  • Twitter
  • LinkedIn
  • Facebook
About
  • Spandidos Publications
  • Careers
  • Cookie Policy
  • Privacy Policy
How can we help?
  • Help
  • Live Chat
  • Contact
  • Email to our Support Team