Spandidos Publications Logo
  • About
    • About Spandidos
    • Aims and Scopes
    • Abstracting and Indexing
    • Editorial Policies
    • Reprints and Permissions
    • Job Opportunities
    • Terms and Conditions
    • Contact
  • Journals
    • All Journals
    • Oncology Letters
      • Oncology Letters
      • Information for Authors
      • Editorial Policies
      • Editorial Board
      • Aims and Scope
      • Abstracting and Indexing
      • Bibliographic Information
      • Archive
    • International Journal of Oncology
      • International Journal of Oncology
      • Information for Authors
      • Editorial Policies
      • Editorial Board
      • Aims and Scope
      • Abstracting and Indexing
      • Bibliographic Information
      • Archive
    • Molecular and Clinical Oncology
      • Molecular and Clinical Oncology
      • Information for Authors
      • Editorial Policies
      • Editorial Board
      • Aims and Scope
      • Abstracting and Indexing
      • Bibliographic Information
      • Archive
    • Experimental and Therapeutic Medicine
      • Experimental and Therapeutic Medicine
      • Information for Authors
      • Editorial Policies
      • Editorial Board
      • Aims and Scope
      • Abstracting and Indexing
      • Bibliographic Information
      • Archive
    • International Journal of Molecular Medicine
      • International Journal of Molecular Medicine
      • Information for Authors
      • Editorial Policies
      • Editorial Board
      • Aims and Scope
      • Abstracting and Indexing
      • Bibliographic Information
      • Archive
    • Biomedical Reports
      • Biomedical Reports
      • Information for Authors
      • Editorial Policies
      • Editorial Board
      • Aims and Scope
      • Abstracting and Indexing
      • Bibliographic Information
      • Archive
    • Oncology Reports
      • Oncology Reports
      • Information for Authors
      • Editorial Policies
      • Editorial Board
      • Aims and Scope
      • Abstracting and Indexing
      • Bibliographic Information
      • Archive
    • Molecular Medicine Reports
      • Molecular Medicine Reports
      • Information for Authors
      • Editorial Policies
      • Editorial Board
      • Aims and Scope
      • Abstracting and Indexing
      • Bibliographic Information
      • Archive
    • World Academy of Sciences Journal
      • World Academy of Sciences Journal
      • Information for Authors
      • Editorial Policies
      • Editorial Board
      • Aims and Scope
      • Abstracting and Indexing
      • Bibliographic Information
      • Archive
    • International Journal of Functional Nutrition
      • International Journal of Functional Nutrition
      • Information for Authors
      • Editorial Policies
      • Editorial Board
      • Aims and Scope
      • Abstracting and Indexing
      • Bibliographic Information
      • Archive
    • International Journal of Epigenetics
      • International Journal of Epigenetics
      • Information for Authors
      • Editorial Policies
      • Editorial Board
      • Aims and Scope
      • Abstracting and Indexing
      • Bibliographic Information
      • Archive
    • Medicine International
      • Medicine International
      • Information for Authors
      • Editorial Policies
      • Editorial Board
      • Aims and Scope
      • Abstracting and Indexing
      • Bibliographic Information
      • Archive
  • Articles
  • Information
    • Information for Authors
    • Information for Reviewers
    • Information for Librarians
    • Information for Advertisers
    • Conferences
  • Language Editing
Spandidos Publications Logo
  • About
    • About Spandidos
    • Aims and Scopes
    • Abstracting and Indexing
    • Editorial Policies
    • Reprints and Permissions
    • Job Opportunities
    • Terms and Conditions
    • Contact
  • Journals
    • All Journals
    • Biomedical Reports
      • Information for Authors
      • Editorial Policies
      • Editorial Board
      • Aims and Scope
      • Abstracting and Indexing
      • Bibliographic Information
      • Archive
    • Experimental and Therapeutic Medicine
      • Information for Authors
      • Editorial Policies
      • Editorial Board
      • Aims and Scope
      • Abstracting and Indexing
      • Bibliographic Information
      • Archive
    • International Journal of Epigenetics
      • Information for Authors
      • Editorial Policies
      • Editorial Board
      • Aims and Scope
      • Abstracting and Indexing
      • Bibliographic Information
      • Archive
    • International Journal of Functional Nutrition
      • Information for Authors
      • Editorial Policies
      • Editorial Board
      • Aims and Scope
      • Abstracting and Indexing
      • Bibliographic Information
      • Archive
    • International Journal of Molecular Medicine
      • Information for Authors
      • Editorial Policies
      • Editorial Board
      • Aims and Scope
      • Abstracting and Indexing
      • Bibliographic Information
      • Archive
    • International Journal of Oncology
      • Information for Authors
      • Editorial Policies
      • Editorial Board
      • Aims and Scope
      • Abstracting and Indexing
      • Bibliographic Information
      • Archive
    • Medicine International
      • Information for Authors
      • Editorial Policies
      • Editorial Board
      • Aims and Scope
      • Abstracting and Indexing
      • Bibliographic Information
      • Archive
    • Molecular and Clinical Oncology
      • Information for Authors
      • Editorial Policies
      • Editorial Board
      • Aims and Scope
      • Abstracting and Indexing
      • Bibliographic Information
      • Archive
    • Molecular Medicine Reports
      • Information for Authors
      • Editorial Policies
      • Editorial Board
      • Aims and Scope
      • Abstracting and Indexing
      • Bibliographic Information
      • Archive
    • Oncology Letters
      • Information for Authors
      • Editorial Policies
      • Editorial Board
      • Aims and Scope
      • Abstracting and Indexing
      • Bibliographic Information
      • Archive
    • Oncology Reports
      • Information for Authors
      • Editorial Policies
      • Editorial Board
      • Aims and Scope
      • Abstracting and Indexing
      • Bibliographic Information
      • Archive
    • World Academy of Sciences Journal
      • Information for Authors
      • Editorial Policies
      • Editorial Board
      • Aims and Scope
      • Abstracting and Indexing
      • Bibliographic Information
      • Archive
  • Articles
  • Information
    • For Authors
    • For Reviewers
    • For Librarians
    • For Advertisers
    • Conferences
  • Language Editing
Login Register Submit
  • This site uses cookies
  • You can change your cookie settings at any time by following the instructions in our Cookie Policy. To find out more, you may read our Privacy Policy.

    I agree
Search articles by DOI, keyword, author or affiliation
Search
Advanced Search
presentation
Oncology Letters
Join Editorial Board Propose a Special Issue
Print ISSN: 1792-1074 Online ISSN: 1792-1082
Journal Cover
September-2024 Volume 28 Issue 3

Full Size Image

Sign up for eToc alerts
Recommend to Library

Journals

International Journal of Molecular Medicine

International Journal of Molecular Medicine

International Journal of Molecular Medicine is an international journal devoted to molecular mechanisms of human disease.

International Journal of Oncology

International Journal of Oncology

International Journal of Oncology is an international journal devoted to oncology research and cancer treatment.

Molecular Medicine Reports

Molecular Medicine Reports

Covers molecular medicine topics such as pharmacology, pathology, genetics, neuroscience, infectious diseases, molecular cardiology, and molecular surgery.

Oncology Reports

Oncology Reports

Oncology Reports is an international journal devoted to fundamental and applied research in Oncology.

Experimental and Therapeutic Medicine

Experimental and Therapeutic Medicine

Experimental and Therapeutic Medicine is an international journal devoted to laboratory and clinical medicine.

Oncology Letters

Oncology Letters

Oncology Letters is an international journal devoted to Experimental and Clinical Oncology.

Biomedical Reports

Biomedical Reports

Explores a wide range of biological and medical fields, including pharmacology, genetics, microbiology, neuroscience, and molecular cardiology.

Molecular and Clinical Oncology

Molecular and Clinical Oncology

International journal addressing all aspects of oncology research, from tumorigenesis and oncogenes to chemotherapy and metastasis.

World Academy of Sciences Journal

World Academy of Sciences Journal

Multidisciplinary open-access journal spanning biochemistry, genetics, neuroscience, environmental health, and synthetic biology.

International Journal of Functional Nutrition

International Journal of Functional Nutrition

Open-access journal combining biochemistry, pharmacology, immunology, and genetics to advance health through functional nutrition.

International Journal of Epigenetics

International Journal of Epigenetics

Publishes open-access research on using epigenetics to advance understanding and treatment of human disease.

Medicine International

Medicine International

An International Open Access Journal Devoted to General Medicine.

Journal Cover
September-2024 Volume 28 Issue 3

Full Size Image

Sign up for eToc alerts
Recommend to Library

  • Article
  • Citations
    • Cite This Article
    • Download Citation
    • Create Citation Alert
    • Remove Citation Alert
    • Cited By
  • Similar Articles
    • Related Articles (in Spandidos Publications)
    • Similar Articles (Google Scholar)
    • Similar Articles (PubMed)
  • Download PDF
  • Download XML
  • View XML
Article Open Access

Sodium valproate affects the expression of p16INK4a and p21WAFI/Cip1 cyclin‑dependent kinase inhibitors in HeLa cells

  • Authors:
    • Marina Amorim Rocha
    • Adauto Lima Cardoso
    • Cesar Martins
    • Maria Luiza S. Mello
  • View Affiliations / Copyright

    Affiliations: Department of Structural and Functional Biology, Institute of Biology, University of Campinas, Campinas, São Paulo 13083‑862, Brazil, Department of Structural and Functional Biology, Institute of Biosciences at Botucatu, São Paulo State University, Botucatu, São Paulo 18618‑689, Brazil
    Copyright: © Rocha et al. This is an open access article distributed under the terms of Creative Commons Attribution License.
  • Article Number: 432
    |
    Published online on: July 11, 2024
       https://doi.org/10.3892/ol.2024.14563
  • Expand metrics +
Metrics: Total Views: 0 (Spandidos Publications: | PMC Statistics: )
Metrics: Total PDF Downloads: 0 (Spandidos Publications: | PMC Statistics: )
Cited By (CrossRef): 0 citations Loading Articles...

This article is mentioned in:



Abstract

p16INK4a and p21WAF1/Cip1 are cyclin‑dependent kinase inhibitors involved in cell cycle control, which can function as oncogenes or tumor suppressors, depending on the context of various extracellular and intracellular signals, and cell type. In human papillomavirus‑induced cervical cancer, p16INK4a shows oncogenic activity and functions as a diagnostic marker of cervical neoplasia, whereas p21WAF1/Cip1 acts as a tumor suppressor and its downregulation is associated with the progression of malignant transformation. Several histone deacetylase (HDAC) inhibitors promote the positive and negative regulation of a number of genes, including p16INK4a and p21WAF1/Cip1; however, the effects of sodium valproate (VPA) on these genes and on the proteins they encode remain uncertain in HeLa cervical cancer cells. In the present study, these effects were investigated in HeLa cells treated with 0.5 or 2 mM VPA for 24 h, using reverse transcription‑quantitative PCR, confocal microscopy and western blotting. The results revealed a decrease in the mRNA expression levels of p16INK4a and a tendency for p16INK4a protein abundance to decrease in the presence of 2 mM VPA. By contrast, an increase in the protein expression levels of p21WAF1/Cip1 was detected in the presence of 0.5 and 2 mM VPA. Furthermore, VPA was confirmed to inhibit HDAC activity and induce global hyperacetylation of histone H3. Notably, VPA was shown to suppress p16INK4a, a biomarker gene of cervical carcinoma, and to increase the abundance of the tumor suppressor protein p21WAF1/Cip1, thus contributing to the basic knowledge regarding the antitumorigenic potential of VPA. Exploration of epigenetic changes associated with the promoters of p16INK4a and p21WAF1/Cip1, such as histone H3 methylation, may provide further information and improve the understanding of these findings.

Introduction

The proteins p16INK4a and p21WAFI/Cip1 inhibit cyclin/cyclin-dependent kinase (CDK) complexes, in which CDKs depend on cyclins. These proteins affect cell cycle progression in the G1/S phase by directly interfering with CDK activation and inhibiting DNA replication. Thus, p16INK4a and p21WAFI/Cip1 potentially act as tumor suppressor genes (1–5). p16INK4a belongs to the INK4a family and regulates the cell cycle by specifically attaching to and inhibiting the expression of CDK4 and CDK6 (6). p21WAFI/Cip1 regulates the cell cycle by inhibiting multiple CDKs, including CDK1, CDK2 and CDK4 (3,4,7–9). Aberrant regulation of these proteins, which have a low molecular mass, is characteristic of cervical carcinoma that expresses human papillomavirus (HPV) E6 and E7 oncogenes and their precursor E2 (4,10–12).

Although the p16INK4a tumor suppressor gene is inactivated by mutations or epigenetic changes that lead to excessive cellular proliferation in most tumors, it is expressed at high levels in cervical cancer cells infected with HPV in which the oncoprotein E7 is expressed (4,5,13–19). Consequently, in HPV-transformed cervical cancer, p16INK4a has oncogenic activity through the CDK6-HuR-IL 1A axis and represents a diagnostic marker of cervical neoplasia. Although the p16INK4a gene is highly expressed in this case, it does not exert a negative physiological effect on the cell cycle (10,12).

Transcriptional silencing of p16INK4a results from DNA hypermethylation of the gene promoter in various tumors (20). However, in cervical cancer induced by HPV infection, in which the p16INK4a protein is highly expressed, complete DNA methylation has been reported in the p16INK4a promoter without any influence on its expression, thus indicating no association between this epigenetic marker and reduced expression of p16INK4a (10,21). The increased expression of p16INK4a may also be regulated by histone modifications, such as H3K4me3 (22), which is a histone mark that has been associated with gene activation (23). A reduction in H3K27me3, a transcriptionally repressive epigenetic mark (24), has been reported to occur in the promoter of p16INK4a and involves the participation of the histone demethylase KDM6B (18,25,26).

Downregulation of p21WAFI/Cip1 has been directly associated with cervical cancer compared with normal epithelium; specifically, in HeLa cells, p21WAFI/Cip1 is weakly expressed and is associated with the progression of malignant transformation (4,27). Epigenetic alterations in the p21WAFI/Cip1 promoter, including DNA hypermethylation and histone H3 hypoacetylation, are key events in the inactivation of this gene (28,29). Histone acetylation is generally associated with chromatin opening and activated gene expression, although inactivation of inducible promoters enriched for H3K14 acetylation has been reported (30).

Histone deacetylase (HDAC) inhibitors (HDACis), such as sodium valproate (VPA), have been reported to induce increased expression of p21WAF1/Cip1 in cervical and breast cancer cell lines and chronic lymphocytic leukemia (31–35). It has been suggested that HDACis stimulate p21WAF1/Cip1 expression through a selective increase in the degree of histone H3 acetylation (H3Ac) and a decrease in DNA methylation at the gene promoter in rat hippocampus, colon and bladder cancer cell lines, and human lung carcinoma cells (11,36–40). Increased expression of p21WAF1/Cip1 has also been reported to be associated with enhanced methylation levels of H3K4me2/me3, and decreased levels of H3K9me2/me3 in rat kidney cells, suggesting a role of methylated H3K in TGF-β1-mediated p21 gene expression and its protective potential in managing chronic renal diseases (41,42).

VPA is an anticonvulsive drug that has been reported to exhibit antitumor effects, either alone or in combination with other drugs, against several cancer types (31,43–51). This drug acts through various mechanisms that involve inhibition of the neurotransmitter γ-aminobutyric acid, and blockage of T-type calcium and voltage-gated sodium channels, and that affect several epigenetic markers and chromatin supraorganization (49,52–54). VPA may also directly interact with isolated DNA and histones H1 and H3 in vitro, and affect chromatin at the nucleosome level (55–58).

VPA acts on epigenetic marks by inhibiting class I and II HDACs, often favoring the acetylation of histones H3 and H4 (31,44,59). Moreover, in HeLa cells, a widely used model of cervical cancer, VPA can promote DNA demethylation with the participation of TET and DNMT1 enzymes, and can change the methylation status of different lysine residues in histone H3, in addition to histone acetylation (60–64). Consequently, VPA alters the epigenetic landscape of HeLa cells by modulating the expression of their genes (60).

Considering that VPA promotes cell cycle arrest at the G1 phase and induces changes in the methylation levels of histones in HeLa cells (63,64), it would be relevant to detect whether this drug induces changes in the expression of genes such as p21WAF1/Cip1, which participates negatively in the cell cycle, and p16INK4a, which is a biomarker of cervical neoplasia (65). In the present study, the effects of VPA on changes in p16INK4a and p21WAF1/Cip1 genes were investigated in HeLa cells to demonstrate whether VPA modulates the expression of a cervical carcinoma biomarker and a tumor suppressor gene. The enzymatic activity of HDAC and the acetylation of histone H3 were also evaluated in this context. This investigation intended to improve understanding of the antitumorigenic effects of VPA, in addition to the alterations in DNA and histone methylation status, and chromatin supraorganization previously reported for these cells (60–64).

Materials and methods

Cell culture and VPA treatments

HeLa cells were acquired at passage 10 from the Emerging Virus Studies Laboratory, University of Campinas (Campinas, Brazil) and were validated at the Technical Division of Support for Teaching, Research, and Innovation, Faculty of Medicine Foundation, University of São Paulo (São Paulo, Brazil). The cells were used at passages 11–45 and were cultured in high-glucose Dulbecco's modified Eagle's medium (Sigma-Aldrich; Merck KGaA) supplemented with 10% bovine fetal calf serum (FCS; Vitrocell Embriolife), penicillin/streptomycin (100 IU and 100 µg/ml, respectively; Sigma-Aldrich; Merck KGaA) and 1% sodium pyruvate (Sigma-Aldrich; Merck KGaA) at 37°C in 5% CO2. For cell treatment, the cells were cultured for 24 h in medium containing 1% FCS and 0.5 or 2.0 mM VPA (Santa Cruz Biotechnology, Inc.), preceded by cell culture for 24 h in the absence of the drug. When HeLa cells were cultured for 24 h in the presence of 1 and 2 mM VPA, cell viability reached values of 94 and 89%, respectively, as detected using the MTT assay (66). Based on previously reported analyses, under 0.5 and 2.0 mM VPA treatment conditions for 24 h, HeLa cells exhibited G1 phase cell cycle arrest and no induction of apoptotic cell death (67,68). When quantifying DNA fragmentation using the TUNEL assay or calculating cell death ratios in preparations subjected to the Feulgen reaction, the exposure of HeLa cells to 1 mM VPA for 24 h did not result in an increase of apoptosis (61). In the present study, control cells were cultured in the absence of VPA. For immunofluorescence assays, the cells were seeded onto round coverslips in 24-well plates at a concentration of 5×104 cells/ml and 100 µl/well. For western blotting (WB) and HDAC activity assays, the cells were cultured in 6-well plates at a concentration of 1.0×105 cells/ml and 4 ml/plate. For reverse transcription-quantitative PCR (RT-qPCR), the cells were cultured in 25-cm2 culture flasks at a concentration of 6×104 cells/ml and 5 ml/flask.

Immunofluorescence

Cells were fixed in 4% paraformaldehyde in phosphate buffer (pH 7.4) for 10 min at 25°C, rinsed in PBS, permeabilized with 0.2% Triton X-100 (MilliporeSigma) for 10 min at 25°C and blocked with 5% bovine serum albumin (BSA; Sigma-Aldrich; Merck KGaA) for 30 min at 25°C. The cells were then incubated overnight with mouse anti-p16INK4a (1:100 dilution; cat. no. sc-56330), mouse anti-p21WAFI/Cip1 (1:100 dilution; cat. no. sc-6246) (both from Santa Cruz Biotechnology, Inc.) and rabbit anti-H3Ac (1:1,000 dilution; cat. no. 06-599; Sigma-Aldrich; Merck KGaA) primary antibodies in 1% BSA blocking solution at 4°C in the dark, followed by extensive PBS washes. To detect p16INK4a and p21WAFI/Cip1, the cells were incubated with a FITC-conjugated goat anti-mouse antibody (1:50 dilution; cat. no. F0257; Sigma-Aldrich; Merck KGaA) for 1 h at 4°C in the dark, followed by nuclear counterstaining with TO-PRO-3 (1:1,000 dilution; Thermo Fisher Scientific, Inc.) for 1 h at 4°C. To detect H3Ac, an Alexa-Fluor 488-conjugated goat anti-rabbit secondary antibody (1:1,000; cat. no. A-11008; Thermo Fisher Scientific, Inc.) was used to incubate the cells for 1 h at 4°C in the dark, followed by counterstaining with DAPI for 5–10 min at 25°C. The preparations were then rinsed in PBS and mounted using VECTASHIELD (Vector Laboratories, Inc.). The images were captured using a Leica TCS SP5 II confocal microscope (Leica Microsystems GmbH) at the Central Laboratory of High-Performance Technology in Life Science (University of Campinas).

WB

The p16INK4a, p21WAFI/Cip1 and H3Ac proteins were examined after total proteins were extracted from HeLa cells using RIPA buffer [50 mM Tris-HCl (pH 8.0), 150 mM NaCl, 1% Triton X-100, 0.5% sodium deoxycholate, 0.1% SDS, 1 mM EDTA, 0.5 mM EGTA, and 1 mM PMSF] for ≥30 min on ice. The Bradford assay (Sigma-Aldrich; Merck KGaA) was used to detect protein concentrations, using BSA as a standard. Absorbance values were quantified after all samples were incubated for 1 h at room temperature at 595 nm using a Multiskan™ FC Microplate Photometer (Thermo Fisher Scientific, Inc.). Protein samples (60 µg) were then incubated in heated sample buffer [0.06 M Tris-HCl (pH 6.8), 2% SDS, 10% glycerol, 5% β-mercaptoethanol, 0.025% Bromophenol Blue] for 5 min and were separated by SDS-PAGE on 15% polyacrylamide gels. The proteins were transferred to nitrocellulose membranes (Thermo Fisher Scientific, Inc.), which were blocked in 4% BSA for 2 h, at 25°C and separately incubated with mouse anti-p16INK4a, (1:150; cat. no. MA5-17054; Thermo Fisher Scientific, Inc.) mouse anti-p21WAFI/Cip1 (1:100; cat. no. 1026-MSM11-P1; Thermo Fisher Scientific, Inc.) and rabbit anti-H3Ac (1:4,000; cat. no. PA5-114693; Thermo Fisher Scientific, Inc.) primary antibodies overnight in 1X Tris-buffered saline −0.1% Tween 20 (TBST; cat. no. 91414; Sigma-Aldrich; Merck KGaA) blocking solution at 4°C. After extensive washing with TBST, the membranes were incubated with horseradish peroxidase-conjugated goat anti-mouse (1:2,000; cat. no. 1706516; Bio-Rad Laboratories, Inc.) and anti-rabbit (cat. no. 31460; Invitrogen; Thermo Fisher Scientific, Inc.) secondary antibodies to detect p16INK4a, or p21WAFI/Cip1 and H3Ac, respectively; for detection of p21WAFI/Cip1 a dilution of 1:2,000 was used, whereas for H3Ac a dilution of 1:4,000 was used. In all cases, incubation was performed in 1% BSA blocking solution for 2 h at 25°C. Protein blots were imaged using an ECL Western Blotting Detection System (Amersham; Cytiva) and were visualized by chemiluminescence using a ChemiDoc Imaging System (Bio-Rad Laboratories, Inc.) at the Laboratory of Tissue Biology of the University of Campinas. As a control for differences in protein loading, the membranes were incubated overnight at 4°C with rabbit anti-β-actin primary antibody (1:1,000 dilution; cat. no. 4970; Cell Signaling Technology, Inc.), followed by incubation with a horseradish peroxidase-conjugated goat anti-rabbit secondary antibody (1:4,000 dilution; cat. no. 31460; Invitrogen Thermo Fisher Scientific, Inc.) for 1 h at 4°C. ImageJ version IJ 1.46r software (National Institutes of Health) was used to estimate p16INK4a/β-actin, p21WAFI/Cip1/β-actin and H3Ac/β-actin ratios. The assays were repeated five times.

HDAC assay

The enzymatic activity of HDAC in VPA-treated HeLa cells, expressed relative to untreated controls, was detected using an HDAC assay kit (cat. no. CS1010; Sigma-Aldrich; Merck KGaA) according to the manufacturer's instructions. Cells were lysed in RIPA buffer and incubated in 96-well plates with the reaction substrate (peptide with acetylated lysine and a fluorescent group attached) for 30 min at 30°C. The revealing reaction solution was then added, promoting the breakage of the deacetylated substrate by the HDACs present in the samples and the liberation of the fluorescent group. Subsequently, the solution was incubated for 10 min at room temperature. Fluorescence was measured at 360 nm (test wavelength) and 460 nm (reference wavelength) using a Multiskan FC Microplate Photometer (Thermo Fisher Scientific, Inc.).

RT-qPCR

Total RNA was isolated using the PureLink RNA Mini Kit (Thermo Fisher Scientific, Inc.), according to the manufacturer's instructions. RNA integrity number was evaluated using a Nano-Vue spectrophotometer (Cytiva). RNA was reverse transcribed using a High-Capacity cDNA Reverse Transcription Kit (Thermo Fisher Scientific, Inc.), according to the manufacturer's protocol. The PCR primers were obtained from data reported in the literature (Table I) (32,69,70). Subsequently, 1 µl cDNA (4 ng/µl) was amplified using the Real Q Plus 2X Master Mix Green, High ROX kit (cat. no. A323402; Ampliqon A/S) and 400 nM of each primer in a final volume of 20 µl. The cycling conditions were as follows: 10 min at 95°C, followed by 40 cycles of denaturation at 95°C for 15 sec, and annealing and extension at 60°C for 1 min. Expression levels were detected using Bio-Rad CFX Maestro (Bio-Rad Laboratories, Inc.). The dissociation curve was evaluated to confirm specific amplification. The data were normalized using the Q-Gene program version 4.3 (71,72). Cycle threshold values were calculated from experiments performed in triplicate and normalized with respect to the housekeeping gene GAPDH. Relative quantification was achieved using the comparative 2−ΔΔCq method (73).

Table I.

Primers used for reverse transcription-quantitative PCR.

Table I.

Primers used for reverse transcription-quantitative PCR.

GenesSequences(Refs.)
p16F: CAACGCACCGAATAGTTACGG(69)
R: GCGCAGTTGGGCTCCG(69)
p21F: TGATGCGCTAATGGCGGGCT(32)
R: TGCTGGTCTGCCGCCGTTTT(32)
GADPHF: GAATGGGCAGCCGTTAGGAA(70)
R: ATCACCCGGAGGAGAAATCG(70)

[i] F, forward; R, reverse.

Statistical analysis

GraphPad Prism version 9.5.0 (525) (Dotmatics) was used for statistical analysis. For comparisons between more than two groups, one-way ANOVA followed by Dunnett's test was used for WB data, and Kruskal-Wallis followed by Dunn's test was used for fluorescence intensity (FI) and RT-qPCR data. Mann-Whitney U test was applied to compare H3Ac FI data between two groups. To compare HDAC activity between more than two groups, one-way ANOVA and Dunnett's post hoc test were used. P<0.05 was considered to indicate a statistically significant difference.

Results

VPA affects p16INK4a protein and gene expression in HeLa cells

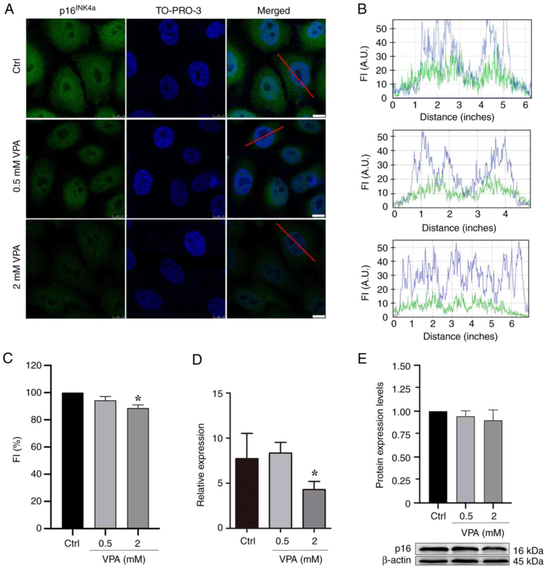
HeLa cells cultured in the presence of 2 mM VPA exhibited a significant average decrease of ~11% in the nuclear protein abundance of p16INK4a, and an average decrease of ~45% in the mRNA expression levels of p16INK4a in comparison to untreated controls, based on the immunofluorescence data and RT-qPCR results (Fig. 1A-D). Although the results obtained by WB did not indicate a statistically significant difference in the protein expression levels of p16INK4a, there was a tendency for p16INK4a expression to decrease in response to VPA treatment (Fig. 1E).

Figure 1.

p16INK4a protein abundance and gene expression levels in VPA-treated HeLa cells as assessed using confocal microscopy, RT-qPCR and WB. (A) Confocal microscopy images. Images are representative of three independent experiments, comprising the analysis of 60 nuclei. Scale bars, 10 µm. (B) Graphs representing FI profiles along the red line drawn in the merged image of selected nuclear images to identify the immunofluorescence signals for p16INK4a (green) and the TO-PRO-3-stained DNA (blue). (C) Fluorescence intensity of p16INK4a signals decreased in response to 2 mM VPA treatment relative to untreated control. (D) mRNA expression levels of the p16INK4a gene analyzed using RT-qPCR and normalized to endogenous GADPH control decreased significantly after cell treatment with 2 mM VPA. (E) WB and respective densitometry of five independent experiments indicated no statistically significant changes in p16INK4a protein abundance following VPA treatment, although a trend toward decreased values was observed. β-actin was used as a loading control. Data are presented as the mean ± standard error of the mean. *P<0.05. A.U., arbitrary units; Ctrl, control; FI, fluorescence intensity; RT-qPCR, reverse transcription-quantitative PCR; VPA, valproate; WB, western blotting.

VPA affects p21WAFI/Cip1 protein and gene expression in HeLa cells

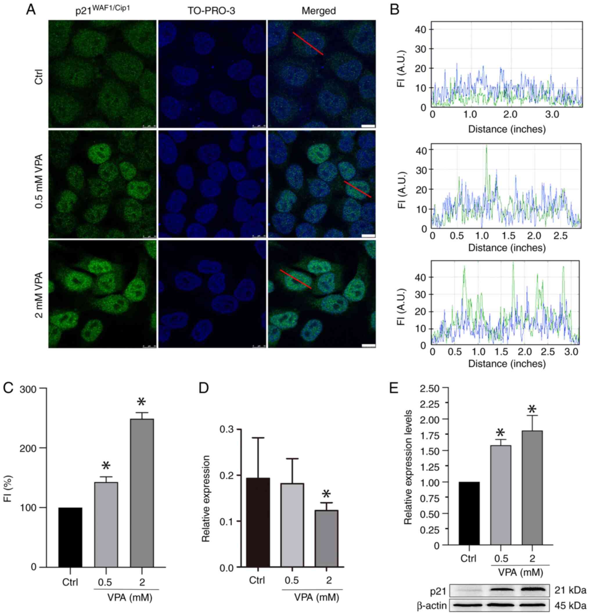
Immunofluorescence and WB analyses revealed that VPA treatment increased p21WAFI/Cip1 protein abundance in a dose-dependent manner (Fig. 2A-C and E). When considering the immunofluorescence data, average increases of ~42 and 148% were detected after treatment with 0.5 and 2 mM VPA, respectively. When considering the WB data, average increases of ~62 and 88% were detected after treatment with 0.5 and 2 mM VPA, respectively. However, the results of RT-qPCR indicated that the mRNA expression levels of p21WAFI/Cip1 were reduced by an average of 37% when cells were treated with 2 mM VPA (Fig. 2D).

Figure 2.

p21WAFI/Cip1 protein abundance and gene expression levels in VPA-treated HeLa cells as assessed using confocal microscopy, RT-qPCR and WB. (A) Confocal microscopy images. Images are representative of three independent experiments, comprising the analysis of 80 nuclei. Scale bars, 10 µm. (B) Graphs representing FI profiles along the red line drawn in the merged image of selected nuclear images to identify the immunofluorescence signals for p21WAFI/Cip1 (green) and TO-PRO-3-stained DNA (blue). (C) Fluorescence intensity of p21WAFI/Cip1 signals increased in response to 0.5 and 2 mM VPA treatment. (D) mRNA expression levels of the p21WAFI/Cip1 gene analyzed using RT-qPCR and normalized to endogenous GADPH control decreased significantly after cell treatment with 2 mM VPA. (E) WB and respective densitometry of five independent experiments indicated significantly increased abundance of the p21WAFI/Cip1 protein following VPA treatment. β-actin was used as a loading control. Data are presented as the mean ± standard error of the mean. *P<0.05. A.U., arbitrary units; Ctrl, control; FI, fluorescence intensity; RT-qPCR, reverse transcription-quantitative PCR; VPA, valproate; WB, western blotting.

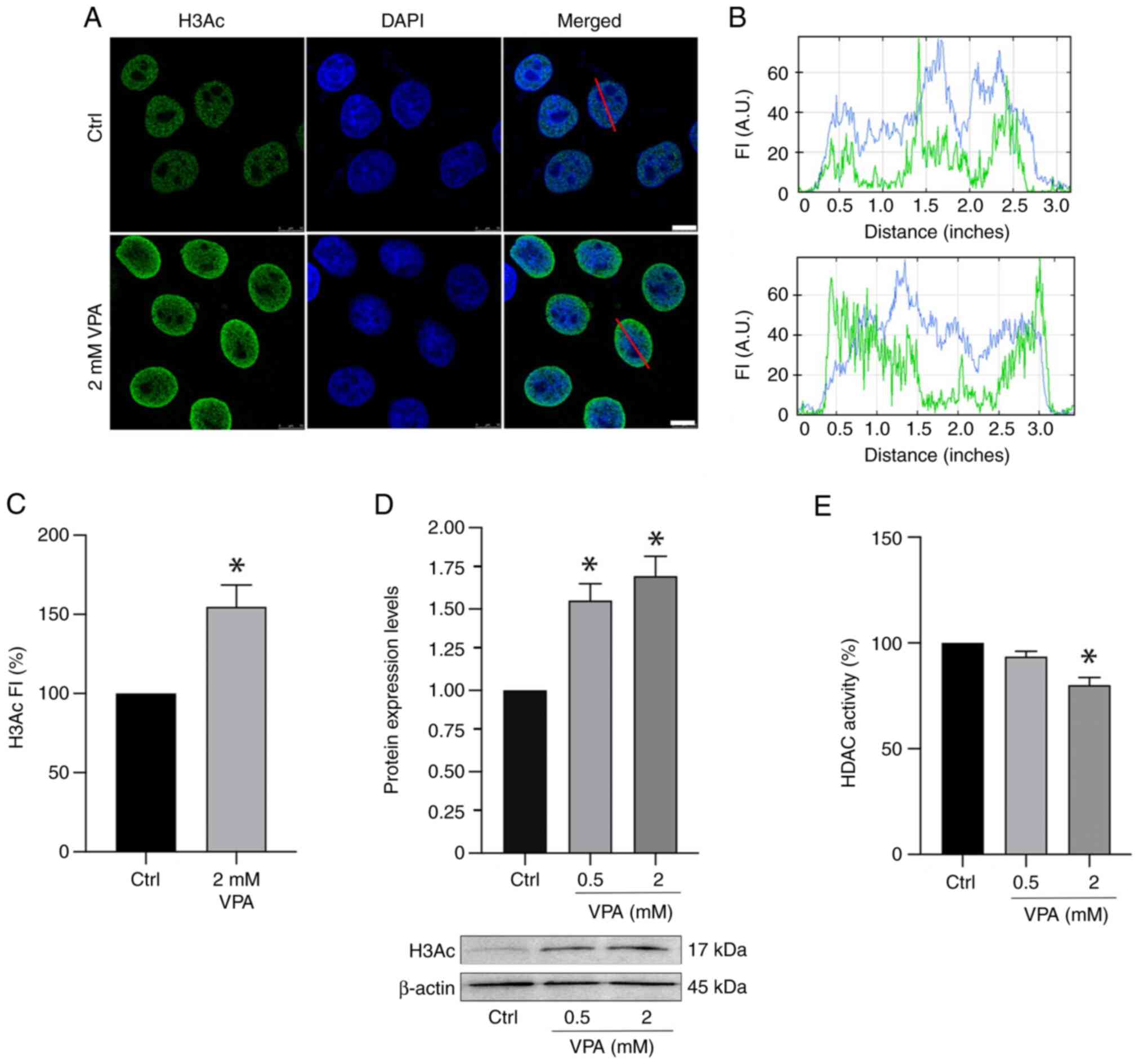
Reduced HDAC activity concomitant with increased H3Ac is induced in VPA-treated HeLa cells

Immunofluorescence signals for H3Ac intensified ~58% when HeLa cells were cultured in the presence of 2 mM VPA (Fig. 3A-C). Notably, no effect on H3Ac nuclear signals was detected in HeLa cells cultured in the presence of 0.5 mM VPA (data not shown). WB results demonstrated an increase in H3Ac abundance in a dose-dependent manner in response to VPA (Fig. 3D), whereas HDAC activity was significantly inhibited, with an average decrease of 20% following 2 mM VPA treatment (Fig. 3E).

Figure 3.

H3Ac and HDAC activity in VPA-treated HeLa cells. (A) Confocal microscopy images. Images are representative of three independent experiments, comprising the analysis of 80 nuclei. Scale bars, 10 µm. (B) Graphs representing FI profiles along the red line drawn in the merged image of selected nuclear images to identify the immunofluorescence signals for H3Ac (green) and TO-PRO-3-stained DNA (blue). (C) Fluorescence intensity of H3Ac signals increased following treatment with 2 mM VPA. (D) Western blotting and respective densitometry of five independent experiments indicated increased abundance of the H3Ac protein following VPA treatment. β-actin was used as a loading control. (E) HDAC enzymatic activity was reduced after cell treatment with 2 mM VPA, evaluated from five independent experiments. Data are presented as the mean ± standard error of the mean. *P<0.05. A.U., arbitrary units; Ctrl, control; FI, fluorescence intensity; H3Ac, histone H3 acetylation; HDAC, histone deacetylase; VPA, valproate.

Discussion

The present results indicated that, in addition to VPA affecting epigenetic markers by inducing histone acetylation, DNA demethylation, and histone methylation or demethylation in HeLa cells (60–64), it may induce suppression of a gene that acts on oncogenic activity (p16INK4a) and increase the protein abundance of a tumor suppressor gene (p21WAFI/Cip1) in these cells, thus contributing to evidence of the pharmacological potential of VPA.

The present results detected decreased expression levels of p16INK4a in response to VPA treatment. Although p16INK4a is often considered a tumor suppressor gene (4,6), it has been reported to participate in the oncogenic activity of cervical cancer (5,12,13,65). It has been demonstrated that silencing p16INK4a with small interfering RNA can inhibit the proliferation of cervical tumor cells, causing apoptosis and cell cycle arrest at the G1 phase (12,18). In human fibroblasts, p16INK4a levels have been reported to diminish following exposure to relatively high concentrations of HDACis, such as Trichostatin A and sodium butyrate (74).

Further experiments are required to confirm the effects of VPA on p16INK4a protein expression levels, since, in the present study, they were shown to decrease in response to VPA; however, this finding was not statistically significant. If the present results are not verifiable, and significantly decreased protein expression levels of p16INK4a are not demonstrated under the same conditions as those reported in the present study, or in response to >24 h treatments or >2 mM VPA concentrations, this may be due to ineffective p16INK4a protein degradation. Such an event could result, for instance, from proteasome ineffectiveness, thus impairing protein degradation. Although proteasomes are abundant in HeLa cells (75), ubiquitin/proteasome pathway impairments are currently under focus in the literature in other cell types, such as U2OS human bone osteosarcoma cells and 293 cells, and in bacteria (Mycobacterium tuberculosis) (76,77). A recent study demonstrated that valproate treatment (5 mM) for 36 h may mediate proteasome dysfunction, resulting in the accumulation of abnormal ubiquitinated proteins in Cos-7 and A549 cell lines (78).

Although VPA is known to affect DNA methylation in HeLa cells (61), previous studies have identified no association between p16INK4a DNA methylation and expression of p16INK4a protein (10,21). The decreased expression of p16INK4a in response to VPA treatment appears to be more concerned with changes in the methylation levels of H3K4 and H3K27 (25,26). If H3Ac, which was found to be increased in VPA-treated HeLa cells, is also involved in this epigenetic modulation, further experiments involving chromatin immunoprecipitation (ChIP) assays are required for a better understanding of such an event. Histone acetylation is generally associated with chromatin opening and activated gene expression, although an exception relating inactivation of inducible promoters enriched for H3K14 acetylation has been reported (30).

The low p21WAFI/Cip1 protein levels in untreated HeLa cells, as detected by immunofluorescence, were supported by a previous report on the same cell line (27). These levels were increased following treatment with VPA for 24 h, as revealed using immunofluorescence and WB; this finding is consistent with published results obtained in several tumor cell lines, including HeLa cells, cultured under different experimental conditions (treatment with 1.2, 4 and 5 mM VPA for 72 h) (31–34). However, the discordant results between p21WAFI/Cip1 gene and protein expression detected in triplicate assays were unexpected, and the mechanism underlying this difference remains unclear. It may be the case that treatment for >24 h with >2 mM VPA is required for the attainment of the expected increase in p21WAFI/Cip1 gene expression associated with the increased protein abundance. Upregulation of p21 has been detected in HeLa cells treated with >2 mM VPA for 48 and 72 h (68). It may be hypothesized that, if p21WAFI/Cip1 expression decreases were sustained in further experiments under the same experimental conditions as those described in the present study, the drug treatment initially triggered a decrease in p21WAFI/Cip1 mRNA expression and that, due to post-transcriptional regulation, reduced protein degradation or enhanced protein stabilization influenced by proteasome dysfunction may have resulted in the accumulation of the p21WAFI/Cip1 protein, thus causing the discrepancy between RT-qPCR, and WB and immunofluorescence data (78). Further experiments to provide a deeper understanding of the present results are thus required.

The p21WAFI/Cip1 gene, which is responsible for translation of a CDK inhibitor (CKI) that inhibits cyclin-CDK complexes, is crucial for the control of cell proliferation mediated by HDACs, which are enzymes that attach to the gene promoter and negatively regulate its expression (79). When HDAC abundance diminishes in human hepatocellular carcinoma, the expression of the CKI p21 can induce cell cycle blockage at G1 phase (80). VPA-inhibited HDAC activity in HeLa cells is well known (60,61). HDACis, such as VPA, are a class of promising antitumor agents that, through epigenetic modulation, can regulate the expression of tumor suppressor genes and genes that participate in the oncogenic process (12,38,81–84).

Decreased HDAC activity concomitant with increased H3Ac was observed in the present study. However, because upregulation of p21WAFI/Cip1 gene expression could not be detected under the present experimental conditions, although p21WAFI/Cip1 protein abundance was shown to be increased in response to VPA treatment, and previous reports have indicated a G1 phase arrest and no acceleration of apoptosis under treatment with this drug (61,67,68), participation of VPA-induced HDAC inhibition in the decreased expression of the p21WAFI/Cip1 gene could not be considered. Therefore, based only on the results detected in the present study, it could not be concluded that VPA-induced global acetylation of histone H3 exerted a direct effect on the expression of the p21WAFI/Cip1 gene under the present experimental conditions.

In conclusion, the present study makes a significant contribution to the indication that VPA can act as a multitarget drug. In addition to the well-known effects of VPA inducing decreased HDAC activity, increased histone acetylation, and changes in DNA and histone methylation status (60–64), the present study indicated that this drug may suppress the p16INK4a gene, which acts on oncogenic activity, and increase the abundance of the p21WAFI/Cip1 protein, which is a product of a tumor-suppressing gene in HeLa cells. Given that these findings provide novel data on the activity of VPA, and that HDACis have emerged as promising agents in cervical cancer therapy (84), the present study is relevant, and may contribute to the fields of cell, molecular and cervical cancer biology. Since the expression of p16INK4a and p21WAFI/Cip1 may be regulated in HeLa cells by HDACis, which are known to affect epigenetic marks, including histones and non-histone proteins, an investigation into the effects of VPA directly on the promoters of these genes would be relevant. Studies involving H3K4me2/me3, H3K9me2/me3, H3K27me3 and H3Ac levels at the p16INK4a and p21WAFI/Cip1 promoters, as determined using ChIP assays, may contribute additional important information to complement the present results.

Acknowledgements

The authors would like to thank Dr Aline M. dos Santos for helpful discussions, Mrs. Camila B.M. de Oliveira for their assistance with cell culture, and Mr. Eli H.M. dos Anjos for formatting Fig. 1, Fig. 2, Fig. 3 (all Department of Structural and Functional Biology, Institute of Biology, University of Campinas, São Paulo, Brazil). The present study has been presented at the 67th Brazilian Congress of Genetics and was part of the PhD thesis of Marina A. Rocha.

Funding

This work was supported by the Fundação de Amparo à Pesquisa do Estado de São Paulo (FAPESP, Brazil; grants no. 2015/10356-2 and 2015/16661-1) and Conselho Nacional de Pesquisa e Desenvolvimento (CNPq, Brazil; grant no. 421299/2018-5). MAR received a PhD fellowship from Coordenação de Aperfeiçoamento de Pessoal de Nível Superior (CAPES, Brazil; Finance code 001). ALC received a postdoctoral fellowship from FAPESP (grant no. 2017/07484-4) and MLSM received a fellowship from CNPq (grant no. 304797/2019-7). The funders had no role in study design, data collection and analysis, decision to publish or preparation of the manuscript.

Availability of data and materials

The data generated in the present study may be requested from the corresponding author.

Authors' contributions

MAR and ALC conceived, designed, and performed the experiments, and confirm the authenticity of all the raw data. MAR, ALC, CM and MLSM analyzed the data. MLSM and CM contributed the reagents/materials/analysis tools. MLSM and MAR wrote the original draft of the manuscript. MLSM revised the manuscript. All authors read and approved the final version of the manuscript.

Ethics approval and consent to participate

Not applicable.

Patient consent for publication

Not applicable.

Competing interests

The authors declare that they have no competing interests.

References

1 

Chen YQ, Cipriano SC, Arenkiel JM and Miller FR: Tumor suppression by p21WAF1. Cancer Res. 55:4536–4539. 1995.PubMed/NCBI

2 

Yang ZY, Perkins ND, Ohno T, Nabel EG and Nabel GJ: The p21 cyclin-dependent kinase inhibitor suppresses tumorigenicity in vivo. Nat Med. 1:1052–1056. 1995. View Article : Google Scholar : PubMed/NCBI

3 

Kim YT, Cho NH, Park SW and Kim JW: Underexpression of cyclin-dependent kinase (CDK) inhibitors in cervical carcinoma. Gynecol Oncol. 71:38–45. 1998. View Article : Google Scholar : PubMed/NCBI

4 

Kim YT and Zhao M: Aberrant cell cycle regulation in cervical carcinoma. Yonsei Med J. 46:597–613. 2005. View Article : Google Scholar : PubMed/NCBI

5 

Huo W, Zhai S, Wang Y, Qiang X, Na R, Gui H, Wu N, Cao Y and Bai H: Relevance research between the expression of p16INK4a, Notch1, and hTERC genes: The development of HPV16-positive cervical cancer. J Clin Lab Anal. 34:e232072020. View Article : Google Scholar : PubMed/NCBI

6 

Medema RH, Herrera RE, Lam F and Weinberg RA: Growth suppression by p16ink4 requires functional retinoblastoma protein. Proc Natl Acad Sci USA. 92:6289–6293. 1995. View Article : Google Scholar : PubMed/NCBI

7 

Sherr CJ and Roberts JM: CDK inhibitors: Positive and negative regulators of G1-phase progression. Genes Dev. 13:1501–1512. 1999. View Article : Google Scholar : PubMed/NCBI

8 

Israels ED and Israels LG: The cell cycle. Stem Cells. 19:88–91. 2001. View Article : Google Scholar : PubMed/NCBI

9 

Pei XH and Xiong Y: Biochemical and cellular mechanisms of mammalian CDK inhibitors: A few unresolved issues. Oncogene. 24:2787–2795. 2005. View Article : Google Scholar : PubMed/NCBI

10 

Nehls K, Vinokurova S, Schmidt D, Kommoss F, Reuschenbach M, Kisseljov F, Einenkel J, von Knebel Doeberitz M and Wentzeusen N: p16 methylation does not affect protein expression in cervical carcinogenesis. Eur J Cancer. 44:2496–2505. 2008. View Article : Google Scholar : PubMed/NCBI

11 

Lin CK, Liu ST, Chang CC and Huang SM: Regulatory mechanisms of fluvastatin and lovastatin for the p21 induction in human cervical cancer HeLa cells. PLoS One. 14:e02144082019. View Article : Google Scholar : PubMed/NCBI

12 

Li M, Yang J, Liu K, Yang J, Zhan X, Wang L, Shen X, Chen J and Mao Z: p16 promotes proliferation in cervical carcinoma cells through CDK6-HuR-IL1A axis. J Cancer. 11:1457–1467. 2020. View Article : Google Scholar : PubMed/NCBI

13 

Klaes R, Friedrich T, Spitkovsky D, Ridder R, Rudy W, Petry U, Dallenbach-Hellweg G, Schmidt D and von Knebel Doeberitz M: Overexpression of p16(INK4A) as a specific marker for dysplastic and neoplastic epithelial cells of the cervix uteri. Int J Cancer. 92:276–284. 2001. View Article : Google Scholar : PubMed/NCBI

14 

van de Putte G, Holm R, Lie AK, Tropé CG and Kristensen GB: Expression of p27, p21, and p16 protein in early squamous cervical cancer and its relation to prognosis. Gynecol Oncol. 89:140–147. 2003. View Article : Google Scholar : PubMed/NCBI

15 

Volgareva G, Zavalishina L, Andreeva Y, Frank G, Krutikova E, Golovina D, Bliev A, Spitkovsky D, Ermilova V and Kisseljov F: Protein p16 as a marker of dysplastic and neoplastic alterations in cervical epithelial cells. BMC Cancer. 4:582004. View Article : Google Scholar : PubMed/NCBI

16 

Bahnassy AA, Zekri AR, Alam El-Din HM, Aboubakr AA, Kamel K, El-Sabah MT and Mokhtar NM: The role of cyclins and cyclins inhibitors in the multistep process of HPV-associated cervical carcinoma. J Egypt Natl Cancer Inst. 18:292–302. 2006.PubMed/NCBI

17 

Yoruker EE, Mert U, Bugra D, Yamaner S and Dalay N: Promoter and histone methylation and p16(INK4A) gene expression in colon cancer. Exp Ther Med. 4:865–870. 2012. View Article : Google Scholar : PubMed/NCBI

18 

Zhang CY, Bao W and Wang LH: Downregulation of p16(ink4a) inhibits cell proliferation and induces G1 cell cycle arrest in cervical cancer cells. Int J Mol Med. 33:1577–1585. 2014. View Article : Google Scholar : PubMed/NCBI

19 

Wu H, Zhang J and Shi H: Expression of cancer stem markers could be influenced by silencing of p16 gene in HeLa cervical carcinoma cells. Eur J Gynaecol Oncol. 37:221–225. 2016.PubMed/NCBI

20 

Merlo A, Herman JG, Mao L, Lee DJ, Gabrielson E, Burger PC, Baylin SB and Sidransky D: 5′ CpG island methylation is associated with transcriptional silencing of the tumour suppressor p16/CDKN2/MTS1 in human cancers. Nat Med. 1:686–692. 1995. View Article : Google Scholar : PubMed/NCBI

21 

Lin Z, Gao M, Zhang X, Kim YS, Lee ES, Kim HK and Kim I: The hypermethylation and protein expression of p16 INK4A and DNA repair gene O6-methylguanine-DNA methyltransferase in various uterine cervical lesions. J Cancer Res Clin Oncol. 131:364–370. 2005. View Article : Google Scholar : PubMed/NCBI

22 

Beyer S, Zhu J, Mayr D, Kuhn C, Schulze S, Hofmann S, Dannecker C, Jeschke U and Kost BP: Histone H3 acetyl K9 and histone H3 tri methyl K4 as prognostic markers for patients with cervical cancer. Int J Mol Sci. 18:4772017. View Article : Google Scholar : PubMed/NCBI

23 

Santos-Rosa H, Schneider R, Bannister AJ, Sherriff J, Bernstein BE, Tolga Emre NC, Schreiber SL, Mellor J and Kouzarides T: Active genes are tri-methylated at K4 of histone H3. Nature. 419:407–411. 2002. View Article : Google Scholar : PubMed/NCBI

24 

Cai Y, Zhang Y, Loh YP, Tng JQ, Lim MC, Cao Z, Raju A, Aiden EL, Li S, Manikandan L, et al: H3K27me3-rich genomic regions can function as silencers to repress gene expression via chromatin interactions. Nature Commun. 12:7192021. View Article : Google Scholar : PubMed/NCBI

25 

McLaughlin-Drubin ME, Crum CP and Münger K: Human papillomavirus E7 oncoprotein induces KDM6A and KDM6B histone demethylase expression and causes epigenetic reprogramming. Proc Natl Acad Sci USA. 108:2130–2135. 2011. View Article : Google Scholar : PubMed/NCBI

26 

McLaughlin-Drubin ME, Park D and Munger K: Tumor suppressor p16INK4A is necessary for survival of cervical carcinoma cell lines. Proc Natl Acad Sci USA. 110:16175–16180. 2013. View Article : Google Scholar : PubMed/NCBI

27 

Yokoyama Y, Takahashi Y, Morishita S, Hashimoto M and Tamaya T: Introduction of p21(Waf1/Cip1) gene into a carcinoma cell line of the uterine cervix with inactivated p53. Cancer Lett. 116:233–239. 1997. View Article : Google Scholar : PubMed/NCBI

28 

Fang JY and Lu YY: Effects of histone acetylation and DNA methylation on p21(WAF1) regulation. World J Gastroenterol. 8:400–405. 2002. View Article : Google Scholar : PubMed/NCBI

29 

Chen YX, Fang JY, Lu R and Qiu DK: Expression of p21(WAF1) is related to acetylation of histone H3 in total chromatin in human colorectal cancer. World J Gastroenterol. 13:2209–2213. 2007. View Article : Google Scholar : PubMed/NCBI

30 

Karmodiya K, Krebs AR, Oulad-Abdelghani M, Kimura H and Tora L: H3K9 and H3K14 acetylation co-occur at many gene regulatory elements, while H3K14ac marks a subset of inactive inducible promoters in mouse embryonic stem cells. BMC Genomics. 13:4242012. View Article : Google Scholar : PubMed/NCBI

31 

Sami S, Höti N, Xu HM, Shen Z and Huang X: Valproic acid inhibits the growth of cervical cancer both in vitro and in vivo. J Biochem. 144:357–362. 2008. View Article : Google Scholar : PubMed/NCBI

32 

Tsai C, Leslie JS, Franko-Tobin LG, Prasnal MC, Yang T, Vienna Mackey L, Fuselier JA, Coy DH, Liu M, Yu C and Sun L: Valproic acid suppresses cervical cancer tumor progression possibly via activating Notch1 signaling and enhances receptor-targeted cancer chemotherapeutic via activating somatostatin receptor type II. Arch Gynecol Obstetr. 288:393–400. 2013. View Article : Google Scholar : PubMed/NCBI

33 

Mawatari T, Ninomiya I, Inokuchi M, Harada S, Hayashi H, Oyama K, Makino I, Nakagawara H, Miyashita T, Tajima H, et al: Valproic acid inhibits proliferation of HER2-expressing breast cancer cells by inducing cell cycle arrest and apoptosis through Hsp70 acetylation. Int J Oncol. 47:2073–2081. 2015. View Article : Google Scholar : PubMed/NCBI

34 

Lipska K, Filip A and Gumieniczek A: The impact of chlorambucil and valproic acid on cell viability, apoptosis, and expression of p21, HDM2, BCL2 and MCL1 genes in chronic lymphocytic leukemia. Cells. 10:10882021. View Article : Google Scholar : PubMed/NCBI

35 

Luna-Palencia GR, Correa-Basurto J, Trujillo-Ferrara J, Meraz-Ríos MA and Vásquez-Moctezuma I: Epigenetic evaluation of N-(2-hydroxyphenyl)-2-propylpentanamide, a valproic acid aryl derivative with activity against HeLa cells. Curr Mol Pharmacol. 14:570–578. 2021. View Article : Google Scholar : PubMed/NCBI

36 

Richon VM, Sandhoff TW, Rifkind RA and Marks PA: Histone deacetylase inhibitor selectively induces p21WAF1 expression and gene-associated histone acetylation. Proc Natl Acad Sci USA. 97:10014–10019. 2000. View Article : Google Scholar : PubMed/NCBI

37 

Minucci S and Pelicci PG: Histone deacetylase inhibitors and the promise of epigenetic (and more) treatments for cancer. Nat Rev Cancer. 6:38–51. 2006. View Article : Google Scholar : PubMed/NCBI

38 

Lin YC, Lin JH, Chou CW, Chang YF, Yeh SH and Chen CC: Statins increase p21 through inhibition of histone deacetylase activity and release of promoter-associated HDAC1/2. Cancer Res. 68:2375–2383. 2008. View Article : Google Scholar : PubMed/NCBI

39 

Lee S, Park JR, Seo MS, Roh KH, Park SB, Hwang JW, Sun B, Seo K, Lee YS, Kang SK, et al: Histone deacetylase inhibitors decrease proliferation potential and multilineage differentiation capability of human mesenchymal stem cells. Cell Prolif. 42:711–720. 2009. View Article : Google Scholar : PubMed/NCBI

40 

Aizawa S and Yamamuro Y: Valproate administration to mice increases hippocampal p21 expression by altering genomic DNA methylation. Neuroreport. 26:915–920. 2015. View Article : Google Scholar : PubMed/NCBI

41 

Guo Q, Li X, Han H, Li C, Liu S, Gao W and Sun G: Histone lysine methylation in TGF-β1 mediated p21 gene expression in rat mesangial cells. Biomed Res Int. 2016:69272342016. View Article : Google Scholar : PubMed/NCBI

42 

Li X, Li C, Li X, Cui P, Li Q, Guo Q, Han H, Liu S and Sun G: Involvement of histone lysine methylation in p21 gene expression in rat kidney in vivo and rat mesangial cells in vitro under diabetic conditions. J Diabetes Res. 2016:38532422016. View Article : Google Scholar : PubMed/NCBI

43 

Göttlicher M, Minucci S, Zhu P, Krämer OH, Schimpf A, Giavara S, Sleeman JP, Lo Coco F, Nervi C, Pelicci PG and Heinzel T: Valproic acid defines a novel class of HDAC inhibitors inducing differentiation of transformed cells. EMBO J. 20:6969–6978. 2001. View Article : Google Scholar : PubMed/NCBI

44 

Phiel CJ, Zhang F, Huang EY, Guenther MG, Lazar MA and Klein PS: Histone deacetylase is a direct target of valproic acid, a potent anticonvulsant, mood stabilizer, and teratogen. J Biol Chem. 276:36734–36741. 2001. View Article : Google Scholar : PubMed/NCBI

45 

Peterson GM and Naunton M: Valproate: A simple chemical with so much to offer. J Clin Pharm Therap. 30:417–421. 2005. View Article : Google Scholar

46 

Terbach N and Williams RSB: Structure-function studies for the panacea, valproic acid. Biochem Soc Trans. 37:1126–1132. 2009. View Article : Google Scholar : PubMed/NCBI

47 

Tomson T, Battino D and Perucca E: Valproic acid after five decades of use in epilepsy: Time to reconsider the indications of a time-honoured drug. Lancet Neurol. 15:210–218. 2016. View Article : Google Scholar : PubMed/NCBI

48 

Makarević J, Rutz J, Juengel E, Maxeiner S, Tsaur I, Chun FKH, Bereiter-Hahn J and Blaheta RA: Influence of the HDAC inhibitor valproic acid on the growth and proliferation of temsirolimus-resistant prostate cancer cells in vitro. Cancers (Basel). 11:5662019. View Article : Google Scholar : PubMed/NCBI

49 

Romoli M, Mazzocchetti P, D'Alonzo R, Siliquini S, Rinaldi VE, Verrotti A, Calabresi P and Costa C: Valproic acid and epilepsy: From molecular mechanisms to clinical evidences. Curr Neuropharmacol. 17:926–946. 2019. View Article : Google Scholar : PubMed/NCBI

50 

Zhang Y, Zhang Y, Li M, Meng F, Yu Z, Chen Y and Cui G: Combination of SB431542, CHIR99021 and PD0325901 has a synergic effect on abrogating valproic acid-induced epithelial-mesenchymal transition and stemness in HeLa, 5637 and SCC-15 cells. Oncol Rep. 41:3545–3554. 2019.PubMed/NCBI

51 

Han W, Yu F, Wang R, Guan W and Zhi F: Valproic acid sensitizes glioma cells to luteolin through induction of apoptosis and autophagy via Akt signaling. Cell Mol Neurobiol. 41:1625–1634. 2021. View Article : Google Scholar : PubMed/NCBI

52 

Johannessen CU and Johannessen SI: Valproate: Past, present, and future. CNS Drug Rev. 9:199–216. 2003. View Article : Google Scholar : PubMed/NCBI

53 

Chateauvieux S, Morceau F, Dicato M and Diederich M: Molecular and therapeutic potential and toxicity of valproic acid. J Biomed Biotechnol. 2010:4793642010. View Article : Google Scholar : PubMed/NCBI

54 

Mello MLS: Sodium valproate-induced chromatin remodeling. Front Cell Dev Biol. 9:6455182021. View Article : Google Scholar : PubMed/NCBI

55 

Sargolzaei J, Rabbani-Chadegani A, Mollaei H and Deezagi A: Spectroscopic analysis of the interaction of valproic acid with histone H1 in solution and in chromatin structure. Int J Biol Macromol. 99:427–432. 2017. View Article : Google Scholar : PubMed/NCBI

56 

de Campos Vidal B and Mello MLS: Sodium valproate (VPA) interactions with DNA and histones. Int J Biol Macromol. 163:219–231. 2020. View Article : Google Scholar : PubMed/NCBI

57 

Baumann C, Zhang X, Zhu L, Fan Y and De La Fuente R: Changes in chromatin accessibility landscape and histone H3 core acetylation during valproic acid-induced differentiation of embryonic stem cells. Epigenetics Chromatin. 14:582021. View Article : Google Scholar : PubMed/NCBI

58 

Vidal BC and Mello MLS: Data on FTIR spectra of mixtures of sodium valproate (VPA) and histones H1 and H3. Latin Amer Data Sci. 1:102–109. 2022. View Article : Google Scholar

59 

Gurvich N, Tsygankova OM, Meinkoth JL and Klein PS: Histone deacetylase is a target of valproic acid-mediated cellular differentiation. Cancer Res. 64:1079–1086. 2004. View Article : Google Scholar : PubMed/NCBI

60 

Dejligbjerg M, Grauslund M, Litman T, Collins L, Qian X, Jeffers M, Lichenstein H, Jensen PB and Sehested M: Differential effects of class I isoform histone deacetylase depletion and enzymatic inhibition by belinostat or valproic acid in HeLa cells. Mol Cancer. 7:702008. View Article : Google Scholar : PubMed/NCBI

61 

Felisbino MB, Tamashiro WMSC and Mello MLS: Chromatin remodeling, cell proliferation and cell death in valproic acid-treated HeLa cells. PLoS One. 6:e291442011. View Article : Google Scholar : PubMed/NCBI

62 

Veronezi GMB, Felisbino MB, Gatti MSV, Mello MLS and Vidal BC: DNA methylation changes in valproic acid-treated HeLa cells as assessed by image analysis, immunofluorescence and vibrational microspectroscopy. PLoS One. 12:e01707402017. View Article : Google Scholar : PubMed/NCBI

63 

Rocha MA, Veronezi GMB, Felisbino MB, Gatti MSV, Tamashiro WMSC and Mello MLS: Sodium valproate and 5-aza-2′-deoxycytidine differentially modulate DNA demethylation in G1 phase-arrested and proliferative HeLa cells. Sci Rep. 9:182362019. View Article : Google Scholar : PubMed/NCBI

64 

Rocha MA, Vidal BC and Mello MLS: Sodium valproate modulates the methylation status of lysine residues 4, 9 and 27 in histone H3 of HeLa cells. Curr Mol Pharmacol. 16:197–210. 2023. View Article : Google Scholar : PubMed/NCBI

65 

Tringler B, Gup CJ, Singh M, Groshong S, Shroyer AL, Heinz DE and Shroyer KR: Evaluation of p16INK4a and pRb expression in cervical squamous and glandular neoplasia. Hum Pathol. 35:689–696. 2004. View Article : Google Scholar : PubMed/NCBI

66 

Rocha MA, Oliveira CBM and Mello MLS: Sodium valproate cytotoxicity effects as assessed by the MTT assay. Repositório de Dados de Pesquisa da Unicamp; version 2, . 2021

67 

Han BR, You BR and Park WH: Valproic acid inhibits the growth of HeLa cervical cancer cells via caspase-dependent apoptosis. Oncol Rep. 30:2999–3005. 2013. View Article : Google Scholar : PubMed/NCBI

68 

Hashemi N, Zoshk MY, Rahidian A, Laripour R, Fasihi H, Hami Z and Chamanara M: Anti-proliferative and apoptotic effects of valproic acid on HeLa cells. Int J Cancer Manag. 15:e1202242022. View Article : Google Scholar

69 

Kondo Y, Shen L and Issa JPJ: Critical role of histone methylation in tumor suppressor gene silencing in colorectal cancer. Mol Cell Biol. 23:206–215. 2003. View Article : Google Scholar : PubMed/NCBI

70 

Sanmukh SG, Dos Santos NJ, Barquilha CN, Cucielo MS, de Carvalho M, Dos Reis PP, Delella FK, Carvalho HF and Felisbino SL: Bacteriophages M13 and T4 increase the expression of anchorage-dependent survival pathway genes and down regulate androgen receptor expression in LNCaP prostate cell line. Viruses. 13:17542021. View Article : Google Scholar : PubMed/NCBI

71 

Muller PY, Janovjak H, Miserez AR and Dobbie Z: Processing of gene expression data generated by quantitative real-time RT-PCR. Biotechniques. 32:1372–1374. 13761378–1379. 2002.PubMed/NCBI

72 

Simon P: Q-Gene: Processing quantitative real-time RT-PCR data. Bioinformatics. 19:1439–1440. 2003. View Article : Google Scholar : PubMed/NCBI

73 

Livak KJ and Schmittgen TD: Analysis of relative gene expression data using real-time quantitative PCR and the 2(−Delta Delta C(T)) method. Methods. 25:402–408. 2001. View Article : Google Scholar : PubMed/NCBI

74 

Matheu A, Klatt P and Serrano M: Regulation of the INK4a/ARF locus by histone deacetylase inhibitors. J Biol Chem. 280:42433–42441. 2005. View Article : Google Scholar : PubMed/NCBI

75 

Yewdell JW: Not such a dismal science: The economics of protein synthesis, folding, degradation and antigen processing. Trends Cell Biol. 11:294–297. 2001. View Article : Google Scholar : PubMed/NCBI

76 

Sun Y, Chen J, Huang SYN, Su YP, Wang W, Agama K, Saha S, Jenkins LM, Pascal JM and Pommier Y: PARylation prevents the proteasomal degradation of topoisomerase I DNA-protein crosslinks and induces their deubiquitylation. Nat Commun. 12:50102021. View Article : Google Scholar : PubMed/NCBI

77 

Block MF, Delley CL, Keller LML, Stuehlinger TT and Weber-Ban E: Electrostatic interactions guide substrate recognition of the prokaryotic ubiquitin-like protein ligase PafA. Nat Commun. 14:52662023. View Article : Google Scholar : PubMed/NCBI

78 

Kinger S, Jagtap YA, Dubey AR, Kumar P, Choudhary A, Karmakar S, Lal G, Prajapti VK, Jha HC, Gutti RK and Mishra A: Valproate mediated proteasome dysfunctions induce apoptosis. Adv Therap. 23004212024. View Article : Google Scholar

79 

Zupkovitz G, Grausenburger R, Brunmeir R, Senese S, Tischler J, Jurkin J, Rembold M, Meunier D, Egger G, Lagger S, et al: The cyclin-dependent kinase inhibitor p21 is a crucial target for histone deacetylase 1 as a regulator of cellular proliferation. Mol Cell Biol. 30:1171–1181. 2010. View Article : Google Scholar : PubMed/NCBI

80 

Fan J, Lou B, Chen W, Zhang J, Lin S, Lv FF and Chen Y: Down-regulation of HDAC5 inhibits growth of human hepatocellular carcinoma by induction of apoptosis and cell cycle arrest. Tumor Biol. 35:11523–11532. 2014. View Article : Google Scholar

81 

Chun SM, Lee JY, Choi J, Lee JH, Hwang JJ, Kim CS, Suh YA and Jang SJ: Epigenetic modulation with HDAC inhibitor CG200745 induces anti-proliferation in non-small cell lung cancer cells. PLoS One. 10:e01193792015. View Article : Google Scholar : PubMed/NCBI

82 

Han JW, Ahn SH, Park SH, Wang SY, Bae GU, Seo DW, Kwon HK, Hong S, Lee HY, Lee YW and Lee HW: Apicidin, a histone deacetylase inhibitor, inhibits proliferation of tumor cells via induction of p21WAF1/Cip1 and gelsolin. Cancer Res. 60:6068–6074. 2000.PubMed/NCBI

83 

Kim YB, Ki SW, Yoshida M and Horinouchi S: Mechanism of cell cycle arrest caused by histone deacetylase inhibitors in human carcinoma cells. J Antibiot (Tokyo). 53:1191–1200. 2000. View Article : Google Scholar : PubMed/NCBI

84 

Psilopatis I, Garmpis N, Garmpi A, Vrettou K, Sarantis P, Koustas E, Antoniou EA, Dimitroulis D, Kourakis G, Karamouzis MV, et al: The emerging role of histone deacetylases inhibitors in cervical cancer therapy. Cancers (Basel). 15:22222023. View Article : Google Scholar : PubMed/NCBI

Related Articles

  • Abstract
  • View
  • Download
  • Twitter
Copy and paste a formatted citation
Spandidos Publications style
Rocha MA, Cardoso AL, Martins C and Mello MS: Sodium valproate affects the expression of p16<sup>INK4a</sup> and p21<sup>WAFI/Cip1</sup> cyclin‑dependent kinase inhibitors in HeLa cells. Oncol Lett 28: 432, 2024.
APA
Rocha, M.A., Cardoso, A.L., Martins, C., & Mello, M.S. (2024). Sodium valproate affects the expression of p16<sup>INK4a</sup> and p21<sup>WAFI/Cip1</sup> cyclin‑dependent kinase inhibitors in HeLa cells. Oncology Letters, 28, 432. https://doi.org/10.3892/ol.2024.14563
MLA
Rocha, M. A., Cardoso, A. L., Martins, C., Mello, M. S."Sodium valproate affects the expression of p16<sup>INK4a</sup> and p21<sup>WAFI/Cip1</sup> cyclin‑dependent kinase inhibitors in HeLa cells". Oncology Letters 28.3 (2024): 432.
Chicago
Rocha, M. A., Cardoso, A. L., Martins, C., Mello, M. S."Sodium valproate affects the expression of p16<sup>INK4a</sup> and p21<sup>WAFI/Cip1</sup> cyclin‑dependent kinase inhibitors in HeLa cells". Oncology Letters 28, no. 3 (2024): 432. https://doi.org/10.3892/ol.2024.14563
Copy and paste a formatted citation
x
Spandidos Publications style
Rocha MA, Cardoso AL, Martins C and Mello MS: Sodium valproate affects the expression of p16<sup>INK4a</sup> and p21<sup>WAFI/Cip1</sup> cyclin‑dependent kinase inhibitors in HeLa cells. Oncol Lett 28: 432, 2024.
APA
Rocha, M.A., Cardoso, A.L., Martins, C., & Mello, M.S. (2024). Sodium valproate affects the expression of p16<sup>INK4a</sup> and p21<sup>WAFI/Cip1</sup> cyclin‑dependent kinase inhibitors in HeLa cells. Oncology Letters, 28, 432. https://doi.org/10.3892/ol.2024.14563
MLA
Rocha, M. A., Cardoso, A. L., Martins, C., Mello, M. S."Sodium valproate affects the expression of p16<sup>INK4a</sup> and p21<sup>WAFI/Cip1</sup> cyclin‑dependent kinase inhibitors in HeLa cells". Oncology Letters 28.3 (2024): 432.
Chicago
Rocha, M. A., Cardoso, A. L., Martins, C., Mello, M. S."Sodium valproate affects the expression of p16<sup>INK4a</sup> and p21<sup>WAFI/Cip1</sup> cyclin‑dependent kinase inhibitors in HeLa cells". Oncology Letters 28, no. 3 (2024): 432. https://doi.org/10.3892/ol.2024.14563
Follow us
  • Twitter
  • LinkedIn
  • Facebook
About
  • Spandidos Publications
  • Careers
  • Cookie Policy
  • Privacy Policy
How can we help?
  • Help
  • Live Chat
  • Contact
  • Email to our Support Team