Spandidos Publications Logo
  • About
    • About Spandidos
    • Aims and Scopes
    • Abstracting and Indexing
    • Editorial Policies
    • Reprints and Permissions
    • Job Opportunities
    • Terms and Conditions
    • Contact
  • Journals
    • All Journals
    • Oncology Letters
      • Oncology Letters
      • Information for Authors
      • Editorial Policies
      • Editorial Board
      • Aims and Scope
      • Abstracting and Indexing
      • Bibliographic Information
      • Archive
    • International Journal of Oncology
      • International Journal of Oncology
      • Information for Authors
      • Editorial Policies
      • Editorial Board
      • Aims and Scope
      • Abstracting and Indexing
      • Bibliographic Information
      • Archive
    • Molecular and Clinical Oncology
      • Molecular and Clinical Oncology
      • Information for Authors
      • Editorial Policies
      • Editorial Board
      • Aims and Scope
      • Abstracting and Indexing
      • Bibliographic Information
      • Archive
    • Experimental and Therapeutic Medicine
      • Experimental and Therapeutic Medicine
      • Information for Authors
      • Editorial Policies
      • Editorial Board
      • Aims and Scope
      • Abstracting and Indexing
      • Bibliographic Information
      • Archive
    • International Journal of Molecular Medicine
      • International Journal of Molecular Medicine
      • Information for Authors
      • Editorial Policies
      • Editorial Board
      • Aims and Scope
      • Abstracting and Indexing
      • Bibliographic Information
      • Archive
    • Biomedical Reports
      • Biomedical Reports
      • Information for Authors
      • Editorial Policies
      • Editorial Board
      • Aims and Scope
      • Abstracting and Indexing
      • Bibliographic Information
      • Archive
    • Oncology Reports
      • Oncology Reports
      • Information for Authors
      • Editorial Policies
      • Editorial Board
      • Aims and Scope
      • Abstracting and Indexing
      • Bibliographic Information
      • Archive
    • Molecular Medicine Reports
      • Molecular Medicine Reports
      • Information for Authors
      • Editorial Policies
      • Editorial Board
      • Aims and Scope
      • Abstracting and Indexing
      • Bibliographic Information
      • Archive
    • World Academy of Sciences Journal
      • World Academy of Sciences Journal
      • Information for Authors
      • Editorial Policies
      • Editorial Board
      • Aims and Scope
      • Abstracting and Indexing
      • Bibliographic Information
      • Archive
    • International Journal of Functional Nutrition
      • International Journal of Functional Nutrition
      • Information for Authors
      • Editorial Policies
      • Editorial Board
      • Aims and Scope
      • Abstracting and Indexing
      • Bibliographic Information
      • Archive
    • International Journal of Epigenetics
      • International Journal of Epigenetics
      • Information for Authors
      • Editorial Policies
      • Editorial Board
      • Aims and Scope
      • Abstracting and Indexing
      • Bibliographic Information
      • Archive
    • Medicine International
      • Medicine International
      • Information for Authors
      • Editorial Policies
      • Editorial Board
      • Aims and Scope
      • Abstracting and Indexing
      • Bibliographic Information
      • Archive
  • Articles
  • Information
    • Information for Authors
    • Information for Reviewers
    • Information for Librarians
    • Information for Advertisers
    • Conferences
  • Language Editing
Spandidos Publications Logo
  • About
    • About Spandidos
    • Aims and Scopes
    • Abstracting and Indexing
    • Editorial Policies
    • Reprints and Permissions
    • Job Opportunities
    • Terms and Conditions
    • Contact
  • Journals
    • All Journals
    • Biomedical Reports
      • Information for Authors
      • Editorial Policies
      • Editorial Board
      • Aims and Scope
      • Abstracting and Indexing
      • Bibliographic Information
      • Archive
    • Experimental and Therapeutic Medicine
      • Information for Authors
      • Editorial Policies
      • Editorial Board
      • Aims and Scope
      • Abstracting and Indexing
      • Bibliographic Information
      • Archive
    • International Journal of Epigenetics
      • Information for Authors
      • Editorial Policies
      • Editorial Board
      • Aims and Scope
      • Abstracting and Indexing
      • Bibliographic Information
      • Archive
    • International Journal of Functional Nutrition
      • Information for Authors
      • Editorial Policies
      • Editorial Board
      • Aims and Scope
      • Abstracting and Indexing
      • Bibliographic Information
      • Archive
    • International Journal of Molecular Medicine
      • Information for Authors
      • Editorial Policies
      • Editorial Board
      • Aims and Scope
      • Abstracting and Indexing
      • Bibliographic Information
      • Archive
    • International Journal of Oncology
      • Information for Authors
      • Editorial Policies
      • Editorial Board
      • Aims and Scope
      • Abstracting and Indexing
      • Bibliographic Information
      • Archive
    • Medicine International
      • Information for Authors
      • Editorial Policies
      • Editorial Board
      • Aims and Scope
      • Abstracting and Indexing
      • Bibliographic Information
      • Archive
    • Molecular and Clinical Oncology
      • Information for Authors
      • Editorial Policies
      • Editorial Board
      • Aims and Scope
      • Abstracting and Indexing
      • Bibliographic Information
      • Archive
    • Molecular Medicine Reports
      • Information for Authors
      • Editorial Policies
      • Editorial Board
      • Aims and Scope
      • Abstracting and Indexing
      • Bibliographic Information
      • Archive
    • Oncology Letters
      • Information for Authors
      • Editorial Policies
      • Editorial Board
      • Aims and Scope
      • Abstracting and Indexing
      • Bibliographic Information
      • Archive
    • Oncology Reports
      • Information for Authors
      • Editorial Policies
      • Editorial Board
      • Aims and Scope
      • Abstracting and Indexing
      • Bibliographic Information
      • Archive
    • World Academy of Sciences Journal
      • Information for Authors
      • Editorial Policies
      • Editorial Board
      • Aims and Scope
      • Abstracting and Indexing
      • Bibliographic Information
      • Archive
  • Articles
  • Information
    • For Authors
    • For Reviewers
    • For Librarians
    • For Advertisers
    • Conferences
  • Language Editing
Login Register Submit
  • This site uses cookies
  • You can change your cookie settings at any time by following the instructions in our Cookie Policy. To find out more, you may read our Privacy Policy.

    I agree
Search articles by DOI, keyword, author or affiliation
Search
Advanced Search
presentation
Oncology Letters
Join Editorial Board Propose a Special Issue
Print ISSN: 1792-1074 Online ISSN: 1792-1082
Journal Cover
September-2024 Volume 28 Issue 3

Full Size Image

Sign up for eToc alerts
Recommend to Library

Journals

International Journal of Molecular Medicine

International Journal of Molecular Medicine

International Journal of Molecular Medicine is an international journal devoted to molecular mechanisms of human disease.

International Journal of Oncology

International Journal of Oncology

International Journal of Oncology is an international journal devoted to oncology research and cancer treatment.

Molecular Medicine Reports

Molecular Medicine Reports

Covers molecular medicine topics such as pharmacology, pathology, genetics, neuroscience, infectious diseases, molecular cardiology, and molecular surgery.

Oncology Reports

Oncology Reports

Oncology Reports is an international journal devoted to fundamental and applied research in Oncology.

Experimental and Therapeutic Medicine

Experimental and Therapeutic Medicine

Experimental and Therapeutic Medicine is an international journal devoted to laboratory and clinical medicine.

Oncology Letters

Oncology Letters

Oncology Letters is an international journal devoted to Experimental and Clinical Oncology.

Biomedical Reports

Biomedical Reports

Explores a wide range of biological and medical fields, including pharmacology, genetics, microbiology, neuroscience, and molecular cardiology.

Molecular and Clinical Oncology

Molecular and Clinical Oncology

International journal addressing all aspects of oncology research, from tumorigenesis and oncogenes to chemotherapy and metastasis.

World Academy of Sciences Journal

World Academy of Sciences Journal

Multidisciplinary open-access journal spanning biochemistry, genetics, neuroscience, environmental health, and synthetic biology.

International Journal of Functional Nutrition

International Journal of Functional Nutrition

Open-access journal combining biochemistry, pharmacology, immunology, and genetics to advance health through functional nutrition.

International Journal of Epigenetics

International Journal of Epigenetics

Publishes open-access research on using epigenetics to advance understanding and treatment of human disease.

Medicine International

Medicine International

An International Open Access Journal Devoted to General Medicine.

Journal Cover
September-2024 Volume 28 Issue 3

Full Size Image

Sign up for eToc alerts
Recommend to Library

  • Article
  • Citations
    • Cite This Article
    • Download Citation
    • Create Citation Alert
    • Remove Citation Alert
    • Cited By
  • Similar Articles
    • Related Articles (in Spandidos Publications)
    • Similar Articles (Google Scholar)
    • Similar Articles (PubMed)
  • Download PDF
  • Download XML
  • View XML

  • Supplementary Files
    • Supplementary_Data1.pdf
    • Supplementary_Data2.pdf
    • Supplementary_Data3.xlsx
Article Open Access

Pan‑cancer analysis on the role of KMT2C expression in tumor progression and immunotherapy 

  • Authors:
    • Wei Cao
    • Yawen Xie
    • Li Cai
    • Mengqing Wang
    • Zhuoying Chen
    • Ziteng Wang
    • Jiajia Xv
    • Yuqing Wang
    • Rong Li
    • Xuesong Liu
    • Wenliang Wang
  • View Affiliations / Copyright

    Affiliations: Department of Thoracic Surgery, Second Affiliated Hospital of Anhui Medical University, Hefei, Anhui 230601, P.R. China, Inflammation and Immune Mediated Diseases Laboratory of Anhui Province, School of Pharmacy, Anhui Medical University, Hefei, Anhui 230032, P.R. China, Institute of Clinical Immunology, First Affiliated Hospital of Anhui Medical University, Hefei, Anhui 230022, P.R. China
    Copyright: © Cao et al. This is an open access article distributed under the terms of Creative Commons Attribution License.
  • Article Number: 444
    |
    Published online on: July 19, 2024
       https://doi.org/10.3892/ol.2024.14577
  • Expand metrics +
Metrics: Total Views: 0 (Spandidos Publications: | PMC Statistics: )
Metrics: Total PDF Downloads: 0 (Spandidos Publications: | PMC Statistics: )
Cited By (CrossRef): 0 citations Loading Articles...

This article is mentioned in:



Abstract

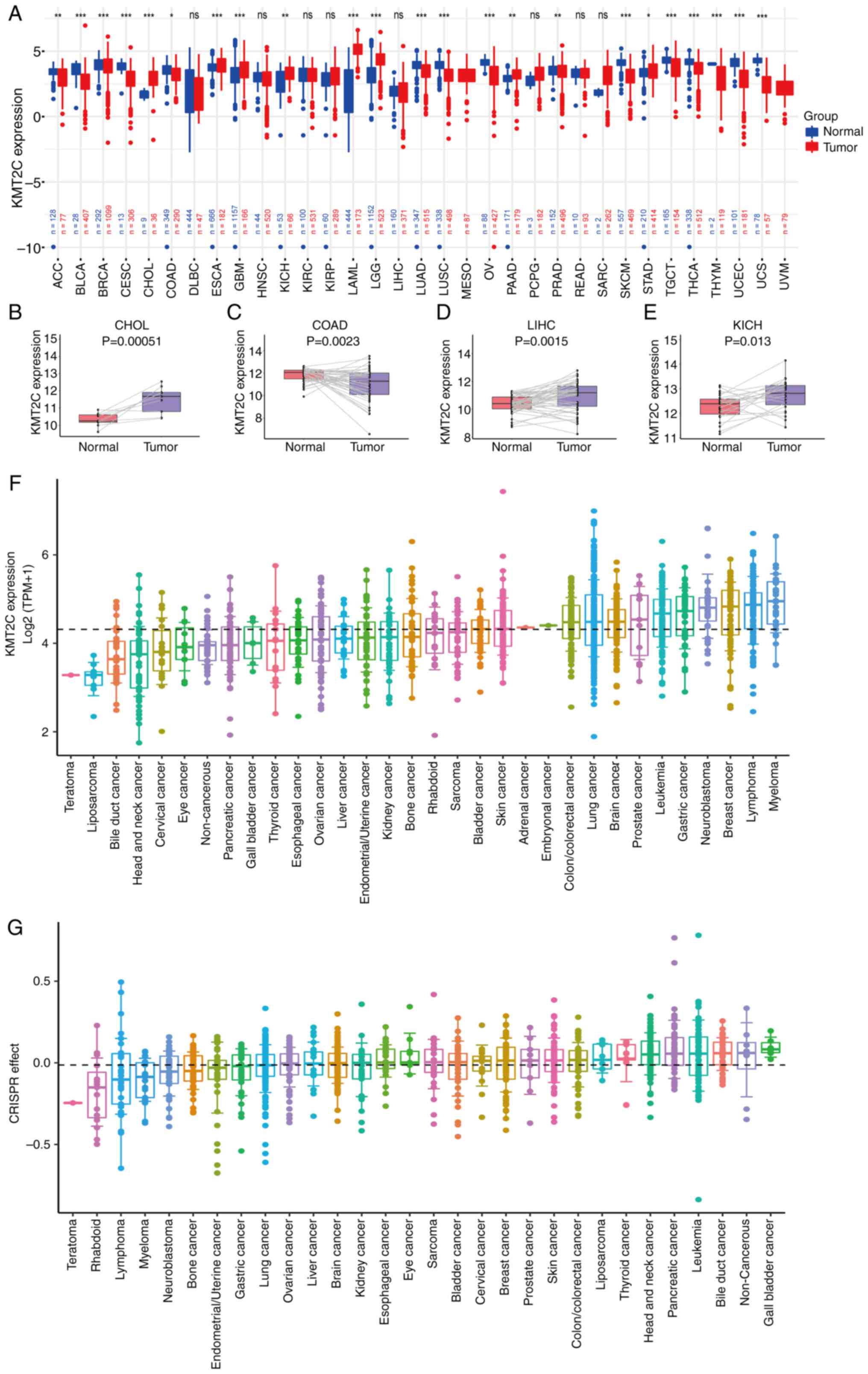
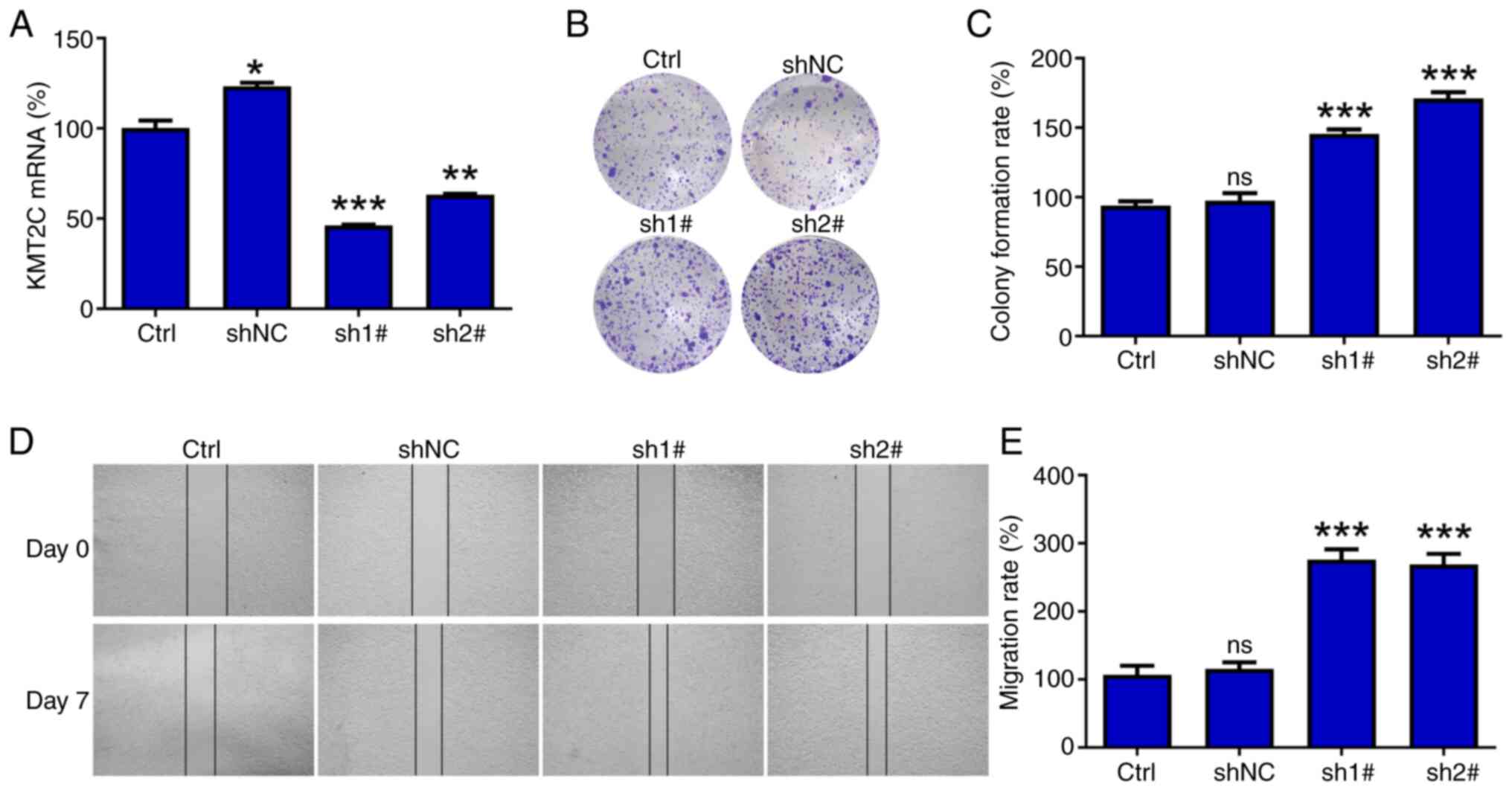
Histone lysine N‑methyltransferase 2C (KMT2C) is involved in transcriptional regulation and DNA damage repair. Mutations in KMT2C have been implicated in the progression, metastasis, and drug resistance of multiple cancer types. However, the roles of KMT2C in the regulation of tumor prognosis, immune cell infiltration and the immune microenvironment in these multiple cancer types remain unclear. Therefore, in the present study, data from The Cancer Genome Atlas and Genotype‑Tissue Expression databases were used for KMT2C expression analyses. Kaplan‑Meier and univariate Cox regression analyses were also performed to investigate the prognostic role of KMT2C. In addition, Gene Set Enrichment Analysis (GSEA) was conducted to study the KMT2C‑related signaling pathways. Tumor immune estimation resource 2 and single‑sample GSEA were conducted to investigate the correlation between KMT2C expression and immune cell infiltrations, and Spearman's analysis was conducted to study the correlations among KMT2C, tumor mutational burden, microsatellite instability, immune regulators, chemokines and immune receptors. Immunohistochemistry of patient kidney tumor samples was performed to verify the correlation between KMT2C and programmed death‑ligand 1 (PD‑L1) expression. Finally, RNA interference, wound healing and colony formation assays were conducted to evaluate the effects of KMT2C expression on cell proliferation and metastasis. The results of the present study demonstrated that KMT2C was highly expressed in multiple cancer types, was a protective factor in kidney renal clear cell carcinoma and ovarian serous cystadenocarcinoma, and a risk factor for lung squamous cell carcinoma and uveal melanoma. In addition, KMT2C levels were negatively correlated with immune‑activated pathways and the infiltration of immune cells, and positively correlated with inhibitory immune factors and tumor angiogenesis. Patients with low KMT2C expression had higher objective response rates to immunotherapy, and drug sensitivity analysis indicated that topoisomerase, histone deacetylase, DOT1‑like histone H3K79 methyltransferase and G9A nuclear histone lysine methyltransferase inhibitors could potentially be used to treat tumors with high KMT2C expression levels. Finally, the KMT2C and PD‑L1 expression levels were shown to be positively correlated, and KMT2C knockdown markedly promoted the proliferation and invasion capacities of A549 cells. In conclusion, the present study revealed that low KMT2C expression may be a promising biomarker for predicting the response of patients with cancer to immunotherapy. Conversely, high KMT2C expression was shown to promote tumor angiogenesis, which may contribute to the formation of the immunosuppressive tumor microenvironment.
View Figures

Figure 1

Figure 2

Figure 3

Figure 4

Figure 5

Figure 6

Figure 7

Figure 8

Figure 9

View References

1 

Kubli SP, Berger T, Araujo DV and Mak L: Beyond immune checkpoint blockade: Emerging immunological strategies. Nat Rev Drug Discov. 20:899–819. 2021. View Article : Google Scholar : PubMed/NCBI

2 

He X and Xu C: Immune checkpoint signaling and cancer immunotherapy. Cell Res. 30:660–669. 2020. View Article : Google Scholar : PubMed/NCBI

3 

Huang Q, Lei Y, Li X, Guo F and Liu M: A Highlight of the mechanisms of immune checkpoint blocker resistance. Front Cell Dev Biol. 8:5801402020. View Article : Google Scholar : PubMed/NCBI

4 

Waldman AD and Lenardo J: A guide to cancer immunotherapy: From T cell basic science to clinical practice. Nat Rev Immunol. 20:651–668. 2020. View Article : Google Scholar : PubMed/NCBI

5 

Kruger S, Ilmer M, Kobold S, Cadilha B, Endres S, Ormanns S, Schuebbe G, Renz BW, D'Haese JG, Schloesser H, et al: Advances in cancer immunotherapy 2019-latest trends. J Exp Clin Cancer Res. 38:2682019. View Article : Google Scholar : PubMed/NCBI

6 

Ribas A and Wolchok JD: Cancer immunotherapy using checkpoint blockade. Science. 359:1350–1355. 2018. View Article : Google Scholar : PubMed/NCBI

7 

Darvin P, Toor S and Elkord V: Immune checkpoint inhibitors: Recent progress and potential biomarkers. Exp Mol Med. 50:1–11. 2018. View Article : Google Scholar : PubMed/NCBI

8 

Acevedo J, Kimbrough E and Lou Y: Next generation of immune checkpoint inhibitors and beyond. J Hematol Oncol. 14:452021. View Article : Google Scholar

9 

Johnson D, Nebhan C, Moslehi J and Balko J: Immune-checkpoint inhibitors: Long-term implications of toxicity. Nat Rev Clin Oncol. 19:254–267. 2022. View Article : Google Scholar : PubMed/NCBI

10 

Franzin R, Netti G, Spadaccino F, Porta C, Gesualdo L, Stallone G, Castellano G and Ranieri E: The use of immune checkpoint inhibitors in oncology and the occurrence of AKI: Where do we stand? Front Immunol. 11:5742712020. View Article : Google Scholar : PubMed/NCBI

11 

Wright J, Powers A and Johnson D: Endocrine toxicities of immune checkpoint inhibitors. Nat Rev Endocrinol. 17:389–399. 2021. View Article : Google Scholar : PubMed/NCBI

12 

Rao R and Dou Y: Hijacked in cancer: The KMT2 (MLL) family of methyltransferases. Nat Rev Cancer. 15:334–346. 2015. View Article : Google Scholar : PubMed/NCBI

13 

Park K and Kim J: Transcriptional regulation by the KMT2 histone H3K4 methyltransferases. Biochim Biophys Acta Gene Regul Mech. 1863:1945452020. View Article : Google Scholar : PubMed/NCBI

14 

Zhai X and Brownell J: Biochemical perspectives on targeting KMT2 methyltransferases in cancer. Trends Pharmacol Sci. 42:688–699. 2021. View Article : Google Scholar : PubMed/NCBI

15 

Zhu J, Liu Z, Liang X, Wang L, Wu D, Mao W and Shen D: A Pan-Cancer study of KMT2 family as therapeutic targets in cancer. J Oncol. 2022:39822262022. View Article : Google Scholar : PubMed/NCBI

16 

Shen E, Shulha H, Weng Z and Akbarian S: Regulation of histone H3K4 methylation in brain development and disease. Philos Trans R Soc Lond B Biol Sci. 369:201305142014. View Article : Google Scholar : PubMed/NCBI

17 

Bochyńska A, Firzlaff J and Lüscher B: Modes of Interaction of KMT2 Histone H3 Lysine 4 Methyltransferase/COMPASS complexes with chromatin. Cells. 7:172018. View Article : Google Scholar : PubMed/NCBI

18 

Rampias T, Karagiannis D, Avgeris M, Polyzos A, Kokkalis A, Kanaki Z, Kousidou E, Tzetis M, Kanavakis E, Stravodimos K, et al: The lysine-specific methyltransferase KMT2C/MLL3 regulates DNA repair components in cancer. EMBO Rep. 20:e468212019. View Article : Google Scholar : PubMed/NCBI

19 

Chang A, Liu L, Ashby J, Wu D, Chen Y, O'Neill SS, Huang S, Wang J, Wang G, Cheng D, et al: Recruitment of KMT2C/MLL3 to DNA damage sites mediates DNA damage responses and regulates PARP inhibitor sensitivity in cancer. Cancer Res. 81:3358–3373. 2021. View Article : Google Scholar : PubMed/NCBI

20 

Mendiratta G, Ke E, Aziz M, Liarakos D, Tong M and Stites E: Cancer gene mutation frequencies for the U.S. population. Nat Commun. 12:59612021. View Article : Google Scholar : PubMed/NCBI

21 

Na F, Pan X, Chen J, Chen X, Wang M, Chi P, You L, Zhang L, Zhong A, Zhao L, et al: KMT2C deficiency promotes small cell lung cancer metastasis through DNMT3A-mediated epigenetic reprogramming. Nat Cancer. 3:753–767. 2022. View Article : Google Scholar : PubMed/NCBI

22 

Chen X, Zhang G, Chen B, Wang Y, Guo L, Cao L, Ren C, Wen L and Liao N: Association between histone lysine methyltransferase KMT2C mutation and clinicopathological factors in breast cancer. Biomed Pharmacother. 116:1089972019. View Article : Google Scholar : PubMed/NCBI

23 

Zhang P and Huang Y: Genomic alterations in KMT2 family predict outcome of immune checkpoint therapy in multiple cancers. J Hematol Oncol. 14:392021. View Article : Google Scholar : PubMed/NCBI

24 

Zhang R, Wu H, Xu M and Xie X: KMT2A/C mutations function as a potential predictive biomarker for immunotherapy in solid tumors. Biomark Res. 8:712020. View Article : Google Scholar : PubMed/NCBI

25 

Tu Z, Ouyang Q, Long X, Wu L, Li J, Zhu X and Huang K: Protein Disulfide-Isomerase A3 is a robust prognostic biomarker for cancers and predicts the immunotherapy response effectively. Front Immunol. 13:8375122022. View Article : Google Scholar : PubMed/NCBI

26 

Sun D, Wang J, Han Y, Dong X, Ge J, Zheng R, Shi X, Wang B, Li Z, Ren P, et al: TISCH: A comprehensive web resource enabling interactive single-cell transcriptome visualization of tumor microenvironment. Nucleic Acids Res. 49:D1420–D1430. 2021. View Article : Google Scholar : PubMed/NCBI

27 

Lamb J: The connectivity map: A new tool for biomedical research. Nat Rev Cancer. 7:54–60. 2007. View Article : Google Scholar : PubMed/NCBI

28 

Barretina J, Caponigro G, Stransky N, Venkatesan K, Margolin A, Kim S, Wilson CJ, Lehár J, Kryukov GV, Sonkin D, et al: The cancer cell line encyclopedia enables predictive modelling of anticancer drug sensitivity. Nature. 483:603–607. 2012. View Article : Google Scholar : PubMed/NCBI

29 

Jin Y, Wang Z, He D, Zhu Y, Chen X and Cao K: Identification of novel subtypes based on ssGSEA in immune-related prognostic signature for tongue squamous cell carcinoma. Cancer Med. 10:8693–8707. 2021. View Article : Google Scholar : PubMed/NCBI

30 

Liu J, Liu Q, Shen H, Liu Y, Wang Y, Wang G and Du J: Identification and validation of a three Pyroptosis-Related lncRNA signature for prognosis prediction in lung adenocarcinoma. Front Genet. 13:8386242022. View Article : Google Scholar : PubMed/NCBI

31 

Mariathasan S, Turley S, Nickles D, Castiglioni A, Yuen K, Wang Y, Kadel EE III, Koeppen H, Astarita JL, Cubas R, et al: TGFβ attenuates tumour response to PD-L1 blockade by contributing to exclusion of T cells. Nature. 554:544–548. 2018. View Article : Google Scholar : PubMed/NCBI

32 

Xiong D, Wang Y and You M: A gene expression signature of TREM2hi macrophages and γδ T cells predicts immunotherapy response. Nat Commun. 11:50842020. View Article : Google Scholar : PubMed/NCBI

33 

Zhao J, Chen A, Gartrell R, Silverman A, Aparicio A, Chu T, Bordbar D, Shan D, Samanamud J, Mahajan A, et al: Immune and genomic correlates of response to anti-PD-1 immunotherapy in glioblastoma. Nat Med. 25:462–469. 2019. View Article : Google Scholar : PubMed/NCBI

34 

Kim S, Cristescu R, Bass A, Kim M, Odegaard J, Kim K, Liu XQ, Sher X, Jung H, Lee M, et al: Comprehensive molecular characterization of clinical responses to PD-1 inhibition in metastatic gastric cancer. Nat Med. 24:1449–1458. 2018. View Article : Google Scholar : PubMed/NCBI

35 

Amin MB, Greene FL, Edge SB, Compton CC, Gershenwald JE and Brookland R: The Eighth Edition AJCC Cancer Staging Manual: Continuing to build a bridge from a population-based to a more ‘personalized’ approach to cancer staging. CA Cancer J Clin. 67:93–99. 2017. View Article : Google Scholar : PubMed/NCBI

36 

Livak KJ and Schmittgen TD: Analysis of relative gene expression data using real-time quantitative PCR and the 2(−Delta Delta C(T)) method. Methods. 25:402–408. 2001. View Article : Google Scholar : PubMed/NCBI

37 

Wang WL, Jiang ZR, Hu C, Chen C, Hu ZQ, Wang AL, Wang L, Liu J, Wang WC and Liu QS: Pharmacologically inhibiting phosphoglycerate kinase 1 for glioma with NG52. Acta Pharmacol Sin. 42:633–640. 2021. View Article : Google Scholar : PubMed/NCBI

38 

Pan D, Kobayashi A, Jiang P, Ferrari de Andrade L, Tay RE, Luoma AM, Tsoucas D, Qiu X, Lim K, Rao P, et al: A major chromatin regulator determines resistance of tumor cells to T cell-mediated killing. Science. 359:770–775. 2018. View Article : Google Scholar : PubMed/NCBI

39 

Gala K, Li Q, Sinha A, Razavi P, Dorso M, Sanchez-Vega F, Chung YR, Hendrickson R, Hsieh JJ, Berger M, et al: KMT2C mediates the estrogen dependence of breast cancer through regulation of ERα enhancer function. Oncogene. 37:4692–4710. 2018. View Article : Google Scholar : PubMed/NCBI

40 

Xiong W, Deng H, Huang C, Zen C, Jian C, Ye K, Zhong Z, Zhao X and Zhu L: MLL3 enhances the transcription of PD-L1 and regulates anti-tumor immunity. Biochim Biophys Acta Mol Basis Dis. 1865:454–463. 2019. View Article : Google Scholar : PubMed/NCBI

41 

Zheng J, Wang C, Gao C, Xiao Q, Huang C, Wu M and Li LY: MLL3 suppresses tumorigenesis through regulating TNS3 enhancer activity. Cell Death Dis. 12:3642021. View Article : Google Scholar : PubMed/NCBI

42 

Sugie T: Immunotherapy for metastatic breast cancer. Chin Clin Oncol. 7:282018. View Article : Google Scholar : PubMed/NCBI

43 

Wrobel P and Ahmed S: Current status of immunotherapy in metastatic colorectal cancer. Int J Colorectal Dis. 34:13–25. 2019. View Article : Google Scholar : PubMed/NCBI

44 

Sharma P and Allison J: The future of immune checkpoint therapy. Science. 348:56–61. 2015. View Article : Google Scholar : PubMed/NCBI

45 

Vesely M, Zhang T and Chen L: Resistance mechanisms to Anti-PD cancer immunotherapy. Annu Rev Immunol. 40:45–74. 2022. View Article : Google Scholar : PubMed/NCBI

46 

Schoenfeld A and Hellmann M: Acquired resistance to immune checkpoint inhibitors. Cancer Cell. 37:443–455. 2022. View Article : Google Scholar : PubMed/NCBI

47 

Chan T, Yarchoan M, Jaffee E, Swanton C, Quezada S, Stenzinger A and Peter S: Development of tumor mutation burden as an immunotherapy biomarker: Utility for the oncology clinic. Ann Oncol. 30:44–56. 2019. View Article : Google Scholar : PubMed/NCBI

48 

Walk E, Yohe S, Beckman A, Schade A, Zutter M, Pfeifer J and Berry AB; College of American Pathologists Personalized Health Care Committee, : The cancer immunotherapy biomarker testing landscape. Arch Pathol Lab Med. 144:706–724. 2020. View Article : Google Scholar : PubMed/NCBI

49 

Chang L, Chang M, Chang H and Chang F: Microsatellite instability: A predictive biomarker for cancer immunotherapy. Appl Immunohistochem Mol Morphol. 26:e15–e21. 2018. View Article : Google Scholar : PubMed/NCBI

50 

Chen Y, Zhao B and Wang X: Tumor infiltrating immune cells (TIICs) as a biomarker for prognosis benefits in patients with osteosarcoma. BMC Cancer. 20:10222020. View Article : Google Scholar : PubMed/NCBI

51 

Jiang B, Mason J, Jewett A, Liu M, Chen W, Qian J, Ding Y, Ding S, Ni M, Zhang X and Man YG: Tumor-infiltrating immune cells: Triggers for tumor capsule disruption and tumor progression? Int J Med Sci. 10:475–497. 2013. View Article : Google Scholar : PubMed/NCBI

52 

Li T, Kang G, Wang T and Huang H: Tumor angiogenesis and anti-angiogenic gene therapy for cancer. Oncol Lett. 16:687–702. 2018.PubMed/NCBI

53 

Liu ZL, Chen HH, Zheng LL, Sun LP and Shi L: Angiogenic signaling pathways and anti-angiogenic therapy for cancer. Signal Transduct Target Ther. 8:1982023. View Article : Google Scholar : PubMed/NCBI

54 

Fang JW, Lu Y, Zheng JY, Jiang XC, Shen HX, Shang X, Lu Y and Fu P: Exploring the crosstalk between endothelial cells, immune cells, and immune checkpoints in the tumor microenvironment: New insights and therapeutic implications. Cell Death Dis. 14:5862023. View Article : Google Scholar : PubMed/NCBI

55 

Zhu L, Yu X, Wang L, Liu J, Qu Z, Zhang H, Li L, Chen J and Zhou Q: Angiogenesis and immune checkpoint dual blockade in combination with radiotherapy for treatment of solid cancers: Opportunities and challenges. Oncogenesis. 10:472021. View Article : Google Scholar : PubMed/NCBI

56 

Guo FF and Cui JW: Anti-angiogenesis: Opening a new window for immunotherapy. Life Sci. 258:1181632020. View Article : Google Scholar : PubMed/NCBI

57 

Iwahori K: Cytotoxic CD8+ lymphocytes in the tumor microenvironment. Adv Exp Med Biol. 1224:53–62. 2020. View Article : Google Scholar : PubMed/NCBI

58 

Ugel S, Canè S, Sanctis F and Bronte V: Monocytes in the tumor microenvironment. Annu Rev Pathol. 16:93–122. 2021. View Article : Google Scholar : PubMed/NCBI

59 

Wu S, Fu T, Jiang Y and Shao Z: Natural killer cells in cancer biology and therapy. Mol Cancer. 19:1202020. View Article : Google Scholar : PubMed/NCBI

60 

Li X, Liu R, Su X, Pan Y, Han X, Shao C and Shi Y: Harnessing tumor-associated macrophages as aids for cancer immunotherapy. Mol Cancer. 18:1772020. View Article : Google Scholar

61 

Liao Z, Tan Z, Zhu P and Tan N: Cancer-associated fibroblasts in tumor microenvironment-Accomplices in tumor malignancy. Cell Immunol. 343:1037292021. View Article : Google Scholar : PubMed/NCBI

62 

Kim J and Bae J: Tumor-Associated macrophages and neutrophils in tumor microenvironment. Mediators Inflamm. 2016:60581472016. View Article : Google Scholar : PubMed/NCBI

63 

Dirix V, Corbière V, Thomas CW, Selis E, Allard S, Hites M, Aerts L, Giese T and Mascart F: Blood tolerogenic monocytes and low proportions of dendritic cell subpopulations are hallmarks of human tuberculosis. J Leukoc Biol. 103:945–954. 2018. View Article : Google Scholar : PubMed/NCBI

64 

Safi M, Ahmed H, Al-Azab M, Xia YL, Shan X, Al-Radhi M, Al-Danakh A, Shopit A and Liu J: PD-1/PDL-1 inhibitors and cardiotoxicity; molecular, etiological and management outlines. J Adv Res. 29:45–54. 2020. View Article : Google Scholar : PubMed/NCBI

65 

Hashimoto M, Kamphorst AO, Im SJ, Kissick HT, Pillai RN, Ramalingam SS, Araki K and Ahmed R: CD8 T cell exhaustion in chronic infection and cancer: Opportunities for interventions. Annu Rev Med. 69:301–318. 2018. View Article : Google Scholar : PubMed/NCBI

66 

Yang HS, Cui W and Wang LH: Epigenetic synthetic lethality approaches in cancer therapy. Clin Epigenetics. 11:1362019. View Article : Google Scholar : PubMed/NCBI

Related Articles

  • Abstract
  • View
  • Download
  • Twitter
Copy and paste a formatted citation
Spandidos Publications style
Cao W, Xie Y, Cai L, Wang M, Chen Z, Wang Z, Xv J, Wang Y, Li R, Liu X, Liu X, et al: Pan‑cancer analysis on the role of KMT2C expression in tumor progression and immunotherapy . Oncol Lett 28: 444, 2024.
APA
Cao, W., Xie, Y., Cai, L., Wang, M., Chen, Z., Wang, Z. ... Wang, W. (2024). Pan‑cancer analysis on the role of KMT2C expression in tumor progression and immunotherapy . Oncology Letters, 28, 444. https://doi.org/10.3892/ol.2024.14577
MLA
Cao, W., Xie, Y., Cai, L., Wang, M., Chen, Z., Wang, Z., Xv, J., Wang, Y., Li, R., Liu, X., Wang, W."Pan‑cancer analysis on the role of KMT2C expression in tumor progression and immunotherapy ". Oncology Letters 28.3 (2024): 444.
Chicago
Cao, W., Xie, Y., Cai, L., Wang, M., Chen, Z., Wang, Z., Xv, J., Wang, Y., Li, R., Liu, X., Wang, W."Pan‑cancer analysis on the role of KMT2C expression in tumor progression and immunotherapy ". Oncology Letters 28, no. 3 (2024): 444. https://doi.org/10.3892/ol.2024.14577
Copy and paste a formatted citation
x
Spandidos Publications style
Cao W, Xie Y, Cai L, Wang M, Chen Z, Wang Z, Xv J, Wang Y, Li R, Liu X, Liu X, et al: Pan‑cancer analysis on the role of KMT2C expression in tumor progression and immunotherapy . Oncol Lett 28: 444, 2024.
APA
Cao, W., Xie, Y., Cai, L., Wang, M., Chen, Z., Wang, Z. ... Wang, W. (2024). Pan‑cancer analysis on the role of KMT2C expression in tumor progression and immunotherapy . Oncology Letters, 28, 444. https://doi.org/10.3892/ol.2024.14577
MLA
Cao, W., Xie, Y., Cai, L., Wang, M., Chen, Z., Wang, Z., Xv, J., Wang, Y., Li, R., Liu, X., Wang, W."Pan‑cancer analysis on the role of KMT2C expression in tumor progression and immunotherapy ". Oncology Letters 28.3 (2024): 444.
Chicago
Cao, W., Xie, Y., Cai, L., Wang, M., Chen, Z., Wang, Z., Xv, J., Wang, Y., Li, R., Liu, X., Wang, W."Pan‑cancer analysis on the role of KMT2C expression in tumor progression and immunotherapy ". Oncology Letters 28, no. 3 (2024): 444. https://doi.org/10.3892/ol.2024.14577
Follow us
  • Twitter
  • LinkedIn
  • Facebook
About
  • Spandidos Publications
  • Careers
  • Cookie Policy
  • Privacy Policy
How can we help?
  • Help
  • Live Chat
  • Contact
  • Email to our Support Team