Spandidos Publications Logo
  • About
    • About Spandidos
    • Aims and Scopes
    • Abstracting and Indexing
    • Editorial Policies
    • Reprints and Permissions
    • Job Opportunities
    • Terms and Conditions
    • Contact
  • Journals
    • All Journals
    • Oncology Letters
      • Oncology Letters
      • Information for Authors
      • Editorial Policies
      • Editorial Board
      • Aims and Scope
      • Abstracting and Indexing
      • Bibliographic Information
      • Archive
    • International Journal of Oncology
      • International Journal of Oncology
      • Information for Authors
      • Editorial Policies
      • Editorial Board
      • Aims and Scope
      • Abstracting and Indexing
      • Bibliographic Information
      • Archive
    • Molecular and Clinical Oncology
      • Molecular and Clinical Oncology
      • Information for Authors
      • Editorial Policies
      • Editorial Board
      • Aims and Scope
      • Abstracting and Indexing
      • Bibliographic Information
      • Archive
    • Experimental and Therapeutic Medicine
      • Experimental and Therapeutic Medicine
      • Information for Authors
      • Editorial Policies
      • Editorial Board
      • Aims and Scope
      • Abstracting and Indexing
      • Bibliographic Information
      • Archive
    • International Journal of Molecular Medicine
      • International Journal of Molecular Medicine
      • Information for Authors
      • Editorial Policies
      • Editorial Board
      • Aims and Scope
      • Abstracting and Indexing
      • Bibliographic Information
      • Archive
    • Biomedical Reports
      • Biomedical Reports
      • Information for Authors
      • Editorial Policies
      • Editorial Board
      • Aims and Scope
      • Abstracting and Indexing
      • Bibliographic Information
      • Archive
    • Oncology Reports
      • Oncology Reports
      • Information for Authors
      • Editorial Policies
      • Editorial Board
      • Aims and Scope
      • Abstracting and Indexing
      • Bibliographic Information
      • Archive
    • Molecular Medicine Reports
      • Molecular Medicine Reports
      • Information for Authors
      • Editorial Policies
      • Editorial Board
      • Aims and Scope
      • Abstracting and Indexing
      • Bibliographic Information
      • Archive
    • World Academy of Sciences Journal
      • World Academy of Sciences Journal
      • Information for Authors
      • Editorial Policies
      • Editorial Board
      • Aims and Scope
      • Abstracting and Indexing
      • Bibliographic Information
      • Archive
    • International Journal of Functional Nutrition
      • International Journal of Functional Nutrition
      • Information for Authors
      • Editorial Policies
      • Editorial Board
      • Aims and Scope
      • Abstracting and Indexing
      • Bibliographic Information
      • Archive
    • International Journal of Epigenetics
      • International Journal of Epigenetics
      • Information for Authors
      • Editorial Policies
      • Editorial Board
      • Aims and Scope
      • Abstracting and Indexing
      • Bibliographic Information
      • Archive
    • Medicine International
      • Medicine International
      • Information for Authors
      • Editorial Policies
      • Editorial Board
      • Aims and Scope
      • Abstracting and Indexing
      • Bibliographic Information
      • Archive
  • Articles
  • Information
    • Information for Authors
    • Information for Reviewers
    • Information for Librarians
    • Information for Advertisers
    • Conferences
  • Language Editing
Spandidos Publications Logo
  • About
    • About Spandidos
    • Aims and Scopes
    • Abstracting and Indexing
    • Editorial Policies
    • Reprints and Permissions
    • Job Opportunities
    • Terms and Conditions
    • Contact
  • Journals
    • All Journals
    • Biomedical Reports
      • Information for Authors
      • Editorial Policies
      • Editorial Board
      • Aims and Scope
      • Abstracting and Indexing
      • Bibliographic Information
      • Archive
    • Experimental and Therapeutic Medicine
      • Information for Authors
      • Editorial Policies
      • Editorial Board
      • Aims and Scope
      • Abstracting and Indexing
      • Bibliographic Information
      • Archive
    • International Journal of Epigenetics
      • Information for Authors
      • Editorial Policies
      • Editorial Board
      • Aims and Scope
      • Abstracting and Indexing
      • Bibliographic Information
      • Archive
    • International Journal of Functional Nutrition
      • Information for Authors
      • Editorial Policies
      • Editorial Board
      • Aims and Scope
      • Abstracting and Indexing
      • Bibliographic Information
      • Archive
    • International Journal of Molecular Medicine
      • Information for Authors
      • Editorial Policies
      • Editorial Board
      • Aims and Scope
      • Abstracting and Indexing
      • Bibliographic Information
      • Archive
    • International Journal of Oncology
      • Information for Authors
      • Editorial Policies
      • Editorial Board
      • Aims and Scope
      • Abstracting and Indexing
      • Bibliographic Information
      • Archive
    • Medicine International
      • Information for Authors
      • Editorial Policies
      • Editorial Board
      • Aims and Scope
      • Abstracting and Indexing
      • Bibliographic Information
      • Archive
    • Molecular and Clinical Oncology
      • Information for Authors
      • Editorial Policies
      • Editorial Board
      • Aims and Scope
      • Abstracting and Indexing
      • Bibliographic Information
      • Archive
    • Molecular Medicine Reports
      • Information for Authors
      • Editorial Policies
      • Editorial Board
      • Aims and Scope
      • Abstracting and Indexing
      • Bibliographic Information
      • Archive
    • Oncology Letters
      • Information for Authors
      • Editorial Policies
      • Editorial Board
      • Aims and Scope
      • Abstracting and Indexing
      • Bibliographic Information
      • Archive
    • Oncology Reports
      • Information for Authors
      • Editorial Policies
      • Editorial Board
      • Aims and Scope
      • Abstracting and Indexing
      • Bibliographic Information
      • Archive
    • World Academy of Sciences Journal
      • Information for Authors
      • Editorial Policies
      • Editorial Board
      • Aims and Scope
      • Abstracting and Indexing
      • Bibliographic Information
      • Archive
  • Articles
  • Information
    • For Authors
    • For Reviewers
    • For Librarians
    • For Advertisers
    • Conferences
  • Language Editing
Login Register Submit
  • This site uses cookies
  • You can change your cookie settings at any time by following the instructions in our Cookie Policy. To find out more, you may read our Privacy Policy.

    I agree
Search articles by DOI, keyword, author or affiliation
Search
Advanced Search
presentation
Oncology Letters
Join Editorial Board Propose a Special Issue
Print ISSN: 1792-1074 Online ISSN: 1792-1082
Journal Cover
October-2024 Volume 28 Issue 4

Full Size Image

Sign up for eToc alerts
Recommend to Library

Journals

International Journal of Molecular Medicine

International Journal of Molecular Medicine

International Journal of Molecular Medicine is an international journal devoted to molecular mechanisms of human disease.

International Journal of Oncology

International Journal of Oncology

International Journal of Oncology is an international journal devoted to oncology research and cancer treatment.

Molecular Medicine Reports

Molecular Medicine Reports

Covers molecular medicine topics such as pharmacology, pathology, genetics, neuroscience, infectious diseases, molecular cardiology, and molecular surgery.

Oncology Reports

Oncology Reports

Oncology Reports is an international journal devoted to fundamental and applied research in Oncology.

Experimental and Therapeutic Medicine

Experimental and Therapeutic Medicine

Experimental and Therapeutic Medicine is an international journal devoted to laboratory and clinical medicine.

Oncology Letters

Oncology Letters

Oncology Letters is an international journal devoted to Experimental and Clinical Oncology.

Biomedical Reports

Biomedical Reports

Explores a wide range of biological and medical fields, including pharmacology, genetics, microbiology, neuroscience, and molecular cardiology.

Molecular and Clinical Oncology

Molecular and Clinical Oncology

International journal addressing all aspects of oncology research, from tumorigenesis and oncogenes to chemotherapy and metastasis.

World Academy of Sciences Journal

World Academy of Sciences Journal

Multidisciplinary open-access journal spanning biochemistry, genetics, neuroscience, environmental health, and synthetic biology.

International Journal of Functional Nutrition

International Journal of Functional Nutrition

Open-access journal combining biochemistry, pharmacology, immunology, and genetics to advance health through functional nutrition.

International Journal of Epigenetics

International Journal of Epigenetics

Publishes open-access research on using epigenetics to advance understanding and treatment of human disease.

Medicine International

Medicine International

An International Open Access Journal Devoted to General Medicine.

Journal Cover
October-2024 Volume 28 Issue 4

Full Size Image

Sign up for eToc alerts
Recommend to Library

  • Article
  • Citations
    • Cite This Article
    • Download Citation
    • Create Citation Alert
    • Remove Citation Alert
    • Cited By
  • Similar Articles
    • Related Articles (in Spandidos Publications)
    • Similar Articles (Google Scholar)
    • Similar Articles (PubMed)
  • Download PDF
  • Download XML
  • View XML

  • Supplementary Files
    • Supplementary_Data.pdf
Article Open Access

Molecular mechanisms driving the interactions between platelet and gastric cancer cells during peritoneal dissemination

  • Authors:
    • Takashi Nakayama
    • Ryo Saito
    • Shinji Furuya
    • Yudai Higuchi
    • Koichi Matsuoka
    • Kazunori Takahashi
    • Suguru Maruyama
    • Katsutoshi Shoda
    • Koichi Takiguchi
    • Kensuke Shiraishi
    • Yoshihiko Kawaguchi
    • Hidetake Amemiya
    • Hiromichi Kawaida
    • Nagaharu Tsukiji
    • Toshiaki Shirai
    • Katsue Suzuki‑inoue
    • Daisuke Ichikawa
  • View Affiliations / Copyright

    Affiliations: First Department of Surgery, Faculty of Medicine, University of Yamanashi, Chuo, Yamanashi 409‑3898, Japan, Department of Clinical and Laboratory Medicine, Faculty of Medicine, University of Yamanashi, Chuo, Yamanashi 409‑3898, Japan
    Copyright: © Nakayama et al. This is an open access article distributed under the terms of Creative Commons Attribution License.
  • Article Number: 498
    |
    Published online on: August 13, 2024
       https://doi.org/10.3892/ol.2024.14631
  • Expand metrics +
Metrics: Total Views: 0 (Spandidos Publications: | PMC Statistics: )
Metrics: Total PDF Downloads: 0 (Spandidos Publications: | PMC Statistics: )
Cited By (CrossRef): 0 citations Loading Articles...

This article is mentioned in:



Abstract

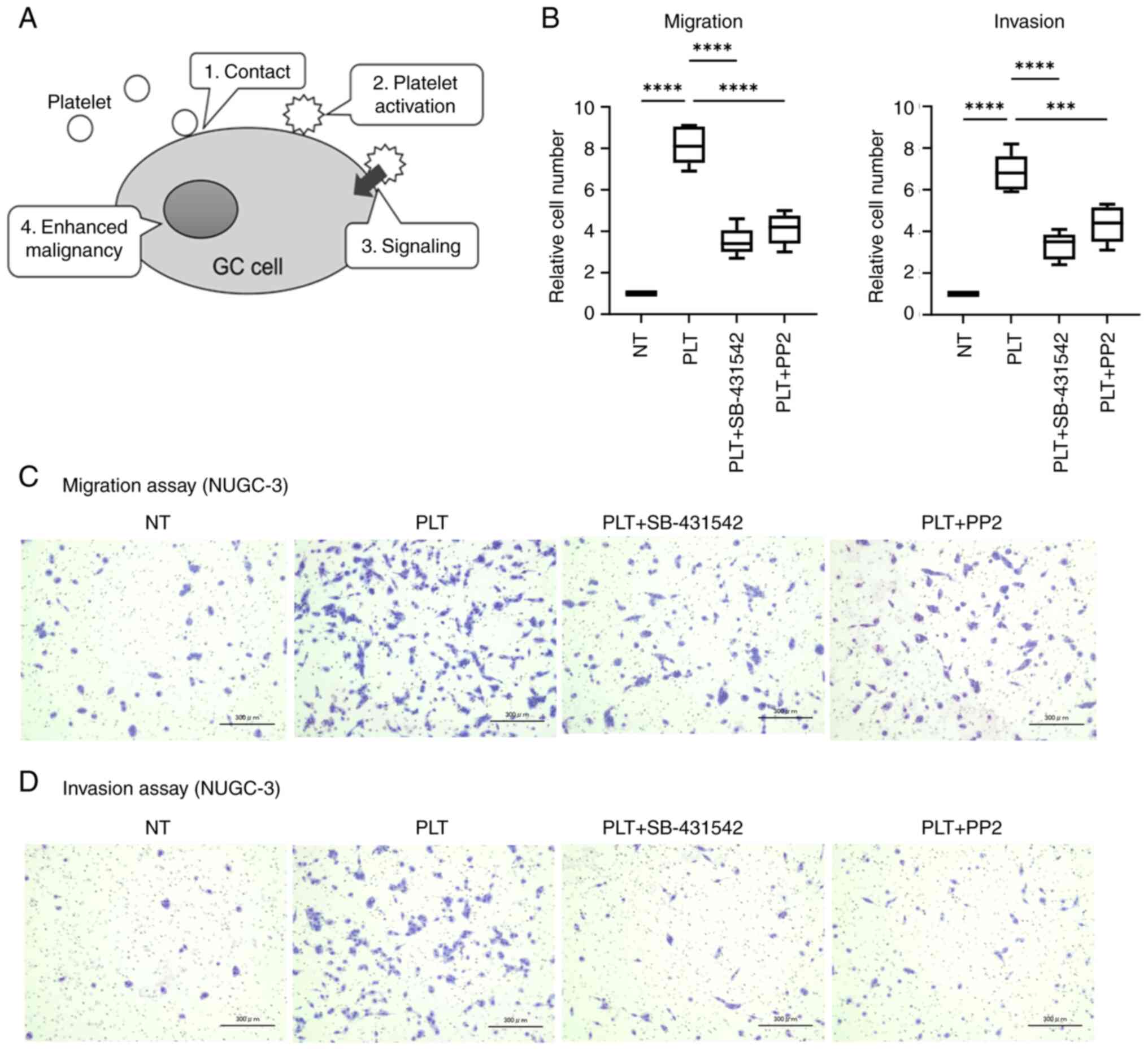
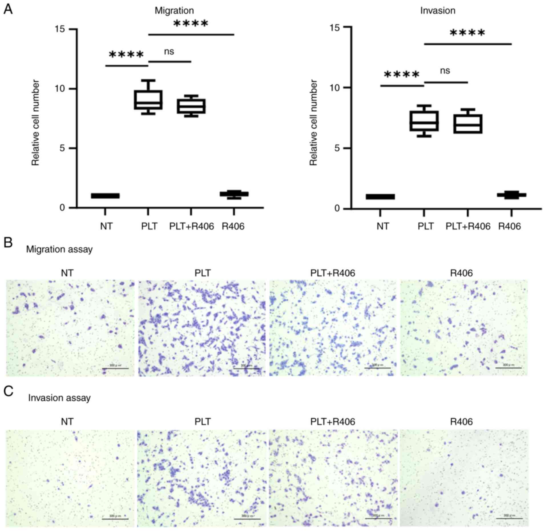
Platelets (PLTs) facilitate tumor progression and the spread of metastasis. They also interact with cancer cells in various cancer types. Furthermore, PLTs form complexes with gastric cancer (GC) cells via direct contact and promote their malignant behaviors. The objective of the present study was to explore the molecular mechanisms driving these interactions and to evaluate the potential for preventing peritoneal dissemination by inhibiting PLT activation in GC cells. The present study examined the roles of PLT activation pathways in the increased malignancy of GC cells facilitated by PLT‑cancer cells. Transforming growth factor‑β receptor kinase inhibitor (TRKI), Src family kinase inhibitor (PP2) and Syk inhibitor (R406) were used to identify the molecules influencing these interactions. Their therapeutic effects were verified via cell experiments and validated using a mouse GC peritoneal dissemination model. Notably, only the PLT activation pathway‑related inhibitors TRKI and PP2, but not R406, inhibited the PLT‑enhanced migration and invasion of GC cells. In vivo analyses revealed that PLT‑enhanced peritoneal dissemination was suppressed by PP2. Overall, the present study revealed the important role of the Srk family in the interactions between PLTs and GC cells, suggesting kinase inhibitors as promising therapeutic agents to mitigate the progression of peritoneal metastasis in patients with GC.
View Figures

Figure 1

Figure 2

Figure 3

View References

1 

Arita T, Ichikawa D, Konishi H, Komatsu S, Shiozaki A, Hiramoto H, Hamada J, Shoda K, Kawaguchi T, Hirajima S, et al: Increase in peritoneal recurrence induced by intraoperative hemorrhage in gastrectomy. Ann Surg Oncol. 22:758–764. 2015. View Article : Google Scholar : PubMed/NCBI

2 

Kamei T, Kitayama J, Yamashita H and Nagawa H: Intraoperative blood loss is a critical risk factor for peritoneal recurrence after curative resection of advanced gastric cancer. World J Surg. 33:1240–1246. 2009. View Article : Google Scholar : PubMed/NCBI

3 

Labelle M, Begum S and Hynes RO: Direct signaling between platelets and cancer cells induces an epithelial-mesenchymal-like transition and promotes metastasis. Cancer Cell. 20:576–590. 2011. View Article : Google Scholar : PubMed/NCBI

4 

Rothwell PM, Wilson M, Price JF, Belch JF, Meade TW and Mehta Z: Effect of daily aspirin on risk of cancer metastasis: A study of incident cancers during randomised controlled trials. Lancet. 379:1591–1601. 2012. View Article : Google Scholar : PubMed/NCBI

5 

Shirai T, Inoue O, Tamura S, Tsukiji N, Sasaki T, Endo H, Satoh K, Osada M, Sato-Uchida H, Fujii H, et al: C-type lectin-like receptor 2 promotes hematogenous tumor metastasis and prothrombotic state in tumor-bearing mice. J Thromb Haemost. 15:513–525. 2017. View Article : Google Scholar : PubMed/NCBI

6 

Saito R, Shoda K, Maruyama S, Yamamoto A, Takiguchi K, Furuya S, Hosomura N, Akaike H, Kawaguchi Y, Amemiya H, et al: Platelets enhance malignant behaviours of gastric cancer cells via direct contacts. Br J Cancer. 124:570–573. 2021. View Article : Google Scholar : PubMed/NCBI

7 

Suzuki-Inoue K: Roles of the CLEC-2-podoplanin interaction in tumor progression. Platelets. 1–7. 2018.(Epub ahead of print). PubMed/NCBI

8 

Suzuki-Inoue K, Fuller GL, García A, Eble JA, Pöhlmann S, Inoue O, Gartner TK, Hughan SC, Pearce AC, Laing GD, et al: A novel Syk-dependent mechanism of platelet activation by the C-type lectin receptor CLEC-2. Blood. 107:542–549. 2006. View Article : Google Scholar : PubMed/NCBI

9 

Suzuki-Inoue K, Inoue O and Ozaki Y: Novel platelet activation receptor CLEC-2: From discovery to prospects. J Thromb Haemost. 9 (Suppl 1):S44–S55. 2011. View Article : Google Scholar : PubMed/NCBI

10 

Breiteneder-Geleff S, Soleiman A, Kowalski H, Horvat R, Amann G, Kriehuber E, Diem K, Weninger W, Tschachler E, Alitalo K and Kerjaschki D: Angiosarcomas express mixed endothelial phenotypes of blood and lymphatic capillaries: Podoplanin as a specific marker for lymphatic endothelium. Am J Pathol. 154:385–394. 1999. View Article : Google Scholar : PubMed/NCBI

11 

Fujita N and Takagi S: The impact of Aggrus/podoplanin on platelet aggregation and tumour metastasis. J Biochem. 152:407–413. 2012. View Article : Google Scholar : PubMed/NCBI

12 

Moroi M, Jung SM, Okuma M and Shinmyozu K: A patient with platelets deficient in glycoprotein VI that lack both collagen-induced aggregation and adhesion. J Clin Invest. 84:1440–1445. 1989. View Article : Google Scholar : PubMed/NCBI

13 

Sugiyama T, Okuma M, Ushikubi F, Sensaki S, Kanaji K and Uchino H: A novel platelet aggregating factor found in a patient with defective collagen-induced platelet aggregation and autoimmune thrombocytopenia. Blood. 69:1712–1720. 1987. View Article : Google Scholar : PubMed/NCBI

14 

Mammadova-Bach E, Mangin P, Lanza F and Gachet C: Platelets in cancer. From basic research to therapeutic implications. Hamostaseologie. 35:325–336. 2015. View Article : Google Scholar : PubMed/NCBI

15 

Derynck R, Turley SJ and Akhurst RJ: TGFβ biology in cancer progression and immunotherapy. Nat Rev Clin Oncol. 18:9–34. 2021. View Article : Google Scholar : PubMed/NCBI

16 

Ishimoto T, Miyake K, Nandi T, Yashiro M, Onishi N, Huang KK, Lin SJ, Kalpana R, Tay ST, Suzuki Y, et al: Activation of transforming growth factor beta 1 signaling in gastric cancer-associated fibroblasts increases their motility, via expression of rhomboid 5 homolog 2, and ability to induce invasiveness of gastric cancer cells. Gastroenterology. 153:191–204.e16. 2017. View Article : Google Scholar : PubMed/NCBI

17 

Tauriello DVF, Palomo-Ponce S, Stork D, Berenguer-Llergo A, Badia-Ramentol J, Iglesias M, Sevillano M, Ibiza S, Cañellas A, Hernando-Momblona X, et al: TGFβ drives immune evasion in genetically reconstituted colon cancer metastasis. Nature. 554:538–543. 2018. View Article : Google Scholar : PubMed/NCBI

18 

Nakayama T, Saito R, Furuya S, Shoda K, Maruyma S, Takiguchi K, Shiraishi K, Akaike H, Kawaguchi Y, Amemiya H, et al: Inhibition of cancer cell-platelet adhesion as a promising therapeutic target for preventing peritoneal dissemination of gastric cancer. Oncol Lett. 26:5382023. View Article : Google Scholar : PubMed/NCBI

19 

Livak KJ and Schmittgen TD: Analysis of relative gene expression data using real-time quantitative PCR and the 2(−Delta Delta C(T)) method. Methods. 25:402–408. 2001. View Article : Google Scholar : PubMed/NCBI

20 

Satoh K, Fukasawa I, Kanemaru K, Yoda S, Kimura Y, Inoue O, Ohta M, Kinouchi H and Ozaki Y: Platelet aggregometry in the presence of PGE(1) provides a reliable method for cilostazol monitoring. Thromb Res. 130:616–621. 2012. View Article : Google Scholar : PubMed/NCBI

21 

Kawai S, Takagi Y, Kaneko S and Kurosawa T: Effect of three types of mixed anesthetic agents alternate to ketamine in mice. Exp Anim. 60:481–487. 2011. View Article : Google Scholar : PubMed/NCBI

22 

Scala M, Nishikawa M, Ito H, Tabata H, Khan T, Accogli A, Davids L, Ruiz A, Chiurazzi P, Cericola G, et al: Variant-specific changes in RAC3 function disrupt corticogenesis in neurodevelopmental phenotypes. Brain. 145:3308–3327. 2022. View Article : Google Scholar : PubMed/NCBI

23 

Narikiyo K, Mizuguchi R, Ajima A, Shiozaki M, Hamanaka H, Johansen JP, Mori K and Yoshihara Y: The claustrum coordinates cortical slow-wave activity. Nat Neurosci. 23:741–753. 2020. View Article : Google Scholar : PubMed/NCBI

24 

Olajide OJ, Gbadamosi IT, Yawson EO, Arogundade T, Lewu FS, Ogunrinola KY, Adigun OO, Bamisi O, Lambe E, Arietarhire LO, et al: Hippocampal degeneration and behavioral impairment during alzheimer-like pathogenesis involves glutamate excitotoxicity. J Mol Neurosci. 71:1205–1220. 2021. View Article : Google Scholar : PubMed/NCBI

25 

National Research Council (US) Committee for the Update of the Guide for the Care and Use of Laboratory Animals, . Guide for the care and use of laboratory animals. 8th edition. Washington (DC): National Academies Press (US); 2011

26 

Tashiro M and Tohei A: Recommended doses of medetomidine-midazolam-butorphanol with atipamezole for preventing hypothermia in mice. J Vet Med Sci. 84:445–453. 2022. View Article : Google Scholar : PubMed/NCBI

27 

Kanda Y: Investigation of the freely available easy-to-use software ‘EZR’ for medical statistics. Bone Marrow Transplant. 48:452–458. 2013. View Article : Google Scholar : PubMed/NCBI

28 

Estevez B and Du X: New concepts and mechanisms of platelet activation signaling. Physiology (Bethesda). 32:162–177. 2017.PubMed/NCBI

29 

Hwang BO, Park SY, Cho ES, Zhang X, Lee SK, Ahn HJ, Chun KS, Chung WY and Song NY: Platelet CLEC2-podoplanin axis as a promising target for oral cancer treatment. Front Immunol. 12:8076002021. View Article : Google Scholar : PubMed/NCBI

30 

Sasaki T, Shirai T, Tsukiji N, Otake S, Tamura S, Ichikawa J, Osada M, Satoh K, Ozaki Y and Suzuki-Inoue K: Functional characterization of recombinant snake venom rhodocytin: Rhodocytin mutant blocks CLEC-2/podoplanin-dependent platelet aggregation and lung metastasis. J Thromb Haemost. 16:960–972. 2018. View Article : Google Scholar : PubMed/NCBI

31 

Suzuki-Inoue K: Platelets and cancer-associated thrombosis: Focusing on the platelet activation receptor CLEC-2 and podoplanin. Blood. 134:1912–1918. 2019. View Article : Google Scholar : PubMed/NCBI

32 

Mammadova-Bach E, Gil-Pulido J, Sarukhanyan E, Burkard P, Shityakov S, Schonhart C, Stegner D, Remer K, Nurden P, Nurden AT, et al: Platelet glycoprotein VI promotes metastasis through interaction with cancer cell-derived galectin-3. Blood. 135:1146–1160. 2020.PubMed/NCBI

33 

Saito M, Ichikawa J, Ando T, Schoenecker JG, Ohba T, Koyama K, Suzuki-Inoue K and Haro H: Platelet-derived TGF-β induces tissue factor expression via the Smad3 pathway in osteosarcoma cells. J Bone Miner Res. 33:2048–2058. 2018. View Article : Google Scholar : PubMed/NCBI

34 

Asazuma N, Ozaki Y, Satoh K, Yatomi Y, Handa M, Fujimura Y, Miura S and Kume S: Glycoprotein Ib-von Willebrand factor interactions activate tyrosine kinases in human platelets. Blood. 90:4789–4798. 1997. View Article : Google Scholar : PubMed/NCBI

35 

Poole A, Gibbins JM, Turner M, van Vugt MJ, van de Winkel JG, Saito T, Tybulewicz VL and Watson SP: The Fc receptor gamma-chain and the tyrosine kinase Syk are essential for activation of mouse platelets by collagen. EMBO J. 16:2333–2341. 1997. View Article : Google Scholar : PubMed/NCBI

36 

Suzuki-Inoue K, Wilde JI, Andrews RK, Auger JM, Siraganian RP, Sekiya F, Rhee SG and Watson SP: Glycoproteins VI and Ib-IX–V stimulate tyrosine phosphorylation of tyrosine kinase Syk and phospholipase Cgamma2 at distinct sites. Biochem J. 378:1023–1029. 2004. View Article : Google Scholar : PubMed/NCBI

37 

Turner M, Schweighoffer E, Colucci F, Di Santo JP and Tybulewicz VL: Tyrosine kinase SYK: Essential functions for immunoreceptor signalling. Immunol Today. 21:148–154. 2000. View Article : Google Scholar : PubMed/NCBI

38 

Yanaga F, Poole A, Asselin J, Blake R, Schieven GL, Clark EA, Law CL and Watson SP: Syk interacts with tyrosine-phosphorylated proteins in human platelets activated by collagen and cross-linking of the Fc gamma-IIA receptor. Biochem J. 311:471–478. 1995. View Article : Google Scholar : PubMed/NCBI

39 

Huang B, Rouvelas I and Nilsson M: Gastric and gastroesophageal junction cancer: Risk factors and prophylactic treatments for prevention of peritoneal recurrence after curative intent surgery. Ann Gastroenterol Surg. 6:474–485. 2022. View Article : Google Scholar : PubMed/NCBI

40 

Kitayama J, Ishigami H, Yamaguchi H, Sakuma Y, Horie H, Hosoya Y, Lefor AK and Sata N: Treatment of patients with peritoneal metastases from gastric cancer. Ann Gastroenterol Surg. 2:116–123. 2018. View Article : Google Scholar : PubMed/NCBI

41 

Cieśla S, Lisiecki R, Ławnicka A, Kudliński B, Ostrowska P, Davì A, Veroux M and Murawa D: Clinical significance of peritoneal fluid examination for free cancer cells in patients qualified for surgery for gastric cancer. Front Surg. 8:6858682021. View Article : Google Scholar : PubMed/NCBI

42 

Kołomańska MM and Głuszek S: Free cancer cells in gastric cancer-methods of detection, clinical and prognostic importance (meta-analysis). Contemp Oncol (Pozn). 24:67–74. 2020.PubMed/NCBI

43 

Amo L, Tamayo-Orbegozo E, Maruri N, Eguizabal C, Zenarruzabeitia O, Riñón M, Arrieta A, Santos S, Monge J, Vesga MA, et al: Involvement of platelet-tumor cell interaction in immune evasion. Potential role of podocalyxin-like protein 1. Front Oncol. 4:2452014. View Article : Google Scholar : PubMed/NCBI

44 

Labelle M and Hynes RO: The initial hours of metastasis: The importance of cooperative host-tumor cell interactions during hematogenous dissemination. Cancer Discov. 2:1091–1099. 2012. View Article : Google Scholar : PubMed/NCBI

45 

Takemoto A, Okitaka M, Takagi S, Takami M, Sato S, Nishio M, Okumura S and Fujita N: A critical role of platelet TGF-β release in podoplanin-mediated tumour invasion and metastasis. Sci Rep. 7:421862017. View Article : Google Scholar : PubMed/NCBI

46 

Schlesinger M: Role of platelets and platelet receptors in cancer metastasis. J Hematol Oncol. 11:1252018. View Article : Google Scholar : PubMed/NCBI

47 

Wiercinska E, Naber HPH, Pardali E, van der Pluijm G, van Dam H and ten Dijke P: The TGF-β/Smad pathway induces breast cancer cell invasion through the up-regulation of matrix metalloproteinase 2 and 9 in a spheroid invasion model system. Breast Cancer Res Treat. 128:657–666. 2011. View Article : Google Scholar : PubMed/NCBI

48 

Spalton JC, Mori J, Pollitt AY, Hughes CE, Eble JA and Watson SP: The novel Syk inhibitor R406 reveals mechanistic differences in the initiation of GPVI and CLEC-2 signaling in platelets. J Thromb Haemost. 7:1192–1199. 2009. View Article : Google Scholar : PubMed/NCBI

49 

Manne BK, Badolia R, Dangelmaier C, Eble JA, Ellmeier W, Kahn M and Kunapuli SP: Distinct pathways regulate Syk protein activation downstream of immune tyrosine activation motif (ITAM) and hemITAM receptors in platelets. J Biol Chem. 290:11557–11568. 2015. View Article : Google Scholar : PubMed/NCBI

50 

David CJ and Massagué J: Contextual determinants of TGFβ action in development, immunity and cancer. Nat Rev Mol Cell Biol. 19:419–435. 2018. View Article : Google Scholar : PubMed/NCBI

51 

De Kock L and Freson K: The (patho)biology of SRC kinase in platelets and megakaryocytes. Medicina (Kaunas). 56:6332020. View Article : Google Scholar : PubMed/NCBI

52 

World Medical Association, . World medical association declaration of Helsinki: Ethical principles for medical research involving human subjects. JAMA. 310:2191–2194. 2013. View Article : Google Scholar : PubMed/NCBI

53 

Percie du Sert N, Ahluwalia A, Alam S, Avey MT, Baker M, Browne WJ, Clark A, Cuthill IC, Dirnagl U, Emerson M, et al: Reporting animal research: Explanation and elaboration for the ARRIVE guidelines 2.0. PLoS Biol. 18:e30004112020. View Article : Google Scholar : PubMed/NCBI

Related Articles

  • Abstract
  • View
  • Download
  • Twitter
Copy and paste a formatted citation
Spandidos Publications style
Nakayama T, Saito R, Furuya S, Higuchi Y, Matsuoka K, Takahashi K, Maruyama S, Shoda K, Takiguchi K, Shiraishi K, Shiraishi K, et al: Molecular mechanisms driving the interactions between platelet and gastric cancer cells during peritoneal dissemination. Oncol Lett 28: 498, 2024.
APA
Nakayama, T., Saito, R., Furuya, S., Higuchi, Y., Matsuoka, K., Takahashi, K. ... Ichikawa, D. (2024). Molecular mechanisms driving the interactions between platelet and gastric cancer cells during peritoneal dissemination. Oncology Letters, 28, 498. https://doi.org/10.3892/ol.2024.14631
MLA
Nakayama, T., Saito, R., Furuya, S., Higuchi, Y., Matsuoka, K., Takahashi, K., Maruyama, S., Shoda, K., Takiguchi, K., Shiraishi, K., Kawaguchi, Y., Amemiya, H., Kawaida, H., Tsukiji, N., Shirai, T., Suzuki‑inoue, K., Ichikawa, D."Molecular mechanisms driving the interactions between platelet and gastric cancer cells during peritoneal dissemination". Oncology Letters 28.4 (2024): 498.
Chicago
Nakayama, T., Saito, R., Furuya, S., Higuchi, Y., Matsuoka, K., Takahashi, K., Maruyama, S., Shoda, K., Takiguchi, K., Shiraishi, K., Kawaguchi, Y., Amemiya, H., Kawaida, H., Tsukiji, N., Shirai, T., Suzuki‑inoue, K., Ichikawa, D."Molecular mechanisms driving the interactions between platelet and gastric cancer cells during peritoneal dissemination". Oncology Letters 28, no. 4 (2024): 498. https://doi.org/10.3892/ol.2024.14631
Copy and paste a formatted citation
x
Spandidos Publications style
Nakayama T, Saito R, Furuya S, Higuchi Y, Matsuoka K, Takahashi K, Maruyama S, Shoda K, Takiguchi K, Shiraishi K, Shiraishi K, et al: Molecular mechanisms driving the interactions between platelet and gastric cancer cells during peritoneal dissemination. Oncol Lett 28: 498, 2024.
APA
Nakayama, T., Saito, R., Furuya, S., Higuchi, Y., Matsuoka, K., Takahashi, K. ... Ichikawa, D. (2024). Molecular mechanisms driving the interactions between platelet and gastric cancer cells during peritoneal dissemination. Oncology Letters, 28, 498. https://doi.org/10.3892/ol.2024.14631
MLA
Nakayama, T., Saito, R., Furuya, S., Higuchi, Y., Matsuoka, K., Takahashi, K., Maruyama, S., Shoda, K., Takiguchi, K., Shiraishi, K., Kawaguchi, Y., Amemiya, H., Kawaida, H., Tsukiji, N., Shirai, T., Suzuki‑inoue, K., Ichikawa, D."Molecular mechanisms driving the interactions between platelet and gastric cancer cells during peritoneal dissemination". Oncology Letters 28.4 (2024): 498.
Chicago
Nakayama, T., Saito, R., Furuya, S., Higuchi, Y., Matsuoka, K., Takahashi, K., Maruyama, S., Shoda, K., Takiguchi, K., Shiraishi, K., Kawaguchi, Y., Amemiya, H., Kawaida, H., Tsukiji, N., Shirai, T., Suzuki‑inoue, K., Ichikawa, D."Molecular mechanisms driving the interactions between platelet and gastric cancer cells during peritoneal dissemination". Oncology Letters 28, no. 4 (2024): 498. https://doi.org/10.3892/ol.2024.14631
Follow us
  • Twitter
  • LinkedIn
  • Facebook
About
  • Spandidos Publications
  • Careers
  • Cookie Policy
  • Privacy Policy
How can we help?
  • Help
  • Live Chat
  • Contact
  • Email to our Support Team