Spandidos Publications Logo
  • About
    • About Spandidos
    • Aims and Scopes
    • Abstracting and Indexing
    • Editorial Policies
    • Reprints and Permissions
    • Job Opportunities
    • Terms and Conditions
    • Contact
  • Journals
    • All Journals
    • Oncology Letters
      • Oncology Letters
      • Information for Authors
      • Editorial Policies
      • Editorial Board
      • Aims and Scope
      • Abstracting and Indexing
      • Bibliographic Information
      • Archive
    • International Journal of Oncology
      • International Journal of Oncology
      • Information for Authors
      • Editorial Policies
      • Editorial Board
      • Aims and Scope
      • Abstracting and Indexing
      • Bibliographic Information
      • Archive
    • Molecular and Clinical Oncology
      • Molecular and Clinical Oncology
      • Information for Authors
      • Editorial Policies
      • Editorial Board
      • Aims and Scope
      • Abstracting and Indexing
      • Bibliographic Information
      • Archive
    • Experimental and Therapeutic Medicine
      • Experimental and Therapeutic Medicine
      • Information for Authors
      • Editorial Policies
      • Editorial Board
      • Aims and Scope
      • Abstracting and Indexing
      • Bibliographic Information
      • Archive
    • International Journal of Molecular Medicine
      • International Journal of Molecular Medicine
      • Information for Authors
      • Editorial Policies
      • Editorial Board
      • Aims and Scope
      • Abstracting and Indexing
      • Bibliographic Information
      • Archive
    • Biomedical Reports
      • Biomedical Reports
      • Information for Authors
      • Editorial Policies
      • Editorial Board
      • Aims and Scope
      • Abstracting and Indexing
      • Bibliographic Information
      • Archive
    • Oncology Reports
      • Oncology Reports
      • Information for Authors
      • Editorial Policies
      • Editorial Board
      • Aims and Scope
      • Abstracting and Indexing
      • Bibliographic Information
      • Archive
    • Molecular Medicine Reports
      • Molecular Medicine Reports
      • Information for Authors
      • Editorial Policies
      • Editorial Board
      • Aims and Scope
      • Abstracting and Indexing
      • Bibliographic Information
      • Archive
    • World Academy of Sciences Journal
      • World Academy of Sciences Journal
      • Information for Authors
      • Editorial Policies
      • Editorial Board
      • Aims and Scope
      • Abstracting and Indexing
      • Bibliographic Information
      • Archive
    • International Journal of Functional Nutrition
      • International Journal of Functional Nutrition
      • Information for Authors
      • Editorial Policies
      • Editorial Board
      • Aims and Scope
      • Abstracting and Indexing
      • Bibliographic Information
      • Archive
    • International Journal of Epigenetics
      • International Journal of Epigenetics
      • Information for Authors
      • Editorial Policies
      • Editorial Board
      • Aims and Scope
      • Abstracting and Indexing
      • Bibliographic Information
      • Archive
    • Medicine International
      • Medicine International
      • Information for Authors
      • Editorial Policies
      • Editorial Board
      • Aims and Scope
      • Abstracting and Indexing
      • Bibliographic Information
      • Archive
  • Articles
  • Information
    • Information for Authors
    • Information for Reviewers
    • Information for Librarians
    • Information for Advertisers
    • Conferences
  • Language Editing
Spandidos Publications Logo
  • About
    • About Spandidos
    • Aims and Scopes
    • Abstracting and Indexing
    • Editorial Policies
    • Reprints and Permissions
    • Job Opportunities
    • Terms and Conditions
    • Contact
  • Journals
    • All Journals
    • Biomedical Reports
      • Information for Authors
      • Editorial Policies
      • Editorial Board
      • Aims and Scope
      • Abstracting and Indexing
      • Bibliographic Information
      • Archive
    • Experimental and Therapeutic Medicine
      • Information for Authors
      • Editorial Policies
      • Editorial Board
      • Aims and Scope
      • Abstracting and Indexing
      • Bibliographic Information
      • Archive
    • International Journal of Epigenetics
      • Information for Authors
      • Editorial Policies
      • Editorial Board
      • Aims and Scope
      • Abstracting and Indexing
      • Bibliographic Information
      • Archive
    • International Journal of Functional Nutrition
      • Information for Authors
      • Editorial Policies
      • Editorial Board
      • Aims and Scope
      • Abstracting and Indexing
      • Bibliographic Information
      • Archive
    • International Journal of Molecular Medicine
      • Information for Authors
      • Editorial Policies
      • Editorial Board
      • Aims and Scope
      • Abstracting and Indexing
      • Bibliographic Information
      • Archive
    • International Journal of Oncology
      • Information for Authors
      • Editorial Policies
      • Editorial Board
      • Aims and Scope
      • Abstracting and Indexing
      • Bibliographic Information
      • Archive
    • Medicine International
      • Information for Authors
      • Editorial Policies
      • Editorial Board
      • Aims and Scope
      • Abstracting and Indexing
      • Bibliographic Information
      • Archive
    • Molecular and Clinical Oncology
      • Information for Authors
      • Editorial Policies
      • Editorial Board
      • Aims and Scope
      • Abstracting and Indexing
      • Bibliographic Information
      • Archive
    • Molecular Medicine Reports
      • Information for Authors
      • Editorial Policies
      • Editorial Board
      • Aims and Scope
      • Abstracting and Indexing
      • Bibliographic Information
      • Archive
    • Oncology Letters
      • Information for Authors
      • Editorial Policies
      • Editorial Board
      • Aims and Scope
      • Abstracting and Indexing
      • Bibliographic Information
      • Archive
    • Oncology Reports
      • Information for Authors
      • Editorial Policies
      • Editorial Board
      • Aims and Scope
      • Abstracting and Indexing
      • Bibliographic Information
      • Archive
    • World Academy of Sciences Journal
      • Information for Authors
      • Editorial Policies
      • Editorial Board
      • Aims and Scope
      • Abstracting and Indexing
      • Bibliographic Information
      • Archive
  • Articles
  • Information
    • For Authors
    • For Reviewers
    • For Librarians
    • For Advertisers
    • Conferences
  • Language Editing
Login Register Submit
  • This site uses cookies
  • You can change your cookie settings at any time by following the instructions in our Cookie Policy. To find out more, you may read our Privacy Policy.

    I agree
Search articles by DOI, keyword, author or affiliation
Search
Advanced Search
presentation
Oncology Letters
Join Editorial Board Propose a Special Issue
Print ISSN: 1792-1074 Online ISSN: 1792-1082
Journal Cover
February-2025 Volume 29 Issue 2

Full Size Image

Sign up for eToc alerts
Recommend to Library

Journals

International Journal of Molecular Medicine

International Journal of Molecular Medicine

International Journal of Molecular Medicine is an international journal devoted to molecular mechanisms of human disease.

International Journal of Oncology

International Journal of Oncology

International Journal of Oncology is an international journal devoted to oncology research and cancer treatment.

Molecular Medicine Reports

Molecular Medicine Reports

Covers molecular medicine topics such as pharmacology, pathology, genetics, neuroscience, infectious diseases, molecular cardiology, and molecular surgery.

Oncology Reports

Oncology Reports

Oncology Reports is an international journal devoted to fundamental and applied research in Oncology.

Experimental and Therapeutic Medicine

Experimental and Therapeutic Medicine

Experimental and Therapeutic Medicine is an international journal devoted to laboratory and clinical medicine.

Oncology Letters

Oncology Letters

Oncology Letters is an international journal devoted to Experimental and Clinical Oncology.

Biomedical Reports

Biomedical Reports

Explores a wide range of biological and medical fields, including pharmacology, genetics, microbiology, neuroscience, and molecular cardiology.

Molecular and Clinical Oncology

Molecular and Clinical Oncology

International journal addressing all aspects of oncology research, from tumorigenesis and oncogenes to chemotherapy and metastasis.

World Academy of Sciences Journal

World Academy of Sciences Journal

Multidisciplinary open-access journal spanning biochemistry, genetics, neuroscience, environmental health, and synthetic biology.

International Journal of Functional Nutrition

International Journal of Functional Nutrition

Open-access journal combining biochemistry, pharmacology, immunology, and genetics to advance health through functional nutrition.

International Journal of Epigenetics

International Journal of Epigenetics

Publishes open-access research on using epigenetics to advance understanding and treatment of human disease.

Medicine International

Medicine International

An International Open Access Journal Devoted to General Medicine.

Journal Cover
February-2025 Volume 29 Issue 2

Full Size Image

Sign up for eToc alerts
Recommend to Library

  • Article
  • Citations
    • Cite This Article
    • Download Citation
    • Create Citation Alert
    • Remove Citation Alert
    • Cited By
  • Similar Articles
    • Related Articles (in Spandidos Publications)
    • Similar Articles (Google Scholar)
    • Similar Articles (PubMed)
  • Download PDF
  • Download XML
  • View XML

  • Supplementary Files
    • Supplementary_Data.pdf
Article Open Access

Olaparib promotes FABP4 expression and reduces antitumor effect in ovarian cancer cells with a BRCA1 mutation

  • Authors:
    • Wei Huang
    • Hongxue Meng
    • Ye Xu
    • Lan Huang
    • Ge Lou
  • View Affiliations / Copyright

    Affiliations: Department of Gynecological Oncology, Harbin Medical University Cancer Hospital, Harbin Medical University, Harbin, Heilongjiang 150081, P.R. China, Department of Pathology, Harbin Medical University Cancer Hospital, Harbin Medical University, Harbin, Heilongjiang 150081, P.R. China, Department of Medical Oncology, Heilongjiang Provincial Hospital, Harbin, Heilongjiang 150000, P.R. China
    Copyright: © Huang et al. This is an open access article distributed under the terms of Creative Commons Attribution License.
  • Article Number: 67
    |
    Published online on: November 20, 2024
       https://doi.org/10.3892/ol.2024.14813
  • Expand metrics +
Metrics: Total Views: 0 (Spandidos Publications: | PMC Statistics: )
Metrics: Total PDF Downloads: 0 (Spandidos Publications: | PMC Statistics: )
Cited By (CrossRef): 0 citations Loading Articles...

This article is mentioned in:



Abstract

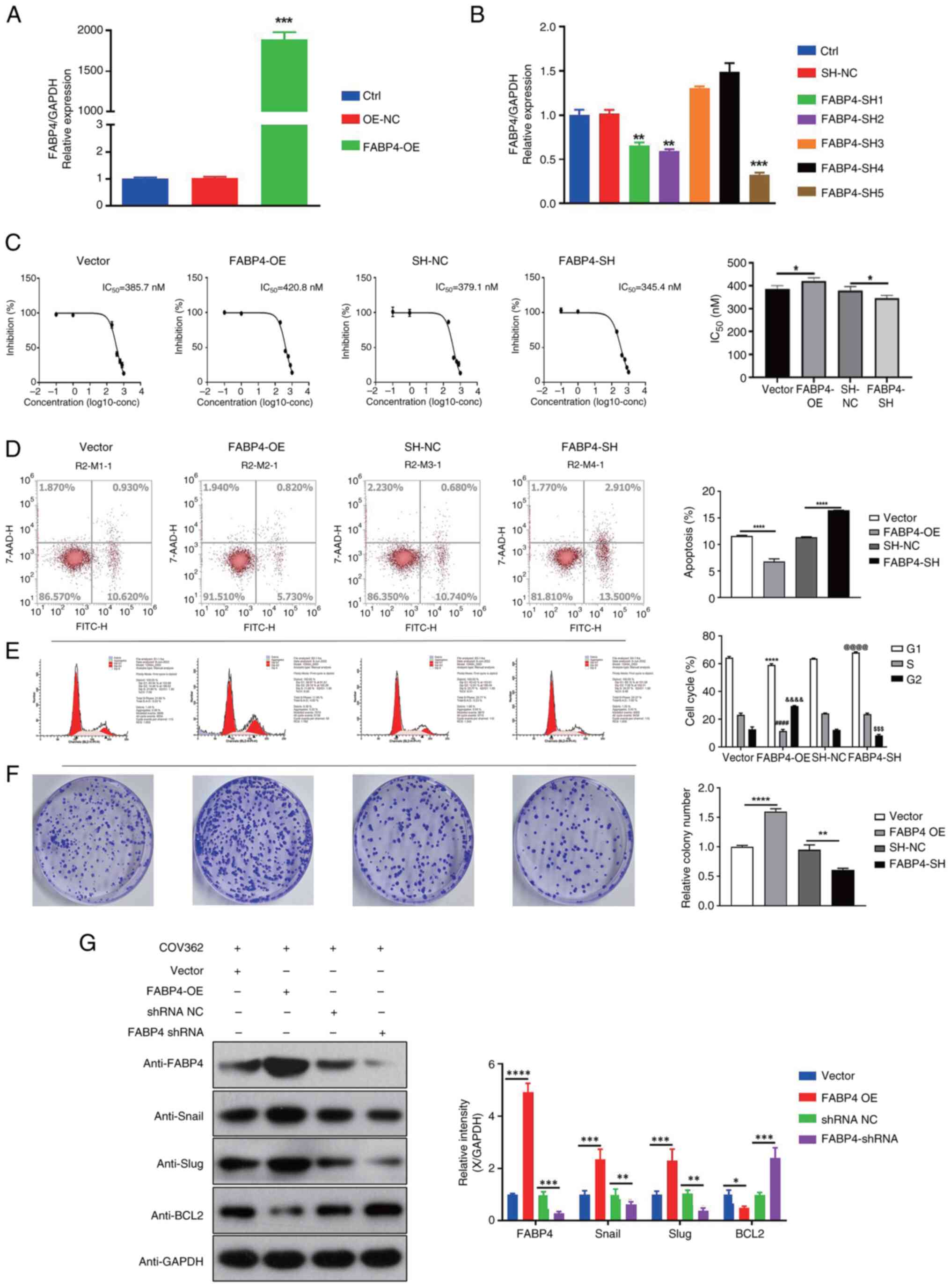
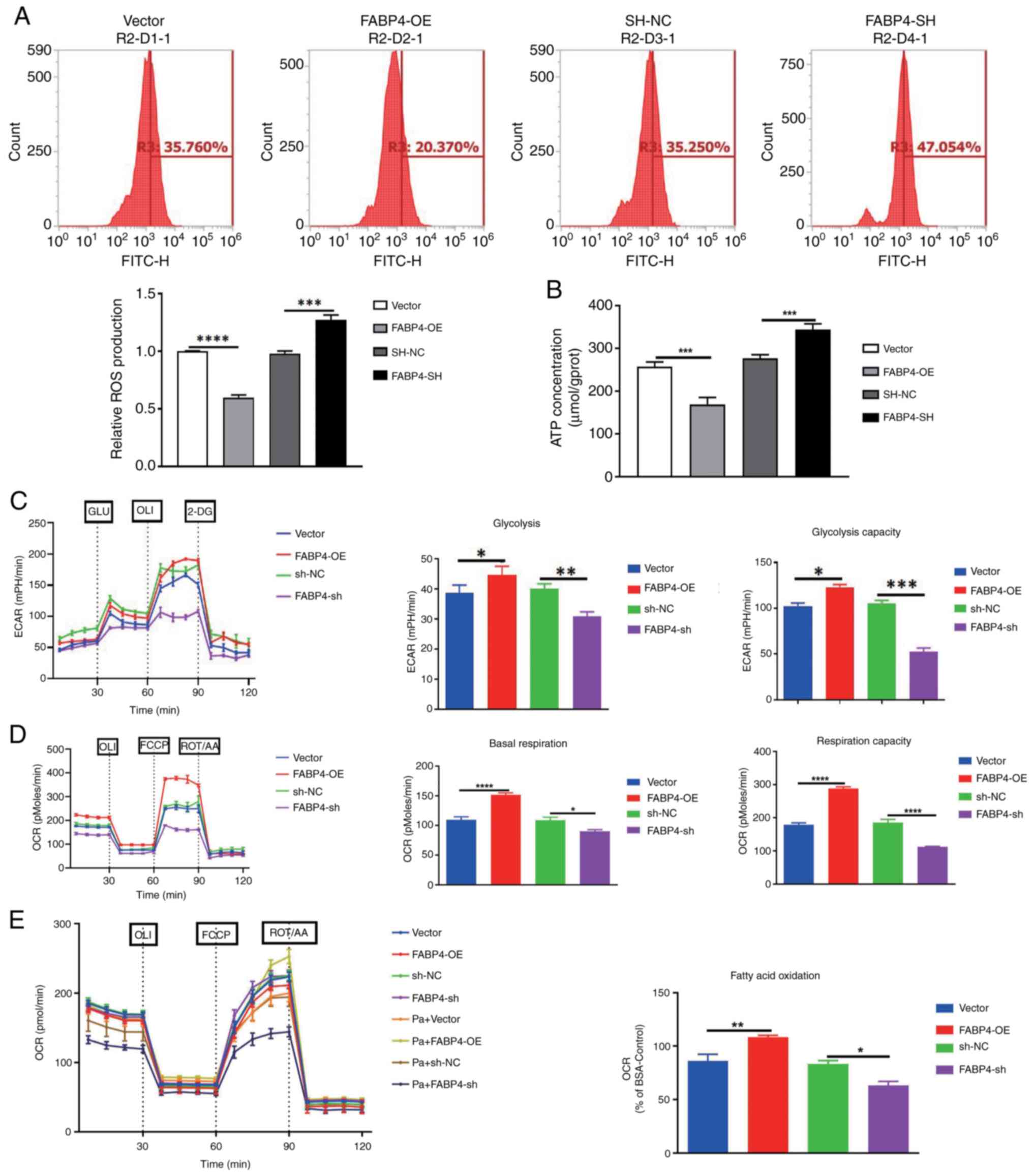
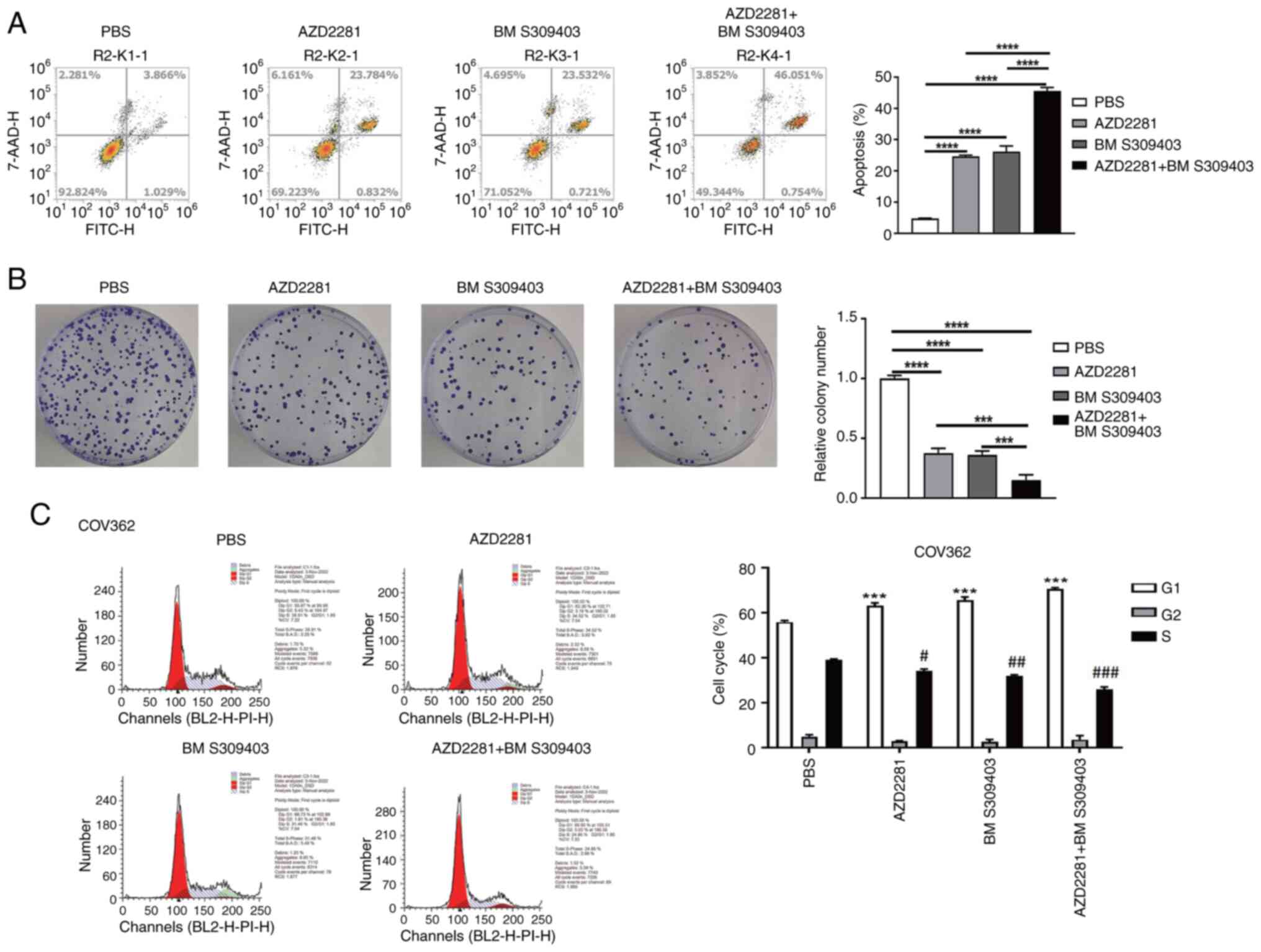
Olaparib (AZD2281) is used as a first‑line maintenance treatment for patients with ovarian cancer (OC) with a breast cancer susceptibility gene (BRCA) mutation. Fatty acid binding protein 4 (FABP4) may serve an important role in cancer, but its role in olaparib‑treated OC with a BRCA mutation requires further clarification. To explore the function of FABP4 and enhance the efficacy of AZD2281 in OC, cell counting kit‑8, cell apoptosis, cell cycle, colony formation, cell transfection, western blotting, reverse transcription‑quantitative polymerase chain reaction, chromatin immunoprecipitation, seahorse and reactive oxygen species assays were performed. In the present study, AZD2281 significantly promoted cell apoptosis, and inhibited cell cycle progression and colony formation in COV362 cells. In addition, AZD2281 significantly upregulated the levels of CCAAT enhancer binding protein α (CEBPα), peroxisome proliferator activated receptor γ (PPARγ) and FABP4. AZD2281 markedly promoted fold enrichment of CEBPα in the promoters of PPARγ and FABP4. Furthermore, FABP4 overexpression significantly decreased cell apoptosis and promoted cell cycle progression and colony formation. In contrast, FABP4 knockdown demonstrated the opposite effects. In addition, FABP4 significantly regulated levels of reactive oxygen species, adenosine triphosphate, aerobic glycolysis, basal respiration rate and fatty acid oxidation. The combination of AZD2281 with the FABP4 inhibitor BM S309403 further significantly increased cell apoptosis and decreased colony formation. In conclusion, the findings of the present study demonstrated that AZD2281 significantly enhanced FABP4 expression, leading to diminished antitumor efficacy in OC cells with a BRCA mutation by regulating CEBPα‑PPARγ. Conversely, the combination of AZD2281 and FABP4 inhibitor BM S309403 demonstrated heightened antitumor effectiveness, presenting a promising therapeutic strategy for treating patients with OC with a BRCA mutation.
View Figures

Figure 1

Figure 2

Figure 3

Figure 4

Figure 5

Figure 6

View References

1 

Sung H, Ferlay J, Siegel RL, Laversanne M, Soerjomataram I, Jemal A and Bray F: Global Cancer Statistics 2020: GLOBOCAN estimates of incidence and mortality worldwide for 36 cancers in 185 countries. CA Cancer J Clin. 71:209–249. 2021. View Article : Google Scholar : PubMed/NCBI

2 

Torre LA, Trabert B, DeSantis CE, Miller KD, Samimi G, Runowicz CD, Gaudet MM, Jemal A and Siegel RL: Ovarian cancer statistics, 2018. CA Cancer J Clin. 68:284–296. 2018. View Article : Google Scholar : PubMed/NCBI

3 

Harter P, Johnson T, Berton-Rigaud D, Park SY, Friedlander M, Del Campo JM, Shimada M, Forget F, Mirza MR, Colombo N, et al: BRCA1/2 mutations associated with progression-free survival in ovarian cancer patients in the AGO-OVAR 16 study. Gynecol. Oncol. 140:443–449. 2016.

4 

Tewari KS, Burger RA, Enserro D, Norquist BM, Swisher EM, Brady MF, Bookman MA, Fleming GF, Huang H, Homesley HD, et al: Final Overall Survival of a Randomized Trial of Bevacizumab for Primary Treatment of Ovarian Cancer. J Clin Oncol. 37:2317–2328. 2019. View Article : Google Scholar : PubMed/NCBI

5 

Sunar V, Korkmaz V, Topcu V, Cavdarli B, Arik Z, Ozdal B and Ustun YE: Frequency of germline BRCA1/2 mutations and association with clinicopathological characteristics in Turkish women with epithelial ovarian cancer. Asia Pac J Clin Oncol. 18:84–92. 2022. View Article : Google Scholar : PubMed/NCBI

6 

Daly MB, Pal T, Berry MP, Buys SS, Dickson P, Domchek SM, Elkhanany A, Friedman S, Goggins M, Hutton ML, et al: Genetic/Familial High-Risk Assessment: Breast, Ovarian, and Pancreatic, Version 2.2021, NCCN Clinical Practice Guidelines in Oncology. J Natl Compr Canc Netw. 19:77–102. 2021. View Article : Google Scholar : PubMed/NCBI

7 

Walker M, Jacobson M and Sobel M: Management of ovarian cancer risk in women with BRCA1/2 pathogenic variants. CMAJ. 191:E886–E893. 2019. View Article : Google Scholar : PubMed/NCBI

8 

Langelier MF, Planck JL, Roy S and Pascal JM: Structural basis for DNA damage-dependent poly(ADP-ribosyl)ation by human PARP-1. Science. 336:728–732. 2012. View Article : Google Scholar : PubMed/NCBI

9 

Zimmer AS, Gillard M, Lipkowitz S and Lee JM: Update on PARP inhibitors in breast cancer. Curr Treat Options Oncol. 19:212018. View Article : Google Scholar : PubMed/NCBI

10 

Layman RM and Arun B: PARP inhibitors in triple-negative breast cancer including those With BRCA Mutations. Cancer J. 27:67–75. 2021. View Article : Google Scholar : PubMed/NCBI

11 

Tung NM, Zakalik D and Somerfield MR; Hereditary Breast Cancer Guideline Expert Panel, : Adjuvant PARP Inhibitors in Patients With High-Risk Early-Stage HER2-Negative Breast Cancer and Germline BRCA Mutations: ASCO Hereditary Breast Cancer Guideline Rapid Recommendation Update. J Clin Oncol. 39:2959–2961. 2021. View Article : Google Scholar : PubMed/NCBI

12 

Mirza MR, Coleman RL, Gonzalez-Martin A, Moore KN, Colombo N, Ray-Coquard I and Pignata S: The forefront of ovarian cancer therapy: Update on PARP inhibitors. Ann Oncol. 31:1148–1159. 2020. View Article : Google Scholar : PubMed/NCBI

13 

Hong T, Lei G, Chen X, Li H, Zhang X, Wu N, Zhao Y, Zhang Y and Wang J: PARP inhibition promotes ferroptosis via repressing SLC7A11 and synergizes with ferroptosis inducers in BRCA-proficient ovarian cancer. Redox Biol. 42:1019282021. View Article : Google Scholar : PubMed/NCBI

14 

Banerjee S, Moore KN, Colombo N, Scambia G, Kim BG, Oaknin A, Friedlander M, Lisyanskaya A, Floquet A, Leary A, et al: Maintenance olaparib for patients with newly diagnosed advanced ovarian cancer and a BRCA mutation (SOLO1/GOG 3004): 5-year follow-up of a randomised, double-blind, placebo-controlled, phase 3 trial. Lancet Oncol. 22:1721–1731. 2021. View Article : Google Scholar : PubMed/NCBI

15 

Friedlander M, Moore KN, Colombo N, Scambia G, Kim BG, Oaknin A, Lisyanskaya A, Sonke GS, Gourley C, Banerjee S, et al: Patient-centred outcomes and effect of disease progression on health status in patients with newly diagnosed advanced ovarian cancer and a BRCA mutation receiving maintenance olaparib or placebo (SOLO1): A randomised, phase 3 trial. Lancet Oncol. 22:632–642. 2021. View Article : Google Scholar : PubMed/NCBI

16 

Ray-Coquard I, Pautier P, Pignata S, Pérol D, González-Martín A, Berger R, Fujiwara K, Vergote I, Colombo N, Mäenpää J, et al: Olaparib plus Bevacizumab as First-Line Maintenance in Ovarian Cancer. N. Engl J Med. 381:2416–2428. 2019. View Article : Google Scholar

17 

Pujade-Lauraine E, Ledermann JA, Selle F, Gebski V, Penson RT, Oza AM, Korach J, Huzarski T, Poveda A, Pignata S, et al: Olaparib tablets as maintenance therapy in patients with platinum-sensitive, relapsed ovarian cancer and a BRCA1/2 mutation (SOLO2/ENGOT-Ov21): A double-blind, randomised, placebo-controlled, phase 3 trial. Lancet Oncol. 18:1274–1284. 2017. View Article : Google Scholar : PubMed/NCBI

18 

Ledermann J, Harter P, Gourley C, Friedlander M, Vergote I, Rustin G, Scott CL, Meier W, Shapira-Frommer R, Safra T, et al: Olaparib maintenance therapy in patients with platinum-sensitive relapsed serous ovarian cancer: A preplanned retrospective analysis of outcomes by BRCA status in a randomised phase 2 trial. Lancet Oncol. 15:852–861. 2014. View Article : Google Scholar : PubMed/NCBI

19 

DiSilvestro P, Colombo N, Scambia G, Kim BG, Oaknin A, Friedlander M, Lisyanskaya A, Floquet A, Leary A, Sonke GS, et al: Efficacy of maintenance olaparib for patients with newly diagnosed advanced ovarian cancer with a BRCA Mutation: Subgroup analysis findings from the SOLO1 Trial. J Clin Oncol. 38:3528–3537. 2020. View Article : Google Scholar : PubMed/NCBI

20 

Noordermeer SM and van Attikum H: PARP Inhibitor Resistance: A Tug-of-War in BRCA-Mutated Cells. Trends Cell Biol. 29:820–834. 2019. View Article : Google Scholar : PubMed/NCBI

21 

Dias MP, Moser SC, Ganesan S and Jonkers J: Understanding and overcoming resistance to PARP inhibitors in cancer therapy. Nat Rev Clin Oncol. 18:773–791. 2021. View Article : Google Scholar : PubMed/NCBI

22 

Jiang X, Li X, Li W, Bai H and Zhang Z: PARP inhibitors in ovarian cancer: Sensitivity prediction and resistance mechanisms. J Cell Mol Med. 23:2303–2313. 2019. View Article : Google Scholar : PubMed/NCBI

23 

Wang N, Yang Y, Jin D, Zhang Z, Shen K, Yang J, Chen H, Zhao X, Yang L and Lu H: PARP inhibitor resistance in breast and gynecological cancer: Resistance mechanisms and combination therapy strategies. Front Pharmacol. 13:9676332022. View Article : Google Scholar : PubMed/NCBI

24 

Yang PB, Hou PP, Liu FY, Hong WB, Chen HZ, Sun XY, Li P, Zhang Y, Ju CY, Luo LJ, et al: Blocking PPARү interaction facilitates Nur77 interdiction of fatty acid uptake and suppresses breast cancer progression. Proc Natl Acad Sci USA. 117:27412–27422. 2020. View Article : Google Scholar : PubMed/NCBI

25 

Jabs M, Rose AJ, Lehmann LH, Taylor J, Moll I, Sijmonsma TP, Herberich SE, Sauer SW, Poschet G, Federico G, et al: Inhibition of endothelial notch signaling impairs fatty acid transport and leads to metabolic and vascular remodeling of the adult Heart. Circulation. 137:2592–2608. 2018. View Article : Google Scholar : PubMed/NCBI

26 

Luis G, Godfroid A, Nishiumi S, Cimino J, Blacher S, Maquoi E, Wery C, Collignon A, Longuespée R, Montero-Ruiz L, et al: Tumor resistance to ferroptosis driven by Stearoyl-CoA Desaturase-1 (SCD1) in cancer cells and Fatty Acid Biding Protein-4 (FABP4) in tumor microenvironment promote tumor recurrence. Redox Biol. 43:1020062021. View Article : Google Scholar : PubMed/NCBI

27 

Gyamfi J, Yeo JH, Kwon D, Min BS, Cha YJ, Koo JS, Jeong J, Lee J and Choi J: Interaction between CD36 and FABP4 modulates adipocyte-induced fatty acid import and metabolism in breast cancer. NPJ Breast Cancer. 7:1292021. View Article : Google Scholar : PubMed/NCBI

28 

Yang H, Deng Q, Ni T, Liu Y, Lu L, Dai H, Wang H and Yang W: Targeted Inhibition of LPL/FABP4/CPT1 fatty acid metabolic axis can effectively prevent the progression of nonalcoholic steatohepatitis to liver cancer. Int J Biol Sci. 17:4207–4222. 2021. View Article : Google Scholar : PubMed/NCBI

29 

Tian W, Zhang W, Zhang Y, Zhu T, Hua Y, Li H, Zhang Q and Xia M: FABP4 promotes invasion and metastasis of colon cancer by regulating fatty acid transport. Cancer Cell Int. 20:5122020. View Article : Google Scholar : PubMed/NCBI

30 

Zhang Y, Zhao X, Deng L, Li X, Wang G, Li Y and Chen M: High expression of FABP4 and FABP6 in patients with colorectal cancer. World J Surg Oncol. 17:1712019. View Article : Google Scholar : PubMed/NCBI

31 

Li G, Wu Q, Gong L, Xu X, Cai J, Xu L, Zeng Y, He X and Wang Z: FABP4 is an independent risk factor for lymph node metastasis and poor prognosis in patients with cervical cancer. Cancer Cell Int. 21:5682021. View Article : Google Scholar : PubMed/NCBI

32 

Chen QY, Huang XB, Zhao YJ, Wang HG, Wang JB, Liu LC, Wang LQ, Zhong Q, Xie JW, Lin JX, et al: The peroxisome proliferator-activated receptor agonist rosiglitazone specifically represses tumour metastatic potential in chromatin inaccessibility-mediated FABP4-deficient gastric cancer. Theranostics. 12:1904–1920. 2022. View Article : Google Scholar : PubMed/NCBI

33 

Mukherjee A, Chiang CY, Daifotis HA, Nieman KM, Fahrmann JF, Lastra RR, Romero IL, Fiehn O and Lengyel E: Adipocyte-Induced FABP4 expression in ovarian cancer cells promotes metastasis and mediates carboplatin resistance. Cancer Res. 80:1748–1761. 2020. View Article : Google Scholar : PubMed/NCBI

34 

Gharpure KM, Pradeep S, Sans M, Rupaimoole R, Ivan C, Wu SY, Bayraktar E, Nagaraja AS, Mangala LS, Zhang X, Haemmerle M, et al: FABP4 as a key determinant of metastatic potential of ovarian cancer. Nat Commun. 9:29232018. View Article : Google Scholar : PubMed/NCBI

35 

Luo X, Ryu KW, Kim DS, Nandu T, Medina CJ, Gupte R, Gibson BA, Soccio RE, Yu Y, Gupta RK and Kraus WL: PARP-1 Controls the Adipogenic Transcriptional Program by PARylating C/EBPβ and modulating its transcriptional activity. Mol Cell. 65:260–271. 2017. View Article : Google Scholar : PubMed/NCBI

36 

Pan J, Liu F, Xiao X, Xu R, Dai L, Zhu M, Xu H, Xu Y, Zhao A, Zhou W, et al: METTL3 promotes colorectal carcinoma progression by regulating the m6A-CRB3-Hippo axis. J Exp Clin Cancer Res. 41:192022. View Article : Google Scholar : PubMed/NCBI

37 

Dang Y, Xu R, Pan J, Xiao X, Zhang S, Zhou W, Xu Y and Ji G: Dynamic changes in DNA methylation and hydroxymethylation revealed the transformation of advanced adenoma into colorectal carcinoma. Clin Transl Med. 13:e12022023. View Article : Google Scholar : PubMed/NCBI

38 

Livak KJ and Schmittgen TD: Analysis of relative gene expression data using real-time quantitative PCR and the 2(−Delta Delta C(T)) Method. Methods. 25:402–408. 2001. View Article : Google Scholar : PubMed/NCBI

39 

Ryu KW, Nandu T, Kim J, Challa S, DeBerardinis RJ and Kraus WL: Metabolic regulation of transcription through compartmentalized NAD(+) biosynthesis. Science. 360:eaan57802018. View Article : Google Scholar : PubMed/NCBI

40 

Su X, Jin M, Xu C, Gao Y, Yang Y, Qi H, Zhang Q, Yang X, Ya W, Zhang Y and Yang R: FABP4 in Paneth cells regulates antimicrobial protein expression to reprogram gut microbiota. Gut Microbes. 14:21399782022. View Article : Google Scholar : PubMed/NCBI

41 

Moreno-Vedia J, Girona J, Ibarretxe D, Masana L and Rodriguez-Calvo R: Unveiling the role of the fatty acid binding protein 4 in the metabolic-associated fatty liver disease. Biomedicines. 10:1972022. View Article : Google Scholar : PubMed/NCBI

42 

Yang M, Shu W, Zhai X, Yang X, Zhou H, Pan B, Li C, Lu D, Cai J, Zheng S, et al: Integrated multi-omic analysis identifies fatty acid binding protein 4 as a biomarker and therapeutic target of ischemia-reperfusion injury in steatotic liver transplantation. Cell Mol Life Sci. 81:832024. View Article : Google Scholar : PubMed/NCBI

43 

Sekine M, Nishino K and Enomoto T: Differences in ovarian and other cancers risks by population and BRCA Mutation Location. Genes (Basel). 12:10502021. View Article : Google Scholar : PubMed/NCBI

44 

Schouten PC, Richters L, Vis DJ, Kommoss S, van Dijk E, Ernst C, Kluin RJC, Marmé F, Lips EH, Schmidt S, et al: Ovarian Cancer-Specific BRCA-like Copy-number aberration classifiers detect mutations associated with homologous recombination deficiency in the AGO-TR1 Trial. Clin Cancer Res. 27:6559–6569. 2021. View Article : Google Scholar : PubMed/NCBI

45 

Samuel D, Diaz-Barbe A, Pinto A, Schlumbrecht M and George S: Hereditary Ovarian Carcinoma: Cancer Pathogenesis Looking beyond BRCA1 and BRCA2. Cells. 11:5392022. View Article : Google Scholar : PubMed/NCBI

46 

Vidakovic M, Dinic S, Grdovic N, Mihailović M, Uskoković A, Quesada P and Poznanović G: Regulation of rat haptoglobin gene expression is coordinated by the nuclear matrix. J Cell Biochem. 107:1205–1221. 2009. View Article : Google Scholar : PubMed/NCBI

47 

Gui L, Raza SHA, Ma B, Easa AA, Althobaiti F, Shukry M, Alotaibi MA, Al Hazani TMI, Dawood MAO, Khan R, et al: CEBPβ binding directly to the promoter region drives CEBPa transcription and improves FABP4 transcriptional activity in adipose tissue of yak (Bos grunniens). Res Vet Sci. 141:174–179. 2021. View Article : Google Scholar : PubMed/NCBI

48 

Regassa A, Park KW and Kim WK: Phenamil enhances the adipogenic differentiation of hen preadipocytes. Cell Biol Int. 40:1123–1128. 2016. View Article : Google Scholar : PubMed/NCBI

49 

Mandal SK, Puri S, Kumar BK, Muzaffar-Ur-Rehman M, Sharma PK, Sankaranarayanan M and Deepa PR: Targeting lipid-sensing nuclear receptors PPAR (α, ү, β/δ): HTVS and molecular docking/dynamics analysis of pharmacological ligands as potential pan-PPAR agonists. Mol Divers. 28:1423–1438. 2024. View Article : Google Scholar : PubMed/NCBI

50 

Baczewska M, Bojczuk K, Kołakowski A, Dobroch J, Guzik P and Knapp P: Obesity and energy substrate transporters in ovarian cancer-review. Molecules. 26:16592021. View Article : Google Scholar : PubMed/NCBI

51 

Arora S, Balasubramaniam S, Zhang H, Berman T, Narayan P, Suzman D, Bloomquist E, Tang S, Gong Y, Sridhara R, et al: FDA Approval Summary: Olaparib monotherapy or in combination with bevacizumab for the maintenance treatment of patients with advanced ovarian cancer. Oncologist. 26:e164–e172. 2021. View Article : Google Scholar : PubMed/NCBI

52 

Gonzalez-Martin A, Desauw C, Heitz F, Cropet C, Gargiulo P, Berger R, Ochi H, Vergote I, Colombo N, Mirza MR, et al: Maintenance olaparib plus bevacizumab in patients with newly diagnosed advanced high-grade ovarian cancer: Main analysis of second progression-free survival in the phase III PAOLA-1/ENGOT-ov25 trial. Eur J Cancer. 174:221–231. 2022. View Article : Google Scholar : PubMed/NCBI

53 

Moore K, Colombo N, Scambia G, Kim BG, Oaknin A, Friedlander M, Lisyanskaya A, Floquet A, Leary A, Sonke GS, et al: Maintenance olaparib in patients with newly diagnosed advanced ovarian cancer. N Engl J Med. 379:2495–2505. 2018. View Article : Google Scholar : PubMed/NCBI

54 

Nikolaou M, Pavlopoulou A, Georgakilas AG and Kyrodimos E: The challenge of drug resistance in cancer treatment: A current overview. Clin Exp Metastasis. 35:309–318. 2018. View Article : Google Scholar : PubMed/NCBI

55 

Wang X, Zhang H and Chen X: Drug resistance and combating drug resistance in cancer. Cancer Drug Resist. 2:141–160. 2019.PubMed/NCBI

56 

Biegala L, Gajek A, Marczak A and Rogalska A: Olaparib-Resistant BRCA2(MUT) Ovarian Cancer Cells with Restored BRCA2 Abrogate Olaparib-Induced DNA Damage and G2/M Arrest Controlled by the ATR/CHK1 Pathway for Survival. Cells. 12:10382023. View Article : Google Scholar : PubMed/NCBI

57 

Biegala L, Gajek A, Szymczak-Pajor I, Marczak A, Sliwinska A and Rogalska A: Targeted inhibition of the ATR/CHK1 pathway overcomes resistance to olaparib and dysregulates DNA damage response protein expression in BRCA2(MUT) ovarian cancer cells. Sci Rep. 13:226592023. View Article : Google Scholar : PubMed/NCBI

Related Articles

  • Abstract
  • View
  • Download
  • Twitter
Copy and paste a formatted citation
Spandidos Publications style
Huang W, Meng H, Xu Y, Huang L and Lou G: Olaparib promotes FABP4 expression and reduces antitumor effect in ovarian cancer cells with a <em>BRCA1</em> mutation. Oncol Lett 29: 67, 2025.
APA
Huang, W., Meng, H., Xu, Y., Huang, L., & Lou, G. (2025). Olaparib promotes FABP4 expression and reduces antitumor effect in ovarian cancer cells with a <em>BRCA1</em> mutation. Oncology Letters, 29, 67. https://doi.org/10.3892/ol.2024.14813
MLA
Huang, W., Meng, H., Xu, Y., Huang, L., Lou, G."Olaparib promotes FABP4 expression and reduces antitumor effect in ovarian cancer cells with a <em>BRCA1</em> mutation". Oncology Letters 29.2 (2025): 67.
Chicago
Huang, W., Meng, H., Xu, Y., Huang, L., Lou, G."Olaparib promotes FABP4 expression and reduces antitumor effect in ovarian cancer cells with a <em>BRCA1</em> mutation". Oncology Letters 29, no. 2 (2025): 67. https://doi.org/10.3892/ol.2024.14813
Copy and paste a formatted citation
x
Spandidos Publications style
Huang W, Meng H, Xu Y, Huang L and Lou G: Olaparib promotes FABP4 expression and reduces antitumor effect in ovarian cancer cells with a <em>BRCA1</em> mutation. Oncol Lett 29: 67, 2025.
APA
Huang, W., Meng, H., Xu, Y., Huang, L., & Lou, G. (2025). Olaparib promotes FABP4 expression and reduces antitumor effect in ovarian cancer cells with a <em>BRCA1</em> mutation. Oncology Letters, 29, 67. https://doi.org/10.3892/ol.2024.14813
MLA
Huang, W., Meng, H., Xu, Y., Huang, L., Lou, G."Olaparib promotes FABP4 expression and reduces antitumor effect in ovarian cancer cells with a <em>BRCA1</em> mutation". Oncology Letters 29.2 (2025): 67.
Chicago
Huang, W., Meng, H., Xu, Y., Huang, L., Lou, G."Olaparib promotes FABP4 expression and reduces antitumor effect in ovarian cancer cells with a <em>BRCA1</em> mutation". Oncology Letters 29, no. 2 (2025): 67. https://doi.org/10.3892/ol.2024.14813
Follow us
  • Twitter
  • LinkedIn
  • Facebook
About
  • Spandidos Publications
  • Careers
  • Cookie Policy
  • Privacy Policy
How can we help?
  • Help
  • Live Chat
  • Contact
  • Email to our Support Team