Spandidos Publications Logo
  • About
    • About Spandidos
    • Aims and Scopes
    • Abstracting and Indexing
    • Editorial Policies
    • Reprints and Permissions
    • Job Opportunities
    • Terms and Conditions
    • Contact
  • Journals
    • All Journals
    • Oncology Letters
      • Oncology Letters
      • Information for Authors
      • Editorial Policies
      • Editorial Board
      • Aims and Scope
      • Abstracting and Indexing
      • Bibliographic Information
      • Archive
    • International Journal of Oncology
      • International Journal of Oncology
      • Information for Authors
      • Editorial Policies
      • Editorial Board
      • Aims and Scope
      • Abstracting and Indexing
      • Bibliographic Information
      • Archive
    • Molecular and Clinical Oncology
      • Molecular and Clinical Oncology
      • Information for Authors
      • Editorial Policies
      • Editorial Board
      • Aims and Scope
      • Abstracting and Indexing
      • Bibliographic Information
      • Archive
    • Experimental and Therapeutic Medicine
      • Experimental and Therapeutic Medicine
      • Information for Authors
      • Editorial Policies
      • Editorial Board
      • Aims and Scope
      • Abstracting and Indexing
      • Bibliographic Information
      • Archive
    • International Journal of Molecular Medicine
      • International Journal of Molecular Medicine
      • Information for Authors
      • Editorial Policies
      • Editorial Board
      • Aims and Scope
      • Abstracting and Indexing
      • Bibliographic Information
      • Archive
    • Biomedical Reports
      • Biomedical Reports
      • Information for Authors
      • Editorial Policies
      • Editorial Board
      • Aims and Scope
      • Abstracting and Indexing
      • Bibliographic Information
      • Archive
    • Oncology Reports
      • Oncology Reports
      • Information for Authors
      • Editorial Policies
      • Editorial Board
      • Aims and Scope
      • Abstracting and Indexing
      • Bibliographic Information
      • Archive
    • Molecular Medicine Reports
      • Molecular Medicine Reports
      • Information for Authors
      • Editorial Policies
      • Editorial Board
      • Aims and Scope
      • Abstracting and Indexing
      • Bibliographic Information
      • Archive
    • World Academy of Sciences Journal
      • World Academy of Sciences Journal
      • Information for Authors
      • Editorial Policies
      • Editorial Board
      • Aims and Scope
      • Abstracting and Indexing
      • Bibliographic Information
      • Archive
    • International Journal of Functional Nutrition
      • International Journal of Functional Nutrition
      • Information for Authors
      • Editorial Policies
      • Editorial Board
      • Aims and Scope
      • Abstracting and Indexing
      • Bibliographic Information
      • Archive
    • International Journal of Epigenetics
      • International Journal of Epigenetics
      • Information for Authors
      • Editorial Policies
      • Editorial Board
      • Aims and Scope
      • Abstracting and Indexing
      • Bibliographic Information
      • Archive
    • Medicine International
      • Medicine International
      • Information for Authors
      • Editorial Policies
      • Editorial Board
      • Aims and Scope
      • Abstracting and Indexing
      • Bibliographic Information
      • Archive
  • Articles
  • Information
    • Information for Authors
    • Information for Reviewers
    • Information for Librarians
    • Information for Advertisers
    • Conferences
  • Language Editing
Spandidos Publications Logo
  • About
    • About Spandidos
    • Aims and Scopes
    • Abstracting and Indexing
    • Editorial Policies
    • Reprints and Permissions
    • Job Opportunities
    • Terms and Conditions
    • Contact
  • Journals
    • All Journals
    • Biomedical Reports
      • Information for Authors
      • Editorial Policies
      • Editorial Board
      • Aims and Scope
      • Abstracting and Indexing
      • Bibliographic Information
      • Archive
    • Experimental and Therapeutic Medicine
      • Information for Authors
      • Editorial Policies
      • Editorial Board
      • Aims and Scope
      • Abstracting and Indexing
      • Bibliographic Information
      • Archive
    • International Journal of Epigenetics
      • Information for Authors
      • Editorial Policies
      • Editorial Board
      • Aims and Scope
      • Abstracting and Indexing
      • Bibliographic Information
      • Archive
    • International Journal of Functional Nutrition
      • Information for Authors
      • Editorial Policies
      • Editorial Board
      • Aims and Scope
      • Abstracting and Indexing
      • Bibliographic Information
      • Archive
    • International Journal of Molecular Medicine
      • Information for Authors
      • Editorial Policies
      • Editorial Board
      • Aims and Scope
      • Abstracting and Indexing
      • Bibliographic Information
      • Archive
    • International Journal of Oncology
      • Information for Authors
      • Editorial Policies
      • Editorial Board
      • Aims and Scope
      • Abstracting and Indexing
      • Bibliographic Information
      • Archive
    • Medicine International
      • Information for Authors
      • Editorial Policies
      • Editorial Board
      • Aims and Scope
      • Abstracting and Indexing
      • Bibliographic Information
      • Archive
    • Molecular and Clinical Oncology
      • Information for Authors
      • Editorial Policies
      • Editorial Board
      • Aims and Scope
      • Abstracting and Indexing
      • Bibliographic Information
      • Archive
    • Molecular Medicine Reports
      • Information for Authors
      • Editorial Policies
      • Editorial Board
      • Aims and Scope
      • Abstracting and Indexing
      • Bibliographic Information
      • Archive
    • Oncology Letters
      • Information for Authors
      • Editorial Policies
      • Editorial Board
      • Aims and Scope
      • Abstracting and Indexing
      • Bibliographic Information
      • Archive
    • Oncology Reports
      • Information for Authors
      • Editorial Policies
      • Editorial Board
      • Aims and Scope
      • Abstracting and Indexing
      • Bibliographic Information
      • Archive
    • World Academy of Sciences Journal
      • Information for Authors
      • Editorial Policies
      • Editorial Board
      • Aims and Scope
      • Abstracting and Indexing
      • Bibliographic Information
      • Archive
  • Articles
  • Information
    • For Authors
    • For Reviewers
    • For Librarians
    • For Advertisers
    • Conferences
  • Language Editing
Login Register Submit
  • This site uses cookies
  • You can change your cookie settings at any time by following the instructions in our Cookie Policy. To find out more, you may read our Privacy Policy.

    I agree
Search articles by DOI, keyword, author or affiliation
Search
Advanced Search
presentation
Oncology Letters
Join Editorial Board Propose a Special Issue
Print ISSN: 1792-1074 Online ISSN: 1792-1082
Journal Cover
February-2025 Volume 29 Issue 2

Full Size Image

Sign up for eToc alerts
Recommend to Library

Journals

International Journal of Molecular Medicine

International Journal of Molecular Medicine

International Journal of Molecular Medicine is an international journal devoted to molecular mechanisms of human disease.

International Journal of Oncology

International Journal of Oncology

International Journal of Oncology is an international journal devoted to oncology research and cancer treatment.

Molecular Medicine Reports

Molecular Medicine Reports

Covers molecular medicine topics such as pharmacology, pathology, genetics, neuroscience, infectious diseases, molecular cardiology, and molecular surgery.

Oncology Reports

Oncology Reports

Oncology Reports is an international journal devoted to fundamental and applied research in Oncology.

Experimental and Therapeutic Medicine

Experimental and Therapeutic Medicine

Experimental and Therapeutic Medicine is an international journal devoted to laboratory and clinical medicine.

Oncology Letters

Oncology Letters

Oncology Letters is an international journal devoted to Experimental and Clinical Oncology.

Biomedical Reports

Biomedical Reports

Explores a wide range of biological and medical fields, including pharmacology, genetics, microbiology, neuroscience, and molecular cardiology.

Molecular and Clinical Oncology

Molecular and Clinical Oncology

International journal addressing all aspects of oncology research, from tumorigenesis and oncogenes to chemotherapy and metastasis.

World Academy of Sciences Journal

World Academy of Sciences Journal

Multidisciplinary open-access journal spanning biochemistry, genetics, neuroscience, environmental health, and synthetic biology.

International Journal of Functional Nutrition

International Journal of Functional Nutrition

Open-access journal combining biochemistry, pharmacology, immunology, and genetics to advance health through functional nutrition.

International Journal of Epigenetics

International Journal of Epigenetics

Publishes open-access research on using epigenetics to advance understanding and treatment of human disease.

Medicine International

Medicine International

An International Open Access Journal Devoted to General Medicine.

Journal Cover
February-2025 Volume 29 Issue 2

Full Size Image

Sign up for eToc alerts
Recommend to Library

  • Article
  • Citations
    • Cite This Article
    • Download Citation
    • Create Citation Alert
    • Remove Citation Alert
    • Cited By
  • Similar Articles
    • Related Articles (in Spandidos Publications)
    • Similar Articles (Google Scholar)
    • Similar Articles (PubMed)
  • Download PDF
  • Download XML
  • View XML
Article Open Access

Prognostic significance of elevated expression levels of protein phosphatase 1 regulatory subunit 3G in thyroid carcinoma

  • Authors:
    • Shuhong Dai
    • Haiying Li
    • Liang Li
    • Zhanshuai Song
    • Xiaowei Zhang
    • Pengyun Wang
    • Haiming Wang
  • View Affiliations / Copyright

    Affiliations: Department of Cardiology, Zibo Central Hospital, Zibo, Shandong 255036, P.R. China, Department of Personnel Office, Zibo Central Hospital, Zibo, Shandong 255036, P.R. China, Department of Orthopedics, Zibo Central Hospital, Zibo, Shandong 255036, P.R. China, Department of Party Committee, Zibo Municipal Health Commission, Zibo, Shandong 255000, P.R. China, Department of Thyroid and Breast Surgery, Zibo Municipal Hospital, Zibo, Shandong 255400, P.R. China
    Copyright: © Dai et al. This is an open access article distributed under the terms of Creative Commons Attribution License.
  • Article Number: 82
    |
    Published online on: November 28, 2024
       https://doi.org/10.3892/ol.2024.14828
  • Expand metrics +
Metrics: Total Views: 0 (Spandidos Publications: | PMC Statistics: )
Metrics: Total PDF Downloads: 0 (Spandidos Publications: | PMC Statistics: )
Cited By (CrossRef): 0 citations Loading Articles...

This article is mentioned in:



Abstract

The prognosis of the poorly differentiated subtype of thyroid carcinoma (THCA) is less favorable due to its aggressive nature, which also increases the likelihood of metastasis to distant organs. The present study aimed to assess the potential application of protein phosphatase 1 regulatory subunit 3G (PPP1R3G) as a molecular biomarker for early identification and prognosis prediction in THCA. The Cancer Genome Atlas (TCGA) database was used to identify genes associated with prognosis and differentially expressed genes in THCA. Additionally, TCGA data were used to analyze the differential expression of the PPP1R3G gene in THCA tissues compared with that in normal tissues. Immunohistochemistry was used for further confirmation of these findings. A prognostic significance analysis of the PPP1R3G gene was performed in patients diagnosed with THCA using Cox regression models. Both univariate and multivariate approaches were used, incorporating clinical information obtained from the patients. Moreover, to gain insights into the molecular mechanisms underlying the regulatory role of the PPP1R3G gene in THCA, a functional enrichment analysis performed. An assessment of the levels of immune cell infiltration in patients with THCA was also performed and their correlation with the expression level of PPP1R3G gene was assessed. The mRNA and protein levels of PPP1R3G were revealed to be higher in THCA tissues compared with that of noncancerous thyroid tissues. Moreover, there were significant associations between the expression of PPP1R3G in THCA and factors such as sex, histological type, pathological node stage, pathological stage, extrathyroidal extension and overall survival (OS). Univariate and multivariate Cox regression analyses revealed that the independent prognostic value of PPP1R3G could be used to predict the OS of patients with THCA. The outcomes obtained from functional enrichment analysis indicated a potential involvement of PPP1R3G in regulation of biological processes such as keratinization, and differentiation of keratinocytes and epidermal cells. Additionally, an association was demonstrated between the expression levels of PPP1R3G gene and several immune cells present within the tumor microenvironment of the thyroid. In conclusion, PPP1R3G has the potential to serve as a prognostic indicator for patients diagnosed with THCA, and may also be considered a promising target for therapeutic interventions in THCA.

Introduction

Thyroid carcinoma (THCA) is a cancerous tumor that develops from the cells of the thyroid gland, specifically the follicular or parafollicular epithelial cells. THCA is the most prevalent form of cancer detected in the region encompassing the head and neck (1). There has been a notable increase in the prevalence of differentiated THCA worldwide (2). The differentiated subtype of THCA accounts for >90% of all cases and exhibits a favorable prognosis, with a survival rate of >95% over a span of 10 years (3). However, despite the generally optimistic perspective commonly observed among the majority of patients with differentiated THCA, there is a subgroup characterized by tumor heterogeneity and harboring more aggressive variants. Consequently, this has marked implications for subsequent treatment strategies and overall rates of survival (4,5). The limited exploration of potential mechanisms underlying the invasiveness of THCA cases, particularly in terms of gene-specific modulation of immune regulation, contributes to insufficient or unsatisfactory management of the disease (6).

There has been notable progress in comprehending the potential molecular mechanisms through which THCA may act as a carcinogenic agent (7). Initiation of THCA involves critical roles served by gene mutations, such as PTEN, PIK3CA, RAS, TP53, BRAF and β-catenin mutations, in addition to epigenetic alterations such as abnormal gene methylation (8). The development of THCA is characterized by the abnormal activation of different signaling pathways at the molecular level (9). As the molecular pathogenesis of THCA continues to be extensively studied, the integration of targeted therapy based on biological factors is being slowly incorporated into the realm of clinical practice (10). There is an immediate requirement for novel biomarkers to assist in the identification, and in the prediction of early detection and efficient clinical treatment alternatives (11).

Protein phosphatase 1 regulatory subunit 3G (PPP1R3G) is expressed at high levels in THCA. The PPP1R3G protein is considered to possess glycogen binding activity and PP1 binding activity (12); it is also predicted to serve a role in the regulation of glycogen biosynthetic process and act upstream of or within glucose homeostasis (13). The PPP1R3G protein, which is considered to be localized in the cytoplasm, serves a positive regulatory role in glycogen synthase activity and the biosynthesis of glycogen (14). The diseases associated with PPP1R3G encompass myoclonic epilepsy of Lafora and progressive myoclonus epilepsy (15). Gene Ontology (GO) annotations pertaining to this gene involve ‘protein phosphatase binding and glycogen binding’ (16). PPP1R3G was also revealed to serve as an unfavorable prognostic biomarker for lung adenocarcinoma (LUAD) and was associated with infiltration of immune cells in the tumor microenvironment (17). The impact of this, however, remains unclear in THCA. Therefore, the aim of the present study was to assess the association between PPP1R3G expression and THCA diagnosis, along with its molecular function and potential connection with immune infiltration.

Materials and methods

Collection of data

The Cancer Genome Atlas (TCGA; portal.gdc.cancer.gov/) database was used to obtain the gene expression data and clinical information for the present study, encompassing 571 cases of THCA tissues and 59 cases of adjacent non-cancerous tissues (GSE27155, GSE64912, GSE3467, GSE163203, GSE33630, GSE153659, GSE53157, GSE165724). The TCGA data were organized and processed using the Spliced Transcripts Alignment to a Reference (STAR) method to extract Transcripts (Per Kilobase of exon model) per Million mapped reads/ fragments (TPM)-formatted information (18). Differential mRNA expression analysis was performed using R (4.2.1; The R Foundation), using criteria such as a minimum absolute log2 fold-change of 1.5 and maximum adjusted P-value of 0.05. Co-expressed mRNAs with the target gene were also determined using R language analysis. All procedures for processing data followed the principles in the Declaration of Helsinki.

Analysis of Cox regression using both univariate and multivariate approaches

The aim of the present study was to assess the relationships between PPP1R3G, pathological stage, Tumor-Node-Metastasis (TNM) stage (American Joint Committee on Cancer/TNM Staging System, 8th Edition) (19), tumor grade and prognosis using Cox regression analyses. Only the factors pertinent to the prognosis were taken into consideration in the present analysis. Additionally, the rms and survival receiver operating characteristic (ROC) packages (pROC; version 1.18.0]) in Xiantao Academic Online (https://www.xiantaozi.com/) were used to construct a nomogram that accurately depicted the 2-, 5- and 10-year survival rates of patients with THCA. Discrepancies in the overall survival (OS) were evaluated using the Kaplan-Meier technique, accompanied by a two-sided log-rank test. To assess the effectiveness of the newly developed nomogram, calibration curve analysis was performed in addition to calculating the consistency index.

Analysis of functional enrichment

The differentially expressed genes that co-expressed with PPP1R3G were identified and were represented as a heatmap using the DESeq2 package [1.36.0] in Xiantao Academic Online. The analysis of functional enrichment was performed using GO and Kyoto Encyclopedia of Genes and Genomes (KEGG) enrichment analysis, as well as Gene Set Enrichment Analysis (GSEA). The association between the expression levels of PPP1R3G and pathological stage, as well as clinical parameters in patients with THCA, was assessed by analyzing the RNA sequencing (RNA-seq) data from TCGA databases using R. GSEA was used for gene expression profiling followed by functional cluster analysis. Differential genes were detected using clusterProfiler (version 4.4.4] package via Xiantao Academic Online, with a significance threshold of normalized enrichment score (NES) >1.5 and P<0.05 for identifying significantly enriched signaling pathways. The results of the enrichment analysis were visualized using the ggplot2 package [3.3.6] in Xiantao Academic Online.

Immune cell infiltration of single-sample (ss)GSEA

The gene expression profiles of clinical samples from patients with THCA were analyzed to assess the levels of specific immune cell types. To evaluate immune infiltration, ssGSEA was employed using the ‘GSVA’ R package (version 1.46.0] in Xiantao Academic Online. Additionally, Spearman's correlation coefficient was used to assess the potential correlation between the expression of PPP1R3G and infiltration of immune cells. Furthermore, the Wilcoxon rank-sum test was used to assess possible associations between PPP1R3G expression and infiltration levels of different immune cell types.

Immunohistochemistry

An immunohistochemical assessment was performed on paraffin-embedded samples collected from patients with newly diagnosed THCA in Zibo Central Hospital (Zibo, China) between July 2019 and December 2022 to evaluate the expression levels of PPP1R3G in these treatment-naive patients (21 males and 47 females, with an average age of 46.2 years). Individuals who had previously undergone chemotherapy or radiotherapy were excluded. The immunohistochemical assessment was performed using 10% formalin-fixed (overnight at room temperature), paraffin-embedded sections of human thyroid tissues. The tissue sections (5 µm) were dewaxed by heating at 55°C for a duration of 30 min and underwent two washes with xylene, each lasting for 15 min. Subsequently, the sections were rehydrated through a series of ethanol washes, each taking 5 min. To facilitate antigen unmasking, the sections were placed in an enamel cylinder containing sodium citrate (pH 6.0) with a concentration of 10 mmol/l and heated using a gas cooker at 95°C for a period of 5 min. Following this step, endogenous peroxidase activity was deactivated by treating the sections with hydrogen peroxide at a concentration of 3% for half an hour. The sections were then incubated with 4% fetal bovine serum (cat. no. 26170035; Thermo Fisher Scientific, Inc.) at 37°C for half an hour before being exposed to specific rabbit polyclonal antibodies targeting PPP1R3G antibody (diluted at a ratio of 1:1,000; cat. no. NBP2-3417, Novus Biologicals, USA). This incubation process took place overnight at a temperature of 4°C. The control tumor slides were treated with PBS) serving as a control group The sections were rinsed with PBS and subjected to a 30-min incubation at 37°C using biotinylated goat anti-rabbit secondary antibody (1:1,000; cat. no. 31460; Thermo Fisher). To visualize the positive expression, the substrate 3′3-diaminobenzidine (DAB) tetrachloride, dissolved in heated water, was introduced. The presence of PPP1R3G was determined based on its positive localization in cytoplasm regions. A combination of the percentage of tumor cells exhibiting positive staining and the intensity of staining was used, following previously described methods (20). A fluorescence microscope was employed for image acquisition, and the quantitative analysis of protein expression levels was conducted using Image-Pro Plus software 6.0 (Media Cybernetics, Inc.). The PPP1R3G tissues were quantified based on the percentage of positive cells that were serially counted in one microscopic field. The cell counting was repeated in five randomly selected microscopic fields at a magnification of ×100.

Reverse transcription-quantitative PCR (RT-qPCR)

The total cellular RNA was extracted from 20 cases of THCA tissues and paired para-cancer normal tissues collected from patients with newly diagnosed THCA from Zibo Central Hospital in July 2024 using TRIzol (Sangon Biotech Co., Ltd.). These patients were recruited specifically for the purpose of RT-qPCR. The PrimeScript™ RT Master Mix Kit (cat. no. RR036A; Takara Bio, Inc.) was used to reverse-transcribe total RNA into cDNA according to the manufacturer's instructions. The qPCR protocol included denaturation at 94°C for 2 min, followed by cycles of 94°C for 30 sec, 54°C for 30 sec and 72°C for 35 sec (total of 30 cycles). Gene expression analysis was performed using FastStart Universal SYBR Master mix (Roche Diagnostics GmbH). The relative expression levels were determined using the 2−ΔΔCq method (21) and normalized to β-actin. The primer sequences used were as follows: β-actin forward, 5′-CTCCATCCTGGCCTCGCTGT-3′ and reverse 5′-GCTGTCACCTTCACCGTTCC-3′; and PPP1R3G forward, 5′-GCGCTACACCTTTACCGAGT-3′ and reverse, 5′-TGGCTCTTTCTTGGCATCCC-3′.

Statistical analysis

Statistical analysis was performed using R (version 3.5.1; The R Foundation). The unpaired t-test, Welch's t-test and the Wilcoxon rank-sum test were used to analyze differences among the different groups. To evaluate the diagnostic value of PPP1R3G expression, ROC curve analysis was performed. Univariate and multivariate Cox regression analyses were used to determine the significance of PPP1R3G as a prognostic factor in patients with THCA. The Kaplan-Meier method and log-rank test were applied to assess OS in both high and low expression groups of PPP1R3G, followed by multivariate analysis using a Cox proportional hazard regression model. Furthermore, the association between PPP1R3G expression and clinical indicators in patients with THCA was assessed using χ2 test or Fisher's exact test. P<0.05 was considered to indicate a statistically significant difference.

Results

Prognosis-associated and differentially expressed genes identified in THCA

In the present study, a comprehensive analysis of TCGA database was performed to identify genes that exhibited differential expression in THCA (n=571) and adjacent non-cancerous tissues (n=59) (Fig. 1A). Additionally, by integrating prognostic data from TCGA, a set of genes was successfully identified that was associated with the prognosis of patients with THCA. Furthermore, the intersection between prognosis-related genes and differentially expressed genes in THCA was determined. Notably, overexpression of 14 specific genes, namely PPP1R3G, SYT5, PCDHA5, OTX1, DMRT1, SMTNL2, FCRLB, FAM155A, SPRED3, RPL13AP12, CRNDE, THBS4-AS1, AL445649.1 and AC008875.1, was notably associated with an unfavorable prognosis in patients diagnosed with THCA (Fig. 1B).

Figure 1.

Detection of mRNA with unique expression profiles in patients with THCA (n=571). (A) Unique mRNA expression pattern. (B) Overlap between DEmRNA and prognosis-related genes. THCA, thyroid carcinoma; DEmRNA, differentially expressed mRNA; sig, significant; P.adj, adjusted P-value.

Level of PPP1R3G expression demonstrates a significantly strong predictive value for patients with THCA

To assess the potential of PPP1R3G in influencing THCA expression patterns and identifying new therapeutic strategies for cancer treatment, RNA-seq data were collected from 33 tumor projects available in TCGA database. These data were then organized and processed using the STAR method to extract TPM-formatted information. The expression levels of PPP1R3G mRNA were evaluated in several malignant tumor types and the findings indicated that, compared with that in normal tissues, PPP1R3G displayed significantly elevated expression levels in a range of cancer types, such as THCA, lung squamous cell carcinoma, kidney clear cell carcinoma, LUAD, glioblastoma, kidney renal papillary cell carcinoma, pancreatic cancer, and head and neck squamous cell carcinoma. By contrast, lower expression levels of PPP1R3G were observed in gastric adenocarcinoma, breast infiltrating carcinoma, bile duct carcinoma, prostate adenocarcinoma, endometrial cancer, pheochromocytoma and paraganglioma, and renal chromophobe cell carcinoma compared with those in both normal tissues and the corresponding adjacent normal tissue samples (Fig. 2A and B). These findings indicate that PPP1R3G exhibits varying expression patterns across different types of cancer. Furthermore, analysis of TCGA database revealed a significant increase in the expression level of PPP1R3G in THCA tissues (n=512) compared with that in normal tissues (n=59) (Fig. 2C). In addition, paired samples of normal tissue adjacent to the cancerous tissue were obtained from TCGA database for further assessment. A comparative analysis of the expression of PPP1R3G was performed in tumor tissue (n=59) and its corresponding normal thyroid tissues (n=59) among patients with THCA. The results revealed a significant increase in PPP1R3G levels in THCA tissues, compared with that in normal tissues (Fig. 2D). Subsequently, a prognostic evaluation for THCA was performed by analyzing the value of PPP1R3G. The categorization of the high and low expression group was determined based on the median level of expression. The assessment of TCGA database revealed that patients with high levels of PPP1R3G expression (n=256) were associated with a significantly diminished OS rate in comparison with those with low PPP1R3G expression (n=256) (Fig. 2E). This was demonstrated by the results obtained from the Kaplan-Meier curve analysis, further reinforcing its prognostic predictive capacity for patients with THCA.

Figure 2.

Diagnostic predictive value of PPP1R3G expression in patients with THCA. (A) Comparative analysis was performed to evaluate the mRNA expression levels of PPP1R3G in different types of malignancy, comparing tumor tissues with adjacent normal tissues. (B) mRNA levels of PPP1R3G were quantified using RNA-seq from TCGA database data obtained from tumor samples and their corresponding normal tissues. (C) Dissimilar mRNA expression of PPP1R3G was observed when comparing normal thyroid tissues (n=59) with those impacted by THCA (n=512), based on the analysis of the RNA-seq data. (D) Further assessment of PPP1R3G mRNA expression was performed using RNA-seq data, using matched samples of THCA (n=59) and non-cancerous thyroid tissues (n=59). (E) Kaplan-Meier curve showing the comparison of overall survival among different subgroups of patients with THCA based on their mRNA expression levels of PPP1R3G. *P<0.05; **P<0.01; ***P<0.001. THCA, thyroid carcinoma; PPP1R3G, protein phosphatase 1 regulatory subunit 3G; RNA-seq, RNA sequencing; TCGA, The Cancer Genome Atlas; TPM, transcripts per million; HR, hazard ratio; ns, not significant.

Immunohistochemistry and RT-qPCR were performed to validate the expression of PPP1R3G in THCA

The expression of PPP1R3G in THCA and its corresponding para-cancerous tissue was assessed using immunohistochemistry, validating the data obtained from bioinformatics analysis. The findings indicated a high expression of PPP1R3G in 38/67 cases of THCA and in 19/67 cases of paired para-cancer normal tissues (Fig. 3A). The detailed quantitative analysis of the expression levels across all 67 cases was quantified based on the percentage of positive cells (Fig. 3B). The percentage of positive cells was 37.36 and 16.58 in the 67 cases of THCA and the paired para-cancer normal tissues, respectively [standard error of difference, 1.296; 95% confidence interval (CI), −23.76 to −18.59]. The RT-qPCR results also demonstrated that the RNA expression of PPP1R3G was expressed at significantly higher levels in THCA tissues compared with those in the paired para-cancer normal tissue (38.69 vs. 14.93%; difference between means, 23.76±2.340; 95% CI, 19.02 to 28.50; Fig. 3C). Additionally, the prognostic significance of clinical indicators was analyzed. The results demonstrated a significant association between PPP1R3G expression and clinical indicators in patients with THCA, including pathological N stage, pathological stage, histological type and extrathyroidal extension. However, no association was demonstrated between PPP1R3G expression and pathological T stage or residual tumor (Table I).

Figure 3.

Immunohistochemistry and RT-qPCR analysis. (A) Evaluation of PPP1R3G protein expression performed in both the para-cancer (n=67) and tumor samples from patients with THCA (n=67). Magnification, ×200. (B) The expression levels across all 67 cases were quantitatively analyzed by measuring the percentage of positive cells. (C) Additionally, the RT-qPCR results indicated that THCA tissues exhibited significantly elevated RNA expression levels of PPP1R3G compared to their corresponding para-cancer normal tissues.**P<0.01. THCA, thyroid carcinoma; PPP1R3G, protein phosphatase 1 regulatory subunit 3G.

Table I.

Association between PP1R3G and clinical indicators of patients with thyroid carcinoma.

Table I.

Association between PP1R3G and clinical indicators of patients with thyroid carcinoma.

CharacteristicLow expression of PPP1R3G (n=29)High expression of PPP1R3G (n=38)P-value
Pathological T stage 0.154
  T1-T214 (20.9%)17 (25.3%)
  T3-T415 (22.4%)21 (31.3%)
Pathological N stage <0.001
  N016 (24.9%)14 (20.9%)
  N113 (19.4%)24 (35.8%)
Pathological stage <0.001
  I–II18 (26.9%)10 (14.9%)
  III–IV11 (16.4%)28 (41.8%)
Histological type <0.001
  Classical19 (28.4%)30 (44.8%)
  Follicular&Other&Tall Cell10 (14.9%)8 (11.9%)
Residual tumor 0.634
  R026 (38.8%)33 (49.3%)
  R1-R23 (4.5%)5 (7.5%)
Extrathyroidal extension 0.011
  Yes6 (9.0%)13 (19.4%)
  No23 (34.3%)25 (37.3%)

[i] Data are presented as n (%). PPP1R3G, protein phosphatase 1 regulatory subunit 3G; T, tumor; N, node.

PPP1R3G is significantly associated with histological grade, tumor location and TNM stage in THCA

An assessment of TCGA database and an analysis of both the RNA-seq data and clinical information from TCGA THCA project was performed. The results demonstrated that there was a significant increase in PPP1R3G expression among male patients (n=140) compared with female patients (n=375) (Fig. 4A). Additionally, the N1 stage group (n=231) exhibited a significant increase compared with the N0 stage group (n=234) (Fig. 4B), as well as the OS event dead group (n=16) compared with the OS event alive group (n=499; Fig. 4C) and the stage III–IV group (n=171) compared with the stage I–II group (n=342; Fig. 4D). Moreover, a significantly higher expression level was observed in the extra-thyroid extension group (n=154) compared with the non-extension group (n=343) (Fig. 4E). Lastly, when compared with the non-classical (Follicular&Other&Tall Cell) group (n=148), the classical group (n=367) also exhibited a significantly elevated expression level of PPP1R3G (Fig. 4F). Furthermore, the findings demonstrated significant associations between the expression of PPP1R3G and several clinical indicators in patients with THCA, including pathological N stage, pathological stage, sex, OS event, primary neoplasm focus type, histological type, extrathyroidal extension and neoplasm location (Table II).

Figure 4.

Fluctuations in PPP1R3G mRNA expression levels across patients with thyroid carcinoma exhibiting diverse clinical attributes. The clinical characteristics assessed were (A) Sex (n=515), (B) pathological N stage (n=465), (C) occurrence of OS event (n=515), (D) tumor pathological stage (n=513), (E) presence of extra-thyroidal extension (n=497) and (F) histological type (n=515). *P<0.05; **P<0.01; ***P<0.001. PPP1R3G, protein phosphatase 1 regulatory subunit 3G; T, tumor; N, nodal; OS, overall survival; TPM, transcripts per million.

Table II.

Association between PPP1R3G and clinical indicators in thyroid carcinoma, assessed using The Cancer Genome Atlas.

Table II.

Association between PPP1R3G and clinical indicators in thyroid carcinoma, assessed using The Cancer Genome Atlas.

CharacteristicsLow expression of PPP1R3GHigh expression of PPP1R3GP-value
Pathological T stage 0.132
  T1-T2 (n=313)165 (32.4)147 (28.8)
  T3-T4 (n=198)90 (17.6)108 (21.2)
Pathological N stage 0.016
  N0 (n=229)127 (27.5)102 (22.1)
  N1 (n=233)103 (22.3)130 (28.1)
Pathological stage <0.001
  I–II (n=340)188 (36.9)152 (29.8)
  III–IV (n=170)66 (12.9)104 (20.4)
Sex 0.004
  Female (n=373)201 (39.3)172 (33.6)
  Male (n=139)55 (10.7)84 (16.4)
Age, years 0.093
  ≤45 (n=243)131 (25.6)112 (21.9)
  >45 (n=269)125 (24.4)144 (28.1)
Histological type 0.002
  Classical (n=366)167 (32.6)199 (38.9)
  Follicular&Other&Tall Cell (n=146)89 (17.4)57 (11.1)
Residual tumor 0.670
  R0 (n=392)201 (44.7)191 (42.4)
  R1-R2 (n=58)28 (6.2)30 (6.7)
Extrathyroidal extension 0.012
  Yes (n=154)64 (13.0)90 (18.2)
  No (n=340)183 (37.0)157 (31.8)
OS event 0.011
  Alive (n=496)253 (49.4)243 (47.5)
  Dead (n=16)3 (0.6)13 (2.5)
Primary neoplasm focus type 0.032
  Multifocal (n=233)128 (25.5)105 (20.9)
  Unifocal (n=269)122 (24.3)147 (29.3)
Neoplasm location 0.010
  Left lobe (n=178)80 (15.8)98 (19.4)
  Bilateral (n=88)47 (9.3)41 (8.1)
  Isthmus (n=22)5 (1.0)17 (3.4)
  Right lobe (n=218)121 (23.9)97 (19.2)
Thyroid gland disorder history 0.317
  Normal (n=286)141 (31.1)145 (31.9)
  Nodular hyperplasia, lymphocytic thyroiditis and other (n=168)s91 (20.0)77 (17.0)

[i] Data are presented as n (%). PPP1R3G, protein phosphatase 1 regulatory subunit 3G; T, tumor; N, node; OS, overall survival.

Diagnostic predictive value for patients with THCA is significantly enhanced by assessing the expression level of PPP1R3G

A prognostic evaluation for THCA was performed by analyzing the value of PPP1R3G. RNA-seq data and clinical data from the STAR process of the THCA project were obtained from TCGA database and were organized. Univariate Cox regression analysis indicated that the occurrence of the pathological T4 stage and high PPP1R3G expression were significant factors associated with unfavorable outcomes in patients diagnosed with THCA. Furthermore, through the use of multivariate Cox regression analysis, it was determined that even when considering other variables, pathological T4 stage and high PPP1R3G expression were still prognostic indicators for an unfavorable outcome in patients diagnosed with THCA (Table III).

Table III.

Prognostic value of PPP1R3G in patients with thyroid carcinoma, determined using both univariate and multivariate Cox regression analyses.

Table III.

Prognostic value of PPP1R3G in patients with thyroid carcinoma, determined using both univariate and multivariate Cox regression analyses.

Univariate analysisMultivariate analysis


CharacteristicsnHazard ratio (95% CI)P-valueHazard ratio (95% CI)P-value
Pathological T stage510
  T1143Reference Reference
  T21691.010 (0.168–6.067)0.9921.141 (0.190–6.852)0.886
  T31751.602 (0.309–8.303)0.5751.395 (0.269–7.244)0.692
  T42311.521 (2.303–57.635)0.00312.220 (2.437–61.285)0.002
Pathological M stage295
  M0286Reference
  M194.258 (0.909–19.952)0.066
PPP1R3G512
  Low256Reference Reference
  High2564.164 (1.186–14.623)0.0264.371 (1.232–15.505)0.022

[i] T, tumor; M, metastasis; PPP1R3G, protein phosphatase 1 regulatory subunit 3G.

In addition, a nomogram curve was developed to estimate the OS rates at 2, 5 and 10 years for patients with THCA (n=507) by considering both pathological T4 stage and PPP1R3G expression (Fig. 5A). The results revealed that PPP1R3G could independently predict an unfavorable prognosis in patients diagnosed with THCA. The combination of pathological T4 stage and PPP1R3G expression was used to forecast OS at intervals of 2, 5 and 10 years in patients with THCA. A line with bias correction was created to approximate the intended curve (Fig. 5B).

Figure 5.

Nomogram curve created to assess the probability of OS in patients with THCA (n=507) for durations of 2, 5 and 10 years. The variables taken into account were the (A) clinical stage, pathological stage and expression of PPP1R3G. (B) The nomogram was used to forecast the OS at 2, 5 and 10 years for the THCA population. OS, overall survival; THCA, thyroid carcinoma; PPP1R3G, protein phosphatase 1 regulatory subunit 3G; T, tumor; M, metastasis.

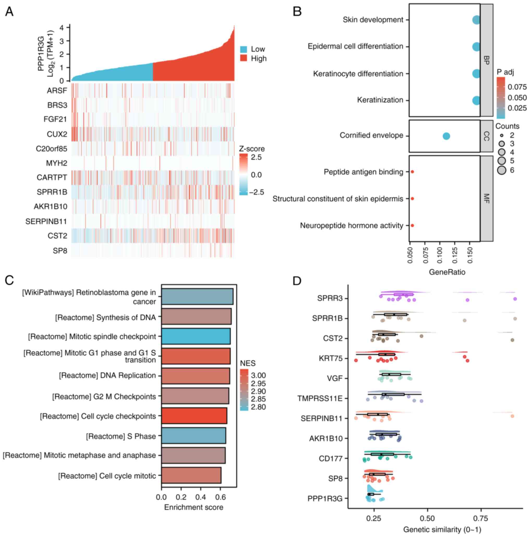
Involvement of PPP1R3G in THCA assessed using GSEA

To elucidate potential gene regulatory networks linked to PPP1R3G, RNA-seq data from TCGA database (n=571) was used. The data were categorized into high- and low-expression groups based on the median expression levels of the PPP1R3G molecule. Using the DESeq2 package [1.36.0], the top 12 differentially expressed genes that co-expressed with PPP1R3G were identified and were represented as a heatmap (Fig. 6A). Subsequently, GSEA was performed and the results were visualized using the ggplot2 package. Additionally, GO and KEGG analysis were used to classify the gene list. The findings revealed significant enrichment of several functional clusters such as ‘keratinization’, ‘keratinocyte differentiation’, ‘epidermal cell differentiation’ and ‘skin development’ in patients exhibiting high expression of PPP1R3G in THCA (Fig. 6B). In addition, the visualized outcomes of GSEA were presented. The analysis revealed notable enrichment of several gene functional clusters, encompassing ‘cell cycle checkpoints’, ‘mitotic G1 phase and G1-S transition’, DNA replication, G2-M checkpoints, ‘synthesis of DNA’, mitotic spindle checkpoint’, ‘retinoblastoma gene in cancer’, ‘mitotic metaphase and anaphase’ and ‘S phase’ in patients with high PPP1R3G expression in THCA (Fig. 6C). Finally, genes were ranked in descending order based on their average similarity to other genes. The top gene represents the highest similarity with other genes, indicating that it has the strongest association and is more likely to have a key role. The analysis of the data suggested that small proline-rich protein (SPRR)3 and SPRR1B may serve a crucial role in the functioning of PPP1R3G (Fig. 6D).

Figure 6.

Differentially expressed genes were identified and subjected to GO/KEGG and GSEA analysis to cluster in patients with THCA (n=571). (A) Heat map displaying the co-expression of PPP1R3G mRNA with other genes. (B) Ranked list of differentially expressed genes analyzed using GO/KEGG analysis to facilitate clustering. (C) GSEA analysis performed on the gene list for clustering purposes. (D) Key genes were identified by constructing a gene interaction network and calculating their importance based on network topology. PPP1R3G, protein phosphatase 1 regulatory subunit 3G; GO, Gene Ontology; KEGG, Kyoto Encyclopedia of Genes and Genomes; GSEA, Gene Set Enrichment Analysis; TPM, transcripts per million; BP, biological process; CC, cellular component, MF, molecular function; NES, normalized enrichment score.

Involvement of PPP1R3G in THCA immune invasion properties

To assess the immune invasion properties in patients with THCA (n=571) and high PPP1R3G expression, correlation analysis was performed. Immune-related genes that co-expressed with PPP1R3G were identified and visually represented using a heat map (Fig. 7A). Additionally, the experimental findings demonstrated an association between the PPP1R3G expression level and the proportional representation of 24 distinct immune cell populations in the tumor microenvironment (Fig. 7B). Notably, increased levels of PPP1R3G were associated with enhanced infiltration of dendritic cells (DCs), activated (a)DCs, eosinophils, immature (i)DCs, macrophages, neutrophils, T helper (Th) type 1 cells and regulatory T cells (Tregs). Furthermore, a negative association was observed between elevated PPP1R3G expression and infiltrating characteristics of Th type 17 cells.

Figure 7.

Correlation between infiltrated immune cells and the PPP1R3G expression level in patients with THCA (n=571). (A) Correlation analysis of PPP1R3G and immune checkpoint molecule expression. (B) Relationship between the expression levels of PPP1R3G and infiltrated immune cells assessed in clinical samples obtained from patients diagnosed with THCA. THCA, thyroid carcinoma; PPP1R3G, protein phosphatase 1 regulatory subunit 3G; SEMA3F, sema domain, Immunoglobulin Domain (Ig), Short Basic Domain, Secreted, (Semaphorin) 3F; PLXND1, plexin D1; CRLF1, Cytokine Receptor Like Factor 1; TNFRSF12A, TNF Receptor Superfamily Member 12A; CCL26, C-C Motif Chemokine ligand 26; GIPR, Gastric Inhibitory Polypeptide Receptor; PLAUR, Plasminogen Activator, Urokinase Receptor; BID, BH3 Interacting Domain Death Agonist; MARCO, Macrophage Receptor With Collagenous Structure; TNC, Tenascin C; NGFR, Nerve Growth Factor Receptor; FGFR3, Fibroblast Growth Factor Receptor 3; TPM, transcripts per million; DC, dendritic cells; Th, T helper; Treg, regulatory T cells; Tcm, central memory T cells; Tem, effector memory T cell; aDC, activated dendritic cells; iDC, immature DC; pDC, plasmacytoid dendritic cell; Treg, regulatory T cell; TFH, Follicular helper T cell; Tgd, γ/δ T cell; NK, natural killer.

Discussion

The understanding of the mechanism involved in the spread of cancer to distant sites and the discovery of possible targets for treating tumors are essential and foundational components of gene therapy (22). The current study used bioinformatics analyses of an RNA-seq dataset derived from clinical samples in TCGA to perform a comprehensive and detailed assessment of PPP1R3G expression. The aim was to evaluate its association with clinicopathological characteristics, survival outcomes and functional involvement in the development of THCA. The results suggested that there was a significant increase in the expression of PPP1R3G in tumor samples, indicating its potential role in regulating the progression of THCA. These findings propose that PPP1R3G could potentially be used as a biomarker for early detection and prognosis prediction in patients with THCA, particularly within specific stages of the disease, pathological classifications and metastatic subgroups. Additionally, the immunohistochemical analysis provided further evidence supporting the gene sequencing findings, as it revealed an increase in PPP1R3G expression in the cytoplasm and cellular membrane of THCA tissues when compared with adjacent non-cancerous tissues. Additionally, there was a significant correlation between PPP1R3G expression and clinical indicators in patients with THCA, including pathological N stage, pathological stage, histological type and extrathyroidal extension. Therefore, PPP1R3G may represent a promising target for the development of diagnostic strategies in patients with THCA.

To date, the precise role and underlying mechanism of PPP1R3G in THCA tumorigenesis, development and metastasis remain elusive. The present study suggests that PPP1R3G could be a useful molecular marker for predicting the prognosis of patients with THCA. PPP1R3G expression was a significant prognostic factor for adverse outcomes, as demonstrated by both univariate and multivariate Cox regression analyses, even when accounting for confounding variables. These findings suggest that detecting PPP1R3G expression may help identify patients at high risk of THCA progression and poor survival rates, making it a potentially valuable clinical tool. Additionally, RNA-seq data analysis was performed to identify genes and functional gene clusters associated with high PPP1R3G expression in patients with THCA. The GSEA revealed a significant enrichment in several functional clusters related to ‘keratinization’, ‘keratinocyte differentiation’, ‘epidermal cell differentiation’ and ‘skin development’ among patients with high expression of PPP1R3G. GSEA demonstrated a notable enrichment in several gene functional clusters associated with ‘cell cycle checkpoints’, ‘mitotic G1 phase and G1-S transition’, DNA replication, G2-M checkpoints, ‘synthesis of DNA’, mitotic spindle checkpoint’, ‘retinoblastoma gene in cancer’, ‘mitotic metaphase and anaphase’ and ‘S phase’ among patients exhibiting elevated PPP1R3G expression. The results of the current study have the potential to offer innovative perspectives for the development of therapies aimed at addressing patients with high-risk THCA. In addition, the gene encodes envelope proteins of keratinocytes known as SPRR3 and SPRR1B (23,24), which have been predicted to serve a vital role in the functioning of PPP1R3G. SPRR1B is associated with cervical intraepithelial neoplasia (25), whilst SPRR3 has been linked with esophageal cancer (26). The present data revealed that the PPP1R3G may serve a role in THCA keratinization. However, the impact of keratinization in THCA tumorigenesis has not been reported before. Furthermore, the present study used RNA-seq analysis to demonstrate unique gene expression patterns in infiltrating immune cells. The current study findings demonstrated association between PPP1R3G expression and increased infiltration of DCs, aDCs, eosinophils, iDCs, macrophages, neutrophils, Th1 cells and Tregs in patients with THCA. Additionally, it was demonstrated that elevated PPP1R3G expression was inversely correlated with the presence of Th17 cells. Immunotherapy has shown encouraging results in different types of cancer, including THCA (27). Hence, additional research is necessary to assess the potential influence of PPP1R3G on the infiltration of immune cells in patients diagnosed with THCA. Furthermore, it would be valuable to explore whether patients with elevated levels of PPP1R3G expression could potentially experience advantages from immunotherapy interventions.

Ultimately, in the current study, a regulatory network associated with PPP1R3G was successfully established. In general, PPP1R3G has the potential to serve as an unfavorable prognostic indicator for THCA and exhibits an association with immune cell infiltration in tumors. However, the present study had certain limitations. Firstly, to confirm the prognostic importance of PPP1R3G, a higher number of patients with THCA would be necessary for validation. Moreover, whilst the presence of PPP1R3G in patients with THCA has been verified through immunohistochemistry and RT-qPCR, the absence of western blotting experiments remains a limitation of the present study. Additionally, due to constraints within the database used for the present study, further exploration into the relationship between PPP1R3G and tumor immunocytes was not feasible. In addition, the cellular function of PPP1R3G needs to be further validated through in vitro cellular and molecular experiments, which is crucial for establishing its functional significance.

The findings of the current study indicated that PPP1R3G was expressed at high levels in patients with THCA, as determined through bioinformatics analysis and immunohistochemical staining. Further analyses revealed an association between elevated PPP1R3G expression and the pathological and clinical characteristics of patients with THCA. Additionally, significant upregulation patterns of PPP1R3G were demonstrated in several functional signaling pathways, along with unique gene signatures associated with immune infiltrating cells. These findings suggest that PPP1R3G may serve as a valuable diagnostic and prognostic marker for managing THCA.

Acknowledgements

Not applicable.

Funding

The financial assistance for the present study was supported by the Natural Science Foundation of Shandong Province (grant no. ZR2021QH032) and the Medical and Health Science and Technology Project of Shandong Province (grant no. 202304070941).

Availability of data and materials

The datasets generated in the present study may be requested from the corresponding author.

Authors' contributions

XZ, HL, HW and PW were involved in performing a portion of the experiments and shaped the design of the study. XZ and PW confirm the authenticity of all the raw data. XZ, HL, HW, PW, SD, ZS and LL contributed to conceptualizing and designing the study, acquiring, analyzing and interpreting data, drafting or critically revising important intellectual content within the article, and granting final approval for publication. All authors have read and approved the final manuscript.

Ethics approval and consent to participate

The present study was approved by the Ethics Committee of Zibo Central Hospital (Zibo, China; approval no. IEC-form-030-2.0, 2024-147). The research program strictly followed the scientific and ethical guidelines stated in the Declaration of Helsinki, and written informed consent was obtained from all patients.

Patient consent for publication

Not applicable.

Competing interests

The authors declare that they have no competing interests.

References

1 

Park J, Kang IK, Bae JS, Kim JS and Kim K: Clinical significance of the lymph node ratio of the second operation to predict Re-recurrence in thyroid carcinoma. Cancers (Basel). 15:6242023. View Article : Google Scholar : PubMed/NCBI

2 

Dunlap Q and Davies L: Differentiated Thyroid Cancer Incidence. Surgery of the Thyroid and Parathyroid Glands. Randolph GW: 3rd Edition. Elsevier; Philadelphia, PA: pp. 174–180. 2021, View Article : Google Scholar

3 

Alzahrani AS: The risk of expanding risk stratification in thyroid cancer. J Clin Endocrinol Metab. 108:e1147–e1148. 2023. View Article : Google Scholar : PubMed/NCBI

4 

Nabhan F, Dedhia PH and Ringel MD: Thyroid cancer, recent advances in diagnosis and therapy. Int J Cancer. 149:984–992. 2021. View Article : Google Scholar : PubMed/NCBI

5 

Lieberman L and Worden F: Novel therapeutics for advanced differentiated thyroid cancer. Endocrinol Metab Clin North Am. 51:367–378. 2022. View Article : Google Scholar : PubMed/NCBI

6 

Haymart MR: Progress and challenges in thyroid cancer management. Endocr Pract. 27:1260–1263. 2021. View Article : Google Scholar : PubMed/NCBI

7 

Grimm D: Recent advances in thyroid cancer research. Int J Mol Sci. 23:46312022. View Article : Google Scholar : PubMed/NCBI

8 

Santarpia L, El-Naggar AK, Cote GJ, Myers JN and Sherman SI: PI3K/Akt and Ras/Raf-MAPK pathway mutations in anaplastic thyroid cancer. JCEM. 93:278–284. 2008. View Article : Google Scholar : PubMed/NCBI

9 

Nikiforov YE and Nikiforova MN: Molecular genetics and diagnosis of thyroid cancer. Nat Rev Endocrinol. 7:569–580. 2011. View Article : Google Scholar : PubMed/NCBI

10 

Gulfidan G, Soylu M, Demirel D, Erdonmez HBC, Beklen H, Sarica PO, Arga KY and Turanli B: Systems biomarkers for papillary thyroid cancer prognosis and treatment through multi-omics networks. Arch Bioch Biophysics. 715:1090852021. View Article : Google Scholar : PubMed/NCBI

11 

Beck AC, Rajan A, Landers S, Kelley S and Weigel RJ, Bellizzi AM, Lal G, Sugg SL, Howe JR, Chan CH and Weigel RJ: Expression of cancer stem cell markers in tall cell variant papillary thyroid cancer identifies a molecular profile predictive of recurrence in classic papillary thyroid cancer. Surgery. 171:245–251. 2021. View Article : Google Scholar : PubMed/NCBI

12 

Du J, Xiang Y, Liu H, Liu S, Kumar A, Xing C and Wang Z: RIPK1 dephosphorylation and kinase activation by PPP1R3G/PP1γ promote apoptosis and necroptosis. Nat Commun. 12:70672021. View Article : Google Scholar : PubMed/NCBI

13 

Zhang Y, Xu D, Huang H, Chen S, Wang L, Zhu L, Jiang X, Ruan X, Luo X, Cao P, et al: Regulation of glucose homeostasis and lipid metabolism by PPP1R3G-mediated hepatic glycogenesis. Mol Endocrinol. 28:116–126. 2014. View Article : Google Scholar : PubMed/NCBI

14 

Du J, Xiang Y, Liu H, Liu S, Kumar A, Xing C and Wang Z: RIPK1 dephosphorylation and kinase activation by PPP1R3G/PP1γ promote apoptosis and necroptosis. Nat Commun. 12:70672021. View Article : Google Scholar : PubMed/NCBI

15 

Israelian L, Nitschke S, Wang P, Zhao X, Perri AM, Lee JPY, Verhalen B, Nitschke F and Minassian BA: Ppp1r3d deficiency preferentially inhibits neuronal and cardiac Lafora body formation in a mouse model of the fatal epilepsy Lafora disease. J Neurochem. 157:1897–1910. 2021. View Article : Google Scholar : PubMed/NCBI

16 

Zhang Y, Gu J, Wang L, Zhao Z, Pan Y and Chen Y: Ablation of PPP1R3G reduces glycogen deposition and mitigates high-fat diet induced obesity. Mol Cell Endocrinol. 439:133–140. 2017. View Article : Google Scholar : PubMed/NCBI

17 

Zhuo X, Chen L, Lai Z, Liu J, Li S, Hu A and Lin Y: Protein phosphatase 1 regulatory subunit 3G (PPP1R3G) correlates with poor prognosis and immune infiltration in lung adenocarcinoma. Bioengineered. 12:8336–8346. 2021. View Article : Google Scholar : PubMed/NCBI

18 

Dobin A and Gingeras TR: Mapping RNA-seq Reads with STAR. Curr Protoc Bioinformatics. 51:112015. View Article : Google Scholar : PubMed/NCBI

19 

Kim K, Kim JH, Park IS, Rho YS, Kwon GH and Lee DJ: The updated AJCC/TNM staging system for papillary thyroid cancer (8th Edition): From the perspective of genomic analysis. World J Surg. 42:3624–3631. 2018. View Article : Google Scholar : PubMed/NCBI

20 

Zhang X, Meng X, Wang P, Luan C and Wang H: Bioinformatics analysis for the identification of Sprouty-related EVH1 domain-containing protein 3 expression and its clinical significance in thyroid carcinoma. Sci Rep. 14:45492024. View Article : Google Scholar : PubMed/NCBI

21 

Livak KJ and Schmittgen TD: Analysis of relative gene expression data using real-time quantitative PCR and the 2(−Delta Delta C(T)) method. Methods. 25:402–408. 2001. View Article : Google Scholar : PubMed/NCBI

22 

Shibata MA and Taniguchi K: Metastasis Inhibition. Int J Mol Sci. 24:71232023. View Article : Google Scholar : PubMed/NCBI

23 

Hu X, Peng N, Qi F, Li J, Shi L and Chen R: Cigarette smoke upregulates SPRR3 by favoring c-Jun/Fra1 heterodimerization in human bronchial epithelial cells. Future Oncol. 14:2599–2613. 2018. View Article : Google Scholar : PubMed/NCBI

24 

Sasahira T, Kurihara-Shimomura M, Shimomura H, Bosserhoff AK and Kirita T: Identification of oral squamous cell carcinoma markers MUC2 and SPRR1B downstream of TANGO. J Cancer Res Clin Oncol. 147:1659–1672. 2021. View Article : Google Scholar : PubMed/NCBI

25 

Song Y, Pan H, Yang L, Fan Y, Zhang H, Pan M and Zhang Y: DGUOK-AS1 promotes cervical squamous cell carcinoma progression by suppressing miR-499a-5p that targets SPRR1B in vitro. Biochem Biophys Res Commun. 585:177–184. 2021. View Article : Google Scholar : PubMed/NCBI

26 

de AST, Souza-Santos PT, de Oliveira DS, Bernardo V, Lima SC, Rapozo DC, Kruel CD, Faria PA, Ribeiro Pinto LF and Albano RM: Quantitative evaluation of SPRR3 expression in esophageal squamous cell carcinoma by qPCR and its potential use as a biomarker. Exp Mol Pathol. 91:584–589. 2011. View Article : Google Scholar : PubMed/NCBI

27 

Naoum GE, Morkos M, Kim B and Arafat W: Novel targeted therapies and immunotherapy for advanced thyroid cancers. Mol Cancer. 17:512018. View Article : Google Scholar : PubMed/NCBI

Related Articles

  • Abstract
  • View
  • Download
  • Twitter
Copy and paste a formatted citation
Spandidos Publications style
Dai S, Li H, Li L, Song Z, Zhang X, Wang P and Wang H: Prognostic significance of elevated expression levels of protein phosphatase 1 regulatory subunit 3G in thyroid carcinoma. Oncol Lett 29: 82, 2025.
APA
Dai, S., Li, H., Li, L., Song, Z., Zhang, X., Wang, P., & Wang, H. (2025). Prognostic significance of elevated expression levels of protein phosphatase 1 regulatory subunit 3G in thyroid carcinoma. Oncology Letters, 29, 82. https://doi.org/10.3892/ol.2024.14828
MLA
Dai, S., Li, H., Li, L., Song, Z., Zhang, X., Wang, P., Wang, H."Prognostic significance of elevated expression levels of protein phosphatase 1 regulatory subunit 3G in thyroid carcinoma". Oncology Letters 29.2 (2025): 82.
Chicago
Dai, S., Li, H., Li, L., Song, Z., Zhang, X., Wang, P., Wang, H."Prognostic significance of elevated expression levels of protein phosphatase 1 regulatory subunit 3G in thyroid carcinoma". Oncology Letters 29, no. 2 (2025): 82. https://doi.org/10.3892/ol.2024.14828
Copy and paste a formatted citation
x
Spandidos Publications style
Dai S, Li H, Li L, Song Z, Zhang X, Wang P and Wang H: Prognostic significance of elevated expression levels of protein phosphatase 1 regulatory subunit 3G in thyroid carcinoma. Oncol Lett 29: 82, 2025.
APA
Dai, S., Li, H., Li, L., Song, Z., Zhang, X., Wang, P., & Wang, H. (2025). Prognostic significance of elevated expression levels of protein phosphatase 1 regulatory subunit 3G in thyroid carcinoma. Oncology Letters, 29, 82. https://doi.org/10.3892/ol.2024.14828
MLA
Dai, S., Li, H., Li, L., Song, Z., Zhang, X., Wang, P., Wang, H."Prognostic significance of elevated expression levels of protein phosphatase 1 regulatory subunit 3G in thyroid carcinoma". Oncology Letters 29.2 (2025): 82.
Chicago
Dai, S., Li, H., Li, L., Song, Z., Zhang, X., Wang, P., Wang, H."Prognostic significance of elevated expression levels of protein phosphatase 1 regulatory subunit 3G in thyroid carcinoma". Oncology Letters 29, no. 2 (2025): 82. https://doi.org/10.3892/ol.2024.14828
Follow us
  • Twitter
  • LinkedIn
  • Facebook
About
  • Spandidos Publications
  • Careers
  • Cookie Policy
  • Privacy Policy
How can we help?
  • Help
  • Live Chat
  • Contact
  • Email to our Support Team