Spandidos Publications Logo
  • About
    • About Spandidos
    • Aims and Scopes
    • Abstracting and Indexing
    • Editorial Policies
    • Reprints and Permissions
    • Job Opportunities
    • Terms and Conditions
    • Contact
  • Journals
    • All Journals
    • Oncology Letters
      • Oncology Letters
      • Information for Authors
      • Editorial Policies
      • Editorial Board
      • Aims and Scope
      • Abstracting and Indexing
      • Bibliographic Information
      • Archive
    • International Journal of Oncology
      • International Journal of Oncology
      • Information for Authors
      • Editorial Policies
      • Editorial Board
      • Aims and Scope
      • Abstracting and Indexing
      • Bibliographic Information
      • Archive
    • Molecular and Clinical Oncology
      • Molecular and Clinical Oncology
      • Information for Authors
      • Editorial Policies
      • Editorial Board
      • Aims and Scope
      • Abstracting and Indexing
      • Bibliographic Information
      • Archive
    • Experimental and Therapeutic Medicine
      • Experimental and Therapeutic Medicine
      • Information for Authors
      • Editorial Policies
      • Editorial Board
      • Aims and Scope
      • Abstracting and Indexing
      • Bibliographic Information
      • Archive
    • International Journal of Molecular Medicine
      • International Journal of Molecular Medicine
      • Information for Authors
      • Editorial Policies
      • Editorial Board
      • Aims and Scope
      • Abstracting and Indexing
      • Bibliographic Information
      • Archive
    • Biomedical Reports
      • Biomedical Reports
      • Information for Authors
      • Editorial Policies
      • Editorial Board
      • Aims and Scope
      • Abstracting and Indexing
      • Bibliographic Information
      • Archive
    • Oncology Reports
      • Oncology Reports
      • Information for Authors
      • Editorial Policies
      • Editorial Board
      • Aims and Scope
      • Abstracting and Indexing
      • Bibliographic Information
      • Archive
    • Molecular Medicine Reports
      • Molecular Medicine Reports
      • Information for Authors
      • Editorial Policies
      • Editorial Board
      • Aims and Scope
      • Abstracting and Indexing
      • Bibliographic Information
      • Archive
    • World Academy of Sciences Journal
      • World Academy of Sciences Journal
      • Information for Authors
      • Editorial Policies
      • Editorial Board
      • Aims and Scope
      • Abstracting and Indexing
      • Bibliographic Information
      • Archive
    • International Journal of Functional Nutrition
      • International Journal of Functional Nutrition
      • Information for Authors
      • Editorial Policies
      • Editorial Board
      • Aims and Scope
      • Abstracting and Indexing
      • Bibliographic Information
      • Archive
    • International Journal of Epigenetics
      • International Journal of Epigenetics
      • Information for Authors
      • Editorial Policies
      • Editorial Board
      • Aims and Scope
      • Abstracting and Indexing
      • Bibliographic Information
      • Archive
    • Medicine International
      • Medicine International
      • Information for Authors
      • Editorial Policies
      • Editorial Board
      • Aims and Scope
      • Abstracting and Indexing
      • Bibliographic Information
      • Archive
  • Articles
  • Information
    • Information for Authors
    • Information for Reviewers
    • Information for Librarians
    • Information for Advertisers
    • Conferences
  • Language Editing
Spandidos Publications Logo
  • About
    • About Spandidos
    • Aims and Scopes
    • Abstracting and Indexing
    • Editorial Policies
    • Reprints and Permissions
    • Job Opportunities
    • Terms and Conditions
    • Contact
  • Journals
    • All Journals
    • Biomedical Reports
      • Information for Authors
      • Editorial Policies
      • Editorial Board
      • Aims and Scope
      • Abstracting and Indexing
      • Bibliographic Information
      • Archive
    • Experimental and Therapeutic Medicine
      • Information for Authors
      • Editorial Policies
      • Editorial Board
      • Aims and Scope
      • Abstracting and Indexing
      • Bibliographic Information
      • Archive
    • International Journal of Epigenetics
      • Information for Authors
      • Editorial Policies
      • Editorial Board
      • Aims and Scope
      • Abstracting and Indexing
      • Bibliographic Information
      • Archive
    • International Journal of Functional Nutrition
      • Information for Authors
      • Editorial Policies
      • Editorial Board
      • Aims and Scope
      • Abstracting and Indexing
      • Bibliographic Information
      • Archive
    • International Journal of Molecular Medicine
      • Information for Authors
      • Editorial Policies
      • Editorial Board
      • Aims and Scope
      • Abstracting and Indexing
      • Bibliographic Information
      • Archive
    • International Journal of Oncology
      • Information for Authors
      • Editorial Policies
      • Editorial Board
      • Aims and Scope
      • Abstracting and Indexing
      • Bibliographic Information
      • Archive
    • Medicine International
      • Information for Authors
      • Editorial Policies
      • Editorial Board
      • Aims and Scope
      • Abstracting and Indexing
      • Bibliographic Information
      • Archive
    • Molecular and Clinical Oncology
      • Information for Authors
      • Editorial Policies
      • Editorial Board
      • Aims and Scope
      • Abstracting and Indexing
      • Bibliographic Information
      • Archive
    • Molecular Medicine Reports
      • Information for Authors
      • Editorial Policies
      • Editorial Board
      • Aims and Scope
      • Abstracting and Indexing
      • Bibliographic Information
      • Archive
    • Oncology Letters
      • Information for Authors
      • Editorial Policies
      • Editorial Board
      • Aims and Scope
      • Abstracting and Indexing
      • Bibliographic Information
      • Archive
    • Oncology Reports
      • Information for Authors
      • Editorial Policies
      • Editorial Board
      • Aims and Scope
      • Abstracting and Indexing
      • Bibliographic Information
      • Archive
    • World Academy of Sciences Journal
      • Information for Authors
      • Editorial Policies
      • Editorial Board
      • Aims and Scope
      • Abstracting and Indexing
      • Bibliographic Information
      • Archive
  • Articles
  • Information
    • For Authors
    • For Reviewers
    • For Librarians
    • For Advertisers
    • Conferences
  • Language Editing
Login Register Submit
  • This site uses cookies
  • You can change your cookie settings at any time by following the instructions in our Cookie Policy. To find out more, you may read our Privacy Policy.

    I agree
Search articles by DOI, keyword, author or affiliation
Search
Advanced Search
presentation
Oncology Letters
Join Editorial Board Propose a Special Issue
Print ISSN: 1792-1074 Online ISSN: 1792-1082
Journal Cover
April-2025 Volume 29 Issue 4

Full Size Image

Sign up for eToc alerts
Recommend to Library

Journals

International Journal of Molecular Medicine

International Journal of Molecular Medicine

International Journal of Molecular Medicine is an international journal devoted to molecular mechanisms of human disease.

International Journal of Oncology

International Journal of Oncology

International Journal of Oncology is an international journal devoted to oncology research and cancer treatment.

Molecular Medicine Reports

Molecular Medicine Reports

Covers molecular medicine topics such as pharmacology, pathology, genetics, neuroscience, infectious diseases, molecular cardiology, and molecular surgery.

Oncology Reports

Oncology Reports

Oncology Reports is an international journal devoted to fundamental and applied research in Oncology.

Experimental and Therapeutic Medicine

Experimental and Therapeutic Medicine

Experimental and Therapeutic Medicine is an international journal devoted to laboratory and clinical medicine.

Oncology Letters

Oncology Letters

Oncology Letters is an international journal devoted to Experimental and Clinical Oncology.

Biomedical Reports

Biomedical Reports

Explores a wide range of biological and medical fields, including pharmacology, genetics, microbiology, neuroscience, and molecular cardiology.

Molecular and Clinical Oncology

Molecular and Clinical Oncology

International journal addressing all aspects of oncology research, from tumorigenesis and oncogenes to chemotherapy and metastasis.

World Academy of Sciences Journal

World Academy of Sciences Journal

Multidisciplinary open-access journal spanning biochemistry, genetics, neuroscience, environmental health, and synthetic biology.

International Journal of Functional Nutrition

International Journal of Functional Nutrition

Open-access journal combining biochemistry, pharmacology, immunology, and genetics to advance health through functional nutrition.

International Journal of Epigenetics

International Journal of Epigenetics

Publishes open-access research on using epigenetics to advance understanding and treatment of human disease.

Medicine International

Medicine International

An International Open Access Journal Devoted to General Medicine.

Journal Cover
April-2025 Volume 29 Issue 4

Full Size Image

Sign up for eToc alerts
Recommend to Library

  • Article
  • Citations
    • Cite This Article
    • Download Citation
    • Create Citation Alert
    • Remove Citation Alert
    • Cited By
  • Similar Articles
    • Related Articles (in Spandidos Publications)
    • Similar Articles (Google Scholar)
    • Similar Articles (PubMed)
  • Download PDF
  • Download XML
  • View XML

  • Supplementary Files
    • Supplementary_Data.pdf
Article Open Access

Integrating network pharmacology and experimental validation to explore the potential mechanism by which resveratrol acts on osimertinib resistance in lung cancer

  • Authors:
    • Xin Yu
    • Yuan Yao
    • Haiwen Zhou
    • Jintao Zhu
    • Nini Zhang
    • Shuliu Sang
    • Hailun Zhou
  • View Affiliations / Copyright

    Affiliations: Department of Respiratory Medicine, Traditional Chinese Medical Hospital of Zhuji, Zhuji, Zhejiang 311800, P.R. China, Department of TCM, Shimen Er Lu Community Health Service Center of Jing'an District, Shanghai 200041, P.R. China, Department of Oncology, Yueyang Hospital of Integrated Traditional Chinese and Western Medicine, Shanghai University of Traditional Chinese Medicine, Shanghai 200437, P.R. China
    Copyright: © Yu et al. This is an open access article distributed under the terms of Creative Commons Attribution License.
  • Article Number: 192
    |
    Published online on: February 20, 2025
       https://doi.org/10.3892/ol.2025.14938
  • Expand metrics +
Metrics: Total Views: 0 (Spandidos Publications: | PMC Statistics: )
Metrics: Total PDF Downloads: 0 (Spandidos Publications: | PMC Statistics: )
Cited By (CrossRef): 0 citations Loading Articles...

This article is mentioned in:


Abstract

Globally, osimertinib resistance has been a long‑term challenge. Resveratrol, a naturally occurring polyphenolic compound found in various plants, has the potential to modulate multidrug resistance mechanisms. However, the specific role of resveratrol in delaying osimertinib resistance in lung cancer is still unclear. The present study aimed to investigate the therapeutic effects and underlying mechanisms of resveratrol in delaying osimertinib resistance. Accordingly, the corresponding targets of resveratrol were screened through the Traditional Chinese Medicine Systems Pharmacology database. Similarly, the corresponding targets for osimertinib resistance were mined from the GeneCards database. A protein‑protein interaction network was subsequently constructed to pinpoint key hub genes that resveratrol may target to delay resistance. Molecular docking analysis was then employed to assess the binding energy between the predicted key targets and resveratrol. Finally, in vitro experiments were performed to validate the results. Ultimately, 13 potential therapeutic targets of resveratrol related to delaying osimertinib resistance were identified. Kyoto Encyclopedia of Genes and Genomes analysis suggested that the effects of resveratrol may be associated with the apoptotic pathway. Molecular docking revealed that resveratrol has good binding affinities with MCL1 and BCL2L11. In vitro experiments confirmed that resveratrol inhibited the proliferation of osimertinib‑resistant cells and upregulated the expression of BCL2L11. In conclusion, resveratrol may promote apoptosis by targeting BCL2L11 to delay osimertinib resistance.

Introduction

Lung cancer is one of the most prevalent malignant diseases in the world, accounting for >10% of new cancer cases, and has the highest mortality rate among all cancer cases worldwide (1,2). Osimertinib, a third-generation epidermal growth factor receptor tyrosine kinase inhibitor (EGFR-TKI), is widely used to treat EGFR-mutated non-small cell lung cancer (NSCLC) (3). Although osimertinib has high selectivity for EGFR-activating mutations and the EGFR T790M mutation in patients with advanced NSCLC, the development of drug resistance remains a major challenge (4). Drug resistance often indicates disease progression. Delaying resistance can slow tumor growth and reduce the risk of relapse and metastasis, allowing more patients to benefit from treatment and improve their quality of life (5). Therefore, novel therapeutic strategies for overcoming osimertinib resistance are urgently needed.

At present, various therapeutic approaches in combination with the administration of osimertinib, including the use of MET inhibitors, chemotherapy and immunotherapy, have been shown to be effective at prolonging the time to the development of resistance (6–8). Research has demonstrated that the overamplification of MET is a significant contributor to osimertinib resistance. The combination of MET inhibitors and osimertinib has been shown to be more effective for managing tumor progression (9). Chemotherapy remains a primary therapeutic approach for NSCLC. In patients with NSCLC that is resistant to EGFR inhibitors, timely chemotherapy interventions can serve as an effective treatment strategy. Evidence suggests that combining chemotherapy drugs, such as pemetrexed or cisplatin, with EGFR inhibitors can improve treatment effectiveness and prolong patient survival (10). In patients with resistant NSCLC, immune checkpoint inhibitors, such as programmed cell death 1/programmed death-ligand 1 inhibitors, have been shown to have significant efficacy (11). This combined strategy can enhance the immune response to delay the onset of drug resistance (12).

Increasing evidence shows that the use of natural compounds can overcome osimertinib resistance in NSCLC (13,14). Resveratrol, a natural polyphenolic compound found in various plants, has gained considerable attention for its potential role in cancer prevention and treatment (15). Resveratrol is widely found in plants, including in blueberries, and the skins of grapes and peanuts (16), and has multiple beneficial characteristics, including antioxidant, anticancer, anti-inflammatory and immune-modulating properties (17). Moreover, a previous study has indicated that resveratrol has the potential to act as a regulator of multidrug resistance by inhibiting efflux transporters such as P-glycoprotein, multidrug resistance-associated proteins and breast cancer resistance proteins (18). Resveratrol can also enhance the antitumor ability of paclitaxel against NSCLC by regulating PTEN-induced kinase 1/Parkin-mediated mitophagy (19). (Z)3,4,5,4′-trans-tetramethoxystilbene, a novel derivative of resveratrol, selectively increases intracellular calcium levels to effectively suppress gefitinib-resistant NSCLC (20). Nevertheless, the molecular mechanism by which resveratrol delays osimertinib resistance remains to be elucidated. Therefore, it is necessary to elucidate the precise molecular targets of resveratrol to increase its specificity when targeting osimertinib resistance while minimizing off-target effects.

Network pharmacology, an emerging research field, integrates bioinformatics and pharmacology to examine the interplay between drugs and diseases (21). In previous years, it has been employed primarily for analyzing the potential mechanisms of action of natural products (22). Therefore, in the present study, network pharmacology combined with molecular docking was utilized to reveal the potential mechanisms by which resveratrol delays osimertinib resistance, and in vitro experiments were carried out to validate the results.

Materials and methods

Materials and reagents

Resveratrol (purity ≥98.0%) was purchased from NatureStandard (Shanghai Standard Technology Co., Ltd.; cat. no. ST00670120), prepared as a 100-mM stock solution with DMSO (Beyotime Institute of Biotechnology; cat. no. ST038) and diluted to different concentrations according to the experimental requirements. Osimertinib, purchased from Selleck Chemicals (cat. no. S7297), was reconstituted in DMSO. The solution was prepared to a concentration of 200 mM and stored at −20°C to preserve its stability.

Collection of the targets of resveratrol and of osimertinib resistance in lung cancer

The potential targets of resveratrol were identified via searches of the Traditional Chinese Medicine Systems Pharmacology (TCMSP) database (https://www.tcmspw.com/tcmsp.php) (23). The disease-related genes were obtained from the GeneCards (http://www.genecards.org) database (24), with the search term ‘lung cancer osimertinib resistance’. The gene names were standardized via the UniProtKB database (https://www.uniprot.org/) (25). Subsequently, the targets associated with both resveratrol and osimertinib-resistant lung cancer were obtained.

Construction of the protein-protein interaction (PPI) network

The PPI network of the overlapping targets was established via the STRING database (https://string–db.org/) (26). With ‘Homo sapiens’ as the chosen species and a confidence score of ≥0.4, the PPI network was visualized via Cytoscape (version 3.7.2) (27). The PPI network was subsequently analyzed and the hub targets with degrees above the median were filtered.

Gene Ontology (GO) and Kyoto Encyclopedia of Genes and Genomes (KEGG) analyses

To further determine the mechanism by which resveratrol delays osimertinib resistance in lung cancer, the biological functions and potential pathways involved were investigated. The Metascape database (www.metascape.org/) (28) was employed to perform GO and KEGG analyses on the hub targets identified from the PPI network. The results were visualized in the form of a bubble chart via the ggplot2 package (version 3.5.1) (29). The network of resveratrol, the common targets and the pathways were subsequently mapped via Cytoscape.

Molecular docking

The 3D model of resveratrol was retrieved from the PubChem database (30) and Chem3D software (version 20.1; library.bath.ac.uk/chemistry-software/chem3d) was utilized to minimize the energy of the structure. The protein structures of TP53 (4AGQ) (31), STAT3 (6NJS) (32), IGF1R (1P4O) (33), MCL1 (6OQC) (34) and BCL2L11 (1PQ1) (35) were subsequently extracted from the Protein Data Bank repository (www.rcsb.org) (36) and converted into the pdbqt format. Discovery Studio 2016 (Dassault Systèmes S.E.) was then employed for the processes of dehydration and hydrogenation, the modification of amino acid residues and energy minimization. The CDOCKER protocol within the software was applied to estimate the binding affinity between resveratrol and the target proteins. Finally, PyMOL (version 2.2.0; pymol.org/2/) was selected to visualize the molecular interactions.

Cell culture

PC9 cells, initially procured from The Cell Bank of Type Culture Collection of the Chinese Academy of Sciences, were cultivated in RPMI-1640 medium (HyClone; Cytiva; cat. no. SH30809.01) enriched with 10% fetal bovine serum (Gibco; Thermo Fisher Scientific, Inc.; cat. no. 10091148) and 1% penicillin-streptomycin (HyClone; Cytiva; cat. no. SV30010) at 37°C in a humidified incubator with 5% CO2 (Thermo Fisher Scientific, Inc.). Subsequently, osimertinib-resistant PC9 cells (PC9OR) were developed by gradually increasing the osimertinib concentration from 5 to 3,000 nM over a period of 5 months, as previously described (37). PC9OR cells were treated with osimertinib at a concentration of 3,000 nM to sustain the drug resistance.

Cell viability

The Cell Counting Kit-8 (CCK-8) assay (cat. no. C6005; NCM Biotech) was utilized to evaluate the viability of PC9OR cells after treatment with resveratrol. PC9OR cells were seeded in 96-well plates and exposed to different concentrations of resveratrol (0, 10, 20, 40, 80 and 160 µM) for 48 h. A CCK-8 solution (10 µl/well) was subsequently added, and the cells were incubated for 2 h, after which the absorbance at 450 nm was measured with a spectrophotometer.

Colony formation assay

A total of 1,000 PC9OR cells were cultured in 6-well plates and then treated with 60 µM resveratrol for 2 weeks. Once visible colonies had formed (>50 cells per colony) (38), the plates were fixed with 4% paraformaldehyde (cat. no. BL539A; Biosharp Life Sciences) at room temperature for 30 min and stained with a 0.1% crystal violet solution (cat. no. C0121; Beyotime Institute of Biotechnology) for 15 min at room temperature. After staining, the plates were washed with PBS, dried and imaged, and then cells were counted using ImageJ (v1.8.0; National Institutes of Health).

Reverse transcription-quantitative PCR (RT-qPCR)

PC9OR cells were plated in 6-well plates at a density of 5×103 cells per well. After the cells had attached, 60 µM resveratrol was added for treatment for 48 h. Total RNA was extracted from PC9OR cells with the EZ-press RNA Purification Kit (EZBioscience; cat. no. B0004DP). cDNA was reverse transcribed using the PrimeScript™ RT reagent Kit (Takara Bio, Inc.; cat. no. RR037A). The reverse transcription conditions were as follows: 37°C for 15 min, then 85°C for 5 sec and finally cooling to 4°C. For qPCR, PerfectStart® Green qPCR SuperMix (TransGen Biotech Co., Ltd.; cat. no. AQ601-02) was utilized. The qPCR thermal cycling parameters were set as follows: Preliminary denaturation at 95°C for 30 sec, followed by 40 cycles of 95°C for 15 sec and 60°C for 60 sec. The quantification of mRNA levels was performed using the 2−ΔΔCq method (39), and the results were further normalized against the expression levels of GAPDH. The specific sequences of the primers used were as follows: BCL2L11 forward, 5′-CTTGTGACCCCAGCCAT-3′ and reverse, 5′-CTTCCTTCCACTGCACTAA-3′; Bcl-2 forward, 5′-GATTGTGGCCTTCTTTGAG-3′ and reverse, 5′-GTTCCACAAAGGCATCC-3′; Bax forward, 5′-CCTGTGCACCAAGGTGCCGGAACT-3′ and reverse, 5′-CCACCCTGGTCTTGGATCCAGCCC-3′; and GAPDH forward, 5′-GGAAGCTTGTCATCAATGGAAATC-3′ and reverse, 5′-TGATGACCCTTTTGGCTCCC-3′. All primers were synthesized by Sangon Biotech Co., Ltd.

Western blotting (WB) analysis

PC9OR cells were treated with 60 µM resveratrol for 48 h and then lysed in ice-cold RIPA lysis buffer (Beyotime Institute of Biotechnology; cat. no. P0013B). The protein concentrations within the lysates were measured with a BCA Protein Assay Kit (Epizyme; Ipsen Pharma; cat. no. ZJ101). Proteins (20 µg/lane) were resolved through 10% sodium dodecyl sulfate-polyacrylamide gel electrophoresis and then electrophoretically transferred onto polyvinylidene fluoride membranes. The membranes were blocked with a 5% milk solution at room temperature for 1 h, then incubated with primary antibodies (1:5,000) at 4°C overnight. Afterwards, the membranes were incubated with a 1:5,000 dilution of HRP-conjugated goat anti-rabbit IgG secondary antibody (Proteintech Group, Inc.; cat. no. SA00001-2) for 1 h at 37°C and visualized using an enhanced chemiluminescence solution (New Cell Molecular Biotech; cat. no. P10200). The analysis of the bands was conducted with ImageJ (v1.8.0; National Institutes of Health). The BCL2L11 antibody (cat. no. ET1608-14) was obtained from HUABIO, and the β-actin antibody (cat. no. 20536-1-AP) was purchased from Proteintech Group, Inc.

Statistical analysis

All data are displayed as the mean ± SD derived from a minimum of three separate experimental trials. GraphPad Prism 8.0 software (Dotmatics) was utilized for both plotting graphs and statistical analysis. All the results were calculated using the unpaired t-test. P<0.05 was considered to indicate a statistically significant difference.

Results

Collection of drug-disease overlapping targets

A flowchart illustrating the design of the present study is depicted in Fig. 1. A total of 151 target genes were initially obtained from the TCMSP database and 150 genes were retained from the UniProt database with standardized gene symbols. Specifically, the standardized gene symbols for the target genes PKA catalytic subunit C-α and protein kinase C α type were consistent, both being PRKCA. Simultaneously, 131 disease-related genes were identified from the GeneCards database. A total of 13 overlapping targets (TP53, BRCA2, IGF1R, STAT3, ABCG2, HGF, MCL1, CFLAR, BCL2L11, TNFRSF10A, TGFB2, SREBF1 and CDK7) were obtained when the resveratrol targets were compared with the disease-related targets. A PPI network was then built to identify the key targets (Fig. 2). The 5 targets with degree values >5 were screened as the key therapeutic targets, from 1 to 5 in the order of TP53, STAT3, IGF1R, MCL1 and BCL2L11.

Figure 1.

Flowchart of the study design. TCMSP, Traditional Chinese Medicine Systems Pharmacology; PPI, protein-protein interaction; GO, Gene Ontology; KEGG, Kyoto Encyclopedia of Genes and Genomes; CCK-8, Cell Counting Kit-8; WB, western blotting.

Figure 2.

Protein-protein interaction network of overlapping targets between resveratrol and osimertinib resistance. The greater the degree, the larger the size, the deeper the color, and the more critical the target is considered to be.

Pathway enrichment analysis

To explore the potential mechanisms by which resveratrol delays osimertinib resistance, GO and KEGG analyses of the 13 genes derived from the PPI network were conducted (Fig. 3). The identified biological process terms included ‘apoptotic signaling pathway’ and ‘cellular response to peptide’. The molecular function terms included ‘protease binding’, ‘protein kinase binding’ and ‘kinase binding’. The cellular component terms included ‘membrane raft’ and ‘membrane microdomain’. Moreover, the top 20 pathways were related to KEGG pathways including ‘Pathways in cancer’, ‘Apoptosis’ and ‘EGFR tyrosine kinase inhibitor resistance’ (Fig. 3B). Consequently, the apoptosis pathway was selected as a pivotal focus for subsequent investigation on the basis of this pathway enrichment.

Figure 3.

GO and KEGG analyses. (A) The GO terms of resveratrol against osimertinib resistance. (B) The top 20 pathways affected by resveratrol against osimertinib resistance. GO, Gene Ontology; KEGG, Kyoto Encyclopedia of Genes and Genomes.

Compound-target-pathway network construction

To visualize and elucidate the pharmacological potential of resveratrol for modulating osimertinib resistance, Cytoscape was utilized to construct a network of resveratrol-common target genes and KEGG pathways with 35 nodes and 93 edges (Fig. 4). Among the core target genes, TP53 (19 edges), STAT3 (13 edges), IGF1R (10 edges), MCL1 (4 edges), BCL2L11 (9 edges) and the apoptosis pathway (5 edges) had a high degree of connectivity, suggesting their involvement in the development of osimertinib resistance.

Figure 4.

Compound-target-pathway network of resveratrol constructed by Cytoscape. Red circles represent 13 overlapping targets, the green circle represents resveratrol and gray circles represent 20 pathways.

Molecular docking

Molecular docking simulations were performed with the 5 identified targets (TP53, STAT3, IGF1R, MCL1 and BCL2L11) and resveratrol. It was found that resveratrol was predicted to bind to TP53, STAT3, IGF1R, MCL1 and BCL2L11 with energies of −5.9, −6.0, −6.5, −7.9 and −7.3 kJ/mol, respectively (Fig. 5). The smaller the binding energy is, the better the binding activity between the ligand and receptor. When the binding energy is <-7 kcal/mol, this signifies a strong binding affinity (40). Therefore, resveratrol may have strong binding affinities with MCL1 and BCL2L11, indicating that the mechanism by which resveratrol delays osimertinib resistance may be closely linked to binding to these targets. Furthermore, the distribution of the targets of resveratrol in the apoptosis pathway was mapped, and it was found that resveratrol can regulate the apoptosis pathway by targeting MCL1 and BCL2L11 (Fig. 6).

Figure 5.

Docking models of resveratrol with TP53, STAT3, IGF1R, MCL1 and BCL2L11. BE, binding energy.

Figure 6.

Network of interactions involving resveratrol targets within the apoptosis pathway. Red rectangles represent 4 genes related to the apoptosis pathway.

Resveratrol inhibits the proliferation of osimertinib-resistant lung cancer cells

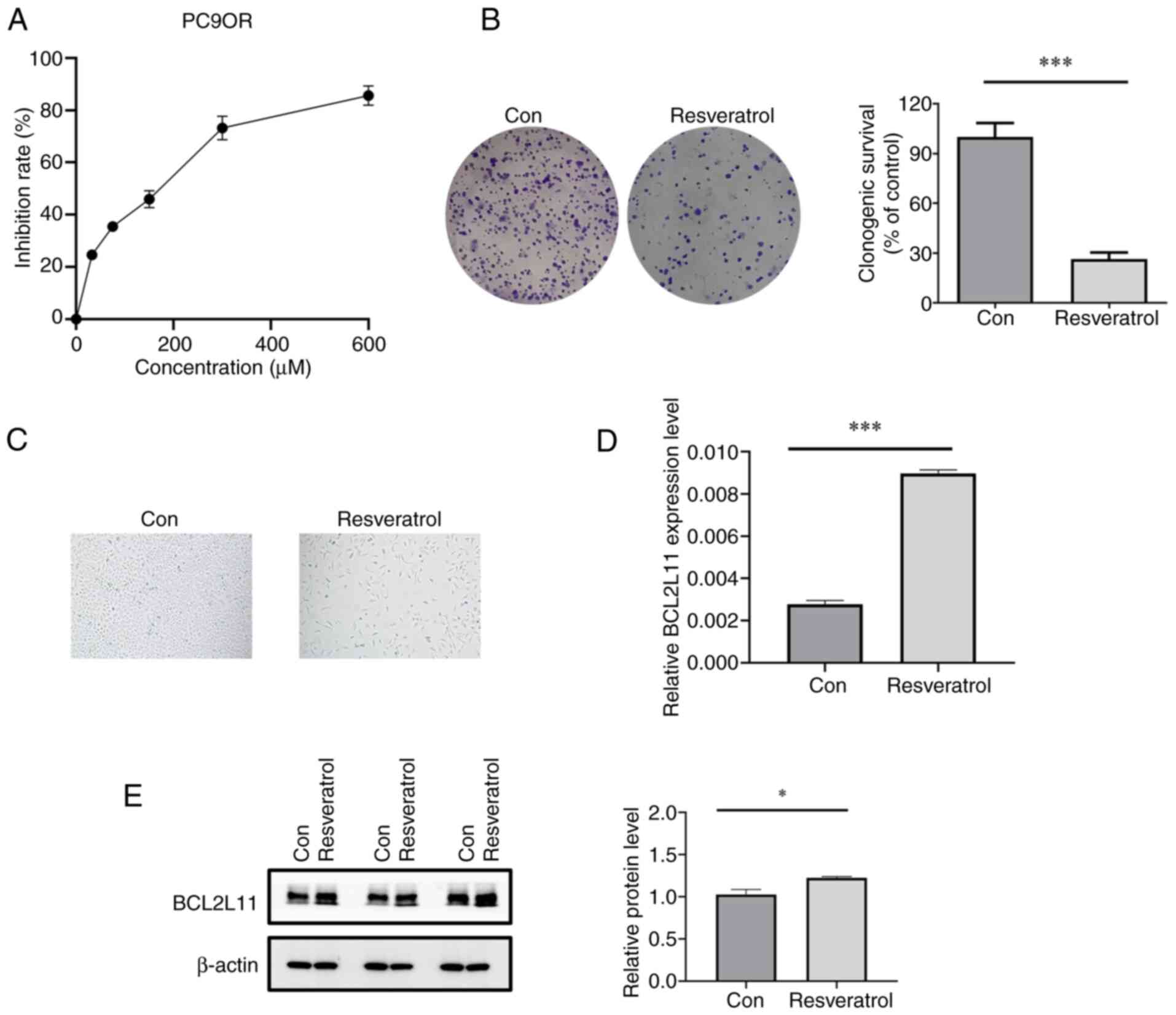
To verify the results of the network pharmacological analysis, in vitro experiments were conducted. Various concentrations of resveratrol (0–160 µM) were used to treat PC9OR cells for 48 h and cell viability was determined via a CCK-8 assay. The results showed that resveratrol significantly reduced the cell viability of PC9OR cells, with an IC50 of ~60 µM (Fig. 7A). Furthermore, resveratrol inhibited the long-term proliferation of PC9OR cells (Fig. 7B) and led to a notable alteration in the morphology of PC9OR cells, resulting in a flattened appearance (Fig. 7C).

Figure 7.

Effect of resveratrol on PC9OR cells. (A) Cell Counting Kit-8 and (B) colony formation assays were used to detect the effect of resveratrol on the proliferation of PC9OR cells. (C) Morphology of PC9OR cells in each group after 48 h (magnification, ×20). Effect of resveratrol on BCL2L11 (D) mRNA and (E) protein expression levels in PC9OR cells. The experiments were repeated at least three times. The unpaired t-test was applied for statistical significance, *P<0.05, ***P<0.001. Con, control; PC9OR, osimertinib-resistant PC9 cells.

Resveratrol upregulates the expression of BCL2L11

RT-qPCR was performed to confirm whether resveratrol delays osimertinib resistance through the targets identified via network pharmacology (MCL1 and BCL2L11). Resveratrol increased the mRNA expression levels of BCL2L11 in PC9OR cells (P<0.001) (Fig. 7D). Notably, resveratrol decreased the expression levels of MCL1, but there was no significant difference (P>0.05). Concurrently, resveratrol reduced the mRNA expression levels of Bcl-2 and increased the expression levels of Bax (P<0.001) (Fig. S1). Furthermore, resveratrol increased the protein expression levels of BCL2L11 in PC9OR cells (Fig. 7E). These findings demonstrated that resveratrol might promote apoptosis to delay osimertinib resistance.

Discussion

Globally, osimertinib resistance has been a long-term challenge. Despite the implementation of drug combination therapy, immunotherapy and individualized treatment approaches in clinical practice, significant breakthroughs in addressing drug resistance have not been achieved (41). Thus, exploring novel strategies to overcome osimertinib resistance is crucial. To overcome this difficulty, complementary and alternative therapies, including the use of herbal compounds, natural compounds or medicinal plant monomers to delay drug resistance, have become the focus of research. Resveratrol inhibits tumor cell proliferation and viability through diverse mechanisms (42). Resveratrol has also been reported to demonstrate anti-oxidizing and anti-inflammatory properties (43,44). Moreover, resveratrol can modulate multiple signaling pathways involved in cell cycle regulation, apoptosis and other key cellular processes to impact the biological behavior of tumor cells (45). Furthermore, resveratrol has been shown to enhance the sensitivity of cells to chemotherapy drugs, and resveratrol-based nanoparticles can reverse multidrug resistance (46–48). However, the effects of resveratrol on osimertinib resistance in lung cancer and the underlying mechanisms have not been evaluated. In the present study, it was observed that resveratrol inhibited the viability of osimertinib-resistant lung cancer cells, potentially by inducing apoptosis.

Apoptosis, a subtle and energy-dependent form of cell death, represents the primary mechanism by which most cells in the body naturally perish, and does not cause an inflammatory response (49). Apoptosis plays a crucial role in the development and occurrence of lung cancer (50). However, during the progression of lung cancer, tumor cells frequently evade apoptosis, leading to tumor growth and metastasis (51). Moreover, abnormal apoptosis is closely associated with drug resistance in cancer therapies (52,53). Various therapeutic approaches, including chemotherapy, targeted therapy and immunotherapy, aim to inhibit tumor growth by promoting apoptosis. Nevertheless, lung cancer cells employ diverse mechanisms to evade apoptosis, resulting in the development of drug resistance (54). These mechanisms include the regulation of apoptosis-related protein expression, the modulation of apoptosis signaling pathways and the upregulation of cell survival signals (55). In the present study, network pharmacology and molecular docking were employed to predict the involvement of resveratrol in regulating osimertinib resistance by promoting apoptosis. Furthermore, PC9OR cells were utilized as an in vitro model of osimertinib resistance in lung cancer. The present study demonstrated that resveratrol significantly suppressed the proliferation of PC9OR cells, upregulated the expression of BCL2L11 and promoted cellular apoptosis.

BCL2L11 has potent proapoptotic properties and is categorized within the BCL2 protein family (56). BCL2L11 plays a crucial role in maintaining the balance of apoptosis in T-cell and B-cell homeostasis (57). Impairment of the EGFR-TKI-mediated apoptosis pathway (BCL2L11 deletion polymorphism) can lead to resistance to EGFR-TKIs (58). Research has revealed that sensitivity to gefitinib can be restored by upregulating the expression of BCL2L11 (59). Therefore, these studies suggest that upregulating BCL2L11 delays the development of drug resistance. Additionally, these findings indicate that, through the examination of gene expression patterns in patients, it may be possible to identify patients with NSCLC who are likely to benefit from resveratrol treatment, enabling individualized treatment. Concurrently, these data can inform the future direction of drug and molecular inhibitor development aimed at combating resistance in lung cancer. Moreover, the present study established resveratrol as a candidate for reversing drug resistance, laying the groundwork for the design of clinical trials. Resveratrol has the potential to prolong the duration of the response to osimertinib, defer the emergence of resistance and ultimately enhance the therapeutic outcomes for patients.

To summarize, the present study employed network pharmacology and molecular docking to investigate the potential of resveratrol to delay the development of osimertinib resistance by modulating apoptosis. Following in vitro experiments, it was confirmed that resveratrol increased the expression of BCL2L11 in PC9OR cells, confirming its ability to delay osimertinib resistance by inducing cell apoptosis.

This study has several notable advantages. First, a network pharmacological analysis that leveraged various databases, including TCMSP and GeneCards, was conducted. This cross-database integration enhanced the thoroughness and precision of the screening methodology, which was crucial for identifying a broader range of potential targets. Moreover, the identified targets were substantiated via molecular docking and in vitro assays. This synergistic approach of computational analysis and experimental validation bolsters the credibility of the results and confirms that resveratrol was an inhibitor of osimertinib resistance. To the best of our knowledge, the current study represents a groundbreaking effort in the comprehensive identification and validation of the administration of resveratrol as a therapeutic approach to overcome osimertinib resistance. The present study addresses a gap in the literature and offers researchers a basis for further exploration.

However, the present study has certain limitations. First, molecular docking serves merely as a predictive measure with regard to the binding stability between small and large molecules. Additionally, the bioavailability of resveratrol is influenced by a multitude of factors, including drug metabolism, distribution and excretion, which requires further exploration. Second, although the tumor-inhibiting effect of resveratrol has been revealed, the safe dosage remains uncertain. For this reason, the potential toxicity of this drug needs to be carefully assessed. Furthermore, there is limited clinical evidence supporting the efficacy of resveratrol for combating resistance to osimertinib. Finally, the present study did not include a comparison between resveratrol and osimertinib or their combination. This will be a promising direction for future research. Additionally, more in-depth studies will further clarify the specific mechanisms by which resveratrol delays osimertinib resistance, which is eagerly anticipated.

In conclusion, the present study revealed that resveratrol could delay osimertinib resistance by targeting BCL2L11, which was identified as a key target, and by inducing apoptosis. The present study revealed the potential therapeutic value of resveratrol for the treatment of osimertinib-resistant lung cancer, laying a foundation for the clinical application of resveratrol.

Supplementary Material

Supporting Data

Acknowledgements

Not applicable.

Funding

The study was sponsored by National Natural Science Foundation of China (grant no. 82170033), the Natural Science Foundation of Shanghai (grant no. 21ZR1479200), the Chang-Feng Talent Fund of Changhai Hospital, Special Fund for ‘Research on Community Medicine and Health Management’ in Shanghai (grant no. 2023SQ01), the Medical Research Project of Health Commission of Shanghai Hongkou District (grant no. HW2302-43) and the Basic Public Welfare Research Project of Zhejiang Province (grant no. LQ22H010001).

Availability of data and materials

The data generated in the present study may be requested from the corresponding author.

Authors' contributions

XY, SLS and HLZ designed the study. XY, YY and HWZ performed the experimental work. JTZ and NNZ conducted the data analyses. SLS and HLZ revised the manuscript and confirmed the authenticity of all the raw data. All authors read and approved the final version of the manuscript.

Ethics approval and consent to participate

Not applicable.

Patient consent for publication

Not applicable.

Competing interests

The authors declare that they have no competing interests.

References

1 

Sung H, Ferlay J, Siegel RL, Laversanne M, Soerjomataram I, Jemal A and Bray F: Global cancer statistics 2020: GLOBOCAN estimates of incidence and mortality worldwide for 36 cancers in 185 countries. CA Cancer J Clin. 71:209–249. 2021. View Article : Google Scholar : PubMed/NCBI

2 

Siegel RL, Miller KD, Wagle NS and Jemal A: Cancer statistics, 2023. CA Cancer J Clin. 73:17–48. 2023. View Article : Google Scholar : PubMed/NCBI

3 

Remon J, Steuer CE, Ramalingam SS and Felip E: Osimertinib and other third-generation EGFR TKI in EGFR-mutant NSCLC patients. Ann Oncol. 29 (Suppl_1):i20–i27. 2018. View Article : Google Scholar : PubMed/NCBI

4 

Leonetti A, Sharma S, Minari R, Perego P, Giovannetti E and Tiseo M: Resistance mechanisms to osimertinib in EGFR-mutated non-small cell lung cancer. Br J Cancer. 121:725–737. 2019. View Article : Google Scholar : PubMed/NCBI

5 

Blaquier JB, Ortiz-Cuaran S, Ricciuti B, Mezquita L, Cardona AF and Recondo G: Tackling osimertinib resistance in EGFR-mutant Non-small cell lung cancer. Clin Cancer Res. 29:3579–3591. 2023. View Article : Google Scholar : PubMed/NCBI

6 

Wang Q, Yang S, Wang K and Sun SY: MET inhibitors for targeted therapy of EGFR TKI-resistant lung cancer. J Hematol Oncol. 12:632019. View Article : Google Scholar : PubMed/NCBI

7 

Chaft JE, Shyr Y, Sepesi B and Forde PM: Preoperative and postoperative systemic therapy for operable Non-small-Cell lung cancer. J Clin Oncol. 40:546–555. 2022. View Article : Google Scholar : PubMed/NCBI

8 

Gomatou G, Syrigos N and Kotteas E: Osimertinib resistance: Molecular mechanisms and emerging treatment options. Cancers (Basel). 15:8412023. View Article : Google Scholar : PubMed/NCBI

9 

Hartmaier RJ, Markovets AA, Ahn MJ, Sequist LV, Han JY, Cho BC, Yu HA, Kim SW, Yang JC, Lee JS, et al: Osimertinib + Savolitinib to overcome acquired MET-mediated resistance in epidermal growth factor Receptor-mutated, MET-amplified Non-small cell lung cancer: TATTON. Cancer Discov. 13:98–113. 2023. View Article : Google Scholar : PubMed/NCBI

10 

Planchard D, Jänne PA, Cheng Y, Yang JC, Yanagitani N, Kim SW, Kim SW, Sugawara S, Yu Y, Fan Y, et al: Osimertinib with or without Chemotherapy in EGFR-mutated advanced NSCLC. N Engl J Med. 389:1935–1948. 2023. View Article : Google Scholar : PubMed/NCBI

11 

Wu L, Ke L, Zhang Z, Yu J and Meng X: Development of EGFR TKIs and options to manage resistance of Third-Generation EGFR TKI Osimertinib: Conventional ways and immune checkpoint inhibitors. Front Oncol. 10:6027622020. View Article : Google Scholar : PubMed/NCBI

12 

Vicencio JM, Evans R, Green R, An Z, Deng J, Treacy C, Mustapha R, Monypenny J, Costoya C, Lawler K, et al: Osimertinib and anti-HER3 combination therapy engages immune dependent tumor toxicity via STING activation in trans. Cell Death Dis. 13:2742022. View Article : Google Scholar : PubMed/NCBI

13 

Cai X, Miao J, Sun R, Wang S, Molina-Vila MA, Chaib I, Rosell R and Cao P: Dihydroartemisinin overcomes the resistance to osimertinib in EGFR-mutant non-small-cell lung cancer. Pharmacol Res. 170:1057012021. View Article : Google Scholar : PubMed/NCBI

14 

Tan Q, Lin S, Zeng Y, Yao M, Liu K, Yuan H, Liu C and Jiang G: Ginsenoside Rg3 attenuates the osimertinib resistance by reducing the stemness of Non-small cell lung cancer cells. Environ Toxicol. 35:643–651. 2020. View Article : Google Scholar : PubMed/NCBI

15 

Rauf A, Imran M, Butt MS, Nadeem M, Peters DG and Mubarak MS: Resveratrol as an Anti-cancer agent: A review. Crit Rev Food Sci Nutr. 58:1428–1447. 2018. View Article : Google Scholar : PubMed/NCBI

16 

Galiniak S, Aebisher D and Bartusik-Aebisher D: Health benefits of resveratrol administration. Acta Biochim Pol. 66:13–21. 2019.PubMed/NCBI

17 

Ko JH, Sethi G, Um JY, Shanmugam MK, Arfuso F, Kumar AP, Bishayee A and Ahn KS: The role of resveratrol in cancer therapy. Int J Mol Sci. 18:25892017. View Article : Google Scholar : PubMed/NCBI

18 

Hu Y, Li C, Li H, Li M and Shu X: Resveratrol-mediated reversal of tumor Multi-drug resistance. Curr Drug Metab. 15:703–710. 2014. View Article : Google Scholar : PubMed/NCBI

19 

Kong F, Xie C, Zhao X, Zong X, Bu L, Zhang B, Tian H and Ma S: Resveratrol regulates PINK1/Parkin-mediated mitophagy via the lncRNA ZFAS1-miR-150-5p-PINK1 axis, and enhances the antitumor activity of paclitaxel against non-small cell lung cancer. Toxicol Res (Camb). 11:962–974. 2022. View Article : Google Scholar : PubMed/NCBI

20 

Fan XX, Yao XJ, Xu SW, Wong VK, He JX, Ding J, Xue WW, Mujtaba T, Michelangeli F, Huang M, et al: (Z)3,4,5,4′-trans-tetramethoxystilbene, a new analogue of resveratrol, inhibits gefitinb-resistant non-small cell lung cancer via selectively elevating intracellular calcium level. Sci Rep. 5:163482015. View Article : Google Scholar : PubMed/NCBI

21 

Hopkins AL: Network pharmacology: The next paradigm in drug discovery. Nat Chem Biol. 4:682–690. 2008. View Article : Google Scholar : PubMed/NCBI

22 

Kibble M, Saarinen N, Tang J, Wennerberg K, Mäkelä S and Aittokallio T: Network pharmacology applications to map the unexplored target space and therapeutic potential of natural products. Nat Prod Rep. 32:1249–1266. 2015. View Article : Google Scholar : PubMed/NCBI

23 

Ru J, Li P, Wang J, Zhou W, Li B, Huang C, Li P, Guo Z, Tao W, Yang Y, et al: Tcmsp: A database of systems pharmacology for drug discovery from herbal medicines. J Cheminform. 6:132014. View Article : Google Scholar : PubMed/NCBI

24 

Stelzer G, Rosen N, Plaschkes I, Zimmerman S, Twik M, Fishilevich S, Stein TI, Nudel R, Lieder I, Mazor Y, et al: The GeneCards suite: From gene data mining to disease genome sequence analyses. Curr Protoc Bioinformatics. 54:1–30. 2016. View Article : Google Scholar : PubMed/NCBI

25 

Consortium U and Dogan T: Uniprot: A worldwide hub of protein knowledge. Nucleic Acids Res. 47:D506–D515. 2019. View Article : Google Scholar : PubMed/NCBI

26 

Szklarczyk D, Gable AL, Lyon D, Junge A, Wyder S, Huerta-Cepas J, Simonovic M, Doncheva NT, Morris JH, Bork P, et al: STRING v11: Protein-protein association networks with increased coverage, supporting functional discovery in Genome-wide experimental datasets. Nucleic Acids Res. 47:D607–D613. 2019. View Article : Google Scholar : PubMed/NCBI

27 

Shannon P, Markiel A, Ozier O, Baliga NS, Wang JT, Ramage D, Amin N, Schwikowski B and Ideker T: Cytoscape: A software environment for integrated models of biomolecular interaction networks. Genome Res. 13:2498–2504. 2003. View Article : Google Scholar : PubMed/NCBI

28 

Zhou Y, Zhou B, Pache L, Chang M, Khodabakhshi AH, Tanaseichuk O, Benner C and Chanda SK: Metascape provides a Biologist-oriented resource for the analysis of Systems-level datasets. Nat Commun. 10:15232019. View Article : Google Scholar : PubMed/NCBI

29 

Hadley W: Ggplot2: Elegant Graphics for Data Analysis. Springer-Verlag; New York: 2016

30 

Kim S, Chen J, Cheng T, Gindulyte A, He J, He S, Li Q, Shoemaker BA, Thiessen PA, Yu B, et al: PubChem 2023 update. Nucleic Acids Res. 51:D1373–D1380. 2023. View Article : Google Scholar : PubMed/NCBI

31 

Wilcken R, Liu X, Zimmermann MO, Rutherford TJ, Fersht AR, Joerger AC and Boeckler FM: Halogen-enriched fragment libraries as leads for drug rescue of mutant P53. J Am Chem Soc. 134:6810–6818. 2012. View Article : Google Scholar : PubMed/NCBI

32 

Bai L, Zhou H, Xu R, Zhao Y, Chinnaswamy K, McEachern D, Chen J, Yang CY, Liu Z, Wang M, et al: A potent and selective Small-molecule degrader of STAT3 achieves complete tumor regression in vivo. Cancer Cell. 36:498–511. 2019. View Article : Google Scholar : PubMed/NCBI

33 

Munshi S, Hall DL, Kornienko M, Darke PL and Kuo LC: Structure of apo, unactivated insulin-like growth factor-1 receptor kinase at 1.5 A resolution. Acta Crystallogr D Biol Crystallogr. 59:1725–1730. 2003. View Article : Google Scholar : PubMed/NCBI

34 

Caenepeel S, Brown SP, Belmontes B, Moody G, Keegan KS, Chui D, Whittington DA, Huang X, Poppe L, Cheng AC, et al: AMG 176, a selective MCl1 inhibitor, is effective in hematologic cancer models alone and in combination with established therapies. Cancer Discov. 8:1582–1597. 2018. View Article : Google Scholar : PubMed/NCBI

35 

Liu X, Dai S, Zhu Y, Marrack P and Kappler JW: The structure of a Bcl-xL/Bim fragment complex: Implications for Bim function. Immunity. 19:341–352. 2003. View Article : Google Scholar : PubMed/NCBI

36 

Berman HM, Westbrook J, Feng Z, Gilliland G, Bhat TN, Weissig H, Shindyalov IN and Bourne PE: The protein data bank. Nucleic Acids Res. 28:235–242. 2000. View Article : Google Scholar : PubMed/NCBI

37 

Sang S, Sun C, Ding R, Jiang J, Han Y, Gan S, Bi L and Gong Y: Feiyanning formula modulates the molecular mechanism of osimertinib resistance in lung cancer by regulating the Wnt/β-catenin pathway. Front Pharmacol. 13:10194512022. View Article : Google Scholar : PubMed/NCBI

38 

Sununliganon L and Singhatanadgit W: Highly osteogenic PDL stem cell clones specifically express elevated levels of ICAM1, ITGB1 and TERT. Cytotechnology. 64:53–63. 2012. View Article : Google Scholar : PubMed/NCBI

39 

Livak KJ and Schmittgen TD: Analysis of relative gene expression data using real-time quantitative PCR and the 2(−Delta Delta C(T)) method. Methods. 25:402–408. 2001. View Article : Google Scholar : PubMed/NCBI

40 

Yang AY, Liu HL and Yang YF: Study on the mechanism of action of Scutellaria barbata on hepatocellular carcinoma based on network pharmacology and bioinformatics. Front Pharmacol. 13:10725472022. View Article : Google Scholar : PubMed/NCBI

41 

Fu K, Xie F, Wang F and Fu L: Therapeutic strategies for EGFR-mutated Non-small cell lung cancer patients with osimertinib resistance. J Hematol Oncol. 15:1732022. View Article : Google Scholar : PubMed/NCBI

42 

Xin R, Shen B, Huang ZY, Liu JB, Li S, Jiang GX, Zhang J, Cao YH, Zou DZ, Li W, et al: Research progress in elucidating the mechanisms underlying resveratrol action on lung cancer. Curr Pharm Biotechnol. 24:427–437. 2023. View Article : Google Scholar : PubMed/NCBI

43 

Meng T, Xiao D, Muhammed A, Deng J, Chen L and He J: Anti-inflammatory action and mechanisms of resveratrol. Molecules. 26:2292021. View Article : Google Scholar : PubMed/NCBI

44 

Chupradit S, Bokov D, Zamanian MY, Heidari M and Hakimizadeh E: Hepatoprotective and therapeutic effects of resveratrol: A focus on Anti-inflammatory and antioxidative activities. Fundam Clin Pharmacol. 36:468–485. 2022. View Article : Google Scholar : PubMed/NCBI

45 

Delmas D, Solary E and Latruffe N: Resveratrol, a phytochemical inducer of multiple cell death pathways: Apoptosis, autophagy and mitotic catastrophe. Curr Med Chem. 18:1100–1121. 2011. View Article : Google Scholar : PubMed/NCBI

46 

Maleki DP, Sadoughi F, Asemi Z and Yousefi B: The role of polyphenols in overcoming cancer drug resistance: A comprehensive review. Cell Mol Biol Lett. 27:12022. View Article : Google Scholar : PubMed/NCBI

47 

Borska S, Pedziwiatr M, Danielewicz M, Nowinska K, Pula B, Drag-Zalesinska M, Olbromski M, Gomulkiewicz A and Dziegiel P: Classical and atypical resistance of cancer cells as a target for resveratrol. Oncol Rep. 36:1562–1568. 2016. View Article : Google Scholar : PubMed/NCBI

48 

Liping Y, Jian H, Zhenchao T, Yan Z, Jing Y, Yangyang Z, Jing G and Liting Q: GSH-responsive poly-resveratrol based nanoparticles for effective drug delivery and reversing multidrug resistance. Drug Deliv. 29:229–237. 2022. View Article : Google Scholar : PubMed/NCBI

49 

Hetts SW: To die or not to die: An overview of apoptosis and its role in disease. JAMA. 279:300–307. 1998. View Article : Google Scholar : PubMed/NCBI

50 

Pore MM, Hiltermann TJ and Kruyt FA: Targeting apoptosis pathways in lung cancer. Cancer Lett. 332:359–368. 2013. View Article : Google Scholar : PubMed/NCBI

51 

Han SW and Roman J: Targeting apoptotic signaling pathways in human lung cancer. Curr Cancer Drug Targets. 10:566–574. 2010. View Article : Google Scholar : PubMed/NCBI

52 

Mohammad RM, Muqbil I, Lowe L, Yedjou C, Hsu HY, Lin LT, Siegelin MD, Fimognari C, Kumar NB, Dou QP, et al: Broad targeting of resistance to apoptosis in cancer. Semin Cancer Biol. 35 (Suppl):S78–S103. 2015. View Article : Google Scholar : PubMed/NCBI

53 

Carneiro BA and El-Deiry WS: Targeting apoptosis in cancer therapy. Nat Rev Clin Oncol. 17:395–417. 2020. View Article : Google Scholar : PubMed/NCBI

54 

Hickman JA: Apoptosis and chemotherapy resistance. Eur J Cancer. 32A:921–926. 1996. View Article : Google Scholar : PubMed/NCBI

55 

Zhang L, Lu Z and Zhao X: Targeting Bcl-2 for cancer therapy. Biochim Biophys Acta Rev Cancer. 1876:1885692021. View Article : Google Scholar : PubMed/NCBI

56 

Gillings AS, Balmanno K, Wiggins CM, Johnson M and Cook SJ: Apoptosis and autophagy: BIM as a mediator of tumour cell death in response to oncogene-targeted therapeutics. Febs J. 276:6050–6062. 2009. View Article : Google Scholar : PubMed/NCBI

57 

Nieters A, Conde L, Slager SL, Brooks-Wilson A, Morton L, Skibola DR, Novak AJ, Riby J, Ansell SM, Halperin E, et al: PRRC2A and BCL2L11 gene variants influence risk of non-Hodgkin lymphoma: Results from the InterLymph consortium. Blood. 120:4645–468. 2012. View Article : Google Scholar : PubMed/NCBI

58 

Huang L and Fu L: Mechanisms of resistance to EGFR tyrosine kinase inhibitors. Acta Pharm Sin B. 5:390–340. 2015. View Article : Google Scholar : PubMed/NCBI

59 

Li H, Zhou S, Li X, Wang D, Wang Y, Zhou C and Schmid-Bindert G: Gefitinib-resistance is related to BIM expression in non-small cell lung cancer cell lines. Cancer Biother Radiopharm. 28:115–1123. 2013.PubMed/NCBI

Related Articles

  • Abstract
  • View
  • Download
  • Twitter
Copy and paste a formatted citation
Spandidos Publications style
Yu X, Yao Y, Zhou H, Zhu J, Zhang N, Sang S and Zhou H: Integrating network pharmacology and experimental validation to explore the potential mechanism by which resveratrol acts on osimertinib resistance in lung cancer. Oncol Lett 29: 192, 2025.
APA
Yu, X., Yao, Y., Zhou, H., Zhu, J., Zhang, N., Sang, S., & Zhou, H. (2025). Integrating network pharmacology and experimental validation to explore the potential mechanism by which resveratrol acts on osimertinib resistance in lung cancer. Oncology Letters, 29, 192. https://doi.org/10.3892/ol.2025.14938
MLA
Yu, X., Yao, Y., Zhou, H., Zhu, J., Zhang, N., Sang, S., Zhou, H."Integrating network pharmacology and experimental validation to explore the potential mechanism by which resveratrol acts on osimertinib resistance in lung cancer". Oncology Letters 29.4 (2025): 192.
Chicago
Yu, X., Yao, Y., Zhou, H., Zhu, J., Zhang, N., Sang, S., Zhou, H."Integrating network pharmacology and experimental validation to explore the potential mechanism by which resveratrol acts on osimertinib resistance in lung cancer". Oncology Letters 29, no. 4 (2025): 192. https://doi.org/10.3892/ol.2025.14938
Copy and paste a formatted citation
x
Spandidos Publications style
Yu X, Yao Y, Zhou H, Zhu J, Zhang N, Sang S and Zhou H: Integrating network pharmacology and experimental validation to explore the potential mechanism by which resveratrol acts on osimertinib resistance in lung cancer. Oncol Lett 29: 192, 2025.
APA
Yu, X., Yao, Y., Zhou, H., Zhu, J., Zhang, N., Sang, S., & Zhou, H. (2025). Integrating network pharmacology and experimental validation to explore the potential mechanism by which resveratrol acts on osimertinib resistance in lung cancer. Oncology Letters, 29, 192. https://doi.org/10.3892/ol.2025.14938
MLA
Yu, X., Yao, Y., Zhou, H., Zhu, J., Zhang, N., Sang, S., Zhou, H."Integrating network pharmacology and experimental validation to explore the potential mechanism by which resveratrol acts on osimertinib resistance in lung cancer". Oncology Letters 29.4 (2025): 192.
Chicago
Yu, X., Yao, Y., Zhou, H., Zhu, J., Zhang, N., Sang, S., Zhou, H."Integrating network pharmacology and experimental validation to explore the potential mechanism by which resveratrol acts on osimertinib resistance in lung cancer". Oncology Letters 29, no. 4 (2025): 192. https://doi.org/10.3892/ol.2025.14938
Follow us
  • Twitter
  • LinkedIn
  • Facebook
About
  • Spandidos Publications
  • Careers
  • Cookie Policy
  • Privacy Policy
How can we help?
  • Help
  • Live Chat
  • Contact
  • Email to our Support Team