Spandidos Publications Logo
  • About
    • About Spandidos
    • Aims and Scopes
    • Abstracting and Indexing
    • Editorial Policies
    • Reprints and Permissions
    • Job Opportunities
    • Terms and Conditions
    • Contact
  • Journals
    • All Journals
    • Oncology Letters
      • Oncology Letters
      • Information for Authors
      • Editorial Policies
      • Editorial Board
      • Aims and Scope
      • Abstracting and Indexing
      • Bibliographic Information
      • Archive
    • International Journal of Oncology
      • International Journal of Oncology
      • Information for Authors
      • Editorial Policies
      • Editorial Board
      • Aims and Scope
      • Abstracting and Indexing
      • Bibliographic Information
      • Archive
    • Molecular and Clinical Oncology
      • Molecular and Clinical Oncology
      • Information for Authors
      • Editorial Policies
      • Editorial Board
      • Aims and Scope
      • Abstracting and Indexing
      • Bibliographic Information
      • Archive
    • Experimental and Therapeutic Medicine
      • Experimental and Therapeutic Medicine
      • Information for Authors
      • Editorial Policies
      • Editorial Board
      • Aims and Scope
      • Abstracting and Indexing
      • Bibliographic Information
      • Archive
    • International Journal of Molecular Medicine
      • International Journal of Molecular Medicine
      • Information for Authors
      • Editorial Policies
      • Editorial Board
      • Aims and Scope
      • Abstracting and Indexing
      • Bibliographic Information
      • Archive
    • Biomedical Reports
      • Biomedical Reports
      • Information for Authors
      • Editorial Policies
      • Editorial Board
      • Aims and Scope
      • Abstracting and Indexing
      • Bibliographic Information
      • Archive
    • Oncology Reports
      • Oncology Reports
      • Information for Authors
      • Editorial Policies
      • Editorial Board
      • Aims and Scope
      • Abstracting and Indexing
      • Bibliographic Information
      • Archive
    • Molecular Medicine Reports
      • Molecular Medicine Reports
      • Information for Authors
      • Editorial Policies
      • Editorial Board
      • Aims and Scope
      • Abstracting and Indexing
      • Bibliographic Information
      • Archive
    • World Academy of Sciences Journal
      • World Academy of Sciences Journal
      • Information for Authors
      • Editorial Policies
      • Editorial Board
      • Aims and Scope
      • Abstracting and Indexing
      • Bibliographic Information
      • Archive
    • International Journal of Functional Nutrition
      • International Journal of Functional Nutrition
      • Information for Authors
      • Editorial Policies
      • Editorial Board
      • Aims and Scope
      • Abstracting and Indexing
      • Bibliographic Information
      • Archive
    • International Journal of Epigenetics
      • International Journal of Epigenetics
      • Information for Authors
      • Editorial Policies
      • Editorial Board
      • Aims and Scope
      • Abstracting and Indexing
      • Bibliographic Information
      • Archive
    • Medicine International
      • Medicine International
      • Information for Authors
      • Editorial Policies
      • Editorial Board
      • Aims and Scope
      • Abstracting and Indexing
      • Bibliographic Information
      • Archive
  • Articles
  • Information
    • Information for Authors
    • Information for Reviewers
    • Information for Librarians
    • Information for Advertisers
    • Conferences
  • Language Editing
Spandidos Publications Logo
  • About
    • About Spandidos
    • Aims and Scopes
    • Abstracting and Indexing
    • Editorial Policies
    • Reprints and Permissions
    • Job Opportunities
    • Terms and Conditions
    • Contact
  • Journals
    • All Journals
    • Biomedical Reports
      • Information for Authors
      • Editorial Policies
      • Editorial Board
      • Aims and Scope
      • Abstracting and Indexing
      • Bibliographic Information
      • Archive
    • Experimental and Therapeutic Medicine
      • Information for Authors
      • Editorial Policies
      • Editorial Board
      • Aims and Scope
      • Abstracting and Indexing
      • Bibliographic Information
      • Archive
    • International Journal of Epigenetics
      • Information for Authors
      • Editorial Policies
      • Editorial Board
      • Aims and Scope
      • Abstracting and Indexing
      • Bibliographic Information
      • Archive
    • International Journal of Functional Nutrition
      • Information for Authors
      • Editorial Policies
      • Editorial Board
      • Aims and Scope
      • Abstracting and Indexing
      • Bibliographic Information
      • Archive
    • International Journal of Molecular Medicine
      • Information for Authors
      • Editorial Policies
      • Editorial Board
      • Aims and Scope
      • Abstracting and Indexing
      • Bibliographic Information
      • Archive
    • International Journal of Oncology
      • Information for Authors
      • Editorial Policies
      • Editorial Board
      • Aims and Scope
      • Abstracting and Indexing
      • Bibliographic Information
      • Archive
    • Medicine International
      • Information for Authors
      • Editorial Policies
      • Editorial Board
      • Aims and Scope
      • Abstracting and Indexing
      • Bibliographic Information
      • Archive
    • Molecular and Clinical Oncology
      • Information for Authors
      • Editorial Policies
      • Editorial Board
      • Aims and Scope
      • Abstracting and Indexing
      • Bibliographic Information
      • Archive
    • Molecular Medicine Reports
      • Information for Authors
      • Editorial Policies
      • Editorial Board
      • Aims and Scope
      • Abstracting and Indexing
      • Bibliographic Information
      • Archive
    • Oncology Letters
      • Information for Authors
      • Editorial Policies
      • Editorial Board
      • Aims and Scope
      • Abstracting and Indexing
      • Bibliographic Information
      • Archive
    • Oncology Reports
      • Information for Authors
      • Editorial Policies
      • Editorial Board
      • Aims and Scope
      • Abstracting and Indexing
      • Bibliographic Information
      • Archive
    • World Academy of Sciences Journal
      • Information for Authors
      • Editorial Policies
      • Editorial Board
      • Aims and Scope
      • Abstracting and Indexing
      • Bibliographic Information
      • Archive
  • Articles
  • Information
    • For Authors
    • For Reviewers
    • For Librarians
    • For Advertisers
    • Conferences
  • Language Editing
Login Register Submit
  • This site uses cookies
  • You can change your cookie settings at any time by following the instructions in our Cookie Policy. To find out more, you may read our Privacy Policy.

    I agree
Search articles by DOI, keyword, author or affiliation
Search
Advanced Search
presentation
Oncology Letters
Join Editorial Board Propose a Special Issue
Print ISSN: 1792-1074 Online ISSN: 1792-1082
Journal Cover
April-2025 Volume 29 Issue 4

Full Size Image

Sign up for eToc alerts
Recommend to Library

Journals

International Journal of Molecular Medicine

International Journal of Molecular Medicine

International Journal of Molecular Medicine is an international journal devoted to molecular mechanisms of human disease.

International Journal of Oncology

International Journal of Oncology

International Journal of Oncology is an international journal devoted to oncology research and cancer treatment.

Molecular Medicine Reports

Molecular Medicine Reports

Covers molecular medicine topics such as pharmacology, pathology, genetics, neuroscience, infectious diseases, molecular cardiology, and molecular surgery.

Oncology Reports

Oncology Reports

Oncology Reports is an international journal devoted to fundamental and applied research in Oncology.

Experimental and Therapeutic Medicine

Experimental and Therapeutic Medicine

Experimental and Therapeutic Medicine is an international journal devoted to laboratory and clinical medicine.

Oncology Letters

Oncology Letters

Oncology Letters is an international journal devoted to Experimental and Clinical Oncology.

Biomedical Reports

Biomedical Reports

Explores a wide range of biological and medical fields, including pharmacology, genetics, microbiology, neuroscience, and molecular cardiology.

Molecular and Clinical Oncology

Molecular and Clinical Oncology

International journal addressing all aspects of oncology research, from tumorigenesis and oncogenes to chemotherapy and metastasis.

World Academy of Sciences Journal

World Academy of Sciences Journal

Multidisciplinary open-access journal spanning biochemistry, genetics, neuroscience, environmental health, and synthetic biology.

International Journal of Functional Nutrition

International Journal of Functional Nutrition

Open-access journal combining biochemistry, pharmacology, immunology, and genetics to advance health through functional nutrition.

International Journal of Epigenetics

International Journal of Epigenetics

Publishes open-access research on using epigenetics to advance understanding and treatment of human disease.

Medicine International

Medicine International

An International Open Access Journal Devoted to General Medicine.

Journal Cover
April-2025 Volume 29 Issue 4

Full Size Image

Sign up for eToc alerts
Recommend to Library

  • Article
  • Citations
    • Cite This Article
    • Download Citation
    • Create Citation Alert
    • Remove Citation Alert
    • Cited By
  • Similar Articles
    • Related Articles (in Spandidos Publications)
    • Similar Articles (Google Scholar)
    • Similar Articles (PubMed)
  • Download PDF
  • Download XML
  • View XML

  • Supplementary Files
    • Supplementary_Data.pdf
Article Open Access

SNS‑032 combined with decitabine induces caspase‑3/gasdermin E‑dependent pyroptosis in breast cancer cells

  • Authors:
    • Yuxin Chen
    • Danya Zhang
    • Jie Li
    • Yue Sun
    • Jing Wang
    • Ling Xi
  • View Affiliations / Copyright

    Affiliations: Department of Obstetrics and Gynecology, National Clinical Research Center for Obstetrics and Gynecology, Tongji Hospital, Tongji Medical College, Huazhong University of Science and Technology, Wuhan, Hubei 430030, P.R. China
    Copyright: © Chen et al. This is an open access article distributed under the terms of Creative Commons Attribution License.
  • Article Number: 202
    |
    Published online on: February 27, 2025
       https://doi.org/10.3892/ol.2025.14948
  • Expand metrics +
Metrics: Total Views: 0 (Spandidos Publications: | PMC Statistics: )
Metrics: Total PDF Downloads: 0 (Spandidos Publications: | PMC Statistics: )
Cited By (CrossRef): 0 citations Loading Articles...

This article is mentioned in:



Abstract

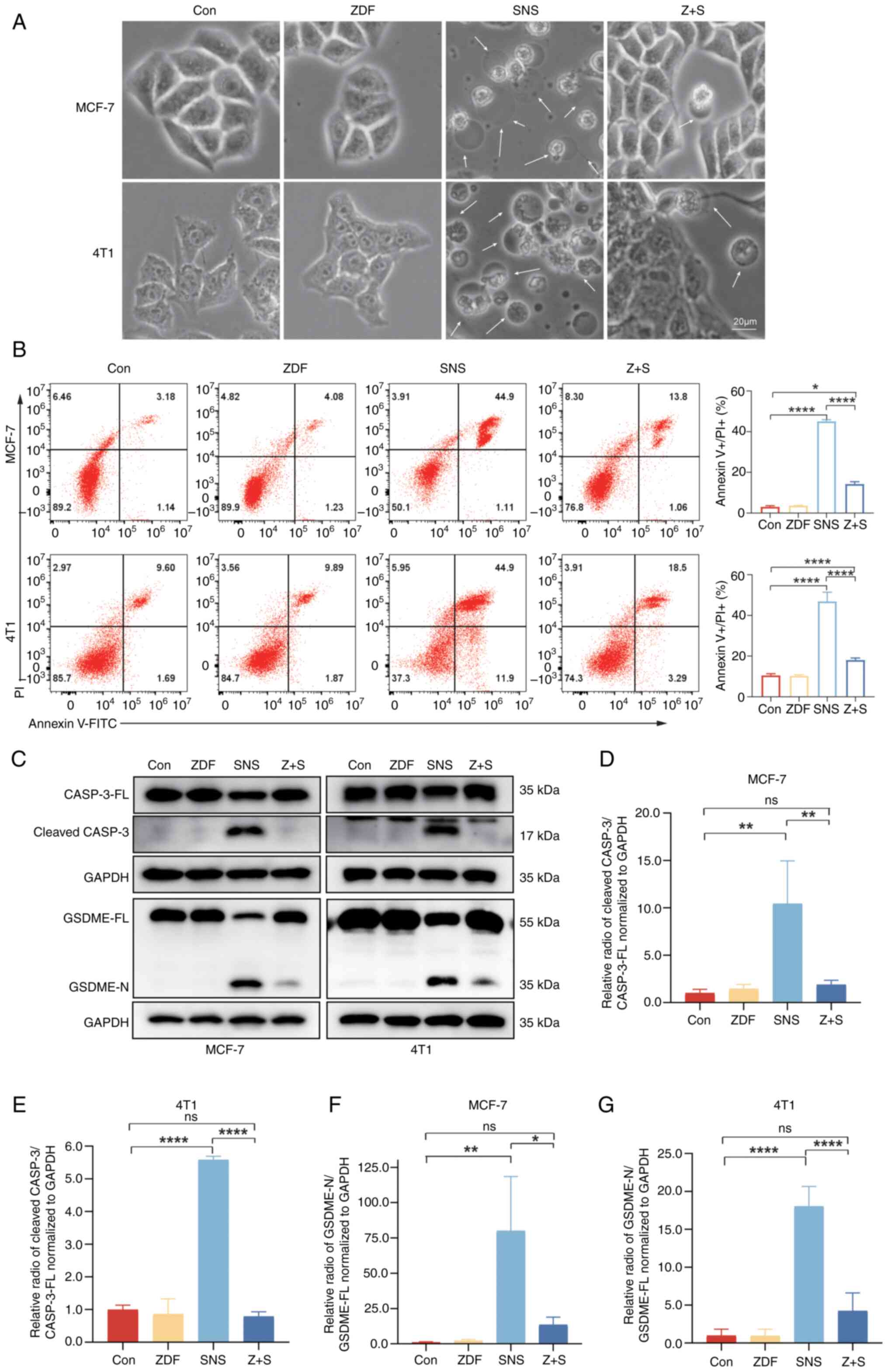
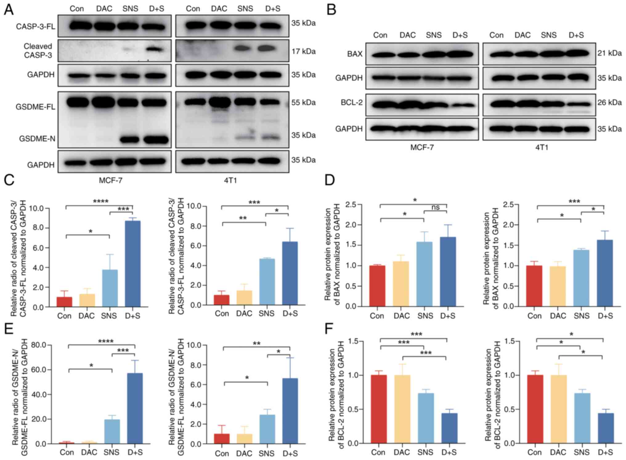
SNS‑032 is a synthetic compound that specifically inhibits cyclin‑dependent kinases 2, 7 and 9. Its primary anticancer activity involves cell cycle arrest, which prevents tumor cell growth. However, there are limited reports on whether SNS‑032 induces pyroptosis, a novel inflammation‑mediated programmed cell death pathway in breast cancer (BC). The present study demonstrated that SNS‑032 treatment decreased cell viability by inducing pyroptosis in BC cells. Typical morphological indications of pyroptosis were observed, including cell swelling and destruction of cell membrane integrity, leading the release of adenosine 5'‑triphosphate and lactate dehydrogenase. Furthermore, the expression of caspase‑3, the N terminus of gasdermin E (GSDME) and B‑cell lymphoma‑2 (BCL‑2)‑associated X protein increased, whereas expression of BCL‑2 decreased. In addition, Z‑DEVD‑FMK, a specific caspase‑3 inhibitor, markedly alleviated pyroptosis triggered by SNS‑032. These findings suggested that SNS‑032 induced caspase‑3/GSDME‑dependent pyroptosis. Furthermore, the present study demonstrated that decitabine (DAC), a DNA methyltransferase inhibitor, upregulated the expression of GSDME protein and enhanced SNS‑032‑induced caspase‑3/GSDME‑dependent pyroptosis in BC cells. In conclusion, these results suggest that caspase‑3/GSDME‑induced pyroptosis can be facilitated by SNS‑032 treatment in BC cells, and DAC has the potential to enhance SNS‑032‑induced pyroptosis by increasing GSDME expression. This mechanistic insight indicates that SNS‑032 is a promising therapeutic agent for BC treatment.
View Figures

Figure 1

Figure 2

Figure 3

Figure 4

Figure 5

Figure 6

View References

1 

World Health Organization, . Global breast cancer initiative implementation framework: assessing, strengthening and scaling up of services for the early detection and management of breast cancer: executive summary. World Health Organization. 2023.

2 

Xia C, Dong X, Li H, Cao M, Sun D, He S, Yang F, Yan X, Zhang S, Li N and Chen W: Cancer statistics in China and United States, 2022: Profiles, trends, and determinants. Chin Med J (Engl). 135:584–590. 2022. View Article : Google Scholar : PubMed/NCBI

3 

Britt KL, Cuzick J and Phillips KA: Key steps for effective breast cancer prevention. Nat Rev Cancer. 20:417–436. 2020. View Article : Google Scholar : PubMed/NCBI

4 

Allemani C, Matsuda T, Di Carlo V, Harewood R, Matz M, Nikšić M, Bonaventure A, Valkov M, Johnson CJ, Estève J, et al: Global surveillance of trends in cancer survival 2000-14 (CONCORD-3): Analysis of individual records for 37 513 025 patients diagnosed with one of 18 cancers from 322 population-based registries in 71 countries. Lancet. 391:1023–1075. 2018. View Article : Google Scholar : PubMed/NCBI

5 

Kerr AJ, Dodwell D, McGale P, Holt F, Duane F, Mannu G, Darby SC and Taylor CW: Adjuvant and neoadjuvant breast cancer treatments: A systematic review of their effects on mortality. Cancer Treat Rev. 105:1023752022. View Article : Google Scholar : PubMed/NCBI

6 

Anampa J, Makower D and Sparano JA: Progress in adjuvant chemotherapy for breast cancer: An overview. BMC Med. 13:1952015. View Article : Google Scholar : PubMed/NCBI

7 

Frank D and Vince JE: Pyroptosis versus necroptosis: Similarities, differences, and crosstalk. Cell Death Differ. 26:99–114. 2019. View Article : Google Scholar : PubMed/NCBI

8 

Shi J, Gao W and Shao F: Pyroptosis: Gasdermin-mediated programmed necrotic cell death. Trends Biochem Sci. 42:245–254. 2017. View Article : Google Scholar : PubMed/NCBI

9 

Kovacs SB and Miao EA: Gasdermins: Effectors of pyroptosis. Trends Cell Biol. 27:673–684. 2017. View Article : Google Scholar : PubMed/NCBI

10 

Du T, Gao J, Li P, Wang Y, Qi Q, Liu X, Li J, Wang C and Du L: Pyroptosis, metabolism, and tumor immune microenvironment. Clin Transl Med. 11:e4922021. View Article : Google Scholar : PubMed/NCBI

11 

Liu X, Xia S, Zhang Z, Wu H and Lieberman J: Channelling inflammation: Gasdermins in physiology and disease. Nat Rev Drug Discov. 20:384–405. 2021. View Article : Google Scholar : PubMed/NCBI

12 

Ding J, Wang K, Liu W, She Y, Sun Q, Shi J, Sun H, Wang DC and Shao F: Pore-forming activity and structural autoinhibition of the gasdermin family. Nature. 535:111–116. 2016. View Article : Google Scholar : PubMed/NCBI

13 

Rao Z, Zhu Y, Yang P, Chen Z, Xia Y, Qiao C, Liu W, Deng H, Li J, Ning P and Wang Z: Pyroptosis in inflammatory diseases and cancer. Theranostics. 12:4310–4329. 2022. View Article : Google Scholar : PubMed/NCBI

14 

Wang Y, Gao W, Shi X, Ding J, Liu W, He H, Wang K and Shao F: Chemotherapy drugs induce pyroptosis through caspase-3 cleavage of a gasdermin. Nature. 547:99–103. 2017. View Article : Google Scholar : PubMed/NCBI

15 

Rogers C, Fernandes-Alnemri T, Mayes L, Alnemri D, Cingolani G and Alnemri ES: Cleavage of DFNA5 by caspase-3 during apoptosis mediates progression to secondary necrotic/pyroptotic cell death. Nat Commun. 8:141282017. View Article : Google Scholar : PubMed/NCBI

16 

Xia X, Wang X, Cheng Z, Qin W, Lei L, Jiang J and Hu J: The role of pyroptosis in cancer: Pro-cancer or pro-‘host’? Cell Death Dis. 10:6502019. View Article : Google Scholar : PubMed/NCBI

17 

Chen L, Weng B, Li H, Wang H, Li Q, Wei X, Deng H, Wang S, Jiang C, Lin R and Wu J: A thiopyran derivative with low murine toxicity with therapeutic potential on lung cancer acting through a NF-kappaB mediated apoptosis-to-pyroptosis switch. Apoptosis. 24:74–82. 2019. View Article : Google Scholar : PubMed/NCBI

18 

Zhou CB and Fang JY: The role of pyroptosis in gastrointestinal cancer and immune responses to intestinal microbial infection. Biochim Biophys Acta Rev Cancer. 1872:1–10. 2019. View Article : Google Scholar : PubMed/NCBI

19 

Zeng H, Yang H, Song Y, Fang D, Chen L, Zhao Z, Wang C and Xie S: Transcriptional inhibition by CDK7/9 inhibitor SNS-032 suppresses tumor growth and metastasis in esophageal squamous cell carcinoma. Cell Death Dis. 12:10482021. View Article : Google Scholar : PubMed/NCBI

20 

Zhang Z, Zhang Y, Xia S, Kong Q, Li S, Liu X, Junqueira C, Meza-Sosa KF, Mok TMY, Ansara J, et al: Gasdermin E suppresses tumour growth by activating anti-tumour immunity. Nature. 579:415–420. 2020. View Article : Google Scholar : PubMed/NCBI

21 

Thompson DA and Weigel RJ: Characterization of a gene that is inversely correlated with estrogen receptor expression (ICERE-1) in breast carcinomas. Eur J Biochem. 252:169–177. 1998. View Article : Google Scholar : PubMed/NCBI

22 

Akino K, Toyota M, Suzuki H, Imai T, Maruyama R, Kusano M, Nishikawa N, Watanabe Y, Sasaki Y, Abe T, et al: Identification of DFNA5 as a target of epigenetic inactivation in gastric cancer. Cancer Sci. 98:88–95. 2007. View Article : Google Scholar : PubMed/NCBI

23 

Kim MS, Chang X, Yamashita K, Nagpal JK, Baek JH, Wu G, Trink B, Ratovitski EA, Mori M and Sidransky D: Aberrant promoter methylation and tumor suppressive activity of the DFNA5 gene in colorectal carcinoma. Oncogene. 27:3624–3634. 2008. View Article : Google Scholar : PubMed/NCBI

24 

Chen R, Wierda WG, Chubb S, Hawtin RE, Fox JA, Keating MJ, Gandhi V and Plunkett W: Mechanism of action of SNS-032, a novel cyclin-dependent kinase inhibitor, in chronic lymphocytic leukemia. Blood. 113:4637–4645. 2009. View Article : Google Scholar : PubMed/NCBI

25 

Zhang J, Liu S, Ye Q and Pan J: Transcriptional inhibition by CDK7/9 inhibitor SNS-032 abrogates oncogene addiction and reduces liver metastasis in uveal melanoma. Mol Cancer. 18:1402019. View Article : Google Scholar : PubMed/NCBI

26 

Wu Y, Chen C, Sun X, Shi X, Jin B, Ding K, Yeung SC and Pan J: Cyclin-dependent kinase 7/9 inhibitor SNS-032 abrogates FIP1-like-1 platelet-derived growth factor receptor alpha and bcr-abl oncogene addiction in malignant hematologic cells. Clin Cancer Res. 18:1966–1978. 2012. View Article : Google Scholar : PubMed/NCBI

27 

Meng H, Jin Y, Liu H, You L, Yang C, Yang X and Qian W: SNS-032 inhibits mTORC1/mTORC2 activity in acute myeloid leukemia cells and has synergistic activity with perifosine against Akt. J Hematol Oncol. 6:182013. View Article : Google Scholar : PubMed/NCBI

28 

Kang MA, Kim W, Jo HR, Shin YJ, Kim MH and Jeong JH: Anticancer and radiosensitizing effects of the cyclin-dependent kinase inhibitors, AT7519 and SNS-032, on cervical cancer. Int J Oncol. 53:703–712. 2018.PubMed/NCBI

29 

Kodym E, Kodym R, Reis AE, Habib AA, Story MD and Saha D: The small-molecule CDK inhibitor, SNS-032, enhances cellular radiosensitivity in quiescent and hypoxic non-small cell lung cancer cells. Lung Cancer. 66:37–47. 2009. View Article : Google Scholar : PubMed/NCBI

30 

Heath EI, Bible K, Martell RE, Adelman DC and Lorusso PM: A phase 1 study of SNS-032 (formerly BMS-387032), a potent inhibitor of cyclin-dependent kinases 2, 7 and 9 administered as a single oral dose and weekly infusion in patients with metastatic refractory solid tumors. Invest New Drugs. 26:59–65. 2008. View Article : Google Scholar : PubMed/NCBI

31 

Tong WG, Chen R, Plunkett W, Siegel D, Sinha R, Harvey RD, Badros AZ, Popplewell L, Coutre S and Fox JA: Phase I and pharmacologic study of SNS-032, a potent and selective Cdk2, 7, and 9 inhibitor, in patients with advanced chronic lymphocytic leukemia and multiple myeloma. J Clin Oncol. 28:3015–3022. 2010. View Article : Google Scholar : PubMed/NCBI

32 

Xie G, Tang H, Wu S, Chen J, Liu J and Liao C: The cyclin-dependent kinase inhibitor SNS-032 induces apoptosis in breast cancer cells via depletion of Mcl-1 and X-linked inhibitor of apoptosis protein and displays antitumor activity in vivo. Int J Oncol. 45:804–812. 2014. View Article : Google Scholar : PubMed/NCBI

33 

Zeng H, Yang H, Song Y, Fang D, Chen L, Zhao Z, Wang C and Xie S: Transcriptional inhibition by CDK7/9 inhibitor SNS-032 suppresses tumor growth and metastasis in esophageal squamous cell carcinoma. Cell Death Dis. 12:10482021. View Article : Google Scholar : PubMed/NCBI

34 

Miao EA, Rajan JV and Aderem A: Caspase-1-induced pyroptotic cell death. Immunol Rev. 243:206–214. 2011. View Article : Google Scholar : PubMed/NCBI

35 

Ai Y, Meng Y, Yan B, Zhou Q and Wang X: The biochemical pathways of apoptotic, necroptotic, pyroptotic, and ferroptotic cell death. Mol Cell. 84:170–179. 2024. View Article : Google Scholar : PubMed/NCBI

36 

Kesavardhana S, Malireddi RKS and Kanneganti TD: Caspases in cell death, inflammation, and pyroptosis. Annu Rev Immunol. 38:567–595. 2020. View Article : Google Scholar : PubMed/NCBI

37 

Marino G, Niso-Santano M, Baehrecke EH and Kroemer G: Self-consumption: The interplay of autophagy and apoptosis. Nat Rev Mol Cell Biol. 15:81–94. 2014. View Article : Google Scholar : PubMed/NCBI

38 

Wang B, Li H, Yang R, Zhou S and Zou S: Decitabine inhibits the cell growth of cholangiocarcinoma in cultured cell lines and mouse xenografts. Oncol Lett. 8:1919–1924. 2014. View Article : Google Scholar : PubMed/NCBI

39 

Mi D, Li J, Wang R, Li Y, Zou L, Sun C, Yan S, Yang H, Zhao M and Shi S: Postsurgical wound management and prevention of triple-negative breast cancer recurrence with a pryoptosis-inducing, photopolymerizable hydrogel. J Control Release. 356:205–218. 2023. View Article : Google Scholar : PubMed/NCBI

40 

Parua PK and Fisher RP: Dissecting the Pol II transcription cycle and derailing cancer with CDK inhibitors. Nat Chem Biol. 16:716–724. 2020. View Article : Google Scholar : PubMed/NCBI

41 

Swaffer MP, Jones AW, Flynn HR, Snijders AP and Nurse P: CDK substrate phosphorylation and ordering the cell cycle. Cell. 167:1750–1761. e17162016. View Article : Google Scholar : PubMed/NCBI

42 

Yang F, Bettadapura SN, Smeltzer MS, Zhu H and Wang S: Pyroptosis and pyroptosis-inducing cancer drugs. Acta Pharmacol Sin. 43:2462–2473. 2022. View Article : Google Scholar : PubMed/NCBI

43 

Chen W, Yang KB, Zhang YZ, Lin ZS, Chen JW, Qi SF, Wu CF, Feng GK, Yang DJ, Chen M, et al: Synthetic lethality of combined ULK1 defection and p53 restoration induce pyroptosis by directly upregulating GSDME transcription and cleavage activation through ROS/NLRP3 signaling. J Exp Clin Cancer Res. 43:2482024. View Article : Google Scholar : PubMed/NCBI

44 

Su L, Chen Y, Huang C, Wu S, Wang X, Zhao X, Xu Q, Sun R, Kong X, Jiang X, et al: Targeting Src reactivates pyroptosis to reverse chemoresistance in lung and pancreatic cancer models. Sci Transl Med. 15:eabl78952023. View Article : Google Scholar : PubMed/NCBI

45 

Zhang S, Zhang Y, Feng Y, Wu J, Hu Y, Lin L, Xu C, Chen J, Tang Z, Tian H and Chen X: Biomineralized two-enzyme nanoparticles regulate tumor glycometabolism inducing tumor cell pyroptosis and robust antitumor immunotherapy. Adv Mater. 34:e22068512022. View Article : Google Scholar : PubMed/NCBI

46 

Pan J, Li Y, Gao W, Jiang Q, Geng L, Ding J, Li S and Li J: Transcription factor Sp1 transcriptionally enhances GSDME expression for pyroptosis. Cell Death Dis. 15:662024. View Article : Google Scholar : PubMed/NCBI

47 

Broz P, Pelegrin P and Shao F: The gasdermins, a protein family executing cell death and inflammation. Nat Rev Immunol. 20:143–157. 2020. View Article : Google Scholar : PubMed/NCBI

48 

Zhang Y, Chen X, Gueydan C and Han J: Plasma membrane changes during programmed cell deaths. Cell Res. 28:9–21. 2018. View Article : Google Scholar : PubMed/NCBI

49 

Man SM, Karki R and Kanneganti TD: Molecular mechanisms and functions of pyroptosis, inflammatory caspases and inflammasomes in infectious diseases. Immunol Rev. 277:61–75. 2017. View Article : Google Scholar : PubMed/NCBI

50 

Xie B, Liu T, Chen S, Zhang Y, He D, Shao Q, Zhang Z and Wang C: Combination of DNA demethylation and chemotherapy to trigger cell pyroptosis for inhalation treatment of lung cancer. Nanoscale. 13:18608–18615. 2021. View Article : Google Scholar : PubMed/NCBI

51 

Gong W, Fang P, Leng M and Shi Y: Promoting GSDME expression through DNA demethylation to increase chemosensitivity of breast cancer MCF-7/Taxol cells. PLoS One. 18:e02822442023. View Article : Google Scholar : PubMed/NCBI

52 

Bose P, Simmons GL and Grant S: Cyclin-dependent kinase inhibitor therapy for hematologic malignancies. Expert Opin Investig Drugs. 22:723–738. 2013. View Article : Google Scholar : PubMed/NCBI

53 

Bixby D and Talpaz M: Seeking the causes and solutions to imatinib-resistance in chronic myeloid leukemia. Leukemia. 25:7–22. 2011. View Article : Google Scholar : PubMed/NCBI

54 

Uzhachenko RV, Bharti V, Ouyang Z, Blevins A, Mont S, Saleh N, Lawrence HA, Shen C, Chen SC, Ayers GD, et al: Metabolic modulation by CDK4/6 inhibitor promotes chemokine-mediated recruitment of T cells into mammary tumors. Cell Rep. 35:1089442021. View Article : Google Scholar : PubMed/NCBI

Related Articles

  • Abstract
  • View
  • Download
  • Twitter
Copy and paste a formatted citation
Spandidos Publications style
Chen Y, Zhang D, Li J, Sun Y, Wang J and Xi L: SNS‑032 combined with decitabine induces caspase‑3/gasdermin E‑dependent pyroptosis in breast cancer cells. Oncol Lett 29: 202, 2025.
APA
Chen, Y., Zhang, D., Li, J., Sun, Y., Wang, J., & Xi, L. (2025). SNS‑032 combined with decitabine induces caspase‑3/gasdermin E‑dependent pyroptosis in breast cancer cells. Oncology Letters, 29, 202. https://doi.org/10.3892/ol.2025.14948
MLA
Chen, Y., Zhang, D., Li, J., Sun, Y., Wang, J., Xi, L."SNS‑032 combined with decitabine induces caspase‑3/gasdermin E‑dependent pyroptosis in breast cancer cells". Oncology Letters 29.4 (2025): 202.
Chicago
Chen, Y., Zhang, D., Li, J., Sun, Y., Wang, J., Xi, L."SNS‑032 combined with decitabine induces caspase‑3/gasdermin E‑dependent pyroptosis in breast cancer cells". Oncology Letters 29, no. 4 (2025): 202. https://doi.org/10.3892/ol.2025.14948
Copy and paste a formatted citation
x
Spandidos Publications style
Chen Y, Zhang D, Li J, Sun Y, Wang J and Xi L: SNS‑032 combined with decitabine induces caspase‑3/gasdermin E‑dependent pyroptosis in breast cancer cells. Oncol Lett 29: 202, 2025.
APA
Chen, Y., Zhang, D., Li, J., Sun, Y., Wang, J., & Xi, L. (2025). SNS‑032 combined with decitabine induces caspase‑3/gasdermin E‑dependent pyroptosis in breast cancer cells. Oncology Letters, 29, 202. https://doi.org/10.3892/ol.2025.14948
MLA
Chen, Y., Zhang, D., Li, J., Sun, Y., Wang, J., Xi, L."SNS‑032 combined with decitabine induces caspase‑3/gasdermin E‑dependent pyroptosis in breast cancer cells". Oncology Letters 29.4 (2025): 202.
Chicago
Chen, Y., Zhang, D., Li, J., Sun, Y., Wang, J., Xi, L."SNS‑032 combined with decitabine induces caspase‑3/gasdermin E‑dependent pyroptosis in breast cancer cells". Oncology Letters 29, no. 4 (2025): 202. https://doi.org/10.3892/ol.2025.14948
Follow us
  • Twitter
  • LinkedIn
  • Facebook
About
  • Spandidos Publications
  • Careers
  • Cookie Policy
  • Privacy Policy
How can we help?
  • Help
  • Live Chat
  • Contact
  • Email to our Support Team