Spandidos Publications Logo
  • About
    • About Spandidos
    • Aims and Scopes
    • Abstracting and Indexing
    • Editorial Policies
    • Reprints and Permissions
    • Job Opportunities
    • Terms and Conditions
    • Contact
  • Journals
    • All Journals
    • Oncology Letters
      • Oncology Letters
      • Information for Authors
      • Editorial Policies
      • Editorial Board
      • Aims and Scope
      • Abstracting and Indexing
      • Bibliographic Information
      • Archive
    • International Journal of Oncology
      • International Journal of Oncology
      • Information for Authors
      • Editorial Policies
      • Editorial Board
      • Aims and Scope
      • Abstracting and Indexing
      • Bibliographic Information
      • Archive
    • Molecular and Clinical Oncology
      • Molecular and Clinical Oncology
      • Information for Authors
      • Editorial Policies
      • Editorial Board
      • Aims and Scope
      • Abstracting and Indexing
      • Bibliographic Information
      • Archive
    • Experimental and Therapeutic Medicine
      • Experimental and Therapeutic Medicine
      • Information for Authors
      • Editorial Policies
      • Editorial Board
      • Aims and Scope
      • Abstracting and Indexing
      • Bibliographic Information
      • Archive
    • International Journal of Molecular Medicine
      • International Journal of Molecular Medicine
      • Information for Authors
      • Editorial Policies
      • Editorial Board
      • Aims and Scope
      • Abstracting and Indexing
      • Bibliographic Information
      • Archive
    • Biomedical Reports
      • Biomedical Reports
      • Information for Authors
      • Editorial Policies
      • Editorial Board
      • Aims and Scope
      • Abstracting and Indexing
      • Bibliographic Information
      • Archive
    • Oncology Reports
      • Oncology Reports
      • Information for Authors
      • Editorial Policies
      • Editorial Board
      • Aims and Scope
      • Abstracting and Indexing
      • Bibliographic Information
      • Archive
    • Molecular Medicine Reports
      • Molecular Medicine Reports
      • Information for Authors
      • Editorial Policies
      • Editorial Board
      • Aims and Scope
      • Abstracting and Indexing
      • Bibliographic Information
      • Archive
    • World Academy of Sciences Journal
      • World Academy of Sciences Journal
      • Information for Authors
      • Editorial Policies
      • Editorial Board
      • Aims and Scope
      • Abstracting and Indexing
      • Bibliographic Information
      • Archive
    • International Journal of Functional Nutrition
      • International Journal of Functional Nutrition
      • Information for Authors
      • Editorial Policies
      • Editorial Board
      • Aims and Scope
      • Abstracting and Indexing
      • Bibliographic Information
      • Archive
    • International Journal of Epigenetics
      • International Journal of Epigenetics
      • Information for Authors
      • Editorial Policies
      • Editorial Board
      • Aims and Scope
      • Abstracting and Indexing
      • Bibliographic Information
      • Archive
    • Medicine International
      • Medicine International
      • Information for Authors
      • Editorial Policies
      • Editorial Board
      • Aims and Scope
      • Abstracting and Indexing
      • Bibliographic Information
      • Archive
  • Articles
  • Information
    • Information for Authors
    • Information for Reviewers
    • Information for Librarians
    • Information for Advertisers
    • Conferences
  • Language Editing
Spandidos Publications Logo
  • About
    • About Spandidos
    • Aims and Scopes
    • Abstracting and Indexing
    • Editorial Policies
    • Reprints and Permissions
    • Job Opportunities
    • Terms and Conditions
    • Contact
  • Journals
    • All Journals
    • Biomedical Reports
      • Information for Authors
      • Editorial Policies
      • Editorial Board
      • Aims and Scope
      • Abstracting and Indexing
      • Bibliographic Information
      • Archive
    • Experimental and Therapeutic Medicine
      • Information for Authors
      • Editorial Policies
      • Editorial Board
      • Aims and Scope
      • Abstracting and Indexing
      • Bibliographic Information
      • Archive
    • International Journal of Epigenetics
      • Information for Authors
      • Editorial Policies
      • Editorial Board
      • Aims and Scope
      • Abstracting and Indexing
      • Bibliographic Information
      • Archive
    • International Journal of Functional Nutrition
      • Information for Authors
      • Editorial Policies
      • Editorial Board
      • Aims and Scope
      • Abstracting and Indexing
      • Bibliographic Information
      • Archive
    • International Journal of Molecular Medicine
      • Information for Authors
      • Editorial Policies
      • Editorial Board
      • Aims and Scope
      • Abstracting and Indexing
      • Bibliographic Information
      • Archive
    • International Journal of Oncology
      • Information for Authors
      • Editorial Policies
      • Editorial Board
      • Aims and Scope
      • Abstracting and Indexing
      • Bibliographic Information
      • Archive
    • Medicine International
      • Information for Authors
      • Editorial Policies
      • Editorial Board
      • Aims and Scope
      • Abstracting and Indexing
      • Bibliographic Information
      • Archive
    • Molecular and Clinical Oncology
      • Information for Authors
      • Editorial Policies
      • Editorial Board
      • Aims and Scope
      • Abstracting and Indexing
      • Bibliographic Information
      • Archive
    • Molecular Medicine Reports
      • Information for Authors
      • Editorial Policies
      • Editorial Board
      • Aims and Scope
      • Abstracting and Indexing
      • Bibliographic Information
      • Archive
    • Oncology Letters
      • Information for Authors
      • Editorial Policies
      • Editorial Board
      • Aims and Scope
      • Abstracting and Indexing
      • Bibliographic Information
      • Archive
    • Oncology Reports
      • Information for Authors
      • Editorial Policies
      • Editorial Board
      • Aims and Scope
      • Abstracting and Indexing
      • Bibliographic Information
      • Archive
    • World Academy of Sciences Journal
      • Information for Authors
      • Editorial Policies
      • Editorial Board
      • Aims and Scope
      • Abstracting and Indexing
      • Bibliographic Information
      • Archive
  • Articles
  • Information
    • For Authors
    • For Reviewers
    • For Librarians
    • For Advertisers
    • Conferences
  • Language Editing
Login Register Submit
  • This site uses cookies
  • You can change your cookie settings at any time by following the instructions in our Cookie Policy. To find out more, you may read our Privacy Policy.

    I agree
Search articles by DOI, keyword, author or affiliation
Search
Advanced Search
presentation
Oncology Letters
Join Editorial Board Propose a Special Issue
Print ISSN: 1792-1074 Online ISSN: 1792-1082
Journal Cover
May-2025 Volume 29 Issue 5

Full Size Image

Sign up for eToc alerts
Recommend to Library

Journals

International Journal of Molecular Medicine

International Journal of Molecular Medicine

International Journal of Molecular Medicine is an international journal devoted to molecular mechanisms of human disease.

International Journal of Oncology

International Journal of Oncology

International Journal of Oncology is an international journal devoted to oncology research and cancer treatment.

Molecular Medicine Reports

Molecular Medicine Reports

Covers molecular medicine topics such as pharmacology, pathology, genetics, neuroscience, infectious diseases, molecular cardiology, and molecular surgery.

Oncology Reports

Oncology Reports

Oncology Reports is an international journal devoted to fundamental and applied research in Oncology.

Experimental and Therapeutic Medicine

Experimental and Therapeutic Medicine

Experimental and Therapeutic Medicine is an international journal devoted to laboratory and clinical medicine.

Oncology Letters

Oncology Letters

Oncology Letters is an international journal devoted to Experimental and Clinical Oncology.

Biomedical Reports

Biomedical Reports

Explores a wide range of biological and medical fields, including pharmacology, genetics, microbiology, neuroscience, and molecular cardiology.

Molecular and Clinical Oncology

Molecular and Clinical Oncology

International journal addressing all aspects of oncology research, from tumorigenesis and oncogenes to chemotherapy and metastasis.

World Academy of Sciences Journal

World Academy of Sciences Journal

Multidisciplinary open-access journal spanning biochemistry, genetics, neuroscience, environmental health, and synthetic biology.

International Journal of Functional Nutrition

International Journal of Functional Nutrition

Open-access journal combining biochemistry, pharmacology, immunology, and genetics to advance health through functional nutrition.

International Journal of Epigenetics

International Journal of Epigenetics

Publishes open-access research on using epigenetics to advance understanding and treatment of human disease.

Medicine International

Medicine International

An International Open Access Journal Devoted to General Medicine.

Journal Cover
May-2025 Volume 29 Issue 5

Full Size Image

Sign up for eToc alerts
Recommend to Library

  • Article
  • Citations
    • Cite This Article
    • Download Citation
    • Create Citation Alert
    • Remove Citation Alert
    • Cited By
  • Similar Articles
    • Related Articles (in Spandidos Publications)
    • Similar Articles (Google Scholar)
    • Similar Articles (PubMed)
  • Download PDF
  • Download XML
  • View XML
Article Open Access

Effects of SB939 are mediated by STAT3 to inhibit breast cancer cell metastasis‑related genes

  • Authors:
    • Chen-Hui Qin
    • Shu-Min Zhang
    • Xiao-Ou Huo
    • Ruo-Piao Song
    • Jun Ling
  • View Affiliations / Copyright

    Affiliations: Department of Oncology, Taiyuan City Central Hospital, Taiyuan, Shanxi 030009, P.R. China, Clinical Laboratory Department, Shanxi Provincial People's Hospital, Taiyuan, Shanxi 030001, P.R. China
    Copyright: © Qin et al. This is an open access article distributed under the terms of Creative Commons Attribution License.
  • Article Number: 236
    |
    Published online on: March 19, 2025
       https://doi.org/10.3892/ol.2025.14982
  • Expand metrics +
Metrics: Total Views: 0 (Spandidos Publications: | PMC Statistics: )
Metrics: Total PDF Downloads: 0 (Spandidos Publications: | PMC Statistics: )
Cited By (CrossRef): 0 citations Loading Articles...

This article is mentioned in:



Abstract

The histone deacetylase inhibitor pracinostat (SB939) may inhibit metastasis of triple‑negative breast cancer by downregulating fibronectin (FN1) expression through the STAT3 signaling pathway. SB939 exhibits low cytotoxicity and is a potential targeted agent against breast cancer. The present study investigated the value of STAT3 and FN1 as breast cancer treatment targets and integrated cancer databases and bioinformatics tools to evaluate the effect of SB939 on breast cancer metastasis. Gene Set Enrichment Analysis, Gene Expression Profiling Interactive Analysis, Gene Expression Database of Normal and Tumor Tissues 2, The University of Alabama at Birmingham Cancer data analysis portal, GeneMANIA, Search Tool for the Retrieval of Interacting Genes/Proteins, LinkedOmics and Tumor Immune Estimation Resource databases were used in the present study. SB939 inhibited enrichment of the STAT3 pathway and decreased the expression of FN1. FN1 and STAT3 expression was markedly higher in breast cancer tissues compared with normal tissues. Kaplan‑Meier curves demonstrated that increased expression of STAT3 and FN1 was associated with low survival in patients with breast cancer with overall, recurrence‑free and disease‑specific survival and FN1 having the strongest association with MMP2, which facilitating extracellular matrix degradation and metastatic niche formation. Furthermore, MMP2 exhibits crosstalk STAT3 to induce metastasis of breast cancer cells. To conclude, SB939 may be used as a small molecule compound for the clinical treatment of breast cancer.

Introduction

Breast cancer (BC) is the most prevalent malignancy in female patients worldwide, representing ~25.1% of all new female cancer cases and remains the leading cause of cancer-related mortality in female patients across 112 countries, with an estimated 715,000 deaths annually. Over the past five years (2019–2024), global incidence rates have risen by 1.2% per year, attributed to lifestyle transitions and expanded mammography screening in low-resource regions, despite declining mortality in high-income countries due to targeted therapies (1). Triple-negative TN(BC) accounts for ~15% of all BC cases (2,3). This type of BC has a poor prognosis and low survival rate due to its high metastasis rate (4,5). Metastasis occurs when tumor cells escape the primary site and travel to distant tissue (6). Epithelial-mesenchymal transition (EMT) is a main driver of metastasis and is reportedly a cause of poor prognosis in metastatic cancer (7,8). BC is primarily treated using surgery; however, due to its high rate of early metastasis, TNBC is primarily treated by radiotherapy (5,9). Targeted therapies may also be used to treat TNBC. However, due to the shortcomings of targeted drugs (10–14), the effects of these treatments in patients with advanced metastasis remain unsatisfactory (15). Therefore, identification of targeted small-molecule drugs has become an important topic in BC treatment. Currently, STAT3 is a promising novel target in clinical BC therapy (16,17).

STAT3 signaling is involved in tumor cell proliferation, survival, invasion and immunosuppression. STAT3 contributes to cancer development through epigenetic mechanisms associated with mitochondrial function, inflammation, stem cells and metastasis (18,19). A growing body of literature has demonstrated the association between the tumor microenvironment and the STAT3 signaling pathway (16,20). Identification of drugs that target pathways inhibiting STAT3 signaling may decrease cancer progression and increase anticancer immune responses (21). STAT3 signaling in cancer is activated by ligands that bind to cell surface receptors, leading to the phosphorylation of STAT3. STAT3 regulates cell proliferation and survival through genes such as cyclin D1, c-MYC, survivin, B cell lymphoma-extra-large and induced myeloid leukemia cell differentiation protein Mcl-1. It also promotes vascularization via VEGF and hypoxia-inducible factor 1α (22–24). In addition, STAT3 regulates tumor invasion and metastasis by regulating the expression of MMP2, MMP9 and vimentin (25,26). Moreover, STAT3 serves a key role in immunity and tumor stem cell formation (27,28)

Fibronectin 1 (FN1) is a high molecular weight glycoprotein of the extracellular matrix (ECM) that mediates cellular interactions with the ECM and is involved in cell adhesion, migration, proliferation and differentiation (29,30). The expression of FN1 is higher in several tumor types including nasopharyngeal carcinoma, osteosarcoma and esophageal and ovarian cancer, compared with normal tissue (31–33). Previously, FN1 was identified as an important tumor-associated gene that regulates the development of cancer (34). Studies have revealed the role of FN1 in promoting BC invasion and metastasis (32,35,36). In addition, high FN1 expression levels are associated with advanced BC and poor prognosis (37).

Bioinformatics analysis can be used to screen vital disease-associated proteins and provide direction for clinical research (38). TNBC is characterized by aggressive metastasis and limited therapeutic options. The STAT3 signaling pathway has emerged as a critical driver of TNBC progression, promoting epithelial-mesenchymal transition (EMT) and extracellular matrix (ECM) remodeling through downstream effectors such as FN1). Despite preclinical evidence supporting STAT3 inhibition as a therapeutic strategy, clinical translation remains hindered by the lack of agents capable of simultaneously targeting STAT3 and its metastatic mediators. SB939, a novel hydroxamic acid derivative, has shown pan-histone deacetylase (HDAC) inhibitory activity in solid tumors (39–41). However, its potential effects on STAT3/FN1 signaling crosstalk in TNBC remain unexplored. Clinical studies have demonstrated that it has good tolerability, efficacy and pharmacokinetics in solid tumors including non-small cell lung cancer, HER2-negative metastatic BC and platinum-resistant ovarian cancer (42,43). It inhibits the metastasis and growth of BC tumors by targeting histone deacetylase (HDAC) with minimal overall toxicity. Dysregulation of histone acetylation is associated with tumorigenesis and cancer progression. SB939 regulates cellular processes involved in cancer development, such as inducing cell cycle arrest, promoting apoptosis and suppressing metastasis (44,45) and also serves a role in cell differentiation and DNA replication and repair. Acetylation is a key post-transcriptional modification in epigenetics and is involved in multiple cellular processes (46,47). Deacetylation is catalyzed by HDAC; therefore, SB939 is a promising targeted inhibitor for use in BC treatment.

Materials and methods

RNA isolation and transcriptome sequencing

Total RNA from MDA-MB-231 breast cancer cells) was isolated using TRIzol (Catalog #15596026, Invitrogen, USA) according to the manufacturer's protocol. RNA sequencing libraries were constructed using the Ion Total RNA-Seq Kit v2 (Catalog #4475936, Thermo Fisher Scientific, USA), which includes steps for RNA fragmentation, adapter ligation, and amplification, followed by template preparation on the Ion Chef system. Libraries were sequenced on an Ion Torrent S5 XL system (Thermo Fisher Scientific, Inc.) with a read depth of 10–20 million reads per sample, and raw data were processed using Torrent Suite software for base calling and quality control. Library concentrations (2–10 nM) were verified using a Qubit 4.0 Fluorometer (Thermo Fisher Scientific). RNA integrity and library fragment size distribution were assessed by agarose gel electrophoresis (1.5% gel stained with GelRed) and visualized under UV light.

Culture and pre-treatment of BC cells
Cell culture

The MDA-MB-231 TNBC cell line (purchased from ATCC) was cultured in RPMI-1640 medium (MultiCell Technologies, Inc.) containing 10% fetal bovine serum (MultiCell Technologies, Inc.) at 37°C in a 5% CO2 incubator. MCF-10A, as well as the TNBC cell lines MDA-MB-468, BT549, BT-20, MCF-7 and MDA-MB-231, were purchased from American Type Culture Collection. SUM159 cells were a gift from Dr Yuzhu Zhang (Guangdong Academy of Chinese Medicine, Guangzhou, China). Cells were cultured in DMEM with 10% fetal bovine serum (Gibco; Thermo Fisher Scientific) and 1% 100X penicillin and streptomycin in a 37°C incubator with 5% CO2. Tanks with liquid nitrogen (−196°C) were used for long-term storage of the cells.

Pre-treatment of specimens

The control group was three groups of MDA-MB-231 cell samples (C1-C3) treated with DMSO at the same dosage as that in the experimental group. (Selleck Chemicals LLC). The experimental group was two groups of MDA-MB-231 cell samples treated with SB939 [low dose group (T1-T3, 40 µM); high dose group (T4-T6, 60 µM)]. The SB939 was dissolved in DMSO, and the cells were treated for 24 h (37°C incubator with 5% CO2) (44).

Bioinformatics analysis
Screening of differentially expressed genes

GSEA (gsea-msigdb.org/gsea/index.jsp; version number: 4.3.3) was used to analyze genome-wide expression profiling microarray data by sorting functionally similar or identical genes and testing whether differentially expressed genes were enriched in a predefined set of genes in the control and experimental groups. The false discovery rate (FDR) of GSEA was calculated using the built-in program; FDR <0.25 and a nominal P-value <0.05 were considered statistically different.

Gene expression profiling interaction analysis (GEPIA)

GEPIA (gepia.cancer-pku.cn/index.html) was used to assess differential gene expression of BRCA, disease-associated gene prognosis and expression of tumor-associated genes in tumor and normal tissue. GEPIA was also used to analyze disease staging correlations, prognostic survival curves and correlation between different proteins.

Kaplan-Meier analysis was performed using R statistical platform (v4.2.2; R-project.org/) with the survival (v3.5–3) (https://CRAN.R-project.org/package=survival) and survminer (v0.4.9) (https://CRAN.R-project.org/package=survminer) packages. The primary endpoint was overall survival (OS), defined as the time from initial diagnosis to death from any cause, while the secondary endpoint, disease-free survival, was calculated as the time from surgery to recurrence or metastasis. Censoring criteria included patients lost to follow-up or deceased from non-cancer-related causes. Survival curves were compared by the log-rank test with a two-sided significance threshold (α=0.05). Optimal cut-off thresholds for risk stratification were determined using X-tile software (v3.6.1, Yale University) through a minimum P-value approach, validated on the TCGA-BRCA cohort (n=1,091).

Gene expression database of normal and tumor tissues 2 (GENT2)

GENT2 (gent2.appex.kr) was used to compare gene expression profiles across normal and tumor tissues, enabling the identification of genes with significant expression changes for subsequent genomic and survival analyses in TCGA cohorts via cBioPortal. Cancer Genomics (cbioportal.org/), a multidimensional database was used to evaluate tumor genomics in The Cancer Genome Atlas (TCGA) datasets (ID: syn300013), specifically ‘TCGA Nature 2012 (825 samples)’ and the ‘TCGA Pancancer Atlas (1,084 samples)’. These datasets were used to study gene copy number alteration, mutations, survival rates and pathways using the cBioPortal database (cbioportal.org/). The tabs were selected based on the default settings of cBioPortal.

Search tool for the retrieval of interacting genes/proteins (STRING)

STRING (string-db.org/) was used to analyze the protein-protein interaction (PPI) network of differentially expressed proteins, and derive proteins with a strong association with differential genes, which were used to research differential gene-associated pathways.

Tumor immune estimation resource (TIMER)

TIMER (cistrome.shinyapps.io/timer/) was used to evaluate the association between differential gene expression and immune cell infiltration using the ‘gene module’. The ‘survival module’ was used to evaluate the association between clinical prognosis and immune cell infiltration and differential gene expression.

University of Alabama at Birmingham cancer data analysis portal (UALCAN)

UALCAN (ualcan.path.uab.edu/.) is a web-based database of expression levels of specific genes in various cancer types and conduct grouped comparisons according to clinical variables such as tumor stage, sex and age. UALAN database was used to analyze the expression of STAT3 in different types of BC.

LinkedOmics

LinkedOmics (linkedomics.org/) is a publicly available portal tool that provides comprehensive multi-omics analysis of data from 32 TCGA cancer types (25 cases). The ‘LinkInterpreter’ module was used to obtain Gene Ontology (GO; ebi.ac.uk/quickgo/) enrichment for STAT3 in BC and Kyoto Encyclopedia of Genes and Genomes (KEGG; kegg.jp/) pathway enrichment. Results were analyzed using Spearman's correlation test. The P-value cutoff was 0.05.

Western blotting

Cell were seeded into 60-mm cell culture dishes at a density of 1×105 cells per dish in a cell incubator maintained at a temperature of 37°C and a carbon dioxide concentration of 5% for incubation. After 48 h of incubation, sample collection was performed on the cells were combined with lysis buffer (KeyGen Total Protein Extraction Kit cat. no. KGP250; Nanjing KeyGen Biotech Co., Ltd.) containing protease and phosphatase inhibitors, following the manufacturer's instructions. The specimens were homogenized on ice to extract total protein. The lysate was centrifuged at 12,000 g and 4°C for 15 min and the supernatant was harvested as the protein extract. Protein concentration was assessed using a BCA kit (Sigma-Aldrich; Merck KGaA). A polyacrylamide gel was prepared, with the separation gel at 15% [based on target protein molecular weight (MW)] and the stacking gel at 5%. Protein samples (30 µg) were separated and a PVDF membrane was prepared. The membrane was soaked in methanol for 2 min and equilibrated in transfer buffer for transfer at 300 mA for 120 min. The membrane was incubated in 3% BSA (Sigma)-0.1% TBST at room temperature for 1 h for blocking. It was incubated with primary antibodies against STAT3(Abcam; ab119352)and GAPDH(Abcam; ab8245) (1:500) at 4°C overnight. After washing with TBST 3 times (10 min each), the membrane was incubated with horseradish peroxidase-conjugated secondary antibodies(Abcam; cat. no. ab205719-HRP) of matching species (1:10,000) at room temperature for 1 h. Following TBST washing (three times, 10 min each), the membrane was inserted into the Odyssey system for exposure using ECL kit (PN3300; Beijing GenClone Biotechnology Co., Ltd.) and protein band image analysis (Image Lab 6.0.1; Bio-Rad).

Statistical analysis

Statistical analysis was performed using GraphPad Prism 9.3 (GraphPad Software, Inc.). Each group of experiments was repeated three times. Differences between groups were analyzed by one-way ANOVA followed by Tukey's post hoc test for multiple comparisons. Data are expressed as mean ± standard deviation. P<0.05 was considered to indicate a statistically significant difference.

Results

Inhibitory effect of SB939 on the STAT3-enriched pathway

The results obtained from GSEA of the high-dose group (T4-T6) treated with SB939 and the untreated control group (C1-C3) are shown in Fig. 1A (red represents the upregulated ploidy and blue represents the downregulated ploidy). There were 16,682 genes associated with ‘insulin signaling pathway’. Furthermore, ‘TAP63 pathway’, ‘MAPK pathway’, ‘p53 pathway’, ‘IL2RB pathway’, ‘recycling pathway of L1’ and ‘VEGFR1/2 pathway’ had a total of 16,682 genes expressed. These pathways were enriched in upregulated genes. By contrast, STAT3 target genes were enriched in the downregulated genes, indicating that the STAT3 signaling pathway was inhibited by high dose SB939, compared with the control. Expression of the STAT3 protein was also higher in TNBC cell lines (MDA-MB-231, MDA-MB-468, SUM159, BT549, MCF-7) compared with a normal breast cell line (MCF-10A; Fig. 1B). Therefore, GSEA results suggest that SB939 inhibited BC metastasis and invasion by inhibiting STAT3-associated pathways.

Figure 1.

SB939 targets STAT3 and Tumor-Suppressive Pathways with Breast Cancer Subtype Specificity (A) Whole transcriptome sequencing by Gene Set Enrichment Analysis to obtain pathways associated with SB939 tumor suppression. (B) Relative STAT3 protein expression. MCF-10A is a normal mammary epithelial cell line while SUM159, MDA-MB-231, BT20, BT549 and MDA-MB-468 are triple-negative breast cancer cell lines. MCF-7 is a breast cancer cell line with positive estrogen receptor status. **P<0.01; ***P<0.001. NES, normalized enrichment score.

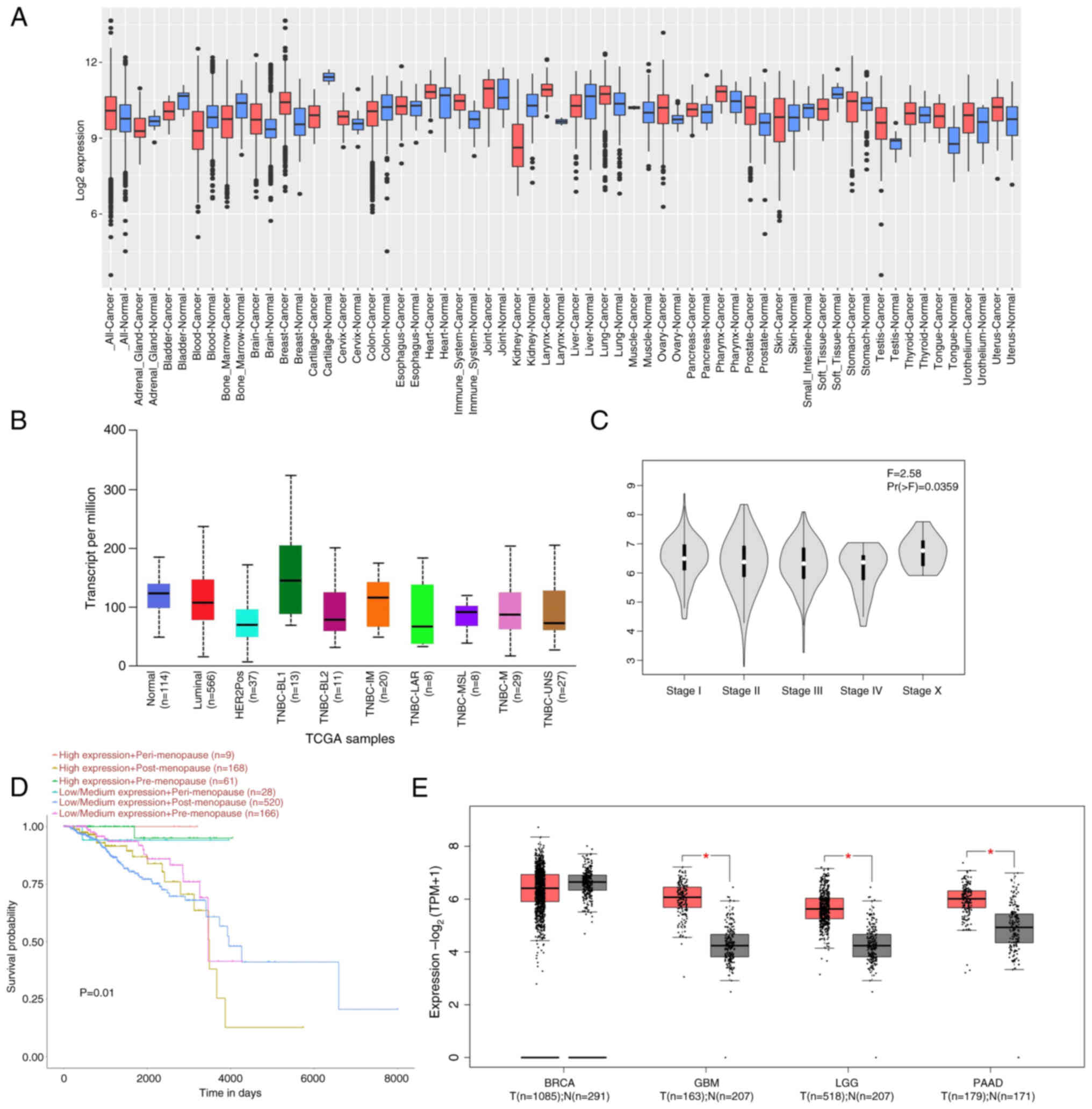
Expression of STAT3

STAT3 was activated and highly expressed in several cancer types (Fig. 2A). STAT3 is also highly expressed in ~40% of BC cases. STAT3 expression serves a vital role in the tumor staging of BC and affects the prognosis of patients (48). UALCAN demonstrated that STAT3 expression was increased in the TNBC basal-like1 phenotype compared with both the luminal and HER2 phenotypes (Fig. 2B and C). STAT3 expression in premenopausal patients was associated with improved BC survival, with postmenopausal patients having the worst prognosis (Fig. 2D). GEPIA database demonstrated that STAT3 was highly expressed in glioblastoma multiforme, brain low-grade glioma and pancreatic adenocarcinoma (Fig. 2E). These data suggest that STAT3 served an essential role in different cancers and markedly affected BC prognosis. Therefore, there is need to identify a small molecule compound targeting STAT3 to treat clinical TNBC.

Figure 2.

STAT3 expression in tumors and prognostic analysis. (A) Expression of STAT3 in pan-cancer obtained from the Gene Expression Database of Normal and Tumor Tissues 2 database. Red, T; blue, N. (B) STAT3 expression in different types of breast cancer obtained from the UALCAN database. (C) Effect of STAT3 in different stages of breast cancer derived from the Gene Expression Profiling Interaction Analysis database. (D) Prognostic correlation analysis of STAT3 from the UALCAN database. (E) Expression levels of STAT3 across varying tumor types. *P<0.05. UALCAN, The University of Alabama at Birmingham Cancer data analysis portal; TPM, transcripts per million; GBM, glioblastoma; LGG, low-grade glioma; PAAD, pancreatic adenocarcinoma; TNBC, triple-negative breast cancer; T, tumor; N, normal; TCGA, The Cancer Genome Atlas; BL, basal-like 2 subtype); TNBC-IM [Triple Negative Breast Cancer-Immunomodulatory; TNBC-MSL (Triple Negative Breast Cancer-Mesenchymal Stem-like subtype); UNS (Triple Negative Breast Cancer-Unclassified subtype)].

STAT3-associated enriched pathways in BC

GO enrichment analysis was performed using the GSEA. Differentially upregulated gene enrichment mediated by STAT3 was associated with ‘vascular endothelial growth factor receptor signaling pathway’, ‘adaptive immune response’ and ‘positive regulation of cell adhesion’ (Fig. 3A). In cellular components, upregulated genes associated with STAT3 were enriched in ‘ubiquitin ligase complex’, endolysosome and ‘protein complex involved in cell adhesion’ (Fig. 3B). Among the molecular functions, STAT3-associated upregulated genes were enriched in ‘ubiquitin-like protein conjugating enzyme binding’, ‘ubiquitin-like protein binding’ and ‘double-stranded RNA binding’ (Fig. 3C). KEGG pathway analysis was also performed and STAT3 co-expressed genes were associated with ‘cell adhesion molecules (CAMs)’, ‘Th17 cell differentiation’ and ‘JAK-STAT signaling pathway’ (Fig. 3D).

Figure 3.

STAT3 enrichment analysis of tumors. (A) Biological process, (B) cellular component and (C) molecular function analysis for Gene Ontology enrichment and (D) Kyoto Encyclopedia of Genes and Genomes pathway analysis from Gene Set Enrichment Analysis. FDR, false discovery rate.

FN1 regulates STAT3 pathway enrichment in tumor tissue

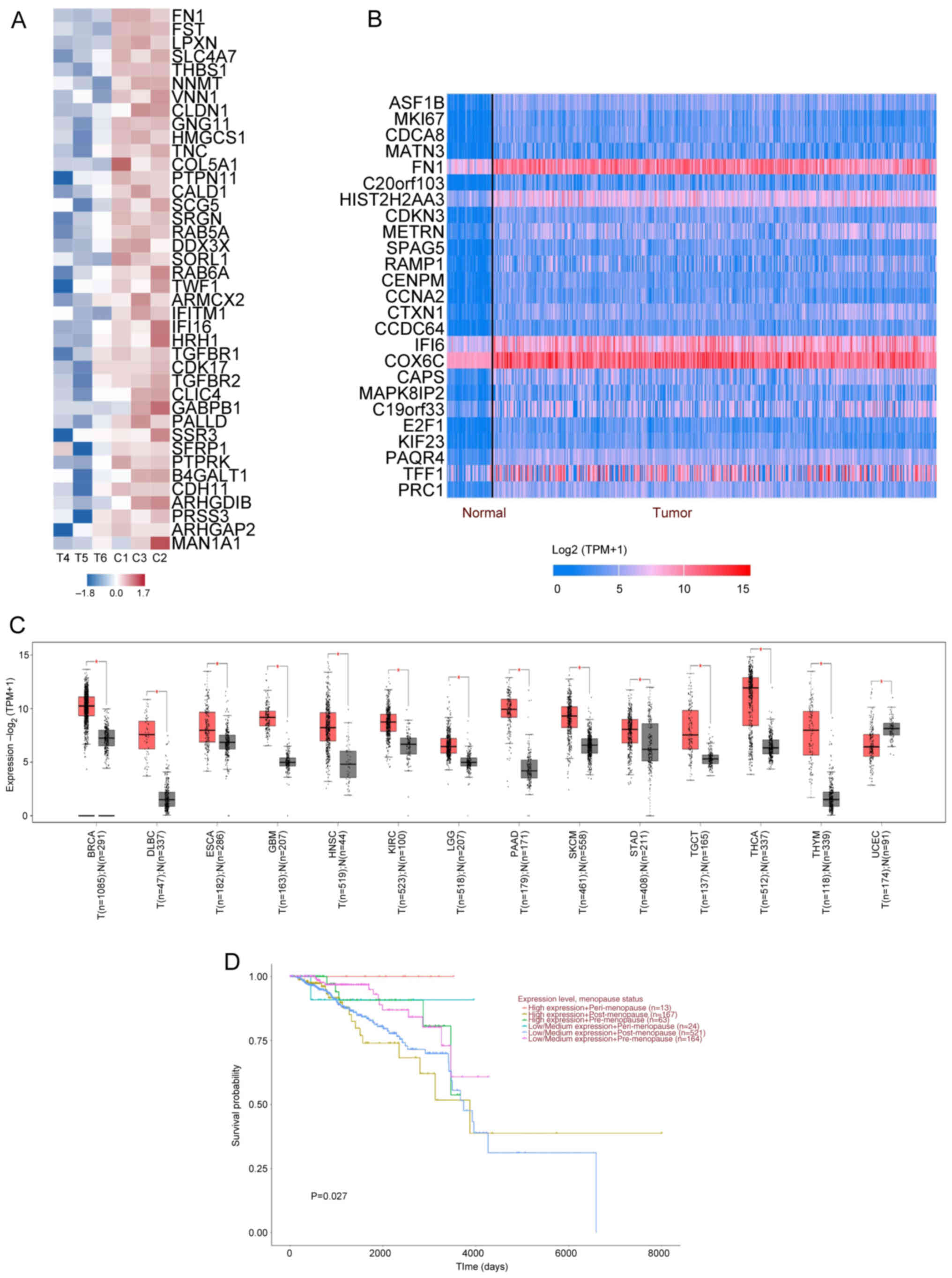
GSEA demonstrated that FN1 had the highest impact factor and the strongest association (Fig. 4A) in the enrichment heat map of genes affected by SB939 treatment compared with the control. FN1 is a glycoprotein molecule widely distributed in cellular structures such as the smooth muscle cell layer, vascular cell membranes and the nerve cell layer. It is involved in cell adhesion, migration and motility. FN1 serves an important role in regulating lung and colorectal cancer and other malignancies (49). Based on the UALCAN database and GEPIA data (Fig. 4B and C), FN1 expression was upregulated in tumor tissue including BC, lymphoid neoplasm diffuse large B cell lymphoma and esophageal carcinoma. The BC survival curves demonstrate FN1 exerted similar influence to STAT3, as a significant difference in survival rates was observed between pre- and post-menopausal patients and FN1 expression showed a statistically significant association with menopausal status. Specifically, high FN1 expression was more prevalent in pre-menopausal (25.9 vs. 23.1%) and peri-menopausal patients (5.3 vs. 3.4%), whereas post-menopausal patients predominantly exhibited low/medium FN1 expression (73.5% vs. 68.7%). This pattern suggests a potential interaction between FN1-mediated extracellular matrix remodeling and estrogen-driven signaling pathways (Fig. 4D). The aforementioned results indicate STAT3 may serve an inhibitory role in BC metastasis and invasion by mediating FN1-associated adhesion proteins.

Figure 4.

FN1 expression in T and prognostic correlation analysis. (A) Gene Set Enrichment Analysis of the top 40 most strongly associated genes. (B) Analysis of the top 51–75 genes overexpressed in BRCA-positive carcinoma using the UALCAN database. Blue, downregulation; red indicates upregulation. (C) Gene Expression Profiling Interaction Analysis database yielded differential expression of FN1 in T. Red represents T; gray, N. (D) FN1 prognostic association analysis using the UALCAN database. *P<0.05. FN1, fibronectin 1; N, normal; T, tumor; TPM, transcripts per million; ARHGDIB, ρ GDP Dissociation Inhibitor Beta; ARHGAP2, Rho GTPase Activating Protein 2; ARMCX2, armadillo Repeat Containing X-Linked 2; B4GALT1, Beta-1,4-Galactosyltransferase 1; CALD1, Caldesmon 1; CDH11, Cadherin 11; CDK17, cyclin Dependent Kinase 17; CLDN1, Claudin 1; CLIC4, Chloride Intracellular Channel 4; COL5A1, Collagen Type V Alpha 1 Chain; DDX3X, DEAD-Box Helicase 3 X-Linked; FN1, Fibronectin 1; FST, Follistatin; GABPB1, GA Binding Protein Transcription Factor Beta Subunit 1; GNG11, G Protein Subunit Gamma 11; HMGCS1, 3-Hydroxy-3-Methylglutaryl-CoA Synthase 1; HRH1, Histamine Receptor H1; IFI16, Interferon Gamma Inducible Protein 16; IFITM1, Interferon Induced Transmembrane Protein 1; LPXN, Leupaxin; MAN1A1, Mannosidase Alpha Class 1A Member 1; NNMT, Nicotinamide N-Methyltransferase; PALLD, Palladin, Cytoskeletal Associated Protein; PRSS3, Protease Serine 3; PTPN11, Protein Tyrosine Phosphatase Non-Receptor Type 11; PTPRK, Protein Tyrosine Phosphatase Receptor Type K; SCG5, Secretogranin V; SFRP1, Secreted Frizzled Related Protein 1; SLC4A7, Solute Carrier Family 4 Member 7; SORL1, Sortilin Related Receptor 1; SRGN, Serglycin; SSR3, Signal Sequence Receptor Subunit 3; TGFBR1, Transforming Growth Factor Beta Receptor 1; TGFBR2, Transforming Growth Factor Beta Receptor 2; THBS1, Thrombospondin 1; TNC, Tenascin C; TWF1, Twinfilin Actin Binding Protein 1; VNN1, Vanin 1.

SB939 targets the STAT3 signaling pathway to downregulate FN1-associated proteins involved in BC inhibition

MMP2, a member of the MMP family, serves an essential role in inflammation regulation, tumor growth and metastasis (50). Using GEPIA database correlation analysis, a significant correlation was found between MMP2 and FN1 (R=0.63; Fig. 5A) and between MMP2 and STAT3 (R=0.19). In addition, the correlation coefficient between STAT3 and FN1 was 0.12. There was a significant degree of correlation between STAT3, FN1 and MMP2. PPIs serve a key role in cellular functions and biological signaling, which may reveal interactions and pathways. Therefore, the protein interaction analysis database STRING was used for the association analysis of the STAT3, FN1 and MMP2 proteins (Fig. 5B). The combined score of STAT3 and FN1 was 0.651, STAT3 and MMP2 was 0.975 and MMP2 and FN1 was 0.607. Therefore, SB939 may serve a role in regulating the expression of STAT3 and the metastasis-associated protein MMP2 through downregulation of FN1 (Fig. 5C). TIMER database was used to evaluate the degree of association of FN1 in types of BC (Fig. 5D). The association between FN1 and STAT3 was most pronounced in the invasive BC classification (R=0.277). In summary, SB939 inhibition of BC invasion and metastasis may be mediated by targeting FN1 to regulate STAT3 signaling.

Figure 5.

STAT3 and FN1 protein association analysis. (A) Protein-protein interaction network for STAT3 gene from the Search Tool for the Retrieval of Interacting Genes/Proteins database. (B) Degree of association between FN1/MMP2/STAT3 was analyzed using the Gene Expression Profiling Interaction Analysis database. (C) Protein-protein interaction network for the STAT3 gene from the GeneMANIA database. (D) Association between FN1 and STAT3 in breast cancer types using the Tumor Immune Estimation Resource database. FN1, fibronectin 1; TPM, transcripts per million.

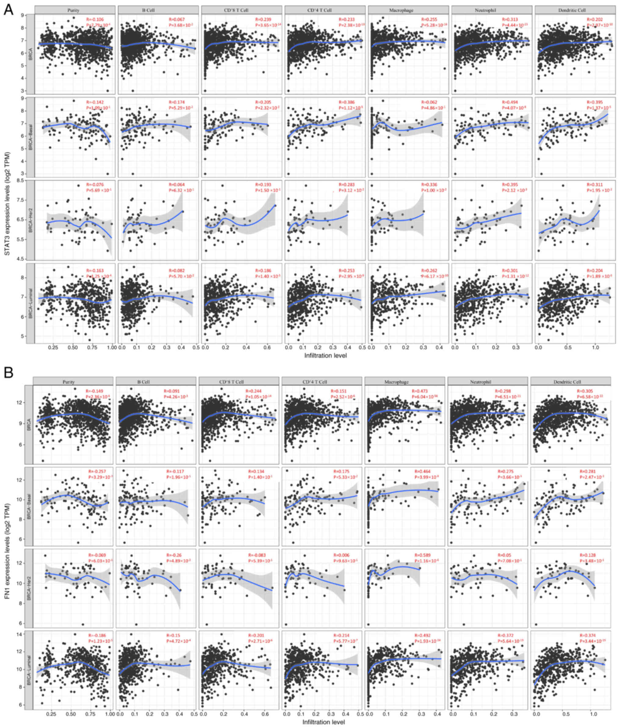
Correlation analysis of STAT3 and FN1 in immune infiltration

STAT3 chemokines are involved in inflammatory responses and immune cell infiltration, thus affecting the clinical outcome of patients with BC (50). Therefore, evaluation of the correlation between differentially expressed STAT3 chemokines and immune cell infiltration was performed using TIMER database. In different BC types (basal; BRCA-Her2; BRCA-Luminal), there was a negative correlation between STAT3 expression and tumor purity (R=−0.106), and a positive correlation between STAT3 expression and the infiltration of B cells (R=0.067), CD8+ (R=0.239) and CD4+ T cells (R=0.233), macrophages (R=0.255), neutrophils (R=0.313) and dendritic cells (R=0.202; Fig. 6A). In basal types, STAT3 expression was negatively associated with the purity (R=−0.142) and positively associated with the infiltration of B (R=0.174) and CD8+ (R=0.205) and CD4+ T cells (R=0.386), macrophages (R=0.062), neutrophils (R=0.107) and dendritic cells (R=0.305). In HER2 BC types, STAT3 expression was negatively associated with the purity (R=−0.076) and there was a positive correlation between STAT3 expression and the infiltration of B (R=0.064) and CD8+ (R=0.193) and CD4+ T cells (R=0.283), macrophages (R=0.336), neutrophils (R=0.395) and dendritic cells (R=0.311). Similarly, the expression of STAT3 was positively associated with the infiltration of B (R=0.082) and CD8+ (R=0.186) and CD4+ T cells (R=0.253), macrophages (R=0.262), neutrophils (R=0.301) and dendritic cells (R=0.204). There was a negative correlation between STAT3 expression and purity (R=−0.163) in luminal BC types (Fig. 6A). The correlation between differentially expressed FN1 chemokines with immune cell infiltration was similar to that of STAT3. FN1 expression is generally positively correlated with macrophage infiltration across various breast cancer subtypes, with differing correlation strengths among other immune cells. These patterns suggest a potential role for FN1 in modulating immune cell infiltration within tumor microenvironments. (Fig. 6B). Taken together, these data suggested that STAT3 and FN1 not only served a role in regulating BC invasion and metastasis but also influenced immune cell infiltration.

Figure 6.

Association between STAT3, FN1 and breast cancer immune cell infiltration. (A) Correlation between STAT3 and immune cell infiltration using the Tumor Immune Estimation Resource and (B) FN1 and immune cell abundance. FN1, fibronectin 1; TPM, transcripts per million.

Discussion

The 2024 global cancer statistics show that BC is the top malignant tumor endangering the lives and health of female patients worldwide (51). Its incidence and mortality are greater than those of lung cancer, and it has been the most common malignant cancer in female patients for the past 5 years (1,52). TNBC accounts for 15–20% of all BC cases (53). It is highly malignant and aggressive and has a poor prognosis. Chemotherapy is typically the main treatment for TNBC; however, this often has poor results (54,55). Therefore, the identification of a novel, targeted drug for TNBC is needed to decrease the incidence of metastasis and improve prognosis for patients. Targeted drugs often do not result in side effects exhibited by standard chemotherapeutic drugs (56).

Distal metastasis occurs when tumor cells lose epithelial adhesion and gain mesenchymal cell motility, subsequently colonizing distal vital organs (57). SB939 is an effective oral HDAC inhibitor with high selectivity and low toxicity compared with traditional drugs (such as vorinostat, romidepsin and Panobinostat) (51). It has efficacy in inhibiting the proliferation of numerous cancer cell lines and has shown marked efficacy and low toxicity in seven clinical studies (42,43,58–62). However, its effectiveness in TNBC is unknown. Therefore, the potential efficacy of SB939 in TNBC was explored. STAT3, one of the seven STAT family members, is responsible for transcriptional regulation of the cell cycle in normal cells. However, it is activated in BC, highly expressed in TNBC and promotes tumor growth, metastasis and invasion. STAT3 is activated by upstream signaling, leading to phosphorylation of tyrosine and serine residues and dimerization. The activated dimer translocates to the nucleus and binds target genes. Receptors such as EGFR and VEGFR can activate STAT3 directly or indirectly to regulate downstream target genes and stimulate tumor progression. These target genes control tumor cell proliferation, angiogenesis and epithelial-mesenchymal transition. STAT3 regulation is multi-modal, serving as a central link between signaling processes, and is a popular target in clinical research (63–66).

MMPs are involved in cellular phenotypical responses, such as the degradation of ECM proteins and cleavage of cell surface receptors (67,68). When STAT3 promoter activity increases, MMP-associated proteins are upregulated. MMP2 is a Zn2+-dependent MMP associated with cancer and angiogenesis (69). FN1 is a glycoprotein distributed in cellular structures and involved in cell adhesion, migration and motility, serving a key role in numerous malignancies (BC and Lung cancer) (70). Decreasing FN1 expression can alleviate chemotherapy resistance in TNBC. Studies have reported that inhibition of metastasis and invasion can be achieved by regulating the expression of MMP2 and FN1 (71,72).

In MDA-MB-231 TNBC cell lines with and without SB939 treatment, GSEA demonstrated that STAT3 expression was inhibited in the treatment group. Therefore, it was hypothesized that SB939 may inhibit the metastatic invasion of TNBC by downregulating the STAT3 signaling pathway. Through heat map enrichment analysis, FN1 was identified as a key protein in the downregulation of the STAT3 signaling pathway. The expression of STAT3 and FN1 in tumors and the prognostic survival curves of patients were analyzed. Protein networks were used to study the association between STAT3, FN1 and other associated proteins. In TNBC, STAT3 promotes tumor metastasis and invasion mainly by regulating EMT (73,74). MMP2 and FN1 have the same association with tumor angiogenesis. Suppression of FN1 and MMP2 expression leads to decreased tumor metastasis and invasion (75,76) This suggests that SB939 may serve an inhibitory role in tumor metastasis and invasion by regulating STAT3 signaling and downregulating MMP2 and FN1. STAT3 affects multiple intracellular signal transductions through associated pathways such as JAK/STAT3, growth factor receptor-mediated and G-protein-coupled receptor (77,78). SB939 inhibits activity of HDAC, leading to an increase in histone acetylation, which may alter the accessibility of the STAT3 gene promoter region, thereby regulating the expression of the STAT3 protein (59,79). FN1 expression is associated with cell adhesion, migration, proliferation and differentiation (54,80).

SB939 inhibits STAT3, changing the activity of HDAC in the cell, which affects the expression or modification state of FN1 and ultimately has an impact on cell migration or proliferation. Future studies should assess STAT3 activity and FN1 expression in SB939-treated cells. Silencing and overexpression of STAT3 and FN1, respectively, should be performed to assess phenotypical changes of cells and the alterations in associated signaling pathways in the presence or absence of SB939. These in vitro experiments will more accurately analyze the complex mechanism by which SB939 and STAT3 affect FN1. Cellular and animal experiments are required to determine the mechanism of SB939 in vivo.

Although TNBC differs from other BC subtypes in the expression of key receptors [estrogen receptor (ER), progesterone receptor (PR) and HER2], they may share key signaling pathways. For example, the STAT3 pathway serves a role in the proliferation, survival and metastasis of several types of cancer cell, including BC. If SB939 mediates FN1 expression in TNBC by inhibiting the STAT3 pathway, the same signaling pathway may also be partially involved in the development of other BC subtypes. However, due to the signal interference of receptors such as ER, PR or HER2 in non-TNBC subtypes, the role of the STAT3 pathway may be less prominent or it may be regulated by other factors.

SB939 shares both similarities and differences with other HDAC inhibitors in terms of efficacy, toxicity and mechanism of action. The antitumor activity of SB939 and its combinatorial effects exhibit tumor type-specific mechanisms. In acute myeloid leukemia (AML), SB939 suppresses proliferation and induces apoptosis by downregulating JAK/FLT3 signaling in JAK2V617F and FLT3-ITD mutant cell lines. Synergy with the JAK2/FLT3 inhibitor pacritinib further reduces tumor growth and metastases while normalizing tumor-induced dysregulation of plasma cytokines, growth factors, and chemokines. In contrast, in colorectal cancer, SB939 demonstrates dose-dependent growth inhibition in HCT-116 ×enografts and significant antitumor efficacy in the Apc<sup>min</sup> mouse model, with selective accumulation observed in tumor tissues. These differential manifestations highlight its context-dependent therapeutic potential across malignancies (42,43,81). It exhibits common gastrointestinal and hematological toxicity similar to those of other inhibitors, as well as low hepatotoxicity (82). Inhibition of HDAC and the regulation of downstream signaling pathways have distinct epigenetic and non-epigenetic mechanisms: HDAC inhibition directly modulates chromatin accessibility through histone acetylation, while concurrently disrupting non-histone protein interactions critical for STAT3 activation. Unlike broad-spectrum epigenetic modifiers, HDAC-targeted regulation selectively amplifies feedback loops between FN1-mediated extracellular matrix remodeling and STAT3-dependent transcriptional programs.) in influencing key factors such as STAT3 and FN1. Understanding of these differences is conducive to a more precise selection and application of HDAC inhibitors in cancer treatment, providing a theoretical basis for the development of more effective tumor treatment strategies. In future, more clinical and basic research is needed to explore the characteristics and application potentials of SB939 as well as other HDAC inhibitors.

The present study primarily relied on bioinformatics tools and database analyses, which may have limitations in terms of accuracy and representativeness and there is a possibility of bias or inaccuracies. In addition, the present study was not a large-scale clinical trial, which is needed to validate the efficacy and safety of SB939. Future studies should include more comprehensive clinical evaluations to understand its potential in BC treatment. SB939 may show value in cancer treatment and underpin future HDAC inhibitor investigation, drug structure optimization, target expansion and delivery system innovation. Whether used alone or in combination with endocrine therapy drugs (such as exemestane, letrozole, anastrozole, etc.) and cyclin-dependent kinase 4/6 (CDK4/6) inhibitors), it may offer patients with cancer more choices and improved survival, enabling precise treatment based on individual differences. As a drug, SB939 has a complex in vivo mechanism, affecting multiple organs (42,43). The strict regulatory approval safety evaluations, such as toxicology studies and adverse reaction monitoring in animal and clinical trials, demonstrate risks, ensure clinical safety and protect the health of patients. To provide a more comprehensive understanding of the effects of SB939 across a wider range of biological systems, further study should include different cell lines and animal models.

In conclusion, SB939 downregulated MMP2 and FN1 protein expression by regulating STAT3 expression. Western blotting demonstrated that STAT3 was highly expressed in BC, and TCGA database revealed that STAT3 was strongly associated with the development of BC. In summary, the present study provides new guidance for the potential use of SB939 in BC treatment.

Acknowledgements

Not applicable.

Funding

The present study was supported by Natural Science Foundation of Shanxi (grant no. 202403021212224).

Availability of data and materials

The data generated in the present study may be found in the Figshare database under accession number 28032146/28032149 or at the following URLs: figshare.com/articles/dataset/Groups_xlsx__/28032146; figshare.com/articles/dataset/Go_/28032149.

Authors' contributions

CQ and JL designed the experiments. CQ, JL and RS performed the experiments. CQ, SZ, XH analyzed the data and wrote the manuscript. CQ and JL confirm the authenticity of all the raw data. All authors have read and approved the final manuscript.

Ethics approval and consent to participate

Not applicable.

Patient consent for publication

Not applicable.

Competing interests

The authors declare that they have no competing interests.

References

1 

Siegel RL, Giaquinto AN and Jemal A: Cancer statistics, 2024. CA Cancer J Clin. 74:12–49. 2024. View Article : Google Scholar : PubMed/NCBI

2 

Dent R, Trudeau M, Pritchard KI, Hanna WM, Kahn HK, Sawka CA, Lickley LA, Rawlinson E, Sun P and Narod SA: Triple-negative breast cancer: Clinical features and patterns of recurrence. Clin Cancer Res. 13:4429–4434. 2007. View Article : Google Scholar : PubMed/NCBI

3 

Cancer Genome Atlas Network, . Comprehensive molecular portraits of human breast tumours. Nature. 490:61–70. 2012. View Article : Google Scholar : PubMed/NCBI

4 

Yin L, Duan JJ, Bian XW and Yu SC: Triple-negative breast cancer molecular subtyping and treatment progress. Breast Cancer Res. 22:612020. View Article : Google Scholar : PubMed/NCBI

5 

Karim AM, Eun Kwon J, Ali T, Jang J, Ullah I, Lee YG, Park DW, Park J, Jeang JW and Kang SC: Triple-negative breast cancer: Epidemiology, molecular mechanisms, and modern vaccine-based treatment strategies. Biochem Pharmacol. 212:1155452023. View Article : Google Scholar : PubMed/NCBI

6 

Gerstberger S, Jiang Q and Ganesh K: Metastasis. Cell. 186:1564–1579. 2023. View Article : Google Scholar : PubMed/NCBI

7 

Manfioletti G and Fedele M: Epithelial-mesenchymal transition (EMT). Int J Mol Sci. 24:113862023. View Article : Google Scholar : PubMed/NCBI

8 

Saitoh M: Transcriptional regulation of EMT transcription factors in cancer. Semin Cancer Biol. 97:21–29. 2023. View Article : Google Scholar : PubMed/NCBI

9 

Farghadani R and Naidu R: The anticancer mechanism of action of selected polyphenols in triple-negative breast cancer (TNBC). Biomed Pharmacother. 165:1151702023. View Article : Google Scholar : PubMed/NCBI

10 

Robson M, Im SA, Senkus E, Xu B, Domchek SM, Masuda N, Delaloge S, Li W, Tung N, Armstrong A, et al: Olaparib for metastatic breast cancer in patients with a germline BRCA mutation. N Engl J Med. 377:523–533. 2017. View Article : Google Scholar : PubMed/NCBI

11 

Levine AJ: p53: 800 million years of evolution and 40 years of discovery. Nat Rev Cancer. 20:471–480. 2020. View Article : Google Scholar : PubMed/NCBI

12 

Emens LA, Asquith JM, Leatherman JM, Kobrin BJ, Petrik S, Laiko M, Levi J, Daphtary MM, Biedrzycki B, Wolff AC, et al: Timed sequential treatment with cyclophosphamide, doxorubicin, and an allogeneic granulocyte-macrophage colony-stimulating factor-secreting breast tumor vaccine: A chemotherapy dose-ranging factorial study of safety and immune activation. J Clin Oncol. 27:5911–5918. 2009. View Article : Google Scholar : PubMed/NCBI

13 

Hwang JP, Fisch MJ, Lok AS, Zhang H, Vierling JM and Suarez-Almazor ME: Trends in hepatitis B virus screening at the onset of chemotherapy in a large US cancer center. BMC Cancer. 13:5342013. View Article : Google Scholar : PubMed/NCBI

14 

De Mattos-Arruda L, Weigelt B, Cortes J, Won HH, Ng CKY, Nuciforo P, Bidard FC, Aura C, Saura C, Peg V, et al: Capturing intra-tumor genetic heterogeneity by de novo mutation profiling of circulating Cell-free tumor DNA: A proof-of-principle. Ann Oncol. 25:1729–1735. 2014. View Article : Google Scholar : PubMed/NCBI

15 

Adrada BE, Moseley TW, Kapoor MM, Scoggins ME, Patel MM, Perez F, Nia ES, Khazai L, Arribas E, Rauch GM and Guirguis MS: Triple-negative breast cancer: Histopathologic features, genomics, and treatment. Radiographics. 43:e2300342023. View Article : Google Scholar : PubMed/NCBI

16 

Zou S, Tong Q, Liu B, Huang W, Tian Y and Fu X: Targeting STAT3 in cancer immunotherapy. Mol Cancer. 19:1452020. View Article : Google Scholar : PubMed/NCBI

17 

Poli V and Camporeale A: STAT3-mediated metabolic reprograming in cellular transformation and implications for drug resistance. Front Oncol. 5:1212015. View Article : Google Scholar : PubMed/NCBI

18 

Ouyang S, Li H, Lou L, Huang Q, Zhang Z, Mo J, Li M, Lu J, Zhu K, Chu Y, et al: Inhibition of STAT3-ferroptosis negative regulatory axis suppresses tumor growth and alleviates chemoresistance in gastric cancer. Redox Biol. 52:1023172022. View Article : Google Scholar : PubMed/NCBI

19 

Sadrkhanloo M, Entezari M, Orouei S, Ghollasi M, Fathi N, Rezaei S, Hejazi ES, Kakavand A, Saebfar H, Hashemi M, et al: STAT3-EMT axis in tumors: Modulation of cancer metastasis, stemness and therapy response. Pharmacol Res. 182:1063112022. View Article : Google Scholar : PubMed/NCBI

20 

El-Tanani M, Al Khatib AO, Aladwan SM, Abuelhana A, McCarron PA and Tambuwala MM: Importance of STAT3 signalling in cancer, metastasis and therapeutic interventions. Cell Signal. 92:1102752022. View Article : Google Scholar : PubMed/NCBI

21 

Sadrkhanloo M, Paskeh MDA, Hashemi M, Raesi R, Bahonar A, Nakhaee Z, Entezari M, Beig Goharrizi MAS, Salimimoghadam S, Ren J, et al: STAT3 signaling in prostate cancer progression and therapy resistance: An oncogenic pathway with diverse functions. Biomed Pharmacother. 158:1141682023. View Article : Google Scholar : PubMed/NCBI

22 

Ma JH, Qin L and Li X: Role of STAT3 signaling pathway in breast cancer. Cell Commun Signal. 18:332020. View Article : Google Scholar : PubMed/NCBI

23 

Jin W: Role of JAK/STAT3 signaling in the regulation of metastasis, the transition of cancer stem cells, and chemoresistance of cancer by Epithelial-mesenchymal transition. Cells. 9:2172020. View Article : Google Scholar : PubMed/NCBI

24 

Qin J, Shen X, Zhang J and Jia D: Allosteric inhibitors of the STAT3 signaling pathway. Eur J Med Chem. 190:1121222020. View Article : Google Scholar : PubMed/NCBI

25 

Yu M, Peng X, Li H, Xu Y, Sun X and Chen J: Gankyrin has a potential role in embryo implantation via activation of STAT3. Reproduction. 163:157–165. 2022. View Article : Google Scholar : PubMed/NCBI

26 

Wang Q, Zhang R, He Y, Mao G and Kong Z: Taraxasterol enhanced bladder cancer cells radiosensitivity via inhibiting the COX-2/PGE2/JAK2/STAT3/MMP pathway. Int J Radiat Biol. 100:791–801. 2024. View Article : Google Scholar : PubMed/NCBI

27 

Aigner P, Just V and Stoiber D: STAT3 isoforms: Alternative fates in cancer? Cytokine. 118:27–34. 2019. View Article : Google Scholar : PubMed/NCBI

28 

Taifour T, Attalla SS, Zuo D, Gu Y, Sanguin-Gendreau V, Proud H, Solymoss E, Bui T, Kuasne H, Papavasiliou V, et al: The tumor-derived cytokine Chi3l1 induces neutrophil extracellular traps that promote T cell exclusion in triple-negative breast cancer. Immunity. 56:2755–2772.e8. 2023. View Article : Google Scholar : PubMed/NCBI

29 

Balachandran K, Ramli R, Karsani SA and Abdul Rahman M: Identification of potential biomarkers and small molecule drugs for Bisphosphonate-related osteonecrosis of the jaw (BRONJ): An integrated bioinformatics study using big data. Int J Mol Sci. 24:86352023. View Article : Google Scholar : PubMed/NCBI

30 

Roy ME, Veilleux C and Annabi B: In vitro biomaterial priming of human mesenchymal stromal/stem cells: Implication of the Src/JAK/STAT3 pathway in vasculogenic mimicry. Sci Rep. 14:214442024. View Article : Google Scholar : PubMed/NCBI

31 

Huang X, Liu Y, Qian C, Shen Q, Wu M, Zhu B and Feng Y: CHSY3 promotes proliferation and migration in gastric cancer and is associated with immune infiltration. J Transl Med. 21:4742023. View Article : Google Scholar : PubMed/NCBI

32 

Pan S, Zhu J, Liu P, Wei Q, Zhang S, An W, Tong Y, Cheng Z and Liu F: FN1 mRNA 3′-UTR supersedes traditional fibronectin 1 in facilitating the invasion and metastasis of gastric cancer through the FN1 3′-UTR-let-7i-5p-THBS1 axis. Theranostics. 13:5130–5150. 2023. View Article : Google Scholar : PubMed/NCBI

33 

Liu X, Meng L, Li X, Li D, Liu Q, Chen Y, Li X, Bu W and Sun H: Regulation of FN1 degradation by the p62/SQSTM1-dependent autophagy-lysosome pathway in HNSCC. Int J Oral Sci. 12:342020. View Article : Google Scholar : PubMed/NCBI

34 

Li XF, Selli C, Zhou HL, Cao J, Wu S, Ma RY, Lu Y, Zhang CB, Xun B, Lam AD, et al: Macrophages promote anti-androgen resistance in prostate cancer bone disease. J Exp Med. 220:e202210072023. View Article : Google Scholar : PubMed/NCBI

35 

Zhang Y, Wang Y, Guo Y, Liao Z, Xu R and Ruan Z: miR-135b promotes the invasion and metastasis of hepatocellular carcinoma cells. Xi Bao Yu Fen Zi Mian Yi Xue Za Zhi. 31:1316–1321. 2015.(In Chinese). PubMed/NCBI

36 

Gang D, Qing O, Yang Y, Masood M, Wang YH, Linhui J, Haotao S, Li G, Liu C, Nasser MI and Zhu P: Cyanidin prevents cardiomyocyte apoptosis in mice after myocardial infarction. Naunyn Schmiedebergs Arch Pharmacol. 397:5883–5898. 2024. View Article : Google Scholar : PubMed/NCBI

37 

Zhang XX, Luo JH and Wu LQ: FN1 overexpression is correlated with unfavorable prognosis and immune infiltrates in breast cancer. Front Genet. 13:9136592022. View Article : Google Scholar : PubMed/NCBI

38 

Matsuoka T and Yashiro M: Bioinformatics analysis and validation of potential markers associated with prediction and prognosis of gastric cancer. Int J Mol Sci. 25:58802024. View Article : Google Scholar : PubMed/NCBI

39 

Schneeweiss A, Denkert C, Fasching PA, Fremd C, Gluz O, Kolberg-Liedtke C, Loibl S and Lück HJ: Diagnosis and therapy of Triple-negative breast cancer (TNBC)-Recommendations for daily routine practice. Geburtshilfe Frauenheilkd. 79:605–617. 2019. View Article : Google Scholar : PubMed/NCBI

40 

Long L, Fei X, Chen L, Yao L and Lei X: Potential therapeutic targets of the JAK2/STAT3 signaling pathway in triple-negative breast cancer. Front Oncol. 14:13812512024. View Article : Google Scholar : PubMed/NCBI

41 

Mou J, Xu X, Wang F, Kong W, Chen J and Ren J: HMGN4 plays a key role in STAT3-mediated oncogenesis of triple-negative breast cancer. Carcinogenesis. 43:874–884. 2022. View Article : Google Scholar : PubMed/NCBI

42 

Novotny-Diermayr V, Sangthongpitag K, Hu CY, Wu X, Sausgruber N, Yeo P, Greicius G, Pettersson S, Liang AL, Loh YK, et al: SB939, a novel potent and orally active histone deacetylase inhibitor with high tumor exposure and efficacy in mouse models of colorectal cancer. Mol Cancer Ther. 9:642–652. 2010. View Article : Google Scholar : PubMed/NCBI

43 

Novotny-Diermayr V, Hart S, Goh KC, Cheong A, Ong LC, Hentze H, Pasha MK, Jayaraman R, Ethirajulu K and Wood JM: The oral HDAC inhibitor pracinostat (SB939) is efficacious and synergistic with the JAK2 inhibitor pacritinib (SB1518) in preclinical models of AML. Blood Cancer J. 2:e692012. View Article : Google Scholar : PubMed/NCBI

44 

Chen J, Li N, Liu B, Ling J, Yang W, Pang X and Li T: Pracinostat (SB939), a histone deacetylase inhibitor, suppresses breast cancer metastasis and growth by inactivating the IL-6/STAT3 signalling pathways. Life Sci. 248:1174692020. View Article : Google Scholar : PubMed/NCBI

45 

Sumanadasa SD, Goodman CD, Lucke AJ, Skinner-Adams T, Sahama I, Haque A, Do TA, McFadden GI, Fairlie DP and Andrews KT: Antimalarial activity of the anticancer histone deacetylase inhibitor SB939. Antimicrob Agents Chemother. 56:3849–3856. 2012. View Article : Google Scholar : PubMed/NCBI

46 

Jenuwein T and Allis CD: Translating the histone code. Science. 293:1074–1080. 2001. View Article : Google Scholar : PubMed/NCBI

47 

Piekna-Przybylska D, Bambara RA and Balakrishnan L: Acetylation regulates DNA repair mechanisms in human cells. Cell Cycle. 15:1506–1517. 2016. View Article : Google Scholar : PubMed/NCBI

48 

Banerjee K and Resat H: Constitutive activation of STAT3 in breast cancer cells: A review. Int J Cancer. 138:2570–2578. 2016. View Article : Google Scholar : PubMed/NCBI

49 

Zhou Y, Cao G, Cai H, Huang H and Zhu X: The effect and clinical significance of FN1 expression on biological functions of gastric cancer cells. Cell Mol Biol (Noisy-le-grand). 66:191–198. 2020. View Article : Google Scholar : PubMed/NCBI

50 

Costanzo L, Soto B, Meier R and Geraghty P: The biology and function of tissue inhibitor of metalloproteinase 2 in the lungs. Pulm Med. 2022:36327642022. View Article : Google Scholar : PubMed/NCBI

51 

Li Z, Wei H, Li S, Wu P and Mao X: The Role of progesterone receptors in breast cancer. Drug Des Devel Ther. 16:305–314. 2022. View Article : Google Scholar : PubMed/NCBI

52 

Burstein HJ, Curigliano G, Thurlimann B, Weber WP, Poortmans P, Regan MM, Senn HJ, Winer EP and Gnant M; Panelists of the St Gallen Consensus Conference, : Customizing local and systemic therapies for women with early breast cancer: The St. Gallen International Consensus Guidelines for treatment of early breast cancer 2021. Ann Oncol. 32:1216–1235. 2021. View Article : Google Scholar : PubMed/NCBI

53 

Zagami P and Carey LA: Triple negative breast cancer: Pitfalls and progress. NPJ Breast Cancer. 8:952022. View Article : Google Scholar : PubMed/NCBI

54 

Yang Y, Li H, Yang W and Shi Y: Improving efficacy of TNBC immunotherapy: Based on analysis and subtyping of immune microenvironment. Front Immunol. 15:14416672024. View Article : Google Scholar : PubMed/NCBI

55 

Reddy Baddam S, Ganta S, Nalla S, Banoth C, Vudari B, Akkiraju PC, Srinivas E and Tade RS: Polymeric nanomaterials-based theranostic platforms for triple-negative breast cancer (TNBC) treatment. Int J Pharm. 660:1243462024. View Article : Google Scholar : PubMed/NCBI

56 

Soria JC, Ohe Y, Vansteenkiste J, Reungwetwattana T, Chewaskulyong B, Lee KH, Dechaphunkul A, Imamura F, Nogami N, Kurata T, et al: Osimertinib in untreated EGFR-mutated advanced Non-Small-Cell lung cancer. N Engl J Med. 378:113–125. 2018. View Article : Google Scholar : PubMed/NCBI

57 

Hou Y, Yang K, Wang L, Wang J, Huang X, Piffkó A, Luo SZ, Yu X, Rao E, Martinez C, et al: Radiotherapy enhances metastasis through immune suppression by inducing PD-L1 and MDSC in distal sites. Clin Cancer Res. 30:1945–1958. 2024. View Article : Google Scholar : PubMed/NCBI

58 

Hu Z, Wei F, Su Y, Wang Y, Shen Y, Fang Y, Ding J and Chen Y: Histone deacetylase inhibitors promote breast cancer metastasis by elevating NEDD9 expression. Signal Transduct Target Ther. 8:112023. View Article : Google Scholar : PubMed/NCBI

59 

Yang T, Wang P, Yin X, Zhang J, Huo M, Gao J, Li G, Teng X, Yu H, Huang W and Wang Y: The histone deacetylase inhibitor PCI-24781 impairs calcium influx and inhibits proliferation and metastasis in breast cancer. Theranostics. 11:2058–2076. 2021. View Article : Google Scholar : PubMed/NCBI

60 

Eigl BJ, North S, Winquist E, Finch D, Wood L, Sridhar SS, Powers J, Good J, Sharma M, Squire JA, et al: A phase II study of the HDAC inhibitor SB939 in patients with castration resistant prostate cancer: NCIC clinical trials group study IND195. Invest New Drugs. 33:969–976. 2015. View Article : Google Scholar : PubMed/NCBI

61 

Razak AR, Hotte SJ, Siu LL, Chen EX, Hirte HW, Powers J, Walsh W, Stayner LA, Laughlin A, Novotny-Diermayr V, et al: Phase I clinical, pharmacokinetic and pharmacodynamic study of SB939, an oral histone deacetylase (HDAC) inhibitor, in patients with advanced solid tumours. Br J Cancer. 104:756–762. 2011. View Article : Google Scholar : PubMed/NCBI

62 

Sumanadasa SD, Goodman CD, Lucke AJ, Skinner-Adams T, Sahama I, Haque A, Do TA, McFadden GI, Fairlie DP, Andrews KT, et al: Antimalarial activity of the anticancer histone deacetylase inhibitor SB939. Antimicrob Agents Chemother. 56:3849–3856. 2012. View Article : Google Scholar : PubMed/NCBI

63 

Levy DE and Darnell JE Jr: Stats: Transcriptional control and biological impact. Nat Rev Mol Cell Biol. 3:651–662. 2002. View Article : Google Scholar : PubMed/NCBI

64 

Yu H, Pardoll D and Jove R: STATs in cancer inflammation and immunity: A leading role for STAT3. Nat Rev Cancer. 9:798–809. 2009. View Article : Google Scholar : PubMed/NCBI

65 

Wendt MK, Balanis N, Carlin CR and Schiemann WP: STAT3 and epithelial-mesenchymal transitions in carcinomas. JAKSTAT. 3:e289752014.PubMed/NCBI

66 

Johnson DE, O'Keefe RA and Grandis JR: Targeting the IL-6/JAK/STAT3 signalling axis in cancer. Nat Rev Clin Oncol. 15:234–248. 2018. View Article : Google Scholar : PubMed/NCBI

67 

Hrabia A: Matrix metalloproteinases (MMPs) and inhibitors of MMPs in the avian reproductive system: An Overview. Int J Mol Sci. 22:80562021. View Article : Google Scholar : PubMed/NCBI

68 

Hashmi F, Mollapour M, Bratslavsky G and Bourboulia D: MMPs, tyrosine kinase signaling and extracellular matrix proteolysis in kidney cancer. Urol Oncol. 39:316–321. 2021. View Article : Google Scholar : PubMed/NCBI

69 

Sohel M: Comprehensive exploration of Biochanin A as an oncotherapeutics potential in the treatment of multivarious cancers with molecular insights. Phytother Res. 38:489–506. 2024. View Article : Google Scholar : PubMed/NCBI

70 

Verdugo E, Puerto I and Medina MA: An update on the molecular biology of glioblastoma, with clinical implications and progress in its treatment. Cancer Commun (Lond). 42:1083–1111. 2022. View Article : Google Scholar : PubMed/NCBI

71 

Tan X, Liu Z, Wang Y, Wu Z, Zou Y, Luo S, Tang Y, Chen D, Yuan G and Yao K: miR-138-5p-mediated HOXD11 promotes cell invasion and metastasis by activating the FN1/MMP2/MMP9 pathway and predicts poor prognosis in penile squamous cell carcinoma. Cell Death Dis. 13:8162022. View Article : Google Scholar : PubMed/NCBI

72 

He X, Huang Z, Liu P, Li Q, Wang M, Qiu M, Xiong Z and Yang S: Apatinib inhibits the invasion and metastasis of liver cancer cells by downregulating MMP-Related proteins via regulation of the NF-κB signaling pathway. Biomed Res Int. 2020:31261822020. View Article : Google Scholar : PubMed/NCBI

73 

El-Ashmawy NE, Khedr EG, Abo-Saif MA and Hamouda SM: Long noncoding RNAs as regulators of epithelial mesenchymal transition in breast cancer: A recent review. Life Sci. 336:1223392024. View Article : Google Scholar : PubMed/NCBI

74 

Zhang K, Liu P, Tang H, Xie X, Kong Y, Song C, Qiu X and Xiao X: Corrigendum: AFAP1-AS1 promotes Epithelial-Mesenchymal transition and tumorigenesis through Wnt/β-Catenin signaling pathway in Triple-negative breast cancer. Front Pharmacol. 11:11072020. View Article : Google Scholar : PubMed/NCBI

75 

Masuda T, Fukuda A, Yamakawa G, Omatsu M, Namikawa M, Sono M, Fukunaga Y, Nagao M, Araki O, Yoshikawa T, et al: Pancreatic RECK inactivation promotes cancer formation, Epithelial-mesenchymal transition, and metastasis. J Clin Invest. 133:e1618472023. View Article : Google Scholar : PubMed/NCBI

76 

Tan X, Liu Z, Wang Y, Wu Z, Zou Y, Luo S, Tang Y, Chen D, Yuan G and Yao K: miR-138-5p-mediated HOXD11 promotes cell invasion and metastasis by activating the FN1/MMP2/MMP9 pathway and predicts poor prognosis in penile squamous cell carcinoma. Cell Death Dis. 13:8162022. View Article : Google Scholar : PubMed/NCBI

77 

Fan S, Guo C, Yang G, Hong L, Li H, Ma J, Zhou Y, Fan S, Xue Y and Zeng F: GPR160 regulates the self-renewal and pluripotency of mouse embryonic stem cells via JAK1/STAT3 signaling pathway. J Genet Genomics. 51:1055–1065. 2024. View Article : Google Scholar : PubMed/NCBI

78 

Jiang H, Yang J, Li T, Wang X, Fan Z, Ye Q and Du Y: JAK/STAT3 signaling in cardiac fibrosis: A promising therapeutic target. Front Pharmacol. 15:13361022024. View Article : Google Scholar : PubMed/NCBI

79 

Leszczynska KB, Freitas-Huhtamäki A, Jayaprakash C, Dzwigonska M, Vitorino FNL, Horth C, Wojnicki K, Gielniewski B, Szadkowska P, Kaza B, et al: H2A.Z histone variants facilitate HDACi-dependent removal of H3.3K27M mutant protein in pediatric high-grade glioma cells. Cell Rep. 43:1137072024. View Article : Google Scholar : PubMed/NCBI

80 

Kuramoto K, Liang H, Hong JH and He C: Exercise-activated hepatic autophagy via the FN1-α5β1 integrin pathway drives metabolic benefits of exercise. Cell Metab. 35:620–632.e5. 2023. View Article : Google Scholar : PubMed/NCBI

81 

Islam P, Rizzieri D, Lin C, de Castro C, Diehl L, Li Z, Moore J, Morris T and Beaven A: Phase II study of Single-agent and combination everolimus and panobinostat in relapsed or refractory diffuse large B-cell lymphoma. Cancer Invest. 39:871–879. 2021. View Article : Google Scholar : PubMed/NCBI

82 

Arrowsmith CH, Bountra C, Fish PV, Lee K and Schapira M: Epigenetic protein families: A new frontier for drug discovery. Nat Rev Drug Discov. 11:384–400. 2012. View Article : Google Scholar : PubMed/NCBI

Related Articles

  • Abstract
  • View
  • Download
  • Twitter
Copy and paste a formatted citation
Spandidos Publications style
Qin C, Zhang S, Huo X, Song R and Ling J: Effects of SB939 are mediated by STAT3 to inhibit breast cancer cell metastasis‑related genes. Oncol Lett 29: 236, 2025.
APA
Qin, C., Zhang, S., Huo, X., Song, R., & Ling, J. (2025). Effects of SB939 are mediated by STAT3 to inhibit breast cancer cell metastasis‑related genes. Oncology Letters, 29, 236. https://doi.org/10.3892/ol.2025.14982
MLA
Qin, C., Zhang, S., Huo, X., Song, R., Ling, J."Effects of SB939 are mediated by STAT3 to inhibit breast cancer cell metastasis‑related genes". Oncology Letters 29.5 (2025): 236.
Chicago
Qin, C., Zhang, S., Huo, X., Song, R., Ling, J."Effects of SB939 are mediated by STAT3 to inhibit breast cancer cell metastasis‑related genes". Oncology Letters 29, no. 5 (2025): 236. https://doi.org/10.3892/ol.2025.14982
Copy and paste a formatted citation
x
Spandidos Publications style
Qin C, Zhang S, Huo X, Song R and Ling J: Effects of SB939 are mediated by STAT3 to inhibit breast cancer cell metastasis‑related genes. Oncol Lett 29: 236, 2025.
APA
Qin, C., Zhang, S., Huo, X., Song, R., & Ling, J. (2025). Effects of SB939 are mediated by STAT3 to inhibit breast cancer cell metastasis‑related genes. Oncology Letters, 29, 236. https://doi.org/10.3892/ol.2025.14982
MLA
Qin, C., Zhang, S., Huo, X., Song, R., Ling, J."Effects of SB939 are mediated by STAT3 to inhibit breast cancer cell metastasis‑related genes". Oncology Letters 29.5 (2025): 236.
Chicago
Qin, C., Zhang, S., Huo, X., Song, R., Ling, J."Effects of SB939 are mediated by STAT3 to inhibit breast cancer cell metastasis‑related genes". Oncology Letters 29, no. 5 (2025): 236. https://doi.org/10.3892/ol.2025.14982
Follow us
  • Twitter
  • LinkedIn
  • Facebook
About
  • Spandidos Publications
  • Careers
  • Cookie Policy
  • Privacy Policy
How can we help?
  • Help
  • Live Chat
  • Contact
  • Email to our Support Team