Spandidos Publications Logo
  • About
    • About Spandidos
    • Aims and Scopes
    • Abstracting and Indexing
    • Editorial Policies
    • Reprints and Permissions
    • Job Opportunities
    • Terms and Conditions
    • Contact
  • Journals
    • All Journals
    • Oncology Letters
      • Oncology Letters
      • Information for Authors
      • Editorial Policies
      • Editorial Board
      • Aims and Scope
      • Abstracting and Indexing
      • Bibliographic Information
      • Archive
    • International Journal of Oncology
      • International Journal of Oncology
      • Information for Authors
      • Editorial Policies
      • Editorial Board
      • Aims and Scope
      • Abstracting and Indexing
      • Bibliographic Information
      • Archive
    • Molecular and Clinical Oncology
      • Molecular and Clinical Oncology
      • Information for Authors
      • Editorial Policies
      • Editorial Board
      • Aims and Scope
      • Abstracting and Indexing
      • Bibliographic Information
      • Archive
    • Experimental and Therapeutic Medicine
      • Experimental and Therapeutic Medicine
      • Information for Authors
      • Editorial Policies
      • Editorial Board
      • Aims and Scope
      • Abstracting and Indexing
      • Bibliographic Information
      • Archive
    • International Journal of Molecular Medicine
      • International Journal of Molecular Medicine
      • Information for Authors
      • Editorial Policies
      • Editorial Board
      • Aims and Scope
      • Abstracting and Indexing
      • Bibliographic Information
      • Archive
    • Biomedical Reports
      • Biomedical Reports
      • Information for Authors
      • Editorial Policies
      • Editorial Board
      • Aims and Scope
      • Abstracting and Indexing
      • Bibliographic Information
      • Archive
    • Oncology Reports
      • Oncology Reports
      • Information for Authors
      • Editorial Policies
      • Editorial Board
      • Aims and Scope
      • Abstracting and Indexing
      • Bibliographic Information
      • Archive
    • Molecular Medicine Reports
      • Molecular Medicine Reports
      • Information for Authors
      • Editorial Policies
      • Editorial Board
      • Aims and Scope
      • Abstracting and Indexing
      • Bibliographic Information
      • Archive
    • World Academy of Sciences Journal
      • World Academy of Sciences Journal
      • Information for Authors
      • Editorial Policies
      • Editorial Board
      • Aims and Scope
      • Abstracting and Indexing
      • Bibliographic Information
      • Archive
    • International Journal of Functional Nutrition
      • International Journal of Functional Nutrition
      • Information for Authors
      • Editorial Policies
      • Editorial Board
      • Aims and Scope
      • Abstracting and Indexing
      • Bibliographic Information
      • Archive
    • International Journal of Epigenetics
      • International Journal of Epigenetics
      • Information for Authors
      • Editorial Policies
      • Editorial Board
      • Aims and Scope
      • Abstracting and Indexing
      • Bibliographic Information
      • Archive
    • Medicine International
      • Medicine International
      • Information for Authors
      • Editorial Policies
      • Editorial Board
      • Aims and Scope
      • Abstracting and Indexing
      • Bibliographic Information
      • Archive
  • Articles
  • Information
    • Information for Authors
    • Information for Reviewers
    • Information for Librarians
    • Information for Advertisers
    • Conferences
  • Language Editing
Spandidos Publications Logo
  • About
    • About Spandidos
    • Aims and Scopes
    • Abstracting and Indexing
    • Editorial Policies
    • Reprints and Permissions
    • Job Opportunities
    • Terms and Conditions
    • Contact
  • Journals
    • All Journals
    • Biomedical Reports
      • Information for Authors
      • Editorial Policies
      • Editorial Board
      • Aims and Scope
      • Abstracting and Indexing
      • Bibliographic Information
      • Archive
    • Experimental and Therapeutic Medicine
      • Information for Authors
      • Editorial Policies
      • Editorial Board
      • Aims and Scope
      • Abstracting and Indexing
      • Bibliographic Information
      • Archive
    • International Journal of Epigenetics
      • Information for Authors
      • Editorial Policies
      • Editorial Board
      • Aims and Scope
      • Abstracting and Indexing
      • Bibliographic Information
      • Archive
    • International Journal of Functional Nutrition
      • Information for Authors
      • Editorial Policies
      • Editorial Board
      • Aims and Scope
      • Abstracting and Indexing
      • Bibliographic Information
      • Archive
    • International Journal of Molecular Medicine
      • Information for Authors
      • Editorial Policies
      • Editorial Board
      • Aims and Scope
      • Abstracting and Indexing
      • Bibliographic Information
      • Archive
    • International Journal of Oncology
      • Information for Authors
      • Editorial Policies
      • Editorial Board
      • Aims and Scope
      • Abstracting and Indexing
      • Bibliographic Information
      • Archive
    • Medicine International
      • Information for Authors
      • Editorial Policies
      • Editorial Board
      • Aims and Scope
      • Abstracting and Indexing
      • Bibliographic Information
      • Archive
    • Molecular and Clinical Oncology
      • Information for Authors
      • Editorial Policies
      • Editorial Board
      • Aims and Scope
      • Abstracting and Indexing
      • Bibliographic Information
      • Archive
    • Molecular Medicine Reports
      • Information for Authors
      • Editorial Policies
      • Editorial Board
      • Aims and Scope
      • Abstracting and Indexing
      • Bibliographic Information
      • Archive
    • Oncology Letters
      • Information for Authors
      • Editorial Policies
      • Editorial Board
      • Aims and Scope
      • Abstracting and Indexing
      • Bibliographic Information
      • Archive
    • Oncology Reports
      • Information for Authors
      • Editorial Policies
      • Editorial Board
      • Aims and Scope
      • Abstracting and Indexing
      • Bibliographic Information
      • Archive
    • World Academy of Sciences Journal
      • Information for Authors
      • Editorial Policies
      • Editorial Board
      • Aims and Scope
      • Abstracting and Indexing
      • Bibliographic Information
      • Archive
  • Articles
  • Information
    • For Authors
    • For Reviewers
    • For Librarians
    • For Advertisers
    • Conferences
  • Language Editing
Login Register Submit
  • This site uses cookies
  • You can change your cookie settings at any time by following the instructions in our Cookie Policy. To find out more, you may read our Privacy Policy.

    I agree
Search articles by DOI, keyword, author or affiliation
Search
Advanced Search
presentation
Oncology Letters
Join Editorial Board Propose a Special Issue
Print ISSN: 1792-1074 Online ISSN: 1792-1082
Journal Cover
June-2025 Volume 29 Issue 6

Full Size Image

Sign up for eToc alerts
Recommend to Library

Journals

International Journal of Molecular Medicine

International Journal of Molecular Medicine

International Journal of Molecular Medicine is an international journal devoted to molecular mechanisms of human disease.

International Journal of Oncology

International Journal of Oncology

International Journal of Oncology is an international journal devoted to oncology research and cancer treatment.

Molecular Medicine Reports

Molecular Medicine Reports

Covers molecular medicine topics such as pharmacology, pathology, genetics, neuroscience, infectious diseases, molecular cardiology, and molecular surgery.

Oncology Reports

Oncology Reports

Oncology Reports is an international journal devoted to fundamental and applied research in Oncology.

Experimental and Therapeutic Medicine

Experimental and Therapeutic Medicine

Experimental and Therapeutic Medicine is an international journal devoted to laboratory and clinical medicine.

Oncology Letters

Oncology Letters

Oncology Letters is an international journal devoted to Experimental and Clinical Oncology.

Biomedical Reports

Biomedical Reports

Explores a wide range of biological and medical fields, including pharmacology, genetics, microbiology, neuroscience, and molecular cardiology.

Molecular and Clinical Oncology

Molecular and Clinical Oncology

International journal addressing all aspects of oncology research, from tumorigenesis and oncogenes to chemotherapy and metastasis.

World Academy of Sciences Journal

World Academy of Sciences Journal

Multidisciplinary open-access journal spanning biochemistry, genetics, neuroscience, environmental health, and synthetic biology.

International Journal of Functional Nutrition

International Journal of Functional Nutrition

Open-access journal combining biochemistry, pharmacology, immunology, and genetics to advance health through functional nutrition.

International Journal of Epigenetics

International Journal of Epigenetics

Publishes open-access research on using epigenetics to advance understanding and treatment of human disease.

Medicine International

Medicine International

An International Open Access Journal Devoted to General Medicine.

Journal Cover
June-2025 Volume 29 Issue 6

Full Size Image

Sign up for eToc alerts
Recommend to Library

  • Article
  • Citations
    • Cite This Article
    • Download Citation
    • Create Citation Alert
    • Remove Citation Alert
    • Cited By
  • Similar Articles
    • Related Articles (in Spandidos Publications)
    • Similar Articles (Google Scholar)
    • Similar Articles (PubMed)
  • Download PDF
  • Download XML
  • View XML

  • Supplementary Files
    • Supplementary_Data.pdf
Article Open Access

Charged multivesicular body protein 4C promotes the progression of cervical cancer through the HPV E6/miR‑543 axis

  • Authors:
    • Ren-Ci Liu
    • Yu-Meng Ji
    • Jing Huang
    • Yu-Ping Du
    • Yu-Min Zhong
    • Xiu-Jie Sheng
  • View Affiliations / Copyright

    Affiliations: Department of Obstetrics and Gynecology, The Third Affiliated Hospital Guangzhou Medical University, Guangzhou, Guangdong 510150, P.R. China, Department of Obstetrics and Gynecology, The Third Affiliated Hospital Guangzhou Medical University, Guangzhou, Guangdong 510150, P.R. China
    Copyright: © Liu et al. This is an open access article distributed under the terms of Creative Commons Attribution License.
  • Article Number: 275
    |
    Published online on: April 7, 2025
       https://doi.org/10.3892/ol.2025.15021
  • Expand metrics +
Metrics: Total Views: 0 (Spandidos Publications: | PMC Statistics: )
Metrics: Total PDF Downloads: 0 (Spandidos Publications: | PMC Statistics: )
Cited By (CrossRef): 0 citations Loading Articles...

This article is mentioned in:



Abstract

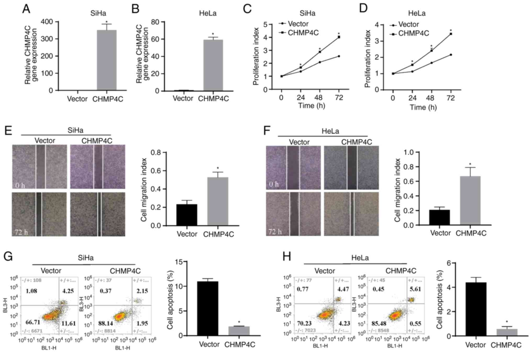
Charged multivesicular body protein 4C (CHMP4C), as a subunit of endosomal sorting complex required for transport‑III, is important for the abscission checkpoint in cell division, preventing premature cell division and genetic damage. The present study aimed to assess the role of CHMP4C in cervical cancer and the associated mechanisms. The levels of CHMP4C in normal and cervical cancer tissues were detected by immunohistochemistry. The MTT assay, apoptosis, wound‑healing assay, and cell invasion assay were performed. Western blotting was performed to analyze the level of cancer‑related proteins following CHMP4C downregulation and the CHMP4C expression following E6 downregulation and miR‑543 upregulation. The transfection effectiveness of siRNA, plasmid, and miRNA mimic as well as the expression of miR‑543 after silencing E6 were assessed by RT‑PCR. The dual‑luciferase reporter assay was used to demonstrate a connection site between CHMP4C and miR‑543. The results demonstrated that CHMP4C expression in cervical cancer tissues was significantly higher than that in normal tissues. Furthermore, downregulation of CHMP4C expression significantly reduced the proliferation, migration and invasion of cervical cancer cells and significantly increased the rate of apoptosis compared to the si‑scramble group. Comparison with the si‑scramble group, silencing CHMP4C expression also significantly reduced the expression of Bcl2, Bcl‑xL and Survivin, and was associated with a significant increase in Caspase‑7 expression. After the knockdown of human papillomavirus (HPV)‑encoded E6, in comparison to the si‑scramble group, microRNA (miR)‑543 expression was significantly elevated and CHMP4C expression significantly decreased. Moreover, a connection site was detected between miR‑543 and CHMP4C. These findings indicate that CHMP4C accelerates the tumorigenesis and progression of cervical cancer through the HPV E6/miR‑543 axis.
View Figures

Figure 1

Figure 2

Figure 3

Figure 4

Figure 5

Figure 6

Figure 7

View References

1 

Bray F, Laversanne M, Sung H, Ferlay J, Siegel RL, Soerjomataram I and Jemal A: Global cancer statistics 2022: GLOBOCAN estimates of incidence and mortality worldwide for 36 cancers in 185 countries. CA Cancer J Clin. 74:229–263. 2024. View Article : Google Scholar : PubMed/NCBI

2 

World Health Organization (WHO), . International agency for research on cancer. Global Cancer Observatory: Cancer Today. WHO; Geneva: 2022, https://gco.iarc.who.int/media/globocan/factsheets/populations/160-china-fact-sheet.pdfMarch 10–2025

3 

Bao H, Zhang L and Wang L, Zhang M, Zhao Z, Fang L, Cong S, Zhou M and Wang L: Significant variations in the cervical cancer screening rate in China by individual-level and geographical measures of socioeconomic status: A multilevel model analysis of a nationally representative survey dataset. Cancer Med. 7:2089–2100. 2018. View Article : Google Scholar : PubMed/NCBI

4 

Small W Jr, Bacon MA, Bajaj A, Chuang LT, Fisher BJ, Harkenrider MM, Jhingran A, Kitchener HC, Mileshkin LR, Viswanathan AN and Gaffney DK: Cervical cancer: A global health crisis. Cancer. 123:2404–2412. 2017. View Article : Google Scholar : PubMed/NCBI

5 

Cohen PA, Jhingran A, Oaknin A and Denny L: Cervical cancer. Lancet. 393:169–182. 2019. View Article : Google Scholar : PubMed/NCBI

6 

Jones PA and Baylin SB: The epigenomics of cancer. Cell. 128:683–692. 2007. View Article : Google Scholar : PubMed/NCBI

7 

Carlton JG, Caballe A, Agromayor M, Kloc M and Martin-Serrano J: ESCRT-III governs the Aurora B-mediated abscission checkpoint through CHMP4C. Science. 336:220–225. 2012. View Article : Google Scholar : PubMed/NCBI

8 

Sadler JBA, Wenzel DM, Williams LK, Guindo-Martínez M, Alam SL, Mercader JM, Torrents D, Ullman KS, Sundquist WI and Martin-Serrano J: A cancer-associated polymorphism in ESCRT-III disrupts the abscission checkpoint and promotes genome instability. Proc Natl Acad Sci USA. 115:E8900–E8908. 2018. View Article : Google Scholar : PubMed/NCBI

9 

Nikolova DN, Doganov N, Dimitrov R, Angelov K, Low SK, Dimova I, Toncheva D, Nakamura Y and Zembutsu H: Genome-wide gene expression profiles of ovarian carcinoma: Identification of molecular targets for the treatment of ovarian carcinoma. Mol Med Rep. 2:365–384. 2009.PubMed/NCBI

10 

Fujita K, Kume H, Matsuzaki K, Kawashima A, Ujike T, Nagahara A, Uemura M, Miyagawa Y, Tomonaga T and Nonomura N: Proteomic analysis of urinary extracellular vesicles from high Gleason score prostate cancer. Sci Rep. 7:429612017. View Article : Google Scholar : PubMed/NCBI

11 

Livak KJ and Schmittgen TD: Analysis of relative gene expression data using real-time quantitative PCR and the 2(−Delta Delta C(T)) method. Methods. 25:402–408. 2001. View Article : Google Scholar : PubMed/NCBI

12 

Tommasino M: The human papillomavirus family and its role in carcinogenesis. Semin Cancer Biol. 26:13–21. 2014. View Article : Google Scholar : PubMed/NCBI

13 

Narisawa-Saito M and Kiyono T: Basic mechanisms of high-risk human papillomavirus-induced carcinogenesis: Roles of E6 and E7 proteins. Cancer Sci. 98:1505–1511. 2007. View Article : Google Scholar : PubMed/NCBI

14 

Miyashita T, Krajewski S, Krajewska M, Wang HG, Lin HK, Liebermann DA, Hoffman B and Reed JC: Tumor suppressor p53 is a regulator of bcl-2 and bax gene expression in vitro and in vivo. Oncogene. 9:1799–1805. 1994.PubMed/NCBI

15 

Harden ME, Prasad N, Griffiths A and Munger K: Modulation of microRNA-mRNA target pairs by human papillomavirus 16 oncoproteins. mBio. 8:e02170–16. 2017. View Article : Google Scholar : PubMed/NCBI

16 

Norden C, Mendoza M, Dobbelaere J, Kotwaliwale CV, Biggins S and Barral Y: The NoCut pathway links completion of cytokinesis to spindle midzone function to prevent chromosome breakage. Cell. 125:85–98. 2006. View Article : Google Scholar : PubMed/NCBI

17 

Capalbo L, Montembault E, Takeda T, Bassi ZI, Glover DM and D'Avino PP: The chromosomal passenger complex controls the function of endosomal sorting complex required for transport-III Snf7 proteins during cytokinesis. Open Biol. 2:1200702012. View Article : Google Scholar : PubMed/NCBI

18 

Li K, Liu J, Tian M, Gao G, Qi X, Pan Y, Ruan J, Liu C and Su X: CHMP4C disruption sensitizes the human lung cancer cells to irradiation. Int J Mol Sci. 17:182015. View Article : Google Scholar : PubMed/NCBI

19 

Pharoah PD, Tsai YY, Ramus SJ, Phelan CM, Goode EL, Lawrenson K, Buckley M, Fridley BL, Tyrer JP, Shen H, et al: GWAS meta-analysis and replication identifies three new susceptibility loci for ovarian cancer. Nat Genet. 45:362–370. 370e1-22013. View Article : Google Scholar : PubMed/NCBI

20 

Yang Y and Yu X: Regulation of apoptosis: The ubiquitous way. FASEB J. 17:790–799. 2003. View Article : Google Scholar : PubMed/NCBI

21 

Chipuk JE, Moldoveanu T, Llambi F, Parsons MJ and Green DR: The BCL-2 family reunion. Mol Cell. 37:299–310. 2010. View Article : Google Scholar : PubMed/NCBI

22 

Ter Harmsel B, Smedts F, Kuijpers J, Jeunink M, Trimbos B and Ramaekers F: BCL-2 immunoreactivity increases with severity of CIN: A study of normal cervical epithelia, CIN, and cervical carcinoma. J Pathol. 179:26–30. 1996. View Article : Google Scholar : PubMed/NCBI

23 

Dimitrakakis C, Kymionis G, Diakomanolis E, Papaspyrou I, Rodolakis A, Arzimanoglou I, Leandros E and Michalas S: The possible role of p53 and bcl-2 expression in cervical carcinomas and their premalignant lesions. Gynecol Oncol. 77:129–136. 2000. View Article : Google Scholar : PubMed/NCBI

24 

Shin S, Sung BJ, Cho YS, Kim HJ, Ha NC, Hwang JI, Chung CW, Jung YK and Oh BH: An anti-apoptotic protein human survivin is a direct inhibitor of caspase-3 and −7. Biochemistry. 40:1117–1123. 2001. View Article : Google Scholar : PubMed/NCBI

25 

Chen X, Duan N, Zhang C and Zhang W: Survivin and tumorigenesis: Molecular mechanisms and therapeutic strategies. J Cancer. 7:314–323. 2016. View Article : Google Scholar : PubMed/NCBI

26 

Lin SL, Wang M, Cao QQ and Li Q: Chromatin modified protein 4C (CHMP4C) facilitates the malignant development of cervical cancer cells. FEBS Open Bio. 10:1295–1303. 2020. View Article : Google Scholar : PubMed/NCBI

27 

Crosbie EJ, Einstein MH, Franceschi S and Kitchener HC: Human papillomavirus and cervical cancer. Lancet. 382:889–899. 2013. View Article : Google Scholar : PubMed/NCBI

28 

Muñoz N, Bosch FX, de Sanjosé S, Herrero R, Castellsagué X, Shah KV, Snijders PJ and Meijer CJ; International Agency for Research on Cancer Multicenter Cervical Cancer Study Group, : Epidemiologic classification of human papillomavirus types associated with cervical cancer. N Engl J Med. 348:518–527. 2003. View Article : Google Scholar : PubMed/NCBI

29 

Smith JS, Lindsay L, Hoots B, Keys J, Franceschi S, Winer R and Clifford GM: Human papillomavirus type distribution in invasive cervical cancer and high-grade cervical lesions: A meta-analysis update. Int J Cancer. 121:621–632. 2007. View Article : Google Scholar : PubMed/NCBI

30 

Krol J, Loedige I and Filipowicz W: The widespread regulation of microRNA biogenesis, function and decay. Nat Rev Genet. 11:597–610. 2010. View Article : Google Scholar : PubMed/NCBI

31 

Davis BN and Hata A: Regulation of MicroRNA biogenesis: A miRiad of mechanisms. Cell Commun Signal. 7:182009. View Article : Google Scholar : PubMed/NCBI

32 

Acunzo M, Romano G, Wernicke D and Croce CM: MicroRNA and cancer-a brief overview. Adv Biol Regul. 57:1–9. 2015. View Article : Google Scholar : PubMed/NCBI

33 

Liu X, Gan L and Zhang J: miR-543 inhibites cervical cancer growth and metastasis by targeting TRPM7. Chem Biol Interact. 302:83–92. 2019. View Article : Google Scholar : PubMed/NCBI

Related Articles

  • Abstract
  • View
  • Download
  • Twitter
Copy and paste a formatted citation
Spandidos Publications style
Liu R, Ji Y, Huang J, Du Y, Zhong Y and Sheng X: Charged multivesicular body protein 4C promotes the progression of cervical cancer through the HPV E6/miR‑543 axis. Oncol Lett 29: 275, 2025.
APA
Liu, R., Ji, Y., Huang, J., Du, Y., Zhong, Y., & Sheng, X. (2025). Charged multivesicular body protein 4C promotes the progression of cervical cancer through the HPV E6/miR‑543 axis. Oncology Letters, 29, 275. https://doi.org/10.3892/ol.2025.15021
MLA
Liu, R., Ji, Y., Huang, J., Du, Y., Zhong, Y., Sheng, X."Charged multivesicular body protein 4C promotes the progression of cervical cancer through the HPV E6/miR‑543 axis". Oncology Letters 29.6 (2025): 275.
Chicago
Liu, R., Ji, Y., Huang, J., Du, Y., Zhong, Y., Sheng, X."Charged multivesicular body protein 4C promotes the progression of cervical cancer through the HPV E6/miR‑543 axis". Oncology Letters 29, no. 6 (2025): 275. https://doi.org/10.3892/ol.2025.15021
Copy and paste a formatted citation
x
Spandidos Publications style
Liu R, Ji Y, Huang J, Du Y, Zhong Y and Sheng X: Charged multivesicular body protein 4C promotes the progression of cervical cancer through the HPV E6/miR‑543 axis. Oncol Lett 29: 275, 2025.
APA
Liu, R., Ji, Y., Huang, J., Du, Y., Zhong, Y., & Sheng, X. (2025). Charged multivesicular body protein 4C promotes the progression of cervical cancer through the HPV E6/miR‑543 axis. Oncology Letters, 29, 275. https://doi.org/10.3892/ol.2025.15021
MLA
Liu, R., Ji, Y., Huang, J., Du, Y., Zhong, Y., Sheng, X."Charged multivesicular body protein 4C promotes the progression of cervical cancer through the HPV E6/miR‑543 axis". Oncology Letters 29.6 (2025): 275.
Chicago
Liu, R., Ji, Y., Huang, J., Du, Y., Zhong, Y., Sheng, X."Charged multivesicular body protein 4C promotes the progression of cervical cancer through the HPV E6/miR‑543 axis". Oncology Letters 29, no. 6 (2025): 275. https://doi.org/10.3892/ol.2025.15021
Follow us
  • Twitter
  • LinkedIn
  • Facebook
About
  • Spandidos Publications
  • Careers
  • Cookie Policy
  • Privacy Policy
How can we help?
  • Help
  • Live Chat
  • Contact
  • Email to our Support Team