Spandidos Publications Logo
  • About
    • About Spandidos
    • Aims and Scopes
    • Abstracting and Indexing
    • Editorial Policies
    • Reprints and Permissions
    • Job Opportunities
    • Terms and Conditions
    • Contact
  • Journals
    • All Journals
    • Oncology Letters
      • Oncology Letters
      • Information for Authors
      • Editorial Policies
      • Editorial Board
      • Aims and Scope
      • Abstracting and Indexing
      • Bibliographic Information
      • Archive
    • International Journal of Oncology
      • International Journal of Oncology
      • Information for Authors
      • Editorial Policies
      • Editorial Board
      • Aims and Scope
      • Abstracting and Indexing
      • Bibliographic Information
      • Archive
    • Molecular and Clinical Oncology
      • Molecular and Clinical Oncology
      • Information for Authors
      • Editorial Policies
      • Editorial Board
      • Aims and Scope
      • Abstracting and Indexing
      • Bibliographic Information
      • Archive
    • Experimental and Therapeutic Medicine
      • Experimental and Therapeutic Medicine
      • Information for Authors
      • Editorial Policies
      • Editorial Board
      • Aims and Scope
      • Abstracting and Indexing
      • Bibliographic Information
      • Archive
    • International Journal of Molecular Medicine
      • International Journal of Molecular Medicine
      • Information for Authors
      • Editorial Policies
      • Editorial Board
      • Aims and Scope
      • Abstracting and Indexing
      • Bibliographic Information
      • Archive
    • Biomedical Reports
      • Biomedical Reports
      • Information for Authors
      • Editorial Policies
      • Editorial Board
      • Aims and Scope
      • Abstracting and Indexing
      • Bibliographic Information
      • Archive
    • Oncology Reports
      • Oncology Reports
      • Information for Authors
      • Editorial Policies
      • Editorial Board
      • Aims and Scope
      • Abstracting and Indexing
      • Bibliographic Information
      • Archive
    • Molecular Medicine Reports
      • Molecular Medicine Reports
      • Information for Authors
      • Editorial Policies
      • Editorial Board
      • Aims and Scope
      • Abstracting and Indexing
      • Bibliographic Information
      • Archive
    • World Academy of Sciences Journal
      • World Academy of Sciences Journal
      • Information for Authors
      • Editorial Policies
      • Editorial Board
      • Aims and Scope
      • Abstracting and Indexing
      • Bibliographic Information
      • Archive
    • International Journal of Functional Nutrition
      • International Journal of Functional Nutrition
      • Information for Authors
      • Editorial Policies
      • Editorial Board
      • Aims and Scope
      • Abstracting and Indexing
      • Bibliographic Information
      • Archive
    • International Journal of Epigenetics
      • International Journal of Epigenetics
      • Information for Authors
      • Editorial Policies
      • Editorial Board
      • Aims and Scope
      • Abstracting and Indexing
      • Bibliographic Information
      • Archive
    • Medicine International
      • Medicine International
      • Information for Authors
      • Editorial Policies
      • Editorial Board
      • Aims and Scope
      • Abstracting and Indexing
      • Bibliographic Information
      • Archive
  • Articles
  • Information
    • Information for Authors
    • Information for Reviewers
    • Information for Librarians
    • Information for Advertisers
    • Conferences
  • Language Editing
Spandidos Publications Logo
  • About
    • About Spandidos
    • Aims and Scopes
    • Abstracting and Indexing
    • Editorial Policies
    • Reprints and Permissions
    • Job Opportunities
    • Terms and Conditions
    • Contact
  • Journals
    • All Journals
    • Biomedical Reports
      • Information for Authors
      • Editorial Policies
      • Editorial Board
      • Aims and Scope
      • Abstracting and Indexing
      • Bibliographic Information
      • Archive
    • Experimental and Therapeutic Medicine
      • Information for Authors
      • Editorial Policies
      • Editorial Board
      • Aims and Scope
      • Abstracting and Indexing
      • Bibliographic Information
      • Archive
    • International Journal of Epigenetics
      • Information for Authors
      • Editorial Policies
      • Editorial Board
      • Aims and Scope
      • Abstracting and Indexing
      • Bibliographic Information
      • Archive
    • International Journal of Functional Nutrition
      • Information for Authors
      • Editorial Policies
      • Editorial Board
      • Aims and Scope
      • Abstracting and Indexing
      • Bibliographic Information
      • Archive
    • International Journal of Molecular Medicine
      • Information for Authors
      • Editorial Policies
      • Editorial Board
      • Aims and Scope
      • Abstracting and Indexing
      • Bibliographic Information
      • Archive
    • International Journal of Oncology
      • Information for Authors
      • Editorial Policies
      • Editorial Board
      • Aims and Scope
      • Abstracting and Indexing
      • Bibliographic Information
      • Archive
    • Medicine International
      • Information for Authors
      • Editorial Policies
      • Editorial Board
      • Aims and Scope
      • Abstracting and Indexing
      • Bibliographic Information
      • Archive
    • Molecular and Clinical Oncology
      • Information for Authors
      • Editorial Policies
      • Editorial Board
      • Aims and Scope
      • Abstracting and Indexing
      • Bibliographic Information
      • Archive
    • Molecular Medicine Reports
      • Information for Authors
      • Editorial Policies
      • Editorial Board
      • Aims and Scope
      • Abstracting and Indexing
      • Bibliographic Information
      • Archive
    • Oncology Letters
      • Information for Authors
      • Editorial Policies
      • Editorial Board
      • Aims and Scope
      • Abstracting and Indexing
      • Bibliographic Information
      • Archive
    • Oncology Reports
      • Information for Authors
      • Editorial Policies
      • Editorial Board
      • Aims and Scope
      • Abstracting and Indexing
      • Bibliographic Information
      • Archive
    • World Academy of Sciences Journal
      • Information for Authors
      • Editorial Policies
      • Editorial Board
      • Aims and Scope
      • Abstracting and Indexing
      • Bibliographic Information
      • Archive
  • Articles
  • Information
    • For Authors
    • For Reviewers
    • For Librarians
    • For Advertisers
    • Conferences
  • Language Editing
Login Register Submit
  • This site uses cookies
  • You can change your cookie settings at any time by following the instructions in our Cookie Policy. To find out more, you may read our Privacy Policy.

    I agree
Search articles by DOI, keyword, author or affiliation
Search
Advanced Search
presentation
Oncology Letters
Join Editorial Board Propose a Special Issue
Print ISSN: 1792-1074 Online ISSN: 1792-1082
Journal Cover
April-2026 Volume 31 Issue 4

Full Size Image

Sign up for eToc alerts
Recommend to Library

Journals

International Journal of Molecular Medicine

International Journal of Molecular Medicine

International Journal of Molecular Medicine is an international journal devoted to molecular mechanisms of human disease.

International Journal of Oncology

International Journal of Oncology

International Journal of Oncology is an international journal devoted to oncology research and cancer treatment.

Molecular Medicine Reports

Molecular Medicine Reports

Covers molecular medicine topics such as pharmacology, pathology, genetics, neuroscience, infectious diseases, molecular cardiology, and molecular surgery.

Oncology Reports

Oncology Reports

Oncology Reports is an international journal devoted to fundamental and applied research in Oncology.

Experimental and Therapeutic Medicine

Experimental and Therapeutic Medicine

Experimental and Therapeutic Medicine is an international journal devoted to laboratory and clinical medicine.

Oncology Letters

Oncology Letters

Oncology Letters is an international journal devoted to Experimental and Clinical Oncology.

Biomedical Reports

Biomedical Reports

Explores a wide range of biological and medical fields, including pharmacology, genetics, microbiology, neuroscience, and molecular cardiology.

Molecular and Clinical Oncology

Molecular and Clinical Oncology

International journal addressing all aspects of oncology research, from tumorigenesis and oncogenes to chemotherapy and metastasis.

World Academy of Sciences Journal

World Academy of Sciences Journal

Multidisciplinary open-access journal spanning biochemistry, genetics, neuroscience, environmental health, and synthetic biology.

International Journal of Functional Nutrition

International Journal of Functional Nutrition

Open-access journal combining biochemistry, pharmacology, immunology, and genetics to advance health through functional nutrition.

International Journal of Epigenetics

International Journal of Epigenetics

Publishes open-access research on using epigenetics to advance understanding and treatment of human disease.

Medicine International

Medicine International

An International Open Access Journal Devoted to General Medicine.

Journal Cover
April-2026 Volume 31 Issue 4

Full Size Image

Sign up for eToc alerts
Recommend to Library

  • Article
  • Citations
    • Cite This Article
    • Download Citation
    • Create Citation Alert
    • Remove Citation Alert
    • Cited By
  • Similar Articles
    • Related Articles (in Spandidos Publications)
    • Similar Articles (Google Scholar)
    • Similar Articles (PubMed)
  • Download PDF
  • Download XML
  • View XML
Article

Fatty acid‑induced lipid accumulation promotes radiosensitization in Huh7 hepatocellular carcinoma cells

  • Authors:
    • Haruto Tanaka
    • Yasushi Mariya
    • Satoru Monzen
  • View Affiliations / Copyright

    Affiliations: Department of Radiation Science, Hirosaki University Graduate School of Health Sciences, Hirosaki, Aomori 036‑8564, Japan, Center for Cancer Treatment and Examination, Aomori Rosai Hospital, Hachinohe, Aomori 031‑8551, Japan
  • Article Number: 134
    |
    Published online on: February 11, 2026
       https://doi.org/10.3892/ol.2026.15487
  • Expand metrics +
Metrics: Total Views: 0 (Spandidos Publications: | PMC Statistics: )
Metrics: Total PDF Downloads: 0 (Spandidos Publications: | PMC Statistics: )
Cited By (CrossRef): 0 citations Loading Articles...

This article is mentioned in:


Abstract

 Hepatocellular carcinoma (HCC), a leading cause of cancer‑related mortality, represents a substantial global health burden, and the therapeutic efficacy of radiotherapy remains highly variable among patients with the condition. Metabolic alterations, particularly in lipid metabolism, may modulate radiosensitivity, although the underlying mechanisms are not fully understood. The present study investigated the impact of fatty acid uptake on radiosensitivity in HCC using the Huh7 cell line. Oleic acid (OA), a monounsaturated fatty acid, was used to induce intracellular lipid accumulation. Flow cytometry analyses revealed that OA treatment (1 mM; 18 h) considerably increased lipid content without inducing cytotoxicity. When combined with X‑ray irradiation (10 Gy), OA pretreatment considerably enhanced cell death, as indicated by an increased proportion of propidium iodide‑positive cells. This effect was associated with elevated levels of lipid hydroperoxides and reactive oxygen species, suggesting oxidative stress‑mediated mechanisms. Furthermore, mRNA expression analyses revealed marked upregulation of ChaC glutathione specific γ‑glutamylcyclotransferase 1, a gene involved in glutathione degradation and ferroptosis, in OA‑treated cells. The expression levels of glutathione peroxidase 4 and glutamate‑cysteine ligase catalytic subunit, key antioxidant defense genes, were also upregulated by OA and irradiation. These findings indicate that OA‑induced lipid accumulation sensitized HCC cells to radiation through enhanced oxidative stress and lipid peroxidation. However, as the present study was based on an in vitro model using a single cell line, the potential clinical relevance of these findings remains speculative and requires further validation in in vivo models and clinical studies.

Introduction

Hepatocellular carcinoma (HCC) accounts for approximately 80% of primary liver malignancies, and it is the third-leading cause of cancer-related deaths worldwide (1). Although surgical resection, radiofrequency ablation, systemic therapy, and radiotherapy are available treatment options, patients with advanced-stage HCC face limited therapeutic choices and poor prognoses (2). Recent advancements in high-precision radiation techniques, such as stereotactic body radiation therapy (SBRT), have demonstrated improved local control and survival rates in patients with HCC (3). Consequently, the latest 2025 edition of the Japanese guidelines for HCC now includes radiotherapy as an optional treatment modality, highlighting its growing importance in HCC management (4). However, radiotherapy outcomes vary remarkably among individuals. Notably, the risk factors for HCC have shifted from viral hepatitis (HBV/HCV) to nonviral metabolic diseases, particularly those associated with lipid metabolism abnormalities (5,6). According to multiple studies, HCC etiology influences the treatment response, including the efficacy of radiotherapy; however, the underlying mechanisms remain unclear (7,8). Therefore, elucidating how lipid metabolism affects radiosensitivity in HCC cells is of clinical relevance.

Lipids are essential components of cell membranes and energy metabolism (9). However, excessive lipid accumulation may induce oxidative stress and lipid peroxidation, leading to various forms of cell death (10). Oleic acid (OA), a dietary monounsaturated fatty acid, induces lipid accumulation and oxidative damage in cells (11–13). Nonetheless, its impact on cancer cell radiosensitivity remains poorly understood.

During radiotherapy, nutritional management is essential to maintain treatment continuity and avoid worsening of the patient's condition. Clinical guidelines recommend personalized dietary counseling and the use of oral nutritional supplements to ensure adequate dietary intake (14). Notably, recent studies have reported that ketogenic diets, which are rich in lipids and poor in carbohydrates, can enhance oxidative stress and improve the therapeutic response to radiotherapy in animal models of lung and pancreatic cancer (15,16). These findings underscore the potential role of lipid metabolic status in radiosensitivity modulation.

This study aimed to evaluate, in vitro, the effects of dietary lipid uptake on the therapeutic efficacy of radiotherapy in HCC, using OA to model lipid accumulation. Our ultimate goal is to optimize radiotherapy by incorporating considerations of dietary management and lipid metabolism.

Materials and methods

In vitro cell culture

The human HCC cell line Huh7 was obtained from the RIKEN BioResource Research Center. Cells were cultured in low-glucose Dulbecco's modified Eagle medium (DMEM; FUJIFILM Wako Pure Chemical Corporation) supplemented with 10% heat-inactivated fetal bovine serum (FBS; Japan Bioserum) and 1% penicillin-streptomycin (Thermo Fisher Scientific, Inc.). Cultures were maintained at 37°C in a humidified incubator with 5% CO2 and 95% air. To induce lipid accumulation, Huh7 cells were cultured in low-glucose DMEM supplemented with 5% heat-inactivated FBS and 1% penicillin-streptomycin and treated with OA at concentrations ranging from 0.5 to 2 mM. OA was dissolved in 70% ethanol and added to the medium at the desired final concentrations. Control cells received an equivalent volume of 70% ethanol without OA. OA was dissolved in 70% ethanol, and an equivalent concentration of ethanol was added to all control groups. Ethanol alone did not significantly affect cell viability, lipid accumulation, or oxidative stress parameters under the experimental conditions used.

Exposure to ionizing radiation (IR)

X-ray irradiation was performed using an X-ray generator (MBR-1520R-3; Hitachi Medical Co., Ltd.) operated at 150 kVp and 20 mA, with 0.5-mm aluminum and 0.3-mm copper filters. The source-to-sample distance was set at 45 cm. The delivered dose was measured using a thimble-type ionization chamber dosimeter placed adjacent to the samples during irradiation. The dose rate was 1 Gy/min. The 10 Gy dose was selected as a mechanistic in vitro model to reliably induce oxidative stress and lipid peroxidation, based on prior radiobiological studies and preliminary dose-response experiments, rather than to directly mimic clinical dose regimens.

Cell cycle distribution analysis

Cells were seeded in 35-mm culture dishes (2 ml of medium per dish) and subjected to X-ray irradiation at a dose of 5 Gy. Following irradiation, the cells were incubated for 3, 6, 12, 18, or 24 h. At each time point, cells were harvested and fixed with 70% ethanol precooled to −20°C. After fixation, the cells were treated with RNase I (3.6 µg/ml; Merck KGaA) at 37°C for 20 min in the dark. Propidium iodide (PI; 37 µg/ml) was then added, and DNA content was analyzed immediately by flow cytometry using a Cell Lab Quanta™ SC MPL system (Beckman Coulter, Inc.). The proportions of cells in the Sub-G1, G0/G1, S, and G2/M phases were calculated using Kaluza analysis software (version 2.1; Beckman Coulter, Inc.).

Measurement of lipid accumulation

Intracellular lipid accumulation was quantified using Nile red stain (FUJIFILM Wako Pure Chemical Corporation). A 1 mM stock solution of Nile red was prepared by dissolving the dye in DMSO. To assess time-dependent lipid accumulation, cells were seeded in 60-mm culture dishes (4 ml medium per dish) and treated the following day with 1 mM OA. Cells were incubated for 3, 6, 12, 18, 24, 36, or 48 h. After incubation, cells were harvested, fixed with 4% paraformaldehyde, resuspended in PBS, and stored at −20°C. For measurement, cells were incubated with Nile red at a final concentration of 0.1 µg/ml in PBS at 37°C for 15 min in the dark. Fluorescence intensity was measured by flow cytometry using the Cell Lab Quanta™ SC MPL system (Beckman Coulter, Inc.) and analyzed using Kaluza analysis software (version 2.1; Beckman Coulter, Inc.). To assess concentration-dependent lipid accumulation, cells were similarly seeded in 60-mm dishes and treated the following day with 0.5, 1, or 2 mM OA for 18 h. Cells were then fixed with 4% paraformaldehyde, washed with PBS, and stored at −20°C. Staining and fluorescence measurement were performed as described above.

Measurement of the viable cell number

To evaluate the cytotoxicity of OA, cell viability was assessed using the trypan blue exclusion assay. Cells were collected from the same dishes used in the concentration-dependent lipid accumulation experiments.

Analysis of cell death

Cell death induced by OA treatment or X-ray irradiation was analyzed using direct immunofluorescence-based flow cytometry with the Cell Lab Quanta™ SC MPL system (Beckman Coulter, Inc.). Cells collected using a single pipette were washed twice with Annexin V binding buffer (cat. no. 422201; BioLegend, Inc.), after which they were stained according to the manufacturer's protocol. Fluorescein isothiocyanate (FITC)-conjugated Annexin V (cat. no. 640906; BioLegend, Inc.) and PI (MilliporeSigma) were added to the cell suspension. Fluorescence intensity was quantified by flow cytometry and analyzed using Kaluza analysis software (version 2.1; Beckman Coulter, Inc.).

Measurement of intracellular LOOH levels

Intracellular LOOH levels were measured using Liperfluo staining solution (Dojindo Laboratories, Inc.). Untreated cells or cells pretreated with OA and/or exposed to X-ray irradiation were incubated with 1 µM Liperfluo at 37°C for 30 min in the dark. After staining, cells were collected and analyzed by flow cytometry using the Cell Lab Quanta™ SC MPL system (Beckman Coulter, Inc.). Fluorescence intensity was quantified using Kaluza analysis software (version 2.1; Beckman Coulter, Inc.).

Measurement of intracellular ROS levels

Intracellular ROS levels were measured using the fluorescent probe 2′,7′-dichlorodihydrofluorescein diacetate (DCFH-DA; Dojindo Laboratories, Inc.). Cells were washed twice with Hanks' balanced salt solution (HBSS) and then incubated with a working solution of DCFH-DA at 37°C in a humidified atmosphere of 95% air and 5% CO2 for 30 min. After incubation, cells were washed twice with HBSS and collected. ROS levels were analyzed by flow cytometry using the Cell Lab Quanta™ SC MPL system (Beckman Coulter, Inc.). The excitation and emission wavelengths were set at 488 and 530 nm, respectively.

Analysis of mRNA expression

Total RNA was extracted from cultured cells using the RNeasy® Plus Mini Kit (Qiagen), and RNA concentrations and purity were determined using a NanoDrop spectrophotometer (Thermo Fisher Scientific, Inc.). First-strand complementary DNA (cDNA) was synthesized from total RNA using the ReverTra Ace® qPCR RT Master Mix (Toyobo Co., Ltd.) according to the manufacturer's instructions.

Quantitative PCR was performed using the Power SYBR™ Green PCR Master Mix (Applied Biosystems, Thermo Fisher Scientific) and the SmartCycler® II system (Takara Bio Inc.). Thermal cycling was performed as follows: initial denaturation at 95°C for 10 min, followed by 40 cycles of 95°C for 15 sec and 60°C for 1 min. The relative expression levels of glutamate-cysteine ligase catalytic subunit (GCLC), glutathione peroxidase 4 (GPX4), and ChaC glutathione specific γ-glutamylcyclotransferase 1 (CHAC1) were normalized to those of β-actin (ACTB) and calculated using the 2−ΔΔCq method (17).

Gene-specific primers were designed using Primer3 software and synthesized by Eurofins Genomics. Gene sequences were obtained from the NCBI Gene database (https://www.ncbi.nlm.nih.gov/gene/), and the following accession numbers were used: GCLC (NM_001498.4), GPX4 (NM_002085.5), CHAC1 (NM_024111.6), and ACTB (NM_001101.5) (Table I).

Table I.

Sequences of human GCLC, GPX4, CHAC1 and ACTB quantitative PCR primers.

Table I.

Sequences of human GCLC, GPX4, CHAC1 and ACTB quantitative PCR primers.

Accession numberPrimer namePrimer sequence (5′-3′)
NM_001498.4GCLC forward CATTGATTGTCGCTGGGGAG
GCLC reverse CTGGGCCAGGAGATGATCAA
NM_002085.5GPX4 forward AGAGATCAAAGAGTTCGCCGC
GPX4 reverse TCTTCATCCACTTCCACAGCG
NM_024111.6CHAC1 forward TGTGGTGACGCTCCTTGAAG
CHAC1 reverse GCCTCTCGCACATTCAGGTAC
NM_001101.5ACTB forward GGACTTCGAGCAAGAGATGG
ACTB reverse AGCACTGTGTTGGCGTACAG

[i] GCLC, glutamate-cysteine ligase catalytic subunit; GPX4, glutathione peroxidase 4; CHAC1, ChaC glutathione specific γ-glutamylcyclotransferase 1; ACTB, actin β.

Statistical analysis

All statistical analyses were performed using R software (version 4.4.1; R Foundation for Statistical Computing). For comparisons among multiple groups, one-way analysis of variance (ANOVA) was used, followed by the Tukey-Kramer post hoc test. Normality and homogeneity of variance were confirmed prior to ANOVA. Analyses were applied to datasets including cell cycle distribution, lipid accumulation, cytotoxicity, LOOH levels, ROS levels, and mRNA expression. A P-value of <0.05 was considered statistically significant. All experiments were independently repeated using separate cell cultures (biological replicates). For each biological replicate, measurements were performed in duplicate or triplicate as technical replicates where applicable.

Results

Radiation-induced alteration of cell cycle distribution in Huh7 cells

To investigate the effect of IR on cell cycle progression in HCC cells, Huh7 cells were exposed to 5 Gy X-ray irradiation, and the cell cycle distribution was assessed at 3, 6, 12, 18, and 24 h post-irradiation using PI staining and flow cytometry. A marked accumulation of cells in the G2/M phase was observed at 12 h (37.7±3.5%, P<0.001) and 18 h (35.6±2.0%, P<0.001) compared with the non-irradiated controls (19.5±2.1%) (Fig. 1A). In contrast, no remarkable changes were detected at 3 h or 6 h, whereas a nonsignificant increase was noted at 24 h. Representative histograms of PI-stained cells are shown in Fig. 1B. These findings indicate that Huh7 cells undergo a robust G2/M phase arrest following DNA damage, supporting their use as a reliable in vitro model for studying radiotherapeutic responses. Based on these results, a post-irradiation time point of 12 h was selected for downstream analyses to capture the peak DNA damage response.

Radiation-induced G2/M
arrest in Huh7 cells. (A) Cell cycle distribution of Huh7 cells
following 5 Gy X-ray irradiation. The proportion of cells in the
G2/M phase was determined at 3, 6, 12, 18 and 24 h
post-irradiation using flow cytometry. Data are presented as the
mean ± SD from four independent experiments. *P<0.05,
**P<0.01 and ***P<0.001 vs. non-irradiated control. (B)
Representative histograms of DNA content assessed by PI staining at
each time point. Statistical analysis was performed using one-way
ANOVA followed by the Tukey-Kramer post hoc test.

Figure 1.

Radiation-induced G2/M arrest in Huh7 cells. (A) Cell cycle distribution of Huh7 cells following 5 Gy X-ray irradiation. The proportion of cells in the G2/M phase was determined at 3, 6, 12, 18 and 24 h post-irradiation using flow cytometry. Data are presented as the mean ± SD from four independent experiments. *P<0.05, **P<0.01 and ***P<0.001 vs. non-irradiated control. (B) Representative histograms of DNA content assessed by PI staining at each time point. Statistical analysis was performed using one-way ANOVA followed by the Tukey-Kramer post hoc test.

OA-induced time- and dose-dependent lipid accumulation

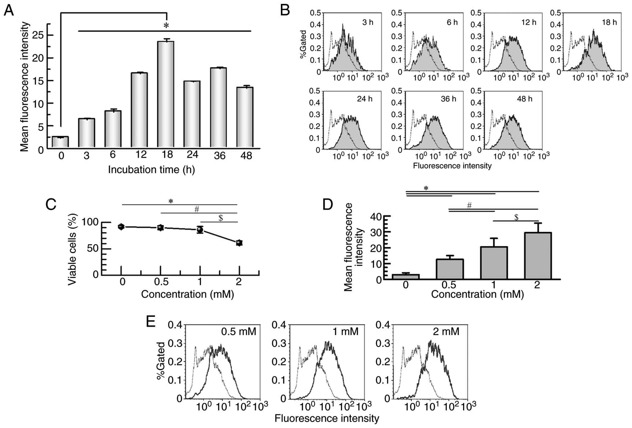
Huh7 cells were treated with 1 mM OA, and intracellular lipid accumulation was assessed at 3, 6, 12, 18, 24, 36, and 48 h using Nile red staining and flow cytometry. Compared to the untreated control (2.9±0.1), OA-treated cells exhibited remarkably increased lipid levels at all time points (3 h: 6.3±0.4; 6 h: 8.0±0.7; 12 h: 16.5±0.3; 18 h: 23.5±0.7; 24 h: 14.7±0.2; 36 h: 17.6±0.3; 48 h: 13.3±0.6; P<0.001 for all) (Fig. 2A and B). The highest lipid accumulation was observed at 18 h. Next, cells were exposed to OA at concentrations of 0.5, 1 or 2 mM for 18 h, and intracellular lipid levels were analyzed. Cell viability was evaluated using the trypan blue exclusion assay under the same conditions. A marked reduction in viability was detected at 2 mM OA (61.2±3.8%) compared with 0 mM (91.9±2.1%), 0.5 mM (90.0±3.6%) and 1 mM (86.1±6.2%) (P<0.001) (Fig. 2C). In addition, a dose-dependent increase in intracellular lipid-associated Nile red fluorescence intensity was observed (0 mM: 3.04; 0.5 mM: 12.7; 1 mM: 20.5; 2 mM: 29.6) (Fig. 2D and E).

OA-induced time- and dose-dependent
lipid accumulation in Huh7 cells. (A) Time-course analysis of
intracellular lipid accumulation following treatment with 1 mM OA.
Lipid content was measured at 3, 6, 12, 18, 24, 36 and 48 h using
Nile red staining and flow cytometry. Data are presented as the
mean ± SD from four independent experiments. *P<0.001 vs.
untreated control (0 h). (B) Representative histograms of Nile red
fluorescence showing a time-dependent increase in lipid
accumulation. The dashed line represents the untreated control (0
h). (C) Quantification of cell viability following 18-h treatment
with 0.5, 1 or 2 mM OA, determined using the trypan blue exclusion
assay, in which viable and non-viable cells were manually counted
under a light microscope using a Bürker-Türk hemocytometer.
Continuous data are presented as the mean ± SD of three independent
experiments. *P<0.001 vs. 0 mM, #P<0.001 vs. 0.5
mM and $P<0.001 vs. 1 mM. (D) Quantification of
intracellular lipid content following 18-h treatment with 0.5, 1 or
2 mM OA. Data are presented as the mean ± SD of three independent
experiments. *P<0.001 vs. 0 mM, #P<0.001 vs. 0.5
mM and $P<0.001 vs. 1 mM. Lipid content was assessed
by Nile red staining. (E) Representative histograms of Nile red
fluorescence showing dose-dependent lipid accumulation. The dashed
line represents the untreated control (0 mM). Statistical analysis
was performed using one-way ANOVA followed by the Tukey-Kramer post
hoc test. OA, oleic acid.

Figure 2.

OA-induced time- and dose-dependent lipid accumulation in Huh7 cells. (A) Time-course analysis of intracellular lipid accumulation following treatment with 1 mM OA. Lipid content was measured at 3, 6, 12, 18, 24, 36 and 48 h using Nile red staining and flow cytometry. Data are presented as the mean ± SD from four independent experiments. *P<0.001 vs. untreated control (0 h). (B) Representative histograms of Nile red fluorescence showing a time-dependent increase in lipid accumulation. The dashed line represents the untreated control (0 h). (C) Quantification of cell viability following 18-h treatment with 0.5, 1 or 2 mM OA, determined using the trypan blue exclusion assay, in which viable and non-viable cells were manually counted under a light microscope using a Bürker-Türk hemocytometer. Continuous data are presented as the mean ± SD of three independent experiments. *P<0.001 vs. 0 mM, #P<0.001 vs. 0.5 mM and $P<0.001 vs. 1 mM. (D) Quantification of intracellular lipid content following 18-h treatment with 0.5, 1 or 2 mM OA. Data are presented as the mean ± SD of three independent experiments. *P<0.001 vs. 0 mM, #P<0.001 vs. 0.5 mM and $P<0.001 vs. 1 mM. Lipid content was assessed by Nile red staining. (E) Representative histograms of Nile red fluorescence showing dose-dependent lipid accumulation. The dashed line represents the untreated control (0 mM). Statistical analysis was performed using one-way ANOVA followed by the Tukey-Kramer post hoc test. OA, oleic acid.

Cytotoxic effect of OA in Huh7 cells

To further assess the cytotoxicity of OA, Huh7 cells were treated with 0.5, 0.75, 1, or 2 mM OA for 18 h, followed by annexin V/PI double staining and flow cytometry. A remarkable increase in the proportion of PI-positive (necrotic/late apoptotic) cells was observed only in the 2-mM group (50.0±17.1%) compared to the untreated control group (18.2±8.0%, P<0.05). No statistically significant differences were detected in the 0.5-mM (10.8±6.0%), 0.75-mM (20.6±6.8%), or 1-mM (26.8±10.1%) groups (Fig. 3). These results confirm that 1 mM OA does not induce substantial cytotoxicity, indicating its suitability for use as a sublethal dose for subsequent mechanistic studies.

Cytotoxic effect of OA in Huh7 cells.
(A) Quantification of PI-positive cells following 18-h treatment
with 0.5, 0.75, 1 or 2 mM OA using annexin V/PI staining and flow
cytometry. Continuous data are presented as the mean ± SD from
three independent experiments. *P<0.05 and **P<0.01 as
indicated. (B) Representative flow cytometry plots illustrating
annexin V and PI staining profiles across different OA
concentrations. Statistical analysis was performed using one-way
ANOVA followed by the Tukey-Kramer post hoc test. OA, oleic
acid.

Figure 3.

Cytotoxic effect of OA in Huh7 cells. (A) Quantification of PI-positive cells following 18-h treatment with 0.5, 0.75, 1 or 2 mM OA using annexin V/PI staining and flow cytometry. Continuous data are presented as the mean ± SD from three independent experiments. *P<0.05 and **P<0.01 as indicated. (B) Representative flow cytometry plots illustrating annexin V and PI staining profiles across different OA concentrations. Statistical analysis was performed using one-way ANOVA followed by the Tukey-Kramer post hoc test. OA, oleic acid.

OA enhances radiation-induced cell death

To investigate whether OA-induced lipid accumulation enhances the cytotoxic effect of ionizing radiation (IR), Huh7 cells were pretreated with 1 mM OA for 18 h prior to X-ray irradiation at doses ranging from 1 to 10 Gy. Cell death was assessed 12 h post-irradiation using annexin V/PI staining and flow cytometry. At 10 Gy, the proportion of PI-positive cells was remarkably higher in the OA-pretreated group (17.9±7.8%) than in the IR-only group (10.7±0.8%, P<0.05), indicating enhanced cell membrane damage (Fig. 4A). No remarkable differences were observed at lower radiation doses. These findings suggest that OA-induced lipid accumulation sensitizes Huh7 cells to radiation-induced cell death in a dose-dependent manner, particularly at higher radiation doses. The 10-Gy dose was selected for subsequent mechanistic analyses because a significant increase in PI-positive cells was observed only at this dose when OA pretreatment was combined with irradiation, compared with irradiation alone (Fig. 4A and B). In addition, previous in vitro radiobiology studies have commonly employed single high-dose irradiation to robustly induce oxidative stress and lipid peroxidation, facilitating mechanistic evaluation of radiation-induced cell death pathways (18,19).

OA enhances radiation-induced cell
death in Huh7 cells. (A) Quantification of PI-positive cells
following 1–10 Gy X-ray irradiation with or without OA pretreatment
(1 mM for 18 h). Cell death was assessed by annexin V/PI staining
12 h post-irradiation. Continuous data are presented as the mean ±
SD from eight independent experiments. *P<0.05 vs. 10 Gy without
OA. (B) Representative flow cytometry plots of annexin V and PI
staining in irradiated cells with or without OA pretreatment.
Statistical analysis was performed using one-way ANOVA followed by
the Tukey-Kramer post hoc test. OA, oleic acid.

Figure 4.

OA enhances radiation-induced cell death in Huh7 cells. (A) Quantification of PI-positive cells following 1–10 Gy X-ray irradiation with or without OA pretreatment (1 mM for 18 h). Cell death was assessed by annexin V/PI staining 12 h post-irradiation. Continuous data are presented as the mean ± SD from eight independent experiments. *P<0.05 vs. 10 Gy without OA. (B) Representative flow cytometry plots of annexin V and PI staining in irradiated cells with or without OA pretreatment. Statistical analysis was performed using one-way ANOVA followed by the Tukey-Kramer post hoc test. OA, oleic acid.

OA augments oxidative stress and lipid peroxidation after IR exposure

To elucidate the mechanism underlying OA-mediated radiosensitization, we measured the levels of intracellular oxidative stress markers, including LOOH and ROS. LOOH levels, assessed by Liperfluo staining, were not remarkably altered by OA treatment alone (473.3±14.9) compared to the untreated control. In contrast, 10 Gy X-ray irradiation remarkably increased LOOH levels (487.5±31.6, P<0.05). Notably, OA pretreatment combined with 10 Gy irradiation further elevated LOOH accumulation (541.4±2.1, P<0.05 vs. 10 Gy alone) (Fig. 5A). These findings indicate that OA treatment augments radiation-induced lipid peroxidation. Moreover, ROS levels were remarkably increased by OA alone (42.0±10.3) compared to control (24.1±8.2, P<0.05), as presented in Fig. 6.

OA enhances radiation-induced lipid
peroxidation in Huh7 cells. (A) Quantification of intracellular
LOOH using Liperfluo staining following treatment with OA (1 mM; 18
h), 10 Gy X-ray irradiation or both. LOOH levels were measured 12 h
post-irradiation by flow cytometry. Continuous data are presented
as the mean ± SD from six independent experiments. *P<0.05,
**P<0.01 and ***P<0.001 as indicated. (B) Representative
histograms of Liperfluo fluorescence intensity depicting the LOOH
distribution across treatment groups. Statistical analysis was
performed using one-way ANOVA followed by the Tukey-Kramer post hoc
test. LOOH, lipid hydroperoxides; OA, oleic acid.

Figure 5.

OA enhances radiation-induced lipid peroxidation in Huh7 cells. (A) Quantification of intracellular LOOH using Liperfluo staining following treatment with OA (1 mM; 18 h), 10 Gy X-ray irradiation or both. LOOH levels were measured 12 h post-irradiation by flow cytometry. Continuous data are presented as the mean ± SD from six independent experiments. *P<0.05, **P<0.01 and ***P<0.001 as indicated. (B) Representative histograms of Liperfluo fluorescence intensity depicting the LOOH distribution across treatment groups. Statistical analysis was performed using one-way ANOVA followed by the Tukey-Kramer post hoc test. LOOH, lipid hydroperoxides; OA, oleic acid.

OA increases intracellular ROS levels
in Huh7 cells. (A) Quantification of ROS levels following treatment
with OA (1 mM; 18 h), 10 Gy X-ray irradiation or both. ROS levels
were measured using the DCFH-DA fluorescent probe and analyzed by
flow cytometry 12 h post-irradiation. Continuous data are presented
as the mean ± SD of six independent experiments. *P<0.05 vs.
untreated control. (B) Representative histograms of DCFH-DA
fluorescence intensity showing the ROS distribution across
treatment groups. Statistical analysis was performed using one-way
ANOVA followed by the Tukey-Kramer post hoc test. OA, oleic acid;
ROS, reactive oxygen species; DCFH-DA,
2′,7′-dichlorodihydrofluorescein diacetate.

Figure 6.

OA increases intracellular ROS levels in Huh7 cells. (A) Quantification of ROS levels following treatment with OA (1 mM; 18 h), 10 Gy X-ray irradiation or both. ROS levels were measured using the DCFH-DA fluorescent probe and analyzed by flow cytometry 12 h post-irradiation. Continuous data are presented as the mean ± SD of six independent experiments. *P<0.05 vs. untreated control. (B) Representative histograms of DCFH-DA fluorescence intensity showing the ROS distribution across treatment groups. Statistical analysis was performed using one-way ANOVA followed by the Tukey-Kramer post hoc test. OA, oleic acid; ROS, reactive oxygen species; DCFH-DA, 2′,7′-dichlorodihydrofluorescein diacetate.

Modulation of oxidative stress-related gene expression by OA and IR

To further elucidate the molecular mechanisms underlying OA-mediated radiosensitization, we analyzed the expression of key oxidative stress-related genes: GCLC, GPX4, and CHAC1. Irradiation alone remarkably upregulated GCLC expression (2.5±1.0-fold, P<0.05), whereas OA administration alone had no statistically significant effect. The combination of OA and irradiation did not further increase the GCLC expression beyond that induced by irradiation alone (2.2±0.4-fold, P<0.05) (Fig. 7A). In contrast, GPX4 expression was remarkably upregulated in all treatment groups-OA alone (2.4±0.1, P<0.01), IR alone (2.3±0.8, P<0.05), and the OA + IR combination (2.8±0.5, P<0.01) (Fig. 7B). Notably, the levels of CHAC1, a glutathione-degrading enzyme and marker of ferroptosis, were markedly induced by OA treatment alone (4.1±0.6-fold, P<0.01) and further elevated in the OA + IR group (6.8±1.4-fold, P<0.001); however, it was not affected by IR alone (Fig. 7C). These transcriptional changes suggest that OA enhances radiation-induced oxidative stress and may contribute to ferroptosis-related signaling pathways.

Modulation of oxidative
stress-related gene expression by OA and irradiation in Huh7 cells.
Relative mRNA expression levels of (A) GCLC, (B) GPX4
and (C) CHAC1 in Huh7 cells treated with OA (1 mM; 18 h),
X-ray irradiation (10 Gy) or their combination. Gene expression was
quantified by reverse transcription-quantitative PCR and normalized
to ACTB using the 2−ΔΔCq method. Continuous data
are presented as the mean ± SD of three independent experiments.
Statistical analysis was performed using one-way ANOVA followed by
the Tukey-Kramer post hoc test. *P<0.05, **P<0.01 and
***P<0.001 as indicated. CHAC1, ChaC glutathione specific
γ-glutamylcyclotransferase 1; GCLC, glutamate-cysteine
ligase catalytic subunit; GPX4, glutathione peroxidase 4;
OA, oleic acid.

Figure 7.

Modulation of oxidative stress-related gene expression by OA and irradiation in Huh7 cells. Relative mRNA expression levels of (A) GCLC, (B) GPX4 and (C) CHAC1 in Huh7 cells treated with OA (1 mM; 18 h), X-ray irradiation (10 Gy) or their combination. Gene expression was quantified by reverse transcription-quantitative PCR and normalized to ACTB using the 2−ΔΔCq method. Continuous data are presented as the mean ± SD of three independent experiments. Statistical analysis was performed using one-way ANOVA followed by the Tukey-Kramer post hoc test. *P<0.05, **P<0.01 and ***P<0.001 as indicated. CHAC1, ChaC glutathione specific γ-glutamylcyclotransferase 1; GCLC, glutamate-cysteine ligase catalytic subunit; GPX4, glutathione peroxidase 4; OA, oleic acid.

Discussion

In this study, we established an in vitro model using Huh7 HCC cells and OA, a monounsaturated fatty acid, to investigate how lipid accumulation affects radiosensitivity. OA pretreatment at 1 mM for 18 h (resulting in maximal lipid accumulation without overt cytotoxicity) followed by 10 Gy X-ray irradiation remarkably increased the proportion of PI-positive cells and intracellular LOOH compared to radiation alone. These findings indicate that OA enhances radiation-induced cell death via additive effects on oxidative membrane damage.

IR primarily targets nuclear DNA and can induce cell cycle arrest and apoptosis, particularly at the G2/M checkpoint, which is known to be the most radiosensitive phase (20,21). In our experiments, a marked accumulation of Huh7 cells in the G2/M phase was observed 12 h post-irradiation, validating this time point as optimal for subsequent analyses.

OA and other long-chain fatty acids, such as palmitic acid, have been widely used in in vitro lipid metabolism studies. Previous studies have demonstrated that fatty acid treatment at 0.5–2 mM concentrations for 12–24 h induces lipid accumulation without affecting viability up to 1 mM (22–24). Consistent with this, we demonstrated that administration of 1 mM OA for 18 h maximized lipid accumulation in Huh7 cells without inducing cytotoxicity, as confirmed by Nile red staining and annexin V/PI analyses.

Notably, while the number of annexin V-positive cells (a marker of early apoptosis) was not remarkably increased, those of PI-positive cells were elevated upon OA + IR co-treatment, suggesting enhanced necrotic or non-apoptotic cell death. OA treatment alone also remarkably increased intracellular ROS levels, consistent with prior findings that OA promotes oxidative stress in hepatic cells (25). These results collectively imply that OA may sensitize HCC cells to IR-induced necrotic cell death via oxidative membrane damage and lipid peroxidation. Ionizing radiation is also known to activate inflammation-associated signaling pathways, including NF-κB-dependent and cytokine-mediated responses, which can indirectly amplify intracellular oxidative stress through enhanced ROS generation. Although inflammatory mediators were not directly assessed in the present study, the observed increase in ROS and lipid peroxidation following OA pretreatment and irradiation is consistent with inflammation-associated redox dysregulation reported in previous radiobiological studies (18,21). These considerations suggest that inflammatory signaling may indirectly contribute to oxidative stress amplification under lipid-rich conditions.

In this context, the potential involvement of lipid oxidation-related receptors, such as lectin-like oxidized low-density lipoprotein receptor-1 (LOX-1), warrants consideration. LOX-1 has been reported to mediate inflammatory and oxidative responses to oxidized lipids, particularly in immune and vascular cells, and its deficiency attenuates inflammation-associated tissue damage in experimental models (26). However, in the present in vitro system using Huh7 cells, lipid peroxidation is most likely driven by radiation-induced non-enzymatic oxidative reactions rather than receptor-mediated uptake of oxidized lipoproteins. As LOX-1 expression or ox-LDL signaling was not examined in this study, its involvement remains speculative. Future studies may clarify whether LOX-1-related pathways contribute to radiation-induced oxidative stress under lipid-rich conditions in HCC.

To further elucidate the underlying mechanism, we evaluated the expression of oxidative stress-related genes. GCLC expression was upregulated by IR but not by OA, whereas that of GPX4 was upregulated by both OA and IR. Importantly, the expression of CHAC1 (a gene associated with glutathione degradation and ferroptosis) was remarkably induced by OA alone and further elevated by the combination of OA + IR; however, it was not induced by IR alone (27,28). These results suggest that OA may disrupt redox homeostasis by promoting glutathione consumption and degradation, thereby impairing the cellular antioxidant defense.

GPX4 requires reduced glutathione (GSH) as a cofactor to detoxify lipid peroxides such as LOOH. The depletion of GSH via CHAC1-mediated degradation or ROS-driven consumption can lead to ferroptotic-like cell death (18). Thus, the observed upregulation of CHAC1 expression and the increase in LOOH in OA + IR-treated cells indicate that ferroptosis-related signaling may contribute to the enhanced radiosensitivity (19). Consistently, Ye et al (29) demonstrated that radiation-induced lipid peroxidation triggers ferroptosis and synergizes with ferroptosis inducers, further supporting the concept that ferroptotic signaling underlies radiation-enhanced oxidative damage.

A major limitation of this study is the lack of functional validation via knockdown or overexpression of key regulators such as CHAC1 and GPX4. Furthermore, intracellular GSH levels and GPX4 enzymatic activity were not directly measured. In addition, the present findings are derived from a single HCC cell line (Huh7) and an in vitro experimental system. The absence of in vivo models or patient-derived samples limits the generalizability of these results. Future studies employing multiple HCC cell lines, animal models, and clinically relevant systems will be necessary to validate the broader relevance of lipid-induced radiosensitization and its potential translational implications.

Despite these limitations, the present study provides novel evidence that OA-induced lipid accumulation enhances HCC cell radiosensitivity by amplifying oxidative stress and lipid peroxidation. Importantly, OA-induced lipid accumulation alone is unlikely to be sufficient to determine radiosensitivity, and its effects become evident primarily in the context of ionizing radiation-induced oxidative stress. Thus, modulation of lipid metabolism should be regarded as a potential adjunctive factor rather than an independent therapeutic strategy. In addition, validation using multiple hepatocellular carcinoma cell lines with distinct metabolic characteristics will be required to determine the generalizability of the present findings. Further validation using in vivo models and clinical studies will be required before any translational or clinical implications can be considered.

Acknowledgements

Not applicable.

Funding

The present study was supported by JSPS KAKENHI, Grants-in-Aid for Scientific Research (B) (grant no. 21H02861/23K21419), Grant-in-Aid for Challenging Research (grant no. 25K22722) and Takeda Science Foundation 2023.

Availability of data and materials

The data generated in the present study are included in the figures and/or tables of this article.

Authors' contributions

HT, YM and SM designed the study, prepared the manuscript draft, and substantively participated in the manuscript revision. HT and SM analyzed all biological data. YM and SM supervised the study, critically reviewed the manuscript, and provided final approval for the version to be submitted and published. HT, YM and SM confirm the authenticity of all the raw data. All authors have read and approved the final version of the manuscript.

Ethics approval and consent to participate

Not applicable.

Patient consent for publication

Not applicable.

Competing interests

The authors declare that they have no competing interests.

References

1 

Bray F, Laversanne M, Sung H, Ferlay J, Siegel RL, Soerjomataram I and Jemal A: Global cancer statistics 2022: GLOBOCAN estimates of incidence and mortality worldwide for 36 cancers in 185 countries. CA Cancer J Clin. 74:229–263. 2024.PubMed/NCBI

2 

Reig M, Forner A, Rimola J, Ferrer-Fàbrega J, Burrel M, Garcia-Criado Á, Kelley RK, Galle PR, Mazzaferro V, Salem R, et al: BCLC strategy for prognosis prediction and treatment recommendation: The 2022 update. J Hepatol. 76:681–693. 2022. View Article : Google Scholar : PubMed/NCBI

3 

Kimura T, Fujiwara T, Kameoka T, Adachi Y and Kariya S: The current role of stereotactic body radiation therapy (SBRT) in hepatocellular carcinoma (HCC). Cancers (Basel). 14:43832022. View Article : Google Scholar : PubMed/NCBI

4 

The Japan Society of Hepatology (ed), . Clinical Practice Guidelines for Hepatocellular Carcinoma 2025. 6th Edition. Kanehara & Co., Ltd.; Tokyo, Japan: pp. 902025, (In Japanese).

5 

Younossi ZM, Golabi P, Paik JM, Henry A, Van Dongen C and Henry L: The global epidemiology of nonalcoholic fatty liver disease (NAFLD) and nonalcoholic steatohepatitis (NASH): A systematic review. Hepatology. 77:1335–1347. 2023. View Article : Google Scholar : PubMed/NCBI

6 

Toh MR, Wong EYT, Wong SH, Ng AWT, Loo LH, Chow PK and Ngeow J: Global epidemiology and genetics of hepatocellular carcinoma. Gastroenterology. 164:766–782. 2023. View Article : Google Scholar : PubMed/NCBI

7 

Pfister D, Núñez NG, Pinyol R, Govaere O, Pinter M, Szydlowska M, Gupta R, Qiu M, Deczkowska A, Weiner A, et al: NASH limits anti-tumour surveillance in immunotherapy-treated HCC. Nature. 592:450–456. 2021. View Article : Google Scholar : PubMed/NCBI

8 

Shimose S, Hiraoka A, Casadei-Gardini A, Tsutsumi T, Nakano D, Iwamoto H, Tada F, Rimini M, Tanaka M, Torimura T, et al: The beneficial impact of metabolic dysfunction-associated fatty liver disease on lenvatinib treatment in patients with non-viral hepatocellular carcinoma. Hepatol Res. 53:104–115. 2023. View Article : Google Scholar : PubMed/NCBI

9 

Bian X, Liu R, Meng Y, Xing D, Xu D and Lu Z: Lipid metabolism and cancer. J Exp Med. 218:e202016062021. View Article : Google Scholar : PubMed/NCBI

10 

Martin-Perez M, Urdiroz-Urricelqui U, Bigas C and Benitah SA: The role of lipids in cancer progression and metastasis. Cell Metab. 34:1675–1699. 2022. View Article : Google Scholar : PubMed/NCBI

11 

Li J, Wang T, Liu P, Yang F, Wang X, Zheng W and Sun W: Hesperetin ameliorates hepatic oxidative stress and inflammation via the PI3K/AKT-Nrf2-ARE pathway in oleic acid-induced HepG2 cells and a rat model of high-fat diet-induced NAFLD. Food Funct. 12:3898–3918. 2021. View Article : Google Scholar : PubMed/NCBI

12 

Yang Y, Chen J, Gao Q, Shan X, Wang J and Lv Z: Study on the attenuated effect of Ginkgolide B on ferroptosis in high fat diet induced nonalcoholic fatty liver disease. Toxicology. 445:1525992020. View Article : Google Scholar : PubMed/NCBI

13 

Zhang J, Zhang SD, Wang P, Guo N, Wang W, Yao LP, Yang Q, Efferth T, Jiao J and Fu YJ: Pinolenic acid ameliorates oleic acid-induced lipogenesis and oxidative stress via AMPK/SIRT1 signaling pathway in HepG2 cells. Eur J Pharmacol. 861:1726182019. View Article : Google Scholar : PubMed/NCBI

14 

Muscaritoli M, Arends J, Bachmann P, Baracos V, Barthelemy N, Bertz H, Bozzetti F, Hütterer E, Isenring E, Kaasa S, et al: ESPEN practical guideline: Clinical nutrition in cancer. Clin Nutr. 40:2898–2913. 2021. View Article : Google Scholar : PubMed/NCBI

15 

Allen BG, Bhatia SK, Buatti JM, Brandt KE, Lindholm KE, Button AM, Szweda LI, Smith BJ, Spitz DR and Fath MA: Ketogenic diets enhance oxidative stress and radio-chemo-therapy responses in lung cancer xenografts. Clin Cancer Res. 19:3905–3913. 2013. View Article : Google Scholar : PubMed/NCBI

16 

Zahra A, Fath MA, Opat E, Mapuskar KA, Bhatia SK, Ma DC, Rodman SN III, Snyders TP, Chenard CA, Eichenberger-Gilmore JM, et al: Consuming a ketogenic diet while receiving radiation and chemotherapy for locally advanced lung cancer and pancreatic cancer: The University of Iowa experience of two phase 1 clinical trials. Radiat Res. 187:743–754. 2017. View Article : Google Scholar : PubMed/NCBI

17 

Livak KJ and Schmittgen TD: Analysis of relative gene expression data using real-time quantitative PCR and the 2(−Delta Delta C(T)) method. Methods. 25:402–408. 2001. View Article : Google Scholar : PubMed/NCBI

18 

Chen Z, Tian R, She Z, Cai J and Li H: Role of oxidative stress in the pathogenesis of nonalcoholic fatty liver disease. Free Radic Biol Med. 152:116–141. 2020. View Article : Google Scholar : PubMed/NCBI

19 

Ursini F and Maiorino M: Lipid peroxidation and ferroptosis: The role of GSH and GPx4. Free Radic Biol Med. 152:175–185. 2020. View Article : Google Scholar : PubMed/NCBI

20 

Verheij M: Clinical biomarkers and imaging for radiotherapy-induced cell death. Cancer Metastasis Rev. 27:471–480. 2008. View Article : Google Scholar : PubMed/NCBI

21 

Matt S and Hofmann TG: The DNA damage-induced cell death response: A roadmap to kill cancer cells. Cell Mol Life Sci. 73:2829–2850. 2016. View Article : Google Scholar : PubMed/NCBI

22 

Listenberger LL, Han X, Lewis SE, Cases S, Farese RV Jr, Ory DS and Schaffer JE: Triglyceride accumulation protects against fatty acid-induced lipotoxicity. Proc Natl Acad Sci USA. 100:3077–3082. 2023. View Article : Google Scholar

23 

Ricchi M, Odoardi MR, Carulli L, Anzivino C, Ballestri S, Pinetti A, Fantoni LI, Marra F, Bertolotti M, Banni S, et al: Differential effect of oleic and palmitic acid on lipid accumulation and apoptosis in cultured hepatocytes. J Gastroenterol Hepatol. 24:830–840. 2009. View Article : Google Scholar : PubMed/NCBI

24 

Wang Y, Chen C, Chen J, Sang T, Peng H, Lin X, Zhao Q, Chen S, Eling T and Wang X: Overexpression of NAG-1/GDF15 prevents hepatic steatosis through inhibiting oxidative stress-mediated dsDNA release and AIM2 inflammasome activation. Redox Biol. 52:1023222022. View Article : Google Scholar : PubMed/NCBI

25 

Sgonc R and Gruber J: Apoptosis detection: An overview. Exp Gerontol. 33:525–533. 1998. View Article : Google Scholar : PubMed/NCBI

26 

Hashimoto K, Oda Y, Nakagawa K, Ikeda T, Ohtani K and Akagi M: LOX-1 deficient mice show resistance to zymosan-induced arthritis. Eur J Histochem. 62:28472018.PubMed/NCBI

27 

Balachander GJ, Subramanian S and Ilango K: Rosmarinic acid attenuates hepatic steatosis by modulating ER stress and autophagy in oleic acid-induced HepG2 cells. RSC Adv. 8:26656–26663. 2018. View Article : Google Scholar : PubMed/NCBI

28 

Li JY, Ren C, Wang LX, Yao RQ, Dong N, Wu Y, Tian YP and Yao YM: Sestrin2 protects dendrite cells against ferroptosis induced by sepsis. Cell Death Dis. 12:8342021. View Article : Google Scholar : PubMed/NCBI

29 

Ye LF, Chaudhary KR, Zandkarimi F, Harken AD, Kinslow CJ, Upadhyayula PS, Dovas A, Higgins DM, Tan H, Zhang Y, et al: Radiation-induced lipid peroxidation triggers ferroptosis and synergizes with ferroptosis inducers. ACS Chem Biol. 15:469–484. 2020. View Article : Google Scholar : PubMed/NCBI

Related Articles

  • Abstract
  • View
  • Download
  • Twitter
Copy and paste a formatted citation
Spandidos Publications style
Tanaka H, Mariya Y and Monzen S: <p>Fatty acid‑induced lipid accumulation promotes radiosensitization in Huh7 hepatocellular carcinoma cells</p>. Oncol Lett 31: 134, 2026.
APA
Tanaka, H., Mariya, Y., & Monzen, S. (2026). <p>Fatty acid‑induced lipid accumulation promotes radiosensitization in Huh7 hepatocellular carcinoma cells</p>. Oncology Letters, 31, 134. https://doi.org/10.3892/ol.2026.15487
MLA
Tanaka, H., Mariya, Y., Monzen, S."<p>Fatty acid‑induced lipid accumulation promotes radiosensitization in Huh7 hepatocellular carcinoma cells</p>". Oncology Letters 31.4 (2026): 134.
Chicago
Tanaka, H., Mariya, Y., Monzen, S."<p>Fatty acid‑induced lipid accumulation promotes radiosensitization in Huh7 hepatocellular carcinoma cells</p>". Oncology Letters 31, no. 4 (2026): 134. https://doi.org/10.3892/ol.2026.15487
Copy and paste a formatted citation
x
Spandidos Publications style
Tanaka H, Mariya Y and Monzen S: <p>Fatty acid‑induced lipid accumulation promotes radiosensitization in Huh7 hepatocellular carcinoma cells</p>. Oncol Lett 31: 134, 2026.
APA
Tanaka, H., Mariya, Y., & Monzen, S. (2026). <p>Fatty acid‑induced lipid accumulation promotes radiosensitization in Huh7 hepatocellular carcinoma cells</p>. Oncology Letters, 31, 134. https://doi.org/10.3892/ol.2026.15487
MLA
Tanaka, H., Mariya, Y., Monzen, S."<p>Fatty acid‑induced lipid accumulation promotes radiosensitization in Huh7 hepatocellular carcinoma cells</p>". Oncology Letters 31.4 (2026): 134.
Chicago
Tanaka, H., Mariya, Y., Monzen, S."<p>Fatty acid‑induced lipid accumulation promotes radiosensitization in Huh7 hepatocellular carcinoma cells</p>". Oncology Letters 31, no. 4 (2026): 134. https://doi.org/10.3892/ol.2026.15487
Follow us
  • Twitter
  • LinkedIn
  • Facebook
About
  • Spandidos Publications
  • Careers
  • Cookie Policy
  • Privacy Policy
How can we help?
  • Help
  • Live Chat
  • Contact
  • Email to our Support Team