Spandidos Publications Logo
  • About
    • About Spandidos
    • Aims and Scopes
    • Abstracting and Indexing
    • Editorial Policies
    • Reprints and Permissions
    • Job Opportunities
    • Terms and Conditions
    • Contact
  • Journals
    • All Journals
    • Oncology Letters
      • Oncology Letters
      • Information for Authors
      • Editorial Policies
      • Editorial Board
      • Aims and Scope
      • Abstracting and Indexing
      • Bibliographic Information
      • Archive
    • International Journal of Oncology
      • International Journal of Oncology
      • Information for Authors
      • Editorial Policies
      • Editorial Board
      • Aims and Scope
      • Abstracting and Indexing
      • Bibliographic Information
      • Archive
    • Molecular and Clinical Oncology
      • Molecular and Clinical Oncology
      • Information for Authors
      • Editorial Policies
      • Editorial Board
      • Aims and Scope
      • Abstracting and Indexing
      • Bibliographic Information
      • Archive
    • Experimental and Therapeutic Medicine
      • Experimental and Therapeutic Medicine
      • Information for Authors
      • Editorial Policies
      • Editorial Board
      • Aims and Scope
      • Abstracting and Indexing
      • Bibliographic Information
      • Archive
    • International Journal of Molecular Medicine
      • International Journal of Molecular Medicine
      • Information for Authors
      • Editorial Policies
      • Editorial Board
      • Aims and Scope
      • Abstracting and Indexing
      • Bibliographic Information
      • Archive
    • Biomedical Reports
      • Biomedical Reports
      • Information for Authors
      • Editorial Policies
      • Editorial Board
      • Aims and Scope
      • Abstracting and Indexing
      • Bibliographic Information
      • Archive
    • Oncology Reports
      • Oncology Reports
      • Information for Authors
      • Editorial Policies
      • Editorial Board
      • Aims and Scope
      • Abstracting and Indexing
      • Bibliographic Information
      • Archive
    • Molecular Medicine Reports
      • Molecular Medicine Reports
      • Information for Authors
      • Editorial Policies
      • Editorial Board
      • Aims and Scope
      • Abstracting and Indexing
      • Bibliographic Information
      • Archive
    • World Academy of Sciences Journal
      • World Academy of Sciences Journal
      • Information for Authors
      • Editorial Policies
      • Editorial Board
      • Aims and Scope
      • Abstracting and Indexing
      • Bibliographic Information
      • Archive
    • International Journal of Functional Nutrition
      • International Journal of Functional Nutrition
      • Information for Authors
      • Editorial Policies
      • Editorial Board
      • Aims and Scope
      • Abstracting and Indexing
      • Bibliographic Information
      • Archive
    • International Journal of Epigenetics
      • International Journal of Epigenetics
      • Information for Authors
      • Editorial Policies
      • Editorial Board
      • Aims and Scope
      • Abstracting and Indexing
      • Bibliographic Information
      • Archive
    • Medicine International
      • Medicine International
      • Information for Authors
      • Editorial Policies
      • Editorial Board
      • Aims and Scope
      • Abstracting and Indexing
      • Bibliographic Information
      • Archive
  • Articles
  • Information
    • Information for Authors
    • Information for Reviewers
    • Information for Librarians
    • Information for Advertisers
    • Conferences
  • Language Editing
Spandidos Publications Logo
  • About
    • About Spandidos
    • Aims and Scopes
    • Abstracting and Indexing
    • Editorial Policies
    • Reprints and Permissions
    • Job Opportunities
    • Terms and Conditions
    • Contact
  • Journals
    • All Journals
    • Biomedical Reports
      • Information for Authors
      • Editorial Policies
      • Editorial Board
      • Aims and Scope
      • Abstracting and Indexing
      • Bibliographic Information
      • Archive
    • Experimental and Therapeutic Medicine
      • Information for Authors
      • Editorial Policies
      • Editorial Board
      • Aims and Scope
      • Abstracting and Indexing
      • Bibliographic Information
      • Archive
    • International Journal of Epigenetics
      • Information for Authors
      • Editorial Policies
      • Editorial Board
      • Aims and Scope
      • Abstracting and Indexing
      • Bibliographic Information
      • Archive
    • International Journal of Functional Nutrition
      • Information for Authors
      • Editorial Policies
      • Editorial Board
      • Aims and Scope
      • Abstracting and Indexing
      • Bibliographic Information
      • Archive
    • International Journal of Molecular Medicine
      • Information for Authors
      • Editorial Policies
      • Editorial Board
      • Aims and Scope
      • Abstracting and Indexing
      • Bibliographic Information
      • Archive
    • International Journal of Oncology
      • Information for Authors
      • Editorial Policies
      • Editorial Board
      • Aims and Scope
      • Abstracting and Indexing
      • Bibliographic Information
      • Archive
    • Medicine International
      • Information for Authors
      • Editorial Policies
      • Editorial Board
      • Aims and Scope
      • Abstracting and Indexing
      • Bibliographic Information
      • Archive
    • Molecular and Clinical Oncology
      • Information for Authors
      • Editorial Policies
      • Editorial Board
      • Aims and Scope
      • Abstracting and Indexing
      • Bibliographic Information
      • Archive
    • Molecular Medicine Reports
      • Information for Authors
      • Editorial Policies
      • Editorial Board
      • Aims and Scope
      • Abstracting and Indexing
      • Bibliographic Information
      • Archive
    • Oncology Letters
      • Information for Authors
      • Editorial Policies
      • Editorial Board
      • Aims and Scope
      • Abstracting and Indexing
      • Bibliographic Information
      • Archive
    • Oncology Reports
      • Information for Authors
      • Editorial Policies
      • Editorial Board
      • Aims and Scope
      • Abstracting and Indexing
      • Bibliographic Information
      • Archive
    • World Academy of Sciences Journal
      • Information for Authors
      • Editorial Policies
      • Editorial Board
      • Aims and Scope
      • Abstracting and Indexing
      • Bibliographic Information
      • Archive
  • Articles
  • Information
    • For Authors
    • For Reviewers
    • For Librarians
    • For Advertisers
    • Conferences
  • Language Editing
Login Register Submit
  • This site uses cookies
  • You can change your cookie settings at any time by following the instructions in our Cookie Policy. To find out more, you may read our Privacy Policy.

    I agree
Search articles by DOI, keyword, author or affiliation
Search
Advanced Search
presentation
Oncology Reports
Join Editorial Board Propose a Special Issue
Print ISSN: 1021-335X Online ISSN: 1791-2431
Journal Cover
December 2012 Volume 28 Issue 6

Full Size Image

Sign up for eToc alerts
Recommend to Library

Journals

International Journal of Molecular Medicine

International Journal of Molecular Medicine

International Journal of Molecular Medicine is an international journal devoted to molecular mechanisms of human disease.

International Journal of Oncology

International Journal of Oncology

International Journal of Oncology is an international journal devoted to oncology research and cancer treatment.

Molecular Medicine Reports

Molecular Medicine Reports

Covers molecular medicine topics such as pharmacology, pathology, genetics, neuroscience, infectious diseases, molecular cardiology, and molecular surgery.

Oncology Reports

Oncology Reports

Oncology Reports is an international journal devoted to fundamental and applied research in Oncology.

Experimental and Therapeutic Medicine

Experimental and Therapeutic Medicine

Experimental and Therapeutic Medicine is an international journal devoted to laboratory and clinical medicine.

Oncology Letters

Oncology Letters

Oncology Letters is an international journal devoted to Experimental and Clinical Oncology.

Biomedical Reports

Biomedical Reports

Explores a wide range of biological and medical fields, including pharmacology, genetics, microbiology, neuroscience, and molecular cardiology.

Molecular and Clinical Oncology

Molecular and Clinical Oncology

International journal addressing all aspects of oncology research, from tumorigenesis and oncogenes to chemotherapy and metastasis.

World Academy of Sciences Journal

World Academy of Sciences Journal

Multidisciplinary open-access journal spanning biochemistry, genetics, neuroscience, environmental health, and synthetic biology.

International Journal of Functional Nutrition

International Journal of Functional Nutrition

Open-access journal combining biochemistry, pharmacology, immunology, and genetics to advance health through functional nutrition.

International Journal of Epigenetics

International Journal of Epigenetics

Publishes open-access research on using epigenetics to advance understanding and treatment of human disease.

Medicine International

Medicine International

An International Open Access Journal Devoted to General Medicine.

Journal Cover
December 2012 Volume 28 Issue 6

Full Size Image

Sign up for eToc alerts
Recommend to Library

  • Article
  • Citations
    • Cite This Article
    • Download Citation
    • Create Citation Alert
    • Remove Citation Alert
    • Cited By
  • Similar Articles
    • Related Articles (in Spandidos Publications)
    • Similar Articles (Google Scholar)
    • Similar Articles (PubMed)
  • Download PDF
  • Download XML
  • View XML
Article

Let-7a inhibits proliferation and induces apoptosis by targeting EZH2 in nasopharyngeal carcinoma cells

  • Authors:
    • Kemin Cai
    • Yi Wan
    • Guan Sun
    • Lei Shi
    • Xueli Bao
    • Zhimin Wang
  • View Affiliations / Copyright

    Affiliations: Department of Otorhinolaryngology Head and Neck Surgery, Taizhou People's Hospital, Taizhou 225300, Jiangsu, P.R. China, Department of Neurosurgery, Suzhou Kowloon Hospital affiliated with Shanghai Jiao Tong University School of Medicine, Suzhou 215021, P.R. China, Department of Neurosurgery, Fourth Affiliated Yancheng Hospital of Nantong University, Yancheng 224000, P.R. China, Department of Neurosurgery, The First People's Hospital of Kunshan affiliated with Jiangsu University, Suzhou 215300, P.R. China
  • Pages: 2101-2106
    |
    Published online on: September 12, 2012
       https://doi.org/10.3892/or.2012.2027
  • Expand metrics +
Metrics: Total Views: 0 (Spandidos Publications: | PMC Statistics: )
Metrics: Total PDF Downloads: 0 (Spandidos Publications: | PMC Statistics: )
Cited By (CrossRef): 0 citations Loading Articles...

This article is mentioned in:


Abstract

Let-7a is frequently downregulated in various types of human cancer including nasopharyngeal carcinoma. However, the underlying mechanism of let-7a action in nasopharyngeal carcinoma remains elusive. In this study, we show that the enhancer of zeste homolog 2 (EZH2) is a direct target of let-7a in human nasopharyngeal carcinoma cells. The inhibition of EZH2 in vitro by let-7a, EZH2 siRNA, attenuated nasopharyngeal carcinoma cell growth, inhibited cell proliferation and induced cell apoptosis. In addition, for each biological process we identified ontology-associated transcripts that significantly correlate with EZH2 expression. Finally, the expression of EZH2 significantly abrogated let-7a-mediated cell proliferation and apoptosis in the nasopharyngeal carcinoma cells. Taken together, our results suggest that let-7a and EZH2 may be potential therapeutic targets for nasopharyngeal carcinoma.

Introduction

Nasopharyngeal carcinoma is a common head and neck malignancy. Despite recent advances in cancer treatment, the prognosis for patients with nasopharyngeal carcinoma, particularly for those at the advanced stages of the disease, remains poor. Therefore, it is essential to investigate the mechanisms involved in the development and progression of nasopharyngeal carcinoma.

microRNAs (miRNAs) comprise a large group of endogenous non-coding RNAs that can block mRNA translation onegatively regulate mRNA stability and thereby play a central role in the regulation of gene expression. miRNAs can function as oncogenic miRNAs or tumor suppressor miRNAs, playing crucial roles in the development and progression of cancer (1,2). Recent studies have indicated that deregulated miRNA expression is a common feature of human nasopharyngeal carcinoma (3–5). Let-7a has been shown to be significantly downregulated in human nasopharyngeal squamous cancer tissues, and functions as a potential tumor suppressor in human nasopharyngeal cancer (6). However, the involvement of deregulated miRNAs in nasopharyngeal carcinoma remains unknown and warrants further investigation.

In the present study, we determined the function of let-7a in nasopharyngeal carcinoma and investigated the mechanims involved. Our results demonstrate that the enhancer of zeste homolog 2 (EZH2) expression in nasopharyngeal carcinoma is directly and negatively regulated by let-7a. Let-7a is downregulated in nasopharyngeal carcinoma cells, resulting in increased EZH2 expression, thus leading to enhanced proliferation and the inhibition of apoptosis in nasopharyngeal carcinoma cells.

Materials and methods

Clinical sample collection

The 10 nasopharyngeal carcinoma tissues used in this study were obtained from the Taizhou People’s Hospital in China. Specimens were snap-frozen in liquid nitrogen. Fresh normal nasopharyngeal mucosal tissues were obtained from another 5 patients undergoing biopsies for other non-neoplastic diseases. The collection and use of the patient samples were reviewed and approved by the Institutional Ethics Committees and written informed consent from all patients was appropriately obtained.

In silico analysis

mRNA expression profiling containing 31 nasopharyngeal carcinoma and 10 normal tissues samples (GSE12452) was carried out (http://www.ncbi.nlm.nih.gov/geo/query/acc.cgi?acc=GSE12452). Using the AmiGO tool (7) of the Gene Ontology project (8), lists of transcripts associated with the biological processes, proliferation (GO:0008283) and apoptosis (GO:0006915), were obtained. Lists of unique transcripts were prepared by removing duplicate entries. Subsequently, the microarray dataset was queried for the genes in each of these ontologies. Samples were sorted according to the EZH2 expression level for the nasopharyngeal carcinoma and 10 normal tissues samples separately and the average expression levels scaled on a gene by gene basis for genes significantly correlating with EZH2 expression (absolute value Pearson’s correlation >0.6) were plotted as a heatmap.

Cell culture and transfection

CNE-2 cells maintained in RPMI-1640 medium supplemented with 10% fetal bovine serum. Hsa-let-7a, siEZH2 and negative control oligonucleotides were purchased from GenePharma Co., Ltd. (Shanghai, China). For the expression plasmid construct, wild-type EZH2 cDNA sequence without 3’UTR was selected and cloned into the pGenesil-1 vector. Cells were transfected using Lipofectamine 2000 (Invitrogen, Carlsbad, CA, USA) at 50–60% confluency. Forty-eight hours after transfection, the cells were harvested for further experiments.

Quantitive RT-PCR

Real-time quantification of hsa-let-7a was performed by stem-loop RT-PCR. All the primers of miRNAs for TaqMan miRNA assays were purchased from GenePharma Co., Ltd. and were as follows: human EZH2 forward, 5′-CCTG AAGATGTCGGCATCGAAAGAG-3′ and reverse, 5′-TGCAA AAATTCACTGGTACAAAACACT-3′; and human GAPDH forward, 5′-GTCGGAGTCAACGGATT-3′ and reverse, 5′-AAG CTTCCCGTTCTCAG-3′. Real-time PCR was performed according to the manufacturer’s instructions. All experiments were performed using biological triplicates and experimental duplicates. The relative expression was calculated via the 2-ΔΔCt method.

MTT assay

Cells were plated at 104 cells/well in 96-well plates with 6 replicate wells. After transfection as previously described, 20 μl of MTT (5 g/l, Sigma, St. Louis, MO, USA) were added into each well on 4 consecutive days after treatment and the cells were incubated for an additional 4 h. The supernatant was subsequently discarded. DMSO (200 μl) was added to each well to dissolve the precipitate. Optical density (OD) was measured at a wavelength of 550 nm. The data are presented as the means ± SD, which are derived from triplicate samples of at least 3 independent experiments.

Cell cycle analysis

Cells were washed with PBS and fixed with 70% ethanol for at least 1 h. After extensive washing, the cells were suspended in Hank’s balanced salt solution (HBSS) containing 50 μg/ml PI and 50 μg/ml RNase A and incubated for 1 h at room temperature and analyzed by FACScan (Becton-Dickinson, Franklin Lakes, NJ, USA). Cell cycle analysis was analyzed by ModFit software. Experiments were performed in triplicate. The results were presented as a percentage of cells in a particular phase.

Cell apoptosis assay

Cells were plated into 6-well plates at 1×105 cells/well. Forty-eight hours after transfection, the cells were harvested by trypsinization and washed with PBS. Annexin V and PI double-staining (BD Biosciences, San Jose, CA, USA) were used to detect and quantify cellular apoptosis by flow cytometry. Annexin V− and PI− cells were used as the controls. Annexin V+ and PI− cells were designated as apoptotic; Annexin V+ and PI+ cells were considered necrotic. All the tests were performed in triplicate.

Western blot analysis

Equal amounts of protein per lane were separated by 8% SDS-polyacrylamide gel and transferred onto a PVDF membrane. The membrane was blocked in 5% skim milk for 1 h and then incubated with a specific antibody for 2 h. The antibodies used in this study were as follows: antibodies to EZH2 (Santa Cruz Biotechnology, Santa Cruz, CA, USA). The antibody against GAPDH (Santa Cruz Biotechnology) was used as the control. The specific protein was detected by using a SuperSignal protein detection kit (Pierce, Rockford, IL, USA). The band density of specific proteins was quantified after normalization with the density of GAPDH.

Luciferase reporter assay

The human EZH2 3’UTR were amplified and cloned into the XbaI site of the pGL3-control vector (Promega, Madison, WI, USA), downstream of the luciferase gene, to generate the plasmids pGL3-WT-EZH2-3’UTR. pGL3-MUT-EZH2-3’UTR plasmids were generated from pGL3-WT-EZH2-3’UTR by deleting the binding site for let-7a ‘CUACCUC’. For the luciferase reporter assay, cells were cultured in 96-well plates, transfected with the plasmids and let-7a using Lipofectamine 2000. Forty-eight hours after transfection, luciferase activity was measured using the Luciferase assay system (Promega).

Statistical analysis

Statistics was determined by ANOVA, or the t-test using SPSS11.0. A value of P<0.05 was considered to indicate a statistically significant difference.

Results

Let-7a expression in nasopharyngeal carcinoma

To explore let-7a expression in nasopharyngeal carcinoma, we examined 10 human nasopharyngeal carcinoma specimens and 5 normal nasopharyngeal mucosal tissues using real-time PCR. As shown in Fig. 1, the levels of let-7a decreased markedly in the nasopharyngeal carcinoma in comparison to the normal tissue samples (P<0.01).

Figure 1

Let-7a expression in nasopharyngeal carcinoma. Real-time PCR was employed to determine the expression of let-7a in human nasopharyngeal carcinoma specimens and normal nasopharyngeal mucosal tissues.

EZH2 is a direct target of let-7a

By performing bioinformatics analysis of let-7a potential target genes, we found that the tumor suppressor EZH2 contained the highly conserved putative let-7a binding sites. To determine whether EZH2 is directly regulated by let-7a (Fig. 2A), western blot analysis and luciferase reporter assay were employed. Western blot analysis demonstrated a significant reduction in EZH2 expression following the overexpression of let-7a in the CNE-2 cells (Fig. 2B). Furthermore, we created the pGL3-WT-EZH2-3’UTR and pGL3-MUT-EZH2-3’UTR plasmids. Reporter assay revealed that the overexpression of let-7a triggered a marked decrease in the luciferase activity of the pGL3-EZH2-EZH2-3’UTR plasmid in the CNE-2 cells; however, no change in the luciferase activity of the pGL3-MUT-EZH2-3’UTR plasmid was observed (Fig. 2C).

Figure 2

EZH2 was identified as a target gene of let-7a. (A) A schematic representation showing the putative target site for let-7a in the 3’UTR of EZH2 mRNA. (B) Cells were transfected with let-7a and the expression of EZH2 was analyzed by western blot analysis. The expression of GAPDH was used as the loading control. (C) Luciferase constructs were transfected into cells transduced with let-7a. Luciferase activity was determined 48 h after transfection. The ratio of normalized sensor to control luciferase activity is shown. Data are expressed as the means ± SD of 3 independent experiments.

Inverse correlation of expression of let-7a and EZH2 in nasopharyngeal carcinoma tissues

We further explored the correlation between let-7a and EZH2 expression in nasopharyngeal carcinoma. We examined 10 human nasopharyngeal carcinoma specimens using real-time PCR. The levels of EZH2 increased markedly in the nasopharyngeal carcinoma in comparison to the normal tissues (P<0.02) (Fig. 3A). Additionally, Pearson’s correlation showed that a significant negative correlation existed between let-7a and EZH2 expression in the nasopharyngeal carcinoma tissues (R=-0.7992, P<0.01) (Fig. 3B). These data indicate that EZH2 is a direct target of let-7a in nasopharyngeal carcinoma.

Figure 3

Let-7a inversely correlates with EZH2 expression in nasopharyngeal carcinoma tissues. (A) Expression levels of EZH2 in nasopharyngeal carcinoma tissues were measured by real-time PCR and quantified as described in Materials and methods. (B) Inverse correlation of let-7a expression with EZH2 expression in nasopharyngeal carcinoma tissues by Pearson’s correlation analysis.

Let-7a-mediated EZH2 expression affects cell proliferation in nasopharyngeal carcinoma

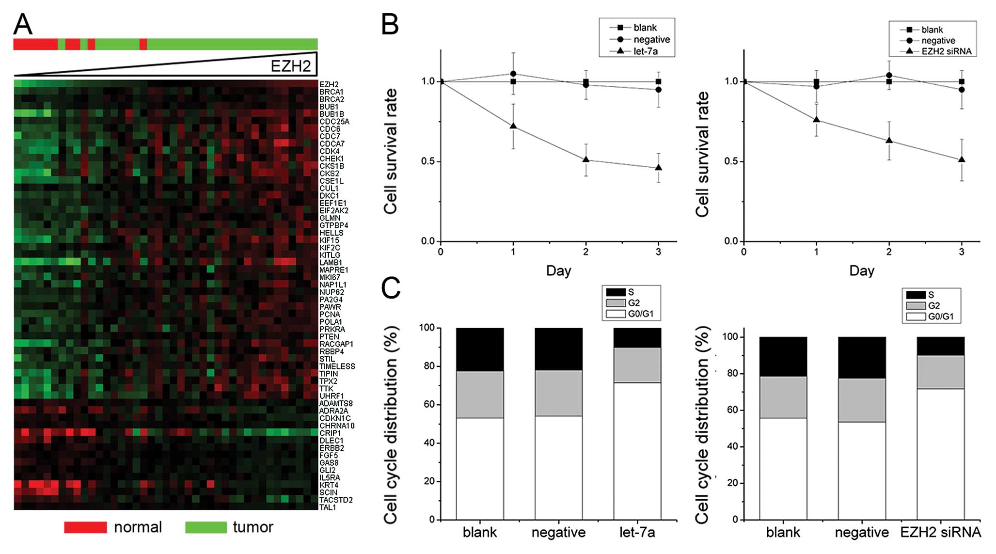
To determine the EZH2-mediated effects of let-7a on nasopharyngeal carcinoma cell proliferation, we first analyzed which genes associated with cell proliferation correlated with EZH2 expression in nasopharyngeal carcinoma. First, EZH2 was found to be overexpressed in the majority of the nasopharyngeal carcinoma samples as compared to the normal tissues. However, in a few samples the EZH2 mRNA expression was found to be in the same range as in the normal tissues (Fig. 4A). Out of the 1,134 genes that were linked to cell proliferation as determined by AmiGO (7), 57 genes showed a clear correlation (>60%) with EZH2 expression in nasopharyngeal carcinoma (Fig. 4A). Of note, the nasopharyngeal carcinoma samples with normal EZH2 expression levels also showed a decreased expression of the genes associated with cell proliferation. Cellular proliferation was then examined in nasopharyngeal carcinoma cell cultures in order to determine whether EZH2 influences the proliferation of nasopharyngeal carcinoma cells. Let-7a induction and EZH2 knockdown by siRNA significantly reduced cellular proliferation in CNE-2 cells (Fig. 4B). Furthermore, the let-7a-treated cells demonstrated a significant increase in the number of cells in the G0/G1 phase in comparison to the untreated CNE-2 cells (Fig. 4C).

Figure 4

Let-7a EZH2 affects cell proliferation in vitro. (A) In silico analysis of EZH2 mRNA expression and the correlation to proliferation-related mRNAs. Heatmap of percentile fold-change of gene expression of proliferation-related genes sorted by correlation with EZH2 expression (rows) in patients sorted by level of EZH2 expression (columns). (B) MTT assay displayed that cells treated with let-7a or EZH siRNA proliferated at a significantly lower rate than control groups after transfection. (C) After 48-h treatment, cells were harvested and performed by cell cycle assay. Data are presented as the means of triplicate experiments.

Let-7a-mediated EZH2 expression affects cell apoptosis in nasopharyngeal carcinoma

To determine the EZH2-mediated effects of let-7a on nasopharyngeal carcinoma cell apoptosis, we analyzed which genes associated with apoptosis correlated with EZH2 expression in the nasopharyngeal carcinoma and normal tissues. A significant correlation between the expression of 35 out of 424 genes associated with cell apoptosis and EZH2 expression was observed (Fig. 5A). In order to determine whether the let-7a upregulation or EZH2 inhibition also affected nasopharyngeal carcinoma cell apoptosis, Annexin V and PI double-staining was performed. The upregulation of let-7a resulted in a significant increase of apoptosis in the CNE-2 cells (Fig. 5B).

Figure 5

Let-7a EZH2 affects cell apoptosis in vitro. (A) In silico analysis of EZH2 mRNA expression and the correlation to apoptosis-related mRNAs. Heatmap of percentile fold-change of gene expression of apoptosis-related genes sorted by correlation with EZH2 expression (rows) in patients sorted by level of EZH2 expression (columns). (B) After 48-h treatment of let-7a or EZH2 siRNA, cells were harvested and performed by cell cycle assay. Data are presented as the means of triplicate experiments.

Core role of EZH2 in let-7a-mediated cell proliferation and apoptosis

Having demonstrated EZH2 as a direct target of let-7a, we then examined the importance of EZH2 in let-7a-mediated cell proliferation and apoptosis. We first transfected EZH2 without 3’UTR into the CNE-2 cells. Western blot analysis showed that the transfection with EZH2 without 3’UTR overrided EZH2 expression targeted by let-7a (Fig. 6A). As shown in Fig. 6B, when we transfected the cells with EZH2 without 3’UTR and let-7a, the expression of EZH2 significantly abrogated the effect of let-7a on cell cycle distribution and apoptosis (Fig. 6B and C). These findings suggest that EZH2 is a major target of miR-106b involved in nasopharyngeal carcinoma cell proliferation and apoptosis.

Figure 6

Expression of EZH2 abrogates let-7a-mediated cell proliferation and apoptosis. (A) The cells were transfected with pcDNA-EZH2 (without the 3’UTR) and let-7a, and the EZH2 protein level was detected by western blot analysis. GAPDH protein was regarded as endogenous normalizer. (B) The cells were transfected with pcDNA-EZH2 (without the 3’UTR) and let-7a, and cell cycle assay was then performed. (C) The cells were transfected with pcDNA-EZH2 (without the 3’UTR) and let-7a, and cell apoptosis assay was then performed. Data are expressed as the means ± SD of 3 independent experiments.

Discussion

Recent evidence has indicated that let-7a plays a role in the development and progression of human tumors, such as breast cancer, renal cell carcinoma, gastric and hepatocellular cancer (9–12). In this study, the overexpression of let-7a led to the downregulation of EZH2 expression via targeting the 3’UTR of EZH2, resulting in the inhibition of cell proliferation, cell cycle arrest at the G0/G1 phase and the induction of cell apoptosis in the nasopharyngeal carcinoma cells.

Polycomb repressive complex 2 (PRC2) is recognized as an important epigenetic group of regulators which function as transcriptional repressors that silence specific sets of genes through chromatin modification (13,14). PRC2 includes EZH2, the suppressor of zeste 12 (SUZ12) and embryonic ectoderm development (EED). EZH2 is the catalytically active component of PRC2 and is capable of trimethylating lysine 27 of histone H3 (H3K27) (15–17). Recently, an increasing number of reports have documented the overexpression of EZH2 in a variety of human cancers, including prostate cancer, lymphoblastic leukemia, neuroblastoma and lung cancer (18–21). Compared with normal nasopharyngeal tissue, the expression levels of EZH2 are significantly upregulated in nasopharyngeal carcinoma specimens (22). The increased expression of EZH2 in nasopharyngeal carcinoma is closely associated with an aggressive and poor prognostic phenotype (23). These data suggest the involvement of EZH2 in disease progression and tumor aggressiveness, and also suggest that EZH2 may be used as a prognostic indicator in patients with nasopharyngeal carcinoma. In this study, we show that EZH2 is overexpressed in nasopharyngeal carcinoma tissues, and that the suppression of EZH2 expression inhibits nasopharyngeal carcinoma cell proliferation and induces apoptosis, consistent with previous data.

EZH2 may be directly regulated by several miRNAs, such as miR-124, miR-138 and miR-214 (24–26). In nasopharyngeal carcinoma, miR-26a has been shown to inhibit cell growth and cell cycle progression by targeting EZH2. The introduction of EZH2 cDNA abrogates the suppressive effect of miR-26a (27). In another study of nasopharyngeal carcinoma, EZH2 has been shown to be a direct target for miR-98, miR-26a and miR-101 (28). In this study, we show that let-7a regulates EZH2 expression via targeting the 3’UTR of EZH2, and that the expression of EZH2 significantly abrogates let-7a-mediated cell proliferation and apoptosis in nasopharyngeal carcinoma cells.

In conclusion, our results show that let-7a is a tumor suppressor miRNA in nasopharyngeal carcinoma and that EZH2 is a novel and critical target of let-7a. Our data suggest that let-7a and EZH2 may be useful as potential therapeutic targets for nasopharyngeal carcinoma and warrant further investigation.

Acknowledgements

This study was supported by the China Natural Science Foundation (81000963), the 333 Talent Program of Jiangsu Province (BRA2011046), the Kunshan Social Development Foundation (grant nos. KS1006 and KS1009) and the Suzhou Social Development Foundation (SYS201063).

References

1 

Shi L, Cheng Z, Zhang J, Li R, Zhao P, Fu Z and You Y: hsa-mir-181a and hsa-mir-181b function as tumor suppressors in human glioma cells. Brain Res. 1236:185–193. 2008. View Article : Google Scholar : PubMed/NCBI

2 

Wang Y, Wang X, Zhang J, Sun G, Luo H, Kang C, Pu P, Jiang T, Liu N and You Y: MicroRNAs involved in the EGFR/PTEN/AKT pathway in gliomas. J Neurooncol. 106:217–224. 2012. View Article : Google Scholar : PubMed/NCBI

3 

Liu N, Chen NY, Cui RX, Li WF, Li Y, Wei RR, Zhang MY, Sun Y, Huang BJ, Chen M, et al: Prognostic value of a microRNA signature in nasopharyngeal carcinoma: a microRNA expression analysis. Lancet Oncol. 13:633–641. 2012. View Article : Google Scholar : PubMed/NCBI

4 

Li T, Chen JX, Fu XP, Yang S, Zhang Z, Chen K-H and Li Y: microRNA expression profiling of nasopharyngeal carcinoma. Oncol Rep. 25:1353–1363. 2011.PubMed/NCBI

5 

Chen SJ, Chen GH, Chen YH, Liu CY, Chang KP, Chang YS and Chen HC: Characterization of Epstein-Barr virus miRNAome in nasopharyngeal carcinoma by deep sequencing. PLoS One. 5:pii. e127452010. View Article : Google Scholar : PubMed/NCBI

6 

Wong TS, Man OY, Tsang CM, Tsao SW, Tsang RK, Chan JY, Ho WK, Wei WI and To VS: MicroRNA let-7 suppresses nasopharyngeal carcinoma cells proliferation through downregulating c-Myc expression. J Cancer Res Clin Oncol. 137:415–422. 2011. View Article : Google Scholar : PubMed/NCBI

7 

Carbon S, Ireland A, Mungall CJ, Shu S, Marshall B and Lewis S: AmiGO: online access to ontology and annotation data. Bioinformatics. 25:288–289. 2009. View Article : Google Scholar : PubMed/NCBI

8 

Ashburner M, Ball CA, Blake JA, Botstein D, Butler H, Cherry JM, Davis AP, Dolinski K, Dwight SS, Eppig JT, et al: Gene ontology: tool for the unification of biology. The Gene Ontology Consortium. Nat Genet. 25:25–29. 2000. View Article : Google Scholar : PubMed/NCBI

9 

Kim SJ, Shin JY, Lee KD, Bae YK, Sung KW, Nam SJ and Chun KH: MicroRNA let-7a suppresses breast cancer cell migration and invasion through downregulation of C-C chemokine receptor type 7. Breast Cancer Res. 14:R142012. View Article : Google Scholar : PubMed/NCBI

10 

Liu Y, Yin B, Zhang C, Zhou L and Fan J: Hsa-let-7a functions as a tumor suppressor in renal cell carcinoma cell lines by targeting c-myc. Biochem Biophys Res Commun. 417:371–375. 2012. View Article : Google Scholar : PubMed/NCBI

11 

Yang Q, Jie Z, Cao H, Greenlee AR, Yang C, Zou F and Jiang Y: Low-level expression of let-7a in gastric cancer and its involvement in tumorigenesis by targeting RAB40C. Carcinogenesis. 32:713–722. 2011. View Article : Google Scholar : PubMed/NCBI

12 

Wang Y, Lu Y, Toh ST, Sung WK, Tan P, Chow P, Chung AY, Jooi LL and Lee CG: Lethal-7 is down-regulated by the hepatitis B virus x protein and targets signal transducer and activator of transcription 3. J Hepatol. 53:57–66. 2010. View Article : Google Scholar : PubMed/NCBI

13 

Richly H, Aloia L and Di Croce L: Roles of the Polycomb group proteins in stem cells and cancer. Cell Death Dis. 2:e2042011. View Article : Google Scholar : PubMed/NCBI

14 

Margueron R and Reinberg D: The Polycomb complex PRC2 and its mark in life. Nature. 469:343–349. 2011. View Article : Google Scholar : PubMed/NCBI

15 

Chang CJ and Hung MC: The role of EZH2 in tumour progression. Br J Cancer. 106:243–247. 2012. View Article : Google Scholar : PubMed/NCBI

16 

Xiao Y: Enhancer of zeste homolog 2: a potential target for tumor therapy. Int J Biochem Cell Biol. 43:474–477. 2011. View Article : Google Scholar : PubMed/NCBI

17 

Simon JA and Lange CA: Roles of the EZH2 histone methyltransferase in cancer epigenetics. Mutat Res. 647:21–29. 2008. View Article : Google Scholar : PubMed/NCBI

18 

Shin YJ and Kim JH: The role of EZH2 in the regulation of the activity of matrix metalloproteinases in prostate cancer cells. PLoS One. 7:e303932012. View Article : Google Scholar : PubMed/NCBI

19 

Ntziachristos P, Tsirigos A, Van Vlierberghe P, Nedjic J, Trimarchi T, Flaherty MS, Ferres-Marco D, da Ros V, Tang Z, Siegle J, et al: Genetic inactivation of the polycomb repressive complex 2 in T cell acute lymphoblastic leukemia. Nat Med. 18:298–301. 2012. View Article : Google Scholar : PubMed/NCBI

20 

Wang C, Liu Z, Woo CW, Li Z, Wang L, Wei JS, Marquez VE, Bates SE, Jin Q, Khan J, et al: EZH2 Mediates epigenetic silencing of neuroblastoma suppressor genes CASZ1, CLU, RUNX3, and NGFR. Cancer Res. 72:315–324. 2012. View Article : Google Scholar : PubMed/NCBI

21 

Huqun, Ishikawa R, Zhang J, Miyazawa H, Goto Y, Shimizu Y, Hagiwara K and Koyama N: Enhancer of zeste homolog 2 is a novel prognostic biomarker in nonsmall cell lung cancer. Cancer. 118:1599–1606. 2012. View Article : Google Scholar : PubMed/NCBI

22 

Hwang CF, Huang HY, Chen CH, Chien CY, Hsu YC, Li CF and Fang FM: Enhancer of zeste homolog 2 overexpression in nasopharyngeal carcinoma: an independent poor prognosticator that enhances cell growth. Int J Radiat Oncol Biol Phys. 82:597–604. 2012. View Article : Google Scholar : PubMed/NCBI

23 

Tong ZT, Cai MY, Wang XG, Kong LL, Mai SJ, Liu YH, Zhang HB, Liao YJ, Zheng F, Zhu W, et al: EZH2 supports nasopharyngeal carcinoma cell aggressiveness by forming a co-repressor complex with HDAC1/HDAC2 and Snail to inhibit E-cadherin. Oncogene. 31:583–594. 2012.PubMed/NCBI

24 

Zheng F, Liao YJ, Cai MY, Liu YH, Liu TH, Chen SP, Bian XW, Guan XY, Lin MC, Zeng YX, et al: The putative tumour suppressor microRNA-124 modulates hepatocellular carcinoma cell aggressiveness by repressing ROCK2 and EZH2. Gut. 61:278–289. 2012. View Article : Google Scholar : PubMed/NCBI

25 

Liu X, Wang C, Chen Z, Jin Y, Wang Y, Kolokythas A, Dai Y and Zhou X: MicroRNA-138 suppresses epithelial-mesenchymal transition in squamous cell carcinoma cell lines. Biochem J. 440:23–31. 2011. View Article : Google Scholar : PubMed/NCBI

26 

Juan AH, Kumar RM, Marx JG, Young RA and Sartorelli V: Mir-214-dependent regulation of the polycomb protein Ezh2 in skeletal muscle and embryonic stem cells. Mol Cell. 36:61–74. 2009. View Article : Google Scholar : PubMed/NCBI

27 

Lu J, He ML, Wang L, Chen Y, Liu X, Dong Q, Chen YC, Peng Y, Yao KT, Kung HF and Li XP: MiR-26a inhibits cell growth and tumorigenesis of nasopharyngeal carcinoma through repression of EZH2. Cancer Res. 71:225–233. 2011. View Article : Google Scholar : PubMed/NCBI

28 

Alajez NM, Shi W, Hui AB, Bruce J, Lenarduzzi M, Ito E, Yue S, O’Sullivan B and Liu FF: Enhancer of Zeste homolog 2 (EZH2) is overexpressed in recurrent nasopharyngeal carcinoma and is regulated by miR-26a, miR-101, and miR-98. Cell Death Dis. 1:e852010. View Article : Google Scholar : PubMed/NCBI

Related Articles

  • Abstract
  • View
  • Download
  • Twitter
Copy and paste a formatted citation
Spandidos Publications style
Cai K, Wan Y, Sun G, Shi L, Bao X and Wang Z: Let-7a inhibits proliferation and induces apoptosis by targeting EZH2 in nasopharyngeal carcinoma cells. Oncol Rep 28: 2101-2106, 2012.
APA
Cai, K., Wan, Y., Sun, G., Shi, L., Bao, X., & Wang, Z. (2012). Let-7a inhibits proliferation and induces apoptosis by targeting EZH2 in nasopharyngeal carcinoma cells. Oncology Reports, 28, 2101-2106. https://doi.org/10.3892/or.2012.2027
MLA
Cai, K., Wan, Y., Sun, G., Shi, L., Bao, X., Wang, Z."Let-7a inhibits proliferation and induces apoptosis by targeting EZH2 in nasopharyngeal carcinoma cells". Oncology Reports 28.6 (2012): 2101-2106.
Chicago
Cai, K., Wan, Y., Sun, G., Shi, L., Bao, X., Wang, Z."Let-7a inhibits proliferation and induces apoptosis by targeting EZH2 in nasopharyngeal carcinoma cells". Oncology Reports 28, no. 6 (2012): 2101-2106. https://doi.org/10.3892/or.2012.2027
Copy and paste a formatted citation
x
Spandidos Publications style
Cai K, Wan Y, Sun G, Shi L, Bao X and Wang Z: Let-7a inhibits proliferation and induces apoptosis by targeting EZH2 in nasopharyngeal carcinoma cells. Oncol Rep 28: 2101-2106, 2012.
APA
Cai, K., Wan, Y., Sun, G., Shi, L., Bao, X., & Wang, Z. (2012). Let-7a inhibits proliferation and induces apoptosis by targeting EZH2 in nasopharyngeal carcinoma cells. Oncology Reports, 28, 2101-2106. https://doi.org/10.3892/or.2012.2027
MLA
Cai, K., Wan, Y., Sun, G., Shi, L., Bao, X., Wang, Z."Let-7a inhibits proliferation and induces apoptosis by targeting EZH2 in nasopharyngeal carcinoma cells". Oncology Reports 28.6 (2012): 2101-2106.
Chicago
Cai, K., Wan, Y., Sun, G., Shi, L., Bao, X., Wang, Z."Let-7a inhibits proliferation and induces apoptosis by targeting EZH2 in nasopharyngeal carcinoma cells". Oncology Reports 28, no. 6 (2012): 2101-2106. https://doi.org/10.3892/or.2012.2027
Follow us
  • Twitter
  • LinkedIn
  • Facebook
About
  • Spandidos Publications
  • Careers
  • Cookie Policy
  • Privacy Policy
How can we help?
  • Help
  • Live Chat
  • Contact
  • Email to our Support Team