Spandidos Publications Logo
  • About
    • About Spandidos
    • Aims and Scopes
    • Abstracting and Indexing
    • Editorial Policies
    • Reprints and Permissions
    • Job Opportunities
    • Terms and Conditions
    • Contact
  • Journals
    • All Journals
    • Oncology Letters
      • Oncology Letters
      • Information for Authors
      • Editorial Policies
      • Editorial Board
      • Aims and Scope
      • Abstracting and Indexing
      • Bibliographic Information
      • Archive
    • International Journal of Oncology
      • International Journal of Oncology
      • Information for Authors
      • Editorial Policies
      • Editorial Board
      • Aims and Scope
      • Abstracting and Indexing
      • Bibliographic Information
      • Archive
    • Molecular and Clinical Oncology
      • Molecular and Clinical Oncology
      • Information for Authors
      • Editorial Policies
      • Editorial Board
      • Aims and Scope
      • Abstracting and Indexing
      • Bibliographic Information
      • Archive
    • Experimental and Therapeutic Medicine
      • Experimental and Therapeutic Medicine
      • Information for Authors
      • Editorial Policies
      • Editorial Board
      • Aims and Scope
      • Abstracting and Indexing
      • Bibliographic Information
      • Archive
    • International Journal of Molecular Medicine
      • International Journal of Molecular Medicine
      • Information for Authors
      • Editorial Policies
      • Editorial Board
      • Aims and Scope
      • Abstracting and Indexing
      • Bibliographic Information
      • Archive
    • Biomedical Reports
      • Biomedical Reports
      • Information for Authors
      • Editorial Policies
      • Editorial Board
      • Aims and Scope
      • Abstracting and Indexing
      • Bibliographic Information
      • Archive
    • Oncology Reports
      • Oncology Reports
      • Information for Authors
      • Editorial Policies
      • Editorial Board
      • Aims and Scope
      • Abstracting and Indexing
      • Bibliographic Information
      • Archive
    • Molecular Medicine Reports
      • Molecular Medicine Reports
      • Information for Authors
      • Editorial Policies
      • Editorial Board
      • Aims and Scope
      • Abstracting and Indexing
      • Bibliographic Information
      • Archive
    • World Academy of Sciences Journal
      • World Academy of Sciences Journal
      • Information for Authors
      • Editorial Policies
      • Editorial Board
      • Aims and Scope
      • Abstracting and Indexing
      • Bibliographic Information
      • Archive
    • International Journal of Functional Nutrition
      • International Journal of Functional Nutrition
      • Information for Authors
      • Editorial Policies
      • Editorial Board
      • Aims and Scope
      • Abstracting and Indexing
      • Bibliographic Information
      • Archive
    • International Journal of Epigenetics
      • International Journal of Epigenetics
      • Information for Authors
      • Editorial Policies
      • Editorial Board
      • Aims and Scope
      • Abstracting and Indexing
      • Bibliographic Information
      • Archive
    • Medicine International
      • Medicine International
      • Information for Authors
      • Editorial Policies
      • Editorial Board
      • Aims and Scope
      • Abstracting and Indexing
      • Bibliographic Information
      • Archive
  • Articles
  • Information
    • Information for Authors
    • Information for Reviewers
    • Information for Librarians
    • Information for Advertisers
    • Conferences
  • Language Editing
Spandidos Publications Logo
  • About
    • About Spandidos
    • Aims and Scopes
    • Abstracting and Indexing
    • Editorial Policies
    • Reprints and Permissions
    • Job Opportunities
    • Terms and Conditions
    • Contact
  • Journals
    • All Journals
    • Biomedical Reports
      • Information for Authors
      • Editorial Policies
      • Editorial Board
      • Aims and Scope
      • Abstracting and Indexing
      • Bibliographic Information
      • Archive
    • Experimental and Therapeutic Medicine
      • Information for Authors
      • Editorial Policies
      • Editorial Board
      • Aims and Scope
      • Abstracting and Indexing
      • Bibliographic Information
      • Archive
    • International Journal of Epigenetics
      • Information for Authors
      • Editorial Policies
      • Editorial Board
      • Aims and Scope
      • Abstracting and Indexing
      • Bibliographic Information
      • Archive
    • International Journal of Functional Nutrition
      • Information for Authors
      • Editorial Policies
      • Editorial Board
      • Aims and Scope
      • Abstracting and Indexing
      • Bibliographic Information
      • Archive
    • International Journal of Molecular Medicine
      • Information for Authors
      • Editorial Policies
      • Editorial Board
      • Aims and Scope
      • Abstracting and Indexing
      • Bibliographic Information
      • Archive
    • International Journal of Oncology
      • Information for Authors
      • Editorial Policies
      • Editorial Board
      • Aims and Scope
      • Abstracting and Indexing
      • Bibliographic Information
      • Archive
    • Medicine International
      • Information for Authors
      • Editorial Policies
      • Editorial Board
      • Aims and Scope
      • Abstracting and Indexing
      • Bibliographic Information
      • Archive
    • Molecular and Clinical Oncology
      • Information for Authors
      • Editorial Policies
      • Editorial Board
      • Aims and Scope
      • Abstracting and Indexing
      • Bibliographic Information
      • Archive
    • Molecular Medicine Reports
      • Information for Authors
      • Editorial Policies
      • Editorial Board
      • Aims and Scope
      • Abstracting and Indexing
      • Bibliographic Information
      • Archive
    • Oncology Letters
      • Information for Authors
      • Editorial Policies
      • Editorial Board
      • Aims and Scope
      • Abstracting and Indexing
      • Bibliographic Information
      • Archive
    • Oncology Reports
      • Information for Authors
      • Editorial Policies
      • Editorial Board
      • Aims and Scope
      • Abstracting and Indexing
      • Bibliographic Information
      • Archive
    • World Academy of Sciences Journal
      • Information for Authors
      • Editorial Policies
      • Editorial Board
      • Aims and Scope
      • Abstracting and Indexing
      • Bibliographic Information
      • Archive
  • Articles
  • Information
    • For Authors
    • For Reviewers
    • For Librarians
    • For Advertisers
    • Conferences
  • Language Editing
Login Register Submit
  • This site uses cookies
  • You can change your cookie settings at any time by following the instructions in our Cookie Policy. To find out more, you may read our Privacy Policy.

    I agree
Search articles by DOI, keyword, author or affiliation
Search
Advanced Search
presentation
Oncology Reports
Join Editorial Board Propose a Special Issue
Print ISSN: 1021-335X Online ISSN: 1791-2431
Journal Cover
June-2014 Volume 31 Issue 6

Full Size Image

Sign up for eToc alerts
Recommend to Library

Journals

International Journal of Molecular Medicine

International Journal of Molecular Medicine

International Journal of Molecular Medicine is an international journal devoted to molecular mechanisms of human disease.

International Journal of Oncology

International Journal of Oncology

International Journal of Oncology is an international journal devoted to oncology research and cancer treatment.

Molecular Medicine Reports

Molecular Medicine Reports

Covers molecular medicine topics such as pharmacology, pathology, genetics, neuroscience, infectious diseases, molecular cardiology, and molecular surgery.

Oncology Reports

Oncology Reports

Oncology Reports is an international journal devoted to fundamental and applied research in Oncology.

Experimental and Therapeutic Medicine

Experimental and Therapeutic Medicine

Experimental and Therapeutic Medicine is an international journal devoted to laboratory and clinical medicine.

Oncology Letters

Oncology Letters

Oncology Letters is an international journal devoted to Experimental and Clinical Oncology.

Biomedical Reports

Biomedical Reports

Explores a wide range of biological and medical fields, including pharmacology, genetics, microbiology, neuroscience, and molecular cardiology.

Molecular and Clinical Oncology

Molecular and Clinical Oncology

International journal addressing all aspects of oncology research, from tumorigenesis and oncogenes to chemotherapy and metastasis.

World Academy of Sciences Journal

World Academy of Sciences Journal

Multidisciplinary open-access journal spanning biochemistry, genetics, neuroscience, environmental health, and synthetic biology.

International Journal of Functional Nutrition

International Journal of Functional Nutrition

Open-access journal combining biochemistry, pharmacology, immunology, and genetics to advance health through functional nutrition.

International Journal of Epigenetics

International Journal of Epigenetics

Publishes open-access research on using epigenetics to advance understanding and treatment of human disease.

Medicine International

Medicine International

An International Open Access Journal Devoted to General Medicine.

Journal Cover
June-2014 Volume 31 Issue 6

Full Size Image

Sign up for eToc alerts
Recommend to Library

  • Article
  • Citations
    • Cite This Article
    • Download Citation
    • Create Citation Alert
    • Remove Citation Alert
    • Cited By
  • Similar Articles
    • Related Articles (in Spandidos Publications)
    • Similar Articles (Google Scholar)
    • Similar Articles (PubMed)
  • Download PDF
  • Download XML
  • View XML
Article

Shikonin blocks migration and invasion of human breast cancer cells through inhibition of matrix metalloproteinase-9 activation

  • Authors:
    • Soon Young Jang
    • Jae Koan Lee
    • Eun Hyang Jang
    • Seo Young Jeong
    • Jong-Ho Kim
  • View Affiliations / Copyright

    Affiliations: College of Pharmacy, Kyung Hee University, Seoul 130-701, Republic of Korea, Department of Life and Nanopharmaceutical Science, Kyung Hee University, Seoul 130-701, Republic of Korea
  • Pages: 2827-2833
    |
    Published online on: April 25, 2014
       https://doi.org/10.3892/or.2014.3159
  • Expand metrics +
Metrics: Total Views: 0 (Spandidos Publications: | PMC Statistics: )
Metrics: Total PDF Downloads: 0 (Spandidos Publications: | PMC Statistics: )
Cited By (CrossRef): 0 citations Loading Articles...

This article is mentioned in:



Abstract

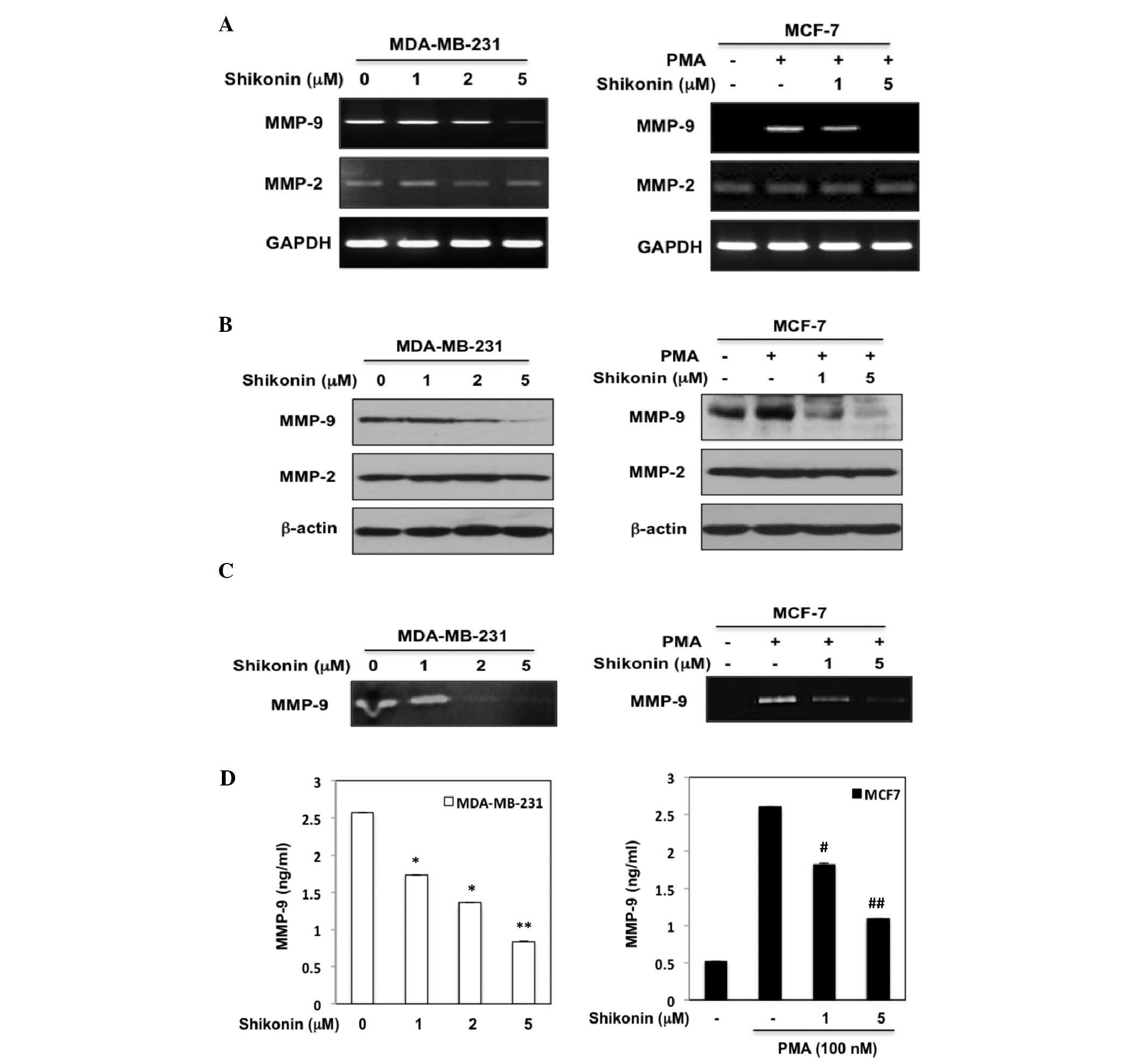
Shikonin, a natural naphthoquinone isolated from a traditional Chinese medicinal herb, has been reported to promote tumor cell death. However, there are few reports concerning its effect on metastasis-related cell invasion and migration behavior. In the present study, we investigated the effect of shikonin on human breast cancer invasion and migration. We found that shikonin inhibited phorbol 12-myristate 13-acetate (PMA)-induced cell migration and invasion in MCF-7 breast cancer cells, which was correlated with modulation of matrix metalloproteinase-9 (MMP-9) through suppression of both expression and proteolytic and promoter activity. We also found that shikonin inhibited both MMP-9 expression and promoter activity in MDA-MB‑231 cells with high metastatic potential. These results indicated that shikonin induces the suppression of migration and invasion through modulation of MMP-9 in human breast cancer cells. Therefore, shikonin may be a potential anticancer drug for human breast cancer therapy.
View Figures

Figure 1

Figure 2

Figure 3

Figure 4

View References

1 

Jemal A, Siegel R, Ward E, Hao Y, Xu J and Thun MJ: Cancer statistics, 2009. CA Cancer J Clin. 59:225–249. 2009. View Article : Google Scholar

2 

Cho HJ, Kang JH, Kwak JY, et al: Ascofuranone suppresses PMA-mediated matrix metalloproteinase-9 gene activation through the Ras/Raf/MEK/ERK- and Ap1-dependent mechanisms. Carcinogenesis. 28:1104–1110. 2007. View Article : Google Scholar : PubMed/NCBI

3 

Wang X, Lu H, Urvalek AM, et al: KLF8 promotes human breast cancer cell invasion and metastasis by transcriptional activation of MMP9. Oncogene. 30:1901–1911. 2011. View Article : Google Scholar : PubMed/NCBI

4 

Yan C and Boyd DD: Regulation of matrix metalloproteinase gene expression. J Cell Physiol. 211:19–26. 2007. View Article : Google Scholar : PubMed/NCBI

5 

Nagase H and Woessner JF Jr: Matrix metalloproteinases. J Biol Chem. 274:21491–21494. 1999. View Article : Google Scholar

6 

Egeblad M and Werb Z: New functions for the matrix metalloproteinases in cancer progression. Nat Rev Cancer. 2:161–174. 2002. View Article : Google Scholar : PubMed/NCBI

7 

Kessenbrock K, Plaks V and Werb Z: Matrix metalloproteinases: regulators of the tumor microenvironment. Cell. 141:52–67. 2010. View Article : Google Scholar : PubMed/NCBI

8 

Chambers AF and Matrisian LM: Changing views of the role of matrix metalloproteinases in metastasis. J Natl Cancer Inst. 89:1260–1270. 1997. View Article : Google Scholar : PubMed/NCBI

9 

Scorilas A, Karameris A, Arnogiannaki N, et al: Overexpression of matrix-metalloproteinase-9 in human breast cancer: a potential favourable indicator in node-negative patients. Br J Cancer. 84:1488–1496. 2001. View Article : Google Scholar : PubMed/NCBI

10 

Nabeshima K, Inoue T, Shimao Y and Sameshima T: Matrix metalloproteinases in tumor invasion: role for cell migration. Pathol Int. 52:255–264. 2002. View Article : Google Scholar : PubMed/NCBI

11 

Bailly C: Topoisomerase I poisons and suppressors as anticancer drugs. Curr Med Chem. 7:39–58. 2000. View Article : Google Scholar : PubMed/NCBI

12 

Masuda Y, Nishida A, Hori K, et al: β-hydroxyisovaleryl shikonin induces apoptosis in human leukemia cells by inhibiting the activity of a polo-like kinase 1 (PLK1). Oncogene. 22:1012–1023. 2003.

13 

Kim SH, Kang IC, Yoon TJ, et al: Antitumor activities of a newly synthesized shikonin derivative, 2-hyim-DMNQ-S-33. Cancer Lett. 172:171–175. 2001. View Article : Google Scholar : PubMed/NCBI

14 

Masuda Y, Shima G, Aiuchi T, et al: Involvement of tumor necrosis factor receptor-associated protein 1 (TRAP1) in apoptosis induced by β-hydroxyisovalerylshikonin. J Biol Chem. 279:42503–42515. 2004.PubMed/NCBI

15 

Yoon Y, Kim YO, Lim NY, Jeon WK and Sung HJ: Shikonin, an ingredient of Lithospermum erythrorhizon induced apoptosis in HL60 human premyelocytic leukemia cell line. Planta Med. 65:532–535. 1999.

16 

Yang H, Zhou P, Huang H, et al: Shikonin exerts antitumor activity via proteasome inhibition and cell death induction in vitro and in vivo. Int J Cancer. 124:2450–2459. 2009. View Article : Google Scholar : PubMed/NCBI

17 

Gaddipati JP, Mani H, Shefali, et al: Inhibition of growth and regulation of IGFs and VEGF in human prostate cancer cell lines by shikonin analogue 93/637 (SA). Anticancer Res. 20:2547–2552. 2000.PubMed/NCBI

18 

Wu Z, Wu L, Li L, Tashiro S, Onodera S and Ikejima T: p53-mediated cell cycle arrest and apoptosis induced by shikonin via a caspase-9-dependent mechanism in human malignant melanoma A375–S2 cells. J Pharmacol Sci. 94:166–176. 2004.PubMed/NCBI

19 

Chung TW, Moon SK, Chang YC, et al: Novel and therapeutic effect of caffeic acid and caffeic acid phenyl ester on hepatocarcinoma cells: complete regression of hepatoma growth and metastasis by dual mechanism. FASEB J. 18:1670–1681. 2004. View Article : Google Scholar : PubMed/NCBI

20 

Hu B, Thirtamara-Rajamani KK, Sim H and Viapiano MS: Fibulin-3 is uniquely upregulated in malignant gliomas and promotes tumor cell motility and invasion. Mol Cancer Res. 7:1756–1770. 2009. View Article : Google Scholar : PubMed/NCBI

21 

Huang W, Yu LF, Zhong J, et al: Angiotensin II type 1 receptor expression in human gastric cancer and induces MMP2 and MMP9 expression in MKN-28 cells. Dig Dis Sci. 53:163–168. 2008. View Article : Google Scholar : PubMed/NCBI

22 

Jin H, Pan Y, He L, et al: p75 neurotrophin receptor inhibits invasion and metastasis of gastric cancer. Mol Cancer Res. 5:423–433. 2007. View Article : Google Scholar : PubMed/NCBI

23 

Min R, Zun Z, Min Y, Wenhu D, Wenjun Y and Chenping Z: Shikonin inhibits tumor invasion via down-regulation of NF-κB-mediated MMP-9 expression in human ACC-M cells. Oral Dis. 17:362–369. 2011.PubMed/NCBI

24 

Sato T, Koike L, Miyata Y, et al: Inhibition of activator protein-1 binding activity and phosphatidylinositol 3-kinase pathway by nobiletin, a polymethoxy flavonoid, results in augmentation of tissue inhibitor of metalloproteinases-1 production and suppression of production of matrix metalloproteinases-1 and −9 in human fibrosarcoma HT-1080 cells. Cancer Res. 62:1025–1029. 2002.PubMed/NCBI

25 

Gum R, Lengyel E, Juarez J, et al: Stimulation of 92-kDa gelatinase B promoter activity by ras is mitogen-activated protein kinase kinase 1-independent and requires multiple transcription factor binding sites including closely spaced PEA3/ets and AP-1 sequences. J Biol Chem. 271:10672–10680. 1996. View Article : Google Scholar

26 

Yokoo T and Kitamura M: Dual regulation of IL-1 beta-mediated matrix metalloproteinase-9 expression in mesangial cells by NF-kappa B and AP-1. Am J Physiol. 270:F123–F130. 1996.PubMed/NCBI

27 

Matthews CP, Colburn NH and Young MR: AP-1 a target for cancer prevention. Curr Cancer Drug Targets. 7:317–324. 2007. View Article : Google Scholar

28 

Milde-Langosch K: The Fos family of transcription factors and their role in tumourigenesis. Eur J Cancer. 41:2449–2461. 2005. View Article : Google Scholar : PubMed/NCBI

29 

Ozanne BW, Spence HJ, McGarry LC and Hennigan RF: Transcription factors control invasion: AP-1 the first among equals. Oncogene. 26:1–10. 2007. View Article : Google Scholar : PubMed/NCBI

Related Articles

  • Abstract
  • View
  • Download
  • Twitter
Copy and paste a formatted citation
Spandidos Publications style
Jang SY, Lee JK, Jang EH, Jeong SY and Kim J: Shikonin blocks migration and invasion of human breast cancer cells through inhibition of matrix metalloproteinase-9 activation. Oncol Rep 31: 2827-2833, 2014.
APA
Jang, S.Y., Lee, J.K., Jang, E.H., Jeong, S.Y., & Kim, J. (2014). Shikonin blocks migration and invasion of human breast cancer cells through inhibition of matrix metalloproteinase-9 activation. Oncology Reports, 31, 2827-2833. https://doi.org/10.3892/or.2014.3159
MLA
Jang, S. Y., Lee, J. K., Jang, E. H., Jeong, S. Y., Kim, J."Shikonin blocks migration and invasion of human breast cancer cells through inhibition of matrix metalloproteinase-9 activation". Oncology Reports 31.6 (2014): 2827-2833.
Chicago
Jang, S. Y., Lee, J. K., Jang, E. H., Jeong, S. Y., Kim, J."Shikonin blocks migration and invasion of human breast cancer cells through inhibition of matrix metalloproteinase-9 activation". Oncology Reports 31, no. 6 (2014): 2827-2833. https://doi.org/10.3892/or.2014.3159
Copy and paste a formatted citation
x
Spandidos Publications style
Jang SY, Lee JK, Jang EH, Jeong SY and Kim J: Shikonin blocks migration and invasion of human breast cancer cells through inhibition of matrix metalloproteinase-9 activation. Oncol Rep 31: 2827-2833, 2014.
APA
Jang, S.Y., Lee, J.K., Jang, E.H., Jeong, S.Y., & Kim, J. (2014). Shikonin blocks migration and invasion of human breast cancer cells through inhibition of matrix metalloproteinase-9 activation. Oncology Reports, 31, 2827-2833. https://doi.org/10.3892/or.2014.3159
MLA
Jang, S. Y., Lee, J. K., Jang, E. H., Jeong, S. Y., Kim, J."Shikonin blocks migration and invasion of human breast cancer cells through inhibition of matrix metalloproteinase-9 activation". Oncology Reports 31.6 (2014): 2827-2833.
Chicago
Jang, S. Y., Lee, J. K., Jang, E. H., Jeong, S. Y., Kim, J."Shikonin blocks migration and invasion of human breast cancer cells through inhibition of matrix metalloproteinase-9 activation". Oncology Reports 31, no. 6 (2014): 2827-2833. https://doi.org/10.3892/or.2014.3159
Follow us
  • Twitter
  • LinkedIn
  • Facebook
About
  • Spandidos Publications
  • Careers
  • Cookie Policy
  • Privacy Policy
How can we help?
  • Help
  • Live Chat
  • Contact
  • Email to our Support Team