Spandidos Publications Logo
  • About
    • About Spandidos
    • Aims and Scopes
    • Abstracting and Indexing
    • Editorial Policies
    • Reprints and Permissions
    • Job Opportunities
    • Terms and Conditions
    • Contact
  • Journals
    • All Journals
    • Oncology Letters
      • Oncology Letters
      • Information for Authors
      • Editorial Policies
      • Editorial Board
      • Aims and Scope
      • Abstracting and Indexing
      • Bibliographic Information
      • Archive
    • International Journal of Oncology
      • International Journal of Oncology
      • Information for Authors
      • Editorial Policies
      • Editorial Board
      • Aims and Scope
      • Abstracting and Indexing
      • Bibliographic Information
      • Archive
    • Molecular and Clinical Oncology
      • Molecular and Clinical Oncology
      • Information for Authors
      • Editorial Policies
      • Editorial Board
      • Aims and Scope
      • Abstracting and Indexing
      • Bibliographic Information
      • Archive
    • Experimental and Therapeutic Medicine
      • Experimental and Therapeutic Medicine
      • Information for Authors
      • Editorial Policies
      • Editorial Board
      • Aims and Scope
      • Abstracting and Indexing
      • Bibliographic Information
      • Archive
    • International Journal of Molecular Medicine
      • International Journal of Molecular Medicine
      • Information for Authors
      • Editorial Policies
      • Editorial Board
      • Aims and Scope
      • Abstracting and Indexing
      • Bibliographic Information
      • Archive
    • Biomedical Reports
      • Biomedical Reports
      • Information for Authors
      • Editorial Policies
      • Editorial Board
      • Aims and Scope
      • Abstracting and Indexing
      • Bibliographic Information
      • Archive
    • Oncology Reports
      • Oncology Reports
      • Information for Authors
      • Editorial Policies
      • Editorial Board
      • Aims and Scope
      • Abstracting and Indexing
      • Bibliographic Information
      • Archive
    • Molecular Medicine Reports
      • Molecular Medicine Reports
      • Information for Authors
      • Editorial Policies
      • Editorial Board
      • Aims and Scope
      • Abstracting and Indexing
      • Bibliographic Information
      • Archive
    • World Academy of Sciences Journal
      • World Academy of Sciences Journal
      • Information for Authors
      • Editorial Policies
      • Editorial Board
      • Aims and Scope
      • Abstracting and Indexing
      • Bibliographic Information
      • Archive
    • International Journal of Functional Nutrition
      • International Journal of Functional Nutrition
      • Information for Authors
      • Editorial Policies
      • Editorial Board
      • Aims and Scope
      • Abstracting and Indexing
      • Bibliographic Information
      • Archive
    • International Journal of Epigenetics
      • International Journal of Epigenetics
      • Information for Authors
      • Editorial Policies
      • Editorial Board
      • Aims and Scope
      • Abstracting and Indexing
      • Bibliographic Information
      • Archive
    • Medicine International
      • Medicine International
      • Information for Authors
      • Editorial Policies
      • Editorial Board
      • Aims and Scope
      • Abstracting and Indexing
      • Bibliographic Information
      • Archive
  • Articles
  • Information
    • Information for Authors
    • Information for Reviewers
    • Information for Librarians
    • Information for Advertisers
    • Conferences
  • Language Editing
Spandidos Publications Logo
  • About
    • About Spandidos
    • Aims and Scopes
    • Abstracting and Indexing
    • Editorial Policies
    • Reprints and Permissions
    • Job Opportunities
    • Terms and Conditions
    • Contact
  • Journals
    • All Journals
    • Biomedical Reports
      • Information for Authors
      • Editorial Policies
      • Editorial Board
      • Aims and Scope
      • Abstracting and Indexing
      • Bibliographic Information
      • Archive
    • Experimental and Therapeutic Medicine
      • Information for Authors
      • Editorial Policies
      • Editorial Board
      • Aims and Scope
      • Abstracting and Indexing
      • Bibliographic Information
      • Archive
    • International Journal of Epigenetics
      • Information for Authors
      • Editorial Policies
      • Editorial Board
      • Aims and Scope
      • Abstracting and Indexing
      • Bibliographic Information
      • Archive
    • International Journal of Functional Nutrition
      • Information for Authors
      • Editorial Policies
      • Editorial Board
      • Aims and Scope
      • Abstracting and Indexing
      • Bibliographic Information
      • Archive
    • International Journal of Molecular Medicine
      • Information for Authors
      • Editorial Policies
      • Editorial Board
      • Aims and Scope
      • Abstracting and Indexing
      • Bibliographic Information
      • Archive
    • International Journal of Oncology
      • Information for Authors
      • Editorial Policies
      • Editorial Board
      • Aims and Scope
      • Abstracting and Indexing
      • Bibliographic Information
      • Archive
    • Medicine International
      • Information for Authors
      • Editorial Policies
      • Editorial Board
      • Aims and Scope
      • Abstracting and Indexing
      • Bibliographic Information
      • Archive
    • Molecular and Clinical Oncology
      • Information for Authors
      • Editorial Policies
      • Editorial Board
      • Aims and Scope
      • Abstracting and Indexing
      • Bibliographic Information
      • Archive
    • Molecular Medicine Reports
      • Information for Authors
      • Editorial Policies
      • Editorial Board
      • Aims and Scope
      • Abstracting and Indexing
      • Bibliographic Information
      • Archive
    • Oncology Letters
      • Information for Authors
      • Editorial Policies
      • Editorial Board
      • Aims and Scope
      • Abstracting and Indexing
      • Bibliographic Information
      • Archive
    • Oncology Reports
      • Information for Authors
      • Editorial Policies
      • Editorial Board
      • Aims and Scope
      • Abstracting and Indexing
      • Bibliographic Information
      • Archive
    • World Academy of Sciences Journal
      • Information for Authors
      • Editorial Policies
      • Editorial Board
      • Aims and Scope
      • Abstracting and Indexing
      • Bibliographic Information
      • Archive
  • Articles
  • Information
    • For Authors
    • For Reviewers
    • For Librarians
    • For Advertisers
    • Conferences
  • Language Editing
Login Register Submit
  • This site uses cookies
  • You can change your cookie settings at any time by following the instructions in our Cookie Policy. To find out more, you may read our Privacy Policy.

    I agree
Search articles by DOI, keyword, author or affiliation
Search
Advanced Search
presentation
Oncology Reports
Join Editorial Board Propose a Special Issue
Print ISSN: 1021-335X Online ISSN: 1791-2431
Journal Cover
January-2015 Volume 33 Issue 1

Full Size Image

Sign up for eToc alerts
Recommend to Library

Journals

International Journal of Molecular Medicine

International Journal of Molecular Medicine

International Journal of Molecular Medicine is an international journal devoted to molecular mechanisms of human disease.

International Journal of Oncology

International Journal of Oncology

International Journal of Oncology is an international journal devoted to oncology research and cancer treatment.

Molecular Medicine Reports

Molecular Medicine Reports

Covers molecular medicine topics such as pharmacology, pathology, genetics, neuroscience, infectious diseases, molecular cardiology, and molecular surgery.

Oncology Reports

Oncology Reports

Oncology Reports is an international journal devoted to fundamental and applied research in Oncology.

Experimental and Therapeutic Medicine

Experimental and Therapeutic Medicine

Experimental and Therapeutic Medicine is an international journal devoted to laboratory and clinical medicine.

Oncology Letters

Oncology Letters

Oncology Letters is an international journal devoted to Experimental and Clinical Oncology.

Biomedical Reports

Biomedical Reports

Explores a wide range of biological and medical fields, including pharmacology, genetics, microbiology, neuroscience, and molecular cardiology.

Molecular and Clinical Oncology

Molecular and Clinical Oncology

International journal addressing all aspects of oncology research, from tumorigenesis and oncogenes to chemotherapy and metastasis.

World Academy of Sciences Journal

World Academy of Sciences Journal

Multidisciplinary open-access journal spanning biochemistry, genetics, neuroscience, environmental health, and synthetic biology.

International Journal of Functional Nutrition

International Journal of Functional Nutrition

Open-access journal combining biochemistry, pharmacology, immunology, and genetics to advance health through functional nutrition.

International Journal of Epigenetics

International Journal of Epigenetics

Publishes open-access research on using epigenetics to advance understanding and treatment of human disease.

Medicine International

Medicine International

An International Open Access Journal Devoted to General Medicine.

Journal Cover
January-2015 Volume 33 Issue 1

Full Size Image

Sign up for eToc alerts
Recommend to Library

  • Article
  • Citations
    • Cite This Article
    • Download Citation
    • Create Citation Alert
    • Remove Citation Alert
    • Cited By
  • Similar Articles
    • Related Articles (in Spandidos Publications)
    • Similar Articles (Google Scholar)
    • Similar Articles (PubMed)
  • Download PDF
  • Download XML
  • View XML
Article

Effects of VBMDMP on the reversal of cisplatin resistance in human lung cancer A549/DDP cells

  • Authors:
    • Cheng-Kun Wang
    • Yang Zhang
    • Zhi-Jie Zhang
    • Qin-Wei Qiu
    • Jian-Guo Cao
    • Zhi-Min He
  • View Affiliations / Copyright

    Affiliations: Cancer Research Institute, Affiliated Cancer Hospital of Guangzhou Medical University, Guangzhou, Guandong 510182, P.R. China, Cancer Research Institute, University of South China, Hunan, Hengyang 421001, P.R. China, Medical College, Hunan Normal University, Hunan, Changsha 410006, P.R. China
  • Pages: 372-382
    |
    Published online on: November 13, 2014
       https://doi.org/10.3892/or.2014.3607
  • Expand metrics +
Metrics: Total Views: 0 (Spandidos Publications: | PMC Statistics: )
Metrics: Total PDF Downloads: 0 (Spandidos Publications: | PMC Statistics: )
Cited By (CrossRef): 0 citations Loading Articles...

This article is mentioned in:


Abstract

Tumor drug resistance is a major obstacle to cancer chemotherapy. We previously constructed a fusion protein based on two tumstatin-derived sequences named recombinant VBMDM (rVBMDMP). We preliminarily confirmed its inhibition of HUVEC and colon cancer cell growth. The present study further systematically observed the inhibitory effect of rVBMDMP on lung cancer cell growth and analyzed a possible mechanism to provide a theoretical basis for the development of new antitumor protein drugs. The effect of rVBMDMP on human lung adenocarcinoma (A549) and cisplatin-resistant human lung adenocarcinoma (A549/DDP) cell proliferation was evaluated by MTS assay. Hoechst 33342 staining performed together with fluorescence microscopy and immunoblot analysis were used to examine the effects of rVBMDMP on the apoptosis of A549/DDP cells. A protein phosphorylation chip was used to identify changes in rVBMDMP-induced signaling protein phosphorylation. Changes in the phosphatidylinositol 3 kinase (PI3K)/Akt signal transduction pathway and expression of multidrug resistance protein (MRP-2)-related molecules following rVBMDMP treatment in A549/DDP cells were evaluated by western blot analysis. A lung cancer xenograft model was used to evaluate the reversal effect of rVBMDMP on drug-resistance of A549/DDP cell tumors to cisplatin in vivo. The results demonstrated that rVBMDMP increased the phosphorylation of 79 signaling proteins, including focal adhesion kinase (FAK), caspase-6, Fas, FasL and FAF1 and downregulated 30 signaling proteins, including integrin αV, integrin β3, PI3K/Akt, NF-κB and MRP-2 compared with the controls. rVBMDMP also increased the sensitivity of A549 and A549/DDP cells to cisplatin and directly induced apoptosis, which may be related to MRP-2 and Bcl-2 downregulation. The effects of growth inhibition and apoptosis induction of rVBMDMP on A549/DDP cells may be related to the inhibition of integrin αVβ3 and PI3K/Akt protein phosphorylation. Finally, we observed an increase in cancer cell sensitivity to cisplatin by rVBMDMP using the A549/DDP cell xenograft model in nude mice. Our study suggests that rVBMDMP may be an effective potential chemotherapy sensitizer and may be a viable drug candidate in anticancer therapies.

Introduction

Based on the strategy of targeting both proliferating tumor cells and endothelial cells in our previous studies, we constructed a fusion protein of the human IgG3 upper hinge region and 2 tumstatin-derived specific sequences, which we named vascular basement membrane-derived multifunctional peptide (VBMDMP) (1). Recombinant VBMDMP (rVBMDMP) was found to exhibit anti-proliferation and anti-angiogenic activities and to significantly inhibit tumor growth and metastasis in a mouse lung carcinoma model (2). Moreover, rVBMDMP selectively inhibited endothelial cell and human colon cancer cell proliferation, induced endothelial cell apoptosis in vitro and suppressed human colon cancer xenograft growth in Balb/c-nu mice (3). We determined that the interaction of rVBMDMP with αVβ3 integrin is critical for rVBMDMP binding to cells and mediates the rVBMDMP-induced inhibition of proliferation (4).

Integrins are a family of heterodimeric transmembrane proteins comprising unrelated α and β subunits that serve as receptors for extracellular matrix (ECM) proteins such as fibronectin (FN), laminins and collagens. In mammals, 18 types of α subunits and 8 types of β subunits assemble to form 24 different receptors. Integrins initiate a variety of downstream signaling events including survival or death pathways in response to ECM ligation (5). The integrin αVβ3 receptor is implicated in cardiovascular and bone function and recognizes glycoprotein ligands such as vitronectin and FN. Upon activation of the integrin αVβ3 receptor, downstream molecules, including phosphatidylinositol 3 kinase (PI3K)/Akt, are phosphorylated, which increases cell tolerance to chemotherapy, resulting in secondary resistance in a variety of ways (6). In our previous study, we demonstrated that rVBMDMP binds αVβ3 integrins and enhances the growth inhibitory activity of cisplatin in A549 cells (7). We also found that the expression of the multidrug resistance protein 2 (MRP-2) showed a downward trend in A549 cells following treatment with rVBMDMP (unpublished data).

MRP-2 is a member of the ATP-binding cassette (ABC) transporter superfamily. ABC genes are divided into 7 distinct subfamilies (ABC1, MDR/TAP, MRP, ALD, OABP and GCN20) and encode proteins that transport various molecules across extracellular and intracellular membranes (8). MRP-2 is a member of the MRP subfamily, which is involved in multi-drug resistance (9). Its substrates include anticancer drugs, such as vinblastine and thus MRP-2 contributes to drug resistance in mammalian cancer cells. Therefore, we speculated that the rVBMDMP-mediated inhibition of MRP-2 has the potential to reverse tumor cell resistance to chemotherapeutic drugs.

In the present study, we demonstrated that rVBMDMP inhibited cisplatin-resistant A549/DDP human lung carcinoma cell proliferation using in vitro and in vivo models of tumor growth. We also demonstrated that rVBMDMP potently reversed A549/DDP cisplatin resistance by inhibiting MRP-2 expression, which may occur via the PI3K/Akt pathway. These data suggest that rVBMDMP could be a potentially useful therapeutic molecule targeting human lung cancer.

Materials and methods

rVBMDMP

rVBMDMP (6.4 kDa) was produced in BL-21 E. coli using the pGEX-4T-1-VBMDMP expression plasmid and purified as previously described (1).

Cell culture

Human lung carcinoma cells (A549) and cisplatin-resistant human lung carcinoma cells (A549/DDP) were obtained from the China Center for Type Culture Collection (CCTCC, Wuhan, China) and maintained in RPMI-1640 medium (Gibco-BRL, Grand Island, NY, USA), supplemented with 10% (v/v) dialyzed heat-inactivated bovine serum (BS) (Gibco), 100 U/ml penicillin and 100 μg/ml streptomycin at 37°C in 5% CO2.

Cell viability assay

Cell viability was determined using the MTS assay. In brief, ~1.0×104 A549 and A549/DDP cells/well were plated in 96-well plates and incubated overnight. Cells were treated with various concentrations of rVBMDMP and cisplatin for 48 h, and 20 μl of 3-(4,5-dimethylthi-azol-2-yl)-2,5-diphenyltetrazolium bromide [MTS, 5 g/l in phosphate-buffered saline (PBS)] (Promega, Madison, WI, USA) was added. The plates were incubated for 6 h, and the formed formazan dye was dissolved in 100 μl of DMSO (Sigma-Aldrich, St. Louis, MO, USA). Absorbance was recorded at 570 nm using a Biotek Synergy2 microplate reader (Biotek Instruments, Winooski, VT, USA). All experiments were repeated 3 times. Cell viability was calculated as: Cell viability rate (%) = (T − B)/(U − B) × 100%; where T is the treated cell absorbance, U is the untreated cell absorbance and B is the background absorbance when neither drug nor MTS was added.

Signal transduction antibody array

Serum-starved A549 cells were treated with 10 μmol/l rVBMDMP for 30 min, which was optimal for inhibiting endothelial cell proliferation and were lysed in 0.5% Triton X-100 buffer. This rVBMDMP concentration was determined to be optimal at inhibiting A549 cell proliferation in this study. The antibody array membrane (HM3000 signal transduction antibody array; Hypromatrix Inc., Worcester, MA, USA) was treated in blocking buffer containing 0.01% Tween-20 followed by incubation with sample diluted in 1% dry milk/PBS for 2 h at room temperature with slow shaking at 40 rpm. After the antibody filters were incubated with the supernatant protein solution at room temperature for 2 h, the antibody array filter was washed with TBST and blotted with HRP-conjugated anti-phospho-tyrosine monoclonal antibodies for 2 h. Anti-phospho-tyrosine reactivity was visualized by enhanced chemiluminescence (ECL; Amersham Biosciences) and exposed to X-ray film. The gray-scale chip scanogram was analyzed with chip image analysis software (QuantArray, Packard Biochip Technologies Inc. USA) to correct for protein signals. Immunoreactivity on the chip that had been incubated with control cell lysate was set to 1 for each spotted antibody. Phosphorylation ratios >2 or <0.5 were considered to indicate increased or decreased phosphorylation, respectively.

Western blot analysis

The anti-integrin αV, anti-integrin β3, anti-MRP-2, anti-NF κB, anti-caspase 3, anti-PARP, anti-bcl2, anti-Akt, anti-p-Akt, anti-PI3K, anti-pPI3K and anti-β-actin antibodies were purchased from Santa Cruz Biotechnology (Santa Cruz, CA, USA). An anti-GAPDH antibody (Upstate Biotechnology, Lake Placid, NY, USA) was used as a loading control. After the treatments, the cells were collected and lysed. Approximately 100 ng of total protein was electrophoresed on a 10% SDS-PAGE gel and then transferred to a PVDF membrane. After blocking the membrane with 5% nonfat milk in PBS + 0.1% Tween-20 overnight at 4°C, the blot was incubated with the primary antibody for 1 h, washed with PBS + 0.1% Tween-20 3 times (15 min each time), incubated with the secondary antibody (IgG) conjugated with horseradish peroxidase for 1 h and washed with PBS + 0.1% Tween-20 3 times. The signal was visualized with a chemiluminescence kit (SuperSignal, Pierce).

In vivo tumor growth inhibition studies

Female 6-week old Balb/c-nu mice weighing ~16 g were implanted with 2×106 A549/DDP human lung cancer cells into the subcutis on the back. Tumor length and width were measured using a vernier caliper, and the tumor volume was calculated using the standard formula of length × width2 × 0.52 (10). When the tumors were ~100 mm3, the animals were divided into groups of 5 mice. rVBMDMP (5 mg/kg), the angiogenesis inhibitor TNP-470 (20 mg/kg), cisplatin (10 mg/kg), a combination of rVBMDMP (5 mg/kg) and cisplatin (10 mg/kg) and vehicle control were administered via intravenous injection twice daily for 16 days. Mice were weighed twice weekly. Tumor volume was calculated every 3 days. Tumor volume ± SD was plotted vs. time over the treatment period. Upon treatment termination, the mice were weighed and sacrificed and their tumors were excised, weighed and photographed. The mean tumor weight per group was calculated. The mean ratio of the treated tumor weight to the mean vehicle control tumor weight × 100 was subtracted from 100% to provide the tumor growth inhibition for each group. All images were captured with a Canon digital camera and developed with Kodak 400 DK-coated TMAM. The experiments were performed using 5 mice per group and all animal procedures were performed in accordance with institutional guidelines. The study protocol was approved by the Ethics Committee of Guangzhou Medical University.

Statistical analysis

Continuous data are expressed as the mean ± SD. Comparisons between groups were performed using the Student’s t-test. Analysis of variance was used to examine differences in response to treatments and between groups. P-values <0.05 were considered to indicate statistically significant results.

Results

rVBMDMP treatment alters the phosphorylation of signaling proteins

To explore the molecular mechanism of rVBMDMP-mediated lung cancer inhibition, we examined the effects of rVBMDMP on the phosphorylation of 400 signaling proteins using a protein phosphorylation chip (Fig. 1A and B). rVBMDMP treatment increased phosphorylation (defined as a 2-fold or higher increase compared with the controls) of focal adhesion kinase (FAK), caspase-6, Fas, FasL and FAF1. rVBMDMP treatment decreased phosphorylation (defined as a 0.5-fold or more decrease compared with the controls) of integrin αV, integrin β3, PI3K/Akt, NF-κB and MRP-2 (Table I). Western blot analysis confirmed that treatment with 10 μg/ml rVBMDMP for 30 min was sufficient to inhibit integrin αV, integrin β3, MRP-2 and NF-κB phosphorylation (Fig. 1C–F). These results were concordant with the antibody microarray data.

Figure 1

Signal transduction antibody array and immunobloting. (A and B) X-ray film of protein phosphorylation antibody chips: untreated controls (A) and 10 μmol/l rVBMDMP (B). (C and D) Immunoblots for phospho-integrin αV (C) and phospho-integrin β3 (D) show that 10 μmol/l rVBMDMP inhibited integrin αV and integrin β3 phosphorylation. ITG, integrin. (E and F) Phospho-MRP-2 and phospho-NF-κB immunoblots show that rVBMDMP significantly increased multidrug resistance protein 2 (MRP-2) and NF-κB phosphorylation. (C–F) Bar charts under the immunoblots show quantification of protein levels. Expression of each protein was normalized to the GAPDH level and the control was set to 1. The mean of 3 separate experiments is shown. Student’s t-test was used to evaluate statistical significance (n=3). rVBMDMP, recombinant VBMDMP.

Table I

Ratios of cell signaling protein phosphorylation levels in A549 cells after 1.0 μmol/l VBMDMP treatment for 30 min.

Table I

Ratios of cell signaling protein phosphorylation levels in A549 cells after 1.0 μmol/l VBMDMP treatment for 30 min.

PositionSymbolRatioDescription and function
114-3-33.90Critical for cell transformation and mitotic signaling
2c-Abl2.44Abelson murine leukemia virus; a 120-kDa protein with tyrosine kinase activity and an SH2 domain
42Brk2.31Human homolog of Sik (Src-related intestinal kinase)
43Brm2.03Similar to the brahma protein of Drosophila; helicase and ATPase activities
61Caspase-62.30Cysteine-aspartic acid protease 6
72CD272.04Homodimeric lymphocyte-specific surface antigen, belongs to the TNF receptor superfamily
82Cdk22.66Cyclin-dependent protein kinase
89CIDE-B2.39A DNAse that is responsible for DNA degradation during apoptosis
90Clathrin2.12Clathrin
102Cyclin B3.56Cyclin protein B
103Cyclin D33.52Cyclin protein D3
104Cyclin E2.87Cyclin protein E
109Desmoglein2.33A member of the cadherin family of adhesion molecules
112DMBT12.05Deleted in malignant brain tumors 1; a candidate tumor-suppressor gene
121E2F12.28E2F transcription factor 1
122EGFR4.13Epidermal growth factor receptor
123p-EGFR2.43Phosphorylated epidermal growth factor receptor
124Egr-13.93EGR family of C2H2-type zinc-finger proteins, is a cancer suppressor gene
125Egr-24.25EGR family of C2H2-type zinc-finger proteins, is a cancer suppressor gene
126Egr-34.52EGR family of C2H2-type zinc-finger proteins, is a cancer suppressor gene
129EphA42.56Ephrin receptor A4
130EphB15.24Ephrin receptor B1
131Eps83.65Epidermal growth factor receptor substrate 8
141FAF-16.64FAS interacting protein
142FAK5.50Focal adhesion associated protein-tyrosine kinase
143Fas5.08A member of the tumor necrosis factor family of cell surface receptors
144FasL2.27Fas ligand
146FGFR17.32Fibroblast growth factor receptor 1
147FGFR22.70Fibroblast growth factor receptor 2
148FGFR32.11Fibroblast growth factor receptor 3
149FGFR43.23Fibroblast growth factor receptor 4
150FHIT5.25A member of the histidine triad protein family; a candidate tumor suppressor
161GATA-14.05Transcription factor
162GATA-24.96Transcription factor
163GATA-37.17Transcription factor
164G-CSFR2.12Colony stimulating factor receptor
165gp1302.30Glycoprotein 130
166Granzyme B4.50Cytotoxic T-lymphocyte-associated serine esterase 1
167GRB22.27Growth factor receptor-bound protein 2
169GRB143.56Growth factor receptor-bound protein 14
170GRK24.44G protein-coupled receptor kinase 2
182IFN-aRa2.82Type I interferon α receptor α
183IFN-gRa7.28Type II interferon γ receptor α
184IL1R14.64Interleukin-1 receptor 1
186IL2Rβ5.43Interleukin-2 receptor β
187IL2Rγ3.77Interleukin-2 receptor γ
188IL32.86Interleukin-3
189IL4Ra2.06Interleukin-4 receptor α
202Jak12.65Janus kinase 1
203Jak22.49Janus kinase 2
206p-JNK1,2,32.13Phosphorylated c-Jun N-terminal kinases 1,2,3
209KAP2.18A dual specificity phosphatase that interacts with cyclin-dependent kinases
222MEK12.08Mitogen-activated protein kinase kinase 1
252Nip32.03A member of the BCL2/adenovirus E1B 19 kDa-interacting protein (BNIP) family, Nip3 preferentially binds to Bcl-xL and induces apoptosis by suppressing the anti-apoptosis activity of Bcl-xL
282PDGFRβ2.39Platelet-derived growth factor receptor β
291PTEN2.06Phosphatase and tensin homolog; the PTEN gene is a tumor suppressor gene
292SH-PTP2.33SH-protein tyrosine phosphatase 1
307RalA2.46Small GTPase superfamily; Ras family of proteins
308RanBP-12.31Ras-related nuclear protein BP-1
311RARr2.18Retinoic acid receptors
312RXR a,b, r2.30Retinoid X receptors a, b, r
325RIP2.39Receptor interacting protein
331P-Selectin3.12Cell adhesion molecule
332SHC2.56Src homology 2 domain containing
343Blk2.27Proto-oncogenic non-receptor tyrosine kinase
346Lck2.72Leukocyte-specific protein tyrosine kinase
347Lyn3.54A member of the Src family of protein tyrosine kinases
351STAM3.59Signal transducing adaptor molecule
364TANK2.68TRAF-associated NF-κB activator
365TCRα3.92T-cell receptor α
366TCRβ4.14T-cell receptor β
367TDAG513.32T-cell death associated gene 51
370Thyroid Rα13.56Thyroid hormone nuclear receptor α 1
371TIA-15.52A member of an RNA-binding protein family; a mediator of apoptotic cell death
372TIAR4.06TIA receptor
375TOSO2.57
392VDR2.99Vitamin D receptor
394VEGFR22.35VEGF receptor 2
397XRCC42.38X-ray repair cross-complementing protein 4
14APC0.43Adhesion protein
27Bcl-20.42B-cell lymphoma 2
39BARD10.36BRCA1-associated RING domain gene 1 is a major cellular binding partner of BRCA1
40BRCA10.42Breast cancer 1
60Caspase-50.49Cysteine-aspartic acid protease 5
100CUL-10.43A member of the cullin protein family
118DR50.32Death receptor 5
139Ezrin0.48Cytoplasmic protein; a major cytoplasmic substrate of various protein-tyrosine kinases
158GADD450.30Growth arrest and DNA damage 45
174Ne-dlg0.49Neuronal and endocrine dlg (Discs large)
175hIL0.50IAP family member
179ICSBP0.49Interferon consensus sequence-binding protein
180ID10.38A member of the Id family of basic helix-loop-helix (bHLH) proteins
194ITG αV0.12Integrin α subunit
195ITG β10.12Integrin β subunit (CD29)
196ITG β30.14Integrin β subunit
197IRAK0.25IL-1 receptor-associated kinase
198IRF10.41Interferon regulatory factor-1
213LIFR0.41Leukemia inhibitory factor receptor
215MAD20.16Mitotic arrest-deficient 2
216Maspin0.12A serpin and tumor suppressor gene
217Max0.45Transcription factor
218MDA-70.40Melanoma differentiation-associated protein-7
220MRP-20.47Multiple drug resistance protein
235NF1GRP0.27Neurofibromin protein
237NFATC0.46Nuclear factor of activated T-cells, cytoplasmic, calcineurin-dependent
238NF-κB-p500.40Nuclear factor-κB 50
256Notch0.46A human gene encoding a single-pass transmembrane receptor
278Pax-50.48Nuclear transcription factor
rVBMDMP promotes A549/DDP cell cisplatin sensitivity and apoptosis

We treated A549/DDP cells with cisplatin concentrations of 5, 10, 20 and 40 μg/ml and determined that higher cisplatin concentrations inhibited A549/DDP cell proliferation. The concentrations of cisplatin required for A549/DDP cell growth inhibition were significantly higher than those required to inhibit A549 cell proliferation (Fig. 2A). After treating A549/DDP cells with 20 μg/ml cisplatin for 48 h, the growth inhibition rate was 32.9±7.1%, which increased with increasing cisplatin concentration (Fig. 2B). According to the formula IC50 = lg−1 [Xm-i (P-0.5)], the IC50 in A549/DDP cells treated with cisplatin for 48 h was 31.19 μg/ml. The resistance index of A549/DDP cells to cisplatin was the IC50 of A549/DDP cells divided by IC50 of the A549 cells or 31.19/4.614 μg/ml=6.759. This result demonstrates that the A549/DDP cell line has a certain resistance to cisplatin, which was suitable for this drug resistance study.

Figure 2

Effect of cisplatin combined with rVBMDMP on A549/DDP cell proliferation. (A and B) Effects of cisplatin, rVBMDMP or cisplatin combined with rVBMDMP on the proliferation of A549 (A) and A549/DDP cells (B). Values are expressed as mean ± SD (n=4). *P<0.01 vs. control (Student’s t-test). (C) A549/DDP cells were cultured with RPMI-1640 with cisplatin, rVBMDMP or the combination of cisplatin and rVBMDMP as indicated for 48 h. Cell apoptosis was observed by Hoechst 33258 staining. Arrowheads indicate cells with abnormal nuclei, indicating fragmentation of nuclei/chromatin. (D) A549/ DDP cells were treated as in C, collected and subjected to western blot analyses with specific antibodies directed against caspase-3, PARP and β-actin. DDP, cisplatin; rVBMDMP, recombinant VBMDMP.

Next, A549/DDP cells were treated with 10 μM rVBMDMP along with 10, 20 or 40 μg/ml cisplatin for 48 h (Fig. 2B, Table II). When A549/DDP cells were treated with 10 μg/ml cisplatin alone, the growth inhibition rate was 12.8±5.6% and the inhibitory rate increased to 45.2±8.5% when combined with 10 μM rVBMDMP. The Q value was 0.88. When A549/DDP cells were treated with 20 μg/ml cisplatin alone, the growth inhibition rate was 32.9±7.1% and the inhibitory rate increased to 66.9±8.9% when combined with 10 μM rVBMDMP. The Q value was 1.15. When A549/DDP cells were treated with 40 μg/ml cisplatin alone, the growth inhibition rate was 52±10.2% and the inhibitory rate increased to 89.1±12.3% when combined with 10 μM rVBMDMP. The Q value was 1.22. According to the formula IC50 = lg−1 [Xm-i (P-0.5)], the IC50 was 11.82 μg/ml when combined with 10 μM rVBMDMP in A549/DDP cells. Thus, the multidrug resistance reversal index (RI) was 2.639. Together, these results demonstrated that the combined application of rVBMDMP with cisplatin produced an additive inhibition to significantly reduce A549/DDP cell survival.

Table II

Inhibition rate and Q values of cisplatin in combination with rVBMDMP on A549/DDP cell growth.

Table II

Inhibition rate and Q values of cisplatin in combination with rVBMDMP on A549/DDP cell growth.

GroupGrowth inhibition rate (%)Q valueCisplatin IC50Reversal index (RI)
DDP (10 μg/ml)12.8±5.631.19
DDP (20 μg/ml)32.9±7.1
DDP (40 μg/ml)52.0±10.2
DDP (10 μg/ml) + rVBMDMP (10.0 μM)45.2±8.50.8811.822.639
DDP (20 μg/ml) + rVBMDMP (10.0 μM)66.9±8.91.15
DDP (40 μg/ml) + rVBMDMP (10.0 μM)89.1±12.31.22

[i] A Q value of 0.85–1.15 represents the summation effects of the two drugs; a Q value >1.15 indicates a synergistic effect of the two drugs; a Q value <0.85 indicates an antagonistic effect of the two drugs. rVBMDMP, recombinant VBMDMP.

We next evaluated A549/DDP cell apoptosis after cisplatin and rVBMDMP treatment using Hoechst 33258 staining (Fig. 2C). Apoptotic cells were observed after treatment with 10 μM rVBMDMP or 10 μg/ml cisplatin alone for 48 h. However, the combination of these 2 drugs markedly enhanced A549/DDP cell apoptosis compared with the control group, which underwent little apoptosis. The nuclei as observed by normal fluorescence microscopy were large and evenly stained; pyknotic nuclei appeared smaller and the nuclear chromatin was densely stained towards the edge or showed chunky dense staining in apoptotic cells.

As shown in Fig. 2D, caspase-3 was mildly activated (cleaved) in the A549/DDP cells following treatment with rVBMDMP alone and was nearly completely cleaved when combined with cisplatin. PARP cleavage showed a similar trend. This suggests that combined treatment causes caspase-3 activation, thereby inducing apoptosis and PARP cleavage. This may be coupled with MRP-2 downregulation, which then blocks cisplatin cellular efflux. This may be one of the mechanisms involved in the reversal of A549/DDP cell chemotherapeutic resistance by rVBMDMP.

rVBMDMP and cisplatin treatment in combination significantly inhibit survival

We next investigated the molecular mechanism by which the combination treatment of rVBMDMP and cisplatin mediates anti-survival effects in A549/DDP cells.

After treatment with 10 μM rVBMDMP alone, A549/DDP cells showed downregulation of MRP-2, integrin αV and NF-κB p50 protein expression, while cisplatin alone had no effect on MRP-2, Bcl-2, integrin αV or NF-κB p50 protein expression (Fig. 3A). However, upon the combination treatment of cisplatin and rVBMDMP, levels of the above proteins were significantly reduced compared with the controls. rVBMDMP downregulation of MRP-2, integrin αV and NF-κB p50 protein expression may be related to the reversal of A549/DDP cell drug resistance.

Figure 3

Combination of cisplatin and rVBMDMP significantly inhibits A549/DDP cell survival signal. A549/DDP cells were cultured in RPMI-1640 with cisplatin, rVBMDMP, or the combination of cisplatin and rVBMDMP as indicated for 48 h. (A) Cells were collected and subjected to western blot analyses with specific antibodies against multidrug resistance protein 2 (MRP-2), Bcl-2, integrin αV, NF-κB (P50) and β-actin. (B and C) Western blot analysis of cell treated as in A for phosphatidylinositol 3 kinase (PI3K) and Akt protein expression and phosphorylation in cultured A549/DDP cells. DDP, cisplatin; rVBMDMP, recombinant VBMDMP.

Total PI3K and Akt protein levels were not altered in all 4 A549/DDP cell treatment groups, while PI3K/Akt protein phosphorylation was markedly decreased following 10 μM rVBMDMP treatment, indicating that rVBMDMP inhibited PI3K and Akt phosphorylation in the A549/DDP cells (Fig. 3B and C). Phosphorylated PI3K/Akt levels were not altered in the cisplatin-treated group. These data suggest that the PI3K/Akt signal transduction pathway may be associated with the rVBMDMP-mediated reversal of multidrug resistance.

rVBMDMP-mediated human lung carcinoma xenograft growth inhibition in BALB/c nude mice

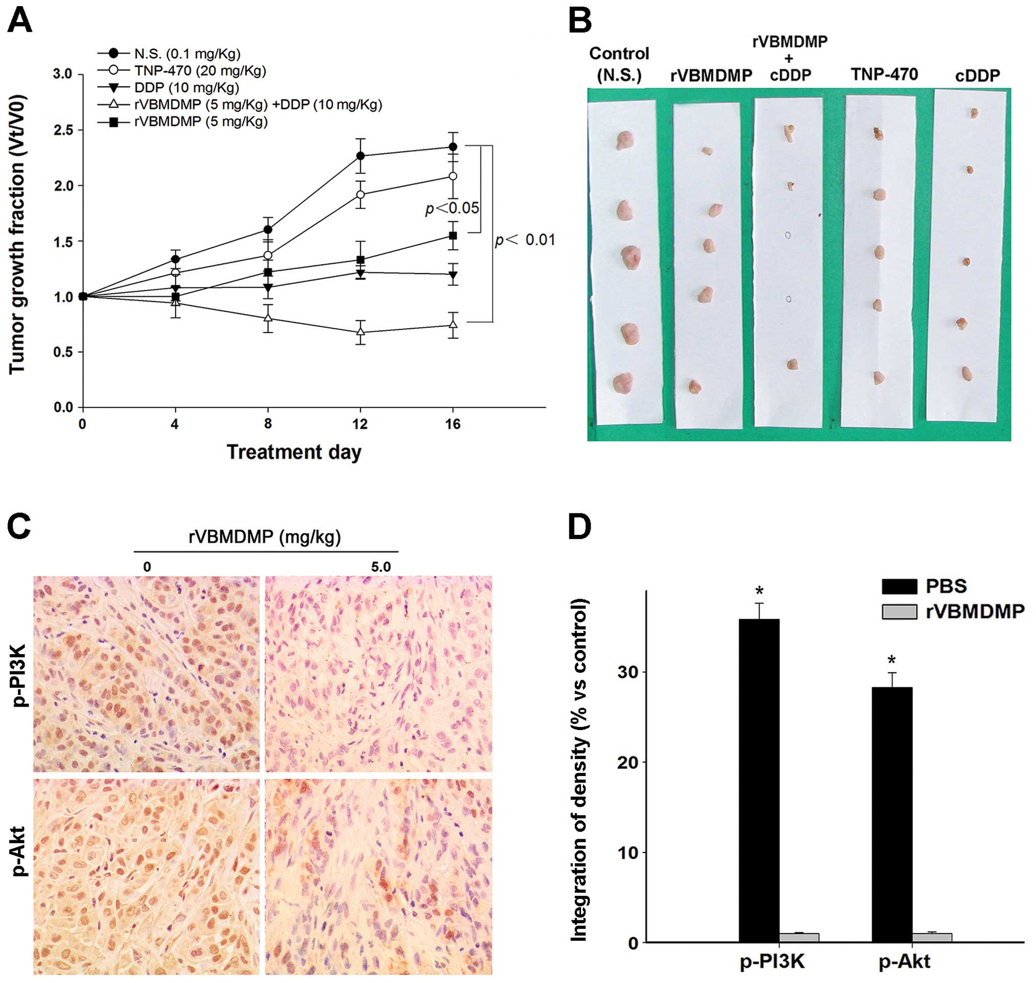
To investigate the inhibition of rVBMDMP on A549/DDP cell growth in vivo, we examined the effects of rVBMDMP on established primary human lung carcinoma xenograft models in nude mice. Our results showed that rVBMDMP significantly inhibited human lung carcinoma xenograft growth (Fig. 4). rVBMDMP treatment decreased the tumor growth rate as evaluated by measurement of the tumor volume at regular intervals (Fig. 4A). Administration of 5 mg/ kg rVBMDMP combined with 10 mg/kg cisplatin resulted in 37 and 74% reduction in tumor volume, respectively (Fig. 4B). After 16 days of treatment, the final wet tumor weight in the 5 mg/kg rVBMDMP-treated group was reduced by 77% (P<0.05), whereas the tumor weight was reduced by 4% after TNP 470 (20 mg/kg) treatment and 42% after cisplatin (10 mg/ kg) treatment.

Figure 4

Effects of rVBMDMP on primary human lung carcinoma xenograft models in nude mice. (A) Growth inhibition of A549/DDP human lung carcinoma xenografts treated as indicated. Cells (2×106) were injected subcutaneously into 4- to 5-week-old female athymic nude mice. rVBMDMP (5 mg/kg) alone or in combination with cisplatin (10 mg/kg) was injected intravenously twice daily for 16 days. The control group received the saline vehicle. TNP-470, an angiogenesis inhibitor, and cisplatin were used as positive controls. The tumors were allowed to grow to ~100 mm3. Each point represents the mean ± SD of 5 mice per group. (B) Image of solid tumors obtained after 16 days of treatment. (C) Immunohistochemistry of phosphorylated phosphatidylinositol 3 kinase (PI3K) and phosphorylated Akt in endpoint tumors in the rVBMDMP (5 mg/kg)-treated and control groups. (D) Integrated density measurements for p-pI3K and p-Akt shown as mean ± SD. *P<0.01 vs. control (n=5 fields/group). DPP, cisplatin; rVBMDMP, recombinant VBMDMP.

Discussion

Our previous research determined that rVBMDMP and the tumstatin 197–215 amino acid peptide can significantly inhibit tumor cell (A549 and SW480 cells) proliferation and growth in a dose-dependent manner, (3,7) while there were no significant effects on normal human embryo lung (KMB-17) and Chinese hamster ovary (CHO-K1) cell proliferation and growth. These results indicate that rVBMDMP not only preserves the anti-tumor activity of the tumstatin 197–215 amino acid peptide but also has relative selectivity to cancer cells compared with normal cell lines. rVBMDMP significantly inhibited human lung and colon cancer xenograft growth in nude mice in a dose-dependent manner (3). Therefore, the tumstatin 197–215 amino acid peptide as part of rVBMDMP may be responsible for its inhibition of tumor cell proliferation and growth. Shahan et al confirmed that the tumstatin N-terminal 197–215 peptide exhibits biological function by binding integrin αVβ3 on the tumor cell surface (11). However, the underlying detailed mechanism is not clear. Our previous study confirmed that rVBMDMP also binds integrin αVβ3 (4).

Integrin αVβ3 expression is highly cell specific, with nearly no expression on the surface of resting endothelial cells and some normal cells, such as hepatic stellate cells (12). However, αVβ3 expression is significantly higher in lung adenocarcinoma A549 cells (13), prostate cancer (14) and breast cancer (15). Integrin has a bidirectional signal transmission function: its outward intracellular signal transduction regulates cell adhesion and migration, while integrin ligand binding triggers signals to regulate cell growth, differentiation and apoptosis (16,17). In the present study, the antibody array results revealed that rVBMDMP treatment can down-regulate integrin αVβ3 subunit phosphorylation in A549 cells, suggesting effects on its downstream pleiotropic and complex signal transduction.

Integrin signal transduction is closely related to FAK activation (18,19). FAK is a cytoplasmic non-receptor tyrosine kinase and its activation is accompanied by the accumulation of focal adhesion. The FAK signal transduction pathway can be activated substantially by integrins. Activated FAK binds multiple intracellular proteins that contain SH2 domains, thus activating several signaling pathways. Among these is the PI3K/ Akt pathway, on which we previously focused our studies (20). PI3K regulates signaling pathways that are involved in multiple cellular functions including survival, proliferation, apoptosis, cell differentiation and cytoskeleton structure. PI3K is a phosphoinositide-dependent kinase family member that specifically catalyzes PI-4,5-P2 and Ptdlns-4-P to generate Ptdlns-3, 4, 5-P3 and Ptdlns-3, 4-P2, respectively. The last 2 multi-phosphatidylinositol derivatives have biological roles as messenger molecules by binding and activating Akt, thus causing tumor cell proliferation and inhibiting apoptosis (21), which is an important cause of tumor drug resistance (22). Thus, the PI3K pathway may play a role in multidrug resistance (23). FAK can recruit and directly activate PI3K, which activates its downstream target Akt.

Akt is a main target of PI3K and is closely related to a variety of cell biological behaviors such as metabolism regulation, cell survival and particularly apoptosis (24,25). Activation of key survival signaling molecules such as PI3K/Akt, especially increasing Akt phosphorylation levels, is not only closely related to cancer cell development and apoptosis inhibition but is also a main step leading to multidrug resistance (26,27). Activated Akt can promote cell growth and proliferation by phosphorylating downstream molecules such as mammalian target of rapamycin (mTOR), p27WAF1/Cipl, GSK3 and tuberous sclerosis complex 2 (TSC2) (28,29). It also inhibits apoptosis via NF-κB and 14-3-3 phosphorylation-mediated down-regulation of FasL-induced apoptosis protein (30,31) as well as phosphorylation of several apoptosis-related molecules including Bcl-2 family members such as Bcl-2, Bcl-xL and Bcl-xs (32,33), inhibitor of apoptosis protein family members (IAPs) (34) and caspase-8, -9 and -3 (35), which inhibit apoptosis, thus inducing cancer cell chemotherapeutic drug resistance (36). Our results demonstrated that rVBMDMP treatment of lung cancer cells also affected integrin-FAK pathway signal transduction by downregulating FAK, PI3K, Akt and NF-κB survival signaling molecule phosphorylation and further affecting A549/DDP lung cancer survival cell signaling, weakening its cell survival ability and even directly inducing apoptosis.

Here, we determined that rVBMDMP treatment when combined with cisplatin can reverse A549/DDP cell multi-drug resistance. This result was displayed by i) a significantly decreased cisplatin IC50 in A549/DDP cells and (2) significantly decreased MRP expression in A549/DDP cells. The results obtained from the animal experiments also demonstrated that rVBMDMP treatment combined with cisplatin can effectively inhibit A549/DDP cell growth in nude mice. These data suggest that rVBMDMP is not only an effective antitumor drug, but it can also reverse the resistance of A549/DDP cells to cisplatin.

Chemotherapy resistance is a major cause of non-small cell lung carcinoma (NSCLC) chemotherapy failure and disease progression, and chemotherapy tolerance-induced tumor cell apoptosis is an important mechanism of tumor resistance. Cisplatin is a commonly used drug with a high curative effect on lung cancer. Cisplatin resistance is often indicative of multidrug resistance, the phenomenon in which cells exhibit insensitivity to many types of chemotherapy drugs. Therefore, clinical follow-up treatment for patients with cisplatin resistance is often difficult.

Multidrug resistance consists of a complex mechanism, in which MRP-2 plays a major role. MRP-2, also called multispecific organic anion transporter (cMOAT), functions as a transport protein for organic anions and a variety of drugs (37). MRP-2 is considered as the mediator of cisplatin resistance, as neither P-gp nor MRP1, related multidrug resistance proteins, recognize cisplatin as substrate. Ishikawa et al first demonstrated that the MRP-2/GS-X pump could transport glutathione-cisplatin conjugates from the cells, which mediates tumor cell resistance to cisplatin (38). The authors determined that the glutathione S efflux pump activity in tumor cells with high MRP-2 expression was enhanced, suggesting that MRP-2 can identify and transport glutathione-drug conjugates and promote tumor drug or modified product efflux to produce multidrug resistance (39). The present study also observed downregulation of PI3K/ Akt phosphorylation in human lung cancer A549/DDP cells following rVBMDMP treatment, weakening survival signaling. Expression of anti-apoptotic proteins Bcl-2 and MRP-2 were also reduced, thus weakening the anti-apoptotic ability and the drug pumping effect of cisplatin-resistant cells. It has been suggested that rVBMDMP can weaken A549/DDP cell tolerance to cisplatin, enhance cisplatin sensitivity, facilitate endogenous cisplatin-induced apoptosis signals and even reverse the drug resistance traits of A549/DDP cells. Above are some of the molecular mechanisms by which rVBMDMP increases chemotherapy sensitivity and reverses the effects of multidrug resistance. These results suggest that the antitumor activity of rVBMDMP on A549 lung cancer cells was not related to A549/DDP cell drug resistance, indicating there is no cross resistance to cisplatin and rVBMDMP. Conversely, these results also suggest that cisplatin and rVBMDMP affect different pathways. Therefore, rVBMDMP treatment can still have favorable effects for patients suffering from cisplatin-resistant lung adenocarcinoma.

In conclusion, the results of this study provide a theoretical and experimental basis for further evaluation of the molecular mechanisms of rVBMDMP in regulating tumor cell signaling networks and reversing drug resistance in lung cancer.

Acknowledgements

This study was supported by the Natural Science Foundation of Guangdong Province (grant no. S2012010008995) and the Doctoral Fund of the Education Ministry of China (grant no. 20124423110003.

References

1 

Peng SP, Fang WY, Dai WJ, Zou XQ, Liu HY and Cao JG: Cloning expression and space conformation analysis of vascular basement membrane-derived multifunctional peptide. Chinese J Cancer Biother. 10:185–189. 2003.

2 

Peng SP, Fang WY, Jiang RC, Zhou JG and Cao JG: Prokaryotic expression of vascular basement membrane-derived multi-functional peptide and its anti-tumor activity assay. Zhongguo Yaolixue Tongbao. 19:678–682. 2003.

3 

Cao JG, Peng SP, Sun L, Li H, Wang L and Deng HW: Vascular basement membrane-derived multifunctional peptide, a novel inhibitor of angiogenesis and tumor growth. Acta Biochim Biophys Sin (Shanghai). 38:514–521. 2006. View Article : Google Scholar

4 

Wang C, Cao J, Qu J, Li Y, Peng B, Gu Y and He Z: Recombinant vascular basement membrane derived multifunctional peptide blocks endothelial cell angiogenesis and neovascularization. J Cell Biochem. 111:453–460. 2010. View Article : Google Scholar : PubMed/NCBI

5 

Desgrosellier JS and Cheresh DA: Integrins in cancer: biological implications and therapeutic opportunities. Nat Rev Cancer. 10:9–22. 2010. View Article : Google Scholar

6 

Long QZ, Zhou M, Liu XG, Du YF, Fan JH, Li X and He DL: Interaction of CCN1 with αvβ3 integrin induces P-glycoprotein and confers vinblastine resistance in renal cell carcinoma cells. Anticancer Drugs. 24:810–817. 2013. View Article : Google Scholar : PubMed/NCBI

7 

Wang CK, Cao JG, Peng B, Gu YX, Zheng GP and He ZM: Inhibition of growth and motility of human A549 lung carcinoma cells by a recombined vascular basement membrane derived peptide. Cancer Lett. 292:261–268. 2010. View Article : Google Scholar : PubMed/NCBI

8 

Scheer N, Balimane P, Hayward MD, Buechel S, Kauselmann G and Wolf CR: Generation and characterization of a novel multidrug resistance protein 2 humanized mouse line. Drug Metab Dispos. 40:2212–2218. 2012. View Article : Google Scholar : PubMed/NCBI

9 

Tiwari AK, Sodani K, Dai CL, et al: Nilotinib potentiates anticancer drug sensitivity in murine ABCB1-, ABCG2- and ABCC10-multidrug resistance xenograft models. Cancer Lett. 328:307–317. 2013. View Article : Google Scholar

10 

Laitinen EM, Vaaralahti K, Tommiska J, Eklund E, Tervaniemi M, Valanne L and Raivio T: Incidence, phenotypic features and molecular genetics of Kallmann syndrome in Finland. Orphanet J Rare Dis. 6:412011. View Article : Google Scholar : PubMed/NCBI

11 

Shahan TA, Ziaie Z, Pasco S, Fawzi A, Bellon G, Monboisse JC and Kefalides NA: Identification of CD47/integrin-associated protein and alpha(v)beta3 as two receptors for the alpha3(IV) chain of type IV collagen on tumor cells. Cancer Res. 59:4584–4590. 1999.PubMed/NCBI

12 

Huang XW, Wang JY, Li F, Song ZJ, Xie C and Lu WY: Biochemical characterization of the binding of cyclic RGDyK to hepatic stellate cells. Biochem Pharmacol. 80:136–143. 2010. View Article : Google Scholar : PubMed/NCBI

13 

Huang CY, Fong YC, Lee CY, Chen MY, Tsai HC, Hsu HC and Tang CH: CCL5 increases lung cancer migration via PI3K, Akt and NF-kappaB pathways. Biochem Pharmacol. 77:794–803. 2009. View Article : Google Scholar

14 

Ummanni R, Teller S, Junker H, et al: Altered expression of tumor protein D52 regulates apoptosis and migration of prostate cancer cells. FEBS J. 275:5703–5713. 2008. View Article : Google Scholar : PubMed/NCBI

15 

Jiang P, Enomoto A and Takahashi M: Cell biology of the movement of breast cancer cells: intracellular signalling and the actin cytoskeleton. Cancer Lett. 284:122–130. 2009. View Article : Google Scholar : PubMed/NCBI

16 

Winograd-Katz SE, Fassler R, Geiger B and Legate KR: The integrin adhesome: from genes and proteins to human disease. Nat Rev Mol Cell Biol. 15:273–288. 2014. View Article : Google Scholar : PubMed/NCBI

17 

Bouvard D, Pouwels J, De Franceschi N and Ivaska J: Integrin inactivators: balancing cellular functions in vitro and in vivo. Nat Rev Mol Cell Biol. 14:430–442. 2013. View Article : Google Scholar : PubMed/NCBI

18 

Hu P and Luo BH: Integrin bi-directional signaling across the plasma membrane. J Cell Physiol. 228:306–312. 2013. View Article : Google Scholar

19 

Yin B: Focal adhesion kinase as a target in the treatment of hematological malignancies. Leuk Res. 35:1416–1418. 2011. View Article : Google Scholar : PubMed/NCBI

20 

Riaz A, Ilan N, Vlodavsky I, Li JP and Johansson S: Characterization of heparanase-induced phosphatidylinositol 3-kinase-AKT activation and its integrin dependence. J Biol Chem. 288:12366–12375. 2013. View Article : Google Scholar : PubMed/NCBI

21 

Guenther MK, Graab U and Fulda S: Synthetic lethal interaction between PI3K/Akt/mTOR and Ras/MEK/ERK pathway inhibition in rhabdomyosarcoma. Cancer Lett. 337:200–209. 2013. View Article : Google Scholar : PubMed/NCBI

22 

Choi BH, Kim CG, Lim Y, Shin SY and Lee YH: Curcumin down-regulates the multidrug-resistance mdr1b gene by inhibiting the PI3K/Akt/NF kappa B pathway. Cancer Lett. 259:111–118. 2008. View Article : Google Scholar

23 

Goler-Baron V, Sladkevich I and Assaraf YG: Inhibition of the PI3K-Akt signaling pathway disrupts ABCG2-rich extracellular vesicles and overcomes multidrug resistance in breast cancer cells. Biochem Pharmacol. 83:1340–1348. 2012. View Article : Google Scholar : PubMed/NCBI

24 

Konopleva MY, Walter RB, Faderl SH, et al: Preclinical and early clinical evaluation of the oral AKT inhibitor, MK-2206, for the treatment of acute myelogenous leukemia. Clin Cancer Res. 20:2226–2235. 2014. View Article : Google Scholar : PubMed/NCBI

25 

Neri LM, Cani A, Martelli AM, et al: Targeting the PI3K/ Akt/mTOR signaling pathway in B-precursor acute lymphoblastic leukemia and its therapeutic potential. Leukemia. 4:739–748. 2014. View Article : Google Scholar

26 

Chen KC, Yang TY, Wu CC, et al: Pemetrexed induces S-phase arrest and apoptosis via a deregulated activation of Akt signaling pathway. PLoS One. 9:e978882014. View Article : Google Scholar : PubMed/NCBI

27 

Wang F, Li T, Zhang B, et al: MicroRNA-19a/b regulates multidrug resistance in human gastric cancer cells by targeting PTEN. Biochem Biophys Res Commun. 434:688–694. 2013. View Article : Google Scholar : PubMed/NCBI

28 

Ning J and Clemmons DR: AMP-activated protein kinase inhibits IGF-I signaling and protein synthesis in vascular smooth muscle cells via stimulation of insulin receptor substrate 1 S794 and tuberous sclerosis 2 S1345 phosphorylation. Mol Endocrinol. 24:1218–1229. 2010. View Article : Google Scholar : PubMed/NCBI

29 

Liu L, Dai Y, Chen J, et al: Maelstrom promotes hepatocellular carcinoma metastasis by inducing epithelial-mesenchymal transition by way of Akt/GSK-3β/Snail signaling. Hepatology. 59:531–543. 2014. View Article : Google Scholar

30 

Bak Y, Kim H, Kang JW, et al: A synthetic naringenin derivative, 5-hydroxy-7,4′-diacetyloxyflavanone-N-phenyl hydrazone (N101–43), induces apoptosis through up-regulation of Fas/FasL expression and inhibition of PI3K/Akt signaling pathways in non-small-cell lung cancer cells. J Agric Food Chem. 59:10286–10297. 2011. View Article : Google Scholar : PubMed/NCBI

31 

Krzyzowska M, Shestakov A, Eriksson K and Chiodi F: Role of Fas/FasL in regulation of inflammation in vaginal tissue during HSV-2 infection. Cell Death Dis. 2:e1322011. View Article : Google Scholar : PubMed/NCBI

32 

Shenoy AR, Kirschnek S and Hacker G: IL-15 regulates Bcl-2 family members Bim and Mcl-1 through JAK/STAT and PI3K/AKT pathways in T cells. Eur J Immunol. 2500–2507. 2014. View Article : Google Scholar : PubMed/NCBI

33 

Bogdal MN, Hat B, Kochanczyk M and Lipniacki T: Levels of pro-apoptotic regulator Bad and anti-apoptotic regulator Bcl-xL determine the type of the apoptotic logic gate. BMC Syst Biol. 7:672013. View Article : Google Scholar : PubMed/NCBI

34 

Gravina GL, Marampon F, Giusti I, et al: Differential effects of PXD101 (belinostat) on androgen-dependent and androgen-independent prostate cancer models. Int J Oncol. 40:711–720. 2012.

35 

Wang TE, Wang YK, Jin J, Xu BL and Chen XG: A novel derivative of quinazoline, WYK431 induces G2/M phase arrest and apoptosis in human gastric cancer BGC823 cells through the PI3K/Akt pathway. Int J Oncol. 45:771–781. 2014.PubMed/NCBI

36 

Liu Z, Sun C, Zhang Y, Ji Z and Yang G: Phosphatidylinositol 3-kinase-C2β inhibits cisplatin-mediated apoptosis via the Akt pathway in oesophageal squamous cell carcinoma. J Int Med Res. 39:1319–1332. 2011. View Article : Google Scholar

37 

Le Vee M, Jouan E, Stieger B, Lecureur V and Fardel O: Regulation of drug transporter expression by oncostatin M in human hepatocytes. Biochem Pharmacol. 82:304–311. 2011. View Article : Google Scholar : PubMed/NCBI

38 

Ishikawa T, Wright CD and Ishizuka H: GS-X pump is functionally overexpressed in cis-diamminedichloroplatinum (II)-resistant human leukemia HL-60 cells and down-regulated by cell differentiation. J Biol Chem. 269:29085–29093. 1994.PubMed/NCBI

39 

Kibria G, Hatakeyama H and Harashima H: Cancer multidrug resistance: mechanisms involved and strategies for circumvention using a drug delivery system. Arch Pharm Res. 37:4–15. 2014. View Article : Google Scholar

Related Articles

  • Abstract
  • View
  • Download
  • Twitter
Copy and paste a formatted citation
Spandidos Publications style
Wang C, Zhang Y, Zhang Z, Qiu Q, Cao J and He Z: Effects of VBMDMP on the reversal of cisplatin resistance in human lung cancer A549/DDP cells. Oncol Rep 33: 372-382, 2015.
APA
Wang, C., Zhang, Y., Zhang, Z., Qiu, Q., Cao, J., & He, Z. (2015). Effects of VBMDMP on the reversal of cisplatin resistance in human lung cancer A549/DDP cells. Oncology Reports, 33, 372-382. https://doi.org/10.3892/or.2014.3607
MLA
Wang, C., Zhang, Y., Zhang, Z., Qiu, Q., Cao, J., He, Z."Effects of VBMDMP on the reversal of cisplatin resistance in human lung cancer A549/DDP cells". Oncology Reports 33.1 (2015): 372-382.
Chicago
Wang, C., Zhang, Y., Zhang, Z., Qiu, Q., Cao, J., He, Z."Effects of VBMDMP on the reversal of cisplatin resistance in human lung cancer A549/DDP cells". Oncology Reports 33, no. 1 (2015): 372-382. https://doi.org/10.3892/or.2014.3607
Copy and paste a formatted citation
x
Spandidos Publications style
Wang C, Zhang Y, Zhang Z, Qiu Q, Cao J and He Z: Effects of VBMDMP on the reversal of cisplatin resistance in human lung cancer A549/DDP cells. Oncol Rep 33: 372-382, 2015.
APA
Wang, C., Zhang, Y., Zhang, Z., Qiu, Q., Cao, J., & He, Z. (2015). Effects of VBMDMP on the reversal of cisplatin resistance in human lung cancer A549/DDP cells. Oncology Reports, 33, 372-382. https://doi.org/10.3892/or.2014.3607
MLA
Wang, C., Zhang, Y., Zhang, Z., Qiu, Q., Cao, J., He, Z."Effects of VBMDMP on the reversal of cisplatin resistance in human lung cancer A549/DDP cells". Oncology Reports 33.1 (2015): 372-382.
Chicago
Wang, C., Zhang, Y., Zhang, Z., Qiu, Q., Cao, J., He, Z."Effects of VBMDMP on the reversal of cisplatin resistance in human lung cancer A549/DDP cells". Oncology Reports 33, no. 1 (2015): 372-382. https://doi.org/10.3892/or.2014.3607
Follow us
  • Twitter
  • LinkedIn
  • Facebook
About
  • Spandidos Publications
  • Careers
  • Cookie Policy
  • Privacy Policy
How can we help?
  • Help
  • Live Chat
  • Contact
  • Email to our Support Team