Spandidos Publications Logo
  • About
    • About Spandidos
    • Aims and Scopes
    • Abstracting and Indexing
    • Editorial Policies
    • Reprints and Permissions
    • Job Opportunities
    • Terms and Conditions
    • Contact
  • Journals
    • All Journals
    • Oncology Letters
      • Oncology Letters
      • Information for Authors
      • Editorial Policies
      • Editorial Board
      • Aims and Scope
      • Abstracting and Indexing
      • Bibliographic Information
      • Archive
    • International Journal of Oncology
      • International Journal of Oncology
      • Information for Authors
      • Editorial Policies
      • Editorial Board
      • Aims and Scope
      • Abstracting and Indexing
      • Bibliographic Information
      • Archive
    • Molecular and Clinical Oncology
      • Molecular and Clinical Oncology
      • Information for Authors
      • Editorial Policies
      • Editorial Board
      • Aims and Scope
      • Abstracting and Indexing
      • Bibliographic Information
      • Archive
    • Experimental and Therapeutic Medicine
      • Experimental and Therapeutic Medicine
      • Information for Authors
      • Editorial Policies
      • Editorial Board
      • Aims and Scope
      • Abstracting and Indexing
      • Bibliographic Information
      • Archive
    • International Journal of Molecular Medicine
      • International Journal of Molecular Medicine
      • Information for Authors
      • Editorial Policies
      • Editorial Board
      • Aims and Scope
      • Abstracting and Indexing
      • Bibliographic Information
      • Archive
    • Biomedical Reports
      • Biomedical Reports
      • Information for Authors
      • Editorial Policies
      • Editorial Board
      • Aims and Scope
      • Abstracting and Indexing
      • Bibliographic Information
      • Archive
    • Oncology Reports
      • Oncology Reports
      • Information for Authors
      • Editorial Policies
      • Editorial Board
      • Aims and Scope
      • Abstracting and Indexing
      • Bibliographic Information
      • Archive
    • Molecular Medicine Reports
      • Molecular Medicine Reports
      • Information for Authors
      • Editorial Policies
      • Editorial Board
      • Aims and Scope
      • Abstracting and Indexing
      • Bibliographic Information
      • Archive
    • World Academy of Sciences Journal
      • World Academy of Sciences Journal
      • Information for Authors
      • Editorial Policies
      • Editorial Board
      • Aims and Scope
      • Abstracting and Indexing
      • Bibliographic Information
      • Archive
    • International Journal of Functional Nutrition
      • International Journal of Functional Nutrition
      • Information for Authors
      • Editorial Policies
      • Editorial Board
      • Aims and Scope
      • Abstracting and Indexing
      • Bibliographic Information
      • Archive
    • International Journal of Epigenetics
      • International Journal of Epigenetics
      • Information for Authors
      • Editorial Policies
      • Editorial Board
      • Aims and Scope
      • Abstracting and Indexing
      • Bibliographic Information
      • Archive
    • Medicine International
      • Medicine International
      • Information for Authors
      • Editorial Policies
      • Editorial Board
      • Aims and Scope
      • Abstracting and Indexing
      • Bibliographic Information
      • Archive
  • Articles
  • Information
    • Information for Authors
    • Information for Reviewers
    • Information for Librarians
    • Information for Advertisers
    • Conferences
  • Language Editing
Spandidos Publications Logo
  • About
    • About Spandidos
    • Aims and Scopes
    • Abstracting and Indexing
    • Editorial Policies
    • Reprints and Permissions
    • Job Opportunities
    • Terms and Conditions
    • Contact
  • Journals
    • All Journals
    • Biomedical Reports
      • Information for Authors
      • Editorial Policies
      • Editorial Board
      • Aims and Scope
      • Abstracting and Indexing
      • Bibliographic Information
      • Archive
    • Experimental and Therapeutic Medicine
      • Information for Authors
      • Editorial Policies
      • Editorial Board
      • Aims and Scope
      • Abstracting and Indexing
      • Bibliographic Information
      • Archive
    • International Journal of Epigenetics
      • Information for Authors
      • Editorial Policies
      • Editorial Board
      • Aims and Scope
      • Abstracting and Indexing
      • Bibliographic Information
      • Archive
    • International Journal of Functional Nutrition
      • Information for Authors
      • Editorial Policies
      • Editorial Board
      • Aims and Scope
      • Abstracting and Indexing
      • Bibliographic Information
      • Archive
    • International Journal of Molecular Medicine
      • Information for Authors
      • Editorial Policies
      • Editorial Board
      • Aims and Scope
      • Abstracting and Indexing
      • Bibliographic Information
      • Archive
    • International Journal of Oncology
      • Information for Authors
      • Editorial Policies
      • Editorial Board
      • Aims and Scope
      • Abstracting and Indexing
      • Bibliographic Information
      • Archive
    • Medicine International
      • Information for Authors
      • Editorial Policies
      • Editorial Board
      • Aims and Scope
      • Abstracting and Indexing
      • Bibliographic Information
      • Archive
    • Molecular and Clinical Oncology
      • Information for Authors
      • Editorial Policies
      • Editorial Board
      • Aims and Scope
      • Abstracting and Indexing
      • Bibliographic Information
      • Archive
    • Molecular Medicine Reports
      • Information for Authors
      • Editorial Policies
      • Editorial Board
      • Aims and Scope
      • Abstracting and Indexing
      • Bibliographic Information
      • Archive
    • Oncology Letters
      • Information for Authors
      • Editorial Policies
      • Editorial Board
      • Aims and Scope
      • Abstracting and Indexing
      • Bibliographic Information
      • Archive
    • Oncology Reports
      • Information for Authors
      • Editorial Policies
      • Editorial Board
      • Aims and Scope
      • Abstracting and Indexing
      • Bibliographic Information
      • Archive
    • World Academy of Sciences Journal
      • Information for Authors
      • Editorial Policies
      • Editorial Board
      • Aims and Scope
      • Abstracting and Indexing
      • Bibliographic Information
      • Archive
  • Articles
  • Information
    • For Authors
    • For Reviewers
    • For Librarians
    • For Advertisers
    • Conferences
  • Language Editing
Login Register Submit
  • This site uses cookies
  • You can change your cookie settings at any time by following the instructions in our Cookie Policy. To find out more, you may read our Privacy Policy.

    I agree
Search articles by DOI, keyword, author or affiliation
Search
Advanced Search
presentation
Oncology Reports
Join Editorial Board Propose a Special Issue
Print ISSN: 1021-335X Online ISSN: 1791-2431
Journal Cover
November-2015 Volume 34 Issue 5

Full Size Image

Sign up for eToc alerts
Recommend to Library

Journals

International Journal of Molecular Medicine

International Journal of Molecular Medicine

International Journal of Molecular Medicine is an international journal devoted to molecular mechanisms of human disease.

International Journal of Oncology

International Journal of Oncology

International Journal of Oncology is an international journal devoted to oncology research and cancer treatment.

Molecular Medicine Reports

Molecular Medicine Reports

Covers molecular medicine topics such as pharmacology, pathology, genetics, neuroscience, infectious diseases, molecular cardiology, and molecular surgery.

Oncology Reports

Oncology Reports

Oncology Reports is an international journal devoted to fundamental and applied research in Oncology.

Experimental and Therapeutic Medicine

Experimental and Therapeutic Medicine

Experimental and Therapeutic Medicine is an international journal devoted to laboratory and clinical medicine.

Oncology Letters

Oncology Letters

Oncology Letters is an international journal devoted to Experimental and Clinical Oncology.

Biomedical Reports

Biomedical Reports

Explores a wide range of biological and medical fields, including pharmacology, genetics, microbiology, neuroscience, and molecular cardiology.

Molecular and Clinical Oncology

Molecular and Clinical Oncology

International journal addressing all aspects of oncology research, from tumorigenesis and oncogenes to chemotherapy and metastasis.

World Academy of Sciences Journal

World Academy of Sciences Journal

Multidisciplinary open-access journal spanning biochemistry, genetics, neuroscience, environmental health, and synthetic biology.

International Journal of Functional Nutrition

International Journal of Functional Nutrition

Open-access journal combining biochemistry, pharmacology, immunology, and genetics to advance health through functional nutrition.

International Journal of Epigenetics

International Journal of Epigenetics

Publishes open-access research on using epigenetics to advance understanding and treatment of human disease.

Medicine International

Medicine International

An International Open Access Journal Devoted to General Medicine.

Journal Cover
November-2015 Volume 34 Issue 5

Full Size Image

Sign up for eToc alerts
Recommend to Library

  • Article
  • Citations
    • Cite This Article
    • Download Citation
    • Create Citation Alert
    • Remove Citation Alert
    • Cited By
  • Similar Articles
    • Related Articles (in Spandidos Publications)
    • Similar Articles (Google Scholar)
    • Similar Articles (PubMed)
  • Download PDF
  • Download XML
  • View XML
Article

Ursolic acid inhibits the proliferation of human ovarian cancer stem-like cells through epithelial-mesenchymal transition

  • Authors:
    • Jie Zhang
    • Wenjing Wang
    • Lin Qian
    • Qiuwan Zhang
    • Dongmei Lai
    • Cong Qi
  • View Affiliations / Copyright

    Affiliations: Department of Gynecology, Shuguang Hospital Affiliated to Shanghai University of Traditional Chinese Medicine, Shanghai 201203, P.R. China, The International Peace Maternity and Child Health Hospital, Shanghai Jiaotong University, Shanghai 200032, P.R. China
  • Pages: 2375-2384
    |
    Published online on: August 20, 2015
       https://doi.org/10.3892/or.2015.4213
  • Expand metrics +
Metrics: Total Views: 0 (Spandidos Publications: | PMC Statistics: )
Metrics: Total PDF Downloads: 0 (Spandidos Publications: | PMC Statistics: )
Cited By (CrossRef): 0 citations Loading Articles...

This article is mentioned in:



Abstract

Ovarian cancer is the most frequent cause of cancer-related death among all gynecological cancers. Increasing evidence suggests that human ovarian cancer stem-like cells could be enriched under serum-free culture conditions. In the present study, SKOV3 ovarian epithelial cancer cells were cultured for sphere cells. Ursolic acid (UA) with triterpenoid compounds exist widely in food, medicinal herbs and other plants. Evidence shows that UA has anticancer activities in human ovarian cancer cells, but he role of UA in ovarian cancer stem cells (CSCs) remains unknown. The aim of the present study was to investigate the anticancer effects of UA in combination with cisplatin in ovarian CSCs (in vitro and in vivo), along with the molecular mechanism of action. Treatment with UA at various concentrations was examined in combination with cisplatin in human ovarian CSCs. MTT assay and flow cytometry were used for cell viability and apoptosis analysis, and qRT-PCR for stem cell markers and epithelial-mesenchymal transition (EMT) markers for mRNA expression. Transwell assay was employed to observe the migration and invasion of SKOV3 cells and SKOV3 sphere cells after treatment. Moreover, athymic BALB/c-nu nude mice were injected with SKOV3 sphere cells to obtain a xenograft model for in vivo studies. The results showed that CSCs possessed mesenchymal characteristics and EMT ability, and the growth of SKOV3 and sphere cells was significantly inhibited by UA. Transplanted tumors were significantly reduced after injection of UA and UA plus cisplatin. Furthermore, we found that UA could play a role in enhancing the sensitivity of CSCs to cisplatin resistance. Our findings suggested that UA is involved in EMT mechanism to affect the proliferation and apoptosis of human ovarian cancer stem-like cells and it is a potent anti-ovarian cancer agent.

Introduction

Ovarian cancer is a common gynecological tumor and is one of the leading causes of death among women with gynecological tumors. Although positive surgical treatment and chemotherapy with postoperative joint application of platinum and new drugs have improved the prognosis of patients, in 70% of the patients ovarian cancer recurs in 2 years with a very poor prognosis (1). Recently, the theory of cancer stem cells (CSCs) presents that CSC is similar to normal stem cells with regard to self-renewal, unlimited proliferation and multidirectional differentiation potential, and express the pluripotent stem cell-specific transcription factors octamer-binding protein 4 (Oct-4) and Nanog (2,3). It is suggested that CSCs are the key to the transfer of tumor recurrence and the root of the chemotherapeutic drug resistance.

Ursolic acid (UA, molecular weight=456) is a pentacyclic triterpene acid, present in apples, basil, bilberries, cranberries, elder flower, peppermint, rosemary, lavender, oregano, thyme, hawthorn, prunes and medicinal plants such as Oldenlandia diffusa, Eriobotrya japonica, Rosmarinus officinalis and Glechoma hederacea (4), and has recently been found to be capable of inhibiting various types of cancer cells (5–7). Yet, no studies on the inhibitory effects of UA on the ovarian CSCs are available.

The epithelial-mesenchymal transition (EMT) is a transdifferentiation process by which cells undergo a morphological switch from the epithelial polarized phenotype to the mesenchymal fibroblastoid phenotype and involves loss of cell polarity, decreased cell-to-cell adhesion, and increased motility and capacity for migration (8). Emerging evidence suggests an intricate role of CSCs and EMT-type cells in anticancer drug resistance. Luo et al (9) demonstrated that EMT contributed to the enrichment of ovarian CSCs in vitro, making targeting of EMT in epithelial ovarian cancer a novel therapeutic option. The link between EMT and acquisition of stem cell-like properties by cancer cells may explain the reason for EMT inducing tumor progression. In addition, drug resistance of cancer cells was also regarded to be associated with EMT (10). However, EMT in ovarian CSCs and its effects on drug resistance are still undiscovered.

Our experiments revealed that EMT, CSCs and UA are involved in anticancer drug resistance, indicating that the involvement of UA in the regulation of EMT may lead to the elimination of CSCs or EMT-type cells that are typically drug resistant.

Materials and methods

Cell culture

The SKOV3 ovarian cancer cell line was obtained from the Shanghai Cell Bank of Chinese Academy of Sciences and maintained in McCoy's medium (Sigma-Aldrich, St. Louis, MO, USA) supplemented with 10% fetal bovine serum (FBS). Cells were incubated at 37°C in a humidified atmosphere containing 5% CO2. Later cells were dissociated using 0.25% trypsin-ethylenediaminetetraacetic acid (EDTA) for 1–2 min at 37°C and maintained under stem cell conditions using serum-free Dulbecco's modified Eagle's medium (DMEM)/F12 supplemented with 5 mg/ml insulin (Sigma-Aldrich), 10 ng/ml human recombinant epidermal growth factor (Invitrogen, Carlsbad, CA, USA), 10 ng/ml basic fibroblast growth factor (Invitrogen), 12 ng/ml leukemia inhibitory factor (Gibco, Paisley, UK) and 0.3% bovine serum albumin (Sigma-Aldrich). The selected cancer cells formed non-adherent spheres grown in this condition. The medium was changed every 2 days by centrifuging at 800 rpm for 5 min to remove the dead cell debris. Regular cell culture plates were used for the experiment. The other tumor cells were maintained under standard conditions (DMEM/F12 supplemented with 10% FBS without growth factors) and formed attached differentiated cells.

MTT assay

Appropriate number of the UA or UA in combination with cisplain in SKOV3 cells and SKOV3 sphere cells along with equal number of their respective controls were cultured in 96-well plates at 37°C in 5% CO2 incubator for 48 h. The experimental concentration of UA and cisplatin was 3.125, 6.25, 12.5, 25, 50 and 100 µg/ml, respectively. At the endpoints, cells were incubated with thiazolyl blue tetrazolium bromide (Sigma-Aldrich) at a concentration of 0.5 mg/ml for further 4 h. Resulting formazan crystals were dissolved with 100 µl of dimethyl sulfoxide, and proliferation was monitored by the 3-[4,5-dimethylthiazol-2-yl]-2,5-diphenyltetrazolium bromide (MTT) assay and optical density (OD) reading at 490 nm. Then the inhibition rate (IR) and half maximal inhibitory concentration (IC50) of the two kinds of cells were calculated.

Cell cycle analysis

SKOV3 sphere cells were treated with UA and UA combined with cisplain at IC50 concentrations for 48 h. The experiment was divided into four groups: SKOV3 cells, SKOV3 sphere cells, SKOV3 sphere cells with UA and SKOV3 sphere cells with UA plus cisplatin. Then, cells in each group were collected and fixed in 70% cold ethanol at −20°C overnight. After washing twice with PBS, cells were resuspended in PBS. RNaseA (0.02 mg/ml) and propidium iodide (PI) (0.02 mg/ml) were added to the fixed cells for 1 h at 4°C. The DNA content of cells was then analyzed using a flow cytometer. The percentage of cells in the different cell cycle phases was calculated using BD FACSDiva™ software (BD Biosciences, San Jose, CA, USA).

Cell apoptosis assay

SKOV3 sphere cells were treated with UA at IC50 concentrations and UA plus cisplatin for 48 h. Then, cells in four groups were digested with 0.25% trypsin without EDTA and washed twice with PBS and then re-suspended in the binding buffer, with the cell density adjusted to 2×105/ml. The cell suspension (195 µl) was obtained, and Annexin V-fluorescein isothiocyanate (FITC) (5 µl) and PI (10 µl) were added, respectively. The mixture was kept at room temperature for 30 min and then measured for apoptosis using flow cytometry.

Cell migration and invasion assays

SKOV3 sphere cells were treated with UA and combined with cisplain at IC50 concentrations for 48 h. The experiment was divided into four groups as above. Invasion assays were performed in triplicate using 8.0 µm Transwell invasion chambers (Corning Costar, Rochester, NY, USA) coated with Matrigel (100 µg per filter) (Becton-Dickinson, Franklin Lakes, NJ, USA) as described in the manufacturer's instructions. Cells (1×105/well; 200 µl per chamber) in serum-free media were seeded onto top chambers. Complete medium (600 µl) with 10% FBS was added to the lower chambers. Following 48-h incubation, cells that had invaded through the surface of the membrane were fixed in methanol and stained with crystal violet. Cells that did not invade into the lower chamber were scraped from the top of the Transwell plate with a cotton swab. Invading cells from three random microscopic fields per filter were selected for cell counting. Procedure for the migration assay was similar to that for the invasion assay, differing in that for the migration assay the Transwell chambers were not coated with Matrigel and 5×104 cells/well were seeded onto top chambers and incubated for 16 h.

RNA extraction and real-time quantitative polymerase chain reaction analysis

Before and after the treatment of IC50 concentration of UA and cisplain in vitro, the expression of marker gene mRNA of SKOV3 cells and sphere cells was measured. Total RNA was extracted from SKOV3 sphere cells and SKOV3 cells using the RNeasy Mini kit (Qiagen, Valencia, CA, USA). In total, 500 ng of total RNA from each sample was utilized for reverse transcription using the iScript cDNA synthesis kit (Bio-Rad Laboratories, Hercules, CA, USA). Real-time PCR was performed on cDNA using iQ SYBR-Green with Mastercycler ep realplex real-time PCR system (Eppendorf, Hamburg, Germany). All reactions were performed in a 25-ml volume. PCR was performed by an initial denaturation at 95°C for 5 min, followed by 40 cycles for 30 sec at 95°C, 30 sec at 60°C and 30 sec at 72°C. PCR using water instead of the template was used as a negative control. Specificity was verified by melting curve analysis and agarose gel electrophoresis. The threshold cycle (Ct) values of each sample were used in the post-PCR data analysis. 18S RNA was used as an internal control for mRNA-level normalization. The primer sequences for each gene analyzed are summarized in Table I.

Table I

Sequences of the primers used for qPCR.

Table I

Sequences of the primers used for qPCR.

GeneSequenceProduct (bp)
NANOGF: TTCCTTCCTCCATGGATCTG213
R: TCTGCTGGAGGCTGAGGTAT
OCT4 (POU5F1)F: GGCCCGAAAGAGAAAGCGAACC224
R: ACCCAGCAGCCTCAAAATCCTCTC
ABCG2F: TGAGCCTTTGGTTAAGACCG107
R: TGGTGTTTCCTTGTGACACTG
CD133 (PROM1)F: TGGATGCAGAACTTGACAACGT133
R: ATACCTGCTACGACAGTCGTGGT
CD117 (KIT)F: CAAGGAAGGTTTCCGAATGC74
R: CCCAGCAGGTCTTCATCATGT
SOX2F: GCGCGGGCGTGAACCAG396
R: CGGCGCCGGGGAGATACA
CK19 (KRT19)F: TTTGAGACGGAACAGGCTCT211
R: AATCCACCTCCACACTGACC
Fibronectin (FN1)F: CATGTCTCTCTGCCAAGATCCATCT390
R:TTGTTCCTACAGTATTGCGGGCCAG
Vimentin (VIM)F: ACAGGCTTTAGCGAGTTATT182
R: GGGCTCCTAGCGGTTTAG
Snail (SNAI1)F: ATCCGAAGCCACACGCTGCC130
R: CACGGCTGCAGTGGGGACAG
Slug (SNAI2)F: AGATGCATATTCGGACCCAC258
R: CCTCATGTTTGTGCAGGAGA
Twist (TWIST1)F: TGTCCGCGTCCCACTAGC93
R: TGTCCATTTTCTCCTTCTCTGGA
N-cadherin (CDH2)F: GACGGTTCGCCATCCAGAC67
R: TCGATTGGTTTGACCACGG
E-cadherin (CDH1)F: CTGGACGCTCGGCCTGAAGT140
R: GGGTCAGTATCAGCCGCTTT
18sRNA(RNA18S5)F: CGTTGATTAAGTCCCTGCCCTT202
R: TCAAGTTCGACCGTCTTCTCAG

[i] F, forward; R, reverse.

In vivo xenograft experiments

The in vivo evaluation of UA was performed using a xenograft model of ovarian cancer SKOV3 sphere cells. Athymic BALB/c-nu female nude mice (5–6 weeks old, obtained from Beijing HFK Bioscience Co., Ltd., Beijing, China) were housed in a specific pathogen-free room within the animal facilities at the Laboratory Animal Center. Animals were allowed to acclimatize to their new environment for 1 week prior to use. The dissociated sphere SKOV3 cells (5×106) were resuspended in PBS, and injected s.c. into the left side of flank of nude mice. Engrafted mice were inspected for the appearance of tumor by visual observation and palpation until the tumor formed. From the 20th day of injection, mice were randomly assigned to three treatment groups (n=4 for each group) and injected intraperitoneally (i.p.) with normal saline, UA (60 mg/kg body weight, daily) and UA combined (60 mg/kg body weight, daily) with cisplatin (2.5 mg/kg body weight, daily) treatment for 14 consecutive days. Body weight and tumor mass were measured every 2 days. Tumor volume was determined using a caliper and calculated according to the formula (width2 × length × π)/6. Mice were sacrificed by cervical dislocation under anesthesia after 2 weeks of treatment. Animal welfare and experimental procedures were performed strictly in accordance with high standards for animal welfare and other related ethical regulations approved by the Shanghai University of Traditional Chinese Medicine.

Immunohistochemical analysis

Immunohistochemical studies were performed on the xenograft tumors after they were removed from nude mice. The tumors were fixed in 40 mg/ml paraformaldehyde, paraffin-embedded and cut into 4µm serial sections. Next, endogenous peroxidases were quenched and the sections were washed carefully with phosphate-buffered saline (PBS) three times. The sections were blocked with 2% goat serum and rabbit serum, respectively, in PBS at 37°C for 45 min, then incubated with mouse anti-proliferating cell nuclear antigen (PCNA) antibody (1:200 dilution; Abcam), rabbit anti-Ki-67 antibody (1:200 dilution; Millipore), mouse anti-vimentin antibody (1:300 dilution; Abcam), mouse anti-fibronection antibody (1:300 dilution; Abcam) overnight at 4°C. Later, the sections were incubated with horseradish peroxidase-conjugated secondary antibodies separately and avidin-biotin complex followed by diaminobenzidine (Vectastain ABC; Vector Laboratories Burlingame, CA, USA). The sections were immersed in 2% ammonia water and hematoxylin was used for counterstaining.

Positive PCNA and Ki-67 staining was mainly in the nuclei, while positive expression of vimentin and fibronection was primarily a cytoplasmic pattern in tumor cells. For evaluation of positive expression, staining intensity was scored as 0 (negative), 1 (weak), 2 (medium) or 3 (strong). Strong positive (scored as 3), strong staining intensity (90% of positive cells); moderate positive (scored as 2), moderate staining intensity (50–89% of positive cells); weak positive (scored as 1), weak staining intensity (10–49% of positive cells); absent (scored as 0), no staining intensity and no positive or only a few positive cells (11).

Statistical analysis

Data are presented as the mean ± standard deviation. Student's t-test was performed to evaluate the difference between mean values. P<0.05 was considered to indicate a statistically significant result. All experiments were performed in triplicate.

Results

Sphere cell formation under stem cell-selective conditions

It has been reported that ovarian cancer stem-like cells could be enriched and exhibit characteristics expected of CSCs (12–15). In the present study, attempts were made to isolate a self-renewing stem cell population from the SKOV3 cell line. The SKOV3 cell line was cultured with McCoy's medium supplemented with 10% FBS (Fig. 1A). Under serum-free condition, the SKOV3 cells were able to form non-adherent spheres. The formation of sphere cells was observed on day 3 after plating (Fig. 1B and C). These cluster cells were small, non-adherent and non-symmetric. Primary spheres could be enzymatically dissociated to single cells, which in turn give rise to secondary spheres. This procedure could be repeated, and the tumorigenic spheres grow faster than the cells under differentiating conditions (Fig. 1D). The stem/progenitor cell phenotype of the sphere cells was further confirmed by the expression of putative stem cell markers. Quantitative real-time PCR showed that the expression of Nanog, Oct-4, Sox-2, CD133, CD117 and ABCG2 in sphere cells was higher than that in differentiated cells (Fig. 1E; P<0.01).

Figure 1

Ovarian epithelial cancer sphere cells have the properties of CSCs. (A) Ovarian cancer cells showed cobble stone-like cells when cultured under regular conditions. (B and C) Ovarian cancer cell suspensions formed small, non-adherent spheres under stem cell-selective conditions. (D) The SKOV3 sphere cells under stem cell-selective conditions grow faster as compared with SKOV3 cells under differentiating conditions (*P<0.05). (E) As shown by real-time PCR, the sphere cells under stem cell selective conditions overexpressed stem cell marker genes compared with the differentiated cells (18S RNA as an internal control, *P<0.05, **P<0.01, ***P<0.001).

Proliferation of SKOV3 cells and SKOV3 sphere cells is inhibited by UA

UAs are triterpenoid compounds that exist widely in food, medicinal herbs and other plants (Fig. 2A). To demonstrate its effects on ovarian cancer cells, MTT assay was performed, which showed that the proliferation rate was significantly decreased in the UA-treated cells when compared with the non-treated cells (P<0.05 or P<0.01). UA inhibited the proliferation of the cells in a concentration-dependent manner (Fig. 2C). The IR of UA on the SKOV3 cells is much higher than that of the sphere cells, while IC50 of SKOV3 cells is 12.04 mg/l, whereas that of sphere cells is 74.54 mg/l. To determine whether UA could enhance the cisplatin cytotoxicity to ovarian cancer cells, SKOV3 sphere cells were exposed to different concentrations of UA, cisplatin and a combination of UA and cisplatin. The IC50 of cisplatin-treated SKOV3 and SKOV3 sphere cells was 70.38 and 217.73 mg/l, respectively. When SKOV3 sphere cells were co-treated with 75 mg/l of UA, the cell viability was significantly decreased compared with treatment with UA alone or cisplatin alone (Fig. 2B). Thus, UA may regulate cisplatin chemosensitivity in ovarian cancer sphere cells.

Figure 2

Ursolic acid exerts the inhibitory effect in SKOV3 cells and SKOV3 sphere cells. (A) Chemical structure of UA. Molecular weight, 456. (B) Inhibition of UA against ovarian cancer cells was evaluated using MTT assay. SKOV3 cells and SKOV3 sphere cells were treated with various concentrations of UA or combined with cisplatin (3.125, 6.25, 12.5, 25, 50 and 100 µg/ml) for 48 h. (C) Cell morphological changes were observed by inverted microscopy at ×200 magnification when SKOV3 cells were treated with UA.

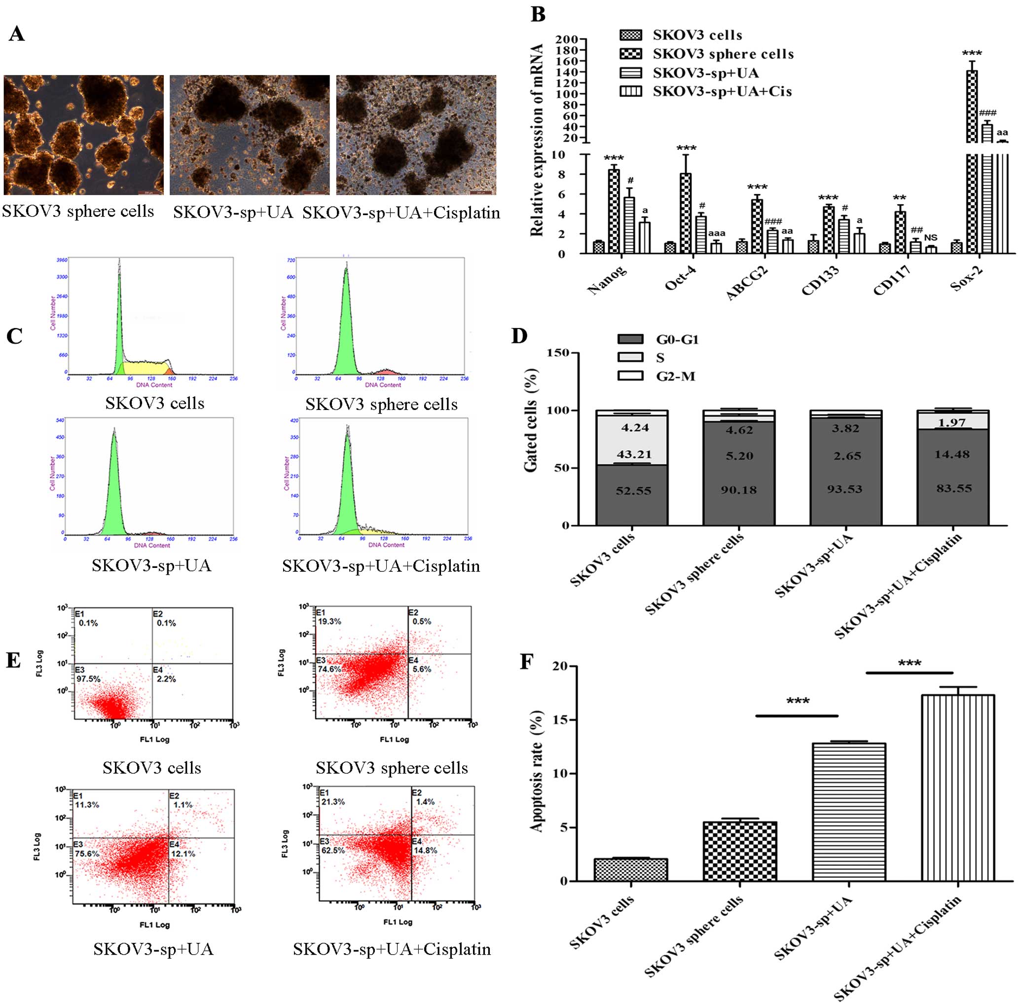
UA induces apoptosis of SKOV3 sphere cells

To further demonstrate whether UA induces apoptosis of SKOV3 sphere cells, SKOV3 sphere cells were treated with control, UA, and combinations of UA (75 mg/l) with cisplatin (70 mg/l), respectively. Fig. 3A shows that UA obviously destructed the morphology of sphere cells. Real-time PCR showed that after treatment with UA and cisplatin, stem cell genetic marker mRNA expression quantity of SKOV3 sphere cells was reduced; stem cell marker mRNA expression of UA combined with cisplain group reduced more obviously (P<0.05 or P<0.01 or P<0.001) (Fig. 3B). To further quantify the apoptotic effects of treatment with UA and cisplatin, SKOV3 cells and sphere cells were stained with Annexin V-FITC and PI, and subsequently analyzed using flow cytometry for cell apoptosis. Consistent with growth inhibitory effects, UA combined with cisplatin caused a significant increase in the distribution of cells at the S phase in a dose-dependent manner. Besides evident S arrest, distinct G0–G1 peaks were observed in SKOV3 sphere cells after treatment (Fig. 3C and D). Proportions of Annexin V-stained cells were higher in cisplatin- and UA-treated cells than in the control SKOV3 sphere cells. Obvious increase in the number of apoptotic cells was detected for cells treated with cisplatin and UA compared to UA alone (Fig. 3E and F).

Figure 3

Ursolic acid induces apoptosis of SKOV3 sphere cells. (A) The cytotoxicity to SKOV3 sphere cells on treatment with UA. (B) As shown by qRT-PCR, SKOV3 sphere cells, under stem cell-selective conditions and treated with UA and cisplatin, exhibited lower expression of stem-cell marker genes compared with control SKOV3 sphere cells. **P<0.01, vs. SKOV3 cells group; #P<0.05, vs. SKOV3 sphere cells group; aP<0.05, vs. SKOV3-sp+UA group. (C and D) Cell cycle distribution analysis of SKOV3 sphere cells in different culture systems was performed using flow cytometry. (E and F) UA and UA combined with cisplatin enhanced apoptosis in SKOV3 sphere cells (***P<0.001).

UA diminishes migration and invasion of SKOV3 sphere cells via downregulated expression of EMT characteristic

In our previous study, we reported that enrichment of ovarian CSCs is accompanied by EMT (9). To investigate the influence of UA and cisplatin on other mitogen-dependent processes, two assays were employed in the next step to compare the motility and invasion of the SKOV3 sphere cells with those of the negative control group. The EMT markers were also examined to demonstrate biological changes after treatment with UA and cisplatin. The Transwell invasion assay (Fig. 4B) showed that sphere cells had significant elevation in their invasive ability, and Transwell migration assay (Fig. 4A) was further used to assess their motility. Results from the migration assay (Fig. 4A) indicated that the migration of SKOV3 sphere cells treated with UA combined with cisplatin was significantly lower than their control counterparts 16 h after plating. The invasion assay (Fig. 4B) similarly showed reduced number of invaded cells in the UA combined with cisplatin group examined at 48 h. In summary, treatment with UA and cisplatin was associated with attenuation of the motility and invasion of SKOV3 sphere cells, in vitro. As shown in (Fig. 4C), mesenchymal markers of SKOV3 sphere cells such as Snail, Slug, Twist, vimentin, N-cadherin and fibronectin were expressed significantly higher than SKOV3 cells. Twist, vimentin, N-cadherin and fibronectin of UA alone group and UA combined with cisplatin group were significantly reduced compared to the sphere cells group, while epithelial markers CK19 and E-cadherin did not change significantly.

Figure 4

Ursolic acid inhibits the migration and invasion of SKOV3 sphere cells. (A-a) Representative images of migrating SKOV3 cells and sphere cells, both UA alone and UA plus cisplatin decreases the migratory capabilities of sphere cells. Corresponding quantitative data are shown (b). **P<0.01. (B-a) Representative images of invading SKOV3 cells and sphere cells. Both UA alone and UA plus cisplatin decrease the invasion capabilities of the sphere cells showing weaker invasion capability in the UA combined with cisplatin group. Corresponding quantitative data depicting the cell number/field are shown (b). **P<0.01. (C) As shown by qRT-PCR, SKOV3 sphere cells, under stem cell-selective conditions treated with UA and cisplatin, exhibited lower expression of mesenchymal markers (Twist, vimentin, N-cadherin and fibronectin) compared with control SKOV3 sphere cells, *P<0.05, vs. SKOV3 cells group; #P<0.05, vs. SKOV3 sphere cells group; aP<0.05, vs. SKOV3-sp+UA group, while epithelial markers (CK19 and E-cadherin) did not change significantly.

UA promotes cisplatin inhibition of ovarian cancer growth in vivo

SKOV3 sphere cells were used to generate xenograft tumors in athymic nude BALB/c-nu mice to determine whether UA could strengthen the effects of chemotherapy in vivo. SKOV3 sphere cells (5×106) formed tumors with a 13 day tumor latency (Fig. 5A). Representative hematoxylin and eosin staining of xenograft ovarian cancer of each group is shown in Fig. 5B. As expected, treatment with UA alone suppressed tumor growth compared with normal saline control. Tumors from mice treated with cisplatin in combination with UA were smaller at day 28 than those treated with UA alone. Furthermore, when measured both in tumor size and in tumor weight, the combined treatment of cisplatin and UA displayed a cancer prohibition effect when compared to the control group (Fig. 5C and D).

Figure 5

Ursolic acid combined with cisplatin inhibits ovarian tumor growth. (A) Xenograft tumor formed after the injection of SKOV3 sphere cells. (B) Representative H&E staining of xenograft ovarian cancer. (C) The xenograft tumor in different treatment groups. (D) Both UA alone and UA combined with cisplatin inhibit the growth of tumors. **P<0.01.

UA downregulates the expression of Ki-67, PCNA, vimentin and fibronection of ovarian cancer in vivo

Immunohistochemical assays were further performed in tumors removed from the nude mouse xenograft model. In tumors treated with UA alone, Ki-67 and PCNA staining, respectively, showed moderate intensity with the scores of 1.6 and 1.4. As expected, mouse group treated with cisplatin in combination with UA had a much lower level of Ki-67 and PCNA staining (score 0.8 and 1.0). In the group treated with UA alone, almost all cancer cells displayed weak vimentin and fibronection staining with scores of 1.8 and 1.2, while treatment with cisplatin plus UA displayed scores of 0.8 and 0.4 (Fig. 6). These results demonstrated that UA downregulates the expression of Ki-67, PCNA, vimentin and fibronection of ovarian cancer in vivo.

Figure 6

Ki-67, PCNA, vimentin and fibronectin were detected in xenograft tumors from immunohistological analysis, and positive cells were visualized with 3,3-diaminobenzidine (brown). The slides were counterstained with hematoxylin. The expression of Ki-67, PCNA, vimentin and fibronection is highly detected in the control xenograft tumor, compared with control group, the expression level decreased in both UA alone and UA combined with cisplatin.

Discussion

There is increasing evidence that cancer cells from both ovarian cancer cell lines and primary ovary tumor samples can survive and grow in serum-free suspensions, forming non-adherent spheres and display remarkable stem-like properties (16,17). As shown in the present study, the sphere cells isolated from the SKOV3 cell line, which form non-adherent spheres and display remarkable stem cell properties (Fig. 1), have higher drug resistance characteristics and are more tumorigenic.

UA, a pentacyclic triterpenoid found in most plant species, has recently drawn a great deal of attention for its effects on cancer cells including inhibition of tumor cell growth and induction of apoptosis (18–23). Our studies showed that UA inhibited proliferation and metastasis in a dose-dependent manner in human ovarian cancer SKOV3 cells and SKOV3 sphere cells. Furthermore, it was found that sphere cells treated with UA expressed lower level of mesenchymal gene marker than sphere cells. UA combined with cisplatin downregulated the expression of vimentin and N-cadherin. Moreover, UA and UA plus cisplatin decelerated cell viability and migration ability and accelerated apoptosis compared with the negative control group (Figs. 2 and 4). In a nude mouse xenograft model injected with SKOV3 sphere cells, daily i.p. injection of UA at 60 mg/kg led to the enhancement of therapeutic efficacy of cisplatin (Fig. 5). Tumors in mice treated with UA in combination with cisplatin displayed decreased expression of Ki-67, PCNA, vimentin and fibronectin staining compared to mice treated with UA alone (Fig. 6). Thus, the data suggest that UA inhibits SKOV3 sphere cells by reversing the mesenchymal feature of ovarian CSC-like cells in EMT.

EMT is a necessary physical phenomenon of mammalian embryonic development process, and it has been verified that EMT is the manner by which embryonic stem cells mainly obtain migrating ability (24). Accumulated evidence has also revealed that EMT is the critical process for ovarian cancer migration (25), and is described as certain tumor cells acquiring new characteristics such as expression of mesenchymal markers and loss of epithelial markers and undergo profound morphogenetic changes during cancer progression (26). Moreover, the ovarian cancer cells undergoing EMT have been found to show increased resistance to apoptosis and chemotherapeutic drugs and to acquire traits reminiscent of those expressed by stem cells (27). In our previous study we reported that enrichment of ovarian CSCs is accompanied by EMT. Compared to adherent cells, the sphere cells highly expressed mesenchymal markers and exhibited significantly more motility (9). UA was found to make the cancer cells more sensitive to the chemotherapeutic drugs (28). It could be speculated that the effect of UA on the EMT might partly contribute to the anti-multidrug resistance. As cancer metastasis and resistance to treatment are two major causes for the poor survival of patients with ovarian cancer, UA is a potential anticancer drug for ovarian cancer therapy, benefiting from its multiple effects such as proapoptosis, antimetastasis and anti-multidrug resistance.

Cisplatin is the first-line chemotherapy drug for many malignancies including ovarian cancer. In advanced ovarian cancer, the first-line drugs of chemotherapy are the combination of cisplatin/carboplatin with paclitaxel. With this regimen, ~20% of patients do not respond at the first cycle and are characterized by progression upon treatment in the first year and poor outcome (29,30). In this study, it was found that UA enhanced cisplatin chemosensitivity in SKOV3 sphere cells. These findings suggested that UA could regulate cisplatin chemosensitivity in ovarian CSCs. These results may be applied to treat cisplatin resistance in patients with ovarian cancer.

Identification of an antitumor agent with low toxicity has long been a hot research topic in oncological field. The results of the present study suggest that UA may be used as a drug against ovarian cancer in the future clinical practice. In the present study, UA was found to be able to inhibit the proliferation of SKOV3 sphere cells, a human ovarian cancer cell line, and the mechanism is speculated to involve the inhibition of EMT activity, development of cell apoptosis, as evidenced by the MTT assay and flow cytometry. However, these results do not rule out the possibility of other signaling pathways through which UA exerts its inhibitory effects on tumor cells. More investigations in vivo and in vitro, on the many aspects of UA, are still warranted for further clarification.

Acknowledgments

The present study was supported by grants from the National Natural Science Foundation of China (81173291). We are grateful to the Animal Experimental Center of Shanghai University of Traditional Chinese Medicine for housing the mice.

References

1 

Tummala MK and McGuire WP: Recurrent ovarian cancer. Clin Adv Hematol Oncol. 3:723–736. 2005.PubMed/NCBI

2 

Reya T, Morrison SJ, Clarke MF and Weissman IL: Stem cells, cancer, and cancer stem cells. Nature. 414:105–111. 2001. View Article : Google Scholar : PubMed/NCBI

3 

Matsui W, Huff CA, Wang Q, Malehorn MT, Barber J, Tanhehco Y, Smith BD, Civin CI and Jones RJ: Characterization of clonogenic multiple myeloma cells. Blood. 103:2332–2336. 2004. View Article : Google Scholar

4 

Taniguchi S, Imayoshi Y, Kobayashi E, Takamatsu Y, Ito H, Hatano T, Sakagami H, Tokuda H, Nishino H, Sugita D, et al: Production of bioactive triterpenes by Eriobotrya japonica calli. Phytochemistry. 59:315–323. 2002. View Article : Google Scholar : PubMed/NCBI

5 

Hsu YL, Kuo PL and Lin CC: Proliferative inhibition, cell-cycle dysregulation, and induction of apoptosis by ursolic acid in human non-small cell lung cancer A549 cells. Life Sci. 75:2303–2316. 2004. View Article : Google Scholar : PubMed/NCBI

6 

Hollósy F, Idei M, Csorba G, Szabó E, Bökönyi G, Seprödi A, Mészáros G, Szende B and Kéri G: Activation of caspase-3 protease during the process of ursolic acid and its derivative-induced apoptosis. Anticancer Res. 21:3485–3491. 2001.

7 

Zhang YY, Deng T, Hu ZF, Zhang QP, Zhang J and Jiang H: Mechanisms of inhibiting proliferation and inducing apoptosis of human gastric cancer cell line SGC7901 by ursolic acid. Ai Zheng. 25:432–437. 2006.In Chinese. PubMed/NCBI

8 

Thiery JP, Acloque H, Huang RY and Nieto MA: Epithelial-mesenchymal transitions in development and disease. Cell. 139:871–890. 2009. View Article : Google Scholar : PubMed/NCBI

9 

Luo X, Dong Z, Chen Y, Yang L and Lai D: Enrichment of ovarian cancer stem-like cells is associated with epithelial to mesenchymal transition through an miRNA-activated AKT pathway. Cell Prolif. 46:436–446. 2013. View Article : Google Scholar : PubMed/NCBI

10 

Polyak K and Weinberg RA: Transitions between epithelial and mesenchymal states: Acquisition of malignant and stem cell traits. Nat Rev Cancer. 9:265–273. 2009. View Article : Google Scholar : PubMed/NCBI

11 

Lu P, Qiao J, He W, Wang J, Jia Y, Sun Y, Tang S, Fu L and Qin Y: Genome-wide gene expression profile analyses identify CTTN as a potential prognostic marker in esophageal cancer. PLoS One. 9:e889182014. View Article : Google Scholar : PubMed/NCBI

12 

Galli R, Binda E, Orfanelli U, Cipelletti B, Gritti A, De Vitis S, Fiocco R, Foroni C, Dimeco F and Vescovi A: Isolation and characterization of tumorigenic, stem-like neural precursors from human glioblastoma. Cancer Res. 64:7011–7021. 2004. View Article : Google Scholar : PubMed/NCBI

13 

Uchida N, Buck DW, He D, Reitsma MJ, Masek M, Phan TV, Tsukamoto AS, Gage FH and Weissman IL: Direct isolation of human central nervous system stem cells. Proc Natl Acad Sci USA. 97:14720–14725. 2000. View Article : Google Scholar : PubMed/NCBI

14 

Dontu G, Abdallah WM, Foley JM, Jackson KW, Clarke MF, Kawamura MJ and Wicha MS: In vitro propagation and transcriptional profiling of human mammary stem/progenitor cells. Genes Dev. 17:1253–1270. 2003. View Article : Google Scholar : PubMed/NCBI

15 

Ponti D, Costa A, Zaffaroni N, Pratesi G, Petrangolini G, Coradini D, Pilotti S, Pierotti MA and Daidone MG: Isolation and in vitro propagation of tumorigenic breast cancer cells with stem/progenitor cell properties. Cancer Res. 65:5506–5511. 2005. View Article : Google Scholar : PubMed/NCBI

16 

Bapat SA, Mali AM, Koppikar CB and Kurrey NK: Stem and progenitor-like cells contribute to the aggressive behavior of human epithelial ovarian cancer. Cancer Res. 65:3025–3029. 2005.PubMed/NCBI

17 

Szotek PP, Pieretti-Vanmarcke R, Masiakos PT, Dinulescu DM, Connolly D, Foster R, Dombkowski D, Preffer F, Maclaughlin DT and Donahoe PK: Ovarian cancer side population defines cells with stem cell-like characteristics and Mullerian Inhibiting Substance responsiveness. Proc Natl Acad Sci USA. 103:11154–11159. 2006. View Article : Google Scholar : PubMed/NCBI

18 

Harmand PO, Duval R, Delage C and Simon A: Ursolic acid induces apoptosis through mitochondrial intrinsic pathway and caspase-3 activation in M4Beu melanoma cells. Int J Cancer. 114:1–11. 2005. View Article : Google Scholar

19 

Duval RE, Harmand PO, Jayat-Vignoles C, Cook-Moreau J, Pinon A, Delage C and Simon A: Differential involvement of mitochondria during ursolic acid-induced apoptotic process in HaCaT and M4Beu cells. Oncol Rep. 19:145–149. 2008.

20 

Kassi E, Sourlingas TG, Spiliotaki M, Papoutsi Z, Pratsinis H, Aligiannis N and Moutsatsou P: Ursolic acid triggers apoptosis and Bcl-2 downregulation in MCF-7 breast cancer cells. Cancer Invest. 27:723–733. 2009. View Article : Google Scholar : PubMed/NCBI

21 

Tang C, Lu YH, Xie JH, Wang F, Zou JN, Yang JS, Xing YY and Xi T: Downregulation of survivin and activation of caspase-3 through the PI3K/Akt pathway in ursolic acid-induced HepG2 cell apoptosis. Anticancer Drugs. 20:249–258. 2009. View Article : Google Scholar : PubMed/NCBI

22 

Meng YQ, Liu D, Cai LL, Chen H, Cao B and Wang YZ: The synthesis of ursolic acid derivatives with cytotoxic activity and the investigation of their preliminary mechanism of action. Bioorg Med Chem. 17:848–854. 2009. View Article : Google Scholar

23 

Huang HC, Huang CY, Lin-Shiau SY and Lin JK: Ursolic acid inhibits IL-1beta or TNF-alpha-induced C6 glioma invasion through suppressing the association ZIP/p62 with PKC-zeta and downregulating the MMP-9 expression. Mol Carcinog. 48:517–531. 2009. View Article : Google Scholar

24 

Molenaar JJ, Ebus ME, Koster J, van Sluis P, van Noesel CJ, Versteeg R and Caron HN: Cyclin D1 and CDK4 activity contribute to the undifferentiated phenotype in neuroblastoma. Cancer Res. 68:2599–2609. 2008. View Article : Google Scholar : PubMed/NCBI

25 

Takai M, Terai Y, Kawaguchi H, Ashihara K, Fujiwara S, Tanaka T, Tsunetoh S, Tanaka Y, Sasaki H, Kanemura M, et al: The EMT (epithelial-mesenchymal-transition) related protein expression indicates the metastatic status and prognosis in patients with ovarian cancer. J Ovarian Res. 27:7:762014. View Article : Google Scholar

26 

Tomaskovic-Crook E, Thompson EW and Thiery JP: Epithelial to mesenchymal transition and breast cancer. Breast Cancer Res. 11:2132009. View Article : Google Scholar : PubMed/NCBI

27 

Chiu WT, Huang YF, Tsai HY, Chen CC, Chang CH, Huang SC, Hsu KF and Chou CY: FOXM1 confers to epithelial-mesenchymal transition, stemness and chemoresistance in epithelial ovarian carcinoma cells. Oncotarget. 6:2349–2365. 2015. View Article : Google Scholar :

28 

Shan JZ, Xuan YY, Ruan SQ and Sun M: Proliferation-inhibiting and apoptosis-inducing effects of ursolic acid and oleanolic acid on multi-drug resistance cancer cells in vitro. Chin J Integr Med. 17:607–611. 2011. View Article : Google Scholar : PubMed/NCBI

29 

Kyrgiou M, Salanti G, Pavlidis N, Paraskevaidis E and Ioannidis JP: Survival benefits with diverse chemotherapy regimens for ovarian cancer: Meta-analysis of multiple treatments. J Natl Cancer Inst. 98:1655–1663. 2006. View Article : Google Scholar : PubMed/NCBI

30 

Itamochi H: Targeted therapies in epithelial ovarian cancer: Molecular mechanisms of action. World J Biol Chem. 1:209–220. 2010. View Article : Google Scholar

Related Articles

  • Abstract
  • View
  • Download
  • Twitter
Copy and paste a formatted citation
Spandidos Publications style
Zhang J, Wang W, Qian L, Zhang Q, Lai D and Qi C: Ursolic acid inhibits the proliferation of human ovarian cancer stem-like cells through epithelial-mesenchymal transition. Oncol Rep 34: 2375-2384, 2015.
APA
Zhang, J., Wang, W., Qian, L., Zhang, Q., Lai, D., & Qi, C. (2015). Ursolic acid inhibits the proliferation of human ovarian cancer stem-like cells through epithelial-mesenchymal transition. Oncology Reports, 34, 2375-2384. https://doi.org/10.3892/or.2015.4213
MLA
Zhang, J., Wang, W., Qian, L., Zhang, Q., Lai, D., Qi, C."Ursolic acid inhibits the proliferation of human ovarian cancer stem-like cells through epithelial-mesenchymal transition". Oncology Reports 34.5 (2015): 2375-2384.
Chicago
Zhang, J., Wang, W., Qian, L., Zhang, Q., Lai, D., Qi, C."Ursolic acid inhibits the proliferation of human ovarian cancer stem-like cells through epithelial-mesenchymal transition". Oncology Reports 34, no. 5 (2015): 2375-2384. https://doi.org/10.3892/or.2015.4213
Copy and paste a formatted citation
x
Spandidos Publications style
Zhang J, Wang W, Qian L, Zhang Q, Lai D and Qi C: Ursolic acid inhibits the proliferation of human ovarian cancer stem-like cells through epithelial-mesenchymal transition. Oncol Rep 34: 2375-2384, 2015.
APA
Zhang, J., Wang, W., Qian, L., Zhang, Q., Lai, D., & Qi, C. (2015). Ursolic acid inhibits the proliferation of human ovarian cancer stem-like cells through epithelial-mesenchymal transition. Oncology Reports, 34, 2375-2384. https://doi.org/10.3892/or.2015.4213
MLA
Zhang, J., Wang, W., Qian, L., Zhang, Q., Lai, D., Qi, C."Ursolic acid inhibits the proliferation of human ovarian cancer stem-like cells through epithelial-mesenchymal transition". Oncology Reports 34.5 (2015): 2375-2384.
Chicago
Zhang, J., Wang, W., Qian, L., Zhang, Q., Lai, D., Qi, C."Ursolic acid inhibits the proliferation of human ovarian cancer stem-like cells through epithelial-mesenchymal transition". Oncology Reports 34, no. 5 (2015): 2375-2384. https://doi.org/10.3892/or.2015.4213
Follow us
  • Twitter
  • LinkedIn
  • Facebook
About
  • Spandidos Publications
  • Careers
  • Cookie Policy
  • Privacy Policy
How can we help?
  • Help
  • Live Chat
  • Contact
  • Email to our Support Team