Spandidos Publications Logo
  • About
    • About Spandidos
    • Aims and Scopes
    • Abstracting and Indexing
    • Editorial Policies
    • Reprints and Permissions
    • Job Opportunities
    • Terms and Conditions
    • Contact
  • Journals
    • All Journals
    • Oncology Letters
      • Oncology Letters
      • Information for Authors
      • Editorial Policies
      • Editorial Board
      • Aims and Scope
      • Abstracting and Indexing
      • Bibliographic Information
      • Archive
    • International Journal of Oncology
      • International Journal of Oncology
      • Information for Authors
      • Editorial Policies
      • Editorial Board
      • Aims and Scope
      • Abstracting and Indexing
      • Bibliographic Information
      • Archive
    • Molecular and Clinical Oncology
      • Molecular and Clinical Oncology
      • Information for Authors
      • Editorial Policies
      • Editorial Board
      • Aims and Scope
      • Abstracting and Indexing
      • Bibliographic Information
      • Archive
    • Experimental and Therapeutic Medicine
      • Experimental and Therapeutic Medicine
      • Information for Authors
      • Editorial Policies
      • Editorial Board
      • Aims and Scope
      • Abstracting and Indexing
      • Bibliographic Information
      • Archive
    • International Journal of Molecular Medicine
      • International Journal of Molecular Medicine
      • Information for Authors
      • Editorial Policies
      • Editorial Board
      • Aims and Scope
      • Abstracting and Indexing
      • Bibliographic Information
      • Archive
    • Biomedical Reports
      • Biomedical Reports
      • Information for Authors
      • Editorial Policies
      • Editorial Board
      • Aims and Scope
      • Abstracting and Indexing
      • Bibliographic Information
      • Archive
    • Oncology Reports
      • Oncology Reports
      • Information for Authors
      • Editorial Policies
      • Editorial Board
      • Aims and Scope
      • Abstracting and Indexing
      • Bibliographic Information
      • Archive
    • Molecular Medicine Reports
      • Molecular Medicine Reports
      • Information for Authors
      • Editorial Policies
      • Editorial Board
      • Aims and Scope
      • Abstracting and Indexing
      • Bibliographic Information
      • Archive
    • World Academy of Sciences Journal
      • World Academy of Sciences Journal
      • Information for Authors
      • Editorial Policies
      • Editorial Board
      • Aims and Scope
      • Abstracting and Indexing
      • Bibliographic Information
      • Archive
    • International Journal of Functional Nutrition
      • International Journal of Functional Nutrition
      • Information for Authors
      • Editorial Policies
      • Editorial Board
      • Aims and Scope
      • Abstracting and Indexing
      • Bibliographic Information
      • Archive
    • International Journal of Epigenetics
      • International Journal of Epigenetics
      • Information for Authors
      • Editorial Policies
      • Editorial Board
      • Aims and Scope
      • Abstracting and Indexing
      • Bibliographic Information
      • Archive
    • Medicine International
      • Medicine International
      • Information for Authors
      • Editorial Policies
      • Editorial Board
      • Aims and Scope
      • Abstracting and Indexing
      • Bibliographic Information
      • Archive
  • Articles
  • Information
    • Information for Authors
    • Information for Reviewers
    • Information for Librarians
    • Information for Advertisers
    • Conferences
  • Language Editing
Spandidos Publications Logo
  • About
    • About Spandidos
    • Aims and Scopes
    • Abstracting and Indexing
    • Editorial Policies
    • Reprints and Permissions
    • Job Opportunities
    • Terms and Conditions
    • Contact
  • Journals
    • All Journals
    • Biomedical Reports
      • Information for Authors
      • Editorial Policies
      • Editorial Board
      • Aims and Scope
      • Abstracting and Indexing
      • Bibliographic Information
      • Archive
    • Experimental and Therapeutic Medicine
      • Information for Authors
      • Editorial Policies
      • Editorial Board
      • Aims and Scope
      • Abstracting and Indexing
      • Bibliographic Information
      • Archive
    • International Journal of Epigenetics
      • Information for Authors
      • Editorial Policies
      • Editorial Board
      • Aims and Scope
      • Abstracting and Indexing
      • Bibliographic Information
      • Archive
    • International Journal of Functional Nutrition
      • Information for Authors
      • Editorial Policies
      • Editorial Board
      • Aims and Scope
      • Abstracting and Indexing
      • Bibliographic Information
      • Archive
    • International Journal of Molecular Medicine
      • Information for Authors
      • Editorial Policies
      • Editorial Board
      • Aims and Scope
      • Abstracting and Indexing
      • Bibliographic Information
      • Archive
    • International Journal of Oncology
      • Information for Authors
      • Editorial Policies
      • Editorial Board
      • Aims and Scope
      • Abstracting and Indexing
      • Bibliographic Information
      • Archive
    • Medicine International
      • Information for Authors
      • Editorial Policies
      • Editorial Board
      • Aims and Scope
      • Abstracting and Indexing
      • Bibliographic Information
      • Archive
    • Molecular and Clinical Oncology
      • Information for Authors
      • Editorial Policies
      • Editorial Board
      • Aims and Scope
      • Abstracting and Indexing
      • Bibliographic Information
      • Archive
    • Molecular Medicine Reports
      • Information for Authors
      • Editorial Policies
      • Editorial Board
      • Aims and Scope
      • Abstracting and Indexing
      • Bibliographic Information
      • Archive
    • Oncology Letters
      • Information for Authors
      • Editorial Policies
      • Editorial Board
      • Aims and Scope
      • Abstracting and Indexing
      • Bibliographic Information
      • Archive
    • Oncology Reports
      • Information for Authors
      • Editorial Policies
      • Editorial Board
      • Aims and Scope
      • Abstracting and Indexing
      • Bibliographic Information
      • Archive
    • World Academy of Sciences Journal
      • Information for Authors
      • Editorial Policies
      • Editorial Board
      • Aims and Scope
      • Abstracting and Indexing
      • Bibliographic Information
      • Archive
  • Articles
  • Information
    • For Authors
    • For Reviewers
    • For Librarians
    • For Advertisers
    • Conferences
  • Language Editing
Login Register Submit
  • This site uses cookies
  • You can change your cookie settings at any time by following the instructions in our Cookie Policy. To find out more, you may read our Privacy Policy.

    I agree
Search articles by DOI, keyword, author or affiliation
Search
Advanced Search
presentation
Oncology Reports
Join Editorial Board Propose a Special Issue
Print ISSN: 1021-335X Online ISSN: 1791-2431
Journal Cover
March-2016 Volume 35 Issue 3

Full Size Image

Sign up for eToc alerts
Recommend to Library

Journals

International Journal of Molecular Medicine

International Journal of Molecular Medicine

International Journal of Molecular Medicine is an international journal devoted to molecular mechanisms of human disease.

International Journal of Oncology

International Journal of Oncology

International Journal of Oncology is an international journal devoted to oncology research and cancer treatment.

Molecular Medicine Reports

Molecular Medicine Reports

Covers molecular medicine topics such as pharmacology, pathology, genetics, neuroscience, infectious diseases, molecular cardiology, and molecular surgery.

Oncology Reports

Oncology Reports

Oncology Reports is an international journal devoted to fundamental and applied research in Oncology.

Experimental and Therapeutic Medicine

Experimental and Therapeutic Medicine

Experimental and Therapeutic Medicine is an international journal devoted to laboratory and clinical medicine.

Oncology Letters

Oncology Letters

Oncology Letters is an international journal devoted to Experimental and Clinical Oncology.

Biomedical Reports

Biomedical Reports

Explores a wide range of biological and medical fields, including pharmacology, genetics, microbiology, neuroscience, and molecular cardiology.

Molecular and Clinical Oncology

Molecular and Clinical Oncology

International journal addressing all aspects of oncology research, from tumorigenesis and oncogenes to chemotherapy and metastasis.

World Academy of Sciences Journal

World Academy of Sciences Journal

Multidisciplinary open-access journal spanning biochemistry, genetics, neuroscience, environmental health, and synthetic biology.

International Journal of Functional Nutrition

International Journal of Functional Nutrition

Open-access journal combining biochemistry, pharmacology, immunology, and genetics to advance health through functional nutrition.

International Journal of Epigenetics

International Journal of Epigenetics

Publishes open-access research on using epigenetics to advance understanding and treatment of human disease.

Medicine International

Medicine International

An International Open Access Journal Devoted to General Medicine.

Journal Cover
March-2016 Volume 35 Issue 3

Full Size Image

Sign up for eToc alerts
Recommend to Library

  • Article
  • Citations
    • Cite This Article
    • Download Citation
    • Create Citation Alert
    • Remove Citation Alert
    • Cited By
  • Similar Articles
    • Related Articles (in Spandidos Publications)
    • Similar Articles (Google Scholar)
    • Similar Articles (PubMed)
  • Download PDF
  • Download XML
  • View XML
Article

AMPK interacts with β-catenin in the regulation of hepatocellular carcinoma cell proliferation and survival with selenium treatment

  • Authors:
    • Song Yi Park
    • Yun-Kyoung Lee
    • Hyun Jung Kim
    • Ock Jin Park
    • Young Min Kim
  • View Affiliations / Copyright

    Affiliations: Department of Biological Sciences and Biotechnology, Hannam University Daedeok Valley Campus, Yuseong-gu, Daejeon 305-811, Republic of Korea, Department of Cell Biology, State University of New York Downstate Medical Center, Brooklyn, NY 11203, USA, Department of Food and Nutrition, Hannam University Daedeok Valley Campus, Yuseong-gu, Daejeon 305-811, Republic of Korea
  • Pages: 1566-1572
    |
    Published online on: December 24, 2015
       https://doi.org/10.3892/or.2015.4519
  • Expand metrics +
Metrics: Total Views: 0 (Spandidos Publications: | PMC Statistics: )
Metrics: Total PDF Downloads: 0 (Spandidos Publications: | PMC Statistics: )
Cited By (CrossRef): 0 citations Loading Articles...

This article is mentioned in:



Abstract

Selenium has received much attention as an anticancer agent, although the mechanisms of action underlying its pro-apoptotic properties remain unclear. Tumors that respond well to antioxidant treatments, such as hepatocellular carcinoma (HCC), may benefit from treatment with selenium as this compound also has antioxidant properties. Furthermore, a major oncogenic driver in HCC is the nuclear transcription co-activator, β-catenin. In the present study, we examined the mechanism by which selenium reduces survival of HCC cells, and whether this was associated with modulation of the β-catenin pathway. Hep3B cell lines and cancer cell xenografted animals were treated with selenium, and apoptotic events or signals such as AMPK, β-catenin and GSK3β were determined. Further interactions among β-catenin, glycogen synthase kinase 3β (GSK3β), and AMPK were explored by applying AMPK small interfering RNA (siRNA) or GSK3β siRNA with western blotting or immunofluorescence microscopic observation. Selenium activated AMPK, which in turn suppressed β-catenin. Selenium induced the translocation of AMPK into the nucleus and prevented the accumulation of β-catenin therein. Upon inactivation of AMPK by AMPK siRNA, selenium no longer modulated β-catenin, implying that AMPK is an upstream signal for β-catenin. We found that the binding between AMPK and β-catenin occurs in the cytosolic fraction, and therefore concluded that the cancer cell antiproliferative effects of selenium are mediated by a GSK3β-independent AMPK/β-catenin pathway, although AMPK-mediated GSK3β regulation was also observed. We primarily discovered that AMPK is a crucial regulator initiating selenium-induced inhibition of β-catenin expression. Taken together, these novel findings help to illuminate the molecular mechanisms underlying the anticancer effect of selenium and highlight the regulation of β-catenin by selenium.

Introduction

Selenium compounds have received a great deal of attention in cancer treatment and chemoprevention. The possible selective inhibitory effect of selenium on tumor cells makes selenium a promising candidate for controlling tumorigenesis (1). Despite this potential, little scientific evidence exists to describe the exact mechanism underlying the anticancer effect of selenium (2). A variety of genetic studies have revealed that cancer cell proliferation, invasion and metastasis can be suppressed through at least three possible areas of modulation, including the cell cycle and apoptosis, signaling pathways and target genes (3–5). Human clinical trials have revealed dose-limiting toxicity when selenium compounds are administered at doses of up to 0.8 mg/day, and at the maximum dose, plasma concentrations reached 601 µg selenium (6).

One of the promising target molecules of selenium is β-catenin. β-catenin is a transcription factor that plays a pivotal role in cells, regulating a large set of genes involved in cell development, differentiation, growth and metastasis (7). The canonical β-catenin pathway begins with the stabilization of β-catenin. In the inactivated state of the Wnt ligand, a low plasma level of β-catenin is maintained and controlled by the activity of a multiprotein destruction complex that targets β-catenin for ubiquitination and proteolytic degradation (8). Upon binding to Wnt ligands, β-catenin inhibits the formation of the multiprotein complex, and phosphorylated β-catenin is translocated into the nucleus to regulate expression of certain genes such as c-myc, c-Jun and cyclin D1 (9–11). Inappropriate regulation of the Wnt/β-catenin pathway is associated with hepatocellular carcinoma tumorigenesis (12). Several studies have shown that the tumor-suppressing inactivated form of β-catenin occurs concomitantly with the activation of 5′ adenosine monophosphate-activated protein kinase (AMPK) (13,14).

In the present study, we explored crosstalk between β-catenin and AMPK to elucidate the molecular basis of selenium-induced cancer cell control. AMPK was found to be a crucial regulator initiating selenium-induced inhibition of insulin-like growth factor 1 (IGF-1)-stimulated β-catenin expression. We also discovered that selenium inhibits phosphorylation of glycogen synthase kinase 3β (GSK3β) at Ser9 and β-catenin at Ser552, and the selenium-induced activation of AMPK led to the attenuated nuclear localization of β-catenin.

Materials and methods

Cells and reagents

The Hep3B hepatocellular carcinoma cell line was purchased from the American Type Culture Collection (ATCC; Manassas, VA, USA) and was cultured in Dulbecco's modified Eagle's medium (DMEM) with 10% fetal bovine serum (Gibco, Gaithersburg, MD, USA). EGCG, 3-(4,5-dimethylthiazol-2-yl)-2,5-diphenyltetrazolium bromide (MTT) and Hoechst 33342 were obtained from Sigma (St. Louis, MO, USA). Compound C was purchased from Calbiochem (San Diego, CA, USA). Monoclonal antibodies specific for p-AMPKα1 (Thr172), AMPKα1, p-GSK3β (Ser9), GSK3β, p-β-catenin (Ser33/37), p-β-catenin (Ser552) and β-catenin were purchased from Cell Signaling Technology (Beverly, MA, USA). Antibody against lamin B1 was purchased from Santa Cruz (San Diego, CA, USA) and the β-actin antibody was obtained from Sigma.

Cell proliferation measurements

Cells seeded into 96-well microplates at 4×103 cells/well, were incubated with test compounds at the indicated concentrations for the indicated time periods. Following incubation with the test compound, the medium was removed, and the cells were then incubated with 10 µl MTT solution (5 mg/ml MTT in PBS) for 1 h. The samples were solubilized in DMSO. The purple formazan dye, converted from MTT by viable cells was quantified by absorbance at 595 nm.

Apoptosis detection

Apoptosis was measured using a FITC-Annexin V apoptosis detection kit (BD Pharmingen, San Diego, CA, USA) or Hoechst 33342 chromatin staining dye. For Annexin V/PI staining after treatment with selenium, cells were harvested by trypsinization, washed with ice-cold phosphate-buffered saline (PBS), and suspended in a binding buffer at a density of 1×106 cells/ml. Cells were stained with Annexin V-FITC and propidium iodide (PI) and analyzed by flow cytometry (Becton-Dickinson Biosciences, Franklin Lakes, NJ, USA). To examine chromatin condensation, cells were stained with 10 µM Hoechst 33342 for 30 min and fixed with 3.7% formaldehyde for 15 min. Changes in chromatin condensation were observed by fluorescence microscopy (Olympus Optical Co., Tokyo, Japan).

Western blot analysis

Cells were seeded into six-well plates and treated with test compounds. Total proteins were extracted using a RIPA lysis buffer [50 mM Tris-HCl (pH 8.0), 1% NP-40, 0.5% sodium deoxycholate, 150 mM NaCl, 1 mM PMSF] and subjected to western blot analysis with specific antibodies. The proteins were then visualized by enhanced chemiluminescence (Intron, Kyunggi, Korea) and detected using a LAS4000 chemiluminescence detection system (Fuji, Tokyo, Japan).

Cytoplasmic and nuclear fractionation

Cells were seeded into six-well plates and treated with test compounds. Cytoplasmic and nuclear proteins were extracted using ProteoExtract® Subcellular Proteome Extraction kit (Calbiochem) and subjected to western blot analysis with specific antibodies. The proteins were then visualized by enhanced chemiluminescence (Intron) and detected using a LAS4000 chemiluminescence detection system.

Immunofluorescence staining

The cells were seeded into a 12-well plate with cover glasses. Following treatment at the indicated time and dose, the cells were fixed in 3.7% formaldehyde for 20 min at room temperature (RT) and were permeabilized in 0.2% Triton X-100 for 20 min at RT. Then cells were blocked with 1% bovine serum albumin for 1 h. Next, the cells were incubated overnight with primary antibody against either AMPKα1 or β-catenin. After washing, the cells were incubated with Alexa546-conjugated anti-rabbit IgG and Alexa 488-conjugated anti-mouse IgG (both from Molecular Probes, Eugene, OR, USA) for 1 h at RT. Next, cell nuclei were stained with 10 µM Hoechst 33342 for 10 min and then observed with a confocal microscope (Carl Zeiss, Thornwood, NY, USA).

Transient transfection with small interfering RNAs (siRNAs)

Specific siRNAs, targeting AMPKα1 (PRKAA1) and GSK3β, and non-specific control siRNAs were purchased from Dharmacon (Chicago, IL, USA). For transient transfection, cells were seeded at a density of 5×104 cells/ml in antibiotic-free medium, and siRNAs were transfected using the DharmaFECT 4 transfection reagent (Dharmacon) according to the manufacturer's instructions. After incubation for 72 h, the cells were analyzed via immunofluorescence staining or western blotting.

Tumor formation

Five-week-old male BALB/c nu/nu mice were obtained from SLC (Tokyo, Japan) and were housed in sterile filter-topped cages. Hep3B hepato-carcinoma cells (1×106 cells/150 µl) were subcutaneously injected into the left flank of the mice. One week after the injection of Hep3B cells, selenium was dissolved in PBS and administered intraperitoneally (30 mg/kg/day) for 20 days. The control animals were injected with vehicle (PBS) alone. Tumor size was measured using a caliper at 2-day intervals, and the volume was calculated by the modified formula V = 1/2 (length x width2). After the 18 day treatment, tumors were removed and frozen in liquid nitrogen for western blot analysis or fixed with formalin for immunohistochemistry. All animal experiments were approved by the Ethics Committee for Animal Experimentation, Hannam University.

Immunohistochemistry

Tumor specimens from mice were fixed in 10% formaldehyde, embedded in paraffin and sectioned into 5-µm thick slices. Sections were deparaffinized with xylene and dehydrated with 98% ethanol. Serial sections were stained using standard immunoperoxidase techniques with primary antibodies against β-catenin (1:50) and p-AMPKα1 (1:50). For epitope retrieval, specimens were microwave-treated for 25 min before incubation with primary antibodies. Pre-immune serum was used as a negative control for immunostaining, and positive-staining was visualized with diaminobenzidine, followed by a light counter-staining with hematoxylin. All findings were evaluated by a pathologist blinded to the treatment conditions, and samples were evaluated on the basis of stain intensity and percentage of reactive cells. Images of representative results were recorded.

Statistical analysis

Cell viability and tumor volume data were statistically analyzed using an unpaired t-test (SPSS, Inc., Chicago, IL, USA). P<0.05 was considered to indicate a statistically significant result.

Results

Selenium-induced inhibition of IGF-1-stimulated β-catenin is associated with activation of AMPK

A large body of evidence suggests that β-catenin is often aberrantly overexpressed in hepatocellular carcinoma. IGF-1 has recently been identified as being capable of increasing β-catenin expression and its transcriptional activity via phosphorylation of GSK3β (10). We examined this effect of IGF-1 on hepatocellular carcinoma growth through regulation of the GSK3β/β-catenin survival pathway. Our results showed that IGF-1 effectively increased cell growth in a time-dependent manner (Fig. 1A). We analyzed the molecular changes in the control and selenium-treated cells. The phosphorylation of β-catenin on the Ser552 residue and GSK3β were significantly increased, and phosphorylation of β-catenin on the Ser33/37 residue was significantly decreased in a time-dependent manner (Fig. 1B). To examine whether selenium exerts inhibitory effects on β-catenin and GSK3β, we analyzed changes in their phosphorylation and expression. Selenium at concentrations of >500 µM effectively inhibited IGF-1-stimulated β-catenin and phosphorylation of GSK3β and enhanced AMPK phosphorylation (Fig. 2A). We investigated the effects of selenium on the β-catenin trans-location from the cytosol to the nucleus. We discovered that selenium decreased IGF-1-increased β-catenin translocation in the nucleus at 6 h, whereas no marked difference occurred in the expression of β-catenin in the cytosol (Fig. 2C). To analyze the localization pattern of β-catenin in this system further, we immunostained β-catenin and detected it using fluorescence microscopy. Consistent with western blot results, β-catenin decreased in the nucleus after selenium treatment for 6 h (Fig. 2B). Taken together, we inferred that selenium may redistribute IGF-1-increased β-catenin protein in the cytoplasm and nuclei.

Figure 1

IGF-1 increased cell proliferation through regulation of Wnt signaling pathway. (A) Hep3B cells were serum-starved for 12 h, treated with IGF-1 100 ng/ml for 12 or 24 h, and then detected by MTT assay. (B) Cells were serum-starved for 12 h, treated with IGF-1 100 ng/ml for 6–24 h, and then subjected to western blot analysis using antibodies against p-GSK3β, β-catenin, p-β-cateninSer33/37 p-β-cateninSer552 and β-actin (loading control).

Figure 2

Selenium acts as a negative regulator of β-catenin translocation into nucleus. (A) Hep3B cells were serum-starved for 12 h, pre-treated with IGF-1 (100 ng/ml) for 30 min, and treated with selenium (0.25–1 mM) for 24 h. Total proteins were subjected to western blotting. (B) Cells were fractionated with cytosol and nucleus. Then, cells were treated with selenium 0.5 mM for 6 h and the changes of indicated protein levels were determined by western blot analysis. (C) Cells were treated with 0.5 mM of selenium for 6 h. After treatment, cells were fixed, permeabilized and stained for β-catenin (red). Cell nuclei were stained with Hoechst 33342 dye (blue).

Selenium-activated AMPK directly suppresses β-catenin

We investigated whether selenium-reduced β-catenin expression in Hep3B cells is associated with the activation of AMPK. We examined the effects of selenium on the activity of β-catenin in AMPK or GSK3β siRNA-transfected Hep3B cells. To examine whether selenium-reduced β-catenin levels are AMPK dependent, we determined the effects of selenium on β-catenin after knockdown of AMPK using siRNA in Hep3B cells. Selenium did not regulate β-catenin and GSK3β in the absence of AMPK. However, selenium regulated β-catenin in the absence of GSK3β (Fig. 3A). β-catenin was regulated not only by the GSK3β signaling pathway but also by the PI3K/Akt pathway. Thus, selenium regulates β-catenin via a GSK3β-independent pathway. Furthermore, the immunostaining results showed that selenium had no effect on β-catenin localization in AMPK-transfected Hep3B cells (Fig. 3B).

Figure 3

Selenium regulates β-catenin activity in an AMPK-dependent manner. (A) Cells were transfected with AMPKα1 or GSK3β siRNA using DharmaFECT transfection reagent and treated with 0.5 mM of selenium for 6 h. Then, protein levels of p-GSK3β, GSK3β and β-catenin were examined by western blot analysis. (B) Cells were transfected with AMPKα1 siRNA using DharmaFECT transfection reagent and treated with 0.5 mM of selenium for 6 h. Then, protein expression of AMPKα1 and β-catenin were examined by immunofluorescence. (C) Cells were treated with 0.5 mM of selenium for 6 h. Then proteins were fractionated with AMPKα1 or β-catenin using specific antibodies and the protein levels of AMPKα1 or β-catenin were examined by western blot analysis. (D) Cells were fractionated with cytosol and nucleus. Then, cells were treated with selenium 0.5 mM for 6 h. Then, proteins were fractionated with AMPKα1 using specific antibodies and the protein levels of AMPKα1 or β-catenin were examined by western blot analysis.

Next, we examined the direct relationship of AMPK/β-catenin using immunoprecipitates. Co-immunoprecipitation/western blot experiments performed with Hep3B cells showed identical results (Fig. 3C). To further characterize the specificity of the β-catenin-AMPK interaction, we performed additional experiments with antibodies specific for β-catenin and AMPK isoforms in the lysate of untreated or selenium-treated cells. Treatment with selenium led to the appearance of β-catenin or AMPK in the Hep3B cell lysate (Fig. 3C). These results suggest that selenium directly regulates the interaction between β-catenin and AMPK.

Selenium suppresses cell proliferation and induces apoptosis through AMPK activation in vitro

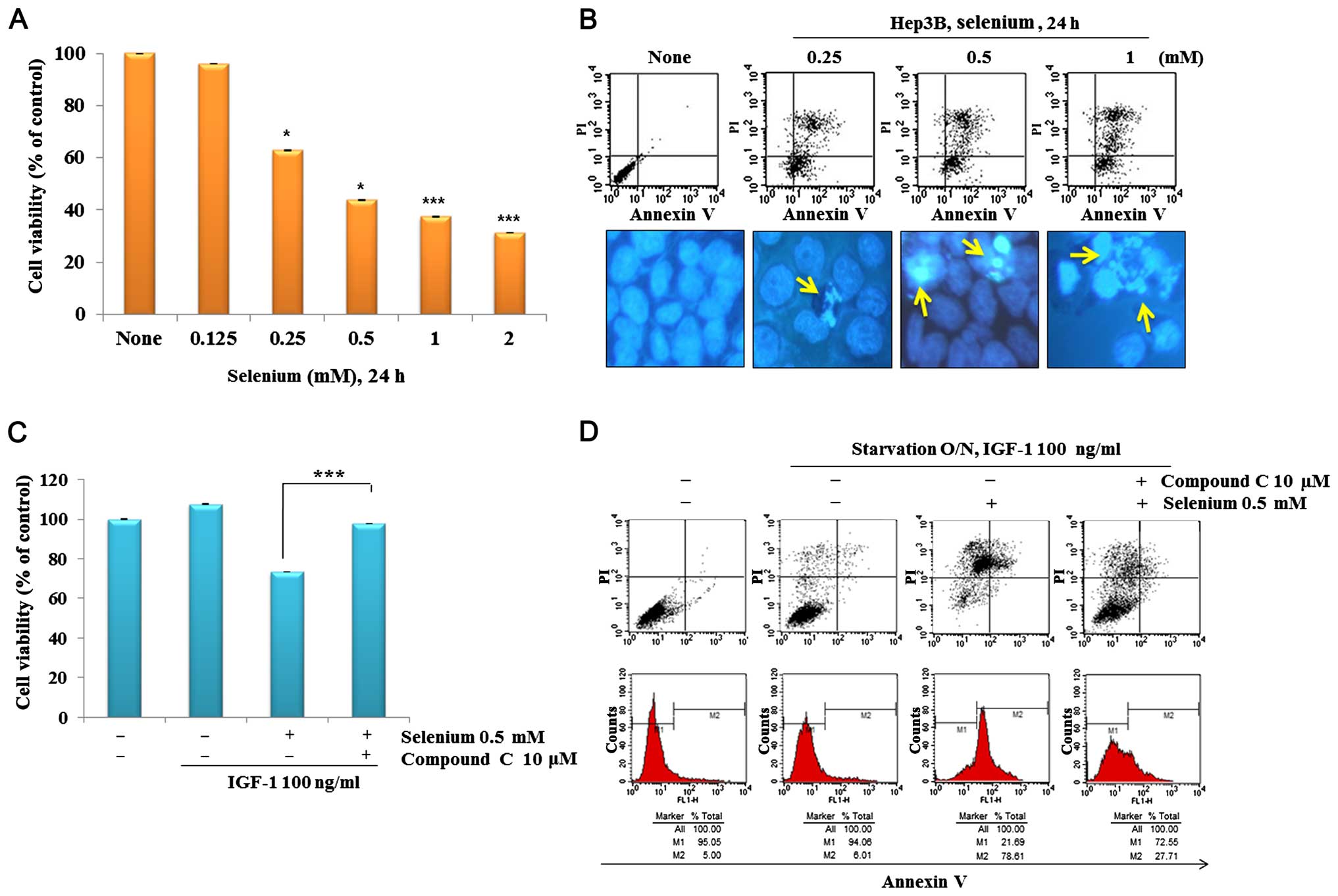
To examine whether selenium exerts anticancer activity in Hep3B cells, we examined the effect of selenium on cell proliferation and apoptosis. Selenium effectively inhibited cell growth in a dose-dependent manner (Fig. 4A) and induced apoptosis, as measured by Annexin V/PI and Hoechst 33342 staining (Fig. 4B).

Figure 4

AMPK act as a negative regulator of cell growth in selenium-treated Hep3B cells. (A) Cells were treated with selenium (0.125–1 mM) for 24 h, and cell viability was measured by MTT assay. *P<0.05 and ***P<0.001 compared with control (0 mM). (B) Selenium-treated cells were stained with Annexin V-FITC, PI or 10 µM of Hoechst 33342 dye and analyzed by flow cytometry or fluorescence microscopy. (C) Cells were treated with selenium for 24 h after pretreatment of 10 µM compound C and the cell viability was measured by MTT assay. ***P<0.001 compared with treatment of selenium (0.5 mM). (D) Cells were treated with selenium for 24 h after pre-treatment of 10 µM compound C and the cells were stained with Annexin V and PI and fluorescence intensity was measured by flow cytometry.

Numerous studies have identified AMPK as a central factor inducing apoptosis in various cancer cells. Our prior study together with that of others has also implicated AMPK as a key regulator of selenium-induced apoptosis in cancer cells (15). To further validate whether AMPK inhibition by compound C is associated with cell proliferation and apoptosis of hepatocel-lular carcinoma cells. As shown in Fig. 4C, inhibition of AMPK by compound C treatment abolished the growth-stimulatory effects of IGF-1. Furthermore, fluorescence-activated cell sorter results revealed that the apoptotic rate in compound C-treated cells declined from 73.61 to 22.71% after treatment compared with that in selenium-treated cells in the control group (Fig. 4D). All of these data argue for the critical involvement of AMPK in selenium-induced apoptosis in Hep3B cells.

Selenium inhibits the GSK3β/β-catenin survival pathway in hepatocellular carcinoma xenograft tumors

We built an in vivo hepato-carcinoma xenograft tumor model by inoculating Hep3B cells into male nude mice subcutaneously. We primarily discovered that treatment with selenium (3 mg/kg·day) markedly attenuated tumor growth without adverse effects on body weight and activity compared with that in the control group (Fig. 5A). We analyzed the molecular changes in the control and selenium-treated cells. The phosphorylation of GSK3β and expression of β-catenin were significantly suppressed, but the phosphorylation of AMPK was significantly increased in the selenium treatment group relative to that in the control group (Fig. 5B). Immunohistochemical analysis confirmed that the control cells had high levels of β-catenin, and the selenium-treated cells had reduced β-catenin levels. Furthermore, tumors in the selenium treatment group showed strongly increased p-AMPK levels (Fig. 5C).

Figure 5

Selenium suppresses tumor growth in Hep3B xenograft model. Hep3B cells (1×106 cells/150 µl) were injected subcutaneously in to the left flank of BALB/c nu/nu mice (n=5/group). After 1 week, mice received selenium i.p. (3 mg/kg·day) for 16 days. (A) Tumor volume was measured once every 2 days and calculated as described in Materials and methods, body weigh was measured once a week. *P<0.05 compared with tumor volume of control on day 14 or 16. Mice were sacrificed, and extracted tumors were photographed and (B) used for the analysis of the levels of p-AMPK and β-catenin by western blotting. (C) The levels of p-AMPK and β-catenin were also measured by immunohistochemical analysis.

Discussion

Selenium affects numerous intracellular targets, making selenium compounds desirable chemotherapeutic and chemopreventive agents. Studies in both in vitro and in vivo models have suggested that selenium suppresses components of IGF-1-induced β-catenin (15). The objective of the present study was to investigate the inhibitory effects of selenium on β-catenin or GSK3β through the activation of AMPK in hepato-carcinoma cells and xenograft tumors. Prior in vitro and in vivo models have suggested that selenium suppresses IGF-induced β-catenin through activation of AMPK, which in turn may suppress cell proliferation and induce apoptosis. Selenium is a nonmetallic trace element that is essential for human health; selenium supplementation also appears to work as an anti-carcinogenic agent (16).

The anticancer activity of selenium has been attributed to various mechanisms, such as mitogen-activated protein kinase suppression or modulation of Akt, mammalian target of rapamycin or β-catenin (17–19). Further, selenium has been shown to inhibit β-catenin accumulation in the nucleus. In colon cancer models, selenium treatment resulted in JNK suppression and subsequent inhibition of β-catenin (20). Our previous studies have revealed that the apoptotic effect of selenium is dependent on the AMPK-regulated extracellular signal-regulated kinase/cyclooxygenase-2 pathway as well as the AMPK/Akt mammalian target of rapamycin pathway (15,21).

Since abnormal β-catenin activation in many human malignancies is well documented and overexpressed β-catenin may have oncogenic effects in hepatocellular carcinoma (22), the interaction between β-catenin and AMPK may represent an important mechanism for the regulation of β-catenin signaling pathways with selenium in cancer. Knockdown of AMPK using AMPK siRNA increased β-catenin in contrast with results after selenium treatment. Importantly, the inhibition of AMPK allows the increases in β-catenin as well as in GSK3β and Akt that can be encountered in advanced hepatocellular carcinoma cells. The present study did not reveal the exact mode of the regulation of β-catenin activity by AMPK, although immunoprecipitation studies have shown that the binding between AMPK and β-catenin occurs in cytoplasm, and fluorescent microscopic examinations have pointed out that AMPK is responsible for the inhibition of β-catenin into the nucleus. Our data show that selenium increases AMPK via phosphorylation of AMPK Thr172, which in turn leads to the inhibition of β-catenin, indicating that selenium is capable of suppressing β-catenin function via an AMPK-dependent pathway. In addition to β-catenin suppression by selenium-induced AMPK activation, we observed that activated AMPK regulates GSK3β. We used inhibitors of AMPK and GSK3β to determine whether the capability of AMPK to regulate β-catenin was required for selenium to exert its antiproliferative functions. When AMPK was inhibited by AMPK siRNA, selenium treatment failed to decrease β-catenin, indicating that AMPK is required for selenium regulation of β-catenin. By contrast, GSK3β siRNA-mediated inhibition of GSK3β did not affect the capability of selenium to inhibit β-catenin, indicating that direct inhibition of β-catenin by selenium may occur without the involvement of GSK3β.

GSK3β/β-catenin is known to promote tumor growth through its function in the tumor microenvironment, but its exact method for converting normal cells into cancerous cells remains undefined. β-catenin is a transcription factor that plays a pivotal role in cells, regulating a large set of genes involved in cell development, differentiation, growth and metastasis. The β-catenin pathway seems to play a critical role against hepatocellular caricinoma, possibly through alteration at multiple levels, including mutation of β-catenin or its upstream or downstream regulators/effectors such as GSK3b, Akt and T-cell factor/lymphoid enhancer binding factor (23,24).

In the present study, we elucidated that selenium down-regulates the β-catenin survival pathway through activation of AMPK in hepatocellular carcinoma cells and xenograft tumor models. We primarily discovered that selenium could inhibit β-catenin at Ser552 and GSK3β at Ser9 in Hep3B cells; however, the attenuation of nuclear localization of β-catenin occurred only under the activation of AMPK. Taken together, these findings help illuminate the molecular mechanisms underlying the anticancer effects of selenium and highlight the regulation of β-catenin through an AMPK-dependent pathway.

References

1 

Wu M, Kang MM, Schoene NW and Cheng WH: Selenium compounds activate early barriers of tumorigenesis. J Biol Chem. 285:12055–12062. 2010. View Article : Google Scholar : PubMed/NCBI

2 

Combs GF Jr: Current evidence and research needs to support a health claim for selenium and cancer prevention. J Nutr. 135:343–347. 2005.PubMed/NCBI

3 

Song H, Hur I, Park HJ, Nam J, Park GB, Kong KH, Hwang YM, Kim YS, Cho DH, Lee WJ, et al: Selenium inhibits metastasis of murine melanoma cells through the induction of cell cycle arrest and cell death. Immune Netw. 9:236–242. 2009. View Article : Google Scholar

4 

Venkateswaran V, Klotz LH and Fleshner NE: Selenium modulation of cell proliferation and cell cycle biomarkers in human prostate carcinoma cell lines. Cancer Res. 62:2540–2545. 2002.PubMed/NCBI

5 

Zeng H and Combs GF Jr: Selenium as an anticancer nutrient: Roles in cell proliferation and tumor cell invasion. J Nutr Biochem. 19:1–7. 2008. View Article : Google Scholar

6 

Burk RF, Norsworthy BK, Hill KE, Motley AK and Byrne DW: Effects of chemical form of selenium on plasma biomarkers in a high-dose human supplementation trial. Cancer Epidemiol Biomarkers Prev. 15:804–810. 2006. View Article : Google Scholar : PubMed/NCBI

7 

Stein U, Arlt F, Walther W, Smith J, Waldman T, Harris ED, Mertins SD, Heizmann CW, Allard D, Birchmeier W, et al: The metastasis-associated gene S100A4 is a novel target of beta-catenin/T-cell factor signaling in colon cancer. Gastroenterology. 131:1486–1500. 2006. View Article : Google Scholar : PubMed/NCBI

8 

Li VS, Ng SS, Boersema PJ, Low TY, Karthaus WR, Gerlach JP, Mohammed S, Heck AJ, Maurice MM, Mahmoudi T, et al: Wnt signaling through inhibition of β-catenin degradation in an intact Axin1 complex. Cell. 149:1245–1256. 2012. View Article : Google Scholar : PubMed/NCBI

9 

Cadigan KM and Nusse R: Wnt signaling: A common theme in animal development. Genes Dev. 11:3286–3305. 1997. View Article : Google Scholar

10 

MacDonald BT, Tamai K and He X: Wnt/beta-catenin signaling: Components, mechanisms, and diseases. Dev Cell. 17:9–26. 2009. View Article : Google Scholar : PubMed/NCBI

11 

van de Wetering M, Sancho E, Verweij C, de Lau W, Oving I, Hurlstone A, van der Horn K, Batlle E, Coudreuse D, Haramis AP, et al: The beta-catenin/TCF-4 complex imposes a crypt progenitor phenotype on colorectal cancer cells. Cell. 111:241–250. 2002. View Article : Google Scholar : PubMed/NCBI

12 

Ihara A, Koizumi H, Hashizume R and Uchikoshi T: Expression of epithelial cadherin and alpha- and beta-catenins in nontumoral livers and hepatocellular carcinomas. Hepatology. 23:1441–1447. 1996.PubMed/NCBI

13 

Takatani T, Minagawa M, Takatani R, Kinoshita K and Kohno Y: AMP-activated protein kinase attenuates Wnt/β-catenin signaling in human osteoblastic Saos-2 cells. Mol Cell Endocrinol. 339:114–119. 2011. View Article : Google Scholar : PubMed/NCBI

14 

Subramaniam N, Sherman MH, Rao R, Wilson C, Coulter S, Atkins AR, Evans RM, Liddle C and Downes M: Metformin-mediated Bambi expression in hepatic stellate cells induces prosurvival Wnt/β-catenin signaling. Cancer Prev Res. 5:553–561. 2012. View Article : Google Scholar

15 

Lee YK, Park SY, Kim YM, Kim DC, Lee WS, Surh YJ and Park OJ: Suppression of mTOR via Akt-dependent and -independent mechanisms in selenium-treated colon cancer cells: Involvement of AMPKalpha1. Carcinogenesis. 31:1092–1099. 2010. View Article : Google Scholar : PubMed/NCBI

16 

Ip C, Dong Y and Ganther HE: New concepts in selenium chemoprevention. Cancer Metastasis Rev. 21:281–289. 2002. View Article : Google Scholar

17 

Saifo MS, Rempinski DR Jr, Rustum YM and Azrak RG: Targeting the oncogenic protein beta-catenin to enhance chemotherapy outcome against solid human cancers. Mol Cancer. 9:3102010. View Article : Google Scholar : PubMed/NCBI

18 

Lee YC, Tang YC, Chen YH, Wong CM and Tsou AP: Selenite-induced survival of HuH7 hepatoma cells involves activation of focal adhesion kinase-phosphatidylinositol 3-kinase-Akt pathway and Rac1. J Biol Chem. 278:39615–39624. 2003. View Article : Google Scholar : PubMed/NCBI

19 

Jiang C, Kim KH, Wang Z and Lü J: Methyl selenium-induced vascular endothelial apoptosis is executed by caspases and principally mediated by p38 MAPK pathway. Nutr Cancer. 49:174–183. 2004. View Article : Google Scholar : PubMed/NCBI

20 

Fang W, Han A, Bi X, Xiong B and Yang W: Tumor inhibition by sodium selenite is associated with activation of c-Jun NH2-terminal kinase 1 and suppression of beta-catenin signaling. Int J Cancer. 127:32–42. 2010. View Article : Google Scholar :

21 

Hwang JT, Kim YM, Surh YJ, Baik HW, Lee SK, Ha J and Park OJ: Selenium regulates cyclooxygenase-2 and extracellular signal-regulated kinase signaling pathways by activating AMP-activated protein kinase in colon cancer cells. Cancer Res. 66:10057–10063. 2006. View Article : Google Scholar : PubMed/NCBI

22 

Chen Ban K, Singh H, Krishnan R and Fong Seow H: Comparison of the expression of β-catenin in hepatocellular carcinoma in areas with high and low levels of exposure to aflatoxin B1. J Surg Oncol. 86:157–163. 2004. View Article : Google Scholar : PubMed/NCBI

23 

Stauffer JK, Scarzello AJ, Andersen JB, De Kluyver RL, Back TC, Weiss JM, Thorgeirsson SS and Wiltrout RH: Coactivation of AKT and β-catenin in mice rapidly induces formation of lipogenic liver tumors. Cancer Res. 71:2718–2727. 2011. View Article : Google Scholar : PubMed/NCBI

24 

Ban KC, Singh H, Krishnan R and Seow HF: GSK-3beta phosphorylation and alteration of beta-catenin in hepatocellular carcinoma. Cancer Lett. 199:201–208. 2003. View Article : Google Scholar : PubMed/NCBI

Related Articles

  • Abstract
  • View
  • Download
  • Twitter
Copy and paste a formatted citation
Spandidos Publications style
Park SY, Lee Y, Kim HJ, Park OJ and Kim YM: AMPK interacts with β-catenin in the regulation of hepatocellular carcinoma cell proliferation and survival with selenium treatment. Oncol Rep 35: 1566-1572, 2016.
APA
Park, S.Y., Lee, Y., Kim, H.J., Park, O.J., & Kim, Y.M. (2016). AMPK interacts with β-catenin in the regulation of hepatocellular carcinoma cell proliferation and survival with selenium treatment. Oncology Reports, 35, 1566-1572. https://doi.org/10.3892/or.2015.4519
MLA
Park, S. Y., Lee, Y., Kim, H. J., Park, O. J., Kim, Y. M."AMPK interacts with β-catenin in the regulation of hepatocellular carcinoma cell proliferation and survival with selenium treatment". Oncology Reports 35.3 (2016): 1566-1572.
Chicago
Park, S. Y., Lee, Y., Kim, H. J., Park, O. J., Kim, Y. M."AMPK interacts with β-catenin in the regulation of hepatocellular carcinoma cell proliferation and survival with selenium treatment". Oncology Reports 35, no. 3 (2016): 1566-1572. https://doi.org/10.3892/or.2015.4519
Copy and paste a formatted citation
x
Spandidos Publications style
Park SY, Lee Y, Kim HJ, Park OJ and Kim YM: AMPK interacts with β-catenin in the regulation of hepatocellular carcinoma cell proliferation and survival with selenium treatment. Oncol Rep 35: 1566-1572, 2016.
APA
Park, S.Y., Lee, Y., Kim, H.J., Park, O.J., & Kim, Y.M. (2016). AMPK interacts with β-catenin in the regulation of hepatocellular carcinoma cell proliferation and survival with selenium treatment. Oncology Reports, 35, 1566-1572. https://doi.org/10.3892/or.2015.4519
MLA
Park, S. Y., Lee, Y., Kim, H. J., Park, O. J., Kim, Y. M."AMPK interacts with β-catenin in the regulation of hepatocellular carcinoma cell proliferation and survival with selenium treatment". Oncology Reports 35.3 (2016): 1566-1572.
Chicago
Park, S. Y., Lee, Y., Kim, H. J., Park, O. J., Kim, Y. M."AMPK interacts with β-catenin in the regulation of hepatocellular carcinoma cell proliferation and survival with selenium treatment". Oncology Reports 35, no. 3 (2016): 1566-1572. https://doi.org/10.3892/or.2015.4519
Follow us
  • Twitter
  • LinkedIn
  • Facebook
About
  • Spandidos Publications
  • Careers
  • Cookie Policy
  • Privacy Policy
How can we help?
  • Help
  • Live Chat
  • Contact
  • Email to our Support Team