Spandidos Publications Logo
  • About
    • About Spandidos
    • Aims and Scopes
    • Abstracting and Indexing
    • Editorial Policies
    • Reprints and Permissions
    • Job Opportunities
    • Terms and Conditions
    • Contact
  • Journals
    • All Journals
    • Oncology Letters
      • Oncology Letters
      • Information for Authors
      • Editorial Policies
      • Editorial Board
      • Aims and Scope
      • Abstracting and Indexing
      • Bibliographic Information
      • Archive
    • International Journal of Oncology
      • International Journal of Oncology
      • Information for Authors
      • Editorial Policies
      • Editorial Board
      • Aims and Scope
      • Abstracting and Indexing
      • Bibliographic Information
      • Archive
    • Molecular and Clinical Oncology
      • Molecular and Clinical Oncology
      • Information for Authors
      • Editorial Policies
      • Editorial Board
      • Aims and Scope
      • Abstracting and Indexing
      • Bibliographic Information
      • Archive
    • Experimental and Therapeutic Medicine
      • Experimental and Therapeutic Medicine
      • Information for Authors
      • Editorial Policies
      • Editorial Board
      • Aims and Scope
      • Abstracting and Indexing
      • Bibliographic Information
      • Archive
    • International Journal of Molecular Medicine
      • International Journal of Molecular Medicine
      • Information for Authors
      • Editorial Policies
      • Editorial Board
      • Aims and Scope
      • Abstracting and Indexing
      • Bibliographic Information
      • Archive
    • Biomedical Reports
      • Biomedical Reports
      • Information for Authors
      • Editorial Policies
      • Editorial Board
      • Aims and Scope
      • Abstracting and Indexing
      • Bibliographic Information
      • Archive
    • Oncology Reports
      • Oncology Reports
      • Information for Authors
      • Editorial Policies
      • Editorial Board
      • Aims and Scope
      • Abstracting and Indexing
      • Bibliographic Information
      • Archive
    • Molecular Medicine Reports
      • Molecular Medicine Reports
      • Information for Authors
      • Editorial Policies
      • Editorial Board
      • Aims and Scope
      • Abstracting and Indexing
      • Bibliographic Information
      • Archive
    • World Academy of Sciences Journal
      • World Academy of Sciences Journal
      • Information for Authors
      • Editorial Policies
      • Editorial Board
      • Aims and Scope
      • Abstracting and Indexing
      • Bibliographic Information
      • Archive
    • International Journal of Functional Nutrition
      • International Journal of Functional Nutrition
      • Information for Authors
      • Editorial Policies
      • Editorial Board
      • Aims and Scope
      • Abstracting and Indexing
      • Bibliographic Information
      • Archive
    • International Journal of Epigenetics
      • International Journal of Epigenetics
      • Information for Authors
      • Editorial Policies
      • Editorial Board
      • Aims and Scope
      • Abstracting and Indexing
      • Bibliographic Information
      • Archive
    • Medicine International
      • Medicine International
      • Information for Authors
      • Editorial Policies
      • Editorial Board
      • Aims and Scope
      • Abstracting and Indexing
      • Bibliographic Information
      • Archive
  • Articles
  • Information
    • Information for Authors
    • Information for Reviewers
    • Information for Librarians
    • Information for Advertisers
    • Conferences
  • Language Editing
Spandidos Publications Logo
  • About
    • About Spandidos
    • Aims and Scopes
    • Abstracting and Indexing
    • Editorial Policies
    • Reprints and Permissions
    • Job Opportunities
    • Terms and Conditions
    • Contact
  • Journals
    • All Journals
    • Biomedical Reports
      • Information for Authors
      • Editorial Policies
      • Editorial Board
      • Aims and Scope
      • Abstracting and Indexing
      • Bibliographic Information
      • Archive
    • Experimental and Therapeutic Medicine
      • Information for Authors
      • Editorial Policies
      • Editorial Board
      • Aims and Scope
      • Abstracting and Indexing
      • Bibliographic Information
      • Archive
    • International Journal of Epigenetics
      • Information for Authors
      • Editorial Policies
      • Editorial Board
      • Aims and Scope
      • Abstracting and Indexing
      • Bibliographic Information
      • Archive
    • International Journal of Functional Nutrition
      • Information for Authors
      • Editorial Policies
      • Editorial Board
      • Aims and Scope
      • Abstracting and Indexing
      • Bibliographic Information
      • Archive
    • International Journal of Molecular Medicine
      • Information for Authors
      • Editorial Policies
      • Editorial Board
      • Aims and Scope
      • Abstracting and Indexing
      • Bibliographic Information
      • Archive
    • International Journal of Oncology
      • Information for Authors
      • Editorial Policies
      • Editorial Board
      • Aims and Scope
      • Abstracting and Indexing
      • Bibliographic Information
      • Archive
    • Medicine International
      • Information for Authors
      • Editorial Policies
      • Editorial Board
      • Aims and Scope
      • Abstracting and Indexing
      • Bibliographic Information
      • Archive
    • Molecular and Clinical Oncology
      • Information for Authors
      • Editorial Policies
      • Editorial Board
      • Aims and Scope
      • Abstracting and Indexing
      • Bibliographic Information
      • Archive
    • Molecular Medicine Reports
      • Information for Authors
      • Editorial Policies
      • Editorial Board
      • Aims and Scope
      • Abstracting and Indexing
      • Bibliographic Information
      • Archive
    • Oncology Letters
      • Information for Authors
      • Editorial Policies
      • Editorial Board
      • Aims and Scope
      • Abstracting and Indexing
      • Bibliographic Information
      • Archive
    • Oncology Reports
      • Information for Authors
      • Editorial Policies
      • Editorial Board
      • Aims and Scope
      • Abstracting and Indexing
      • Bibliographic Information
      • Archive
    • World Academy of Sciences Journal
      • Information for Authors
      • Editorial Policies
      • Editorial Board
      • Aims and Scope
      • Abstracting and Indexing
      • Bibliographic Information
      • Archive
  • Articles
  • Information
    • For Authors
    • For Reviewers
    • For Librarians
    • For Advertisers
    • Conferences
  • Language Editing
Login Register Submit
  • This site uses cookies
  • You can change your cookie settings at any time by following the instructions in our Cookie Policy. To find out more, you may read our Privacy Policy.

    I agree
Search articles by DOI, keyword, author or affiliation
Search
Advanced Search
presentation
Oncology Reports
Join Editorial Board Propose a Special Issue
Print ISSN: 1021-335X Online ISSN: 1791-2431
Journal Cover
August-2016 Volume 36 Issue 2

Full Size Image

Sign up for eToc alerts
Recommend to Library

Journals

International Journal of Molecular Medicine

International Journal of Molecular Medicine

International Journal of Molecular Medicine is an international journal devoted to molecular mechanisms of human disease.

International Journal of Oncology

International Journal of Oncology

International Journal of Oncology is an international journal devoted to oncology research and cancer treatment.

Molecular Medicine Reports

Molecular Medicine Reports

Covers molecular medicine topics such as pharmacology, pathology, genetics, neuroscience, infectious diseases, molecular cardiology, and molecular surgery.

Oncology Reports

Oncology Reports

Oncology Reports is an international journal devoted to fundamental and applied research in Oncology.

Experimental and Therapeutic Medicine

Experimental and Therapeutic Medicine

Experimental and Therapeutic Medicine is an international journal devoted to laboratory and clinical medicine.

Oncology Letters

Oncology Letters

Oncology Letters is an international journal devoted to Experimental and Clinical Oncology.

Biomedical Reports

Biomedical Reports

Explores a wide range of biological and medical fields, including pharmacology, genetics, microbiology, neuroscience, and molecular cardiology.

Molecular and Clinical Oncology

Molecular and Clinical Oncology

International journal addressing all aspects of oncology research, from tumorigenesis and oncogenes to chemotherapy and metastasis.

World Academy of Sciences Journal

World Academy of Sciences Journal

Multidisciplinary open-access journal spanning biochemistry, genetics, neuroscience, environmental health, and synthetic biology.

International Journal of Functional Nutrition

International Journal of Functional Nutrition

Open-access journal combining biochemistry, pharmacology, immunology, and genetics to advance health through functional nutrition.

International Journal of Epigenetics

International Journal of Epigenetics

Publishes open-access research on using epigenetics to advance understanding and treatment of human disease.

Medicine International

Medicine International

An International Open Access Journal Devoted to General Medicine.

Journal Cover
August-2016 Volume 36 Issue 2

Full Size Image

Sign up for eToc alerts
Recommend to Library

  • Article
  • Citations
    • Cite This Article
    • Download Citation
    • Create Citation Alert
    • Remove Citation Alert
    • Cited By
  • Similar Articles
    • Related Articles (in Spandidos Publications)
    • Similar Articles (Google Scholar)
    • Similar Articles (PubMed)
  • Download PDF
  • Download XML
  • View XML
Article

Forkhead-box A1 induces cell senescence in endometrial cancer by regulating p16INK4a

  • Authors:
    • Jingyun Wang
    • Yiding Bian
    • Yun Liao
    • Ye Xia
    • Xiaoping Wan
  • View Affiliations / Copyright

    Affiliations: Department of Obstetrics and Gynecology, Shanghai First Maternity and Infant Hospital, Tongji University School of Medicine, Shanghai 201204, P.R. China, Department of Obstetrics and Gynecology, Women's Hospital, School of Medicine, Zhejiang University, Hangzhou, Zhejiang 310006, P.R. China
  • Pages: 795-802
    |
    Published online on: June 23, 2016
       https://doi.org/10.3892/or.2016.4907
  • Expand metrics +
Metrics: Total Views: 0 (Spandidos Publications: | PMC Statistics: )
Metrics: Total PDF Downloads: 0 (Spandidos Publications: | PMC Statistics: )
Cited By (CrossRef): 0 citations Loading Articles...

This article is mentioned in:



Abstract

We previously identified FOXA1 as a tumor-suppressor in EC cells. In the present study, we sought to delineate the different roles of FOXA1 associated with cell senescence and further investigated the correlation between FOXA1 and p16INK4a in the progression of EC. Using reverse transcription-quantitative PCR (RT-qPCR), we found that FOXA1 expression was significantly downregulated in EC cells compared to that in normal endometrial cells. Functionally, senescence‑associated β-galactosidase staining, 3-(4,5-dimethylthiazol-2-yl)-2,5-diphenyltetrazolium bromide (MTT), clonogenic and Transwell assays showed that in addition to acting as a pioneer factor, FOXA1 was significantly upregulated in senescent EC cells. Furthermore, restoration of FOXA1 expression triggered multiple steps of cellular senescence in EC cells and activated p16INK4a expression. All of these findings indicate that FOXA1 promotes cell senescence in EC by interaction with p16INK4a, possibly via the AKT pathway. Notably, a selective PI3K inhibitor raised the possibility that FOXA1‑induced senescence is associated with the AKT pathway in EC cells. Collectively, the present study provides a conceivable molecular mechanism by which cell senescence acts as the barrier to EC, and is regulated by FOXA1-induced p16INK4a expression. This may be a newly identified regulatory mechanism of cell senescence in EC.

Introduction

Endometrial cancer (EC) is one of the most common cancers worldwide. In 2015, in the US alone, 54,870 women were newly diagnosed with EC and 10,170 may die of this disease (1). Hysterectomy with or without adjuvant whole pelvic radiation is the standard treatment; however, 30% of EC cases are not diagnosed until regional or distant metastasis has developed, resulting in a poorer outcome (2). Therefore, identification of additional molecular mechanisms associated with tumorigenesis and progression of EC, and the discovery of novel diagnostic and prognostic markers for EC are critical for making informed treatment decisions.

Forkhead-box A1 (FOXA1) is a member of the FOX family of transcription factors, which are involved in carcinogenesis as oncogenes and/or tumor-suppressor genes (3). We have previously shown that FOXA1 is a tumor-suppressor in EC, although the mechanism by which FOXA1 affects the progression of EC is incompletely understood (4).

Cell senescence is characterized by a series of distinctive phenotypes and biomarkers, such as large and flattened morphology, increased senescence-associated β-galactosidase activity (SABG), accumulation of senescence-associated heterochromatic foci (SAHF) and permanent G1 phase arrest (5). Cell senescence is the result of telomere shortening and damage accumulation, which have both anti-oncogenic and pro-oncogenic effects (6), and is a beneficial compensatory response to damage, representing a potent tumor-suppressor mechanism (7). In contrast, there is also increasing evidence that the incidence of cancer increases with age, indicating that the senescence of non-cancerous cells in aging tissues may exert pro-carcinogenic effects.

p16INK4a is a tumor-suppressor protein that functions as an inhibitor of cyclin-dependent kinase (CDK)4/6. As a key regulator of G1 phase cell cycle arrest and senescence, p16 on chromosome 9p21 is inactivated in a wide range of human cancers (8,9). In view of the pivotal role of p16INK4a in both tumor suppression and cell senescence, numerous investigations have been conducted to elucidate the genetic or epigenetic mechanisms regulating its activation in senescence or its inactivation in carcinogenesis. It has been reported that in senescence, FOXA1 binds to the promoter region of p16, stimulates chromatin remodeling and enables long-range promoter-enhancer communication to promote p16 expression (10).

Alterations in DNA methylation, chromatin structure, histone modifications, and epigenetic regulatory mechanisms are critical hallmarks of both senescence and cancer (7,11). Given by the close association between senescence and tumors (12), we focused on the role of FOXA1 in EC in the present study. Our results provide further support to the mounting evidence showing that FOXA1 is a favorable prognostic marker in EC and mediates p16INK4a activation to promote cell senescence.

Materials and methods

Patients and tissues

Tissues samples for immunohistochemistry (IHC) were obtained from 61 patients with EC and 15 patients with normal endometrium who underwent hysterectomy as treatment for other diseases such as adenomyosis or myoma at the Shanghai First Maternity and Infant Hospital, Tongji University School of Medicine from 2013 to 2015. Primary fresh tissues were obtained from patients immediately after surgical removal and were snap-frozen in liquid nitrogen for storage prior to further use. The IHC protocol was performed as previously described (4).

The present study was approved by the Human Investigation Ethics Committee of Shanghai First Maternity and Infant Hospital, Tongji University School of Medicine. The samples of normal endometrial tissues and endometrial carcinoma were collected after written informed consent was obtained from the patients.

Laser capture microdissection (LCM)

Sections (thickness, 8-µm) were prepared from the frozen endometrial tissues. Approximately 5,000 cells were selected and isolated by laser capture using a light microscope (LMD 7000; Leica, Solms, Germany). Total RNA was extracted according to an RNA microisolation protocol previously described by Niino et al (13). A reverse transcription kit (Invitrogen, Carlsbad, CA, USA) was used for the synthesis of cDNA.

Cell culture and transfections

Human EC cell lines HEC-1B and RL95-2 were obtained from the Chinese Academy of Sciences Committee Type Culture Collection (Shanghai, China). The cells were cultured in Dulbecco's modified Eagle's medium/nutrient mixture F-12 (DMEM/F12) supplemented with 10% fetal bovine serum (FBS) and 1% penicillin/streptomycin (Gibco, Auckland, New Zealand) at 37°C in a humidified atmosphere containing 5% CO2. HEC-1B and RL95-2 cells stably expressing ectopic FOXA1 or FOXA1-specific short hairpin RNA (shRNA) were generated as previously described (4). Where relevant, the AKT pathway agonist LY 294002 (10 µM; Beyotime, Shanghai, China) was added to the cells 30 min prior to co-treatment with the shRNA plasmid.

Treatment of cells

Cells (2×105) were cultured in 6-well dishes. For hypoxia experiments, the cells were cultured in vitro in a hypoxic (<0.1% O2) container system (BD Diagnostics, Sparks, MD, USA). Protein and RNA were collected immediately after cells were removed from the hypoxic container. For energy restriction experiments, the cells were cultured in serum-free medium for 72 h in a 5% CO2 humidified incubator at 37°C.

Senescence-associated β-gal staining (SABG)

Cells (1×105) were seeded in 6-well dishes (≥triplicate wells). After treatment, cells were fixed with 0.2% glutaraldehyde + 2% formaldehyde in phosphate-buffered saline (PBS) at room temperature for 15 min. After washing in PBS, the cells were stained with a solution containing 1 mg/ml X-gal (Beyotime) and incubated in a CO2-free incubator at 37°C for 16 h. Green cells were counted and scanned with an Aperio ScanScope system (Aperio Technologies, Vista, CA, USA). The percentage of senescent cells was determined by counting cells in three randomly selected fields of images.

Immunofluorescence analysis

Cells cultured in 48-well plates were washed in PBS and fixed with 4% paraformaldehyde (Beyotime) for 15 min. The cells were then incubated with PBS supplemented with 0.1% Triton X-100 for 10 min at room temperature, blocked in 5% normal goat serum for 30 min and washed in PBS. Nuclei were then stained with 4′,6-diamidino-2-phenylindole (DAPI) (1:10,000; Beyotime) to visualize the SAHF. Three randomly selected fields were captured under a fluorescence microscope (Leica 126 DMI 3000B; Leica) and a total of 50 cells were counted in each sample to analyze the percentage of positively stained cells.

Cell proliferation assay

Cells (3×103 cells/well) were plated into 96-well plates. The cells were counted at 24 h intervals using a colorimetric assay with 3-(4,5-dimethylthiazol-2-yl)-2,5-diphenyltetrazolium bromide (MTT; Sigma) performed as previously described (4). For the plate colony formation assay, 1,000 cells/well were seeded in 6-well plates. Following the formation of clearly defined cell clones, the cells were fixed and stained with crystal violet and counted under a light microscope. Each experiment was repeated at least three times and assessed in triplicate.

Migration and invasion assays

Cell migration activity was evaluated using Boyden chambers containing polycarbonate filters (8-µm pore size; Millipore, Billerica, MA, USA). Cell invasive activity was assessed using a BD BioCoat Matrigel invasion chamber (BD Biosciences, Franklin Lakes, NJ, USA) following the manufacturer's recommendations. Cells were essentially treated as previously described (4). Each experiment was conducted, treated in triplicate and repeated at least three times.

Quantitative RT-PCR

Total RNA from the HEC-1B and RL95-2 cells was isolated using TRIzol (Invitrogen) and cDNA was prepared with the PrimeScript RT reagent kit (Takara, Otsu, Japan). PCR amplification of target genes was performed in a 50-µl reaction volume using single-stranded cDNA as the template. The primer sequences used in the present study are listed in Table I. The following protocol was used for PCR amplifications: 40 cycles of denaturation (94°C) for 60 sec, annealing (55°C) for 30 sec and elongation (72°C) for 30 sec using SYBR Premix Ex Taq (Takara). All data were obtained in triplicate from three independent experiments and analyzed using the 2−ΔΔCt method.

Table I

Primer sequences for real-time PCR analysis.

Table I

Primer sequences for real-time PCR analysis.

mRNAPrimer sequence
FOXA1F 5′-AGGTGTGTATTCCAGACCCG-3′
R 5′-TTGACGGTTTGGTTTGTGTG-3′
p16INK4aF 5′-GAAGGTCCCTCAGACATCCCC-3′
R 5′-CCCTGTAGGACCTTCGGTGAC-3′
p14ARFF 5′-CCCTCGTGCTGATGCTACTG-3′
R 5′-ACCTGGTCTTCTAGGAAGCGG-3′
p15INK4bF 5′-CATTCCATGGATGCACAAAG-3′
R 5′-GCAATGGGAAGAAAAGCAAG-3′
p18INK4cF 5′-GGACCCAGGACTATCCCTTC-3′
R 5′-TTTAGGGTCCCTTGTTCACG-3′
p19INK4dF 5′-CCAAGGGCAGAGCATTTAAG-3′
R 5′-AAGCAACGTGCACACTTCAG-3′
p53F 5′-ACCACCATCCACTACAACTACAT-3′
R 5′-CACAAACACGCACCTCAAA-3′
PTENF 5′-TCACCAACTGAAGTGGCTAA AGA-3′
R 5′-CTCCATTCCCCTAACCCGA-3′
ACTBF 5′-CAGCCATGTACGTTGCTATCCAGG-3′
R 5′-AGGTCCAGACGCAGGATGGCATG-3′

[i] F, forward; R, reverse; FOXA1, forkhead-box A1; PTEN, phosphate and tensin homology; ACTB, β-actin.

Western blot analysis and antibodies

Western blot assays were performed as previously described (4). The following antibodies were used in the present study: anti-FOXA1 (1:1,000; Abcam, Cambridge, MA, USA), anti-p16INK4a (1:2,000), anti-β-actin (1:75,00) (both from Epitomics, Burlingame, CA, USA), anti-AKT and anti-phospho-AKT (1:2,000; Cell Signaling Technology, Danvers, MA, USA).

Statistical analysis

Each experiment was repeated for at least three independent occasions. All statistical analysis was performed with the Statistical Package for the Social Science (SPSS) software version 17.0 (SPSS, Inc., Chicago, IL, USA). Data represent the mean ± standard deviation (SD). Data were compared using two-tailed Student's t-test or Mann-Whitney U test for multiple comparisons. Differences with a probability of P<0.05 were regarded as statistically significant.

Results

FOXA1 overexpression is associated with good prognosis in EC

In our previous study, we found that FOXA1 was significantly downregulated in EC tissues compared to that noted in normal endometrium (4). To further assess the role of FOXA1 in EC, we compared FOXA1 expression with prognostic factors in normal endometrium and EC tissues using initial reverse transcription-quantitative PCR (RT-qPCR) and IHC analyses. RT-qPCR analysis of normal endometrium and EC cells captured by LCM revealed that FOXA1 mRNA levels were higher in the normal endometrium than levels in the EC tissues (P<0.001; Fig. 1A), and indicated that there were significant differences in FOXA1 expression among tumor grades (P<0.001; Fig. 1B). Furthermore, the IHC results showed that FOXA1 was negatively associated with the depth of myometrial invasion (P<0.001; Fig. 1C) and lymph node metastasis of EC (P<0.01; Fig. 1D), which is consistent with the results previously described by Abe et al (14). The pattern of FOXA1 expression was correlated with ERα expression (P<0.001; Fig. 1E), but showed no significant correlation with the expression of PR and p53 (P>0.05; Fig. 1F and G). These data suggest that FOXA1 expression is correlated with EC and the prognostic ability of FOXA1 in low-risk EC may be useful in making clinical treatment decisions.

Figure 1

FOXA1 overexpression in endometrial tissues and cells is associated with a good prognosis. (A) Quantitative reverse transcription-polymerase chain reaction (qRT-PCR) of FOXA1 in endometrial cancer (EC) specimens (n=61) and normal tissues (n=15). FOXA1 expression was normalized against β-actin. (B) FOXA1 expression was significantly decreased in grades 2 and 3 compared with grade 1 disease. (C) The depth of myometrial invasion and (D) lymph node metastasis of EC was negatively associated with FOXA1 histoscores in the immunohistochemical analysis; **P<0.01, ***P<0.001. (E) FOXA1 was expressed at much higher levels in the ER-positive ECs than in the ER-negative ECs, but showed no significant correlation with (F) PR and (G) p53; NS, P>0.05. **P<0.01 ***P<0.001.

FOXA1 is upregulated in senescent EC cells

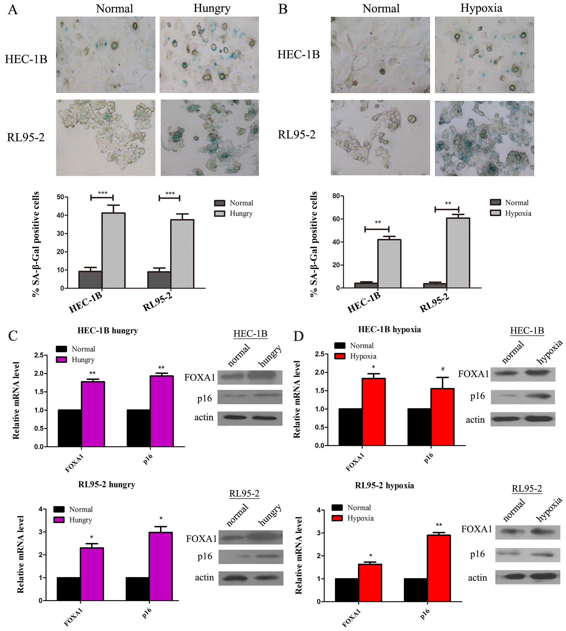
Previously, we demonstrated that FOXA1 suppresses the progression of EC and evidence is emerging that inhibition of FOXA1 is essential for EC cell growth and survival. We hypothesized that FOXA1 contributes to the activation of tumor suppressor networks in senescence. EC HEC-1B and RL95-2 cell lines were subjected to conditions of hypoxia or energy restriction (hunger) to promote cell senescence (7). Cells were then stained for β-galactosidase activity, a widely used biomarker for senescent cells (P<0.01; Fig. 2A) (P<0.001; Fig. 2B). Compared to the untreated group, robust induction of FOXA1 was observed in the senescent EC cells at both the mRNA and protein levels, and was correlated with increased p16INK4a expression (P<0.05; Fig. 2C) (P<0.05; Fig. 2D).

Figure 2

FOXA1 is upregulated in senescent endometrial cancer (EC) cells. (A) EC HEC-1B and (B) RL95-2 cell lines were subjected to conditions of hypoxia or energy restriction (hungry) to promote cell senescence. Representative images showing cells stained for β-galactosidase activity and further quantification of the results by densitometry in triplicate experiments. (C) Increased mRNA and (D) protein levels of FOXA1 and p16INK4a in senescent EC cells. Data represent the mean ± standard deviation (SD). β-actin was used as a loading control; *P<0.05, **P<0.01, ***P<0.001.

FOXA1 triggers multiple steps of cellular senescence in EC cells and activates p16INK4a expression

Several lines of evidence have linked FOXA1 with cell senescence. To further characterize the functional role of FOXA1 in EC cells, we restored FOXA1 expression in HEC-1B cells (Fig. 3A). MTT and plate colony formation assays revealed that HEC-1B cells transiently transfected with a FOXA1 expression plasmid showed significant growth inhibition and limited colony formation compared with the cells transfected with the negative control vector (P<0.001; Fig. 3A). Furthermore, restoring FOXA1 expression induced morphological features of senescence, including accumulation of granular cytoplasmic inclusions and elevated β-galactosidase activity.

Figure 3

FOXA1 triggers multiple steps of cellular senescence in EC cells and activates p16INK4a expression. (A) Ectopic expression of FOXA1 caused premature senescence. HEC-1B cells were transfected with a plasmid expressing FOXA1 or a control vector. Expression of FOXA1 (determined by western blotting) was correlated with increased p16INK4a (first panel, left). MTT and plate colony formation assays revealed that HEC-1B cells transiently transfected with the FOXA1 expression plasmid showed significant growth inhibition and limited colony formation compared with those transfected with the negative control vectors (second and third panels). Data represent the mean ± standard deviation (SD); ***P<0.001. Representative images of indicated cells stained for β-galactosidase and senescence-associated heterochromatin foci (SAHF) are shown (first and second panel, right). (B) Depletion of FOXA1 impaired p16INK4a activation and senescence progression. RL95-2 cells were transfected with a vector encoding a short hairpin RNA (shRNA) against FOXA1 or its corresponding negative control. Protein expression of FOXA1 and p16INK4a were assessed in RL95-2 cells. MTT and plate colony formation assays revealed that FOXA1 depletion promoted a statistically significant induction of cell proliferation and more colony formation compared with those transfected with the negative control vector; **P<0.01. (C) FOXA1 overexpression was accompanied by increased mRNA expression of several senescence-associated genes. β-actin was used as a loading control; *P<0.05, **P<0.01, #P>0.05.

As a comparison with the effects of FOXA1 overexpression, we transiently transfected RL95-2 cells with a vector encoding a short hairpin RNA (shRNA) against FOXA1 or its corresponding negative control (Fig. 3B). FOXA1 depletion promoted a statistically significant induction of cell proliferation and the cells transfected with shFOXA1 formed more colonies than those transfected with the control vector (P<0.01; Fig. 3B). All of these results suggest that FOXA1 triggers multiple steps of cellular senescence in EC cells.

There are several senescence-associated genes and key cell cycle regulators in senescence networks. We, therefore, investigated the association of the restoration of FOXA1 expression in HEC-1B cells with these key genes. Expression of p16INK4a and p18INK4c was increased (P<0.05; Fig. 3C) while expression of the other genes such as phosphate and tensin homology (PTEN), p53 or p27kip1 showed no marked changes. These observations provided further evidence of the association of FOXA1 with senescence in EC.

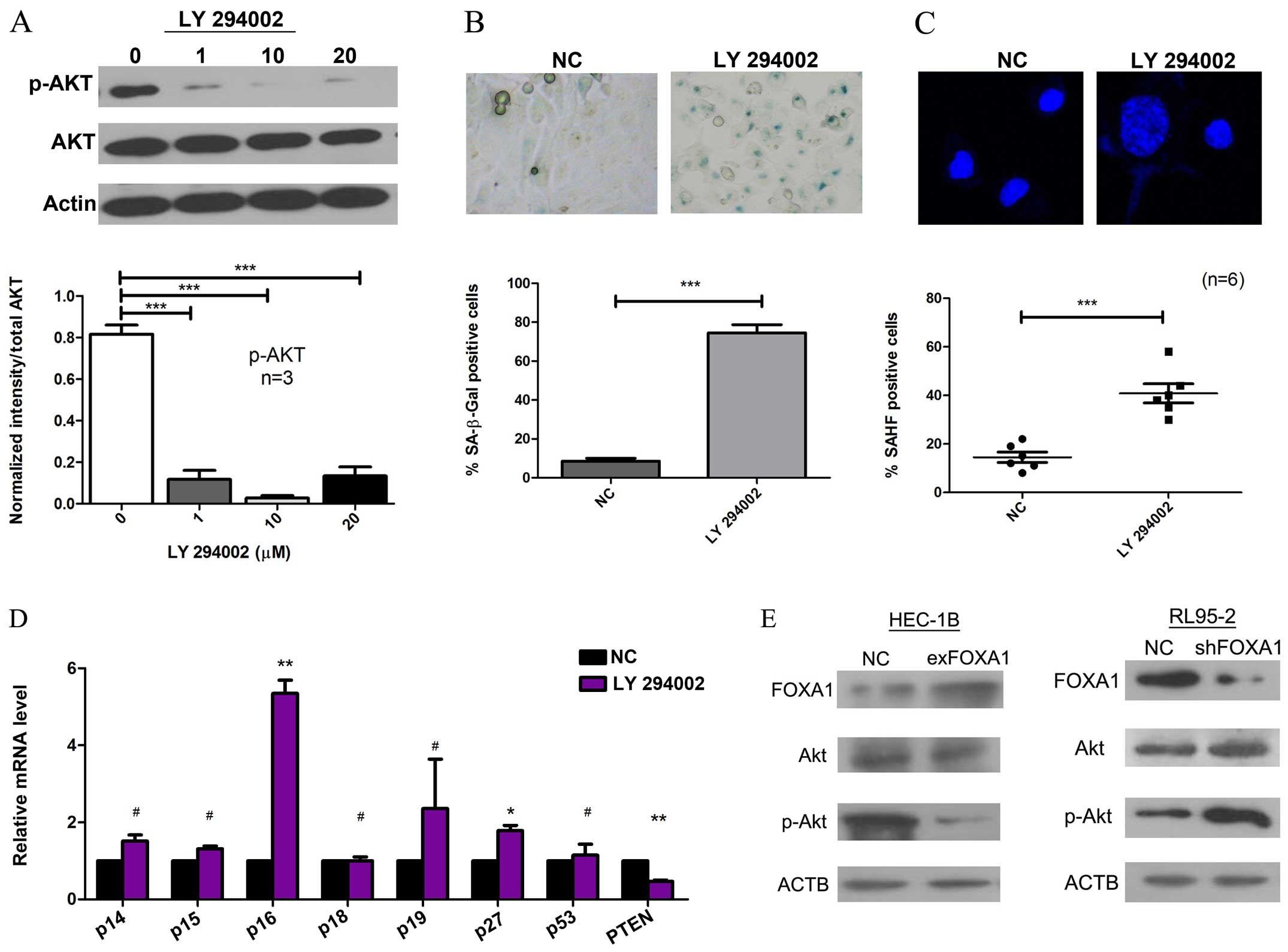
FOXA1 promotes senescence in EC cells via the AKT pathway

A recent study showed that inhibition of AKT results in increased cellular senescence in uterine leiomyoma cells, accompanied by increased levels of several senescence-associated genes (including p16, p53 and p21) (15). These findings raised the possibility that FOXA1-induced senescence is associated with the AKT pathway in EC. To test this hypothesis, HEC-1B cells were treated with different concentrations of LY 294002, a selective PI3K inhibitor, which inhibits cell proliferation and induces apoptosis (16,17). Western blot analysis of the protein levels of p(Ser473)-AKT and AKT revealed almost complete inhibition of p-AKT expression in cells treated with LY 294002 at 1, 10 and 20 µM, with optimal inhibition achieved at 10 µM (P<0.001; Fig. 4A). SABG and SAHF assays were performed to investigate whether inhibition of the AKT pathway induces senescence in EC. Treatment with LY 294002 (10 µM) resulted in a significant increase in β-galactosidase stained cells (P<0.001; Fig. 4B). Furthermore, ~40% of cells exhibited SAHF when treated with LY 294002 compared to 15% in the negative control group (P<0.001; Fig. 4C). Additionally, following treatment with LY 294002, expression of the senescence-associated genes p16INK4a and p27kip1 was markedly increased, while PTEN gene expression was decreased (P<0.05; Fig. 4D). All of these results demonstrated that inhibition of AKT in EC cells induced senescence.

Figure 4

FOXA1 promotes senescence in EC cells via the AKT pathway. (A) Following treatment of HEC-1B cells with different concentrations of LY 294002, the protein levels of p(Ser473)-AKT and AKT were evaluated by western blotting and further quantified by densitometry in triplicate experiments; ***P<0.001. (B) Representative images of indicated cells stained for β-galactosidase and (C) senescence-associated heterochromatin foci (SAHF) are shown. More senescent EC cells were observed following treatment with LY 294002; ***P<0.001. (D) LY 294002 inhibition of the AKT pathway was accompanied by increased levels of p16INK4a and p27kip1 mRNA and decreased levels of PTEN mRNA; *P<0.05, **P<0.01, #P>0.05. (E) Expression of AKT and p-AKT proteins was assessed in FOXA1-overexpressing HEC-1B cells. The elevation of FOXA1 expression was accompanied by increased p-AKT protein levels. In RL95-2 cells, decreased FOXA1 expression was correlated with increased p-AKT levels.

Next, we examined the relationship between FOXA1 and the AKT pathway. We found that in HEC-1B cells, FOXA1 overexpression abolished the p-AKT expression at the protein level (Fig. 4E) and in RL95-2 cells, decreased FOXA1 expression was correlated with increased levels of p-AKT (Fig. 4E), with no obvious changes in AKT levels. All of these results indicated a reverse role for FOXA1 in mediating the AKT pathway in EC.

Discussion

Endometrial cancer (EC) is the most prevalent malignancy in women, although the mechanism of EC tumorigenesis and metastasis remain to be clarified. In our previous study, we found that FOXA1 suppressed the progression of estrogen receptor (ER)-positive EC, which was consistent with other studies (14,18). We also found that FOXA1 promoted cell proliferation via the androgen receptor (AR) and activated Notch pathway in ER-negative, AR-positive EC (19). Thus, FOXA1 is a bifunctional cancer-associated gene, which is oncogenic or tumor suppressive in a context-dependent manner. However, in the present study, our data support the hypothesis that FOXA1 is associated with senescence in EC, playing a role in addition to its function as a pioneer factor.

Our findings showed that FOXA1 is downregulated in EC compared to normal endometrium and low-FOXA1 expression is significantly associated with markers of a poorer outcome as well as poor survival. The positive correlation between FOXA1 and p16INK4a was observed in EC tissues, which is consistent with the recent studies that positive regulation of p16INK4a by FOXA1 counteracts its tumorigenic repression of by EZH2 in cancers (20). This indicated that FOXA1 may have a role in EC that is not linked to ERα, and that the function of FOXA1 could be organ specific. In accordance with our results, recent findings in EC have revealed that gene expression related to FOXA1 levels do not overlap with the pattern of ERα expression (18).

In the present study, we initially found that FOXA1 was upregulated in senescent EC cell lines, which was correlated with increased p16INK4a expression. FOXA1 can mimic linker histones and bind directly to compacted chromatin (21), functioning as a pivotal regulator of chromatin remodeling of the p16INK4a promoter, which is the key senescence-associated gene (10,20). To understand the interplay of chromatin, senescence and EC, further studies are required to elucidate the functional and causal roles of senescence-associated chromatin features in preventing tumor phenotype and to delineate the underlying mechanisms. Our data support the hypothesis that FOXA1 is a transcription factor that is induced during senescence in EC. Li et al showed that FOXA1 was significantly upregulated in senescent human 2BS diploid fibroblast cells (10); therefore, we proposed that FOXA1 is also associated with senescence in EC, the functional role of FOXA1 in tumor progression should not be restricted to its ̔pioneering̓ role associated with hormone receptors.

Since cancer and senescence may share certain molecular processes (22), it is plausible that FOXA1 prevented EC by acting on the senescence process. In the present study, further phenotypic and biochemical investigations showed that inhibition of FOXA1 resulted in decreased growth of EC cells and promoted cell senescence. Cell senescence can be defined as a stable arrest of the cell cycle coupled to stereotypical phenotypic change (5). On this basis, we proposed that the accumulation of senescent cells in EC tissue suppresses the progression of cancer. In accordance with previous reports that p16INK4a expression is upregulated in endometrial polyps compared to endometrial hyperplasia due to the p16-induced cellr senescence (23), our functional investigations indicated that p16INK4a acts downstream of FOXA1 to regulate carcinogenesis. Recent studies also suggest that p16INK4a is one of the most differentially expressed genes associated with FOXA1 protein expression in metastatic EC lesions (18). Thus, we speculated that cell senescence is the barrier to EC, and is regulated by FOXA1-induced p16INK4a expression.

It has been shown in uterine leiomyomas that AKT inhibition results in a transient regulation of specific mechanisms that ultimately drive cells into cellular senescence or death (15). In the present study, we have demonstrated that upregulation of FOXA1 blocks AKT pathway activation and is accompanied by changes in the expression of several key senescence-associated genes (p16, p27 and PTEN) in EC cells. Although our knowledge of specific mechanism of cell senescence in EC reported is limited, AKT has been shown to protect against RAS-induced senescence in other cell types (24), and several classical transcription factors related to senescence have been identified, including p16, p21 and p53 (25–27). Based on our findings, we suggest that FOXA1 promotes cell senescence in EC by interaction with p16INK4a, possibly via the AKT pathway, which may be a newly identified regulatory mechanism of cell senescence in EC.

Despite our understanding of FOXA1-mediated p16INK4a activation in senescence, the deregulation of the FOXA1/p16INK4a axis in EC cancer biology remains to be clarified. FOXA1 is downregulated in numerous cancer tissues compared to their normal counterparts (28–30) and a positive correlation between FOXA1 and p16INK4a is observed in breast cancers with lower EZH2 (epigenetic repressor for p16INK4a) (20). However, further studies are required to determine whether the downregulation of FOXA1 expression is associated with epigenetic inactivation. BRCA1 has been proposed to maintain FOXA1 expression in breast cancer by suppressing FOXA1 gene methylation (31), although little is known regarding the methylation status of the FOXA1 promoter in EC. This information may further our understanding of the mechanisms of EC.

In summary, the results of the present study indicate that FOXA1 expression may be a characteristic of EC and constitute a useful prognostic marker. FOXA1 is upregulated in senescent EC cells and mediates p16INK4a activation to promote cell senescence.

Acknowledgments

The present study was supported by the National Natural Science Foundation of China (no. 81272885), the Foundation Project of Shanghai Science and Technology Commission (no. 15ZR1433400 and no. 16ZR1427100) and the Young Talents Training Programs Foundation of Tongji University (no. 1400811).

Abbreviations:

EC

endometrial cancer

FOXA1

forkhead-box A1

References

1 

Siegel RL, Miller KD and Jemal A: Cancer statistics, 2015. CA Cancer J Clin. 65:5–29. 2015. View Article : Google Scholar : PubMed/NCBI

2 

Yuan X, Wang LU, Xue J, Li LI and Zhang J: Endocrine MPA enhances the effects of TAC chemotherapy on improvement of prognosis and increase in long-term survival rates for patients with endometrial cancer. Oncol Lett. 10:1902–1906. 2015.PubMed/NCBI

3 

Bernardo GM and Keri RA: FOXA1: A transcription factor with parallel functions in development and cancer. Biosci Rep. 32:113–130. 2012. View Article : Google Scholar

4 

Wang J, Bao W, Qiu M, Liao Y, Che Q, Yang T, He X, Qiu H and Wan X: Forkhead-box A1 suppresses the progression of endometrial cancer via crosstalk with estrogen receptor α. Oncol Rep. 31:1225–1234. 2014.PubMed/NCBI

5 

Kuilman T, Michaloglou C, Mooi WJ and Peeper DS: The essence of senescence. Genes Dev. 24:2463–2479. 2010. View Article : Google Scholar : PubMed/NCBI

6 

Falandry C, Bonnefoy M, Freyer G and Gilson E: Biology of cancer and aging: A complex association with cellular senescence. J Clin Oncol. 32:2604–2610. 2014. View Article : Google Scholar : PubMed/NCBI

7 

López-Otín C, Blasco MA, Partridge L, Serrano M and Kroemer G: The hallmarks of aging. Cell. 153:1194–1217. 2013. View Article : Google Scholar : PubMed/NCBI

8 

Kool J, Uren AG, Martins CP, Sie D, de Ridder J, Turner G, van Uitert M, Matentzoglu K, Lagcher W, Krimpenfort P, et al: Insertional mutagenesis in mice deficient for p15Ink4b, p16Ink4a, p21Cip1, and p27Kip1 reveals cancer gene interactions and correlations with tumor phenotypes. Cancer Res. 70:520–531. 2010. View Article : Google Scholar : PubMed/NCBI

9 

McLaughlin-Drubin ME, Park D and Munger K: Tumor suppressor p16INK4A is necessary for survival of cervical carcinoma cell lines. Proc Natl Acad Sci USA. 110:16175–16180. 2013. View Article : Google Scholar

10 

Li Q, Zhang Y, Fu J, Han L, Xue L, Lv C, Wang P, Li G and Tong T: FOXA1 mediates p16INK4a activation during cellular senescence. EMBO J. 32:858–873. 2013. View Article : Google Scholar : PubMed/NCBI

11 

Hanahan D and Weinberg RA: Hallmarks of cancer: The next generation. Cell. 144:646–674. 2011. View Article : Google Scholar : PubMed/NCBI

12 

Collado M, Blasco MA and Serrano M: Cellular senescence in cancer and aging. Cell. 130:223–233. 2007. View Article : Google Scholar : PubMed/NCBI

13 

Niino YS, Irie T, Takaishi M, Hosono T, Huh N, Tachikawa T and Kuroki T: PKCtheta II, a new isoform of protein kinase C specifically expressed in the seminiferous tubules of mouse testis. J Biol Chem. 276:36711–36717. 2001. View Article : Google Scholar : PubMed/NCBI

14 

Abe Y, Ijichi N, Ikeda K, Kayano H, Horie-Inoue K, Takeda S and Inoue S: Forkhead box transcription factor, forkhead box A1, shows negative association with lymph node status in endometrial cancer, and represses cell proliferation and migration of endometrial cancer cells. Cancer Sci. 103:806–812. 2012. View Article : Google Scholar : PubMed/NCBI

15 

Xu X, Lu Z, Qiang W, Vidimar V, Kong B, Kim JJ and Wei JJ: Inactivation of AKT induces cellular senescence in uterine leiomyoma. Endocrinology. 155:1510–1519. 2014. View Article : Google Scholar : PubMed/NCBI

16 

Chaussade C, Rewcastle GW, Kendall JD, Denny WA, Cho K, Grønning LM, Chong ML, Anagnostou SH, Jackson SP, Daniele N, et al: Evidence for functional redundancy of class IA PI3K isoforms in insulin signalling. Biochem J. 404:449–458. 2007. View Article : Google Scholar : PubMed/NCBI

17 

Semba S, Itoh N, Ito M, Harada M and Yamakawa M: The in vitro and in vivo effects of 2-(4-morpholinyl)-8-phenyl-chromone (LY294002), a specific inhibitor of phosphatidylinositol 3′-kinase, in human colon cancer cells. Clin Cancer Res. 8:1957–1963. 2002.PubMed/NCBI

18 

Tangen IL, Krakstad C, Halle MK, Werner HM, Oyan AM, Kusonmano K, Petersen K, Kalland KH, Akslen LA, Trovik J, et al: Switch in FOXA1 status associates with endometrial cancer progression. PLoS One. 9:e980692014. View Article : Google Scholar : PubMed/NCBI

19 

Qiu M, Bao W, Wang J, Yang T, He X, Liao Y and Wan X: FOXA1 promotes tumor cell proliferation through AR involving the Notch pathway in endometrial cancer. BMC Cancer. 14:782014. View Article : Google Scholar : PubMed/NCBI

20 

Zhang Y and Tong T: FOXA1 antagonizes EZH2-mediated CDKN2A repression in carcinogenesis. Biochem Biophys Res Commun. 453:172–178. 2014. View Article : Google Scholar : PubMed/NCBI

21 

Hirai H, Tani T and Kikyo N: Structure and functions of powerful transactivators: VP16, MyoD and FoxA. Int J Dev Biol. 54:1589–1596. 2010. View Article : Google Scholar : PubMed/NCBI

22 

Serrano M: Unraveling the links between cancer and aging. Carcinogenesis. 37:1072016. View Article : Google Scholar : PubMed/NCBI

23 

Moritani S, Ichihara S, Hasegawa M, Iwakoshi A, Murakami S, Sato T, Okamoto T, Mori Y, Kuhara H and Silverberg SG: Stromal p16 expression differentiates endometrial polyp from endometrial hyperplasia. Virchows Arch. 461:141–148. 2012. View Article : Google Scholar : PubMed/NCBI

24 

Kennedy AL, Morton JP, Manoharan I, Nelson DM, Jamieson NB, Pawlikowski JS, McBryan T, Doyle B, McKay C, Oien KA, et al: Activation of the PIK3CA/AKT pathway suppresses senescence induced by an activated RAS oncogene to promote tumorigenesis. Mol Cell. 42:36–49. 2011. View Article : Google Scholar : PubMed/NCBI

25 

Goswami A, Shah BA, Kumar A, Rizvi MA, Kumar S, Bhushan S, Malik FA, Batra N, Joshi A and Singh J: Antiproliferative potential of a novel parthenin analog P16 as evident by apoptosis accompanied by down-regulation of PI3K/AKT and ERK pathways in human acute lymphoblastic leukemia MOLT-4 cells. Chem Biol Interact. 222C:60–67. 2014. View Article : Google Scholar

26 

Kipkeew F, Kirsch M, Klein D, Wuelling M, Winterhager E and Gellhaus A: CCN1 (CYR61) and CCN3 (NOV) signaling drives human trophoblast cells into senescence and stimulates migration properties. Cell Adh Migr. 10:163–178. 2016. View Article : Google Scholar : PubMed/NCBI

27 

Wu J, Chen C, Hu X, Cai X, Guan Y, Hu H, Wang Q, Chen X, Cai B and Jing X: Suppressing cyclooxygenase-2 prevents nonalcoholic steatohepatitis and inhibits apoptosis of hepatocytes that are involved in the Akt/p53 signal pathway. Biochem Biophys Res Commun. 469:1034–1040. 2016. View Article : Google Scholar : PubMed/NCBI

28 

Ren H, Zhang P, Tang Y, Wu M and Zhang W: Forkhead box protein A1 is a prognostic predictor and promotes tumor growth of gastric cancer. Onco Targets Ther. 8:3029–3039. 2015.PubMed/NCBI

29 

Song Y, Washington MK and Crawford HC: Loss of FOXA1/2 is essential for the epithelial-to-mesenchymal transition in pancreatic cancer. Cancer Res. 70:2115–2125. 2010. View Article : Google Scholar : PubMed/NCBI

30 

Tachi K, Shiraishi A, Bando H, Yamashita T, Tsuboi I, Kato T, Hara H and Ohneda O: FOXA1 expression affects the proliferation activity of luminal breast cancer stem cell populations. Cancer Sci. 107:281–289. 2016. View Article : Google Scholar :

31 

Gong C, Fujino K, Monteiro LJ, Gomes AR, Drost R, Davidson-Smith H, Takeda S, Khoo US, Jonkers J, Sproul D, et al: FOXA1 repression is associated with loss of BRCA1 and increased promoter methylation and chromatin silencing in breast cancer. Oncogene. 34:5012–5024. 2015. View Article : Google Scholar :

Related Articles

  • Abstract
  • View
  • Download
  • Twitter
Copy and paste a formatted citation
Spandidos Publications style
Wang J, Bian Y, Liao Y, Xia Y and Wan X: Forkhead-box A1 induces cell senescence in endometrial cancer by regulating p16INK4a. Oncol Rep 36: 795-802, 2016.
APA
Wang, J., Bian, Y., Liao, Y., Xia, Y., & Wan, X. (2016). Forkhead-box A1 induces cell senescence in endometrial cancer by regulating p16INK4a. Oncology Reports, 36, 795-802. https://doi.org/10.3892/or.2016.4907
MLA
Wang, J., Bian, Y., Liao, Y., Xia, Y., Wan, X."Forkhead-box A1 induces cell senescence in endometrial cancer by regulating p16INK4a". Oncology Reports 36.2 (2016): 795-802.
Chicago
Wang, J., Bian, Y., Liao, Y., Xia, Y., Wan, X."Forkhead-box A1 induces cell senescence in endometrial cancer by regulating p16INK4a". Oncology Reports 36, no. 2 (2016): 795-802. https://doi.org/10.3892/or.2016.4907
Copy and paste a formatted citation
x
Spandidos Publications style
Wang J, Bian Y, Liao Y, Xia Y and Wan X: Forkhead-box A1 induces cell senescence in endometrial cancer by regulating p16INK4a. Oncol Rep 36: 795-802, 2016.
APA
Wang, J., Bian, Y., Liao, Y., Xia, Y., & Wan, X. (2016). Forkhead-box A1 induces cell senescence in endometrial cancer by regulating p16INK4a. Oncology Reports, 36, 795-802. https://doi.org/10.3892/or.2016.4907
MLA
Wang, J., Bian, Y., Liao, Y., Xia, Y., Wan, X."Forkhead-box A1 induces cell senescence in endometrial cancer by regulating p16INK4a". Oncology Reports 36.2 (2016): 795-802.
Chicago
Wang, J., Bian, Y., Liao, Y., Xia, Y., Wan, X."Forkhead-box A1 induces cell senescence in endometrial cancer by regulating p16INK4a". Oncology Reports 36, no. 2 (2016): 795-802. https://doi.org/10.3892/or.2016.4907
Follow us
  • Twitter
  • LinkedIn
  • Facebook
About
  • Spandidos Publications
  • Careers
  • Cookie Policy
  • Privacy Policy
How can we help?
  • Help
  • Live Chat
  • Contact
  • Email to our Support Team